Download PDF
ads:
UFSM
Dissertação de Mestrado
ANÁLISE COMPARATIVA DE CONVERSORES
MONOFÁSICOS APLICADOS À CORREÇÃO DE FATOR DE
POTÊNCIA
Fernando Beltrame
PPGEE
Santa Maria, RS, Brasil
2009
ads:
Livros Grátis
http://www.livrosgratis.com.br
Milhares de livros grátis para download.
ANÁLISE COMPARATIVA DE CONVERSORES
MONOFÁSICOS APLICADOS À CORREÇÃO DE FATOR DE
POTÊNCIA
por
Fernando Beltrame
Dissertação apresentada ao Curso de Mestrado do Programa
de Pós-Graduação em Engenharia Elétrica, Área de Concentração em
Processamento de Energia, da Universidade Federal de Santa Maria
(UFSM, RS) como requisito parcial para a obtenção do grau de
Mestre em Engenharia Elétrica.
PPGEE
Santa Maria, RS, Brasil
2009
ads:
___________________________________________________________________________
© 2009
Todos os direitos autorais reservados a Fernando Beltrame. A reprodução de partes ou do todo
deste trabalho só poderá ser com autorização por escrito do autor.
Endereço: Rua do Acampamento, 599, apto 201. Santa Maria, RS, 97050-003.
Fone (055)9628-7801; Endereço eletrônico: [email protected]
Universidade Federal de Santa Maria
Centro de Tecnologia
Programa de Pós-Graduação em Engenharia Elétrica
A Comissão Examinadora, abaixo assinada,
aprova a Dissertação de Mestrado
ANÁLISE COMPARATIVA DE CONVERSORES MONOFÁSICOS
APLICADOS À CORREÇÃO DE FATOR DE POTÊNCIA
elaborada por
Fernando Beltrame
como requisito parcial para obtenção do grau de
Mestre em Engenharia Elétrica
COMISSÃO EXAMINADORA:
_________________________________
José Renes Pinheiro, Dr.
(Presidente/Orientador)
_________________________________
Mário Lúcio da Silva Martins, Dr. (UTFPR)
_________________________________
Felix Alberto Farret, Ph.D. (UFSM)
Santa Maria, 12 de Agosto de 2009.
Para Públio e Elisabete, meus pais,
para Douglas e Rafael, meus irmãos,
e para Grazielle, minha namorada.
Agradecimentos
Agradeço especialmente ao professor José Renes Pinheiro, por ter me concedido a
oportunidade da realização deste trabalho sob a sua orientação, pelo exemplo de dedicação
profissional, pelos preciosos conhecimentos que pude adquirir ao trabalhar ao seu lado, pelos
seus conselhos, sua amizade e sua paciência.
Aos professores co-orientadores, pela amizade, conhecimento e experiência
transmitidos no decorrer do Mestrado/Doutorado, contribuindo de forma relevante na
elaboração deste trabalho.
Aos colegas do GEPOC, Cleber Zanatta, Diorge Báo Zambra, Jumar Russi, Paulo
Canuto Ficagna, Jonatan Zientarsky, Hamiltom Sartori, Leandro Roggia, Adriano Toniollo,
Rafael Beltrame Concatto, Tiago Rampelotto, Luccas Kunzler, Márcio Sari, Huesley Hoppen,
que de alguma forma colaboraram com o desenvolvimento deste trabalho e pelos fortes laços
de amizade criados entre nós.
Aos amigos do NUPEDEE e da PPGEE, em especial aos funcionários Luiz Fernando
e Cleonice, que colaboraram na realização desse trabalho.
À Universidade Federal de Santa Maria e à CAPES pelo apoio financeiro
indispensável para a realização de uma pesquisa de qualidade
Aos meus pais, Públio e Elisabete, aos meus irmãos Douglas e Rafael, a minha
namorada, e a toda minha família, pelos ensinamentos que carregarei por toda a vida, pela
confiança e pelo amor em mim depositado.
A Deus.
“Não sei como pareço aos olhos do mundo, mas eu mesmo vejo-me como
um pobre garoto que brincava na praia e se divertia em encontrar uma
pedrinha mais lisa uma vez por outra, ou uma concha mais bonita do que de
costume, enquanto o grande oceano da verdade se estendia totalmente
inexplorado diante de mim. "
Isaac Newton
RESUMO
Dissertação de Mestrado
Programa de Pós-Graduação em Engenharia Elétrica
Universidade Federal de Santa Maria
ANÁLISE COMPARATIVA DE CONVERSORES MONOFÁSICOS
APLICADOS À CORREÇÃO DE FATOR DE POTÊNCIA
A
UTOR: ENG. FERNANDO BELTRAME
O
RIENTADOR: DR. ENG. JOSÉ RENES PINHEIRO
Santa Maria, 12 de Agosto de 2009.
Esse trabalho apresenta um estudo e uma análise comparativa de conversores
monofásicos aplicados à correção de fator de potência que estejam de acordo com as normas
internacionais IEC 61000-3-4 (limitação de harmônicos) e CISPR 22 (limitação dos níveis de
interferência eletromagnética) para aplicações de alta potência. Os conversores estudados
foram o conversor Boost, o conversor Boost Intercalado, com duas células operando com uma
defasagem de 180º entre si, e o conversor Dual Boost. Tais conversores são utilizados como
estágio de entrada em fontes de equipamentos da tecnologia da informação. Todos os
conversores apresentam a mesma tensão de entrada e saída, e a mesma corrente de entrada. Os
conversores foram projetados para apresentarem a mesma taxa de distorção harmônica da
corrente de entrada (THD) para que, dessa forma, todos tenham o mesmo filtro de entrada. A
implementação das leis de controle foi realizada através de um controlador digital com o uso
de um microcontrolador de 16 bits.
Todos os conversores foram primeiramente estudados e são apresentados nesta
dissertação. Os parâmetros analisados para a comparação das topologias foram: fator de
potência, taxa de distorção harmônica, perdas nos dispositivos semicondutores e magnéticos,
volume dos dissipadores e materiais magnéticos, interferência eletromagnética conduzida,
eficiência e custos.
Palavras-Chave semicondutora: Boost, Boost Intercalado, Dual Boost, Correção do
Fator de Potência.
9
ABSTRACT
Master Dissertation
Programa de Pós-Graduação em Engenharia Elétrica
Universidade Federal de Santa Maria
ANÁLISE COMPARATIVA DE CONVERSORES MONOFÁSICOS
APLICADOS À CORREÇÃO DE FATOR DE POTÊNCIA
A
UTHOR: ENG. FERNANDO BELTRAME
R
ESEARCH SUPERVISOR: DR. ENG. JOSÉ RENES PINHEIRO
Santa Maria, August 12th, 2009.
This work presents a study and a comparative analysis of high power single-phase
converter applied to power factor correction in according to the international standards IEC
61000-3-4 (harmonics limitation) and CISPR 22 (electromagnetic interference limitation) for
high power applications. The converters studied were the conventional boost converter, the
interleaved boost converter, with two cell operating with a delay angle of 180º between each
other, and the dual boost converter. Such converters are used in front-end modules of
information technology equipment. All converters have the same input and output voltage and
the same input current. The converters were projected to provide the same total input
harmonic distortion (THD), with the idea of using the same input filter. Implementation of the
control laws was performed through a digital control with the use of a 16 bits microcontroller.
All converters were, first of all, studied and presented in this dissertation. The
analyzed parameters for comparison were: power factor, total harmonic distortion (THD),
semiconductor losses and magnetic losses, heat-sinks volume and magnetics volume,
conducted electromagnetic interference, performance and costs.
Keywords: Boost, Interleaved Boost, Dual Boost, Power factor correction.
LISTA DE FIGURAS
Figura 1-1 - Estágio de entrada – retificação passivo tradicional. .........................................................23
Figura 1-2 - Formas de onda da tensão e corrente e espectro harmônico para o monofásico passivo...23
Figura 1-3 - Formas de onda e espectro de um circuito ativo de alta frequência...................................27
Figura 1-4 - Conversor Boost.................................................................................................................28
Figura 1-5 - Conversor Boost Intercalado operando como PFC............................................................29
Figura 1-6 - Conversor Dual Boost operando como PFC. .....................................................................29
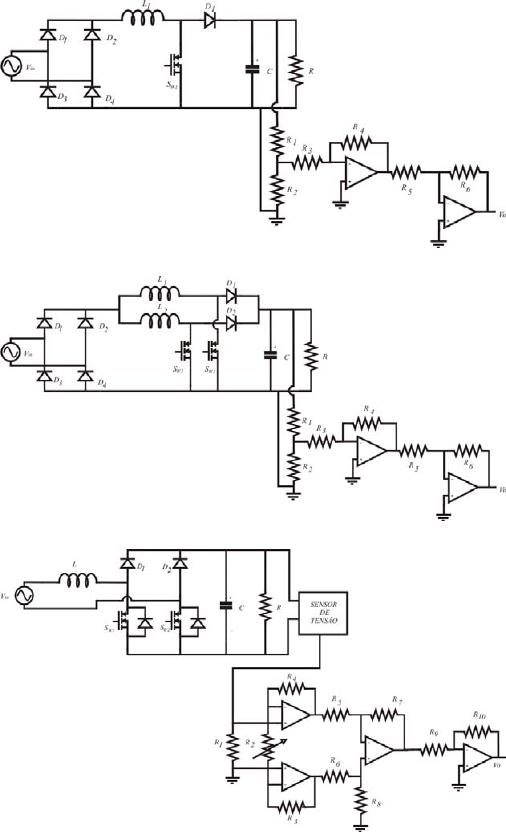
Figura 2-1 - Conversor Boost aplicado correção do fator de potência...................................................34
Figura 2-2 - Ondulação de alta freqüência da corrente de entrada do conversor Boost operando em
CCM.......................................................................................................................................................37
Figura 2-3 - Conversor Boost operando em DCM.................................................................................37
Figura 2-4 - Conversor Boost operando em CCM - 1ªetapa de operação. .............................................38
Figura 2-5 - Conversor Boost operando em CCM - 2ªetapa de operação. .............................................39
Figura 2-6 - Conversor Boost operando em DCM - 1ªetapa de operação..............................................40
Figura 2-7 - Conversor Boost operando em DCM - 2ªetapa de operação..............................................40
Figura 2-8 - Conversor Boost operando em DCM - 3ªetapa de operação..............................................41
Figura 2-9: Corrente do indutor na fronteira de condução.....................................................................42
Figura 2-10: Correntes de saída e do indutor nas fronteiras dos modos de condução. ..........................42
Figura 2-11: Correntes parametrizadas para o conversor Boost. ...........................................................43
Figura 2-12: Fronteira dos modos de condução para o conversor Boost. ..............................................43
Figura 2-13 - Forma de onda típica da corrente da chave semicondutora do Conversor Boost.............45
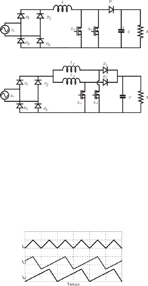
Figura 3-1 - Conversor Boost com duas chave semicondutoras semicondutoras em paralelo...............50
Figura 3-2 -Conversor Boost com duas células em paralelo..................................................................50
Figura 3-3 - Correntes nos indutores (i
L1
e i
L2
) e corrente de entrada(i
in
) do Boost Intercalado.............50
Figura 3-4 - Sinais de comando das chave semicondutoras...................................................................53
Figura 3-5 - Etapas de operação do Boost Intercalado em CCM na região onde d(t)
0,5. .................53
Figura 3-6 - Etapas de operação do Boost Intercalado em CCM na região onde d(t)
0,5. .................54
Figura 3-7 - Etapas de operação do Boost Intercalado em DCM na região onde d(t)
0,5..................55
Figura 3-8: Etapas de operação do Boost Intercalado em DCM na região onde d(t)0,5........................55
Figura 3-9: Etapas de operação do Boost Intercalado em DCM na região onde d(t)
0,5. ...................56
Figura 3-10 - Etapas de operação do Boost Intercalado em DCM na região onde d(t)
0,5.................57
Figura 3-11: Fronteira dos modos de condução para o conversor Boost Intercalado. ...........................57
Figura 4-1 - Conversor Dual Boost........................................................................................................62
Figura 4-2 - Diferença de potencial entre o terra da fonte e o terra da carga.........................................63
Figura 4-3 – Etapas de operação do conversor Dual Boost. ..................................................................64
Figura 4-4 - Conversor Dual Boost em CCM, etapa 1, semi-ciclo positivo. .........................................64
Figura 4-5 - Conversor Dual Boost em CCM, etapa 2, semi-ciclo positivo. .........................................65
Figura 4-6 - Conversor Dual Boost em CCM, etapa 1, semi-ciclo negativo..........................................65
Figura 4-7 - Conversor Dual Boost em CCM, etapa 2, semi-ciclo negativo.........................................65
Figura 4-8 - Conversor Dual Boost em DCM, etapa 1, semi-ciclo positivo. .........................................66
Figura 4-9 - Conversor Dual Boost em DCM, etapa 3, semi-ciclo positivo. .........................................66
Figura 4-10 - Conversor Dual Boost em DCM, etapa 2, semi-ciclo positivo. .......................................66
Figura 4-11 - Conversor Dual Boost em DCM, etapa 1, semi-ciclo negativo. ......................................66
Figura 4-12 - Conversor Dual Boost em DCM, etapa 2, semi-ciclo negativo. ......................................67
Figura 4-13 - Conversor Dual Boost em DCM, etapa 3, semi-ciclo negativo. ......................................67
Figura 4-14: Fronteira dos modos de condução para o conversor Dual Boost.......................................67
Figura 5-1 - Curva Característica
(
)
()
ce ce
VI
θ
θ
× do IGBT.......................................................................72
Figura 5-2 - Curva Característica
(
)
()
on ce
Et I t×
e
(
)
()
off ce
EtIt×
do IGBT. ............................................73
Figura 5-3 - Curva Característica
() ()
ff
VI
θ
θ
×
do diodo. ......................................................................73
Figura 5-4 - Energia da recuperação reversa do diodo em função da corrente de condução. ................74
Figura 5-5 - Curva Característica do diodo 30EPH06. ..........................................................................75
Figura 5-6 - Aproximação da curva característica da corrente () ()
frr
tIt
×
do diodo 10ETF06S. ........76
Figura 5-7 - Curva Característica
(
)
()
ff
Vt I t×
da Ponte Retificadora KBPC50....................................76
Figura 5-8 - Curva característica
(
)
()
ce ce
Vt I t× dos diodos intrínsecos do IGBT IRGP30B60KD-E.....76
Figura 5-9 - Modelo Térmico Equivalente dos semicondutores. ...........................................................77
Figura 5-10 - Variação da resistência térmica com a diferença de temperatura.....................................78
Figura 5-11 -Comprimento do dissipador através do fator de correção do comprimento......................79
Figura 5-12: Comparação das perdas dos conversores . ........................................................................79
Figura 5-13 - Comparação do Comprimento dos dissipadores dos conversores....................................80
Figura 5-14 - Comparação do Volume dos dissipadores dos conversores.............................................80
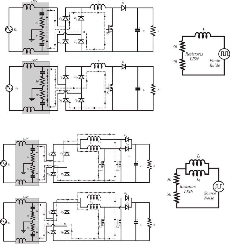
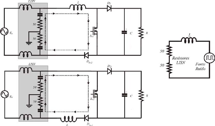
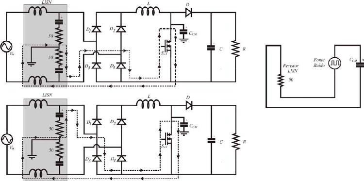
Figura 6-1: Interferência Eletromagnética Conduzida. ..........................................................................86
Figura 6-2 - Caminho de circulação do ruído DM no conversor Boost.................................................87
Figura 6-3: Caminho de circulação do ruído DM no conversor Boost Intercalado. ..............................87
Figura 6-4 - Caminho de circulação do ruído DM no conversor Dual Boost. .......................................88
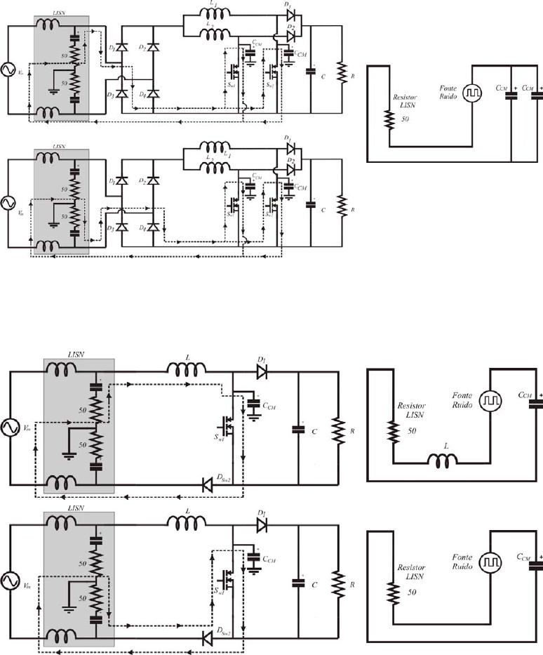
Figura 6-5 – Análise das capacitâncias parasitas do indutor Boost sobre o ruido DM. .........................89
Figura 6-6: Efeito da recuperaçao reversa do diodo sobre o ruido DM. ................................................89
Figura 6-7 - Circulação do ruído de modo comum no conversor Boost. ...............................................91
Figura 6-8 - Circulação do ruído de modo comum no conversor Boost Intercalado. ............................91
Figura 6-9 - Circulação do ruído de modo comum no conversor Dual Boost. ......................................91
Figura 6-10 - Circulação do ruído de modo comum no conversor Dual Boost......................................92
Figura 6-11 - Formas de onda da tensao na chave semicondutora com e sem a utilizaçao de técnicas de
comutação suave. ...................................................................................................................................94
Figura 6-12 - Loop de alta di/dt. ............................................................................................................97
Figura 6-13 - Nó com alto dv/dt.............................................................................................................97
Figura 6-14 - Redução das áreas de irradiação utilizando o entrelaçamentos........................................98
Figura 6-15 - Diminuição dos loops aproximando as vias.....................................................................98
Figura 6-16 - Posicionamento dos componentes do filtro......................................................................99
Figura 6-17 - Comportamento da EMI devido aos acoplamentos [68]..................................................99
Figura 6-18 - Correta localizaçao dos capacitores e indutores para evitar acoplementos, [68]. ..........100
Figura 6-19 - Localização do Indutor e do capacitor para evitar acoplamentos, [68]..........................100
Figura 6-20 - Capacitâncias parasitas...................................................................................................101
Figura 6-21 – Técnicas para redução das capacitância parasitas. ........................................................101
Figura 6-22 - Filtros de EMI. ...............................................................................................................102
Figura 6-23 - Filtro .Balanceado. ......................................................................................................102
Figura 6-24 - Circuitos equivalentes para o filtro balanceado segundo o tipo de ruído....................104
Figura 6-25 - Setup para medição de EMI conduzida, [69]. ................................................................104
Figura 6-26 - Obtenção das freqüências de corte do ruído de modo diferencial e comum..................105
Figura 6-27 - Princípios do Separador de Ruído, [70]. ........................................................................106
Figura 6-28 – Simulação de EMI conduzida e limites da norma CISPR 22. .......................................107
Figura 6-29 - Modelo equivalente do indutor. .....................................................................................108
Figura 6-30 – Curvas de impedância dos indutores implementados....................................................108
Figura 6-31 – Simulação de EMI conduzida considerando a modelagem do indutor .........................109
Figura 7-1 - Conversor Boost operando como PFC.............................................................................114
Figura 7-2 - Conversor Boost Intercalado operando como PFC..........................................................115
Figura 7-3 - Conversor Dual Boost operando como PFC. ...................................................................116
Figura 7-4 - Harmônicos pares da corrente de entrada dos conversores..............................................116
Figura 7-5 - Harmônicos Impares da corrente de entrada dos conversores. ........................................117
Figura 7-6 - Conversor Boost operando como PFC, Po = 300W. Escalas:100V/div, 5A/div, 5ms/div.
..............................................................................................................................................................119
Figura 7-7 - Razão ciclica do conversor operando em modo misto.....................................................119
Figura 7-8 - Conversor Boost Intercalado operando como PFC, Po = 300W. Escalas:100V/div, 5A/div,
5ms/div.................................................................................................................................................120
Figura 7-9 - Sinal amostrado da tensão de entrada. Escalas:500mV/div, 10ms/div. ...........................120
Figura 7-10 - Conversor Dual Boost operando como PFC, Po = 300W. Escalas:100V/div, 5A/div,
5ms/div.................................................................................................................................................121
Figura 7-11 - Interferência eletromagnética conduzida sem filtro– Conversor Boost. ........................121
Figura 7-12 - Interferência eletromagnética conduzida sem filtro – Conversor Boost Intercalado. ....122
Figura 7-13 - Interferência eletromagnética conduzida sem filtro – Conversor Dual Boost. ..............122
Figura 7-14 - Conversor Boost, Po = 1000W. Escalas:100V/div, 5A/div, 5ms/div.............................123
Figura 7-15 - Conversor Boost Intercalado, Po = 1000W. Escalas:100V/div, 5A/div, 5ms/div..........123
Figura 7-16 - Conversor Boost Intercalado – Corrente nos indutores. Escalas:100V/div, 5A/div,
5ms/div.................................................................................................................................................124
Figura 7-17 – Corrente nos indutores – Células operando intercaladamente. Escalas:100V/div, 5A/div,
5ms/div.................................................................................................................................................124
Figura 7-18 – Conversor Dual Boost, Po = 1000W. Escalas:100V/div, 5A/div, 5ms/div. ..................124
Figura 7-19 - Análise comparativa do rendimento dos conversores. ...................................................125
Figura A - 1 - Conversor Boost PFC e sistema de controle. ................................................................137
Figura A - 2 - Atuação da lei de controle para modo de condução contínua, 3kW. Conversores
operando nos dois modos de operação.................................................................................................140
Figura A - 3- Ação feedforward durante um semi-ciclo da tensão da rede para modo de condução
contínua e descontínua. ........................................................................................................................142
Figura A - 4 - Atuação das leis de controle em modo misto para 3kW.. .............................................142
Figura B - 1: Aproximação curva característica
(
)
()
ce ce
VI
θ
θ
× do IGBT. ............................................143
Figura B - 2: Aproximação das curva característica de turn on
(
)
()
on c
EI
θ
θ
× do IGBT.....................144
Figura B - 3: Aproximação das curva característica de turn off
(
)
()
off c
EI
θ
θ
× do IGBT....................144
Figura B - 4: Aproximação das curvas característica
(
)
()
ff
VI
θ
θ
×
do diodo. ....................................145
Figura B - 5: Aproximação das curvas característica
() /
rr f
Q I di dt
×
do diodo para interpolação.......145
Figura B - 6: Aproximação das curvas características do diodo 30EPH06 para cálculo das perdas de
recuperação reversa do diodo na chave semicondutora. ......................................................................146
Figura B - 7: Curva característica da corrente () ()
frr
II
θ
θ
×
do diodo 10ETF06S...............................146
Figura B - 8: Aproximação da curva característica
(
)
()
ff
VI
θ
θ
×
dos. (a)diodos intrínsecos do IGBT
IRGP30B60KD-E e da Ponte Retificadora. .........................................................................................147
Figura C - 1: Medição da Corrente do Indutor – Conversor Boost......................................................149
Figura C - 2: Medição da Corrente do Indutor – Conversor Boost Intercalado...................................149
Figura C - 3: Medição da Corrente do Indutor – Conversor Dual Boost. ............................................149
Figura C - 4: Medição da Tensão de Entrada – Conversor Boost........................................................150
Figura C - 5: Medição da Tensão de Entrada – Conversor Boost Intercalado. ....................................151
Figura C - 6: Medição da Tensão de Entrada – Conversor Dual Boost. ..............................................151
Figura C - 7: Medição da Tensão de Saída – Conversor Boost............................................................152
Figura C - 8: Medição da Tensão de Saída – Conversor Boost Intercalado.........................................152
Figura C - 9: Medição da Tensão de Saída – Conversor Dual Boost...................................................152
LISTA DE TABELAS
Tabela 1-1 - Limites das correntes harmônicas da norma IEC 61000-3-4.............................................26
Tabela 5-1 - Semicondutores utilizados nos conversores. .....................................................................72
Tabela 5-2 - Perfis de dissipadores escolhidos.......................................................................................78
Tabela 5-3 - Comprimento dos dissipadores para cada conversor para 5 perfis de dissipador..............80
Tabela 5-4 - Volume dos dissipadores para cada conversor para 5 perfis de dissipador. ......................80
Tabela 5-5 - Comparação das perdas e volume dos magnéticos............................................................82
Tabela 6-1 - Valores obtidos nas aproximações das curvas – Indutores..............................................109
Tabela 7-1 - Parâmetros de Projeto......................................................................................................111
Tabela 7-2 - Valores dos elementos passivos.......................................................................................112
Tabela 7-3 - Dispositivos semicondutores utilizados nas montagens. .................................................113
Tabela 7-4 - Comparação detalhada dos preços de implementaçõo.....................................................118
Tabela 7-5: Comparação dos conversores............................................................................................125
SIMBOLOGIA E ABREVIATURAS
ΔB
Fluxo magnético (T)
max
iΔ
Ondulação máximo de corrente (A)
'
max
iΔ
Amplitude máxima do ripple de entrada com n células em paralelo (A)
tΔ
Variação de temperatura (ºC)
ρ
Resistividade do material (m)
a, b, c, d, e
Coeficientes utilizados para cálculo de H(t) - datasheet do núcleo magnético
C, m e n Parâmetros de Steinmetz
w
A
Área da seção transversal do condutor (m²)
C
Capacitor
CA Corrente alternada
CC Corrente contínua
CENELEC
European Committee for Electrotechnical Standardization
CCM
Continuous Conduction Mode
CISPR
International Special Committee on Radio Interference
CM Modo comum
cos θ
Fator de Potência
x
C
Capacitor de modo diferencial
y
C
Capacitor de modo comum
D
Diodos
d(t)
Razão cíclica
DCM
Discontinuous Conduction Mode
di/dt
Taxa de variação de corrente (A/s)
DM Modo diferencial
dV/dt
Taxa de variação de tensão (V/s)
e(k)
Erro
EMI Interferência Eletromagnética
EMC Compatibilidade Eletromagnética
off
E
Energia perdida em uma transição de turn-off (J)
on
E
Energia perdida em uma transição de turn-on (J)
rec
E
Energia perdida na recuperação reversa do diodo (J)
ETSI
European Telecommunications Standards Institute
f
Freqüência (Hz)
FCC
Federal Communications Commission
_CCM
f
Freqüência de corte de modo comum (Hz)
_cc perfil
F
Fator de correção do comprimento
_CDM
f
Freqüência de corte de modo diferencial (Hz)
_ctemp
F
Fator de correção da temperatura
s
f
Frequência de comutação (Hz)
FP
Fator de Potência
H(t)
Força Magnetizante (Oersteds)
I(t)
Corrente variante no tempo (A)
1
I
Corrente da fundamental (A)
c
i
Corrente do capacitor (A)
ce
I
Corrente de condução da chave semicondutora (A)
D
i
Corrente do diodo (A)
D
I
Corrente média do diodo (A)
_
D
pico
I
Corrente de pico do diodo (A)
_
D
rms
I
Corrente eficaz do diodo (A)
dc
I
Corrente CC (A)
IEC
International Electrotechnical Commission
f
I
Corrente direta do diodo (A)
IGBT
Insulated Gate Bipolar Transistor
_in rms
I
Corrente eficaz de entrada (A)
L
i
Corrente do indutor (A)
j
I
Corrente eficaz aplicada ao semicondutor
n
I
Corrente da n-esima harmônico (A)
rr
I
Corrente de recuperação reversa do diodo (A)
rms
I
Corrente eficaz (A)
S
i
Corrente na chave semicondutora (A)
_
s
rms
I
Corrente eficaz da chave semicondutora (A)
L
Indutor
c
L
Indutância de modo comum (H)
D
L
Indutância de modo diferencial (H)
le Comprimento médio (m)
LISN
Line Impedance Stabilization Network
perfil
L
Comprimento de dissipador do perfil escolhido (m)
N
Número de espiras do indutor
n
Ordem do harmônico
P
Potência ativa na saída do conversor (W)
ativa
P
Potência ativa (W)
aparente
P
Potência aparente(W)
PCB Printed circuit board (Placa de circuito impresso)
argca
P
Potência de carga do conversor
cobre
P
Perdas no cobre (W)
_cond chave
P
Potência dissipada de condução da chave semicondutora (W)
_cond diodo
P
Potência dissipada de condução do diodo (W)
PFC
Power Factor Correction
nuc
P
Perdas no núcleo (W)
o
P
Potência de saída (W)
_rec rev
P
Potência dissipada de recuperação reversa do diodo (W)
turn off
P
Potência dissipada de comutação durante o turn-off (W)
17
turn on
P
Potência dissipada de turn-on (W)
turn-off
Saída de condução
turn-on
Entrada em condução
rr
Q
Energia armazenada na recuperação reversa (C)
R
Resistor
CA
R
Resistência entre o dissipador e o ambiente (ºC/W)
CD
R
Resistência entre o case (encapsulamento) e o dissipador (ºC/W)
D
A
R
Resistência entre dissipador e ambiente (ºC/W)
dc
R
Resistência CC ()
e
R
Resistência equivalente de entrada ()
J
C
R
Resistência entre a junção e o case (encapsulamento) (ºC/W)
RMS
Root Mean Square
_th perfil
R
Resistência térmica do dissipador (ºC/W)
w
S
Chave semicondutora principal
s
w
S
Estresse total sobre dispositivo semicondutor
A
T
Temperatura ambiente (ºC)
ac
T
Período da forma de onda da entrada (s)
C
T
Temperatura de case (ºC)
cond
t
Tempo no qual o semicondutor permanece em condução (s)
D
T
Temperatura do dissipador (ºC)
h
t
Tempo de hold-up time (s)
THD Total Harmonic Distortion (Distorção Harmônica Total)
J
T
Temperatura da junção (ºC)
rr
t
Tempo de recuperação reversa do diodo (s)
s
T
Período de comutação (s)
U
Fator de utilização dos semicondutores
c
u
Lei de controle para o modo contínua
d
u
Lei de controle para o modo descontínua
UPS
Uninterrupted Power Source
ce
V
Queda de tensão do IGBT (V)
f
V
Queda de tensão do diodo (V)
g
e
V
Tensão gate-emissor (V)
in
V
Tensão de entrada (V)
_in pico
V
Tensão de pico de entrada (V)
j
V
Tensão de pico aplicada ao semicondutor
L
V
Tensão do indutor (V)
nuc
V
Volume do núcleo (cm³)
o
V
Tensão no barramento CC (V)
_mino
V
Tensão mínima no barramento CC (V)
_in pico
V
Tensão de pico (V)
18
rms
V
Tensão RMS (V)
i
W
Comprimento do fio condutor (m)
SUMÁRIO
LISTA DE FIGURAS ................................................................................................................. 10
LISTA DE TABELAS................................................................................................................. 14
SIMBOLOGIA E ABREVIATURAS....................................................................................... 15
Capítulo 1 Introdução ................................................................................................................. 22
1.1 Introdução.............................................................................................................. 22
1.2 Motivação e Justificativa ...................................................................................... 22
1.3 Correção do Fator de Potência.............................................................................. 26
1.4 Objetivos ............................................................................................................... 31
1.5 Organização do trabalho ....................................................................................... 32
Capítulo 2 Conversor Boost ....................................................................................................... 34
2.1. Introdução.............................................................................................................. 34
2.2. Conversor Boost.................................................................................................... 34
2.3. Modos de Condução do Conversor Boost............................................................ 36
2.3.1 Modo de Condução Contínua do Conversor Boost ............................................. 36
2.3.2 Modo de Condução Descontínua do Conversor Boost........................................ 37
2.4. Etapas de Operação............................................................................................... 38
2.4.1 Modo de Condução Contínua (CCM) .................................................................. 38
2.4.2 Modo de Condução Descontínua (DCM) ............................................................ 39
2.5. Projeto do Indutor Boost....................................................................................... 43
2.6. Projeto do Capacitor de Saída............................................................................... 44
2.7. Análise da Corrente nos Semicondutores – CCM ............................................... 45
2.8. Conclusão .............................................................................................................. 48
Capítulo 3 Conversor Boost Intercalado .................................................................................. 49
3.1. Introdução.............................................................................................................. 49
3.2. Conversor Boost Intercalado ................................................................................ 49
3.3. Etapas de Operação............................................................................................... 52
3.3.1 Modo de Condução Contínua (CCM) .................................................................. 53
3.3.2 Modo de Condução escontínua (DCM) ............................................................... 54
3.4. Projeto do Indutor Boost....................................................................................... 58
3.5. Projeto do Capacitor de Saída............................................................................... 59
20
3.6. Análise da Corrente nos Semicondutores............................................................. 59
3.7. Conclusão .............................................................................................................. 60
Capítulo 4 Conversor Dual Boost .............................................................................................. 61
4.1. Introdução.............................................................................................................. 61
4.2. Conversor Dual Boost........................................................................................... 61
4.3. Etapas de Operação............................................................................................... 64
4.3.1 Modo de Condução Contínua (CCM) .................................................................. 64
4.3.2 Modo de Condução Descontínua (DCM) ............................................................ 65
4.4. Projeto do Indutor Boost....................................................................................... 68
4.5. Projeto do Capacitor de Saída............................................................................... 68
4.6. Cálculo da Corrente nos Semicondutores ............................................................ 68
4.7. Conclusão .............................................................................................................. 69
Capítulo 5 Perdas nos Semicondutores e Componentes Magnéticos.................................... 70
5.1. Introdução............................................................................................................... 70
5.2. Perdas nos Semicondutores ................................................................................... 70
5.2.1 Perdas por condução ............................................................................................ 70
5.2.2 Perdas por comutação .......................................................................................... 71
5.3. Cálculo das perdas.................................................................................................. 71
5.3.1 Perdas por Condução – Chave Semicondutora .................................................. 72
5.3.2 Perdas por Comutação – Chave Semicondutora................................................. 72
5.3.3 Perdas por Condução – Diodo ............................................................................. 73
5.3.4 Perdas por Comutação – Diodo ........................................................................... 73
5.3.5 Perdas por Comutação – Diodo/Chave semicondutora ...................................... 75
5.4. Perdas por Condução – Ponte Retificadora........................................................... 76
5.5. Projeto do dissipador.............................................................................................. 77
5.6. Perdas Magnéticas.................................................................................................. 80
5.6.1 Perdas no cobre .................................................................................................... 81
5.7. Conclusão ............................................................................................................... 82
Capítulo 6 Interferência Eletromagnética................................................................................ 83
6.1. Introdução............................................................................................................... 83
6.2. Interferência Eletromagnética................................................................................ 83
6.3. Interferência Eletromagnética Conduzida ............................................................. 85
6.4. Interferência Eletromagnética Conduzida no PFC................................................ 86
21
6.5. Controle da Emissão do Ruído Eletromagnético Conduzido ............................... 92
6.5.1 Método Preventivo............................................................................................... 92
6.5.2 Método Corretivo............................................................................................... 102
6.5.2.1 Filtro de EMI................................................................................................... 102
6.5.2.2 Projeto do Filtro de EMI................................................................................. 104
6.5.2.3 Separador de Ruído......................................................................................... 106
6.6. Simulação de EMI Conduzida............................................................................. 106
6.6.1 Simulações de EMI Conduzida – Componentes Ideais.................................... 107
6.6.2 Simulações de EMI Conduzida – Componentes Não-Ideais............................ 107
6.6.3 Modelo Equivalente do Indutor......................................................................... 108
6.6.4 Simulações de EMI Conduzida – Componentes Reais..................................... 109
6.7. Conclusão ............................................................................................................. 110
Capítulo 7 Resultados Experimentais ..................................................................................... 111
7.1. Introdução............................................................................................................. 111
7.2. Especificações dos protótipos.............................................................................. 111
7.3. Especificações dos Dispositivos Semicondutores............................................... 112
7.3.1 Conversor Boost................................................................................................. 112
7.3.2 Conversor Boost Intercalado ............................................................................. 113
7.3.3 Conversor Dual Boost........................................................................................ 113
7.4. Simulações dos Conversores ............................................................................... 114
7.5. Análise dos custos de implementação ................................................................. 117
7.6. Resultados Experimentais.................................................................................... 118
7.7. Conclusão ............................................................................................................. 126
Conclusões Gerais...................................................................................................................... 127
Referências.................................................................................................................................. 132
Apêndice A Controle Implementado....................................................................................... 137
Apêndice B Equacionamento para Cálculo das Perdas nos Semicondutores.................... 143
Apêndice C Instrumentação Aplicada para Medição das Grandezas................................ 148
Capítulo 1
INTRODUÇÃO
1.1 Introdução
Nesse capítulo é introduzido o tema “correção do fator de potência” bem como os
benefícios de sua aplicação. São apresentados os principais tipos de circuitos ativos utilizados
atualmente, dando maior ênfase às topologias estudadas posteriormente nesse trabalho, ou seja,
o conversor Boost, o conversor Boost Intercalado e o conversor Dual Boost.
1.2 Motivação e Justificativa
Durante muitos anos, as cargas conectadas aos sistemas elétricos constituíam-se
basicamente de elementos passivos com características lineares, sendo a corrente resultante na
maioria dos casos, atrasada em relação à tensão. Isto acontece devido à predominância de
elementos de natureza indutiva no sistema elétrico, como por exemplo, motores,
transformadores e reatores. Como conseqüência, o fator de potência resultante é baixo, mas
pode ser conduzido a um valor próximo da unidade através da instalação de bancos de
capacitores em paralelo com as cargas, ou seja, da correção passiva do fator de potência.
Com o passar dos anos, o mundo tem observado um significativo aumento no número
e na diversidade de cargas elétricas não-lineares, para quase todos os tipos de aplicações. Tais
cargas contribuem para a injeção de elevado conteúdo harmônico de corrente no sistema
elétrico tornando-se um ponto preocupante, pois o fator de potência passou a ser reduzido
também pela distorção da forma de onda da corrente. Esta injeção de harmônicos se deve
principalmente à natureza não-linear das cargas conectadas ao sistema, como por exemplo, os
equipamentos eletrônicos industriais.
Os equipamentos relacionados à tecnologia de informação representam uma fatia
significativa dessas novas cargas devido ao grande avanço ocorrido nessa área, englobando
23
cargas como centrais de telefonia fixa e móvel (fontes para Telecom), equipamentos para
informática, como servidores, redes de computadores e fontes ininterruptas de potência (UPS
Uninterrupted Power Supply).
Muitos dessas cargas requerem alimentação com tensão e corrente contínuas para seu
funcionamento, o que exige algum tipo de condicionamento, mais especificamente a
retificação, no estágio de entrada, para permitir o provimento de energia a partir do sistema
elétrico de tensão alternada. Tal retificação produz uma corrente deformada que degrada
significativamente o fator de potência dos equipamentos em questão, apresentando elevado
conteúdo harmônico de corrente. Isso ocorre nesses casos, devido à utilização de retificadores
passivos a diodos acompanhados de um filtro capacitivo, fazendo com que a rede enxergue a
carga como não-linear. Na Figura 1-1 é mostrado um retificador passivo a diodos em ponte
completa. Já na Figura 1-2-(a) é ilustrado a corrente de entrada utilizando-se a retificação a
diodos, e Figura 1-2-(b) mostra o espectro harmônico desta corrente típica de equipamentos
que utilizam este tipo de retificação.
Figura 1-1 - Estágio de entrada – retificação passivo tradicional.
0.016 0.018 0.02 0.022 0.024 0.026 0.028 0.03 0.032 0.034
-30
-20
-10
0
10
20
30
Tempo (s)
Corrente de Entrada (A)
Tensão de Entrada (V/5)
0 5 10 15 20 25 30 35 4
0
0
0.5
1
1.5
2
2.5
3
3.5
Ordem Harmônica
Amplitude (A)
(a) Corrente e tensão de entrada (b) Espectro harmônico de corrente
Figura 1-2 - Formas de onda da tensão e corrente e espectro harmônico para o monofásico passivo.
Como pode ser visto pela Figura 1-2(b) esta situação resulta na injeção de um elevado
conteúdo harmônico de corrente na rede elétrica, o que acarreta uma elevada taxa de distorção
harmônica (THD) e consequentemente, um baixo fator de potência (FP). Mas o que é taxa de
distorção harmônica e fator de potência?
24
Define-se a taxa de distorção harmônica como sendo a relação entre o somatório do
valor eficaz das componentes harmônicas da corrente e de sua componente fundamental [1],
conforme equação (1.1):
2
(%)
2
1
1
100%
=
⎛⎞
=
⎜⎟
⎜⎟
⎝⎠
In
n
THD I
I
(1.1)
Já o fator de potência é definido como a relação entre a potência ativa e a potência
aparente consumidas por um dispositivo ou equipamento, independente do formato que as
formas de onda de tensão e corrente apresentam, como mostrado na equação (1.2).
0
1
().().
.
T
ativa
aparente RMS RMS
Vt It dt
P
T
FP
PVI
==
(1.2)
Em um sistema com formas de onda senoidais, a equação (1.2) torna-se igual ao
cosseno da defasagem entre as ondas de tensão e de corrente, conforme equação (1.3). Pode-
se ainda expressar o fator de potência através da THD, conforme equação (1.4).
cosFP
θ
=
(1.3)
2
cos
1
FP
THD
θ
=
+
(1.4)
No Brasil, a Agência Nacional de Energia Elétrica – ANEEL estabelece que o fator de
potência nas unidades consumidoras deve ser superior a 0,92 capacitivos durante 6 horas da
madrugada e 0,92 indutivos durante as outras 18 horas do dia. Esse limite é determinado pelo
Artigo nº. 64 da Resolução ANEEL nº. 456 de 29 de novembro de 2000 [2]. Quem
descumprir esta resolução está sujeito a uma espécie de multa que leva em conta o fator de
potência medido e a energia consumida ao longo de um mês. Por outro lado, ainda não existe
nenhuma legislação para regulamentar os limites dos harmônicos injetados na rede.
Logo, pode-se afirmar que uma elevada taxa da distorção harmônica, e um baixo fator
de potência são indesejados, pois podem produzir alguns efeitos prejudiciais em componentes
do sistema de energia elétrica, conforme mostrado por [3] e listados a seguir:
¾ Motores e geradores:
Aquecimento devido ao aumento das perdas no ferro e no cobre, afetando a
eficiência e o torque disponível;
Aumento do ruído audível, quando comparado com alimentação senoidal;
A presença de harmônicos no fluxo podem produzir alterações no acionamento,
como componentes de torque que atuam no sentido oposto ao da fundamental.
25
Alguns componentes (por exemplo, 5º e 7º) podem produzir oscilações mecânicas
em sistemas turbina-gerador ou motor-carga, devido a uma possível excitação de
ressonâncias mecânicas;
¾ Transformadores:
Aquecimento;
Redução da eficiência devido ao aumento das perdas no ferro e no cobre;
O efeito das reatâncias de dispersão fica ampliado, uma vez que seu valor aumenta
com a freqüência;
Maior influência das capacitâncias parasitas (entre espiras e entre enrolamentos)
que podem realizar acoplamentos não desejados e, eventualmente, produzir
ressonâncias no próprio dispositivo;
¾ Cabos de alimentação:
Em razão do efeito pelicular, que restringe a secção condutora para componentes
de freqüência elevada, os cabos têm um aumento de perdas devido às harmônicas
de corrente;
Caso os cabos sejam longos e os sistemas conectados tenham suas ressonâncias
excitadas pelas componentes harmônicas, podem aparecer elevadas sobre tensões
ao longo da linha, podendo danificar o cabo;
¾ Capacitores:
Possibilidade de ocorrência de ressonâncias excitadas pelas harmônicas, podendo
produzir níveis excessivos de corrente e/ou de tensão;
Como a reatância capacitiva diminui com o aumento da freqüência, tem-se um
aumento nas correntes relativas aos harmônicos presentes na tensão;
¾ Equipamentos eletrônicos:
Prejudica a instrumentação e a medição de tensão e corrente;
Alguns equipamentos podem ser muito sensíveis às distorções na forma de onda
de tensão. Por exemplo, se um aparelho utiliza o cruzamento por zero (ou outros
aspectos da onda de tensão) para realizar alguma ação, distorções na forma de
onda podem alterar, ou mesmo inviabilizar, seu funcionamento;
Caso as harmônicas penetrem na alimentação do equipamento por meio de
acoplamentos capacitivos (que se tornam mais efetivos com o aumento da
freqüência), eles podem também alterar o bom funcionamento do aparelho;
26
No sentido de limitar os níveis de distorção harmônica da corrente injetada à rede
surgem normas reguladoras internacionais. Em 1975 a norma européia EN50006 foi
apresentada pela CENELEC (Commission Européan pour la Normalisaction Eléctrique) e
substituída em 1982 pela IEC (International Electrotechnical commission).
Hoje, os principais padrões são o europeu IEC – 61000-3-2 para equipamentos com
correntes menores de 16A por fase, e o IEC 61000-3-4 para equipamentos com corrente maiores
de 16A. Essas normas referem-se às limitações dos harmônicos de corrente injetadas na rede
pública de alimentação. Aplica-se a equipamentos elétricos conectados a uma rede pública de
baixa tensão alternada, de 50 ou 60 Hz, com tensão fase–neutro entre 220 e 240V. Nesse trabalho
a norma utilizada será a IEC 61000-3-4 [4] já que para a potência de 6 kw a corrente de entrada é
maior que 16 A. A Tabela 1-1 contém os valores máximos das amplitudes dos harmônicos
segundo a norma IEC 61000-3-4. É importante salientar, entretanto, que a norma IEC 61000-3-4
não especifica o fator de potência mínimo, mas sim as amplitudes máximas dos harmônicos de
corrente, que também influenciam no FP em cargas não lineares.
Tabela 1-1 - Limites das correntes harmônicas da norma IEC 61000-3-4.
Ordem do
Harmônico
n
Corrente Harmônica
máxima permitida (A)
1
/*%
n
II
Ordem do
Harmônico
n
Corrente Harmônica
máxima permitida (A)
1
/*%
n
II
3 21,6 21 0,6
5 10,7 23 0,9
7 7,2 25 0,9
9 3,8 27 0,6
11 3,1 29 0,7
13 2 31 0,7
15 0,7 33 0,6
17 1,2
19 1,1 Pares 8/n ou 0,6
*
1
I
- Corrente fundamental,
n
I
- Componente Harmônico da corrente de ordem “n”.
1.3 Correção do Fator de Potência
A fim de reduzir os níveis de harmônicos na corrente da rede de alimentação e a
adequação com as normas vigentes, que nos proporcionará um alto fator de potência, técnicas
de correção passiva e ativa têm sido largamente exploradas.
27
Circuitos passivos utilizam uma associação de capacitores e indutores e apresentam como
principais vantagens a robustez, alta confiabilidade, insensibilidade a surtos, operação silenciosa,
e a principal e mais óbvia, a não presença de elementos ativos. Entretanto, são pesados e
volumosos, afetam as formas de onda na freqüência fundamental, não possibilitam regulação da
tensão, a resposta dinâmica é pobre, o correto dimensionamento não é simples, alguns circuitos
não podem operar numa larga faixa de tensão de entrada universal (90 a 240 V), [3].
Já as técnicas ativas, por sua vez, podem realizar a correção do fator de potência com
um volume de filtro bem menor, entretanto são circuitos mais complexos e sempre envolvem
algum tipo de acionamento e sensoriamento. Primeiramente, podem-se distinguir as técnicas
ativas em dois tipos: de baixa e de alta freqüência de comutação. Os circuitos ativos de baixa
freqüência de comutação normalmente utilizam apenas uma comutação por semi-ciclo da rede,
por controle de fase, isto é, a chave semicondutora principal comuta a 120 Hz quando no
sistema de 60 Hz. Esse tipo de circuito ativo tem a vantagem de praticamente eliminar as perdas
de comutação nos semicondutores, mas são um pouco limitados, pois não conseguem atingir a
mesma densidade de potência que os circuitos ativos de alta freqüência proporcionam [5].
Os circuitos ativos de alta freqüência, por sua vez, permitem uma significativa redução
do volume dos seus elementos passivos. Tais circuitos operam a partir da modulação de uma
corrente de entrada, onde a componente fundamental possui uma forma senoidal, seguindo a
tensão de entrada [6], conforme pode ser visto na Figura 1-3.
Figura 1-3 - Formas de onda e espectro de um circuito ativo de alta frequência.
Como circuitos ativos de alta freqüência, podem-se citar os conversores estáticos
monofásicos isolados, Flyback, Forward, Half-bridge, Full-bridge, entre outros. Já dentre os
conversores estáticos monofásicos não isolados destacam-se as topologias Buck, Boost, e
Buck-Boost. É importante ressaltar que na literatura existem outros conversores, derivados
das topologias acima, que podem ser utilizados para correção de fator de potência. Entre eles
28
pode-se citar o conversor Dual Boost e o Boost Intercalado, derivados do conversor Boost,
que serão estudados neste trabalho.
A escolha da topologia mais adequada para cada aplicação depende de vários fatores
que devem ser considerados [6], entre eles:
• Necessidade de isolamento: Quando é necessário isolamento elétrico entre a entrada
e a saída do conversor, a topologia utilizada deve proporcionar este isolamento. Em
topologias de dois estágios como a abordada neste trabalho, este isolamento pode ser
proporcionado pelo segundo estágio da fonte.
• Número de componentes: Algumas topologias necessitam de elevado número de
componentes ou um sistema de instrumentação específica, que podem reduzir a confiabilidade
do conversor e/ou elevar seu custo e complexidade.
• Ruído de EMI: Topologias como o conversor Buck, em que a forma de onda da
corrente de entrada é descontínua e interrompida a cada comutação causam interferência
eletromagnética conduzida consideravelmente maior do que em conversores em que a
corrente de entrada é contínua, como o conversor Boost. Neste aspecto, a topologia utilizada
pode influenciar de forma significativa no volume do filtro de EMI a ser utilizado.
Nível de tensão: Devido à tensão de entrada ter o formato senoidal, a característica de
elevação de tensão proporcionada pela topologia pode ser vantajosa. Topologias sem a característica
de elevação de tensão irão produzir formas de onda de corrente com maiores distorções.
Logo, pode-se dizer que dentre as inúmeras topologias aplicadas à correção de fator de
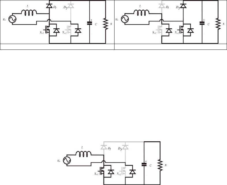
potência destaca-se o conversor Boost [3], mostrado na Figura 1-4.
Figura 1-4 - Conversor Boost.
Este tipo de conversor tem sido largamente utilizado para a correção do fator de
potência (Power Factor Ccorrection - PFC) devido à inúmeras vantagens, das quais pode-se
citar a simplicidade, reduzido número de componentes, baixo custo, acionamento simples e
baixa THD. Pode-se destacar ainda, a presença do indutor na entrada, o que proporciona a
absorção de variações bruscas na tensão da rede (“spikes”), de modo a não afetar o restante do
circuito, além de facilitar a obtenção da forma desejada da corrente (senoidal).
29
Como desvantagens desta topologia operando como PFC podem-se salientar o fato que esta
topologia não proporciona uma isolação entre a entrada e a saída. A posição da chave
semicondutora não permite proteção contra curto-circuito na carga ou sobre-corrente. Além disso, o
diodo de alta freqüência do conversor Boost pode produzir perdas elevadas de comutação devido ao
bloqueio em corrente, quando este opera em modo de condução contínua (CCM), [3]-[8].
Outra desvantagem desta topologia que deve ser destacada é as perdas de condução.
Devido à presença obrigatória de três semicondutores em condução a cada instante (dois
diodos da ponte retificadora de entrada e um dos semicondutores do conversor, chave
semicondutora ou diodo Boost), as perdas por condução podem ser significativas. Além disso,
a chave semicondutora está sujeita a grandes esforços de corrente.
Uma alternativa para este problema do conversor Boost, é a utilização de chaves
semicondutoras adicionais em paralelo de tal forma que a corrente fique dividida entre elas, ou
ainda, células boost operando em paralelo, conforme mostrado na Figura 1-5. Tal conversor,
conhecido como conversor Boost Intercalado ou interleaved [9] tem como vantagem a divisão da
corrente de entrada entre suas células, diminuindo dessa forma as perdas e esforços nas chaves
semicondutoras. Como desvantagem pode-se citar o elevado número de componentes e maior
complexidade no controle.
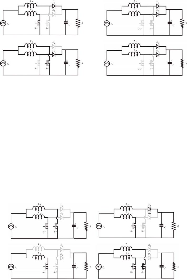
Figura 1-5 - Conversor Boost Intercalado operando como PFC.
Como outra alternativa, pode-se citar o conversor Dual Boost [10], mostrado na Figura
1-6, o qual apresenta menores perdas de condução devido ao fato desta topologia apresentar
somente dois semicondutores em condução a cada instante. Entretanto, sua estrutura emprega
duas chaves semicondutoras ativas e dois diodos de alta freqüência, o que encarece o conversor.
Figura 1-6 - Conversor Dual Boost operando como PFC.
30
Portanto, pode-se dizer que cada conversor possui suas vantagens e desvantagens sendo
somente possível afirmar qual é o mais adequado dependendo da aplicação para o qual o
mesmo será utilizado. Com isso, esse trabalho de dissertação terá como objetivo mostrar qual é
o mais adequado, dentre os três supracitados, para aplicações de alta potência. Alguns trabalhos
comparativos podem ser encontrados na literatura, como é mostrado a seguir. No entanto,
poucos trabalhos apresentaram uma comparação envolvendo os três conversores.
Enjeti et al em 1993 em [11] e Martinez [10] em 1995 apresentaram uma comparação
dos convesores Boost e Dual Boost operando como PFC. Foram discutidos as vantagens do
conversor Dual Boost com relação ao conversor Boost.
Em 1994 Kandianis et al em [12] comparam três conversores utilizados como PFC,
para aplicações de baixas e médias potências, quanto a estresses de comutação, eficiência,
complexidade de implementação do controle e número de componentes. Os conversores
estudados foram os conversores Boost, o Dual Boost e o conversor Quase-ressonante.
Conclui-se que para aplicações de baixa potência (<300W) é o conversor Boost o mais
recomendado considerando os parâmetros de comparação citdos anteriormente. Para
aplicações de médias potências (entre 300W a 1 kW) conclui-se que o conversor Dual Boost
apresentou menores perdas em seus semicondutores e uma eficiência levemente maior que o
conversor Boost. Já o conversor Quase-ressonante é utilizado para baixas potências onde há
rigorosas restrições quanto à interferência eletromagnética.
Já em 1998 Wei et al apresentaram em [13] uma análise comparativa de conversores
DC/DC aplicados à correção de fator de potência. Os conversores analisados foram os
conversores Buck, Boost, Buck-boost, Flyback, Foward, Cuk, Sepic e Zeta. O trabalho
apresenta um estudo das topologias citadas operando em DCM. Além disso, foram discutidos
as características de cada conversor. Dessa forma, pode-se concluir que os conversores Boost,
Flyback and Buck-boost apresentam excelente capacidade de correção de fator de potência
em DCM sem a utilização de uma lei de controle.
Teodorescu et al em 2001 apresentou em [14] uma comparação de três topologias de
conversores Boost Intercalado. Foi mostrado neste trabalho, que a utlizaçãodas técnicas de
intercalamento atenuam algumas das deficiências do conversor Boost, como alta ondulação de
corrente de entrada e esforço de corrente. Da mesma forma, em 2006 Loughlin destacou em
[16] as inúmeras vantagens da utlilizção da técnica de intercalamento, utilizando-se células
boost operando intercaladamente.
Em 2003 Pandey et al apresentou em [15] uma análise comparativa de cinco
topologias monofásicas CA/CC de conversores operando como PFC. Os conversores
31
comparados foram o conversor Boost, Dual Boost simétrico e assimétrico, Half-bridge e o
conversor VSC (Voltage Source Converter). É discutido, neste trabalho, o desempenho dos
conversores operando como PFC, bem como suas características determinantes. Conclui-se
dessa forma que o conversor Boost é o mais indicado em termos de desempenho, eficiência,
custo e densidade de potência, sendo o mais adequado para muitas aplicações. Sobre o
conversor Half-bridge afirmou-se que é o mais eficiente e com excelente desenpenho. Já o
conversor Dual Boost fornece excelente desempenho e alta eficiência, no entanto, apresenta
os maiores custos de implementaçao e controle; e o conversor VSC oferece fluxo de potência
bi-direcional com alta eficiência.
Já Haoyi Ye et al em 2004 realizou uma análise comparativa dos conversores Boost e
Dual Boost operando como PFC apresentando a modelagem dos mesmo. Além disso, uma
análise do ruído conduzido de modo comum gerado por estes conversores [17] foi também
apresentada. Comprovou-se dessa forma, que o conversor Dual Boost apresenta uma fonte de
ruído de modo comum maior do que o conversor Boost.
Seguindo nesta mesma linha de comparação, Huber et al em 2007 apresentou em [18]
uma análise comparativa entre o conversor Boost e Dual Boost analisando a eficiência dos
mesmos. Foi discutido também em suas análises a interferência eletromagnética de modo
comum destes conversores, onde é salientado que o conversor Dual Boost apresenta uma
fonte de ruído maior que Boost.
Dessa forma, o propósito deste trabalho é estudar detalhadamente as três topologias
apresentadas anteriormente, conversor Boost, Boost Intercalado e Dual Boost, operando como
corretores de fator de potência, e realizar uma comparação entre as mesmas. O objetivo será
mostrar qual destas topologias em análise é a mais adequada para aplicações de altas potências.
1.4 Objetivos
O objetivo principal desta dissertação é desenvolver um estudo comparativo de
conversores CA-CC operando como corretores de fator de potência em fontes ininterruptas de
energia. Será realizada a implementação de três conversores CA-CC da família Boost
operando como pré-reguladores eletrônicos. São eles:
¾ Conversor Boost
¾ Conversor Boost Intercalado
¾ Conversor Dual Boost
32
A primeira parte deste trabalho se baseia no estudo das três topologias em questão com
o intuito de apresentar as características básicas estruturais de cada topologia, princípios de
funcionamento, bem como suas vantagens e desvantagens. Em seguida, é apresentado o
estudo realizado sobre as perdas nos semicondutores (para projeto do dissipador), perdas dos
magnéticos e a interferência eletromagnética de cada topologia.
A implementação das três topologias será realizada com o intuito de satisfazer as
rígidas normas de regulamentação para UPS quanto à compatibilidade eletromagnética e
harmônicos da corrente de entrada. O controle das topologias é implementado com a
utilização de um microcontrolador de 16 bits. Os conversores operaram em modo de
condução misto, utilizando duas leis de controle, uma para o modo de condução contínua e
outra para o modo de condução descontínua. A seleção dos modos de operação é realizada
através da utilização de um algoritmo de seleção dos modos. A operação em modo misto
proporciona uma baixa THD e um alto fator de potência, conforme analisado por Roggia et.
al. em [19], e descrito em detalhe no Apêndice A.
O estudo comparativo desta dissertação analisa os seguintes critérios:
¾ Volume de Dissipadores
¾ Volume dos Componentes Magnéticos
¾ Perdas nos Semicondutores
¾ Perdas dos Componentes Magnéticos
¾ Taxa de Distorção Harmônica da Corrente de Entrada
¾ Interferência Eletromagnética Conduzida
¾ Número de componentes
¾ Análise de Custos
A comparação é realizada com os três conversores operando com a mesma tensão de
entrada e tensão de saída. A carga utilizada será de 6 kW para os três conversores. Todos os
conversores deverão apresentar a mesma taxa de distorção harmônica (THD) com o objetivo
de apresentarem, dessa forma, o mesmo filtro de EMI.
1.5 Organização do trabalho
Capítulo 1: O capítulo 1 introduz o tema PFC, salientando sua importância e crescente
necessidade de utilização. Também é abordado o problema central discutido e desenvolvido
nesta dissertação, assim como as topologias abordadas e os motivos para sua escolha.
33
Capítulo 2: Nesse capítulo é realizado um estudo do conversor Boost operando como
PFC apresentando suas vantagens e desvantagens para essa aplicação. São apresentadas
também suas etapas de operação, bem como o projeto e dimensionamento de seus elementos.
Capítulo 3: Nesse capítulo é realizado um estudo do conversor Boost Intercalado
operando como PFC, bem como suas vantagens e desvantagens para essa aplicação, da
mesma forma que foi realizada para o conversor Boost no capítulo 3.
Capítulo 4: Nesse capítulo é realizado um estudo do conversor Dual Boost operando
como PFC citando suas vantagens e desvantagens para essa aplicação. É apresentado também
suas etapas de operação, bem como o projeto e dimensionamento de seus elementos.
Capítulo 5: Esse capítulo apresenta as perdas calculadas nos semicondutores para as três
topologias de conversores já mencionadas. São abordadas detalhadamente as perdas na ponte
retificadora, nas chaves semicondutoras e nos diodos Boost para o projeto do dissipador. É
estudado também as perdas nos magnéticos. O capítulo é finalizado com uma comparação das
perdas nos semicondutores e nos componentes magnéticos, bem como o volume dos
dissipadores e magnéticos para as três topologias.
Capítulo 6: Esse capítulo aborda o problema da interferência eletromagnética gerada
nos conversores de potência operando como PFC. São apresentadas as principais fontes
geradoras de ruído e as formas de atenuação das mesmas para conformidade com as normas
vigentes. Também são discutidas detalhadamente as etapas de projeto de filtros de EMI.
Capítulo 7: Neste capítulo são apresentados alguns resultados práticos feitos para a
validação das comparações realizadas
Capítulo 2
CONVERSOR BOOST
2.1. Introdução
Esse capítulo apresenta o conversor Boost aplicado à correção do fator de potência.
São apresentadas as vantagens e desvantagens desta topologia bem como suas características
estruturais. Os modos de condução e de operação são também discutidos. Além disso, o
projeto do indutor e do capacitor de saída são apresentados, e uma análise das componentes
eficaz e média nos dispositivos semicondutores para especificação dos mesmos.
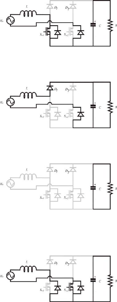
2.2. Conversor Boost
As características como simplicidade, desempenho e rendimento tornaram o conversor
Boost, ou “conversor elevador”, a topologia mais popular entre os conversores CC aplicados à
correção do fator de potência. Tal conversor é composto por um indutor L (também chamado
indutor Boost), um capacitor de saída C e dois dispositivos semicondutores, uma chave
semicondutora
w
S e um diodo D (também chamado diodo Boost), como mostrado na Figura
2-1.
Figura 2-1 - Conversor Boost aplicado correção do fator de potência.
Entre as vantagens deste conversor que o tornaram o mais popular conversor para a
correção de fator de potência, pode-se citar conforme [3],[20]-[23]:
35
¾ Simplicidade, consistindo de apenas é composto por um indutor L, um capacitor de
saída C
, uma ponte retificadora, uma chave semicondutora e um diodo;
¾ Alta eficiência;
¾ Fácil projeto e controle;
¾ Baixo custo;
¾ Presença de um filtro inerente, filtro natural de corrente de entrada, o indutor Boost;
¾ A localização do indutor, entre a rede elétrica e o barramento CC, não permite que
variações bruscas de tensão na rede elétrica afetem diretamente o barramento CC;
¾ O indutor conectado na entrada ajuda a atenuar a emissão de alta freqüência e facilita a
obtenção da forma corrente (senoidal);
¾ Tal topologia também proporciona regulação da tensão de saída CC para fator de
potência unitário na entrada e reduz THD da corrente de entrada;
¾ Devido a sua característica de ser um conversor elevador de tensão, o conversor Boost
é adequado para utilizações com entrada universal de tensão (90~260Volts);
¾ A tensão de saída é sempre maior do que a entrada e isso em alguns casos podem ser
consideradas como uma desvantagem. No entanto, o fato do capacitor de saída operar
em alta tensão, permite dessa forma, valores relativamente menores de capacitância;
¾ A chave semicondutora pode ser acionada sem a necessidade de circuitos isolados,
pois a mesma está ligada diretamente ao ponto comum do sistema;
¾ Distorção da corrente de entrada no cruzamento por zero não existe neste conversor.
Como desvantagens desta topologia, podem-se citar, [3], [22]-[26]:
A posição da chave semicondutora não permite proteção contra curto-circuito na carga
ou sobrecorrente;
Em aplicações que requerem isolação o conversor Boost não é recomendado, pois esta
topologia não permite isolação entre a entrada e a saída;
Altos níveis de EMI que se propagam para o lado da linha;
Em qualquer instante três semicondutores estão no fluxo da potência, aumentando
perdas em condução;
Alto esforço de tensão e corrente nos componentes do PFC, tais como a chave
semicondutora, diodo Boost e indutor Boost;
Significativas perdas de recuperação reversa dos diodos rápidos utilizados operando em
modo de condução contínua. Devido às elevadas tensões de saída, o conversor Boost
exige a necessidade de um diodo de saída que proporcione uma rápida recuperação e que
36
suporte estas elevadas tensões. Em freqüências de comutação muito elevadas, geralmente
estes diodos com rápida recuperação provocam perdas significativas durante a
recuperação reversa, sob condições de comutação. Como resultado, a chave
semicondutora tem um grande pico de corrente (spikes) na entrada em condução,
causando elevadas perdas e estresse na entrada em condução da chave semicondutora. Já
o diodo sofre com elevadas perdas de turn-off;
Geração de interferência eletromagnética devido a recuperação reversa do diodo;
Outra característica negativa desta topologia é a distorção da corrente de entrada, em
modo de condução descontínua, causada pela capacitância parasita da chave
semicondutora. Tal capacitância ressona com o indutor Boost, sendo a tensão de
entrada é variável. Estas oscilações podem ser uma fonte de instabilidade para o
conversor, resultando em significativa distorção na corrente de entrada. Em modo de
condução contínua esta capacitância parasita causa somente perdas de comutação;
Na partida do conversor, antes dos seus componentes estarem energizados, a tensão no
capacitor C é nula. Se o sistema for ligado diretamente à rede elétrica, a corrente de
partida assumirá valores elevados, que poderão danificá-lo. Sendo assim, o conversor
Boost necessita de um circuito de partida, que forneça energia ao capacitor de saída
antes de o sistema entrar em funcionamento.
2.3. Modos de Condução do Conversor Boost
Considerando-se um período de chaveamento, onde a tensão de entrada é
aproximadamente constante, a corrente no indutor é aproximadamente triangular. Quando
w
S
está conduzindo, a corrente no indutor L cresce linearmente. Quando
w
S
é bloqueada, a
corrente no indutor decresce de forma linear. Se a chave semicondutora S entra em condução
antes da corrente no indutor atingir zero, diz-se que o conversor está operando em modo de
condução contínua (CCM - Continuous Conduction Mode). Se a corrente atinge zero, antes do
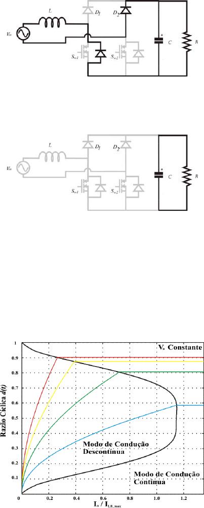
próximo período de comutação, diz-se que o conversor está operando em modo de condução
descontínua (DCM – Discontinuous Conduction Mode).
2.3.1 Modo de Condução Contínua - Conversor Boost
O conversor Boost operando em modo de condução contínua caracteriza-se pelo fato
da corrente instantânea no indutor sempre ser maior que zero, como mostrado na Figura 2-2.
A seguir são citadas algumas características do conversor Boost operando em CCM:
37
¾ Reduzida ondulação presente na corrente de entrada;
¾ O filtro de entrada é projetado para atenuar menores níveis de EMI conduzida;
¾ Menores valores de corrente de pico e eficaz, diminuindo as perdas em condução, em
comparação ao DCM, reduzindo o dimensionamento da chave semicondutora;
¾ Possui melhor qualidade na forma de onda da corrente de entrada, com menores
valores de THD.
Como desvantagens deste conversor operando em CCM podem-se destacar as perdas
de recuperação reversa do diodo. Além disso, o conversor Boost operando em CCM apresenta
grandes valores de indutância se comparado com o conversor operando em DCM. E, quando
operando com entrada universal apresenta uma significativa degradação no desempenho sobre
toda a faixa da tensão. Em 85V é menos eficiente do que operando em 265V, logo a
densidade de potência é usualmente limitada para a toda faixa da tensão de entrada.
Dessa forma, o conversor Boost operando em CCM possui características que o
tornam mais apropriado para correção de fator de potência em sistemas de média potência
(acima de 500 W), como mostrado por [41].
Figura 2-2 - Ondulação de alta freqüência da corrente de entrada do conversor Boost operando em CCM.
2.3.2 Modo de Condução Descontínua - Conversor Boost
O conversor Boost está operando em modo de condução descontínua quando a
corrente no indutor decresce e atinge zero, antes do próximo período de comutação. Como
pode ser visto na Figura 2-3, a energia armazenada no indutor durante a condução da chave
semicondutora se esgota, vai à zero.
Figura 2-3 - Conversor Boost operando em DCM.
A seguir são citadas algumas características do conversor Boost operando em DCM:
38
¾ Menores valores de indutância para garantir que o conversor opere em modo de
condução descontínua em toda faixa de carga;
¾ Maiores esforços de corrente;
¾ As perdas por recuperação reversa do diodo boost são reduzidas, isto ocorre devido ao
bloqueio do diodo ocorrer sob corrente nula;
¾ Não necessita de malha de corrente, pois a corrente de entrada segue naturalmente a
tensão da rede elétrica;
¾ As perdas em condução são maiores, devido à necessidade de elevados níveis de
corrente de pico na entrada, para obter uma mesma potência;
¾ O filtro de EMI na entrada do conversor deve ser projetado para atenuar os elevados
níveis de ruído conduzido, devido aos altos valores de pico da corrente.
Sendo assim, o nível de aplicação da operação DCM fica limitado a sistemas de baixa
potência, onde as perdas em condução são menos significativas. Recomenda-se a utilização
deste modo de condução para aplicações de até 400 W, como mostrado por [41].
2.4. Etapas de Operação
Na próxima seção, são apresentados as etapas de operação do conversor Boost no
modo de condução contínua e descontínua.
2.4.1 Modo de Condução Contínua (CCM)
1ª ETAPA: Inicia quando a chave semicondutora
w
S entra em condução no instante t = 0. O
diodo D é polarizado reversamente, isolando o estágio de saída da fonte de alimentação e L é
curto circuitado. A corrente de entrada flui através do indutor L e da chave semicondutora.
Logo a corrente da chave semicondutora é igual a corrente do indutor ( =
sL
ii) enquanto que a
corrente do diodo é zero (
0=
D
i ). Esta etapa termina quando a chave semicondutora
w
S é
bloqueada, conforme
Figura 2-4. A equação (2.1) mostra a tensão do indutor e a equação (2.2)
mostra a corrente no capacitor para esta etapa de operação.
Figura 2-4 - Conversor Boost operando em CCM - 1ªetapa de operação.
39
()
=
Lin
VVt (2.1)
=
o
c
V
i
R
(2.2)
2ª ETAPA: No momento em que a chave semicondutora
w
S é bloqueada, o diodo D entra em
condução e a energia armazenada no indutor na etapa anterior passa para a carga. A corrente
fluirá agora por
L, D, C e pela carga; Nesta etapa a corrente da chave semicondutora é nula e a
corrente do diodo é igual a corrente do indutor (
=
DL
ii) A corrente no indutor L decresce até
que a chave semicondutora entre novamente em condução. As equações (2.3) e (2.4)
descrevem a tensão no indutor e a corrente no capacitor para esta etapa de operação.
Figura 2-5 - Conversor Boost operando em CCM - 2ªetapa de operação.
()
=
Lin o
VVtV (2.3)
=
o
cL
V
ii
R
(2.4)
Considerando nula a ondulação da corrente, calcula-se a componente CC da corrente
do indutor, que é dado pelo seu valor médio. Substituindo as equações (2.1) e (2.3) na
equação (2.5) obtem-se a equação (2.6).
0
1
() 0
=
s
T
L
s
Vtdt
T
(2.5)
() ( )' 0
+
−=
in in o s
VdT V VdT
s
(2.6)
onde d é a razão cíclica e
'(1 )=−dd.
Resolvendo-se a equação (2.6) tem-se a relação entre a tensão de entrada e a tensão de
saída para o conversor Boost operando em modo de condução contínua. Tal relação é expressa
por (2.7), o ganho estático do conversor.
1
() 1 ()
=
o
in
V
Vt dt
(2.7)
2.4.2 Modo de Condução Descontínua (DCM)
40
1ª ETAPA: Esta etapa inicia quando a chave semicondutora
w
S entra em condução no instante t
= 0. O diodo D é polarizado reversamente. Nesta etapa o indutor L acumula energia proveniente
à fonte de entrada, e o capacitor C alimenta a carga R, como pode ser visto na Figura 2-6. As
equações (2.8) e (2.9) descrevem a tensão no indutor e a corrente no capacitor.
Figura 2-6 - Conversor Boost operando em DCM - 1ªetapa de operação.
Lin
VV
=
(2.8)
o
c
V
i
R
=
(2.9)
2ª ETAPA: Nesta etapa a corrente da chave semicondutora
w
S é bloqueada e o diodo D entra
em condução fazendo com que a energia armazenada no indutor na etapa anterior passa para a
carga. A corrente no indutor L decresce até estar totalmente descarregado. As equações (2.3) e
(2.4) descrevem a tensão no indutor e a corrente no capacitor para esta etapa de operação. A
Figura 2-7 ilustra esta etapa de operação. A tensão do indutor e a corrente do capacitor nesta
etapa são descritas pelas equações (2.10) e (2.11) respectivamente.
Figura 2-7 - Conversor Boost operando em DCM - 2ªetapa de operação.
0Lin
VVV
=
(2.10)
o
cL
V
ii
R
=
(2.11)
3ª ETAPA: Esta etapa de operação é representada pela
Figura 2-8. Toda a energia armazenada
em L foi transferida à carga nesta etapa, o diodo D é bloqueado e o capacitor C se encarrega
de alimentar à carga. A tensão no indutor, corrente no indutor e capacitor são ilustrados pelas
equações (2.12), (2.13) e (2.14).
41
Figura 2-8 - Conversor Boost operando em DCM - 3ªetapa de operação.
0
L
V
=
(2.12)
0
L
i
=
(2.13)
0
()
c
V
it
R
=
(2.14)
Da mesma forma que foi expressa a relação entre a tensão de entrada e tensão de saída
para o conversor Boost operando em CCM, é realizada para o DCM. Logo, utilizando a
equação (2.5), mas agora considerando o tempo em que a chave semicondutora e o diodo
estão bloqueados, e as equações (2.8), (2.10) e (2.12)obtém-se a relação da tensão de entrada
e saída para o conversor Boost em DCM, ganho estático, segundo equação (2.15).
2
1
4.
11
2
++
=
o
in
d
V
K
V
(2.15)
onde
1
d é a razão cíclica da chave semicondutora e
2
s
L
K
R
T
= .
Para a determinação das correntes de fronteiras para o conversor boost deve-se
assumir que a potência de entrada é igual a potência da saída, e que a relação da corrente de
entrada e da saída pode ser expressa pela equação (2.17).
in in o o
Vi Vi
=
(1 ( ))
o
in
i
dt
i
=− (2.16)
Por definição, neste modo
L
i atinge zero ao final do período de chaveamento. O valor
médio da corrente do indutor nesta fronteira dos modos é dado pela equação (2.16). A
Figura
2-9
mostra a forma de onda da fronteira do modo de condução contínuo, conforme mostrado
por [27].
_
.
11
22
in pico
LB L peak on
V
ii t
L
==
42
()(1 ())
2
so
LB
TV
idtdt
L
=−
(2.17)
Figura 2-9: Corrente do indutor na fronteira de condução.
Como a corrente de entrada é a mesma corrente que circula pelo indutor (
in L
ii
=
), e
usando as equações (2.16) e (2.17), pode-se definir a corrente média de saída, a corrente da
fronteira dos modos, através da equação (2.18).
2
()(1 ())
2
so
oB
TV
idtdt
L
=− (2.18)
Mantendo-se a tensão de saída do conversor Boost constante,
LB
i e
oB
i podem ser
plotados em função da razao cíclica, como mostrado na
Figura 2-10.
Figura 2-10: Correntes de saída e do indutor nas fronteiras dos modos de condução.
Pode ser obeservado na figura que
LB
i alcança seu valor máximo quando d(t)=0,5.
Logo o valor máximo da corrente do indutor na fronteira dos modos é obtido pela equação
(2.19). Da mesma forma,
oB
i obtem seu valor máximo quando d(t)=0,333, logo, seu valor
máximo é determinado pela equação (2.20).
_max
8
s
o
LB
TV
i
L
=
(2.19)
_max
0,074
s
o
oB
TV
i
L
= (2.20)
43
Na
Figura 2-11 d(t) é ilustrado as corrente parametrizadas
oB
i e
LB
i em função dos
seus valores máximos para o conversor Boost operando na carga máxima de 6 kW. Já na
Figura 2-12 é plotado a fronteira dos modos de condução com relação
o
i /
_maxoB
i
. Podem ser
observados as fronteiras dos modos de condução para o conversor Boost operando na carga
máxima.
Figura 2-11: Correntes parametrizadas para o conversor Boost.
Figura 2-12: Fronteira dos modos de condução para o conversor Boost.
2.5. Projeto do Indutor Boost
Para circuitos que funcionam como uma fonte de corrente (Boost, Cuk, SEPIC), após a
ponte de diodos é necessário um indutor de entrada para o funcionamento adequado destes
conversores. Se um indutor muito grande é utilizado, a ondulação da corrente na entrada será
pequeno, o que significa menor emissão de EMI conduzida de modo diferencial.
44
Por outro lado, se diminuir-se o tamanho do indutor Boost, a ondulação da corrente de
entrada aumenta, exigindo maiores dimensões para o filtro de entrada. Dessa forma, deve-se
encontrar um ponto onde nem o volume do indutor de entrada, nem o volume do filtro de EMI
de modo diferencial sejam penalizados.
Logo, o cálculo da indutância do indutor Boost em CCM, em função da tensão de
saída e da máxima ondulação, pode ser obtido pela equação (2.21), como mostrado por [28].
Já o cálculo do número de espiras e seleção do núcleo magnético foi realizado conforme [29].
4
max
o
s
V
L
fi
=
Δ
(2.21)
onde:
o
V : Tensão de saída do conversor;
s
f
: Frequência de comutação;
max
Δi
: Ondulação máximo de corrente.
Para garantir que o conversor opere somente em CCM, para uma carga mínima
determinada, o valor do indutor deve atender a equação (2.22), confrome mostrado por [30].
2
4
ms
p
L
R
T
M
>
(2.22)
onde:
m
R
: Resistência de carga para a mínima carga desejável;
p
M
: Relação entre a tensão de saída CC e o pico da tensão de entrada CA.
2.6. Projeto do Capacitor de Saída
A determinação do capacitor de saída pode ser determinada por dois parâmetros: a
ondulação máximo sobre o capacitor, ou o hold–up time, que é o tempo máximo para o
barramento CC atingir o seu valor de regime permanente, após distúrbios de carga. Foi
escolhido o critério que utiliza-se o hold-up time. Os outros parâmetros que irão determinar a
escolha do capacitor são a potência e a ondulação máxima no barramento CC. Logo, a
equação (2.23) determina o valor de C, como mostrado por [28]:
22
_min
2
=
oh
oo
Pt
C
VV
(2.23)
onde:
o
P : Potência de saída do sistema;
45
h
t : Hold-up time;
o
V : Tensão de saída nominal;
_omin
V
: Tensão mínima do barramento CC.
2.7. Análise da Corrente nos Semicondutores – CCM
A. Corrente na chave semicondutora
Uma típica forma de onda da corrente na chave semicondutora do conversor Boost é
ilustrada na Figura 2-13. Esta corrente é modulada pela largura do pulso, com ambos, a razão
cíclica e o pico de corrente, variando com a tensão de entrada.
Figura 2-13 - Forma de onda típica da corrente da chave semicondutora do Conversor Boost.
Quando a freqüência de comutação desta chave semicondutora é muito maior que a
freqüência da linha, o valor eficaz da corrente pode ser aproximado como uma integral dupla.
O quadrado da corrente é primeiramente integrado para encontrar seu valor médio sobre um
período de comutação, e o resultado é então integrado para encontrar o valor médio sobre o
período de linha CA, como mostrado por [1]. Dessa forma, o valor eficaz da corrente na chave
semicondutora do conversor pode ser definida através da equação (2.24).
1
_
0
²( )
T
ac
Srms S
T
ac
I
itdt=
(2.24)
onde
ac
T é o período da forma de onda da entrada. A integral pode ser expressa como uma
soma das integrais sobre todo o período de comutação em um período da rede de entrada,
equação (2.25).
.
/
_
1
(1)
11
. ( ²( ). )
nT
TT
s
ac s
Srms s S
n
nT
ac s
s
I
Titdt
TT
=
=
(2.25)
onde
s
T é o período de comutação.
A quantia dentro dos parênteses da equação (2.25) é o valor médio de
2
S
i sobre um
períodos de comutação. O somatório pode ser aproximado por uma integral no caso em que
s
T
46
é muito menor que
ac
T . Esta aproximação corresponde a tomar o limite com
s
T tendendo a zero,
conforme equacionamento a seguir.
.
/
_
0
0
1
(1)
11 11
lim ( ²( ) ²( ) ²( )
s
nT t T
TT
ss
ac s
T
ac
Srms S S S
T
T
s
n
T
nT t
ac s ac s
ac
s
I T id iddt iT
s
TT TT
ττ ττ
+
=
⎡⎤
⎡⎤
===
∫∫
⎢⎥
⎢⎥
⎣⎦
⎣⎦
Assim
2
S
i (t) é a primeira média sobre um período de comutação. O resultado é então a
média sobre o período do sinal de entrada. Para o conversor Boost, a corrente na chave
semicondutora
()
S
it é igual a corrente de entrada quando a chave semicondutora está em
condução, e igual a zero quando a chave semicondutora está bloqueada. Logo, o valor médio
de
2
S
i
(t) sobre um período de comutação é representado pela equação (2.26).
1
².²().
+
=
tT
s
SS
t
Ts
s
iitdt
T
(2.26)
Se a tensão de entrada é dada pela equação (2.27), então a corrente de entrada é
expressa pela equação (2.28) onde
e
R
é a resistência equivalente de entrada do conversor.
_
() sin .
in in pico
Vt V t
ω
= (2.27)
() sin .
ω
=
in
in
e
V
it t
R
(2.28)
A razão cíclica da chave semicondutora,
d(t), obtida pela equação (2.7) pode ser expressa
de forma diferente com a substituição do valor de
in
V por (2.27), obtendo-se a equação (2.29).
_
() 1 sin .
in pico
o
V
dt t
V
ω
=− (2.29)
Substituindo a equação (2.28) e (2.29) em (2.26) tem-se a equação (2.30). Substituindo
(2.30) em (2.24) tem-se a equação (2.31), que simplificando, e integrando somente em um
período de meio ciclo de rede
2
ac
T
já que a corrente se repete no semi-ciclo positivo resulta-
se na equação (2.32).
2
__
2
² (1 sin )sin ²( )
in pico in pico
S
s
eo
VV
itt
T
RV
ω
ω
=− (2.30)
2
__
_
0
2
1
(1 sin ) sin ²( )
T
in pico in pico
ac
Srms
ac e o
VV
I
ttdt
TR V
ωω
=−
(2.31)
2
__
_
0
2
1
[(si( ) si( )]
in pico in pico
Srms
eo
VV
I
ttdt
RV
π
ωω
π
=−
(2.32)
47
Resolvendo a equação (2.32) tem-se que a corrente eficaz na chave semicondutora é
representada pela equação (2.33).
_
__
8
1
3
in pico
Srms inrms
o
V
II
V
π
== (2.33)
Seguindo os mesmos passos apresentados anteriormente, mas agora para a corrente
média na chave semicondutora, obtem-se a equação (2.34).
_
_
22
(1 )
4
in pico
in rms
o
V
II
s
V
π
π
=− (2.34)
B. Corrente no Diodo
Da mesma forma que foi realizado o equacionamento da corrente na chave
semicondutora, verificar-se a corrente eficaz e média do diodo semicondutor. Na equação
(2.35) tem-se a equação que define a corrente eficaz no diodo, já na equação (2.36) tem-se a
corrente média.
_
_
16
3
o
Drms dc
in pico
V
II
V
π
= (2.35)
D
dc
I
I
=
(2.36)
C. Corrente na Ponte Retificadora
Corrente média em cada diodo da ponte retificadora pode ser dada pela equação (2.37)
e sua corrente eficaz em cada diodo é calculada pela equação (2.38), mostradas abaixo.
_
2
π
=
D
in rms
II
(2.37)
__
2
2
=
D
rms in rms
II (2.38)
A corrente de pico nos diodos da ponte retificadora é a corrente de pico de entrada
acrescida do ripple da corrente, (2.39).
__
2=+
Dpico inrms
I
II
Δ
(2.39)
É útil comparar o estresse total dos semicondutores e o fator de utilização do
semicondutor. Em um bom projeto, a tensão e corrente aplicada aos semicondutores é
minimizada, enquanto que a potência de carga deve ser maximizada. Logo, se um conversor
contem k dispositivos semicondutores, o estresse total sobre estes dispositivos é calculado pela
equação (2.40).
48
1
k
s
wjj
j
SVI
=
=
(2.40)
onde
j
V é a tensão de pico aplicada ao semicondutor, e
j
I
é a corrente eficaz aplicada ao
semicondutor. Dessa forma, o fator de utilização do semicondutor pode ser expresso pela
equação (2.41), onde
argca
P
é a potência de carga do conversor, conforme [1].
argca
s
w
P
U
S
= (2.41)
Devido ao fato dos conversores operarem em modo condução mista neste trabalho, e
em carga máxima, os três conversores operam em CCM, o dimensionamento dos
semicondutores é feito somente para esse modo de condução CCM. Logo, não será
apresentado o equacionamento das correntes das chaves semicondutoras e diodos em DCM,
bem como o projeto do indutor e capacitor de saída. No entanto, tal equacionamento e projeto
do indutor e capacitor podem ser obtidos em [1].
2.8. Conclusão
Este capítulo apresentou o conversor Boost aplicado à correção de fator de potência.
Foram discutidas as suas vantagens e desvantagens operando como PFC. Foram também
apresentados os modos de condução deste conversor, bem como as suas etapas de operação.
Além disso, foram descritos o projeto do indutor e do capacitor, além das estimativas das
correntes nos dispositivos semicondutores para o correto dimensionamento.
Pode-se dizer, que devido a sua simplicidade, reduzido número de componentes, o que
resulta em um baixo custo para implementação, e alto rendimento, o conversor Boost é um
bom candidato para correção do fator de potência. Além disso, pode-se dizer que para
aplicações de alta potência é recomendado a operação em CCM, e para baixas potências o
modo DCM.
Capítulo 3
CONVERSOR BOOST INTERCALADO
3.1. Introdução
Esse capítulo apresenta o conversor Boost Intercalado aplicado à correção de fator de
potência. Da mesma forma que o capítulo anterior, para o conversor Boost, é apresentado as
vantagens e desvantagens desta topologia bem como suas características estruturais. As etapas
de operação para o conversor operando com duas células intercaladas são também discutidas.
Para finalizar o projeto do indutor e do capacitor de saída são apresentados. Novamente a
análise da corrente eficaz e média nos dispositivos semicondutores para especificação dos
mesmos é apresentada.
3.2. Conversor Boost Intercalado
Em função da constante necessidade de processamento de energia elétrica em
potências cada vez mais elevadas, os dispositivos semicondutores têm evoluído muito nas
últimas décadas, especialmente na tentativa de superar os níveis de quilo-volts (kV) e quilo-
ampéres (kA) processados individualmente por tais dispositivos. Entretanto, os dispositivos
para altas potências são normalmente caros e de difícil acesso para elaboração de projetos.
Dessa forma, uma prática comum dos projetistas é a associação de dispositivos
semicondutores de baixo custo, fácil acesso e confiáveis.
Neste contexto, para aplicações com tensões elevadas é comum o uso de associações
série de componentes e, para aplicações com correntes elevadas, a associação de componentes
em paralelo. A Figura 3-1 mostra um conversor Boost operando com duas chave
semicondutoras em paralelo. Além de aumentar a capacidade de corrente do conversor tem-se a
redução das perdas devido a divisão da corrente entre as chave semicondutoras.
50
No entanto podem-se extrair mais vantagens do conversor se, além de colocarmos
apenas chaves semicondutoras em paralelo, utilizarmos células Boost em paralelo,
trabalhando de forma intercalada, conforme Figura 3-2.
Figura 3-1 - Conversor Boost com duas chave semicondutoras semicondutoras em paralelo.
Figura 3-2 -Conversor Boost com duas células em paralelo.
A associação em paralelo de estruturas foi proposta originalmente em [9], sendo
denominada de técnica de intercalamento (“interleaving”). Tal técnica consiste na distribuição da
potência entre conversores Boost, conhecidos como células Boost, conectados em paralelo e
operando com a mesma freqüência de conversão, mas com intervalos de comutação defasados
entre si. Este fato permite a divisão da corrente entre os semicondutores principais da estrutura.
A técnica pode ser ampliada para um número ilimitado de elementos, sincronizando-se
todos os pulsos de comando [31].
Esta associação de intercalamento, em conjunto com a defasagem, apresenta uma
redução na amplitude da ondulação da corrente de entrada e uma elevação na freqüência da
ondulação, como pode ser visto na Figura 3-3.
Figura 3-3 - Correntes nos indutores (i
L1
e i
L2
) e corrente de entrada(i
in
) do Boost Intercalado.
51
Essa redução na amplitude da ondulação da corrente e elevação da sua freqüência tem
inúmeras vantagens. A seguir são descritas algumas dessas vantagens segundo [31]-[16]:
¾ Redução dos esforços de corrente sobre os dispositivos semicondutores;
¾ Redução nas exigências de filtragem e redução nos níveis de EMI;
¾ Redução de perdas por condução;
¾ Redução no tamanho do conversor (redução no filtro de entrada e saída);
¾ Redução na dissipação térmica;
¾ Redução do volume do indutor, permitindo a redução da indutância;
¾ Significativa redução da distorção harmônica e aumento da eficiência;
¾ Aumento da capacidade de processamento de energia.
Outra vantagem no uso do intercalamento de células é que se pode aumentar
efetivamente a freqüência de comutação sem aumentar as perdas nas chaves semicondutoras.
Os benefícios óbvios são o aumento na densidade de potência sem penalidade de reduzir
eficiência de conversão de potência. Além disso, o uso desta técnica também possibilita a
melhoria em outros aspectos importantes, tais como aumento na segurança dos sistemas
eletrônicos, confiabilidade, maior tolerância a falhas e redução na manutenção.
Devido às inúmeras vantagens desta técnica, o intercalamento de conversores de
potência tem sido originalmente empregado em aplicações de altas potências, visto que a
corrente através das chaves semicondutoras é uma fração da corrente de entrada, [38]-[39].
A redução da corrente eficaz, devido à diminuição da amplitude de ondulação, reduz o
aquecimento causado pelas perdas na resistência série equivalente do capacitor, reduzindo
esforços sobre o mesmo, e com isso tem-se uma redução da capacitância do barramento [38].
Outro fato relevante é o fato do capacitor de saída operar em alta tensão (
oin
VV> ) permitindo
o uso novamente de valores relativamente menores de capacitância.
Pode-se ainda ser citado como vantagem o fato desta topologia não necessitar de
drives isolados para acionamento das chaves semicondutoras, pois o gate das mesmas são
referenciadas ao mesmo ponto, que é o terra do conversor.
Como desvantagens desta topologia podem-se ser citados, [39]-[42]:
¾ A posição das chaves semicondutoras não permite proteção contra curto-circuito;
¾ Esta topologia não permite isolação entre os terminais da entrada e da saída;
¾ Há necessidade de uso de um circuito extra para limitar a corrente de inrush;
¾ Há sempre quatro semicondutores no caminho principal da corrente nesta topologia;
¾ Aumento na complexidade do circuito se comparado com Boost;
52
¾ Apresenta maior número de componentes com adição de chaves semicondutoras,
circuitos de comando, diodos rápidos, sensores de corrente e indutores;
¾ Devido ao aumento do número de componentes, se tem um aumento nos custos para
implementação desta topologia se comparada com o Boost;
¾ Uma maior complexidade do controle desta topologia, pois o mesmo deve assegurar a
equalização da corrente através das células Boost intercaladas.
Outra característica negativa desta topologia é a distorção da corrente de entrada, em
DCM, causada pela influência da capacitância parasita das chaves semicondutoras como
acontece com o conversor Boost.
Além disso, esta topologia exige a necessidade de um diodo de saída que proporcione
uma rápida recuperação e que suporte estas elevadas tensões, como acontece no conversor
Boost. Isto acarreta em elevadas perdas tanto sobre a chave semicondutora quanto sobre o
próprio diodo. Na chave semicondutora tem-se grandes picos de corrente (spikes) na entrada
em condução, causando elevadas perdas de turn-on da chave semicondutora além do diodo
sofrer elevadas perdas de turn-off. Ainda, pode-se salientar outro problema causado pela
recuperação reversa do diodo, a geração de interferência eletromagnética.
Em relação aos magnéticos pode-se dizer que o intercalamento proporciona a diminuição
do volume dos mesmos devido à divisão da corrente entre as células. Entretanto o intercalamento
resulta no aumento do número de indutores se comparado com o Boost. Como solução para isso,
alguns trabalhos como [39] e [40] propõem o uso de componentes magnéticos acoplados,
integrados, o que reduz o número de núcleos e nas perdas nos magnéticos.
Resumindo, a conversão de potência empregando estruturas intercaladas tem sido
explorada em aplicações de elevadas potências, onde o sistema adquire a vantagem da
redução da ondulação e uma distribuição de potência entre as células das topologias
conectadas em paralelo. Embora a distribuição de potência processada entre as células seja
por si só um importante objetivo, os benefícios proporcionados pela redução da ondulação
justificam a utilização das técnicas de intercalamento nas mais diversas aplicações.
3.3. Etapas de Operação
No conversor Boost Intercalado, para o entendimento das etapas de operação, deve-se
levar em consideração o valor da razão cíclica nas chaves semicondutoras, conforme mostrado
por [41]. Logo, na próxima seção, é apresentado as etapas de operação para o conversor Boost
Intercalado com duas células intercaladas, com uma defasagem de 180° entre si.
53
3.3.1 Modo de Condução Contínua (CCM)
Neste modo de operação, as chaves semicondutoras podem estar em quatro estados
diferentes. Na Figura 3-4 é ilustrado os sinais de comando das chaves semicondutoras para
d(t) 0,5 e d(t) 0,5.
S
1
S
2
1
2
3
4
S
1
S
2
1
2
3
4
(a) d(t)
0,5 (b) d(t)
0,5.
Figura 3-4 - Sinais de comando das chave semicondutoras.
As etapas de operação para d(t) 0,5 são:
1ª ETAPA:
1w
S e
2w
S em condução (Figura 3-5.a);
2ª ETAPA:
1w
S em condução e
2w
S bloqueada (Figura 3-5.b);
3ª ETAPA: novamente,
1w
S e
2w
S em condução (Figura 3-5.c);
4ª ETAPA:
1w
S bloqueada e
2w
S em condução (Figura 3-5.d);
(a)1ª Etapa de operação (b) 2ª Etapa de operação
(c) 3ª Etapa de operação (d) 4ª Etapa de operação
Figura 3-5 - Etapas de operação do Boost Intercalado em CCM na região onde d(t)
0,5.
As etapas de operação para d(t) 0,5 são:
1ª ETAPA:
1w
S em condução e
2w
S bloqueada (Figura 3-6.a);
2ª ETAPA:
1w
S e
2w
S bloqueadas (Figura 3-6.b);
3ª ETAPA:
1w
S em condução e
2w
S bloqueadas (Figura 3-6.c);
4ª ETAPA: novamente,
1w
S e
2w
S bloqueadas (Figura 3-6.d);
54
(a) 1ª Etapa de operação (b) 2ª Etapa de operação
(c) 3ª Etapa de operação (d) 4ª Etapa de operação
Figura 3-6 - Etapas de operação do Boost Intercalado em CCM na região onde d(t)
0,5.
3.3.2 Modo de Condução Descontínua (DCM)
As etapas de operação para d(t)
0,5 são:
Nesta região, em modo de condução descontínua, têm-se seis etapas de operação, conforme
descritas a seguir:
1ª ETAPA:
1w
S e
2w
S em condução (Figura 3-7.a);
2ª ETAPA:
1w
S em condução e
2w
S bloqueadas (Figura 3-7.b);
3ª ETAPA:
1w
S em condução,
2w
S bloqueadas e um indutor descarregado (Figura 3-7.c);
4ª ETAPA: novamente,
1w
S e
2w
S em condução (Figura 3-7.d);
5ª ETAPA:
1w
S bloqueada e
2w
S em condução (Figura 3-7.e);
6ª ETAPA:
1w
S bloqueada,
2w
S em condução e o outro indutor descarregado (Figura 3-7.f)
(a) 1ª Etapa de operação (b) 2ª Etapa de operação
(c) 3ª Etapa de operação (d) 4ª Etapa de operação
55
(e) 5ª Etapa de operação (f) 6ª Etapa de operação
Figura 3-7 - Etapas de operação do Boost Intercalado em DCM na região onde d(t)
0,5.
As etapas de operação para d(t)
0,5 são:
Para a região onde d(t)
0,5 tem-se três modos distintos de operação conforme segue-se:
Primeiro modo:
1ª ETAPA:
1w
S em condução,
2w
S bloqueada e um indutor descarregado (Figura 3-8.a);
2ª ETAPA:
1w
S e
2w
S bloqueadas com o indutor ainda descarregado (Figura 3-8.b);
3ªETAPA:
1w
S e
2w
S bloqueadas e ambos os indutores descarregados. O capacitor fornece
energia à carga (Figura 3-8.c);
4ª ETAPA: novamente um indutor está descarregado,
1w
S bloqueada,
2w
S em condução com o
capacitor ainda fornecendo energia à carga (Figura 3-8.d);
5ª ETAPA:
1w
S e
2w
S bloqueadas, porem um indutor já possui carga (Figura 3-8.e);
6ª ETAPA: repete-se a 3ª etapa (Figura 3-8.f);
(a) 1ª Etapa de operação (b) 2ª Etapa de operação
(c) 3ª Etapa de operação (d) 4ª Etapa de operação
(e) 5ª Etapa de operação (f) 6ª Etapa de operação
Figura 3-8: Etapas de operação do Boost Intercalado em DCM na região onde d(t)0,5.
56
Segundo modo:
1ª ETAPA:
1w
S em condução e
2w
S bloqueada (Figura 3-9.a);
2ª ETAPA:
1w
S em condução e
2w
S bloqueada com um indutor descarregado (Figura 3-9.b);
3ª ETAPA:
1w
S e
2w
S bloqueadas com o indutor ainda descarregado (Figura 3-9.c);
4ª ETAPA:
1w
S bloqueada,
2w
S em condução (Figura 3-9.d);
5ª ETAPA:
1w
S bloqueada,
2w
S em condução, com o outro indutor descarregado (Figura
3-9.e);
6ª ETAPA:
1w
S e
2w
S bloqueadas, e um dos indutores descarregados (Figura 3-9.f);
(a) 1ª Etapa de operação (b) 2ª Etapa de operação
(c) 3ª Etapa de operação (d) 4ª Etapa de operação
(e) 5ª Etapa de operação (f) 6ª Etapa de operação
Figura 3-9: Etapas de operação do Boost Intercalado em DCM na região onde d(t)
0,5.
Terceira Etapa:
1ª ETAPA:
1w
S em condução e
2w
S bloqueada (Figura 3-10.a);
2ª ETAPA:
1w
S e
2w
S bloqueada (Figura 3-10.b);
3ªETAPA:
1w
S e
2w
S bloqueadas com um indutor descarregado (Figura 3-10.c);
4ª ETAPA:
1w
S bloqueada,
2w
S em condução (Figura 3-10.d);
5ª ETAPA:
1w
S e
2w
S bloqueadas (Figura 3-10.e);
6ª ETAPA:
1w
S e
2w
S bloqueadas, e um dos indutores descarregados (Figura 3-10.f) ;
57
(a) 1ª Etapa de operação (b) 2ª Etapa de operação
(c) 3ª Etapa de operação (d) 4ª Etapa de operação
(e) 5ª Etapa de operação (f) 6ª Etapa de operação
Figura 3-10 - Etapas de operação do Boost Intercalado em DCM na região onde d(t)
0,5.
Logo, pode-se perceber que o funcionamento do conversor Boost Intercalado é idêntico
ao conversor Boost com a diferença da defasagem entre suas células. Com isso, pode-ser dizer
que o ganho estático é o mesma do conversor Boost já apresentado pela equação (2.7) para o
modo CCM e a equação (2.15) para o modo DCM.
A fronteira dos modos de condução do conversor Boost Intercalado pode ser verificado
através da Figura 3-11, a qual foi obtida seguindo os mesmos passos descritos no capítulo 2.
Figura 3-11: Fronteira dos modos de condução para o conversor Boost Intercalado.
58
3.4. Projeto do Indutor Boost
No conversor com n células intercaladas, à redução da ondulação da corrente de
entrada é inversamente proporcional ao número de células em paralelo. Sendo assim, para
sistemas com mesma amplitude de ondulação da corrente, os indutores do conversor
Intercalado podem ser dimensionados para uma amplitude de ondulação n vezes maior. Logo,
como mostrado em [41] a indutância do conversor Boost pode ser definida pela equação (3.1).
max
()()
=
Δ
sin
T V sen wt d t
L
i
(3.1)
onde:
max
Δi : Amplitude máxima da ondulação da corrente de entrada;
s
T : Período de comutação das chaves semicondutoras;
()
in
Vsenwt : Tensão de entrada;
d(t): Razão cíclica aplicada na chave semicondutora.
Por outro lado, no projeto dos indutores do conversor com n células em paralelo
segue-se a equação definida por (3.2).
'
max
()()
'
=
Δ
sin
n
T V sen wt d t
L
i
(3.2)
onde:
'
max
Δi : Amplitude máxima da ondulação de entrada com n células em paralelo;
'
s
T : Período de comutação das n chaves semicondutoras .
Como a razão cíclica aplicada as chave semicondutoras é a mesma, tanto no conversor
Boost como no conversor Intercalado, da mesma forma que a tensão de entrada, pode-se
igualar as equações (3.1) e (3.2) conforme equacioamento a seguir.
max max
'
'
Δ
Δ
=
n
ss
Li L i
TT
Como se deseja que ambos os conversores possuam a mesma característica na
ondulação da corrente de entrada, o período de comutação das células do conversor Intercalado
será n vezes menor que o período de comutação do conversor Boost, equação (3.3).
'
=
s
s
TnT (3.3)
Por outro lado, a especificação da amplitude máxima da ondulação nos indutores do
conversor Intercalado será menos rígida que a especificação da ondulação no indutor do
conversor Boost. Especificando uma amplitude máxima de ondulação de uma unidade no
59
conversor Boost, a amplitude de ondulação no conversor Boost Intercalado será n vezes a
unidade, equação (3.4).
max max
'
Δ
ini (3.4)
A partir do exposto pode-se concluir que a relação entre a indutância do conversor
Boost e a indutância das células do conversor Intercalado será igual a um, como pode ser visto
no equacionamento a seguir.
max max
max max
'
1
'
Δ
Δ
=
==
ΔΔ
ss
n
ss
Ti nTi
L
Ti nTi
Apesar dos valores das indutâncias serem as mesmas nos dois sistemas, não se pode
afirmar que os volumes dos indutores serão os mesmos, já que no conversor Boost toda a
corrente de entrada flui pelo indutor, enquanto que no conversor Boost Intercalado, a corrente
será dividida entre as células do sistema.
3.5. Projeto do Capacitor de Saída
O projeto do capacitor de saída, para o conversor Boost Intercalado, continua sendo o
mesmo do conversor Boost, já que os parâmetros de projeto,
o
V e
o
P , são independentes do
número de células ligadas intercaladamente. Dessa forma, o projeto do capacitor de saída para
o conversor Boost Intercalado é realizado através da equação (2.23).
3.6. Análise da Corrente nos Semicondutores
A. Corrente na Chave semicondutora
O cálculo da corrente em cada chave semicondutora e cada diodo Boost, para o
conversor Boost Intercalado operando em CCM, é obtido da mesma forma que foram
realizadas para o conversor Boost. A única diferença é que deve-se inserir um parâmetro de
divisão nas equações “n”, que é o número de células Boost intercaladas. Logo, a equação
(3.5) determina a corrente eficaz em cada chave semicondutora e a equação (3.6) a corrente
média.
__
_
8
1
3
in rms in pico
Srms
o
IV
I
nV
π
== (3.5)
__
22
(1 )
4
in rms in pico
s
o
IV
I
nV
π
π
=−
(3.6)
60
B. Corrente no Diodo
Da mesma forma que foi realizado o equacionamento para a chave semicondutora,
pode-se fazer para verificar a corrente eficaz e média do diodo. Logo, a equação (3.7)
representa a corrente eficaz do diodo Boost para o conversor Boost Intercalado e a equação
(3.8) a corrente média.
_
_
16
3
dc o
Drms
in pico
IV
I
nV
π
= (3.7)
=
dc
D
I
I
n
(3.8)
C. Corrente na Ponte Retificadora
O cálculo da corrente média e eficaz em cada diodo da ponte retificadora do conversor
Boost Intercalado é o mesmo que do Boost, pois a corrente de entrada para os dois
conversores é a mesma.
3.7. Conclusão
Neste capítulo apresentou-se o conversor Boost Intercalado com duas células
defasadas de 180º aplicado à correção de fator de potência. Foram discutido suas vantagens e
desvantagens. Além disso, foram descritas detalhadamente as etapas de operação deste
conversor operando em modo de condução contínua e descontínua. Para finalizar, foi
mostrado o projeto do indutor e capacitor, além das estimativas das correntes nos dispositivos
semicondutores para o correto dimensionamento.
Além disso, pode-se concluir que o intercalamento das células Boost, operando com
uma defasagem entre si, proporciona grandes vantagens. Dentre as inúmeras vantagens
destaca-se a redução da amplitude da ondulação da corrente de entrada e a elevação da sua
freqüência e a redução dos esforços de corrente sobre os dispositivos semicondutores (chave
semicondutora e diodo Boost), além de outras vantagens citadas neste capítulo. Dessa forma,
pode-se dizer que o conversor Boost Intercalado é um bom candidato para aplicações de alta
potência na correção do fator de potência.
Capítulo 4
CONVERSOR DUAL BOOST
4.1. Introdução
Nesse capítulo é apresentado o conversor Dual Boost aplicado à correção de fator de
potência. Novamente são discutidas as vantagens e desvantagens desta topologia bem como
suas características estruturais. São apresentadas as etapas de operação deste conversor nos
modos de condução contínua e descontínua. Da mesma forma como foi apresentado
anteriormente para os outros conversores, o projeto do indutor, do capacitor de saída, e a
análise da corrente eficaz e média nos dispositivos semicondutores para especificação dos
mesmos é novamente apresentado.
4.2. Conversor Dual Boost
Como uma das alternativas para superar algumas das desvantagens do conversor
Boost, o conversor Dual Boost (também conhecido como Bridgeless ou Semi-Boost
simétrico), mostrado na Figura 4-1, foi proposto como um forte candidato. Tal topologia
combina retificação e correção do fator de potência, com a grande vantagem da eliminação da
ponte retificadora, sendo esta tarefa agora realizada pelos diodos intrínsecos das chaves
semicondutoras [10]. Isso faz com que a qualquer instante, somente dois semicondutores
estejam no fluxo da potência, reduzindo as perdas, conforme mostrado em [10][18].
Outro fato determinante que faz com que esta topologia apresente uma redução nas
perdas nos semicondutores, é o fato de que somente uma chave semicondutora opera a cada
semi-ciclo da tensão de entrada do conversor. Dessa forma a corrente eficaz nas chaves
semicondutoras é menor, logo há uma redução dos esforços de corrente sobre as chaves
semicondutoras. Isso acarreta em um menor aquecimento das mesmas e menores perdas [43].
62
Figura 4-1 - Conversor Dual Boost.
Como principais características desta topologia, podem-se citar [43]-[46]:
¾ Alta eficiência;
¾ Alta Confiabilidade;
¾ Aplicável para maiores níveis de potência em comparação ao Boost;
¾ Exige satisfatória regulação de tensão para variação de carga, logo é adequado para
aplicações onde ocorre significativa variação de carga;
¾ A dinâmica deste conversor é similar ao conversor Boost monofásico;
¾ As chaves semicondutoras são referenciadas ao mesmo ponto, logo, podem ser
acionadas sem a necessidade de circuitos isolados;
¾ A posição dos chaves semicondutoras não permite proteção contra curto-circuito na
carga ou sobrecorrente;
¾ Adição de uma chave semicondutora, um circuito de comando, um diodo rápido,
entretanto, tem a vantagem da eliminação da ponte retificadora;
¾ Adição de custos e complexidade no controle se comparado ao Boost;
¾ Complexidade na aquisição das variáveis (tensão de entrada, tensão de saída e corrente);
¾ Não é possível isolação entre os terminais da entrada e da saída;
¾ Necessidade de uso de um circuito extra para limitar a corrente de inrush.
Além disso, pode-se destacar ainda a característica elevadora de tensão deste
conversor, da mesma forma que o conversor Boost. Logo o conversor Dual Boost é adequado
para utilizações com entrada universal de tensão (90~260Volts). Ainda em relação a tensão de
saída pode-se destacar o fato do capacitor de saída operar em alta tensão (a tensão de saída é
maior do que o pico da tensão de entrada, (
oin
VV> ), permitindo dessa forma valores
relativamente menores de capacitância.
Outra característica desta topologia é a localização do indutor no lado CA [10]. Tal
indutor pode ser posicionado tanto na entrada positiva ou negativa da fonte, ou em ambos
com a utilização de um indutor acoplado. Independente da configuração do indutor de
entrada, o desempenho do conversor será o mesmo.
63
Logo, como vantagem da localização do indutor Boost no lado CA pode-se destacar a
sua contribuição na redução das interferências EMI conduzidas. A localização na entrada
positiva ou negativa ajuda na redução de ruído de modo diferencial. Já o indutor acoplado
atua tanto ruído de modo comum quanto no ruído de modo diferencial [17].
Como uma das maiores desvantagens deste conversor, pode-se destacar a presença de
uma grande fonte de ruído conduzido de modo comum, como mostrado por [17] e [18]. Isso
ocorre devido ao fato do terra de saída do conversor Dual Boost estar conectado a fonte CA
somente no semi-ciclo positivo através do diodo da chave semicondutora
2
w
S
, resultando em
uma diferença de potencial entre o terra da fonte e o terra da carga igual a zero. Por outro
lado, durante o semi-ciclo negativo, o terra de saída é pulsante em relação à fonte CA com
uma alta freqüência e com uma amplitude igual a tensão de saída, conforme Figura 4-2, o que
não ocorre com o conversor Boost onde o terra de saído está sempre conectado a fonte CA
através do diodo
4
D e
3
D (lento).
Figura 4-2 - Diferença de potencial entre o terra da fonte e o terra da carga.
Esta fonte de tensão pulsante de alta freqüência carrega e descarrega as capacitâncias
equivalentes parasitas entre o terra de saída e o terra de entrada da linha, resultando em
significativo aumento do ruído de modo comum. Esta fonte de ruído de modo comum resulta
em alguns problemas na aquisição das variáveis necessárias para o controle desta topologia.
Como alternativa para redução desta fonte de ruído de modo comum, necessita-se
modificar esta topologia, para sempre proporcionar um caminho de baixa impedância entre a
fonte CA e o terminal negativo de saída. Isso é feito através da inserção de dois outros diodos
ligados ao terra da saída para a fonte de entrada, o que nos leva a ter-se chave semicondutoras
bidirecionais agora, conforme mostrado em [18].
Pode-se destacar ainda, como característica negativa desta topologia, também presente
nos outros dois conversores já discutidos, as significativas perdas de recuperação reversa dos
diodos rápidos utilizados. Em freqüências de comutação muito elevadas, geralmente estes
diodos com rápida recuperação provocam perdas significativas durante a recuperação reversa.
64
Como resultado, a chave semicondutora tem um grande pico de corrente (spikes) na entrada
em condução, causando elevadas perdas na entrada em condução da chave semicondutora e
elevadas perdas de turn-off no diodo. Além disso, outro problema causado pela recuperação
reversa do diodo é a geração de interferência eletromagnética conduzida.
Resumindo, a eliminação da ponte retificadora leva a uma diminuição do número de
semicondutores no fluxo da potência proporcionando uma diminuição nas perdas nos
mesmos. Logo há um aumento do rendimento e com isso, pode-se afirmar que esta topologia
é uma boa solução na correção de fator de potência para aplicações de alta potência.
4.3. Etapas de Operação
Como mostrado por [10] e [47] o conversor Dual Boost se comporta, tanto no semi-ciclo
positivo quanto no semi-ciclo negativo da rede, como um conversor Boost, como pode ser visto
pela Figura 4-3. Com isso, é descrito a seguir o funcionamento deste conversor e suas etapas de
operação e modos de condução.
(a) Conversor Dual Boost – Semi-ciclo positivo. (b) Conversor Dual Boost – Semi-ciclo negativo.
Figura 4-3 – Etapas de operação do conversor Dual Boost.
4.3.1 Modo de Condução Contínua (CCM)
Semi-ciclo Positivo:
1ª ETAPA: Inicia quando a tensão de entrada é positiva e a chave semicondutora
1w
S é
colocada em condução e o diodo
1
D é polarizado reversamente. A energia armazenada no
capacitor é fornecida a carga, conforme Figura 4-4. A corrente flui através do indutor e da
chave semicondutora
1w
S e através do diodo antiparalelo da chave semicondutora
2w
S . Esta
etapa termina quando a chave semicondutora é bloqueada.
Figura 4-4 - Conversor Dual Boost em CCM, etapa 1, semi-ciclo positivo.
65
2ª ETAPA: Ainda no semi-ciclo positivo, porém com as chaves semicondutoras bloqueadas e
a corrente flui através do indutor, diodo
1
D , capacitor, carga e retorna pelo diodo antiparalelo
da chave semicondutora
2w
S , como ilustrado na Figura 4-5.
Figura 4-5 - Conversor Dual Boost em CCM, etapa 2, semi-ciclo positivo.
Semi-ciclo Negativo:
1ª ETAPA: Esta etapa de operação, agora no semi-ciclo negativo é idêntica a 1ª etapa descrita
para o semi-ciclo positivo, com a diferença que agora é a chave semicondutora
1w
S que opera
e o diodo antiparalelo da chave semicondutora
1w
S . A Figura 4-6 ilustra esta etapa.
Figura 4-6 - Conversor Dual Boost em CCM, etapa 1, semi-ciclo negativo.
2ª ETAPA: Nesta etapa, ainda no semi-ciclo negativo, as chaves semicondutoras estão
bloqueadas e a corrente flui através do indutor, diodo
2
D , capacitor, carga e retorna pelo
diodo antiparalelo da chave semicondutora
1w
S , como ilustrado na Figura 4-7.
Figura 4-7 - Conversor Dual Boost em CCM, etapa 2, semi-ciclo negativo.
4.3.2 Modo de Condução Descontínua (DCM)
Semi-ciclo Positivo:
1ª ETAPA: Idêntica a 1ª etapa do CCM. A tensão de entrada é positiva e a chave
semicondutora
1w
S está em condução e o indutor está armazenando energia, como pode ser
visto na Figura 4-8.
66
Figura 4-8 - Conversor Dual Boost em DCM, etapa 1, semi-ciclo positivo.
2ª ETAPA: Da mesma forma que a etapa anterior, esta etapa é idêntica a 2ª etapa do CC para
o semi-ciclo positivo e é ilustrada na Figura 4-9.
Figura 4-9 - Conversor Dual Boost em DCM, etapa 3, semi-ciclo positivo.
3ª ETAPA: Nesta etapa o indutor é completamente descarregado e a energia armazenada no
capacitor é transferida para a carga, como Figura 4-10.
Figura 4-10 - Conversor Dual Boost em DCM, etapa 2, semi-ciclo positivo.
Semi-ciclo Negativo:
1ª ETAPA: A Figura 4-11 ilustra a 1ª etapa no semi-ciclo negativo, que como pode ser visto é
idêntico a 1ª etapa do semi-ciclo negativo em CCM.
Figura 4-11 - Conversor Dual Boost em DCM, etapa 1, semi-ciclo negativo.
2ª ETAPA: Novamente, esta etapa é idêntica a 2ª etapa do semi-ciclo negativo em CCM e está
ilustrada na Figura 4-12.
67
Figura 4-12 - Conversor Dual Boost em DCM, etapa 2, semi-ciclo negativo.
3ª ETAPA: A Figura 4-13 mostra a 3ª etapa em DCM para o semi-ciclo negativo onde a
energia armazenada no capacitor é transferida para a carga.
Figura 4-13 - Conversor Dual Boost em DCM, etapa 3, semi-ciclo negativo.
Logo, pode-se concluir que o conversor Dual Boost se comporta como um conversor
Boost. Dessa forma, a equação que relaciona a tensão de saída e a tensão de entrada, para este
conversor é idêntica a equação (2.7) para o modo CCM e a equação (2.15) para o DCM.
Novamente, a fronteira dos modos de condução, para o conversor Dual Boost, pode ser
verificado através da Figura 4-14, a qual foi obtida seguindo os mesmos passos descritos no
capítulo 2.
Figura 4-14: Fronteira dos modos de condução para o conversor Dual Boost.
68
4.4. Projeto do Indutor Boost
Através da análise das etapas de operação do conversor, o conversor Dual Boost opera
exatamente igual ao Boost. Logo a obtenção do valor de sua indutância é feita exatamente da
mesma forma já apresentada no capítulo 2 para o conversor Boost.
Por outro lado, devido à localização do indutor no lado CA, tem-se a inversão da
corrente sobre o indutor Boost. Essa inversão do fluxo proporcionará uma melhor utilização
do material magnético acarretando menores perdas neste elemento.
4.5. Projeto do Capacitor de Saída
Como já foi mostrado no capítulo 2, onde foi desenvolvido o projeto do capacitor de
saída para o Boost, pode-se perceber que o seu projeto depende da potência e tensão de saída,
o
P e
o
V . Logo, o projeto do capacitor do conversor Dual Boost continua sendo o mesmo do
conversor Boost, já que os parâmetros para o seu projeto continuam sendo os mesmos.
4.6. Cálculo da Corrente nos Semicondutores
A. Corrente na Chave Semicondutora
Para calcular-se as correntes eficaz e média nas chaves semicondutoras, seguem-se os
mesmos passos seguidos para o conversor Boost, com uma única diferença que cada chave
semicondutora conduz corrente somente meio ciclo de rede. Dessa forma, obteve-se a equação
(4.1) para o cálculo da corrente eficaz em cada chave e a equação (4.2) para valor médio.
_
__
14
()
23
in pico
Srms inrms
o
V
II
V
π
=− (4.1)
_
_
2
(1 )
4
in pico
in rms
o
V
II
s
V
π
π
=− (4.2)
B. Corrente no Diodo
A equação (4.3) descreve o cálculo da corrente eficaz do diodo e a equação (4.4) o
valor médio.
=
___D rms in rms S rms
III (4.3)
2
=
dc
D
I
I (4.4)
69
C. Corrente nos diodos retificadores
Os diodos intrínsecos das chaves semicondutoras, que realizam a retificação, conduzem
corrente somente meio ciclo de rede, respectivamente quando a chave semicondutora não está
conduzindo. Logo através da equação (4.5) calcula-se a corrente eficaz em cada diodo, e a
corrente média é obtida através da equação (4.6).
π
=
_
2
Dinrms
II
(4.5)
=
__
2
2
DRMS inrms
II (4.6)
4.7. Conclusão
Neste capítulo discutiu-se o conversor Dual Boost. Foram apresentadas as etapas de
operação para cada modo de condução. Discutiram-se também as vantagens e desvantagens
deste conversor operando na correção do fator de potência, e suas similaridades com o
conversor Boost. Novamente foram abordados o projeto do indutor e do capacitor de saída,
idênticos ao apresentado para conversor Boost. Para finalizar, apresentaram-se as equações
que descrevem as correntes nos dispositivos semicondutores para o correto dimensionamento.
Concluindo, pode-se afirmar que o conversor Dual Boost é um bom candidato para
correção do fator de potência para aplicações de alta potência devido as suas inúmeras
vantagens já citadas. Entre as principais, destaca-se a eliminação da ponte retificadora, o que
resulta em uma diminuição das perdas nos semicondutores, pois somente dois semicondutores
estarão no caminho principal da corrente. Além disso, pode-se destacar ainda a redução dos
esforços nas chaves e diodos, já que eles operam somente meio ciclo de rede.
Capítulo 5
PERDAS NOS SEMICONDUTORES E
COMPONENTES MAGNÉTICOS
5.1. Introdução
Esse capítulo apresenta as perdas estimadas nos semicondutores para as três topologias
de conversores já mencionadas, bem como as perdas nos magnéticos. São abordadas
detalhadamente as perdas na ponte retificadora, nas chaves semicondutoras e nos diodos
Boost para o projeto do dissipador. Além disso, é apresentado o cálculo para as perdas dos
magnéticos dos indutores Boost. O capítulo é finalizado com uma comparação das perdas e
volume dos dissipadores e magnéticos para as três topologias.
5.2. Perdas nos Semicondutores
A quantificação das perdas é baseada nas informações dos datasheets dos dispositivos
semicondutores empregados, o que torna os resultados fortemente dependentes das
características dos dispositivos especificados. O método usado para a determinação das perdas
no conversor consiste em realizar a estimação das perdas de condução e comutação para cada
dispositivo semicondutor bem como as perdas por recuperação reversa dos diodos. Daí então,
é realizada a soma de todos os resultados para obtenção das perdas totais.
5.2.1 Perdas por condução
As perdas por condução ocorrem enquanto o dispositivo semicondutor está
conduzindo corrente e permanece entre seus terminais uma queda de tensão,
()
ce
V
θ
para o
IGBT e
()
f
V
θ
para o diodo. Tais valores são dependentes da corrente que os percorre e da
temperatura, e são obtidos das curvas disponíveis nos datasheets dos componentes,
()
()
ce ce
VxI
θ
θ
para o IGBT e () ()
ff
VxI
θ
θ
para o diodo. Com o valor da queda de tensão
sobre o dispositivo semicondutor, sua corrente e o tempo de condução, pode-se estimar as
perdas por condução conforme mostrado em [48] e [49], com a equação (5.1) para o IGBT e
(5.2) para o diodo:
71
2
_
0
1
() ()
2
cond chave ce ce cond
PVtIttdt
π
π
=
(5.1)
2
_
0
1
() ()
2
cond diodo f f cond
PVtIttdt
π
π
=
(5.2)
onde
cond
t é o tempo no qual o semicondutor permanece em condução.
5.2.2 Perdas por comutação
As perdas por comutação são divididas em perdas de turn-on e de turn-off para a
chave semicondutora , e de recuperação reversa do diodo para diodos rápidos. Tais perdas são
fundamentadas em informações dos fabricantes (datasheet), através da energia perdida nas
transições de turn-on (( ( )
on ce
EI ) e turn-off (()
off ce
EI), e a energia perdida na recuperação
reversa do diodo através da ( ( )
rec F
EI). As perdas de comutação são obtidas através da
identificação de cada transição de comutação e calculadas através das equações (5.3), (5.4) e
(5.5) respectivamente.
1
()
2
turn on on ce
PEI
π
=
(5.3)
1
()
2
turn off off ce
PEI
π
=
(5.4)
_
1
()
2
rec rev rec ce
PEI
π
=
(5.5)
5.3. Cálculo das perdas
Para o cálculo das perdas é necessário primeiramente realizar o equacionamento das
curvas
()
()
ce ce
Vt I t× ,
(
)
()
on ce
E
tIt× e
(
)
()
off ce
E
tIt× para o IGBT e ( ) ( )
ff
VI
θ
θ
× e
()
()
rec F
EtIt× para o diodo. Com o equacionamento destas curvas, com a corrente instantânea
de cada dispositivo semicondutor e o uso do software MatLab® obtem-se as perdas nos
semicondutores através das equações já descritas. Tais equacionamentos são apresentados no
Apêndice B. Os semicondutores utilizados para a implementação dos conversores são listados
na Tabela 5-1. A forma como foram escolhidos tais semicondutores é apresentada no capítulo
dos resultados experimentais.
72
Tabela 5-1 - Semicondutores utilizados nos conversores.
Pré-Reguladores
Chave
Semicondutora
Diodo Ponte Retificadora
Conversor Boost
IRGP50B60PD1 30EPH06 KBPC50
Conversor Boost Intercalado
IRGP30B60KD-E 10ETF06S KBPC50
Conversor Dual Boost
IRGP30B60KD-E 10ETF06S
Não há ponte
retificadora
5.3.1 Perdas por Condução – Chave Semicondutora
Com o objetivo de se calcular as perdas por condução das chaves semicondutoras, há
primeiramente a necessidade de se equacionar as curvas características dos IGBT para o pior
caso de condução, isto é, temperatura de junção ( 125º
j
TC
=
) e 15
ge
VV= . A Figura 5-1
descreve a queda de tensão da chave semicondutora em função da corrente de condução para
as duas chaves semicondutoras já citadas.
(a) IRGP50B60PD1 (b) IRGP30B60KD-E
Figura 5-1 - Curva Característica
(
)
()
ce ce
VI
θ
θ
× do IGBT.
O equacionamento das curvas
(
)
()
ce ce
VI
θ
θ
× é obtido através da obtenção dos pontos
da Figura 5-1 e a manipulação de tais pontos com o software Matlab®. Tal equacionamento é
mostrado no Apêndice B.
5.3.2 Perdas por Comutação – Chave Semicondutora
Da mesma forma como foi realizado o equacionamento das perdas por condução é
feito para as perdas por comutação. A Figura 5-2 mostra a energia dissipada durante as
comutações, turn-on e turn-off, em função da corrente de condução da chave semicondutora,
para os dois modelos de IGBT. Através dessa energia dissipada são calculadas as perdas por
comutação da chave semicondutora.
73
(a) IRGP50B60PD1 (b) IRGP30B60KD-E
Figura 5-2 - Curva Característica
(
)
()
on ce
Et I t× e
(
)
()
off ce
EtIt× do IGBT.
5.3.3 Perdas por Condução – Diodo
As perdas de condução do diodo são calculadas através da queda de tensão, a qual é
dependente da corrente de condução do semicondutor. Logo, as perdas de condução do diodo são
calculadas através do equacionamento das curvas características dos diodos,
() ()
ff
VI
θ
θ
×
,
mostrada na Figura 5-3, para o pior caso, que neste caso ocorre quando a 25º
j
TC= .
(a) 30EPH06 (b) 10ETF06S
Figura 5-3 - Curva Característica
() ()
ff
VI
θ
θ
×
do diodo.
5.3.4 Perdas por Comutação – Diodo
As perdas por comutação nos diodos Boost ocorrem durante o seu turn-off devido aos
problemas de recuperação reversa. Tal problema causará perdas em si próprio e na chave
semicondutora, pois nas topologias dos conversores Boost, Dual Boost e Boost Intercalado,
toda a corrente de recuperação reversa do diodo circulará nas chaves semicondutoras,
causando perdas durante a comutação de
turn-on das mesmas. Logo, há a necessidade do
cálculo dessas duas perdas durante o processo de comutação do diodo. Nos diodos da ponte
retificadora esse tipo de perda é desconsiderado devido ao fato desses diodos comutarem em
baixa freqüência.
74
Logo, as perdas devido à recuperação reversa sobre o diodo são caracterizadas pela
carga de recuperação reversa presente no tempo de recuperação reversa
rr
t . Com isso, o
cálculo da perda de comutação sobre o diodo é feito através da obtenção da carga armazenada
na recuperação reversa,
rr
Q , a qual é obtida da Figura 5-4, com uma taxa de variação da
corrente (
dif/dt) constante de 200A/s, conforme mostrado por [50]. A temperatura de junção
para utilizada é a do pior caso, ou seja,
125º
j
TC
=
para o diodo 30EPH06 e
150º
j
TC=
para
o diodo 10ETF06S. Com a obtenção deste valor,
rr
Q , e com o uso da equação (5.6) tem-se a
energia dissipada durante a comutação
turn-off do diodo.
__
().
turn off diodo rr f o
EQIV
=
(5.6)
onde :
o
V : Tensão do barramento CC;
f
I
: Corrente direta do diodo.
Como pode ser visto pela Figura 5-4,
()
rr f
QI têm-se somente alguns valores de corrente,
logo há a necessidade da interpolação das curvas para obtenção dos valores de
rr
Q para outros
valores de corrente. Dessa forma é possível o cálculo das perdas por
turn-off no diodo. A
interpolação foi realizada com o equacionamento das curvas da Figura 5-4 , através do Método
de Newton (Apêndice B) com o uso do software MatLab, considerando um di/dt de 200A/s
conforme realizado por [50].
(a) 30EPH06 (b) 10ETF06S
Figura 5-4 - Energia da recuperação reversa do diodo em função da corrente de condução.
75
5.3.5 Perdas por Comutação – Diodo/Chave semicondutora
As perdas que ocorrem sobre a chave semicondutora devido aos problemas de
recuperação reversa são calculadas através da corrente de recuperação reversa do diodo.
Como o
datasheet do diodo 30EPH06 não possui nenhuma relação direta da corrente de
condução do diodo com a corrente de recuperação reversa do diodo, as perdas são calculadas
através da equação(5.7) e a Figura 5-5. Com um
dif/dt de 200A/s, obtem-se o valor de
rr
Q e
rr
t para a corrente média do diodo através da interpolação das curvas da Figura 5-5. Logo,
com a equação (5.7) tem-se o valor da corrente reversa que causará perdas de comutação
sobre a chave semicondutora.
2
rr rr
rr
txI
Q = (5.7)
(a) /
rr
txdidt (b) /
rr
Qxdi dt
Figura 5-5 - Curva Característica do diodo 30EPH06.
Para o diodo 10ETF06S não há a necessidade do equacionamento das curvas
/
rr
Qdidt× e /
rr
tdidt× , pois o datasheet deste dispositivo semicondutor apresenta as curvas
que relacionam diretamente a corrente direta de condução do diodo com a corrente de
recuperação reversa, Figura 5-6. Novamente é necessária a interpolação das curvas para
obtenção da correta corrente de recuperação reversa do diodo.
76
Figura 5-6 - Aproximação da curva característica da corrente
() ()
frr
It It
×
do diodo 10ETF06S.
5.4. Perdas por Condução – Ponte Retificadora
O cálculo das perdas por condução dos diodos da ponte retificadora é similar ao
realizado para os diodos Boost. Logo através do equacionamento da Figura 5-7 determina-se o
comportamento da queda de tensão nos diodos em função da corrente que circula nos mesmos.
Figura 5-7 - Curva Característica
(
)
()
ff
Vt I t× da Ponte Retificadora KBPC50.
O cálculo das perdas de condução para os diodos intrínsecos das chaves
semicondutoras, responsáveis pela retificação no conversor Dual Boost, seguem os mesmos
passos já discutidos para os diodos, conforme Figura 5-8.
Figura 5-8 - Curva característica
(
)
()
ce ce
Vt I t× dos diodos intrínsecos do IGBT IRGP30B60KD-E.
77
5.5. Projeto do dissipador
A obtenção da resistência térmica do dissipador é o passo seguinte para o projeto do
dissipador. O cálculo desta resistência baseou-se no modelo térmico unidimensional, ilustrado
na Figura 5-9, conforme apresentado por [49]. Este modelo apresenta como maior vantagem a
sua simplicidade e pressupõe que todo o calor será transferido para o meio pelas haletas, e que
a temperatura é constante em toda superfície do dissipador. Logo, para o projeto utilizando
este modelo, a temperatura da junção é considerada constante (em regime permanente) e
apenas um dispositivo por dissipador.
Uma vez determinada à potência dissipada em cada dispositivo semicondutor e os
parâmetros de cada dispositivo semicondutor determinado pelos seus
datasheets pode-se
projetar o dissipador necessário para cada topologia.
Figura 5-9 - Modelo Térmico Equivalente dos semicondutores.
onde:
P : Potência dissipada pelo dispositivo semicondutor;
J
T : Temperatura de junção;
J
C
R
: Resistência entre a junção e o case (encapsulamento);
CD
R
: Resistência entre o case (encapsulamento) e o dissipador;
D
A
R
: Resistência entre o dissipador e o ambiente;
C
T : Temperatura de case;
D
T : Temperatura do dissipador;
A
T : Temperatura ambiente.
Para obter-se
D
A
R
, deve-se primeiramente obter
D
T , com o uso da equação (5.8), onde
J
T ,
J
C
R
e
CD
R
são fornecidos pelo fabricante.
()
D
JJCCD
TTPR R
=
−+ (5.8)
Com este valor e com a potência dissipada em cada dispositivo semicondutor
determina-se a resistência entre o dissipador e o ambiente,
DA
R através da equação (5.9).
78
D
A
DA
TT
R
P
= (5.9)
Foram escolhidos quatro tipos de perfil de dissipador, e através do
datasheet do fabricante
[51] obtiveram-se os valores da resistência térmica de cada perfil, como mostrado na Tabela 5-2.
Tabela 5-2 - Perfis de dissipadores escolhidos.
Perfil
Resistência Térmica
(°C/W)
Largura (cm) Altura (cm)
14050 1.06 14 5
14376 1.11 12,16 7,6
14549 1.17 14,5 6,9
15559 0.73 15,5 5,9
No entanto, tem-se que encontrar primeiramente o fator de correção do comprimento
para estimar-se o comprimento do dissipador. Tal fator de correção do comprimento é
determinado pela equação (5.10):
_
__
DA
cc perfil
th perfil c temp
R
F
RF
=
(5.10)
onde:
_th perfil
R : Resistência térmica de cada perfil de dissipador;
_ctemp
F : Fator de correção da temperatura - obtido pela equação (5.11) e a Figura 5-10.
Figura 5-10 - Variação da resistência térmica com a diferença de temperatura.
0,04587 0,002419
_
0,655 1,174
tt
ctemp
Fe e
Δ−Δ
=+
(5.11)
onde
tΔ
é dado pela equação (5.12).
D
A
tT T
Δ
=− (5.12)
Com o valor do fator de correção do comprimento obtido pela equação (5.10) e através
da equação (5.13), obtida através da Figura 5-11, determina-se o comprimento do dissipador.
_
32
__ _
8, 24 1,74
0,61 0, 27 0,056
cc perfil
perfil
cc perfil cc perfil cc perfil
F
L
FF F
=
−+
(5.13)
79
Figura 5-11 -Comprimento do dissipador através do fator de correção do comprimento.
A Figura 5-12 mostra as perdas calculadas em cada semicondutor considerando as
dispositivos semicondutores da Tabela 5-1 e os parâmetros de projeto da Tabela 7-1. Pode-se
verficar que o conversor Boost foi o conversor que apresentou as maiores perdas. Por outro
lado, o conversor Dual Boost apresentou as menores perdas em seus semicondutores.
Com a potência calculada em cada semicondutor, e seguindo-se os passos apresentados para o
projeto do dissipador, determina-se o comprimento e volume do mesmo. Na Figura 5-13 e na
Tabela 5-3 é apresentado uma comparação do comprimento dos dissipadores para as três
topologias considerando 5 diferentes perfis de dissipador. Já na Figura 5-14 e a
Figura 5-14 - Comparação do Volume dos dissipadores dos conversores.
Tabela 5-4 têm-se o volume dos mesmos. Como pode ser visto, o conversor Boost é o
conversor com o maior volume de dissipador, enquanto que o conversor Dual Boost foi o que
apresentou o menor.
Figura 5-12: Comparação das perdas dos conversores .
80
Figura 5-13 - Comparação do Comprimento dos dissipadores dos conversores.
Tabela 5-3 - Comprimento dos dissipadores para cada conversor para 5 perfis de dissipador.
Dissipador
Perfil
Conversor Boost
Conversor Boost
Intercalado
Conversor Dual
Boost
14050 28,61 16,41 15,14
15559 12,92 7,44 6,82
14549 35,25 20,26 18,67
14376 31,53 18,10 16,70
17232 24,74 14,16 13,04
Figura 5-14 - Comparação do Volume dos dissipadores dos conversores.
Tabela 5-4 - Volume dos dissipadores para cada conversor para 5 perfis de dissipador.
Dissipador
Perfil
Conversor Boost
Conversor Boost
Intercalado
Conversor Dual
Boost
14050 2002,70 1148,76 1059,80
15559 1181,53 680,81 623,69
14549 3526,76 2027,33 1867,93
14376 3426,68 1966,78 1814,96
17232 1361,69 779,26 717,72
5.6. Perdas Magnéticas
A maneira tradicional de se estimar as perdas no núcleo magnético consiste em fazer
uma leitura, nos ábacos fornecidos pelo fabricante, da potência perdida por unidade de
volume de material, segundo o ponto de operação que é definido pela amplitude de variação
de fluxo magnético e pela freqüência. Os ábacos fornecidos pelo fabricante são normalmente
levantados com o núcleo sendo excitado com uma tensão senoidal, onde a perda por unidade
de volume do núcleo é registrada para cada valor de amplitude e freqüência da tensão de
81
excitação. O resultado são curvas onde se fixa a freqüência e se varia a amplitude da tensão de
excitação, a qual aumenta a variação da densidade de fluxo. Tais curvas podem ser
aproximadas pela equação de Steinmetz, equação (5.14), conforme mostrado por [5].
mn
nuc
nuc
P
CBf
V
(5.14)
onde:
Δ
B: Variação do fluxo magnético em Tesla;
nuc
V : Volume do núcleo em cm³;
f
: Freqüência em Hz;
C, m e n: Coeficientes de Steinmetz.
O valor do fluxo magnético é calculado conforme mostrado no
datasheet da Magnetics
através da equação (5.15), onde os coeficientes a, b, c, d, e são constantes fornecidos no
datasheet do núcleo magnético.
2
2
() ()
()
1()()
abHt cHt
Bt
dH t eH t
++
=
++
(5.15)
Conhecendo-se a corrente instantânea que circula pelo indutor, o número de espiras e
as características físicas e magnéticas do núcleo utilizado, pode-se estimar a força
magnetizante
H(t) através da equação (5.16).
3
()
( ) 4.10
e
Ni t
Ht
l
π
=
(5.16)
onde:
N: Número de espiras do indutor;
i(t): Corrente a cada instante, em Ampers;
e
l : Comprimento médio do fluxo magnético do núcleo.
5.6.1 Perdas no cobre
As perdas de condução nos enrolamentos do indutor dependem principalmente de três
fatores: perdas causadas pela resistividade do material (resistência CC), as perdas causadas
pelo efeito pelicular e pelo efeito de proximidade (resistência CA). Nesse trabalho foram
consideradas somente as perdas causadas pela resistência CC, a qual depende apenas da
resistividade elétrica e das dimensões do condutor, e é calculada pela equação (5.17) e (5.18).
i
dc
w
W
R
A
ρ
=
(5.17)
82
2
().
cobre dc
PitR= (5.18)
onde
ρ
é a resistividade do material,
i
W é o comprimento do fio condutor e
w
A a área da
seção transversal do condutor.
A Tabela 5-5 apresenta os valores das perdas magnéticas, bem como as perdas nos
enrolamentos conforme demostrada anteriormente. É mostrado também um comparativo do
volume dos indutores. Tal volume foi determinada com o uso de uma metodologia de projeto
de indutores, desenvolvido no laborátorio GEPOC e apresentado em [29].
Tabela 5-5 - Comparação das perdas e volume dos magnéticos.
Pré-Regulador Boost Boost Intercalado Dual Boost
Perdas Magnéticas (W) 12,56 6,56 11,36
Perdas no Cobre (W) 18,18 14,29 15,96
Total de Perdas (W) 30,74 20,85 27,32
Volume (cm³) 90,6 69,4 90,6
5.7. Conclusão
Nesse capítulo foi apresentado o método utilizado para o cálculo das perdas nos
dispositivos semicondutores (chaves semicondutoras, diodos e pontes retificadoras). Estes
cálculos foram realizados através do equacionamento das curvas presentes nos
datasheets dos
semicondutores. Todo o equacionamento é demonstrado no Apêndice B.
Com o cálculo das perdas pode-se determinar o comprimento do dissipador necessário
para proteção dos dispositivos semicondutores quanto ao aquecimento. Logo, foi apresentado
o projeto completo do dissipador.
Além disso, foram mostrados os resultados obtidos das perdas para cada dispositivo
semicondutor, o comprimento e volume dos dissipadores para cada topologia, as perdas nos
magnéticos e em seus enrolamentos, bem como o volume dos magnéticos.
Dessa forma, pode-se concluir que o conversor Boost foi o conversor que apresentou as
maiores perdas em seus semicondutores, consequentemente, o maior volume de dissipador. Já o
conversor Dual Boost foi o que apresentou as menores perdas e o menor volume de dissipador.
Quanto as perdas nos componentes magnéticos, o conversor Boost intercalado foi o
que apresentou as menores perdas e o menor volume. Por outro lado, o conversor Boost
apresentou as maiores perdas em seus componentes magnéticos, e juntamente com o
conversor Dual Boost, o maior volume de seus magnéticos.
Capítulo 6
INTERFERÊNCIA ELETROMAGNÉTICA
6.1. Introdução
Esse capítulo aborda o problema da interferência eletromagnética gerada nos conversores
de potência operando como PFC. São apresentadas e discutidas as principais fontes geradoras de
ruído e as formas de atenuação das mesmas para conformidade com as normas vigentes. Também
são discutidas detalhadamente as etapas de projeto de filtros de EMI. O capítulo é finalizado com
resultados de simulação da interferência eletromagnética conduzida de modo diferencial
considerando somente elementos ideais, e em seguida, a apresentação das mesmas simulações
mostrando o impacto da consideração de algumas não-idealidades em alguns elementos.
6.2. Interferência Eletromagnética
A interferência eletromagnética é caracterizada por uma degradação no desempenho
de um equipamento devido a uma perturbação eletromagnética. Tal interferência é capaz de se
propagar tanto no vácuo quanto por meios físicos. Devido a isto, é possível verificar suas
conseqüências a quilômetros de distância, como no caso de uma descarga atmosférica.
Na verdade, todo circuito eletrônico produz algum tipo de campo magnético ao seu
redor e, assim, se torna gerador de EMI. Como conseqüência, tem-se a transferência de energia
eletromagnética (ou acoplamento) entre um equipamento "fonte" com o equipamento "vítima",
que pode ocorrer por radiação ou condução, ou ambos. Em todos os casos tem-se o
envolvimento de uma fonte de energia eletromagnética, um dispositivo que responde a esta
energia (vítima) e um caminho de transmissão que permite a energia fluir da fonte até a vitima.
Com isso, pode-se dizer que para ocorrer uma situação de interferência eletromagnética,
três elementos devem estar presentes. Estes três elementos incluem uma fonte de perturbação
84
eletromagnética, um percurso de acoplamento através das quais as perturbações são
transmitidas, e um receptor que sofre os efeitos adversos dos sinais recebidos.
Como fontes geradoras de perturbações eletromagnéticas podem ser citadas as fontes
naturais e não naturais (produzidas pelo homem). Fontes naturais podem ser desde ruídos
atmosféricos, decorrentes de descargas elétricas, até ruídos cósmicos provocados por explosões
do Sol. Por exemplo, no caso de quedas de raios sobre a rede de distribuição de energia elétrica,
o distúrbio é propagado pelos fios até a instalação interna, provocando diversos danos.
Já as fontes de EMI não naturais são geradas tanto dentro do ambiente predial como
fora dele, em acionamentos de cargas indutivas, como motores elétricos, cargas resistivas,
como lâmpadas fluorescentes, aquecedores, equipamentos médicos, aparelhos de microondas,
equipamentos de comunicação móvel, entre outros [53].
Como mecanismos de acoplamento, através das quais as perturbações são transmitidas,
podem-se citar três meios pelos quais a EMI pode ser transmitido da fonte para a vítima, [54]:
¾ Condução
¾ Irradiação
¾ Indução
A maioria das ocorrências de EMI se dá através de condução por meio de cabos de
alimentação, entrada de sinal e terminais de terra de proteção [53].
Já a EMI irradiada se
propaga por irradiação a partir da fonte, através do espaço para a vítima.
E a indução ocorre
quando dois circuitos estão magneticamente acoplados.
Como acoplamentos magnéticos podem-se citar quatro mecanismos fundamentais de
acoplamento/propagação de distúrbios eletromagnéticos, conforme mostrados por [52]:
- Acoplamento Galvânico: ocorre através do aterramento, fazendo com que as
correntes de alta freqüência circulem por toda a instalação, via cabos de alimentação e cabos
de terra. Como se tratam de sinais de alta freqüência, as capacitâncias e indutâncias
intrínsecas do sistema tornam-se relevantes para a condução dos ruídos de alta freqüência,
permitindo a contaminação de toda a rede elétrica.
- Acoplamento Capacitivo ou Elétrico: ocorre entre trilhas, enrolamentos magnéticos,
dispositivos semicondutores e dissipadores, e cabos ao longo do trajeto. A capacitância entre
os cabos é um caminho perfeito para o acoplamento de tais sinais de alta freqüência,
induzindo tensões parasitas no sistema.
- Acoplamento Indutivo ou Magnético: ocorre de forma semelhante ao acoplamento
capacitivo, entretanto, a componente magnética agora entra em ação ao longo dos cabos em
paralelo, induzindo correntes parasitas no sistema.
85
- Acoplamento através de campos magnéticos distantes: Acoplamento entre dois
condutores quando a distância entre eles é menor do que meio comprimento de onda.
Como receptores da interferência eletromagnética pode-se citar fontes de
alimentação, computadores e periféricos, sensores analógicos e amplificadores, receptores de
rádio e televisão, equipamentos de segurança, equipamentos militares, sistemas de controle, e
qualquer equipamento, sistema ou dispositivos eletro-eletrônicos que estajam em ambientes
eletromagnéticos podem se tornar receptores de EMI.
Logo, se qualquer um destes elementos for eliminado, fonte de perturbação
eletromagnética, percurso de acoplamento e um receptor, a interferência não ocorrerá. Portanto,
pode-se obter compatibilidade eletromagnética através da redução dos níveis de emissão da
fonte de perturbação, da interrupção do percurso de acoplamento, ou da proteção do receptor a
fim de torná-lo imune as perturbações. Em alguns casos, técnicas de supressão de interferência
deverão ser aplicadas a duas ou a todas as três partes do percurso da perturbação [54].
Trabalhos de regulamentação para assegurar recepções livres de interferência
iniciaram em 1933 pela formação do
International Special Committee on Radio Interference
(CISPR). Durante as décadas seguintes normas e regulamentações foram sendo
desenvolvidas. Entre os institutos e organizações responsáveis pela organização e publicação
das normas e regulamentações pode-se destacar como os principais [55]:
¾ International Electrotechnical Commission (IEC) através do International Special
Committee on Radio Interference
(CISPR)
¾ Federal Communications Commission (FCC) nos Estados Unidos
¾ European Committee for Electrotechnical Standardization (CENELEC) e o European
Telecommunications Standards Institute
(ETSI) em países da Europa.
6.3. Interferência Eletromagnética Conduzida
A preocupação com a EMI tornou-se mais evidente após a popularização de
conversores comutados. Devido à presença de chaves semicondutoras que trocam de estado
muito rápido, isto é, produzem altas variações de tensão em determinados nós (
dv/dt), e altas
variações de corrente em determinados laços (
di/dt), altos níveis de ruído eletromagnético são
gerados. Como essas variações de tensão e corrente podem estar acopladas de alguma forma
com os terminais de alimentação do conversor, um ruído conduzido estará sendo injetado na
rede de alimentação, e poderá atingir outro equipamento que esteja sendo alimentado pela
mesma rede.
86
Tal ruído conduzido é dividido em duas formas: ruído conduzido de modo diferencial
e o ruído conduzido de modo comum. O ruído de modo diferencial (DM), mostrado na Figura
6-1(a), ou também chamado de ruído simétrico, circula sobreposta a própria corrente de
alimentação do equipamento nos terminais de entrada, com a única diferença de ter
freqüências superiores múltiplas da freqüência de comutação utilizada. Já o ruído de modo
comum (CM), ou assimétrico, por sua vez, circula pelo condutor de aterramento, como pode
ser visto na Figura 6-1.(b), e utiliza como caminho os elementos parasitas que existem entre o
circuito e o chassi do equipamento, que por questões de segurança deve ser aterrado.
A Figura 6-1 apresenta a circulação do ruído conduzido para um equipamento
qualquer. No entanto, nosso objetivo nesse capítulo é a análise do ruído nos conversores
Boost, Boost Intercalado e Dual Boost operando como PFC. Logo, no item a seguir, será
apresentado as fontes de ruído conduzido nestes conversores, bem como os caminhos pelos
quais este tipo de ruído circula.
(a) Caminho para o ruído de modo diferencial (b) Caminho para ruído de modo comum
Figura 6-1: Interferência Eletromagnética Conduzida.
6.4. Interferência Eletromagnética Conduzida no PFC
Por ser a primeira etapa de processamento de energia, o PFC é o principal responsável
pelo ruído conduzido DM que será injetado no sistema de distribuição de energia. Na Figura
6-2.(a) é mostrada o caminho percorrido pelo ruído de DM conduzido no conversor Boost. Já
na Figura 6-3.(a) é mostrado o ruído DM para o conversor Boost Intercalado, e na Figura
6-4.(a) tem-se o mesmo, para o conversor Dual Boost durante o semi-ciclo positivo e
negativo. Conforme foi mencionando anteriormente, tal ruído circula sobreposto à própria
corrente de alimentação do equipamento, logo o caminho percorrido pelo ruído é o mesmo
percorrido pela corrente do PFC.
A Figura 6-2.(b), Figura 6-3.(b) e a Figura 6-4.(b) ilustram o circuito equivalente da
circulação do ruído conduzido DM para os três conversores.
87
Outro fato que deve ser salientado é a utilização de um equipamento entre a
alimentação de entrada e a etapa PFC, por onde há circulação do ruído. Tal equipamento é
necessário em medidas de EMI conduzida e representa uma rede padrão, conhecida como
Line Impedance Stabilization Network (LISN)”, usado para proporcionar uma impedância de
carga padrão para a fonte de ruído. A tensão através desta carga é medida como emissão de
ruído conduzido do equipamento sobre teste [56].
(a) Circulação do ruído DM na etapa PFC (b) Circuito equivalente
Figura 6-2 - Caminho de circulação do ruído DM no conversor Boost.
(a) Circulação do ruído DM na etapa PFC (b) Circuito equivalente
Figura 6-3: Caminho de circulação do ruído DM no conversor Boost Intercalado.
88
(a) Circulação do ruído DM na etapa PFC, semi-ciclo positivo e negativo (b) Circuito equivalente
Figura 6-4 - Caminho de circulação do ruído DM no conversor Dual Boost.
Pela análise das figuras anteriores, pode-se perceber que o ruído DM é afetado pelo
indutor Boost. Dessa forma, a primeira causa do ruído DM e a mais óbvia, é a influência direta
da forma de onda da corrente que circula no PFC. Nos conversores PFC esta forma de onda é
determinada pelo indutor Boost através da determinação da amplitude de ondulação de
corrente para qual o conversor irá operar. Essa ondulação tem uma forma de onda triangular e
seu espectro é composto de harmônicos que começam na freqüência de comutação (primeiro
harmônico) seguidos de seus múltiplos, mas com um decaimento assintótico na amplitude dos
mesmos, com um relação diretamente proporcional ao inverso quadrado da ordem do
harmônico, o que significa que a amplitude dos harmônicos terá uma taxa de decaimento igual
a 40dB/dec, conforme descrito por [57]. Esse decaimento na amplitude constitui uma
característica benéfica, pois facilita a filtragem de ruídos de alta freqüência, onde os filtros de
EMI perdem grande parte da sua capacidade de atenuação devido à suas imperfeições.
Outro fato que pode influenciar no ruído DM é a circulação do ruído através dos
parasitas capacitivos do indutor Boost. Como qualquer componente real, o indutor Boost pode
deixar de se comportar como um indutor puro, dependendo da freqüência do sinal que circula
pelo mesmo [58]. A Figura 6-5.(a) mostra um exemplo da curva de impedância de um indutor
projetado para um conversor PFC na faixa de 1 kHz a 30 MHz. Observa-se que o
comportamento indutivo ocorre até o primeiro pico, quando o mesmo passa a se comportar
como um capacitor. A partir desse ponto a impedância passa por sucessivos pontos de picos e
89
vales, sendo que os vales constituem pontos de baixa impedância e facilitam a transmissão do
ruído de comutação para os terminais de entrada. Como resultado, tem-se que o espectro do
ruído DM fica amplificado nas freqüências dos vales, como pode ser notado na Figura 6-5.(b).
(a) Curva de impedância do indutor Boost (b) Impacto da capacitância parasita do indutor
Boost no ruído DM
Figura 6-5 – Análise das capacitâncias parasitas do indutor Boost sobre o ruido DM.
Há ainda outro aspecto que pode ser considerado uma fonte de ruído DM, e está
associado à forma de onda da corrente que circula no PFC, a recuperação reversa do diodo
Boost. Esta corrente de recuperação ocorre sobre a chave semicondutora na topologia Boost,
causando oscilações de alta freqüência, conforme Figura 6-6 [59].
Figura 6-6: Efeito da recuperaçao reversa do diodo sobre o ruido DM.
Já o ruído conduzido CM produzido na etapa PFC é diretamente dependente das
capacitâncias parasitas do conversor. Podem-se verificar tais capacitâncias parasitas no
layout
do circuito, entre as trilhas, e a principal delas, trata-se da capacitância que se estabelece entre
a trilha do
dreno (ou coletor) da chave semicondutora principal e o chassi [59]-[62]. Essa
capacitância proporciona um caminho para circulação do ruído de modo comum, como pode
ser visto na Figura 6-7.(a) para o conversor Boost. Esse nó (ou trilha) apresenta uma grande
variação da tensão (
dv/dt), zero volt quando a chave semicondutora está em condução e igual
à tensão do barramento CC quando a chave semicondutora está bloqueada. Devido ao alto
dv/dt nesse ponto, poderá ocorrer maior fuga de corrente para o chassi através das
90
capacitâncias parasitas mencionadas anteriormente. Quanto maior a taxa de variação de
tensão mais esse aspecto se evidencia, devido ao efeito da reatância capacitiva. O resultado é
o aparecimento de impulsos (spikes) de corrente no caminho do ruído de modo comum nos
momentos em que ocorrem as comutações da chave semicondutora principal. Dessa forma,
como a corrente apresenta-se na forma de impulsos, o ruído se espalhará no espectro, a partir
da freqüência de comutação, com uma amplitude aproximadamente uniforme.
A Figura 6-7.(a) apresenta o caminho percorrido pelo ruído CM no conversor Boost
através da capacitância parasita e o terra. Não há circulação do ruído de modo comum através
do indutor Boost devido ao fato do mesmo representar um caminho de alta impedância para o
ruído. Entretanto, devido às capacitâncias parasitas do indutor, discutidas anteriormente, em
alta freqüência pode haver circulação de ruído CM pelo indutor.
Na Figura 6-8.(a) a Figura 6-10.(a) é apresentado o caminho percorrido pelo ruído CM
para os conversores Boost Intercalado e Dual Boost. Já a Figura 6-7.(b), Figura 6-8.(b), Figura
6-9.(b) e Figura 6-10.(b) ilustram o circuito equivalente da circulação do ruído conduzido
CM.
Pode-se notar a forte dependência das capacitâncias parasitas e da fonte de ruído sobre o
ruído de CM. Como mencionado anteriormente, a fonte de ruído é determinada pela variação da
tensão (
dv/dt ) aplicada à trilha do dreno (ou coletor) das chaves semicondutoras principal.
Além disso, destaca-se o fato do conversor Boost Intercalado apresentar duas
capacitâncias parasitas em paralelo o que poderá acarretar em uma maior fonte de ruído CM.
Outro fato interessante é a presença do indutor Boost no caminho do ruído CM no conversor
Dual Boost resultando em um caminho de alta impedância para o ruído CM.
(a) Circulação do ruído CM na etapa PFC (b) Circuito equivalente
91
Figura 6-7 - Circulação do ruído de modo comum no conversor Boost.
(a) Circulação do ruído CM na etapa PFC (b) Circuito equivalente
Figura 6-8 - Circulação do ruído de modo comum no conversor Boost Intercalado.
(a) Circulação do ruído CM na etapa PFC,semi-ciclo positivo (b) Circuito equivalente
Figura 6-9 - Circulação do ruído de modo comum no conversor Dual Boost.
92
(a) Circulação do ruído CM na etapa PFC,semi-ciclo negativo (b) Circuito equivalente
Figura 6-10 - Circulação do ruído de modo comum no conversor Dual Boost.
6.5. Controle da Emissão do Ruído Eletromagnético Conduzido
O controle da emissão de ruído conduzido se faz necessário sempre que o mesmo for
superior aos limites recomendados pela norma, na faixa de freqüência especificada pela mesma.
Dessa forma, pode-se obter o controle da emissão do ruído eletromagnético através de dois
métodos:
¾ Método Preventivo
¾ Método Corretivo
O primeiro método, preventivo, procura atacar os pontos onde o ruído é gerado ou
transmitido para os condutores de entrada, para diminuir a sua influência e a necessidade de
filtragem. O segundo método, corretivo, faz o bloqueio do ruído existente através de
filtragem. Na maior parte dos casos, ambos os métodos precisam ser utilizados, pois nem
sempre é possível um nível de minimização suficiente, através do método preventivo, para se
descartar o filtro. Entretanto, a utilização do método preventivo é essencial para o aumento da
densidade de potência do conversor, uma vez que ele pode contribuir significativamente para
reduzir a atenuação necessária na etapa da filtragem.
6.5.1 Método Preventivo
São apresentados a seguir algumas técnicas preventivas para a redução da EMI
conduzida. São discutidos também, alguns fatores que tem impacto direto sobre o ruído.
93
¾ Aterramento
Uma forma de se prevenir interferência eletromagnética é a utilização de um
aterramento adequado dos equipamentos e seus cabos de interligação, bem como de filtros de
proteção. Isto é imprescindível para o escoamento de ruídos e surtos provenientes da rede
elétrica e também para a criação de uma boa referência de potencial elétrico. Adequadamente
executado, pode prevenir alguns problemas de EMI, especialmente quando se trata de
sistemas baseados em transmissão via rádio, reduzindo, por exemplo, correntes harmônicas e
ruídos elétricos no cabo de alimentação da antena [53]. É interessante o uso de malhas de
aterramento, pois apresentam baixa impedância.
¾ Blindagem
Outra forma bastante comum de se reduzir EMI é o uso de blindagem. Todo equipamento
eletrônico precisa ter um comportamento neutro em relação à radiação eletromagnética, o que
significa dizer que seu funcionamento não deve ser afetado pela presença de campos
eletromagnéticos e, ao mesmo tempo, ele não deve gerar campos eletromagnéticos que possam
afetar outros equipamentos. Logo, para que se tenha imunidade à interferência eletromagnética os
equipamentos devem possuir uma blindagem, uma espécie de escudo protetor que impeça a livre
passagem das ondas eletromagnéticas. Filmes finos condutivos de cobre trançado e folhas de
metal são os materiais de blindagem mais comuns [63].
¾ Redução de dv/dt e di/dt
Muitos trabalhos de pesquisa mostram que as taxas de variação da tensão e da corrente
(
dv/dt e di/dt) são grandes fontes de ruído. Quanto maior a freqüência de comutação, maior
serão as taxas
dv/dt e di/dt, consequentemente, maior será a emissão de ruído. A solução para
a diminuição da emissão de EMI devido a essas comutações, é a utilizado técnicas de
comutação suave, as quais podem reduzir significativamente
dv/dt e di/dt.
Essa redução nos níveis de EMI pode ser explicada de forma simples. Em conversores
operando sem circuitos de auxílio à comutação, a forma de onda da tensão sobre a chave
semicondutora, no caso do IGBT entre o coletor e o emissor, é próxima a uma onda quadrada, o
qual apresenta tempos de subida e descida muito rápidos. Com a utilização de técnicas de
comutação suave, os tempos de subida e descida da forma de onda são aumentadas, em outras
palavras, o
dv/dt e di/dt são grandemente reduzidos [56], [64] e [65], consequentemente
reduzindo a emissão de EMI. Isto pode ser ilustrado na Figura 6-11.
94
Figura 6-11 - Formas de onda da tensao na chave semicondutora com e sem a utilizaçao de técnicas de
comutação suave.
Além disso, as técnicas de comutação suave podem também ser utilizadas para atuar
sobre o problema de recuperação reversa do diodo reduzindo as oscilações de alta freqüência
geradas por este problema.
Outra forma de reduzir a emissão de EMI através da redução da taxa de variação da
tensão e da corrente no dispositivo semicondutor é através da resistência de
gate da chave
semicondutora. Para baixas resistências de
gate, o dv/dt e di/dt da tensão e da corrente na chave
semicondutora são maiores. Portanto, a escolha adequada do valor da resistência de
gate ajudará
na redução do
dv/dt e di/dt causando impacto significativo nos níveis de ruído de alta
freqüência, como mostrado por [59].
¾ Ondulação da Corrente
A ondulação da corrente é resultado direto do valor da indutância do indutor Boost.
Menor indutância, maior a ondulação da corrente, logo se tem maiores níveis de EMI. Dessa
forma, a escolha adequada desta variável resultará em uma EMI reduzida.
Grandes ondulações de corrente
produzem altos níveis de EMI para baixas freqüências
(150 kHz a 1 MHz), enquanto que baixas ondulações têm-se maiores níveis de EMI para altas
freqüências (1 MHz a 30 MHz). Isto pode ser explicado devido ao fato que uma maior
ondulação proporciona uma menor indutância, portanto tem-se uma menor impedância entre a
tensão da chave semicondutora e a LISN, assim produzindo uma maior corrente de ruído
através da LISN. Além disso, uma maior ondulação também reduz os problemas da recuperação
reversa dos diodos rápidos, conforme mostrado por [59]. Esse é outro fato que explica porque
uma grande ondulação produz menos ruído nas altas freqüências (1 MHz a 30 MHz), pois se
tem a redução das oscilações de alta freqüência provocadas pela recuperação reversa do diodo.
¾ Freqüência de Comutação
A freqüência de comutação é também uma variável que determina o comportamento do
ruído de EMI. Com o aumento da freqüência de comutação, os harmônicos com maior amplitude
95
são alocados para a faixa de medidas das normas (0,150 – 30 MHz), assim tem-se um aumento
dos níveis de EMI. O impacto do aumento da freqüência de comutação é mais notável na faixa de
altas freqüências (1 MHz a 30 MHz); principalmente porque a partir de 1 MHz o filtro é menos
efetivo devido aos parasitas do próprio filtro [59]. Por outro lado, com uma maior freqüência de
comutação tem-se a redução do valor do indutor Boost, logo, pode-se ter uma redução nos
parasitas dos enrolamentos do indutor, o que melhora a desempenho de EMI em altas freqüências.
¾ Dispositivo Semicondutor
A escolha do dispositivo semicondutor também apresenta uma direta relação com a
EMI. Dispositivos semicondutores (MOSFET ou IGBT) apresentam diferenças nas suas
características (
delay time, fall time, rise time, etc.). Logo, a EMI gerada por cada componente
será diferente, já que tais características são determinantes para as taxas de variação de tensão
e corrente sobre a chave semicondutora. Dessa forma, um estudo e uma análise comparativa
entre os dispositivos são de grande importância para se ter conhecimento de qual dispositivo
apresenta melhor desempenho com relação à interferência eletromagnética.
¾ Capacitores Feedthrough
A aplicação de capacitores do tipo feedthrough (capacitores de passagem) já é bastante
conhecida no meio técnico, sendo uma das melhores soluções de baixo custo para minimizar a
difusão do ruído eletromagnético pelo circuito elétrico. Os capacitores convencionais
multi-layers
não são apropriados para esta aplicação, pois apresentam alta indutância parasita induzida no
plano terra, até 4 vezes maior que a exibida pelos capacitores
feedthrough. Logo, pode ser citado
como principais benefícios dos capacitores
feedthrough a habilidade para suprimir ruídos de altas
freqüências que não podem ser suprimidos por capacitores convencionais e a grande atenuação
em decorrência da baixa indutância parasita para o terra [66].
¾ Capacitores de Desacoplamento
Na comutação dos circuitos tem-se a formação de laços de corrente que
aumentam a possibilidade de interferências eletromagnéticas. Estes laços de corrente são
prejudiciais, pois os campos magnéticos gerados podem interferir causar interferências através
de indução. O ideal é diminuir as áreas internas aos laços minimizando possíveis induções em
outros ramos dos circuitos através da utilização de capacitores de desacoplamentos. Esses
capacitores funcionam como um capacitor
bypass de alta freqüência, que é utilizado para
drenar a corrente pulsada gerada durante as comutações.
96
Capacitores de desacoplamentos devem suportar correntes de alta freqüência e
possuir baixa indutância, por essa razão capacitores de disco cerâmicos ou capacitores
multicamadas cerâmicas são preferidos [67].
¾ Indutor Boost
Como foi apresentado no item 6.4 o indutor Boost tem papel decisivo com relação ao
ruído diferencial. Ele influencia a parte de baixa freqüência (150 kHz – 5 MHz) através da
amplitude da ondulação de corrente. Bem como na parte de altas freqüências (5 MHz – 30
MHz) devido a presença de parasitas capacitivos no mesmo.
No primeiro caso, na faixa de freqüência de 150 kHz a 5 MHz, a redução do ruído
gerado só é atingida se o valor da indutância for aumentado para diminuir a amplitude da
ondulação de corrente (considerando a mesma freqüência de comutação). No segundo caso,
na faixa de freqüência de 5 MHz a 30 MHz, o desafio é a minimização dos parasitas
capacitivos do indutor Boost, os quais estão ligados a forma como o indutor é confeccionado
e aos materiais utilizados.
Uma técnica muito utilizada consiste em enrolar os indutores com uma única camada
de fio, tanto o do filtro quanto o do conversor Boost, pois isso elimina a capacitância que se
estabelece entre as camadas, que é uma das mais expressivas.
Outro aspecto positivo para a redução dos parasitas capacitivos do indutor é a escolha
do material magnético, pois cada material pode apresentar características elétricas e
dielétricas diferentes. Como a primeira camada de espiras fica muito próxima do material
magnético, o mesmo pode afetar a capacitância entre espiras consecutivas, e
consequentemente na capacitância parasita total. Núcleos magnéticos de diferentes tipos de
material apresentaram diferenças nas curvas de impedâncias com diferenças significativas nas
freqüências dos picos e vales, como mostrado por [59].
¾ Projeto do Layout
Parasitas do layout tem um significativo efeito no ruído conduzido EMI,
especialmente nos laços que conduzem correntes de alta freqüência de comutação. Em fontes
chaveadas, estes laços geralmente envolvem dispositivos semicondutores. Para o conversor
Boost, o laço de alto
di/dt pode ser visto na Figura 6-12. A linha tracejada na Figura 6-13
mostra o nó onde se tem uma alta variação da tensão
dv/dt [59]. Logo, atuação sobre esses nós
e laços onde se tem alto
dv/dt e di/dt proporcionará uma redução dos níveis de EMI,
especialmente para o ruído conduzido de modo comum.
97
Figura 6-12 - Loop de alta di/dt.
Figura 6-13 - Nó com alto dv/dt.
Quanto menor a área dos tracejados das figuras, Figura 6-12 e Figura 6-13, menor será
as áreas de emissão, com isso a eficiência das antenas destes laços equivalentes será pequena.
Como conseqüência, a quantidade de ruído irradiado que pode acoplar com circuitos
condutores, assim tornando-se ruído conduzido, também será minimizado. Logo, para redução
do efeito destas antenas irradiadoras de ruído, algumas medidas podem ser tomadas como
solução, como mostradas por [66] e [67]:
a)
Redução do comprimento dos fios onde há circulação de corrente;
b)
Entrelaçar, se possível, todas as trilhas críticas da placa de circuito impresso (PCB), e
também os fios do enrolamento do indutor, como mostrado na Figura 6-14. Isto
mantém as áreas de emissão tão pequenas quanto possíveis, introduzindo também um
cancelamento mutuo dos fluxos.
c)
Redução das áreas dos laços onde há grandes variações de corrente e tensão (di/dt e
dv/dt). A diminuição das áreas dos laços, através da aproximação das vias de ida e
retorno do sinal ajuda a diminuir a possibilidade de emissão e recepção de
interferências eletromagnéticas, como pode ser visto na Figura 6-15.
d)
A trilha que liga o dreno do MOSFET( ou emissor do IGBT) ao diodo, onde há alta
variação de tensão durante as comutações, deve ser mantida a mais curta possível.
e)
Uso de plano de terra conectado ao source (para MOSFET ou emissor para IGBT),
fazendo com que a corrente capacitiva acoplada ao
dreno flui diretamente através do
terminal
source sem passar pela LISN.
98
(a) Indutor (b) Trilhas do PCB.
Figura 6-14 - Redução das áreas de irradiação utilizando o entrelaçamentos.
Figura 6-15 - Diminuição dos loops aproximando as vias.
¾ Plano de Terra
A corrente de ruído que flui pelo circuito através das impedâncias das trilhas, ou
outras impedâncias do circuito, provocam quedas de tensão em série com o sinal podendo
causar instabilidade e distorções. A correta localização dos planos de terra pode remover estes
problemas, pois tem-se uma redução da impedância de terra, diminuindo dessa forma as
chances de instabilidade ou distorções nos sinais transmitidos nas trilhas.
Em situações em que não é possível a obtenção de um plano de terra a melhor solução
é fazer ao menos uma malha (
grid) de terra no PCB.
Uma boa solução para a construção de um plano de terra é a utilização de tecnologia
multi-layer. As impedâncias do plano de terra nesta configuração são muito menores do que a
de uma série de trilhas [67].
¾ Orientação dos componentes
O comportamento da EMI em sistemas de eletrônica de potência é severamente
influenciada pela localização dos componentes passivos. Particularmente componentes de filtro
são afetados pelos acoplamentos de campos magnéticos, reduzindo dessa forma o desempenho
dos mesmos. Dependendo da localização dos componentes na placa, têm-se diferenças
significativas no comportamento da EMI pelo uso dos mesmos componentes e topologia.
99
A Figura 6-16.(a) ilustra a configuração de um filtro de EMI. Com esta configuração o
campo magnético dos indutores é acoplado aos capacitores. Tal acoplamento causa graves
problemas no funcionamento do filtro, reduzindo o desempenho do mesmo. Na Figura 6-16.(b) é
ilustrado o mesmo filtro, mas com a diferença que agora há o desacoplamento completo dos campos
magnéticos. Os capacitores estão perpendiculares entre si e com o núcleo do indutor. Com esta
configuração é alcançado o desempenho máximo do filtro, conforme apresentado em [68].
(a) Localização incorreta dos
componentes do filtro de EMI
(b) Correta localização dos componentes
do filtro de EMI
Figura 6-16 - Posicionamento dos componentes do filtro.
A Figura 6-17 mostra a influência dos acoplamentos elétricos e magnéticos na
interferência eletromagnética. Na Figura 6-17.(a) é mostrado o ruído gerado por um
equipamento com a utilização de um filtro com a configuração da Figura 6-16.(a). Já na
Figura 6-17.(b) o mesmo filtro foi utilizado, mas com a posição dos componentes conforme
Figura 6-16.(b), como mostrado em [68]. Pode-se perceber que a simples mudança na
orientação dos componentes proporcionou o desacoplamento elétrico ou magnético dos
elementos do filtro, fazendo com que o filtro atinja seu desempenho máximo.
Figura 6-17 - Comportamento da EMI devido aos acoplamentos [68].
O desacoplamento entre dois capacitores é alcançado através posicionamento de 90º
entre eles. Já para capacitores em paralelos, grandes distâncias entre componentes é necessário
para se obter o mesmo desacoplamento. Para indutores é feito o desacoplamento da mesma
forma descrita para os capacitores, conforme Figura 6-18. Já a Figura 6-19 mostra a localização
dos capacitores para evitar os acoplamentos entre indutores e capacitores, [68].
100
(a) Posicionamento de capacitores (b) Posicionamento de indutores
Figura 6-18 - Correta localizaçao dos capacitores e indutores para evitar acoplementos, [68].
(a) Incorreto posicionamento (b) Correto posicionamento
Figura 6-19 - Localização do Indutor e do capacitor para evitar acoplamentos, [68].
¾ Redução dos Parasitas
Como mencionado no item 6.4, o ruído conduzido de modo comum é diretamente
dependente das capacitâncias parasitas do conversor, sendo a principal delas a capacitância
que se estabelece entre o nó central da célula de comutação do conversor Boost, que é
conectado ao dreno (ou coletor) da chave semicondutora principal, e o chassi. Essa
capacitância dependerá da área da trilha do circuito impresso usada nesse respectivo nó, da
área do dissipador e da distância desses elementos até o terminal de aterramento, que muitas
vezes está em contato com o gabinete que abriga o conversor.
Normalmente o dissipador é fixado (não necessariamente com contato elétrico) no
próprio terminal de dreno (no caso do MOSFET), ou seja, justamente ao ponto de maior
dv/dt.
Isso acontece porque a parte metálica do encapsulamento das chaves semicondutoras sempre
é conectada ao terminal do dreno para melhor drenar o calor da junção para o dissipador.
Dessa forma, esta configuração, chave semicondutora mais dissipador, apresentará uma
capacitância parasita entre o dissipador e o chassi que é aterrado por razões de segurança,
conforme Figura 6-20.(a). Como solução para redução do efeito desta capacitância existe
algumas medidas que podem ser tomadas:
¾ Ao desenvolver o layout da placa, tentar deixar o dissipador o mais afastado
possível das paredes da caixa, ou seja, do chassi, Figura 6-20.(a) [59].
101
¾ Utilizar um isolante elétrico entre a chave semicondutora e o dissipador, como
uma lâmina de mica. Isso ajuda a diminuir a capacitância total, pois produz um
caminho com duas capacitâncias em série, uma da chave semicondutora até o
dissipador, e outra do dissipador até o chassi, resultando em uma diminuição da
capacitância total, conforme Figura 6-20.(b), e mostrado em [5].
(a) Capacitância parasita entre o dispositivo
semicondutor e o chassi
(b) Inserção de uma capacitância série entre o
dispositivo semicondutor e o chassi
Figura 6-20 - Capacitâncias parasitas.
No caso de montagens dentro de gabinetes, não há necessidade de aterrar o
dissipador. Já no caso em que o dissipador fica exposto e pode ser tocado por pessoas, ele
necessita ser conectado ao algum aterramento seguro, por razões de segurança. Nesse caso, há
a necessidade do uso de um material que isole eletricamente a chave semicondutora e o
dissipador. Dessa forma uma capacitância parasita, associada com o material isolante será
gerada entre o dreno do MOSFET e o dissipador, como mostrado na Figura 6-21.(a). Como
solução para redução desta capacitância parasita algumas medidas podem ser tomadas de
acordo com [54],[5]:
¾ Utilizar um capacitor em série entre o dissipador e o terra, conforme Figura
6-21.(b). Isso ajuda a diminuir a capacitância total, pois produz um caminho com
duas capacitâncias em série, uma da chave semicondutora até o dissipador, e outra
do dissipador até o terra.
¾ Utilizar um material condutor entre o isolante térmico e o dissipador, Figura
6-21.(c). Isso ajuda a diminuir a capacitância total, pois produz um caminho com
duas capacitâncias em série, uma da chave semicondutora até o dissipador, e outra
do dissipador até o terra.
(a) Capacitância parasita entre
o semicondutor e o dissipador
(b) Inserção de capacitância série
entre o dissipador e o terra
(c) Inserção de capacitância série
entre o semicondutor e o dissipador
Figura 6-21 – Técnicas para redução das capacitância parasitas.
102
6.5.2 Método Corretivo
Nesta seção é apresentado o método corretivo. São ilustrados os filtros de EMI mais
utilizados e o projeto completo de um desses filtros.
6.5.2.1 Filtro de EMI
A utilização do método preventivo ajudará a diminuir os níveis de interferência
eletromagnética, mas não solucionará-los por completo. Logo, a aplicação do método corretivo faz-
se necessária. Este método faz o atenua o ruído existente através de filtragem. A Figura 6-22 ilustra
algum dos filtros utilizadas para EMI. Já a Figura 6-23 apresenta a topologia de filtro mais utilizada
para o controle da EMI conduzida, chamada de filtro balanceado. É uma topologia compacta, pois
utiliza apenas um núcleo magnético, e eficaz, pois tem ação em ambos os tipos de ruído, atuando
tanto no ruído de modo diferencial como no ruído de modo comum.
(a) Filtro T (b) Filtro L
(c) Filtro Dissipativo (d) Filtro Dissipativo
Balanceado
(e) Filtro Shunt.
Figura 6-22 - Filtros de EMI.
Figura 6-23 - Filtro π .Balanceado.
103
Os indutores são acoplados em um único núcleo com a finalidade de apresentar uma
baixa impedância ao ruído diferencial, mas uma alta impedância ao de modo comum, devido
à polaridade do acoplamento. Correntes em sentidos opostos nas bobinas causam fluxos em
sentidos opostos no material magnético, consequentemente o campo magnético produzido por
uma bobina anula o da outra e a impedância resultante é idealmente nula quando as correntes
tiverem a mesma magnitude e as bobinas o mesmo número de espiras. Quando ambas as
correntes entram ou saem dos pontos simultaneamente, os fluxos se somarão e as bobinas
apresentarão uma alta impedância indutiva, justamente o que acontece com as correntes de
modo comum.
Essa análise deixa clara a presença da impedância indutiva para o ruído de modo
comum. Entretanto, idealmente não há indutância no caminho do ruído diferencial. Nesse
caso, o que ocorre na prática, é que a indutância de dispersão das bobinas, que em muitos
casos é maléfica, aqui é utilizada para a filtragem do ruído diferencial.
Outro aspecto positivo dessa topologia é que o acoplamento dos indutores L
CM
permite uma alta amplitude de corrente de modo diferencial, mesmo com a utilização de um
pequeno núcleo magnético, pois os fluxos têm sinais opostos em cada bobina, e isso evita a
saturação do núcleo magnético. A corrente de entrada pode atingir valores de pico bem
superiores às correntes de modo comum que são geradas nas comutações, que figuram cerca
de meio volt apenas. Se o acoplamento não fosse utilizado, cada indutor precisaria comportar
esses picos de corrente sem atingir a saturação, o que certamente exigiria um núcleo
magnético muito maior do que aquele necessário para suportar apenas as correntes de modo
comum, como mostrado em [5].
A Figura 6-24 contém os circuitos equivalentes do filtro balanceado segundo o tipo de
ruído conduzido. Na Figura 6-24 (a) tem-se o circuito equivalente para a filtragem do ruído de
modo comum, onde se observa a presença de apenas um capacitor e um indutor. A fonte de ruído
é representada com uma fonte de corrente, pois é dessa forma que o mesmo é transmitido. O
resistor (
LISN
R
) representa a impedância que o ruído experimentará na LISN. Uma rápida análise
na Figura 6-24(a) permite a dedução de que o filtro em questão possui uma de atenuação de
40dB/dec, uma vez que a fonte de corrente aplicada ao capacitor
y
C
proporciona 20dB/dec de
atenuação, e a tensão do capacitor aplicada ao circuito RL os outros 20dB/dec.
Por outro lado, a Figura 6-24(b), no caso da atenuação do ruído de modo diferencial,
além do indutor existe ainda outros dois capacitores
x
C , o que aumenta a ordem do filtro, e
faz com que o mesmo atenue a uma taxa de 60dB/dec.
104
(a) Circuito equivalente para filtragem do ruído CM (b) Circuito equivalente para filtragem do ruído DM
Figura 6-24 - Circuitos equivalentes para o filtro π balanceado segundo o tipo de ruído.
6.5.2.2 Projeto do Filtro de EMI
Para o projeto do filtro de EMI há primeiramente a necessidade de se realizar a
medição do ruído gerado pelo equipamento sobre teste. A Figura 6-25 ilustra o diagrama
típico de uma medida de EMI conduzida.
Figura 6-25 - Setup para medição de EMI conduzida, [69].
A tensão do ruído medida na resistência de 50 contém tanto o ruído de modo
diferencial quanto o ruído de modo comum. Como já foi visto cada modo de ruído tem seu
respectivo filtro de EMI, mostrado na Figura 6-24(a) e Figura 6-24(b). Os capacitores
x
C
afetam somente o ruído de modo diferencial. Já os capacitores
y
C afetam tanto o ruído de
modo comum quanto o ruído de modo diferencial, mas como o valor de
x
C é muito grande
esse efeito, sobre o ruído diferencial, é pequeno. No caso do indutor acoplado de modo
comum,
C
L afeta somente o ruído de modo comum idealmente, mas na prática, a indutância
de dispersão entre os dois enrolamentos afeta o ruído de modo diferencial. Similarmente essa
indutância de dispersão,
D
L , atua sobre os dois modos de ruído, mas seu efeito no ruído de
modo comum é muito pequena por causa do grande valor do indutor de modo comum.
Logo, para o projeto do filtro de EMI, há a necessidade do conhecimento da
freqüência de corte dos dois filtros. Esta freqüência de corte é obtida através da análise dos
ruídos separadamente, com o uso de um separador de ruído, e seguindo os passos a seguir,
tem-se a o projeto do filtro de EMI para ambos os ruídos.
105
Método de Projeto:
Passo 1: Medir o ruído diferencial e comum com a utilização do separador de ruído, sem
filtro, e obter as tensão de modo comum e diferencial de cada ruído.
Passo 2: Detecção do Harmônico Crítico. O primeiro harmônico que entra na faixa da norma
de interferência eletromagnética, acima de 150 kHz, é a freqüência de pior caso (harmônico
crítico), ou seja, a necessidade de atenuação máxima para atingir conformidade com a norma.
Passo 3: Traçar uma reta, com inclinação determinada pela ordem do filtro, a partir do valor
de pico do harmônico crítico em direção à origem, até uma linha imaginária paralela ao eixo
das freqüências, que parte do limite da norma.
Passo 4: A intersecção da reta do passo 3 com a linha imaginária horizontal determina a
freqüência de corte do filtro, conforme Figura 6-26, e com as equações (5.19) e (5.20), são
projetados facilmente os componentes de cada filtro como mostrado por [69]:
2
_
11
()
2
X
CDM D
C
f
L
π
=
(5.19)
2
_
11
()
22
C
CCM Y
L
f
C
π
=
(5.20)
onde:
x
C : Capacitor de modo diferencial;
y
C : Capacitor de modo comum;
C
L : Indutância de modo comum;
D
L : Indutância de modo diferencial;
_CCM
f : Freqüência de corte de modo comum;
_CDM
f
: Freqüência de corte de modo diferencial.
Figura 6-26 - Obtenção das freqüências de corte do ruído de modo diferencial e comum.
106
6.5.2.3 Separador de Ruído
O espectro de ruído medido diretamente nos resistores da LISN é o ruído total. Para
analisar o ruído de modo diferencial e o ruído de modo comum separadamente, um separador
de ruído deve ser usado, como mostrado por [70].
O conceito do separador de ruído é muito simples. Na Figura 6-27 pode-se ver a
representação do funcionamento deste conceito. Dois sinais (A e B) derivados da LISN
consistem de ambos os ruídos, diferencial e comum. Contudo, um dos sinais é um vetor soma
destes dois modos, e o outro sinal é um vetor diferença dos dois modos.
Isso é realizado com o uso de um equipamento chamado
power combiner de 0° e 180°.
A saída do 0° é a soma dos dois sinais de entrada, e a saída do 180°
é a diferença dos sinais de
entrada. No separador de ruído, o 0°
power combiner cancela a componente diferencial e
permite a passagem da componente comum. Já o 180°
power combiner cancela a componente
comum e permite a passagem da componente diferencial. A inserção de um separador de
ruído não perturba o sistema de medição porque a impedância vista pelo ponto A em relação
ao aterramento (ou ponto B para o terra) ainda é 50.
(a) Separação do ruído de modo diferencial (b) Separação do ruído de modo comum
Figura 6-27 - Princípios do Separador de Ruído, [70].
6.6. Simulação de EMI Conduzida
O ruído de modo diferencial é dependente exclusivamente da corrente que circula no
circuito, sendo dessa forma possível ser simulado. Já o ruído de modo comum é diretamente
dependente das capacitâncias parasitas de toda montagem sendo dessa forma muito difíceis de
serem estimadas e simulado. Com isso, as simulações apresentadas a seguir são de EMI
conduzida de modo diferencial para os três conversores realizados através do software MatLab®,
considerando os limites da norma CISPR 22 classe B, [71]. Em um primeiro momento foram
realizadas simulações desconsiderando as capacitâncias parasitas do indutor Boost. Em seguida
foi modelado o indutor e tais capacitâncias parasitas foram obtidas para novas medidas de EMI.
107
6.6.1 Simulações de EMI Conduzida – Componentes Ideais
Nesta seção são apresentadas as simulações de EMI conduzida para os três conversores
considerando componentes ideais. A Figura 6-28 mostra as simulações. Pode-se notar que os
conversores estão fora dos limites estabelecidos pela norma. Além disso, pode-se notar que os
conversores apresentaram a mesma característica para o ruído de modo diferencial. Isso ocorreu
devido ao fato dos três conversores terem sido projetados para apresentaram a mesma THD e
terem a mesma freqüência de ondulação para a corrente de entrada.
(a) Conversor Boost (b) Conversor Boost Intercalado
(c) Conversor Dual Boost
Figura 6-28 – Simulação de EMI conduzida e limites da norma CISPR 22.
6.6.2 Simulações de EMI Conduzida – Componentes Não-Ideais
Os parasitas presentes no indutor Boost podem proporcionar um caminho para
circulação do ruído de modo diferencial, já que o indutor pode deixar de se comportar como
um indutor puro dependendo da freqüência do sinal que circula pelo mesmo. Para mostrar o
efeito destes parasitas sobre a interferência eletromagnética conduzida de modo diferencial há
108
necessidade de modelar-se o indutor. A seguir é apresentado o modelo utilizado para obtenção
dos parasitas dos indutores implementados em laboratório. Bem como as simulações mostrando
o impacto dos parasitas sobre o ruído.
6.6.3 Modelo Equivalente do Indutor
A modelagem do indutor de cada conversor foi realizada de acordo com [6] e o seu
modelo equivalente pode ser visto na Figura 6-29. Foram levantadas as curvas de
impedâncias, para os indutores projetados no laboratório, com a utilização do analisador de
impedância, rede e espectro (
Agilent-4395A). A Figura 6-30 apresenta as curvas de
impedância dos indutores implementados em laboratório para os três conversores. Com essas
curvas de impedância e com o uso do software MatLab® foi feito uma aproximação dos
valores do modelo equivalente do indutor obtendo-se os valores mostrados na Tabela 6-1,
conforme mostrado por [6]. Com esses valores, pode-se simular o impacto dos parasitas dos
indutores na interferência eletromagnética conduzida simulada de modo diferencial. Pode-se
perceber que tais parasitas tem um impacto significativo para o ruído em altas freqüências.
Figura 6-29 - Modelo equivalente do indutor.
(a) Indutor do conversor boost. (b) Indutor do conversor Dual Boost
(c) Indutor do conversor Boost Intercalado – célula 1 (d) Indutor do conversor Boost Intercalado – célula 2.
Figura 6-30 – Curvas de impedância dos indutores implementados.
109
Tabela 6-1 - Valores obtidos nas aproximações das curvas – Indutores.
Parâmetros dos
Indutores
Indutor Boost
Indutor Boost
Intercalado 1
Indutor Boost
Intercalado 2
Indutor Dual
Boost
L1 186H 175H 175 H
145
μH
L2 3.5H 6H 6H
3
μH
C1 80F 125F 118 F 80F
R1 3 3 3 3
R2 43k 30k 30k 40k
R3 0.5k 3.5k 3.5k 2.5k
6.6.4 Simulações de EMI Conduzida – Componentes Reais
A Figura 6-31 apresenta as simulações de EMI conduzida para os três conversores
considerando agora os valores reais do indutor e os limites da norma CISPR 22. Tais valores
foram obtidos através da modelagem do indutor e pode-se perceber o impacto dos parasitas do
indutor sobre o ruído de modo diferencial.
(a) Conversor Boost (b) Conversor Boost Intercalado
(c) Conversor Dual Boost.
Figura 6-31 – Simulação de EMI conduzida considerando a modelagem do indutor .
110
6.7. Conclusão
Este capítulo abordou a interferência eletromagnética conduzida. Foi discutido as
diferenças entre os ruído de modo comum e modo diferencial, bem como suas fontes
geradoras. Foi discutido detalhadamente o comportamento e os caminhos percorridos pelos
ruídos nos conversores Boost, Boost Intercalado e Dual Boost.
Na seqüência foram apresentados algumas técnicas para redução destes ruídos através
de métodos preventivos e corretivos.
Para finalizar, foram apresentados simulações do ruído conduzido de modo diferencial
considerando somente componentes idéias para os três conversores. Foi também apresentado
a modelagem do indutor Boost com o objetivo de mostrar o impacto das capacitâncias
parasitas deste indutor sobre este ruído simulado.
Como pode ser visto nas simulações, considerando somente valores reais, os três
conversores apresentaram certa similaridade no comportamento da EMI. Isso se deve ao fato
ao valor da indutância dos indutores, onde os mesmos foram projetados para que os três
conversores apresentassem a mesma THD, e dessa forma, o mesmo filtro de EMI. Pode-se
notar nestas simulações que os três conversores não estão de acordo com os limites
estabelecidos pela norma CISPR 22, necessitando-se da aplicações de técnicas de redução de
EMI para a conformidade com a mesma.
Quando considerou-se os valores reais do indutor, após a modelagem do mesmo,
pode-se notar o impacto das capacitâncias parasitas sobre a EMI. Os maiores níveis de EMI
foram verificados no conversor Dual Boost. Atribui-se a isso a forma como foi confeccionado
o indutor deste conversor. No capítulo 7 é apresentado as medições da interferência
eletromagnética dos conversores com e sem a utilização de filtros de EMI.
Capítulo 7
RESULTADOS EXPERIMENTAIS
7.1. Introdução
Esse capítulo apresenta os resultados experimentais das três topologias abordadas
neste trabalho. Primeiramente são apresentadas as especificações de todos os dispositivos
semicondutores utilizados, bem como dos elementos passivos de cada montagem. A seguir, os
resultados de simulação são apresentados, e para finalizar, resultados experimentais.
7.2. Especificações dos protótipos
Na Tabela 7-1 é apresentado os parâmetros utilizados para o projeto dos conversores
Boost, Boost Intercalado e Dual Boost. Deve-se salientar que devido ao fato do conversor
Boost Intercalado operar com duas células, a freqüência de comutação de cada célula é a
metade da utilizada pelos outros conversores, ou seja, 12kHz. A escolha dessa freqüência se
deve ao fato que, dessa forma, a freqüência de ondulação da corrente de entrada dos três
conversores é idêntica.
Tabela 7-1 - Parâmetros de Projeto
Especificações
Tensão de Entrada
220V
±15%
Tensão de Saída 360V
Potência de Saída 6 kW
Freqüência de Comutação (Boost e Dual) 24 kHz
Freqüência de Comutação (Intercalado) 12 kHz
Temperatura ambiente 25ºC
112
Na Tabela 7-2 é apresentado os valores projetados dos elementos passivos para que os
conversores operarem como PFC. Tais elementos foram projetados segundo as equações
apresentadas nos capítulos 2, 3 e 4 respectivamente. Pode-se notar que os valores de
indutância são diferentes entre si. Isso se deve ao fato dos indutores terem sidos projetados
para que os três conversores apresentassem os mesmos valores de THD, e com o objetivo de
apresentarem o mesmo filtro de entrada.
Tabela 7-2 - Valores dos elementos passivos.
Especificações
Conversor
Boost
Conversor
Boost Intercalado
Conversor
Dual Boost
Capacitor de Barramento
14,1mF 14,1mF 14,1mF
Indutor
186μH 2x175μH 145μH
7.3. Especificações dos Dispositivos Semicondutores
Com os parâmetros de projeto definidos na Tabela 7-1 pode-se especificar os
dispositivos semicondutores. A seguir são apresentados os cálculos de corrente para cada
dispositivo semicondutor para as três topologias estudadas. Todos os cálculos apresentados
foram comprovados através de simulações com o auxílio do software Psim. Na Tabela 7-3 é
apresentado os dispositivos semicondutores utilizados.
A. Conversor Boost
Utilizando-se os parâmetros de projeto descritos na Tabela 7-1 e a equação (2.33),
corrente eficaz da chave semicondutora, e a equação (2.34), corrente média da chave
semicondutora, obtendo-se os valores apresentados a seguir.
_
14,08
=
Srms
I
A
7,89=
s
I
A
Da mesma forma, através da equação (2.35), corrente eficaz do diodo semicondutor, e
a equação (2.36), corrente média do diodo semicondutor.
_
23,4
=
Drms
I
A
16,667=
D
I
A
Para o cálculo da corrente eficaz dos diodos semicondutores da ponte retificadora
utilizou-se a equação (2.37) e a equação (2.38) para o cálculo da corrente média.
_
19,28
=
Drms
I
A
12,27=
D
I
A
113
B. Conversor Boost Intercalado
Conforme foi feito para o conversor Boost, o cálculo da corrente eficaz da chave
semicondutora do conversor Boost Intercalado foi calculado através da equação (3.5) e a
equação (3.6) para a corrente média.
_
7,04
=
Srms
I
A
3, 95=
I
A
s
Para o cálculo da corrente eficaz dos diodos semicondutores utilizou-se a equação
(3.7) e a equação (3.8) para o cálculo da corrente média. O cálculo da corrente eficaz e médio
na ponte retificadora é o mesmo realizado para o conversor Boost.
_
11,7
=
Drms
I
A
8,34=
D
I
A
C. Conversor Dual Boost
A corrente eficaz da chave semicondutora do conversor Dual Boost foi calculado
através da equação (4.1)
e a equação (4.2) para a corrente média.
_
9,95
=
Srms
I
A
3, 95=
s
I
A
Para o cálculo da corrente eficaz dos diodos semicondutores utilizou-se a equação
(4.3) e a equação (4.4) para o cálculo da corrente média.
_
17,32
=
Drms
I
A
8,33=
D
I
A
Para o cálculo das correntes dos diodos intrínsecos das chaves, responsáveis pela
retificação, utilizou-se a equação (4.5)
para o cálculo da corrente eficaz e a equação (4.6)
para o cálculo da corrente média.
_
19,28
=
Drms
I
A
12,28=
D
I
A
Tabela 7-3 - Dispositivos semicondutores utilizados nas montagens.
Pré-regulador
Chave
semicondutora
Diodo
Ponte
Retificadora
Conversor Boost
IRGP50B60PD1 30EPH06 KBPC50
Conversor Boost Intercalado
IRGP30B60KD-E 10ETF06S KBPC50
Conversor Dual Boost
IRGP30B60KD-E 10ETF06S
Não há ponte
retificadora
114
7.4. Simulações dos Conversores
As simulações foram realizadas com o uso dos parâmetros descritos pela Tabela 7-1 e
através do software Psim. A Figura 7-1 apresenta os resultados de simulação para o conversor
Boost operando como PFC para a carga de 6 kW, 220V de tensão de entrada e 400V a tensão
do barramento. O controle utilizado para essas simulações está descrito no Apêndice A. A
Figura 7-1(a) mostra a tensão de entrada e a corrente de entrada do conversor. Já a Figura
7-1(b) apresenta a corrente do indutor Boost.
(a) Corrente de entrada e tensão de entrada
(b) Corrente no indutor
Figura 7-1 - Conversor Boost operando como PFC.
Na Figura 7-2 é apresentado o conversor Boost Intercalado operando para as mesmas
parâmetros de simulação do utilizados para o conversor Boost. Pode ser visto na Figura 7-2(a)
a tensão de entrada e a corrente de entrada do conversor. Na Figura 7-2(b) é mostrado a
corrente no indutor Boost
1
L e na Figura 7-2(c) a corrente do indutor
2
L .
115
(a) Corrente de entrada e tensão de entrada
(b) Corrente no indutor L1.
(c) Corrente no indutor L2.
Figura 7-2 - Conversor Boost Intercalado operando como PFC.
Da mesma forma, a Figura 7-3 apresenta o conversor Dual Boost operando como PFC,
onde na Figura 7-3(a) tem-se a tensão e a corrente de entrada e na Figura 7-3(a) a corrente do
indutor Boost para este conversor.
116
(a) Corrente de entrada e tensão de entrada
(b) Corrente no indutor
Figura 7-3 - Conversor Dual Boost operando como PFC.
Com as simulações dos conversores analisou-se o espectro harmônico de cada
conversor com relação à norma IEC 61000-3-4. A Figura 7-4, Figura 7-5, mostram tais
harmônicos. Pode-se perceber que os três conversores operando como PFC apresentam seus
harmônicos abaixo dos limites estabelecidos pela norma até o 40º harmônico, conforme
estipulado pela norma.
Figura 7-4 - Harmônicos pares da corrente de entrada dos conversores.
117
Figura 7-5 - Harmônicos Impares da corrente de entrada dos conversores.
7.5. Análise dos custos de implementação
É apresentado nesta seção os custos de implementação. Primeiramente todos os
componentes utilizados para a implementação de cada conversor são descritos e, em seguida,
na Tabela 7-4 são apresentados os gastos detalhados.
A. Conversor Boost
¾ Chave Semicondutora: 1x IRGP50B60PD1
¾ Diodo Semicondutor: 1x 30EPH06
¾ Ponte Retificadora: KBPC5010
¾ Capacitor de Barramento: 3 x EPCOS B43875 A5478 Q000- 4700F/450V
¾ Núcleo Magnético: 2x 77908 – Magnetics
¾
Sensor de Corrente: 1x Transdutor de Corrente Por Efeito Hall – LA 55-P
¾
Placa de controle: 1x PIC24HJ32GP502
¾ Dissipador: HS Dissipador - Perfil 17232
B. Conversor Boost Intercalado
¾ Chave Semicondutora: 2x IRGP30B60KD-E
¾ Diodo Semicondutor: 2x 10ETF06S
¾ Ponte Retificadora: KBPC5010
¾ Capacitor de Barramento: 3 x EPCOS B43875 A5478 Q000- 4700F/450V
¾ Núcleo Magnético: 2x 77868 - Magnetics
¾ Sensor de Corrente: 2x Transdutor de Corrente Por Efeito Hall – LA 55-P
¾ Placa de controle: 1x PIC24HJ32GP502
¾ Dissipador: HS Dissipador - Perfil 17232
118
C. Conversor Dual Boost
¾ Chave Semicondutora: 2x IRGP30B60KD-E
¾ Diodo Semicondutor: 2x 10ETF06S
¾ Capacitor de Barramento: 3 x EPCOS B43875 A5478 Q000- 4700F/450V
¾ Núcleo Magnético: 2x 77908 - Magnetics
¾ Sensor de Corrente: 1x Transdutor de Corrente Por Efeito Hall – LA 55-P
¾ Sensor de Tensão: 1x Transdutor de Tensão Por Efeito Hall – LV 20-P
¾ Placa de controle: 1x PIC24HJ32GP502
¾ Dissipador: HS Dissipador - Perfil 17232
Tabela 7-4 - Comparação detalhada dos preços de implementaçõo.
Pré-Reguladores Conversor Boost
Conversor Boost
Intercalado
Conversor Dual
Boost
Chave
Semicondutora
R$ 84,00 2x R$ 76,00 2x R$ 76,00
Diodo Semicondutor R$ 25,00 2x R$ 24,00 2x R$ 24,00
Ponte Retificadora R$ 12,00 R$ 12,00 0
Capacitor de
Barramento
3x R$ 201,00 3x R$ 201,00 3x R$ 201,00
Núcleo Magnético 2x R$ 15,20 2x R$ 9,90 2x R$ 15,20
Driver
R$ 16,00 2x R$ 16,00 2x R$ 16,00
Fontes Auxiliares R$ 16,00 R$ 16,00 2x R$ 16,00
Sensor de Corrente R$ 55,37 2x R$ 55,37 R$ 55,37
Sensor de Tensão R$ 0,20 R$ 0,20 R$ 135,75
Placa de Controle RS 28,00 RS 28,00 RS 28,00
Dissipador R$ 30,71 R$ 16,58 R$ 17,80
Total R$ 900,68 R$ 1038,32 R$ 1134,32
Pode-se verificar que o conversor Boost é o conversor mais barato para
implementação. Por outro lado, o conversor Dual Boost foi o mais caro. Isso se deve
principalmenta aos problemas com a fonte de ruído de modo comum deste conversor o que
acarretou na inserção de um sensor de tensão, para a medição da tensão de saída.
7.6. Resultados Experimentais
São apresentados nesta seção os resultados experimentais dos três conversores
operando na correção do fator de potência. Os três conversores foram colocados em
funcionamento utilizando-se as leis de controle descritas no Apêndice A. Primeiramente, com
119
o objetivo de validação das leis controle utilizadas, foi implementado os três protótipos em
escala reduzida. Dessa forma, os três conversores foram colocados em funcionamento para
uma carga de 300W. Isso pode ser visto na Figura 7-6, para conversor Boost.
Figura 7-6 - Conversor Boost operando como PFC, Po = 300W. Escalas:100V/div, 5A/div, 5ms/div.
Na Figura 7-7 é mostrado a razão cíclica do conversor Boost operando em modo de
condução mista. A determinação do modo de condução é feita através da comparação das
duas ações
feedforwards, do CCM e do DCM, onde a ação que apresentar o menor valor
determina o modo de operação.
Figura 7-7 - Razão ciclica do conversor operando em modo misto.
A Figura 7-8 apresenta o conversor Boost Intercalado para a mesma carga do
conversor Boost.
Modo de
Condução
Contínua
CCM DCM
UU<
Modo de
Condução
Descontínua
D
CM CCM
UU<
120
Figura 7-8 - Conversor Boost Intercalado operando como PFC, Po = 300W. Escalas:100V/div, 5A/div,
5ms/div.
A fonte de ruído de modo comum presente no conversor Dual Boost interferiu no sinal
amostrado da tensão de entrada, fazendo com que o microcontrolador não conseguisse ler o
sinal de entrada. Isso pode ser verificado na Figura 7-9. Pode-se perceber pela figura, que o
sinal ruidoso acontece somente no semi-ciclo negativo. Uma solução para contornar o
problema, isolou-se a parte da potência do controle, o que não acontecia nos conversores
Boost e Boost Intercalado, fazendo com que a tensão de saída seja agora medida isoladamente
através de um sensor de tensão. Além disso, outras técnicas para eliminação do ruído de modo
comum foram aplicadas, como utilização de filtros RC, planos de terra, filtro de ruído de
modo comum para o sinal amostrado e blindagem do indutor Boost.
Figura 7-9 - Sinal amostrado da tensão de entrada. Escalas:500mV/div, 10ms/div.
Após a isolação da tensão de saída e algumas modificações realizadas, principalmente
na instrumentação, pode ser visto na Figura 7-10 o conversor Dual Boost operando como
PFC, para a mesma carga dos demais.
121
Figura 7-10 - Conversor Dual Boost operando como PFC, Po = 300W. Escalas:100V/div, 5A/div, 5ms/div.
Realizou-se a medição da interferência eletromagnética conduzida gerada por esses
conversores. A Figura 7-11, Figura 7-12 e Figura 7-13 mostram os resultados experimentais
dos conversores quanto à interferência eletromagnética conduzida sem a utilização de filtros.
O conversor Dual Boost mostrou-se ser o conversor mais ruidoso. Os resultados
experimentais da interferência eletromagnética conduzida foram realizados no laboratório de
EMI do GEPOC/UFSM com o uso do equipamento
EMC Analyzer E7400A.
Figura 7-11 - Interferência eletromagnética conduzida sem filtro– Conversor Boost.
122
Figura 7-12 - Interferência eletromagnética conduzida sem filtro – Conversor Boost Intercalado.
Figura 7-13 - Interferência eletromagnética conduzida sem filtro – Conversor Dual Boost.
Após os testes apresentados anteriormente, iniciou-se a elevação da potência, mas
agora com os conversores projetados para a carga de 6 kW. A elevação da potência se deu de
forma gradativa, obtendo-se com isso as curvas de rendimento dos três conversores. Dessa
forma, a Figura 7-14 mostra o conversor Boost operando para uma carga de 1000W. Nesta
figura é ilustrado a corrente de entrada do conversor em fase com a tensão de entrada.
123
Figura 7-14 - Conversor Boost, Po = 1000W. Escalas:100V/div, 5A/div, 5ms/div.
A Figura 7-15 mostra o conversor Boost Intercalado operando como PFC para a
mesma carga de 1000W. A seguir, a Figura 7-16 apresenta a corrente nos indutores. Já na
Figura 7-17 tem-se as mesmas correntes, as quais estão operando intercaladamente com uma
defasagem de 180º entre elas.
Figura 7-15 - Conversor Boost Intercalado, Po = 1000W. Escalas:100V/div, 5A/div, 5ms/div.
124
Figura 7-16 - Conversor Boost Intercalado – Corrente nos indutores. Escalas:100V/div, 5A/div, 5ms/div.
Figura 7-17 – Corrente nos indutores – Células operando intercaladamente. Escalas:100V/div, 5A/div,
5ms/div.
A Figura 7-18 apresenta o conversor Dual Boost operando como PFC para a mesma
carga dos demais.
Figura 7-18 – Conversor Dual Boost, Po = 1000W. Escalas:100V/div, 5A/div, 5ms/div.
125
Na Figura 7-19 é apresentado o rendimento dos conversores, com uma variação da
potência de 0W até 1000W. Na Tabela 7-5 é apresentado uma tabela comparativa dos três
conversores em estudo, com todos os parâmetros avaliados neste trabalho, onde é destacado
qual conversor mostrou-se mais satisfatório para cada quesito. Pode-se notar pelas curvas de
rendimento que o conversor Dual Boost mostrou-se o mais eficiente para essa faixa de potência.
Esses resultados foram obtidos com a utilização do equipamento
Yokogawa WT1600 Digital
Power Meter.
Rendimento
92
92,5
93
93,5
94
94,5
95
95,5
96
0 200 400 600 800 1000 1200
Rendimento (%)
Potência (W)
Conversor Boost Conversor Boost Intercalado Conversor Dual Boost
Figura 7-19 - Análise comparativa do rendimento dos conversores.
Tabela 7-5: Comparação dos conversores.
Pré-Regulador Conversor Boost
Conversor Boost
Intercalado
Conversor Dual
Boost
Fator de potência
0,9993
0,9990 0,9972
THD
4,35
4,08
7,98
Perdas nos
Semicondutores
122.1 W 119.5 W
91 W
Volume dos
dissipadores
1361,69 cm³ 779,26 cm³
717,72 cm³
Perdas nos
Magnéticos
12.56 W
6.56 W
11.36 W
Perdas no cobre
18.18 W
14.29 W
15.96 W
Volume dos
magnéticos
90.6 cm³
69.4 cm³
90.6 cm³
N° quedas de tensão
nos semicondutores
3 4
2
N° de chave
semicondutoras
1
2 2
N° de diodos rápidos
1
2 2
N° de diodos
retificadores
4 4
0
Custo
R$ 884,49
R$ 1023,27 R$ 1102,32
126
7.7. Conclusão
Este capítulo apresentou todos os resultados experimentais obtidos neste trabalho.
Foram especificados os dispositivos semicondutores e apresentado simulações dos conversores
operando como PFC, com o uso das leis de controle utilizadas. Uma figura comparativa dos
harmônicos de corrente de acordo com a norma IEC 6100-3-4 foi ilustrada. Análise de custos
detalhada para a implementação das três topologias foi descrita, além dos resultados
experimentais e medições de interferência eletromagnética conduzida sem a utilização de filtro.
Foram apresentados primeiramente resultados experimentais em uma escala reduzida.
Isso foi feito com o objetivo de colocar em funcionamento os conversores antes da elevação
da potência. Dessa forma pode-se validar as leis de controle, bem como adquirir um melhor
entendimento dos conversores operando como PFC e seus problemas nas medições.
Para finalizar, foi apresentado o rendimento das topologias e uma tabela comparativa
com todos os itens comparativos estudados e obtidos neste trabalho.
Pode-se concluir que os três conversores obtiveram fator de potência muito próximo
da unidade e seus harmônicos da corrente de entrada estão totalmente em conformidade com a
norma. O conversor Dual Boost foi o que apresentou a maior THD, devido aos problemas da
fonte de ruído de modo comum presente nesta topologia. Esta problema fez com que este
conversor apresentasse os maiores níveis de EMI.
Quanto ao rendimento, o conversor Dual Boost obteve o melhor resultado. Já quanto a
análise de custos, o conversor Boost mostrou-se o mais barato para implementação. Nas
conclusões gerais, cada item mostrado na Tabela 7-5 é discutido individualmente, além de
outros parâmetros.
CONCLUSÕES GERAIS
Foi apresentada nesta dissertação uma análise comparativa de conversores monofásicos
aplicados à correção do fator de potência para aplicações de alta potência. Os conversores
estudados foram: o conversor Boost, o conversor Boost Intercalado e o conversor Dual Boost.
Dessa forma, os capítulos 2, 3 e 4 foram dedicados à apresentação dos conversores em
análise, mostrando suas vantagens e desvantagens em aplicações para correção do fator de
potência. Foram descritos também as etapas de operação destes conversores e o equacionamento
das correntes nos semicondutores para o correto dimensionamento dos mesmos.
Em seguida, no capítulo 5, foi realizada uma análise das perdas nos dispositivos
semicondutores (chave semicondutora, diodo e ponte retificadora) para o projeto dos
dissipadores. Foi também abordado neste capítulo as perdas nos magnéticos para cada
conversor, bem como a análise do volume dos mesmos.
Já no capítulo 6 foi apresentada a análise da interferência eletromagnética conduzida
produzida pelos conversores. Foram discutidos detalhadamente os ruídos de modo diferencial
e modo comum para cada conversor e os caminhos percorridos pelos mesmos. Em seguida
foram descritas algumas formas para atenuação da interferência eletromagnética conduzida
através de métodos preventivos e corretivos, o que é realizado através de filtragem. Logo, foi
apresentado o projeto do filtro de EMI, conhecido como filtro .
Para finalizar, o capítulo 7 mostrou os resultados experimentais obtidos.
Primeiramente foi especificado os dispositivos semicondutores e elementos passivos
utilizados na implementação dos protótipos. Em seguida, resultados de simulação dos
conversores. Além disso, uma análise dos custos de implementação foi descrita. Finalmente,
resultados experimentais dos três conversores foram apresentados. Como já mencionado, os
conversores foram implementados, primeiramente, em uma escala reduzida de potência. Isso
foi feito com o objetivo de colocar os conversores em funcionamento aplicando-se as leis de
controle descritas no Apêndice A. Depois disso, resultados experimentais foram obtidos
elevando-se a potência aos poucos obtendo-se, dessa forma, as curvas de rendimento dos
conversores. Medições da interferência eletromagnética foram também apresentadas, sem
128
filtro de EMI. Ao final do capítulo, uma tabela foi apresentada mostrando todos os parâmetros
comparativos obtidos neste trabalho.
Com isso, após o estudo dos conversores Boost, Boost Intercalado e Dual Boost
aplicados à correção do fator de potência, pode-se citar as seguintes conclusões:
Quanto ao Fator de Potência
Os três conversores apresentaram bons resultados quanto ao fator de potência,
resultando em valores muito próximos do valor unitário, estando totalmente de acordo com o
Artigo nº. 64 da Resolução ANEEL nº456, que estabelece um fator de potência mínimo de 0,92.
Quanto a Taxa de Distorção Harmônica da Corrente de Entrada (THD)
O projeto inicial dos conversores foi realizado com o intuito dos mesmo apresentarem
a mesma taxa de distorção harmônica, tendo dessa forma o mesmo filtro de entrada para as
três topologias. Para os conversores Boost e Boost Intercalado isso realmente ocorreu, pois
ambos apresentaram valores de THD muito próximos. Já o conversor Dual Boost, apresentou
a maior THD e muito diferente dos outros dois conversores. Isso aconteceu devido à presença
da fonte de ruído de alta freqüência de modo comum presente nesta topologia.
Quanto aos Harmônicos da corrente de entrada
Como pode ser visto nos harmônicos mostrados nas figuras do capítulo 7 todos os
conversores estão de acordo com os limites estabelecidos pela norma IEC 61000-3-4. No
entanto, o conversor dual boost apresentou os maiores valores para os harmônicos de corrente
de entrada devido ao problema do ruído.
Quanto as Perdas nos Magnéticos
Quanto às perdas nos magnéticos, o conversor Boost Intercalado foi o que apresentou as
menores perdas. Isso se deve ao fato deste conversor ter sua corrente de entrada dividida entre
as duas células Boost, fazendo com que a corrente no indutor seja a metade da presente nos dois
outros conversores. Além disso, cada célula Boost opera com a metade da freqüência de
comutação dos outros conversores reduzindo, dessa forma, as perdas sobre os magnéticos.
Quanto as Perdas no cobre
Da mesma forma que as perdas nos magnéticos, o conversor Boost Intercalado foi o
que apresentou as menores perdas no cobre já que estas perdas são diretamente proporcionais
a corrente que circula nos fios e suas resistências.
Quanto as Perdas nos Semicondutores
Quanto as perdas nos semicondutores, o conversor Dual Boost foi o conversor que
apresentou as menores perdas nos semicondutores. Isso pode ser justificado devido à dois fatores:
129
i) A eliminação da ponte retificadora proporcionou a redução de componentes, o que resultou
na diminuição no número de quedas de tensão (perdas) sobre os dispositivos semicondutores,
sendo nesta topologia somente 2 quedas de tensão a cada instante, enquanto que nos outros
conversores há 3 ou 4 quedas de tensão. ii) A forma como as chaves semicondutoras e diodos
conduzem a corrente. Como foi mostrado, as chaves semicondutoras e os diodos conduzem
somente meio ciclo de rede por vez, fazendo com que a corrente eficaz sobre elas seja reduzida,
tendo dessa forma reduzidas perdas sobre elas, se comparado com os outros conversores.
Já o conversor Boost foi o que apresentou as maiores perdas, e isso é justificável
devido a fato de todo o fluxo de potência desta topologia passa pela chave semicondutora e
pelo diodo, resultando em elevadas perdas e esforços de corrente.
Quanto ao Rendimento
Quanto ao rendimento, pode-se verificar que o conversor Dual Boost é o conversor
com o melhor rendimento. Isso se deve ao fato deste conversor apresentar as menores perdas.
Dessa forma, o conversor Boost é o que apresente o menor rendimento.
Quanto ao Volume dos Dissipadores
O volume dos dissipadores está diretamente ligado às perdas nos dispositivos
semicondutores. Logo, como o conversor Dual Boost foi o que apresentou as menores perdas
neste quesito, consequentemente foi o que utilizou o menor volume de dissipador.
Quanto ao Volume dos Magnéticos
Devido ao fato do conversor Boost Intercalado ter sua corrente de entrada dividida
entre as duas células boost e como o volume dos magnéticos é determinando pela corrente que
circula pelos mesmos, este conversor apresentou o menor volume dos magnéticos. Já os
conversores Boost e Dual Boost apresentaram o mesmo volume de magnético já que suas
correntes nos indutores foram às mesmas.
Quanto a Interferência Eletromagnética Conduzida
O conversor Dual Boost mostrou-se mais ruidoso entre os três conversores analisados.
Isso aconteceu devido à presença da fonte de ruído de alta freqüência presente nesta topologia.
Essa fonte de ruído resultou em um elevado nível de ruído em alta freqüência para este conversor.
Já os conversores Boost e Boost Intercalado apresentaram certa similaridade em seu
desempenho quanto ao EMI até 1 MHz, onde é predominante o ruído de modo diferencial. Isso
se deve ao fato de ambos os conversores terem sidos projetados para apresentar à mesma THD,
além de possuírem a mesma corrente de entrada. Por outro lado, a presença da fonte de ruído de
modo comum no conversor Dual Boost aumentou sua THD, logo o ruído de modo diferencial
nesta topologia não teve esta similaridade com relação aos outros conversores.
130
Quanto ao ruído de modo comum, predominante acima de 1 MHz, não houve
semelhança, pois este ruído depende das capacitâncias parasitas de todo o conversor, não
sendo possível haver similaridade entre topologias com montagens diferentes.
Quanto ao Número de componentes
O conversor Dual Boost foi o que apresentou o menor número de componentes em sua
implementação. Isto se deve à eliminação da ponte retificadora, já que neste conversor, o
processo de retificação é realizado pelos os diodos intrínsecos das chaves semicondutoras
Quanto a Instrumentação
Quanto a instrumentação utilizada, descrita no Apêndice C, pode-se afirmar que a
maior complexidade na aquisição das variáveis necessárias para o controle do PFC (
L
i ,
in
V e
o
V ) ocorreu com o conversor Dual Boost.
Começando pela aquisição da corrente do indutor, pode-se dizer que devido ao fato
desta corrente ser CA, e não CC como é para o Boost e Boost Intercalado, levou a utilização
de uma instrumentação diferenciada com relação à medição dos outros conversores.
Já a tensão de entrada foi a que apresentou as maiores dificuldades para aquisição do
conversor Dual Boost. Isso ocorreu devido à presença da fonte de ruído de modo comum
neste conversor, conforme já mencionado. Essa fonte de ruído interferiu na aquisição dos
valores da tensão de entrada pelo microcontrolador. Como alternativa, isolou-se a medição da
tensão de saída, fazendo com que toda a parte de potência deste conversor estaja isolada da
parte do controle, o que não ocorrem para os conversores Boost e Boost Intercalado. Isso
resultou em um acréscimo considerável nos custos de implementação desta instrumentação
para este conversor e uma maior complexidade, já que a aquisição do valor da tensão de saída
era realizada através de um resistor resistivo.
Quanto ao Controle
A maior dificuldade para a implementação do controle digital utilizado foi verificada
para o conversor Boost Intercalado
. Isso se deve ao fato deste conversor operar com duas
células Boost intercaladas com uma defasagem de 180º. Já para os outros dois conversores a
implementação do controle não apresentou muitas dificuldades, pois os dois conversores
apresentam o mesmo comportamento dinâmico, logo o controle usado é o mesmo para ambos,
conforme descrito no Apêndice A.
Quanto aos custos
Como era esperado, devido à simplicidade e baixo número de componentes, o conversor
Boost foi o que apresentou o menor custo para implementação. Por outro lado, o conversor Dual
131
Boost apresentou os maiores gastos para implementação. Isso é justificado devido a maior
complexidade da instrumentação, o que levou a necessidade da inserção do sensor de tensão
para a medição isolada desta variável ocasionando um aumento significativo nos gastos.
Portando, após essa discussão individual de cada parâmetro de comparação estudado
neste trabalho, pode-se concluir que o conversor boost é o mais recomendado para aplicações
de alta potência, se for considerado sua simplicidade (controle e instrumentação), baixo custo,
alto fator de potência, baixa THD e níveis aceitáveis de interferência eletromagnética,
facilmente reduzidos com a utilização do filtros.
Já o conversor Boost Intercalado
é o mais recomendado para aplicações de alta
potência se for levado em conta o reduzido volume e perdas em seus componentes
magnéticos, perdas no cobre, alto fator de potência, baixa THD, baixo esforços de corrente
nas chaves semicondutoras, e como o conversor Boost, níveis aceitáveis de interferência
eletromagnética conduzida, facilmente reduzidos.
Quanto ao conversor Dual Boost pode-se dizer que é o mais recomendado para
aplicações de alta potência se for considerado as reduzidas perdas nos semicondutores,
reduzido volume de dissipadores, menor número de semicondutores no caminho principal do
fluxo de potência, alto rendimento, alto fator de potência, simplicidade do controle e reduzido
número de componentes.
Propostas para trabalhos futuros:
¾ Desenvolver uma metodologia de projeto para conversores aplicados à correção do
fator de potência visando à redução de volume e custos.
¾ Analisar separadamente o ruído gerado pelas topologias em estudo utilizando-se
separadores de ruído.
¾ Implementação das técnicas preventivas de EMI apresentadas neste trabalho.
¾ Buscar alternativas de baixo custo para redução do ruído de modo comum presente na
topologia Dual Boost.
¾ Analisar e comparar outras topologias aplicadas à correção do fator de potência com o
intuito de determinar qual topologia é mais adequada para aplicações de alta potência.
¾ Desenvolver estudos comparativos de técnicas de controle aplicadas à correção de
fator de potência para as topologias implementadas.
REFERÊNCIAS
[1] ERICKSON, R. W; MAKSIMOVIC, D. Fundamentals of Power Electronics, 2º ed.
Norwell, Mass Kluwer Academic, 2001.
[2] ANEEL, "RESOLUÇÃO N.º456," Agência Nacional de Energia Elétrica,
http://www.aneel.gov.br/cedoc/res2000456.pdf, 2000, pp. 52
[3] POMILIO, J. A. Pré-Reguladores de fator de Potência. Universidade Estadual de
Campinas, Apostila Didática, em http://www.dsce.fee.unicamp.br/~antenor/
[4] IEC 61000-3-4, “Eletromagnetic Compatibility (EMC) – part 3: Limits – section 4:
Limits for harmonic current emissions (equipment input current > 16 A per phase)”, 1998.
[5] PIENIZ, M. Análise da Influência da Freqüência de Comutação e da Ondulação da
Corrente de Entrada no Projeto de Conversores PFC para Minimização do Volume de
Magnéticos. Mestrado, Pós-Graduação em Eng. Elétrica, UFSM, Santa Maria, 2006.
[6] ZIENTARSKI, J. R. R. Análise, modelagem e validação experimental de uma
metodologia para o projeto do indutor em conversores boost pfc. Mestrado, Pós-
Graduação em Eng. Elétrica, UFSM, Santa Maria, 2009.
[7] NOON, J. P. Designing High-Power Factor Power Supplies.
Power Supply Design
Seminar
, Texas Instruments, 2002.
[8] GARCIA, O.; COBOS, J. A.; PRIETO, R.; ALOU, P.; UCEDA, J. Single Phase
Power Factor Correction: A Survey.
Power Electronics, IEEE Transactions on, vol.
18, p.749-755, May 2003.
[9]
GARTH, D. R. Multi-phase 2Kilowatt, High voltage, Regulated Power Supply.
IEEE – PCSC 1971 Power Conditioning Specialists Conference
, p.110-116, 1971.
[10] MARTINEZ, R.; ENJETI, P.N. A high-performance single-phase rectifier with input
power factor correction.
Power Electronics, IEEE Transactions on, vol. 11, p.311 –
317, Mar 1996.
[11] ENJETI, P.N.; MARTINEZ, R. A high performance single phase AC to DC rectifier
with input power factor correction.
Applied Power Electronics Conference and
Exposition, 1993.
APEC '93. Conference Proceedings 1993., Eighth Annual, p.190 –
195, March 1993.
[12] KANDIANIS, A.; MANIAS, S.N. A comparative evaluation of single-phase SMR
converters with active power factor correction.
Industrial Electronics, Control and
Instrumentation,IECON '94., 20th International Conference
on , vol.1, p.244 -
249,Sep 1994
[13] WEI, H.; BATARSEH, I. Comparison of basic converter topologies for power factor
correction. Southeastcon '98. Proceedings. IEEE , vol., no., p.348-353, Apr 1998.
133
[14] TEODORESCU, R.; KJAER, S.B.; MUNK-NIELSEN, S.; BLAABJERG, F.;
PEDERSEN, J.K. Comparative analysis of three interleaved boost power factor
corrected topologies in DCM.
Power Electronics Specialists Conference, 2001.
PESC. 2001 IEEE 32nd Annual
, vol.1, p.3 – 7, June 2001.
[15] PANDEY, A.; SINGH, B.; KOTHARI, D. P. Comparative Evaluation of Single-
phase Unity Power Factor ac-dc Boost Converter Topologies.
IE (I) JOURNAL –EL,
vol. 85, p. 102 – 109, July 2003.
[16] Aplication Note - Advantages of interleaved boost converters for PFC. Texas
Instruments, March 2006.
[17] YE, H.; YANG , Z.; DAI, J.; YAN, C.; XIN, X.; YING, J. Common mode noise
modeling and analysis of dual boost PFC circuit.
Telecommunications Energy
Conference, 2004. INTELEC 2004. 26th Annual International
, p.575 – 582, Sept.
2004
[18] HUBER, L.; YUNGTAEK JANG; JOVANOVIC, M.M. Performance Evaluation of
Bridgeless PFC Boost Rectifiers. Power Electronics, IEEE Transactions on, vol. 23,
p.1381 – 1390, May 2008.
[19] ROGGIA, L.; BAGGIO, J.E.; MICHELS, L.; PINHEIRO, J.R. Controladores para
Conversor Boost PFC Operando nos Modos de Condução Contínua e Descontínua.
16th Automatic Brazilian Conference, 2008.
[20] LIN, B. R.; HOU, Y. L.; CHIANG, H. K Implementation of a three-level rectifier
for power factor correction.
Power Electronics, IEEE Transactions on, vol.15,
p.891– 900, Sept. 2000.
[21] KANAAN, H.Y.; MARQUIS, A.; AL-HADDAD, K. Small-signal modeling and
linear control of a dual boost power factor correction circuit.
Power Electronics
Specialists Conference, 2004. PESC 04. 2004 IEEE 35th Annual,
vol. 4, p.3127 –
3133, 2004.
[22] DE GUSSEMÉ, K.; VAN DE SYPE, D.M.; VAN DEN BOSSCHE, A. P. M.;
MELKEBEEK, J. A. Digitally controlled Boost Power Factor Correction Converters
Operating in Both Continuous and Discontinuous Conduction Mode. I
EEE
Transactions On Industrial Electronics
, Vol. 52, Feb. 2005
[23] ZAOHONG, Y.; PARESH, C.S. A novel technique to achieve unity power factor
and fact transient response in AC-to-DC converters.
Power Electronics, IEEE
Transactions on,
vol. 16, p. 764 – 775, Nov. 2001.
[24] DE SOUZA, A.F.; BARBI, I. A new ZVS-PWM unity power factor rectifier with
reduced conduction losses.
Power Electronics, IEEE Transactions on, vol. 10, p.746
– 752, Nov. 1995.
[25] BASU, S.; UNDELAND, T.M. Design Considerations for optimizing performance
& cost of Continuous Mode Boost PFC Circuits.
Power Electronics, IEEE
Transactions on,
May 2004
[26] DE GUSSEME, K.; VAN DE SYPE, D.M.; VAN DEN BOSSCHE, A.P.;
Melkebeek, J.A. Input current distortion of CCM boost PFC converters operated in
DCM.Power Electronics Specialist Conference, 2003. PESC '03. 2003 IEEE 34th
Annual, vol. 4, p.1685 – 1690, Jun 2003.
134
[27] Mohan
[28] FICAGNA, P. C. S. Modelagem, projeto e implementação de um conversor isolado
com um único estágio e correção do fator de potência. Dissertação (Mestrado em
Engenharia Elétrica) – Universidade Federal de Santa Maria, Santa Maria, Rs,
Brasil, 2008.
[29] SARTORI, H. C. “Uma nova metodologia de projeto para a otimização do volume
do conversor boost PFC”, Dissertação (Mestrado em Engenharia Elétrica) –
Universidade Federal de Santa Maria, Santa Maria, Rs, Brasil, 2009.
[30] ROGGIA, L.; BAGGIO, J. E.; PINHEIRO, J. R. Predictive Current Controller for a
Power Factor Correction Boost Converter Operating in Mixed Conduction Mode.
2009 European Conference on Power Electronics and Applications, in press.
[31] BALOGH, L.; REDL, R. Power-Factor Correction with Interleaved Boost
Converters in Continuous Inductor Current Mode.
IEEE Applied Power Electronics
Conference, 1993
, p. 168-174.
[32] MIWA, B. A.; OTTEN, D. M.; SCHLECHT, M. F. High Efficiency Power Factor
Correction Using Interleaving Techniques.
Applied Power Electronics Conference
and Exposition, 1992. APEC’92. Conference
, p. 557 –568, Feb 1992.
[33] C. H. CHAN, M. H. PONG, “Interleaved boost power factor corrector operating in
discontinuous-inductor-current mode”,
Proceedings of the Power Conversion
Conference - Nagaoka 1997
. vol. 1 , pp.: 405 – 410, Aug 1997.
[34] CHAN, C. H.; PONG, M. H. Input current analysis of interleaved boost converters
operating in discontinuous-inductor-curent mode.
Power Electronics Specialists
Conference, 1997. PESC '97 Record, 28th Annual IEEE
, vol.1, p.392 -398, Jun 1997.
[35] PINHEIRO, J. R.; GRUNDLING, H. A.; VIDOR ,D. R.; BAGGIO, J. E. Control
strategy of an interleaved boost power factor correction converter.
IEEE Power
Electronics Specialists Conference
, p. 137-142, 1999
[36]
IRVING, B.T.; YUNGTAEK, J.; JOVANOVIC, M.M. A comparative study of soft-
switched CCM boost rectifiers and interleaved variable-frequency DCM boost
rectifier.
Applied Power Electronics Conference and Exposition, 2000. APEC 2000.
Fifteenth Annual IEEE
, vol.1, p.171 – 177, Feb. 2000.
[37] GIRAL, R.; MARTINEZ-SALAMERO, L.; LEYVA, R.; MAIXE, J. Sliding-mode
control of interleaved boost converters. Circuits and Systems I: Fundamental Theory
and Applications, IEEE Transactions on, Vol. 47, p.1330 – 1339, Sept. 2000.
[38] Aplication Note - 350-W, Two-Phase Interleaved PFC Pre-regulator Design Review.
Texas Instruments, March 2007
[39] HUAI-GANG, L.; XI-JUN, Y.; HAI-LIANG, M.; PENG-SHENG, Y. Power switch
driving techniques in single-phase dual-parallel interleaved boost PFC. Power
Electronics and Drive Systems, 2003. PEDS 2003. The Fifth International
Conference on, Vol. 2, p.1086 – 1089, Nov. 2003
[40] VEERACHARY , M. Analysis of interleaved dual boost converter with integrated
magnetics: signal flow graph approach.
IEE.-Electronics. Power Applications, vol.
150, p. 407-416, July 2003.
[41] ANDRADE, M. A. P Conversor boost intercalado aplicado à correção do fator de
potência. Mestrado, Pós-Graduação em Eng. Elétrica, UFSM, Santa Maria, 2004.
135
[42] ANDRADE, M.A.P.; SCHUCH, L.; PINHEIRO, J.R. Generalized switching logic
scheme for CCM-PFC interleaved boost converters.Power Electronics Specialists
Conference, 2004. PESC 04. 2004 IEEE 35th Annual, vol. 3, p.2353 – 2359, Jun 2004.
[43] LIU, Y.; SMEDLEY, K. Control of A Dual Boost Power Factor Corrector For High
Power Applications-
Power factor corrector Industry Applications, 2003.
[44] LIU, Y.; SMEDLEY, K. A new passive soft-switching dual-boost topology for
power factor correction. Power Electronics Specialists Conference, 2003. PESC '03.
2003 IEEE 34th Annual, vol 2, p.669 – 676, Jun 2003.
[45] LIU, J.; CHEN, W.; ZHANG, XU; D.; LEE, F.C. Evaluation of power losses in
different CCM mode single-phase boost PFC converters via a simulation tool.
Industry Applications Conference, 2001. Thirty-Sixth IAS Annual Meeting.
Conference Record of the 2001 IEEE, vol. 4, p.2455 – 2459, 2001.
[46] PANDEYA, A.; KOTHARIA, D. P.; MUKERJEEA, A. K.; SINGHB, B. Modelling
and simulation of power factor corrected AC–DC converters.
International Journal
of Electrical Engineering Education
,
[47] YAO, Y. F.; CHEN, Y.R. Analysis and Design of one cycle controlled dual boost
Power factor corrector Industry Applications, IEEE, 2006.
[48] ZAMBRA, D.A.B “Análise comparativa de inversores multiníveis com células h-
bridge conectadas em série”, Dissertação (Mestrado em Engenharia Elétrica) –
Universidade Federal de Santa Maria, Santa Maria, Rs, Brasil, 2006
[49] ZAMBRA, D.A.B., RECH, C., PINHEIRO, J.R. A comparative analysis between the
symmetric and the hybrid asymmetric nine-level series connected H-bridge cells inverter.
12th European Conference on Power Electronics and Applications, p. 1-10, 2001.
[50] DAMASCENO, D.M.S. Metodologia de Projeto de Conversores Boost para
Correção de Fator de Potência Aplicada a Sistemas Ininterruptos de Energia,
Dissertação (Mestrado em Engenharia Elétrica) – Universidade Federal de Santa
Maria, Santa Maria, Rs, Brasil, 2006.
[51] Catálogo – HS Dissipadores, www.hsdissipadores.com.br
[52] REDL, R. Power electronics and electromagnetic compatibility. Power Electronics
Specialists Conference, 1996. PESC '96 Record., 27th Annual IEEE, vol.1, p.5–21,
June 1996.
[53] “Projeto de Redes – Tutoriais”, documentação on-line,
http://www.projetoderedes.com.br/tutoriais/tutorial_interferencia_eletromagnetica01.php
[54] Apostila didática, “Curso de Compatibilidade Eletromagnética”, São Paulo, 2006.
[55] REDL, R. Electromagnetic Environment an Impact of Power Electronics Equipment.
Industry Applications, IEEE Transactions on, vol. 89, p. 926-938, 2001.
[56] TANG, Y. High Power Inverter EMI characterization and Improvement Using
Auxiliary Resonant Snubber Inverter. Master of Science in Electrical Engineering,
Faculty of the Virginia Polytechnic Institute, Blacksburg, Virginia, 1998.
[57] LU, B.; DONG, W.; WANG, S.; LEE, F.C.High frequency investigation of single-
switch CCM power factor correction converter.
Applied Power Electronics
Conference and Exposition, 2004. APEC '04. Nineteenth Annual IEEE,
vol. 3,
p.1481 – 1487, 2004.
136
[58] YANG, L. Modeling and Characterization of a PFC Converter in the Medium and High
Frequency Ranges for Predicting the Conducted EMI. Master of Science in Electrical
Engineering, Faculty of the Virginia Polytechnic Institute, Blacksburg, Virginia, 2003.
[59] HERTZ, E. Thermal and EMI Modeling and Analysis of a Boost PFC Circuit
Designed Using a Genetic-based Optimization Algorithm. Master of Science in
Electrical Engineering, Faculty of the Virginia Polytechnic Institute, Blacksburg,
Virginia, 2001.
[60]
CYR, J. M.; SOIN, H.; ZAHARIA, C. EMI Strategy for a New Generation 2750W
Rectifier.
Industry Applications, IEEE Transactions on, p. 638-643, 2000.
[61]
LIYU, Y.; BING, L., Wei, D.; Zhiguo, L.; MING, X.; LEE, F.C.; ODENDAAL,
W.G. “Modeling and Characterization of a 1KW CCM PFC Converter for
Conducted EMI Prediction”.
Applied Power Electronics Conference and Exposition,
2004. APEC '04. Nineteenth Annual IEEE
, vol.2, pp. 763-769 , 2004.
[62]
ZHANG ,W. Integrated EMI/Thermal Design for Switching Power Supplies. Master
of Science in Electrical Engineering, Faculty of the Virginia Polytechnic Institute,
Blacksburg, Virginia, 1998.
[63] Inovação Tecnológica”, documentação on-line,
http://www.inovacaotecnologica.com.br/noticias/noticia.php?artigo=010115070718
[64] YAISOM, C.U; KHAMGERN, W.; NITTA, S. The Study and analysis of the
conducted emi pruppression on power mosfet using passive snubber circuits.
Industry Applications, IEEE Transactions on
, p. 561-564, 2002.
[65] CHEN, R.Integrated EMI Filters for Switch Mode Power Supplies. Master of
Science in Electrical Engineering, Faculty of the Virginia Polytechnic Institute,
Blacksburg, Virginia, 2004
[66] ROSSETTO, L.; BUSO, S.; SPIAZZI, G. Conducted EMI issues in a 600-W single-phase
Boost PFC design.
Industry Applications, IEEE Transactions on, vol.36,April 2000.
[67]
“Técnicas de projeto de compatibilidade eletromagnética no desenvolvimento de
placas de circuito impresso”, documentação on-line,
http://www.angelfire.com/pro2/elpot/Guia_PCB_EMC.pdf
[68]
LISSNER, A.; HOENE, E.; STUBE, B.; GUTTOWSKI, S. Predicting the influence
of placement of passive components on EMI behaviour.
Power Electronics and
Applications, 2007 European Conference on,
p.1 – 10, Sept. 2007.
[69] FU-YUAN, S.; CHEN, D. Y.; YAN-PEI, W.; YIE-TONE, C. A procedure for
Designing EM1 Filters for AC Line Applications.
Power Electronics. IEEE
Transactions on
, vol. 11, p.170-181, 1996.
[70] QU, S. Non-Intrinsic Differential Mode Noise of Switching Power Supplies and Its
Implications to Filter Design. Master Thesis, Faculty of the Virginia Polytechnic
Institute and State University, February 1999.
[71] CISPR 22, “Limits and Methods of Measurement of Ratio Interference
Characteristics of Information Technology Equipment.” 3a ed. 1998.
[72] SUN, J.; MITCHELL, D. M.; GREUEL, M. F.; KREIN, P.T.; BASS, R. M.
Averaged modeling of pwm converters operating in discontinuous conduction mode,
IEEE Trans. Power Electr., vol. 16, p. 482– 492, 2001.
Apêndice A
CONTROLE IMPLEMENTADO
O controle digital de conversores Boost para correção do fator de potência normalmente
emprega a estrutura mostrada na Figura A - 1. Esta estrutura de controlador emprega duas
malhas de controle: uma para regulação da tensão do barramento CC diante de diferentes
cargas e tensões de entrada e uma para assegurar que a corrente no indutor Boost tenha a
forma senoidal. Para tanto, são necessárias medidas da tensao de entrada e da saída, e da
corrente no indutor Boost.
As duas malhas de controle podem ser analisadas de forma independente, pois ambas
apresentam comportamento dinâmico distinto. Enquanto a malha de corrente apresenta uma
resposta dinâmica rápida para rastrear a referência de corrente, a malha de tensão possui
resposta dinâmica lenta para não introduzir distorções na referência para a malha de corrente.
Neste trabalho será tratado somente da malha de corrente, pois a malha de tensão não foi
implementada.
É importante ressaltar que o conversor Boost apresenta um comportamento dinâmico não-
linear, que depende do ponto de operação. Além disso, a corrente no indutor Boost, em um
período de amostragem, pode ser contínua ou descontínua.
v
in
v
out
i
L
L
CR
i
D
i
o
+ +
+
DSP/uC
Voltage
control
x
v
o
*
+
-
v
o
+
v
in
_
i
L
*
i
L
*
v
+
-
+
i
L
Current
control
v
o
v
in
u
PWM
d
e
i
e
v
PU
pu
in
| |
d
v
ac
i
L
Figura A - 1 - Conversor Boost PFC e sistema de controle.
138
Controle Digital da Malha de Corrente
Conversores para correção de fator de potência para aplicações em baixas potências, até
uma determinada faixa de potência, normalmente operam no modo de condução descontínua.
No entanto, devido à exposição dos componentes a grandes esforços bem como problemas com
emissão de ruído conduzido, o uso de conversores operando neste modo é limitado à faixa de
baixas potências. Portanto, muitos conversores para correção de fator de potência para uma
faixa de potência mais elevada são operados no modo de condução contínua.
Porém, quando o conversor opera com cargas leves, o modo de condução descontínua está
presente em certos momentos, fazendo com que o conversor atue em ambos os modos de
condução (operação em modo de condução mista – MCM). Como resultado, a dinâmica do
conversor muda bruscamente quando este muda de um modo de condução para outro durante
o semi-ciclo de tensão da rede, provocando a distorção da corrente de entrada. Além disso,
quando a carga diminui muito, o conversor poderá operar no DCM durante todo o período da
rede, deteriorando a qualidade da corrente de entrada, uma vez que ela seguirá a referência de
maneira insatisfatória.
Desta forma, se torna necessário um algoritmo de controle que seja capaz de lidar com
mudanças súbitas na dinâmica do conversor, fazendo com que o conversor opere em ambos os
modos, determinando qual lei de controle será utilizada a cada instante. Com isso, são
apresentadas separadamente as leis de controle para o modo de condução descontínua e
contínua e em seguida a forma como foi feita a detecção dos modos de condução.
Controle em Modo de Condução Descontínua
Considerando-se que o conversor opera apenas em modo de condução descontínua, o
modelo médio do conversor correspondente pode ser obtido pelo uso do método proposto por
[72], a ação de controle para o modo de condução descontínua, na forma digital, é dada pela
equação (A.1).
() () ()
(
)
() ()
*
2
()
Lo in
d
oin
Li k v k v k
uk
vkv kT
=
(A.1)
onde k é o índice da amostra e
L
i
* é a referência de corrente gerada pela malha de tensão. A
ação de controle preditiva em modo de condução descontínua é dada por (A.2).
()()
(
)
()()
*
211
(1)
11
oin
L
d
oin
Li v k v k
uk
vk v k T
+− +
+=
++


. (A.2)
139
Controle em Modo de Condução Contínua- Controle por Modelo Preditivo
O controlador por modelo preditivo emprega o conhecimento do comportamento não-
linear do conversor e, através de uma equação matemática, calcula a ação de controle
requerida para obtenção da corrente de referência, conforme mostrado por [19].
Seja a tensão média no indutor em cada intervalo de amostragem dada por (A.3).
()
(
)
1
1
L
L
Lik
vk
T
Δ+
+=
. (A.3)
O objetivo é obter uma ação de controle tal que a variação da corrente no indutor seja
nula, equação (A.4).
()
(
)
(
)
*
111
LL
ek i k i k
+
=++ (A.4)
Considerando-se que as tensões ( 1)
in
Vk
+
e ( 1)
o
Vk
+
são aproximadamente constantes
em cada intervalo de amostragem, a tensão média no indutor em um intervalo de amostragem
pode ser obtida por (A.5), resultando na equação (A.6).
(
)
(
)
(
)
1 ( 1) ( 1) ( 1) ( 1) 1 ( 1)
Linoin
vk uk vk vk vk uk+= + + + + +
, (A.5)
()
(
)
1(1)(1)1(1)
Lino
vk vk vk uk+= + + +. (A.6)
Substituindo-se (A.4) e (A.6) em (A.3) , chega-se a seguinte ação de controle que
resulta em erro nulo, conforme equação (A.7).
() ()
()
*
(1)
(1)1 1 1
(1) (1)
in
cLL
oo
vk
L
uk i k i k
vk vk T
+
+= + +− +
++
. (A.7)
Observa-se que a equação (A.7) depende do valor médio de
L
i no período de
amostragem, o qual pode ser adquirido diretamente. Analisando-se a equação (A.7), verifica-
se que a mesma não está na forma preditiva. Os valores podem ser substituídos pelos valores
estimados, resultando na equação (A.8).
() ()
()
*
(1)
(1)1 1 1
(1) (1)
in
L
L
oo
vk L
uk i k i k
vk vk T
+
+= + + +
++

. (A.8)
Nesta equação, as tensões de saída e entrada estimadas são dadas, respectivamente, por
(A.9) e (A.10).
(
)
1
o
o
vk v
+
=
(A.9)
()
[
]
1()()(1)
in
in in in
v k Vk Vk Vk+= +
, (A.10)
enquanto a corrente no indutor é estimada por (A.11).
140
[]
ˆ
(1) () () () ()
s
LL inoo
T
ik ik Vk Vk Vk D
L
+= + + , (A.11)
Controle em Modo de Condução Mista
Após serem apresentados os projetos dos controladores de corrente em ambos os modos
de condução, é discutida a utilização de uma única lei de controle para ambos os modos de
operação.
Em muitos casos, a freqüência correspondente ao pólo da função de transferência para o
modo descontínua é maior que a freqüência de comutação, e certamente muito maior que a
freqüência de corte da malha de controle de corrente em modo de condução contínua.
Conseqüentemente, o ganho de malha aberta no modo de condução descontínua será muito
menor que no modo de condução contínua, resultando em um pobre rastreamento da corrente
do indutor e graves distorções na corrente de entrada, caso o conversor opere em ambos os
modos. Isso pode ser visto nas simulações da Figura A - 2, onde os conversores estão operando
nos dois modos de condução, com uma carga de 3kW, mas com a atuação de somente a lei de
controle para o modo de condução contínua, ocasionando em uma elevada THD.
(a) Boost ( Tensão e corrente de entrada)
(b) Boost Intercalado( Tensão e corrente de entrada)
(c) Dual Boost ( Tensão e corrente de entrada)
Figura A - 2 - Atuação da lei de controle para modo de condução contínua, 3kW. Conversores operando
nos dois modos de operação.
141
Desde que a função de transferência da planta é diferente em modo de condução
continua e descontínua, uma escolha óbvia seria detectar o modo de condução e mudar os
parâmetros do sistema quando o mesmo transita de um modo de condução para outro. Para a
operação em ambos os modos de condução, essa aproximação garante baixa distorção da
corrente de entrada. Deve-se ter em mente que a fronteira entre os modos de condução é
atravessada lentamente (pode levar alguns ciclos de comutação) e pode fazer com que o
controlador do modo descontínua atue durante o modo contínua e vice-versa. Sendo o ganho do
controlador no modo descontínua muito maior que o ganho do controlador do modo contínua, o
sistema se torna instável no primeiro caso, enquanto que no caso do controlador do modo
contínua atuando na parte descontínua do semi-ciclo resulta em um rastreamento muito pobre.
Logo, é desejável um controlador que deve operar em modo de condução mista, onde
o ganho da função de transferência no modo descontínua depende da razão cíclica em regime
permanente e tensão de entrada. Em modo de condução contínua, o valor da razão cíclica
alimentada diretamente (feedforward) pode ser obtido de a partir da equação (A.12).
(1)
(1)1
(1)
in
c
o
vk
uk
vk
+
+=
+
. (A.12)
Já em modo de condução descontínua utiliza-se a equação (A.13):
()()
(
)
()()
*
211
(1)
11
oin
L
d
oin
Li v k v k
uk
vk v k T
+− +
+=
++


(A.13)
Desta forma, quando ocorre a interseção de
d
u e
c
u ocorre mudança de modo.
Portanto, a determinação do modo de operação pode ser feita através da comparação de
(A.12) e (A.13), sendo o modo de operação correto aquele cujo valor for o menor. Como
resultado, a troca entre os dois modos de condução não causa nenhum salto no valor do
feedforward da razão cíclica. A Figura A - 3 ilustra um exemplo comparativo desta forma de
determinação dos modos de operação e a Figura A - 4. mostra os três conversores para uma
carga de 3 kW, onde agora é utilizado o algoritmo para detecção dos modos de condução.
142
Figura A - 3- Ação feedforward durante um semi-ciclo da tensão da rede para modo de condução contínua
e descontínua.
(a) Boost ( Tensão e corrente de entrada)
(b) Boost Intercalado( Tensão e corrente de entrada)
(c) Dual Boost ( Tensão e corrente de entrada)
Figura A - 4 - Atuação das leis de controle em modo misto para 3kW.
Apêndice B
EQUACIONAMENTO PARA CÁLCULO DAS
PERDAS NOS SEMICONDUTORES
Este apêndice apresenta as curvas características dos semicondutores empregados na
análise de perdas dos conversores. Os pontos das curvas características foram obtidos dos
datasheets. A partir destes pontos e através da técnica de regressão de curvas foram definidas
as funções matemáticas que melhor descrevem estas funções. Logo, a Figura B - 1 e as
equações (B.1) e (B.2) mostram a aproximação da Figura 5-1 que apresenta o comportamento
da queda de tensão do IGBT em função da corrente. As expressões foram obtidas por ajuste
de curvas usando do software MatLab®. .
Perdas por condução – Chaves semicondutoras
(a) IRGP50B60PD1 (b) IRGP30B60KD-E
Figura B - 1: Aproximação curva característica
(
)
()
ce ce
VI
θ
θ
× do IGBT.
¾ IGBT IRGP50B60PD1 -
(
)
()
ce ce
VI
θ
θ
×
-14 7 -11 6 -8 5 -6 4 -4 3 -3 2
( ) 7,6e 5,5e 1,6e -2,3e 1,9e 8e 0,2 0,19
ce ce ce ce ce ce ce ce ce
VI I I I I I I I=−+ +++ (B.1)
¾ IGBT IRGP30B60KD-E -
(
)
()
ce ce
VI
θ
θ
×
−−
=− + +
95 74 53 32
( ) 4 7,5 5,5 1,9 0,06
ce ce ce ce ce ce ce
V I eI eI eI eI I (B.2)
144
Perdas por Comutação – Chaves semicondutoras
Na Figura B - 2 e Figura B - 3, e as equações (B.3) a (B.6) descrevem o
comportamento da energia de turn-on e turn-off dos IGBT.
a) IRGP50B60PD1 (b) IRGP30B60KD-E
Figura B - 2: Aproximação das curva característica de turn on
()
()
on c
EI
θ
θ
× do IGBT.
¾ Turn On - IGBT IRGP50B60PD1 - () ()
on c
EI
θ
θ
×
44 3 2
( ) 2,3 0,028 1,2 1,5 4,33
on c c c c c
EI eI I I I
=−++ (B.3)
¾ Turn On - IGBT IRGP30B60KD-E - () ()
on c
EI
θ
θ
×
( ) 1203-139cos( 0,08)-1032sin( 0,08)-173cos(2 0,08)-132sin(2 0,08) -
79cos(3 0,08) 49sin(3 0,08)-12cos(4 0,08) 35,5sin(4 0,08)
on c c c c c
ccc c
EI I I I I
III I
=
++
(B.4)
(a) IRGP50B60PD1 (b) IRGP30B60KD-E
Figura B - 3: Aproximação das curva característica de turn off
()
()
off c
EI
θ
θ
× do IGBT.
¾ Turn-Off - IGBT IRGP50B60PD1 - () ()
off c
EI
θ
θ
×
44 3 2
( ) 1,4 0,016 0,25 0,9 254,7
off c c c c c
EI eI I I I
=− + + + (B.5)
¾ Turn-Off - IGBT IRGP30B60KD-E - () ()
off c
EI
θ
θ
×
( ) 1558-591cos( 0,07)-973sin( 0.07)-229cos(2 0,07) 38,4sin(2 0,07)
6,4cos(3 0,07) 94,9sin(3 0,07) 25,07cos(4 0,07) 15,7sin(4 .0,07)
off c c c c c
cc cc
EI I I I I
II II
=++
++ +
(B.6)
145
Perdas por Condução – Diodo
A queda de tensão dos diodos em função da corrente é mostrado na Figura B - 4 e as
equações (B.7) e (B.8).
(a) 30EPH06 (b) 10ETF06S
Figura B - 4: Aproximação das curvas característica
(
)
()
ff
VI
θ
θ
× do diodo.
¾ Diodo 30EPH06 -
()
()
ff
VI
θ
θ
×
3
( ) 1,56exp(7,5 ) 0,78exp( 0, 23 )
f
fff
VI eI I
=−
(B.7)
¾ Diodo 10ETF06S -
(
)
()
ff
VI
θ
θ
×
-3
( ) 1,23exp(6,5e ) 0,55exp(-0,21 )
f
fff
VI I I=− (B.8)
Perdas por Comutação – Diodo
Para as perdas por comutação dos diodos, há a necessidade da interpolação das curvas
da a energia de recuperação reversa,
rr
Q , e o tempo de recuperação reversa
rr
t . Assim, a
Figura B - 5, Figura B - 6 e Figura B - 7, e as equações (B.9) a (B.16) representam esses
equacionamentos para os dois diodos utilizados.
(a) 30EPH06 (b) 10ETF06S
Figura B - 5: Aproximação das curvas característica
() /
rr f
Q I di dt
×
do diodo para interpolação.
146
¾ Diodo 30EPH06 - () /
rr f
Q I di dt×
Curva de 15A
-16 3 -13 2 -9 -5
( / ) 2,2e ( / ) -7e ( / ) 1,1e ( / ) 1,07e
rr
Q didt didt didt didt=++ (B.9)
Curva de 30A
-16 3 -13 2 -9 -9
( / ) 2,3e ( / ) 7,97e ( / ) +1,4e ( / ) 7,9e
rr
Q didt didt didt didt=− + (B.10)
¾ Diodo 10ETF06S - () /
rr f
Q I di dt×
Curva de 20A
-13 3 -10 2 -8 -7
( / ) 3,4e ( / ) -1,7e ( / ) 3,1e ( / ) 2,6e
rr
Q didt didt didt didt=++ (B.11)
Curva de 5A
-14 3 -11 2 -9 -7
( / ) -8,3e ( / ) 1,3e ( / ) 4,3e ( / ) 3,9e
rr
Q didt didt didt didt=+++ (B.12)
(a) /
rr
Qdidt× (b) /
rr
tdidt×
Figura B - 6: Aproximação das curvas características do diodo 30EPH06 para cálculo das perdas de
recuperação reversa do diodo na chave semicondutora.
¾ Diodo 30EPH06 - /
rr
tdidt×
Curva de 15A
-3 -4
( / ) 36,05exp(-5,94e / ) 63,16exp(-2e / )
rr
Q didt didt didt=+ (B.13)
Curva de 30A
-3 -4
( / ) 26,39exp(-6,2e / ) 71,83exp(-1,48e / )
rr
Q didt didt didt=+
(B.14)
Figura B - 7: Curva característica da corrente () ()
frr
II
θ
θ
×
do diodo 10ETF06S.
147
¾ Diodo 10ETF06S - () /
rr f
I
Ididt×
Curva de 20A
-6 3 -4 2
( / ) 2,1e ( / ) -9,6e ( / ) 0,198( / ) 0,1932
rr
I didt didt didt didt=++ (B.15)
Curva de 1A
-6 3 -4 2
( / ) 1e ( / ) -3,86e ( / ) 0,198( / ) 0,1932
rr
I didt didt didt didt=++ (B.16)
Perdas por Condução – Ponte Retificadora
Para finalizar, a Figura B - 8 e as equações (B.17) e (B.18) descrevem o
comportamento das perdas por condução para os diodos responsáveis pela retificação dos
conversores e para ponte retificadora.
(a) Diodos intrínsecos do IGBT IRGP30B60KD-E (b)KBPC50.
Figura B - 8: Aproximação da curva característica
(
)
()
ff
VI
θ
θ
× dos. (a)diodos intrínsecos do IGBT
IRGP30B60KD-E e da Ponte Retificadora.
¾ Ponte Retificadora KBPC50 -
(
)
()
ff
VI
θ
θ
×
( ) 0,832exp(0,003801 ) 0,1227exp(-0,752 )
f
fff
VI I I=− (B.17)
¾ Diodo Intrínseco do IGBT IRGP30B60KD-E -
(
)
()
ff
VI
θ
θ
×
( ) 1,046exp(0,006828 ) 1,046exp(-0,3435 )
f
fff
VI I I=− (B.18)
Apêndice C
INSTRUMENTAÇÃO APLICADA PARA
MEDIÇÃO DAS GRANDEZAS
Este apêndice apresenta a instrumentação utilizada para a medição das grandezas
necessárias para realização do controle dos pré-reguladores eletrônicos operando como
correção de fator de potência. Tais grandezas são citadas a seguir:
¾ Corrente do Indutor;
¾ Tensão de Entrada (CA);
¾ Tensão de Saída (CC);
B.1. MEDIÇÃO DA CORRENTE DO INDUTOR
Com o objetivo de selecionar os circuitos que devem compor a instrumentação
necessária para medição da corrente de entrada deve-se primeiramente conhecer as
características deste sinal. Desta forma, o sinal da corrente de entrada a ser medido tem as
seguintes características:
¾ Onda com forma triangular;
¾ Valor máximo de 45A;
¾ Sinal com freqüência de 24kHz;
Analisando as características do sinal, conclui-se que a instrumentação deverá conter os
seguintes componentes:
¾ Estágio amplificador com função de ajuste do nível de tensão e eliminação de ruídos;
¾ Aquisição por sensor de efeito Hall;
¾ Estágio inversor para correção da polaridade para o conversor Dual Boost.
Logo, a instrumentação utilizada para a medição da corrente de entrada é ilustrada na
Figura C - 1 para o conversor Boost, Figura C - 2, Boost Intercalado e Figura C - 3 para o
conversor Dual Boost.
149
Figura C - 1: Medição da Corrente do Indutor – Conversor Boost.
Figura C - 2: Medição da Corrente do Indutor – Conversor Boost Intercalado.
Figura C - 3: Medição da Corrente do Indutor – Conversor Dual Boost.
150
B.2. MEDIÇÃO DA TENSÃO DE ENTRADA
Com o objetivo de selecionar os circuitos que devem compor a instrumentação
necessária para adquirir a tensão de entrada deve-se primeiramente conhecer as características
deste sinal:
¾ Onda com forma senoidal;
¾ Pico de 311V±15%;
¾ Freqüência de 60Hz;
¾ Sinal com presença de pouco ruído devido a existência de um filtro de grande porte
para minimização dos efeitos de interferência eletromagnética;
Analisando as características do sinal, conclui-se que a instrumentação deverá conter
os seguintes componentes:
¾ Transformador com função de isolação e de rebaixar o valor da tensão;
¾ Divisor resistivo com função de ajustar o valor do pico de tensão, proveniente do
secundário do transformador, para um valor inferior ao nível máximo aceitável pela
porta AD do microcontrolador utilizado;
¾ Estágio amplificador com funções de ajuste do nível de tensão e eliminação de
algum ruído que permaneça;
¾ Retificador de precisão para o rebatimento do semi-ciclo negativo da onda de
tensão.
A Figura C - 4 mostra a instrumentação utilizada para a medição da tensão de entrada
para o conversor Boost. Na Figura C - 5 para o Boost Intercalado e na Figura C - 6 para o
conversor Dual Boost.
Figura C - 4: Medição da Tensão de Entrada – Conversor Boost.
151
Figura C - 5: Medição da Tensão de Entrada – Conversor Boost Intercalado.
Figura C - 6: Medição da Tensão de Entrada – Conversor Dual Boost.
B.2.4 MEDIÇÃO DA TENSÃO DE SAÍDA
A fim de selecionar os circuitos que devem compor a instrumentação necessária para
adquirir a tensão de saída deve-se conhecer as características deste sinal. Desta forma, o sinal
de tensão de saída tem as seguintes características:
¾ Onda com característica contínua (CC);
¾ Valor médio de 360V;
¾ Sinal com presença de pequena ondulação de tensão;
Analisando as características do sinal que deve ser adquirido conclui-se que a
instrumentação deverá conter os seguintes componentes:
152
¾ Divisor resistivo com função de ajustar o valor de tensão proveniente do barramento
de saída, para um valor inferior ao nível máximo de tensão aceitável pela porta AD
do microcontrolador utilizado;
¾ Estágio amplificador com função de ajuste do nível de tensão;
¾ Estágio inversor para correção da polaridade.
| Dessa forma, a Figura C - 7 ilustra a instrumentação utilizada para medição da tensão do
barramento para o conversor Boost, Figura C - 8, Boost Intercalado. A Figura C - 9 ilustra a
medição da tensão isolada para o conversor Dual Boost. Tal isolação foi necessária devido a
fonte de ruído de modo comum presente nesta topologia.
Figura C - 7: Medição da Tensão de Saída – Conversor Boost.
Figura C - 8: Medição da Tensão de Saída – Conversor Boost Intercalado.
Figura C - 9: Medição da Tensão de Saída – Conversor Dual Boost.
Livros Grátis
( http://www.livrosgratis.com.br )
Milhares de Livros para Download:
Baixar livros de Administração
Baixar livros de Agronomia
Baixar livros de Arquitetura
Baixar livros de Artes
Baixar livros de Astronomia
Baixar livros de Biologia Geral
Baixar livros de Ciência da Computação
Baixar livros de Ciência da Informação
Baixar livros de Ciência Política
Baixar livros de Ciências da Saúde
Baixar livros de Comunicação
Baixar livros do Conselho Nacional de Educação - CNE
Baixar livros de Defesa civil
Baixar livros de Direito
Baixar livros de Direitos humanos
Baixar livros de Economia
Baixar livros de Economia Doméstica
Baixar livros de Educação
Baixar livros de Educação - Trânsito
Baixar livros de Educação Física
Baixar livros de Engenharia Aeroespacial
Baixar livros de Farmácia
Baixar livros de Filosofia
Baixar livros de Física
Baixar livros de Geociências
Baixar livros de Geografia
Baixar livros de História
Baixar livros de Línguas
Baixar livros de Literatura
Baixar livros de Literatura de Cordel
Baixar livros de Literatura Infantil
Baixar livros de Matemática
Baixar livros de Medicina
Baixar livros de Medicina Veterinária
Baixar livros de Meio Ambiente
Baixar livros de Meteorologia
Baixar Monografias e TCC
Baixar livros Multidisciplinar
Baixar livros de Música
Baixar livros de Psicologia
Baixar livros de Química
Baixar livros de Saúde Coletiva
Baixar livros de Serviço Social
Baixar livros de Sociologia
Baixar livros de Teologia
Baixar livros de Trabalho
Baixar livros de Turismo