Download PDF
ads:
UNIVERSIDADE NOVE DE JULHO – UNINOVE
Programa de Pós-Graduação em Administração
VANESSA GONZAGA FUMES
ANALFABETISMO FUNCIONAL ENTRE ALUNOS DE CIÊNCIAS
CONTÁBEIS: A CONSTRUÇÃO DE UM INSTRUMENTO DE
MEDIÇÃO DO ÍNDICE E A CORRELAÇÃO COM O DESEMPENHO
ACADÊMICO
São Paulo
2008
ads:
Livros Grátis
http://www.livrosgratis.com.br
Milhares de livros grátis para download.
2
VANESSA GONZAGA FUMES
ANALFABETISMO FUNCIONAL ENTRE ALUNOS DE CIÊNCIAS
CONTÁBEIS: A CONSTRUÇÃO DE UM INSTRUMENTO DE
MEDIÇÃO DO ÍNDICE E A CORRELAÇÃO COM O DESEMPENHO
ACADÊMICO
Dissertação de mestrado apresentada ao
Programa de Pós-Graduação da Universidade
Nove de Julho, como requisito parcial para
obtenção do título de Mestre em Administração.
Orientador: Prof. Dr. Milton de Abreu
Campanário
São Paulo
2008
ads:
3
4
DEDICATÓRIA
Às pessoas mais importantes da minha vida:
Alexandre Degani
Maria Natalina Gonzaga Fumes
Jair de Jesus Fumes
Fabiano Gonzaga Fumes
5
AGRADECIMENTOS
A Alexandre Degani, o somente por seu amor e compreensão neste período, como também
por sua fundamental participação neste trabalho e apoio tanto nesta quanto em todas as fases
da minha vida.
A meus pais, Maria Natalina e Jair, que com toda a dedicação e amor preocuparam-se em
promover a capacidade acadêmica e profissional de seus filhos, desde cedo plantando a
semente da importância da educação em minha vida.
A meu querido irmão, Fabiano Fumes, pelo compartilhamento desta experiência, pelo tempo,
atenção e dedicação com que também abraçou este trabalho. Sem sua contribuição este
projeto não seria concretizado.
Aos professores e alunos envolvidos neste projeto, sem os quais seria impossível o
desenvolvimento desta pesquisa.
À banca de qualificação, Prof. Dr. Dirceu Silva e Profa. Dra. Jouliana Nohara, pelos
relevantes comentários, fundamentais para a conclusão do trabalho.
Ao Prof. Dr. Milton Campanário, pela carinhosa acolhida a esta pesquisa.
Ao Prof. Dr. Daniel Moreira, pelas lições, não somente as acadêmicas, mas principalmente
pelas lições de vida, lições que demorei a aprender, mas a vida encarregou-se de mostrar que
estavam absolutamente corretas.
6
RESUMO
Este estudo promoveu a construção de um instrumento de medição do índice de analfabetismo
funcional específico para a área contábil, por meio do material técnico (livros, exercícios)
utilizado no curso de graduação de Ciências Contábeis. Após a aplicação de dois pré-testes,
foi possível aplicar uma versão final do mesmo a uma amostra de estudantes de Ciências
Contábeis de uma universidade privada localizada interior do estado de São Paulo. Além
disso, também foram analisadas as correlações destes resultados com características sócio-
demográficas da amostra e dados relacionados à vida escolar dos respondentes. Foi utilizada
uma amostra de 159 estudantes. O estudo revelou que o instrumento desenvolvido mostrou-se
consistente para a classificação dos alunos em níveis de analfabetismo funcional, permitindo
agrupar os estudantes da amostra em quatro níveis de analfabetismo funcional, mais um nível
zero que representa praticamente o analfabetismo como é conhecido. O percentual de
analfabetismo funcional encontrado na amostra foi de 70% colocando a maioria dos
estudantes pesquisados em situação de alfabetização insuficiente para atender as demandas
exigidas na sociedade moderna e promover seu desempenho profissional. Também foi
identificada a correlação do vel de analfabetismo funcional com o desempenho acadêmico
dos estudantes (por meio da análise das notas dos mesmos).
Palavras-chave: Analfabetismo funcional, Ciências Contábeis, Desempenho Acadêmico.
7
ABSTRACT
This study promoted the construction of a measure instrument for specific functional illiteracy
in the accounting area, by means of the material technician (books, exercises) used in the
Accounting graduation. After the application of two pre-tests, it was possible to apply a final
version to a sample of Accounting students in a private university located on interior of the
São Paulo state. Moreover, the correlations between the results with social-demographic
characteristics of the sample and data related to academic performance of the respondents had
been also analyzed. The study was conducted by using a sample of 159 students. This study
showed that the instrument was able to identify different levels of functional literacy, thus
allowing to classify the students into four different levels of functional illiteracy, plus one
level zero that represents illiteracy as we know. The functional illiteracy rate in the sample
was 70% which shows that placing the majority of the students under analysis is
underprivileged when it comes to their level of the illiteracy, which is insufficient to fulfill the
demands in the today’s society and to promote the professional performance. Also the
correlation between the functional illiteracy level and the academic performance of the
students was identified (by means of the analysis of notes of the same ones).
Key-words: Functional Illiteracy, Accounting, Academic Performance
8
LISTA DE TABELAS
Tabela 1: Analfabetismo por escolaridade ............................................................................... 16
Tabela 2: Evolução do Indicador de Analfabetismo Funcional no Brasil ................................ 19
Tabela 3: Cursos presenciais de Ciências Contábeis, em 30/06/2005, por categoria das IES. 20
Tabela 4: Matrículas no curso presencial de Ciências Contábeis, em 30/06/2005 , por
categoria da IES. ....................................................................................................................... 21
Tabela 5: Concluintes no curso presencial de Ciências Contábeis, em 30/06/05, por categoria
da IES ....................................................................................................................................... 21
Tabela 6: Salários médios mensais de pessoas empregadas, segundo o vel de analfabetismo
funcional, por sexo, etnia e escolaridade, 1992. ....................................................................... 35
Tabela 7: Taxa de desemprego (%) por nível de analfabetismo funcional, escala de prosa,
1994-1998 ................................................................................................................................. 36
Tabela 8: % da população entre 16 e 65 anos participando em algum programa de treinamento
no ano precedente à entrevista, em cada nível de analfabetismo, 1994-1998 .......................... 37
Tabela 9: % da população nos níveis - analfabetismo em prosa – IALS ................................. 41
Tabela 10: Analfabetos na população de 05 anos de idade ou mais: Brasil 1872-2000........... 48
Tabela 11: Analfabetos na população de 10 anos de idade ou mais: Brasil 1940-2000........... 49
Tabela 12: Analfabetos na população de 15 anos de idade ou mais: Brasil 1920-2000........... 49
Tabela 13: Brasil, 1996: Taxas de Analfabetismo .................................................................... 50
Tabela 14: Evolução dos níveis de alfabetismo – leitura e escrita – INAF 2001 a 2007 ......... 54
Tabela 15: Analfabetismo funcional no Brasil – por gênero .................................................... 56
Tabela 16: Analfabetismo Funcional no Brasil – por faixa etária ............................................ 57
Tabela 17: Analfabetismo Funcional no Brasil – por região .................................................... 57
Tabela 18: Distribuição da amostra segundo os níveis de habilidades..................................... 59
Tabela 19: Estrutura do instrumento ........................................................................................ 81
Tabela 20: Distribuição por nível de dificuldade, segundo aplicação do pré-teste .................. 83
Tabela 21: Distribuição dos respondentes por sexo ................................................................. 84
Tabela 22: Distribuição dos respondentes por idade e estado civil .......................................... 84
Tabela 23: Distribuição dos respondentes por tempo sem estudar ........................................... 85
Tabela 24: Distribuição dos respondentes por tipo de escola e turno anterior à graduação ..... 85
Tabela 25: Distribuição dos respondentes por tipo de curso .................................................... 86
Tabela 26: Distribuição dos respondentes por escolaridade dos pais ....................................... 86
Tabela 27: Distribuição dos respondentes sobre freqüência de leitura .................................... 87
Tabela 28: Distribuição dos respondentes quanto às habilidade de leitura e matemática ........ 88
Tabela 29: Resultados obtidos com a aplicação do instrumento em versão final .................... 88
9
Tabela 30: Distribuição por nível de dificuldade, segundo aplicação do instrumento final .... 90
Tabela 31: Enquadramento da amostra por nível de Analfabetismo Funcional ....................... 91
Tabela 32: One Sample Kolmogorov Smirnov Test: Analfabetismo funcional e Médias ....... 92
Tabela 33: One Sample Kolmogorov Smirnov Test: Sexo, idade e estado civil ...................... 93
Tabela 34: One Sample Kolmogorov Smirnov Test: Tempo sem estudar, tipo de 1º. e 2º.
Graus ......................................................................................................................................... 93
Tabela 35: One Sample Kolmogorov Smirnov Test: Período de 1º. e 2º. Graus, tipo de curso e
repetência .................................................................................................................................. 93
Tabela 36: One Sample Kolmogorov Smirnov Test: Escolaridade dos pais ............................ 94
Tabela 37: One Sample Kolmogorov Smirnov Test: Frenqüência de leitura no trabalho, lazer
e faixa salarial ........................................................................................................................... 94
Tabela 38: One Sample Kolmogorov Smirnov Test: Horas diárias de TV, habilidade de leitura
e matemática ............................................................................................................................. 94
Tabela 39: Correlação Analfabetismo funcional X Médias (notas) ......................................... 95
Tabela 40: Correlação Analfabetismo funcional X Sexo ......................................................... 95
Tabela 41: Correlação Analfabetismo funcional X Faixa etária .............................................. 96
Tabela 42: Correlação Analfabetismo funcional X Estado Civil ............................................. 97
Tabela 43: Correlação Analfabetismo funcional X Anos afastado do ensino formal .............. 97
Tabela 44: Correlação Analfabetismo funcional X Tipo de escola que cursou 1º. grau .......... 98
Tabela 45: Correlação Analfabetismo funcional X Tipo de escola que cursou 2º. grau .......... 98
Tabela 46: Correlação Analfabetismo funcional X Período que cursou 1º. e 2º. graus ........... 99
Tabela 47: Correlação Analfabetismo funcional X Tipo de curso 2º. grau ............................ 100
Tabela 48: Correlação Analfabetismo funcional X Repetência no ensino anterior ao superior
................................................................................................................................................ 101
Tabela 49: Correlação Analfabetismo funcional X Escolaridade do pai................................ 101
Tabela 50: Correlação Analfabetismo funcional X Escolaridade da mãe .............................. 102
Tabela 51: Correlação Analfabetismo funcional X Freqüência de leitura no trabalho .......... 103
Tabela 52: Correlação Analfabetismo funcional X Freqüência de leitura no lazer ................ 103
Tabela 53: Correlação Analfabetismo funcional X Faixa salarial .......................................... 104
Tabela 54: Correlação Analfabetismo funcional X Horas diárias TV.................................... 105
Tabela 55: Correlação Analfabetismo funcional X Habilidade de leitura.............................. 105
Tabela 56: Correlação Analfabetismo funcional X Habilidade matemática .......................... 106
Tabela 57: Comparativo com estudos anteriores .................................................................... 109
10
LISTA DE ILUSTRAÇÕES
Ilustração 1: Evolução do número de IES que oferecem o curso de Ciências Contábeis ........ 20
Ilustração 2: Número de matrículas no curso presencial de Ciências Contábeis, em 30 de
junho de 2005, por categoria administrativa da IES. ................................................................ 21
Ilustração 3: Número de concluintes no curso presencial de Ciências Contábeis, em 30 de
junho de 2005, por categoria administrativa da IES. ................................................................ 22
Ilustração 4: Estrutura do trabalho ........................................................................................... 26
Ilustração 5: Evolução do índice de analfabetismo no Brasil (dados censitários) ................... 50
Ilustração 6: Taxa de analfabetismo % no Brasil, por idade .................................................... 51
Ilustração 7: Comparativo do índice de analfabetismo, por idade, por região ......................... 51
Ilustração 8: Analfabetismo funcional no Brasil – por gênero ................................................. 56
Ilustração 9: ENADE 2006 – Avaliação nacional do curso de Ciências Contábeis ................. 69
Ilustração 10: Resultados apurados na aplicação do pré-teste .................................................. 82
Ilustração 11: Distribuição das questões por nível de dificuldade, segundo aplicação do pré-
teste ........................................................................................................................................... 82
Ilustração 12: Distribuição das questões por nível de dificuldade, segundo aplicação do
instrumento em versão final ..................................................................................................... 90
Ilustração 13: Enquadramento da amostra por nível de analfabetismo funcional .................... 91
11
SUMÁRIO
1
INTRODUÇÃO,
OBJETIVOS
E
JUSTIFICATIVA ................................................... 13
1.1
Contextualização ............................................................................................................. 13
1.1.1
O analfabetismo funcional ................................................................................. 14
1.1.2
A educação superior no Brasil e a Contabilidade .............................................. 19
1.2
Objetivos ......................................................................................................................... 22
1.2.1
Objetivo Geral ................................................................................................... 22
1.2.2
Objetivos específicos ......................................................................................... 23
1.3
Justificativa ..................................................................................................................... 23
1.4
Estrutura do trabalho ....................................................................................................... 24
1.4.1
Estrutura do trabalho ......................................................................................... 26
2
REFERENCIAL
TEÓRICO .......................................................................................... 27
2.1
Analfabetismo funcional ................................................................................................. 27
2.1.1
Alguns inconvenientes trazidos pelo analfabetismo funcional ......................... 34
2.1.2
Medidas de analfabetismo funcional no exterior ............................................... 38
2.1.3
Instrumentos de medição do analfabetismo funcional ...................................... 41
2.1.4
Medidas de analfabetismo funcional no Brasil ................................................. 47
2.1.5
Medidas de analfabetismo funcional em alunos universitários ......................... 57
2.2
O curso de graduação em Ciências Contábeis ................................................................ 61
2.2.1
Histórico do curso .............................................................................................. 61
2.2.2
Avaliação do curso de Ciências Contábeis ........................................................ 65
2.3
Desempenho acadêmico .................................................................................................. 70
3
METODOLOGIA ............................................................................................................ 73
3.1
Classificação da pesquisa ................................................................................................ 73
3.1.1
Questionário situacional .................................................................................... 73
3.1.2
Instrumento de medição do analfabetismo funcional em Ciências Contábeis .. 74
3.2
Pré-testes ......................................................................................................................... 80
3.3
Amostra ........................................................................................................................... 83
4
ANÁLISE
DOS
RESULTADOS .................................................................................... 88
4.1
Enquadramento da amostra em níveis de analfabetismo funcional ................................ 88
4.2
Correlação dos níveis de analfabetismo funcional com desempenho acadêmico e dados
obtidos no questionário situacional .......................................................................................... 92
12
5
CONSIDERAÇÕES
FINAIS ........................................................................................ 107
5.1
Conclusões .................................................................................................................... 107
5.2
Limitações do estudo..................................................................................................... 110
5.3
Sugestões para estudos futuros...................................................................................... 110
6
REFERÊNCIAS ............................................................................................................ 111
7
APÊNDICES .................................................................................................................. 117
7.1
Instrumento para a medição do analfabetismo funcional em Ciências Contábeis ........ 117
7.2
Questionário Situacional ............................................................................................... 123
13
1 INTRODUÇÃO, OBJETIVOS E JUSTIFICATIVA
1.1 Contextualização
Segundo Marion (1996) a universidade (ou qualquer outra instituição de ensino
superior) é o local adequado para a construção do conhecimento, para a formação da
competência humana. Apesar disso, é cada vez mais comum nos deparamos com estudantes
universitários que não apresentam condições para realizar um curso superior com qualidade
ou de absorver aquilo que seria necessário para o desempenho de uma carreira de sucesso.
São muitas as dificuldades encontradas para que se consiga um bom desempenho. Capacidade
de leitura e interpretação de textos, raciocínio lógico e habilidades matemáticas parecem
impedir (ou dificultar) que os alunos consigam absorver o que realmente é fundamental em
um curso universitário: a qualificação profissional.
A globalização, as mudanças tecnológicas e os avanços nos modelos de estrutura e
gestão das organizações estão rapidamente exigindo níveis mais altos de preparação da mão
de obra para o trabalho. (MOREIRA, 2005). Simultaneamente, outras exigências se impõem à
qualificação profissional: o que se exige do trabalhador é que apresente e desenvolva certas
qualidades que vão muito além daquelas habilidades gerais ou técnicas que os processos
educativos convencionais podem oferecer (CASALI, 1997, p. 15)
Muitos são os motivos que levam a essas condições. Dentre eles, podemos citar a
precariedade do ensino fundamental e médio que no decorrer dos anos parece estar cada vez
mais deficitário. As instalações físicas das escolas não são boas, os professores nem sempre
bem preparados e os alunos somente espelham essa situação que os acolhe. É difícil imaginar
que alunos que somente tiveram acesso a esse tipo de educação anteriormente ao ensino
superior sejam dotados de habilidades que lhes proporcione um bom desempenho acadêmico.
Podemos citar também o fenômeno da multiplicação das instituições de ensino superior,
mercado que tem se tornado cada vez mais promissor. A situação atual é muito propícia para
essa evolução: o mercado está mais competitivo, exige mais escolaridade, maior preparação, a
estabilidade econômica do país predispõe as pessoas ao aperfeiçoamento profissional. Dessa
forma, a demanda para os cursos universitários tem sido cada vez maior.
Com o aumento do número de interessados, o mercado responde com o número de
vagas disponíveis. Hoje podemos ver casos em que o número de vagas excede o de
candidatos, fazendo que o exame vestibular seja meramente um ritual para o ingresso ao
ensino superior.
14
ainda a questão dos valores cobrados nas instituições de ensino superior de caráter
privado. Na grande maioria das vezes, os estudantes dedicam-se aos estudos no período
noturno, enquanto durante o dia realizam atividades que nem sempre estão ligadas ao seu
curso. A questão do trabalho para custear os estudos é praticamente o padrão observado nas
salas de aula de cursos noturnos de ensino superior.
ainda as questões relacionadas aos agentes do contexto. O aluno é um elemento
fundamental: suas características, experiências de vida, comportamento, motivação,
criatividade, responsabilidade, capacidade de lidar com abstrações etc. O ambiente tem papel
significativo no sentido de que grande parte do que é necessário será extraído desse ambiente
externo. A instituição também tem sua parcela de contribuição oferecendo métodos,
abordagens e instrumentos para suportar as experiências educacionais. Os professores,
conduzindo os alunos pelos caminhos do conhecimento. E ainda, o grupo, que tem função
importante na discussão e reflexão.
Focando especificamente no aluno, Cornachione (2004) elabora perguntas como: Qual
o suporte para cada um desses grupos? O que é esperado de um aluno que recentemente
concluiu seus estudos de graduação? Como estimar o conhecimento e as habilidades
requeridas para uma área específica? Existe alguma diferença estrutural entre os cursos ou
instituições? Quem deveria iniciar o curso? Quando iniciar? Quando concluir? Como avaliar?
O aluno estaria apto a transferir o aprendizado a outro ambiente ou situação?
Apesar de tais discussões serem suficientemente abrangentes e, obviamente, não
constituírem o objeto desse estudo, demonstram o quão complexo é o assunto. Além disso, as
mesmas questões podem servir como ponto de partida para a reflexão do tema, nesse caso
direcionado para o analfabetismo funcional, sendo este trabalho especificamente voltado para
estudantes do curso de Ciências Contábeis.
1.1.1 O analfabetismo funcional
Nos dias atuais, é praticamente impossível que uma pessoa analfabeta consiga viver
com a mínima qualidade de vida. Numa sociedade onde a palavra escrita é uma das principais
características, a incapacidade de ler e escrever impõe limites significativos à vida das
pessoas.
No que diz respeito a analfabetismo, existem vários conceitos entrelaçados, cujo
sentido deve ser entendido desde o começo, principalmente devido a mudanças muito
profundas nos últimos anos (MOREIRA, 2001).
15
Para Ribeiro (2001) os estudiosos da temática, recorrendo a pesquisas históricas,
etnográficas e psicológicas mais rigorosas, passaram a chamar a atenção para o fato de que a
aprendizagem ou a disseminação da linguagem escrita, por si sós, não promovem mudanças
nas pessoas ou nas sociedades, que as implicações psicossociais da alfabetização e dos usos
da leitura e da escrita dependem sempre dos contextos em que se realizam, dos objetivos
práticos a que respondem, dos valores e significados ideológicos nela envolvidos.
Ao serem divulgados no Brasil durante a década de 1990, esses estudos popularizaram
no meio acadêmico e educacional uma nova tradução para o termo literacy, do inglês: não
mais “alfabetização” normalmente referido à aprendizagem inicial da leitura e da escrita
mas “letramento” – abarcando diversos tipos e níveis de habilidades de compreensão e
produção de textos escritos, além de práticas sociais em que tais habilidades são mobilizadas.
Com a evolução tecnológica e as exigências cada vez maiores, o conceito de
analfabetismo mudou muito nos últimos anos. Em 1958 a UNESCO definia como analfabeto
um indivíduo que não conseguia ler ou escrever algo simples. Vinte anos depois, adotou o
conceito de analfabeto funcional: uma pessoa que, mesmo sabendo ler e escrever frases
simples, não possui as habilidades necessárias para satisfazer as demandas do seu dia-a-dia e
se desenvolver pessoal e profissionalmente (IPM, 2007). A UNESCO passou a definir como
alfabetizada
uma pessoa que pode desempenhar todas as atividades nas quais a alfabetização é
requerida para o funcionamento efetivo de seu grupo e comunidade e também para
habilitá-la a continuar usando a leitura, escrita, e cálculo para seu próprio
desenvolvimento e o da comunidade. (apud MURRAY, 1999)
A mesma UNESCO, na conferência mundial sobre educação superior, em 1998,
afirmou que no mundo desenvolvido, o analfabetismo funcional é um problema grave, que
apresenta taxas e estatísticas elevadas. Um grande número de povos é excluído da
participação na instrução, na vida ativa na sociedade no geral por ser funcionalmente incapaz
de compreender um texto escrito. O analfabetismo reduz substancialmente a qualidade de vida
para o indivíduo, e constitui problema de toda uma nação em um mundo onde a habilidade de
competir em um mercado globalizado depende de um grau altamente crescente de mão-de-
obra.
Segundo Moraes (2004) nos países desenvolvidos, ou do Primeiro Mundo, as práticas
sociais de leitura e de escrita assumem a natureza de problema relevante no contexto da
constatação de que a população, embora alfabetizada, não dominava as habilidades de leitura
e de escrita necessárias para uma participação efetiva e competente nas práticas sociais e
profissionais que envolvem a linguagem escrita. Assim, na França e nos Estados Unidos, para
16
limitar a análise a esses dois países, o problema de illetrisme, de illiteracy surgem de forma
independente da questão da aprendizagem básica escrita.
Para Moreira (2005) a alfabetização funcional indica quão bem os indivíduos adultos
usam a informação escrita para viver em sociedade e prestar sua contribuição econômica.
Trata-se de uma particular capacidade e modo de comportamento das pessoas.
Embora o conceito de analfabetismo pareça ser comum para sociedade em geral, para Moreira
(2003) o analfabetismo tido como a incapacidade absoluta de ler e escrever esconde outro
problema, chamado pelo autor de alfabetização funcional imperfeita. É caso onde as pessoas,
embora aparentemente alfabetizadas não apresentam condições de exercer funções básicas nas
sociedades modernas. Ainda para o autor, uma idéia mais ou menos generalizada de que o
analfabetismo funcional é típico de pessoas que têm um certo número mínimo de anos de
escolarização formal. Para ele, tal idéia é totalmente inadequada, visto que a escolarização
formal não é a única variável influente no analfabetismo funcional.
Tal informação pode ser confirmada pelos dados levantados pelo Instituto Paulo
Montenegro (IPM), uma organização sem fins lucrativos, vinculada ao IBOPE Instituto
Brasileiro de Opinião Pública e Estatística - que tem por objetivo desenvolver e executar
projetos na área de Educação, onde pode se observar que o analfabetismo funcional pode ser
identificado em diversos níveis de escolaridade. Vide Tabela 1
Tabela 1: Analfabetismo por escolaridade
INAF/BRASIL
SEM ESCOLA-
RIDADE
DE 1ª A 4ª
SÉRIE
DE 5ª A 8ª
SÉRIE
ENS.
MÉDIO
ENSINO
SUPERIOR (2001 a 2007)
Analfabeto 11% 73% 12% 1% 0%
Rudimentar 26% 24% 52% 26% 8%
Básico 37% 2% 31% 53% 45%
Pleno 26% 1% 5% 20% 47%
Analfabetos
funcionais 37% 97% 64% 27% 8%
Alfabetizados
funcionalmente 63% 3% 36% 73% 92%
Fonte: Instituto Paulo Montenegro (2007) - adaptado
Além disso, vale destacar que o alfabetismo não somente é uma ferramenta para o
auto-desenvolvimento (proporcionando desenvolvimento pessoal e profissional) como
também trata-se de uma ferramenta para o desenvolvimento crítico para a mudança social.
17
Ora, a alfabetização torna os indivíduos mais conscientes da política e da sociedade, fazendo
que possam ter opiniões e ações que venham a interagir com o sistema.
Para Gavriliuk (2007), o analfabetismo funcional também está muito relacionado aos
dias atuais e todas as implicações que a modernidade traz aos seres humanos:
O analfabetismo funcional é a conseqüência não somente da informática e do
crescimento da informação como também de uma dinâmica social que está
tornando-se dramática, a começar do desenvolvimento e a mudança das tecnologias
na indústria, de mudanças estruturais na economia, da migração da população, e de
transformações do contexto social e cultural. Como conseqüência, o profissional,
social, e o conhecimento cultural total que os povos adquirem estão tornando-se
rapidamente obsoleto. O graduado de uma instituição educacional encontra-se não
preparado o bastante para encontrar-se com as exigências de um empregador e pelo
ambiente social. Está tornando-se necessário submeter-se ao treinamento adicional e
à instrução no processo da atividade. Isto explica a urgência da idéia da instrução
contínua maciça como uma maneira superar os problemas sociais e educacionais
que se levantaram. Durante longo período essa intenção pareceu boa, mas
impraticável; mas transformou-se um elemento essencial nos países
economicamente desenvolvidos. A instrução tradicional, necessária para aquisição
do conhecimento geral e profissional sobre a extensão de um determinado período
escolar, veio ser substituída pelo tipo da instrução que requer a aquisição do
conhecimento com toda a vida social ativa de uma pessoa. (GAVRILIUK, 2007, p.
84)
Ainda para Moreira (2003) embora atualmente o analfabetismo funcional e sua medida
tenha se tornado alvo de estudos em diversos países, os pioneiros a realizar pesquisas nessa
área foram os americanos. Essa preocupação originou-se no setor militar, durante a
Primeira Guerra Mundial. A idéia era a de que a pessoa podia ser muito inteligente, mas
pouco alfabetizada ou mesmo proficiente em inglês. A intenção era a de medir a inteligência
“natural”, independente da cultura e condições sociais da pessoa. Para isso, foram
desenvolvidos dois testes: o Army Alfa (para adultos alfabetizados) e o Army Beta (para
adultos pouco alfabetizados, considerados dessa forma com até 6 anos de educação formal).
Posteriormente, houve mudanças em tais testes e a aplicação de novos modelos:
- ACGT (Army General Classification Test - Teste de Classificação Geral do Exército)
utilizado pelas Forças Armadas americanas durante a Segunda Guerra Mundial;
- AFQT (Armed Forces Qualification Test Teste de Qualificação das Forças Armadas)
utilizado até hoje pelas Forças Armadas americanas, com algumas mudanças;
- YALS (Young Adult Literacy Survey - Levantamento sobre o Alfabetismo entre Jovens
Adultos) – realizado em 1985;
- NALS (National Adult Literacy Survey - Levantamento Nacional sobre o Alfabetismo entre
Adultos) – realizado no final da década de 1980;
- IALS (International Adult Literacy Survey - Levantamento Internacional sobre o
Alfabetismo entre Adultos) o primeiro levantamento internacional, realizado em 1994 em
18
oito países Canadá, França, Alemanha, Irlanda, Holanda, Polônia, Suécia e Suíça. O IALS
foi repetido em 1996, com a inclusão de mais quatro países e em 1998 um terceiro
levantamento foi realizado com a inclusão de mais nove países ou regiões; e
- O estudo realizado pela Oficina Regional de Educación para América Latina y Caribe
(Escritório Regional de Educação Para a América Latina e Caribe – OREALC). Envolveu sete
países: Argentina, Brasil, Chile, Colômbia, México, Paraguai e Venezuela.
No Brasil, embora não haja grande volume de pesquisas dedicadas ao tema, podemos
citar os estudos recentes como: em uma indústria siderúrgica (MOREIRA, 2003), em uma
indústria automobilística (Galhano, 2004), em alunos de graduação em Administração
(COSTA, 2004) em uma indústria da cidade de São Paulo (FERREIRA, 2006) e em
estudantes de Administração e Cursos Tecnológicos (CAXITO, 2006).
O INAF Indicador de analfabetismo funcional - vem sendo apurado anualmente,
desde 2001, por meio de estudo realizado pelo IBOPE com base na metodologia desenvolvida
em parceria entre o Instituto Paulo Montenegro – responsável pela atuação social do IBOPE
e a ONG Ação Educativa. O Indicador mensura os níveis de alfabetismo funcional da
população brasileira entre 15 e 64 anos de idade, englobando residentes de zonas urbanas e
rurais de todas as regiões do Brasil, quer estejam estudando quer não.
O INAF/Brasil segmenta os brasileiros em quatro níveis, de acordo com suas habilidades
em leitura/escrita (letramento) e em matemática (numeramento). São eles: analfabetismo,
alfabetismo rudimentar, alfabetismo básico e alfabetismo pleno:
a) Analfabetismo: Corresponde à condição dos que não conseguem realizar tarefas
simples que envolvem a leitura de palavras e frases ainda que uma parcela destes
consiga ler números familiares (números de telefone, preços etc.).
b) Alfabetismo nível rudimentar: Corresponde à capacidade de localizar uma informação
explícita em textos curtos e familiares (como um anúncio ou pequena carta), ler e
escrever números usuais e realizar operações simples, como manusear dinheiro para o
pagamento de pequenas quantias ou fazer medidas de comprimento usando a fita
métrica.
c) Alfabetismo nível básico: As pessoas classificadas neste nível podem ser consideradas
funcionalmente alfabetizadas, pois lêem e compreendem textos de média extensão,
localizam informações mesmo que seja necessário realizar pequenas inferências, lêem
números na casa dos milhões, resolvem problemas envolvendo uma seqüência simples
de operações e têm noção de proporcionalidade. Mostram, no entanto, limitações
quando as operações requeridas envolvem maior número de elementos, etapas ou
relações.
19
d) Alfabetismo nível pleno: Classificadas neste nível estão as pessoas cujas habilidades
não mais impõem restrições para compreender e interpretar elementos usuais da
sociedade letrada: lêem textos mais longos, relacionando suas partes, comparam e
interpretam informações, distinguem fato de opinião, realizam inferências e sínteses.
Quanto à matemática, resolvem problemas que exigem maior planejamento e controle,
envolvendo percentuais, proporções e cálculo de área, além de interpretar tabelas de
dupla entrada mapas e gráficos.
Os dados das últimas pesquisas realizadas pelo IPM demonstram a evolução do indicador
de analfabetismo funcional (INAF), conforme Tabela 2:
Tabela 2: Evolução do Indicador de Analfabetismo Funcional no Brasil
RESPOSTA TOTAL
2001-
2002
2002-
2003
2003-
2004
2004-
2005 2007
Analfabeto 11% 12% 13% 12% 11% 7%
Rudimentar 26% 27% 26% 26% 26% 25%
Básico 37% 34% 36% 37% 38% 40%
Pleno 26% 26% 25% 25% 26% 28%
Analfabetos funcionais 37% 39% 39% 37% 37% 32%
Alfabetizados
funcionalmente 63% 61% 61% 63% 63% 68%
Fonte: INAF 2007 - Instituto Paulo Montenegro - adaptado
1.1.2 A educação superior no Brasil e a Contabilidade
Os cursos de Ciências Contábeis são oferecidos oficialmente desde 1905, de acordo
com Schmidt (2000). De acordo com o MEC/INEP (2004), em 1996, existiam 384 cursos de
Ciências Contábeis. Em 2002, esse número aumentou para 641, dos quais 515 (80%) eram em
ministrados em instituições privadas. De acordo com os dados da última sinopse estatística,
referente aos dados de 2005, levantamento também realizado pelo MEC/INEP, com data-base
30 de junho deste mesmo ano o curso presencial de Ciências Contábeis estava sendo
ministrado em 808 instituições de ensino superior. Sendo que 83% destas são de caráter
privado. Vide Ilustração 1:
20
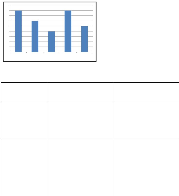
Ilustração 1: Evolução do número de IES que oferecem o curso de Ciências Contábeis
Além disso, também foram divulgados dados referentes ao número de vagas
oferecidas (89.984), candidatos inscritos (136.174) bem como o número de ingressantes
(51.970).
Com base nos dados acima, podemos perceber que a concorrência é, em média, 1,5
candidatos/vaga. Vide Tabela 3:
Tabela 3: Cursos presenciais de Ciências Contábeis, em 30/06/2005, por categoria das
IES.
TOTAL
PÚBLICA PRIVADA
Federal Estadual Municipal Particular
Comun.
Confess./Filant.
808 57 56 24 457 214
Fonte: Sinopse estatística MEC/INEP – 2005
Cabe ressaltar que essa expansão ocorreu com a anuência do Governo Federal, por
meio da Lei 9.394, de 1996, que é, em relação às que lhe antecederam, a mais flexível no
que diz respeito à criação de cursos de graduação.
Quanto ao número de alunos matriculados, em 2002, de um total de 147.475, 112.342
(76%) estavam em instituições particulares. Para o ano de 2005, temos os seguintes números
de alunos matriculados nos cursos presenciais de Ciências Contábeis (note-se que o
percentual de alunos que estudam em instituições de caráter privado continua bastante
relevante). Vide Tabela 4:
384
641
808
200
400
600
800
1000
1996 2002 2005
21
Tabela 4: Matrículas no curso presencial de Ciências Contábeis, em 30/06/2005 , por
categoria da IES.
TOTAL
PÚBLICA PRIVADA
Federal Estadual Municipal Particular
Comun.
Confess./Filant.
170.437 17.639 13.973 6.316 85.537 46.972
Fonte: Sinopse estatística MEC/INEP – 2005
Os mesmos números também estão demonstrados na Ilustração 2;
Ilustração 2: Número de matrículas no curso presencial de Ciências Contábeis, em 30 de junho de 2005,
por categoria administrativa da IES.
Quanto aos concluintes, as estatísticas estão demonstradas na Tabela 5:
Tabela 5: Concluintes no curso presencial de Ciências Contábeis, em 30/06/05, por
categoria da IES
TOTAL
PÚBLICA PRIVADA
Federal Estadual Municipal Particular
Comun.
Confess./Filant.
28.327 2.578 2.499 1.111 14.039 8.100
Fonte: Sinopse estatística MEC/INEP – 2005
Da mesma forma, os números também podem ser observados na Ilustração 3:
10%
8%
4%
50%
28%
Federal
Estadual
Municipal
Particular
Comun.
Confess./Filant.
22
Ilustração 3: Número de concluintes no curso presencial de Ciências Contábeis, em 30 de junho de 2005,
por categoria administrativa da IES.
Dessa forma, notamos que na atualidade, os contadores formam-se, majoritariamente,
em instituições de ensino superior de caráter privado.
Mesmo sabendo que a resposta para o problema educacional está longe de ser
meramente quantitativa, os números demonstram a magnitude e a necessidade de medidas que
visem não somente o curto prazo, mas sejam principalmente focadas em qualidade de ensino e
sejam focadas em estratégias de longo prazo.
1.2 Objetivos
Este trabalho propõe uma pesquisa para o estudo do analfabetismo funcional em uma
amostra de estudantes universitários de Ciências Contábeis, um curso da área de Ciências
Sociais Aplicadas que ainda não foi objeto desse tipo de abordagem.
1.2.1 Objetivo Geral
Estudar uma amostra de estudantes universitários de Ciências Contábeis, obtendo a
distribuição de seus participantes em níveis de analfabetismo (alfabetização) funcional,
correlacionando tal distribuição com um conjunto de variáveis históricas dos sujeitos da
pesquisa, bem como com variáveis específicas ligadas à sua vida escolar atual.
9%
9%
4%
49%
29%
Federal
Estadual
Municipal
Particular
Comun.
Confess./Filant.
23
1.2.2 Objetivos específicos
Para cumprir o objetivo geral, será preciso atingir os seguintes objetivos (ou etapas)
específicos:
a) elaborar um instrumento de aferição do analfabetismo funcional para estudantes
de cursos superiores de Ciências Contábeis, de forma a refletir os materiais com
que precisam trabalhar como parte integrante de sua formação em contabilidade;
b) atualizar a bibliografia sobre analfabetismo funcional, inclusive buscando a
chamada “bibliografia cinzenta” (CAMPELLO, CENDON E KREMER, 2000),
isto é, a bibliografia não existente nos circuitos comerciais, gerada em institutos
de pesquisa, universidades, organizações governamentais etc.;
c) testar o instrumento no campo e aperfeiçoá-lo até se chegar à forma definitiva,
para então aplicá-lo a uma amostra de algumas centenas de estudantes de Ciências
Contábeis, de forma a prover uma base sólida para os cálculos estatísticos que se
seguirão;
d) testar a existência de correlações entre o analfabetismo funcional e variáveis
históricas do aluno, tais como a escolaridade do pai e da mãe, local de origem,
natureza dos estabelecimentos onde estudou, número de repetições em graus
escolares anteriores, idade com que ingressou nos estudos superiores, etc.
e) testar a existência de correlações entre o analfabetismo funcional e variáveis
escolares do aluno (por meio das notas obtidas em disciplinas específicas).
1.3 Justificativa
O analfabetismo funcional acarreta um sem número de danos, seja à sociedade e à
economia, seja ao próprio indivíduo, seja à capacidade da nação em se aparelhar para as
exigências da globalização. A nação e as empresas perdem em produtividade e em capacidade
de inovar e de implementar inovações. Perde o nível de desenvolvimento humano do país.
Considerando a pessoa, o analfabeto funcional perde lugar no mercado de trabalho,
acaba sendo reconhecido como tal pelo mercado, suportando então menores oportunidades de
treinamento e desenvolvimento, menores salários, maiores taxas de desemprego e
dificuldades de acompanhar as evoluções do mercado.
O aluno com problemas de analfabetismo funcional tem um péssimo conceito de sua
competência, não consegue organizar suas próprias experiências de aprendizagem e depende
de diretivas e sinais externos para compor seu aprendizado. É um indivíduo particularmente
24
em risco, no sentido de pouco aproveitar de suas oportunidades de aprendizagem. Mais tarde,
provavelmente terá dificuldades em se adaptar à vida profissional (TYLER, 1999).
A pesquisa proposta vem ajudar a suprir informações sobre esse aluno, particularizado
agora para o curso de Ciências Contábeis. De posse dessas informações, os educadores e
professores podem começar a considerá-las em seu planejamento, propondo medidas
remediais para melhorar a prontidão dos alunos para o ensino de graduação. A presença de
um instrumento, devidamente testado e colocado à disposição dos educadores pode ajudar as
escolas a reconhecer rapidamente seus alunos em risco, abrindo possibilidades de intervenção.
Vale ressaltar que não estudos anteriores onde tenha sido realizada a medição do
analfabetismo funcional no curso de Ciências Contábeis, de forma que um estudo nesse
sentido pode agregar às pesquisas relacionadas ao tema e também ao próprio curso.
Como contribuição prática o estudo irá desenvolver um questionário para medição do
alfabetismo funcional no curso de Ciências Contábeis definindo um modelo que poderá
utilizado nacionalmente.
O presente estudo enquadra-se na linha de pesquisa sobre ensino e pesquisa em
Administração desenvolvido no Programa de Mestrado Universidade Nove de Julho, que tem
como tema central o alfabetismo funcional. Insere-se dentro da grande área de Ciências
Sociais Aplicadas, na atividade econômica Educação. Dentro de Ciências Sociais Aplicadas,
seu foco está na Área de Conhecimento “Administração” e, mais particularmente, em
Ciências Contábeis. De forma indireta, seu foco é o Ensino de Ciências Contábeis.
1.4 Estrutura do trabalho
Resumidamente, a pesquisa proposta apresenta claramente duas partes:
a) pesquisa bibliográfica, que visa mais que um levantamento superficial de informações,
buscando antes um levantamento do estado da arte em analfabetismo funcional,
principalmente aplicado a populações supostamente letradas;
b) um levantamento amostral (survey), com dados levantados a partir de uma amostra
significativa estatisticamente. Trata-se, pois, de uma pesquisa tipicamente quantitativa, sujeita
a análises de cunho estatístico, e que assim pode ser detalhada:
b.1) construção do instrumento e enquadramento teórico de suas questões em níveis de
dificuldade;
b.2) teste de campo do questionário até a estabilização das questões e posterior aplicação à
amostra final;
25
b.3.) determinação do grau de dificuldade das questões, de acordo com a distribuição dos
acertos e teste de validade do instrumento, pela análise da aderência das distribuições teórica
(a priori) e empírica (a posteriori);
b.4) determinação de grupos de questões, reunidos segundo apresentem o mesmo grau de
dificuldade ou grau semelhante. Essas questões comporão em níveis, das mais simples às
mais complexas;
b.5.) atribuição de uma pontuação a cada participante, segundo o numero de questões certas;
b.6.) divisão dos indivíduos em veis, seguindo critérios internacionais de pertinência
(pertence a um nível quem acertar pelo menos 70% das questões daquele nível);
b.7.) análises estatísticas para constatar as correlações entre o analfabetismo funcional e as
variáveis históricas e escolares.
Em linhas gerais, esse trajeto metodológico foi seguido em trabalhos anteriores
(COSTA, 2002; CAXITO, 2006; MEDEIROS, 2006) com pleno êxito. Desenvolvido para a
medição do analfabetismo funcional na indústria, ele foi adaptado com sucesso para o
ambiente escolar universitário (MOREIRA, GODOY E BASTA, 2003), sendo desta vez
aplicado ao curso de Ciências Contábeis.
A pesquisa proposta apresenta claramente três conceitos fundamentais: o
analfabetismo funcional, o curso de Ciências Contábeis e o desenvolvimento acadêmico,
como ser observado na Ilustração 4.
27
2 REFERENCIAL TEÓRICO
2.1 Analfabetismo funcional
Existe uma ampla gama de opiniões sobre as habilidades que as pessoas precisam ter
para funcionar com sucesso em seu trabalho, em sua vida pessoal e na sociedade, e também
sobre a forma pela qual essas habilidades devem ser avaliadas.
Segundo Valdivielso (2006, p. 123) nos últimos 30 anos muito material sobre
analfabetismo funcional tem sido produzido. Quando analisamos esse material, podemos
perceber que dois tipos de discursos sobre o analfabetismo: do governo, promovendo
conferências internacionais através de agências como a UNESCO; e o discurso acadêmico,
efetuando levantamento de dados através de pesquisas científicas. O primeiro tem sido
fortemente dominado pelo pró-desenvolvimento lógico, no sentido que para o
desenvolvimento do alfabetismo funcional são necessárias ferramentas e técnicas que, uma
vez adquiridas, cabe ao indivíduo a decisão de aplicá-las. No segundo discurso podem ser
encontradas muitas definições e conceitos, dependendo do contexto teórico que está sendo
analisado.
Para Kirsch (2002, p. 4) as definições de leitura e de instrução mudaram ao longo do
tempo paralelamente às mudanças em nossa sociedade, economia, e cultura. A aceitação
crescente da importância da aprendizagem por toda a vida expandiu as idéias e as demandas
da leitura e da instrução. A instrução é considerada já não como uma habilidade que é
desenvolvida conforme os anos escolares, mas vista preferivelmente enquanto com um
conjunto de avanço das habilidades, conhecimento, e estratégias que os indivíduos constroem
ao longo de suas vidas em vários contextos e com a interação com seus pares e com as
comunidades maiores em que participam. Segundo o autor, os historiadores lembram que os
tipos e os níveis de habilidades de instrução necessárias para a participação econômica, a
cidadania, e o avanço individual em 1.800 eram diferentes daqueles exigidos em 1.900 e
daqueles exigidos no ano 2.000 e além. Nós vivemos em um mundo de tecnologia avançada,
onde o número e os tipos de materiais escritos estão crescendo e onde aumenta o número de
cidadãos que são esperados a usar a informação destes materiais em maneiras novas e mais
complexas.
Para Santos e Oliveira (2005) ler é uma habilidade que faz parte do nosso dia-a-dia,
entretanto, por mais comum que possa parecer a realização de uma leitura, essa tarefa não é
tão simples como pode ser julgada. A leitura pode ser sinônimo de apenas decifrar os signos
do alfabeto, juntar as palavras e sentenças e esse tipo de leitura é suficiente para que haja o
28
mínimo de comunicação entre as pessoas. Porém, dentro de uma visão mais abrangente, ler
significa, fundamentalmente, compreender o que foi lido. Não basta somente decodificar, é
preciso que o leitor contextualize e atribua significado a sua leitura. Quando um leitor atinge
esse nível de compreensão é considerado fluente ou proficiente desde que também sejam
agregadas outras atividades relevantes, tais como a velocidade, a criticidade, a criatividade e a
motivação.
Segundo Soares (2004) dissociar alfabetização e letramento é um equívoco porque, no
quadro das atuais concepções psicológicas, lingüísticas e psicolingüísticas de leitura e escrita,
a entrada da criança (e também do adulto analfabeto) no mundo da escrita ocorre
simultaneamente por esses dois processos: pela aquisição do sistema convencional de escrita
– a alfabetização – e pelo desenvolvimento de habilidades de uso desse sistema em atividades
de leitura e escrita, nas práticas sociais que envolvem a língua escrita o letramento. Para a
autora:
Não são processos independentes, mas interdependentes e indissociáveis: a
alfabetização desenvolve-se no contexto da e por meio da aprendizagem das
relações fonema-grafema, isto é, em dependência da alfabetização. A concepção
“tradicional” de alfabetização, traduzida nos métodos analíticos ou sintéticos,
tornava os dois processos independentes, a alfabetização a aquisição do sistema
convencional de escrita, o aprender a ler como decodificação e a escrever como
codificação precedendo o letramento o desenvolvimento de habilidades textuais
de leitura e de escrita, o convívio com tipos e gêneros variados de textos e de
portadores de textos, a compreensão das funções da escrita (SOARES, 2004, p. 14).
Para Freire (1980) cada indivíduo está situado em um lugar e em um contexto social e
cultural preciso e, portanto, alfabetizar esse indivíduo significa estabelecer uma relação com o
contexto social no qual ele está inserido.
Para Moreira e Oliveira (2002), os analfabetos funcionais são indivíduos com um grau
de alfabetização insuficiente para exercerem funções básicas na sociedade moderna (o que
inclui os analfabetos no sentido comum). Muitas dessas funções simples estão presentes nas
rotinas diárias de cada um: compartilhar a leitura de livros infantis com os filhos, seguir uma
receita culinária, montar um equipamento doméstico seguindo um manual, entender contas de
água e luz, etc.
Mario Amato, no prefácio do livro Analfabetismo Funcional: O Mal Nosso De Cada
Dia, de Daniel Augusto Moreira, afirma que nas escolas nem sempre se ensina a pensar.
Dessa forma, faz-se necessário começar preparando a população, dando-lhe mais qualidade,
que se consegue por meio de um ensino em que os alunos aprendam a pensar e não apenas a
decorar. A ciência e a tecnologia são a base em que se apóia a sociedade do conhecimento;
logo as possibilidades de que um analfabeto funcional entre e se mantenha no mercado de
trabalho são cada vez menores.
29
Para Labb, Reinking, McKenna (1998) na era econômica digital emergente, com a
recente proliferação de ferramentas e de recursos da tecnologia, da internet acessível, e dos
softwares, os conceitos tradicionais de o que significa ser e tornar-se alfabetizado está sendo
desafiado.
Os autores notaram que mudanças nas exigências de alfabetização criam novas
demandas como comunicar-se, recolher a informação, resolver problemas relacionados ao
trabalho diário, participar em uma economia global, e monitorar o desempenho, etc. para os
autores, o alfabetismo digital faz parte da raiz e floresce nos locais de trabalho, nas
universidades, e nos lares, é imperativo que também faz parte das salas aula de cursos
preliminares e intermediários. Eles defendem que são cinco os conceitos-chave sobre o
alfabetismo digital relacionado às tendências tecnológicas no local de trabalho. Os autores
acreditam que a alfabetização digital requer a habilidade de ser um aprendiz contínuo, ocorre
freqüentemente na busca de outros objetivos, ocorre em contextos sociais, requer
competências estratégicas, e requer a produção do conhecimento crítico.
Para Taylor (2006) vários sistemas formais e informais para que os adultos
melhorem seu letramento. Alguns escolhem aprender estas várias habilidades com os
programas formais, através da escola, das faculdades, da comunidade, ou através do local de
trabalho. Entretanto, outros não. Em um estudo que investiga porque os adultos escolhem não
atender a programas formais de alfabetização, encontrou que tais programas competem com
as prioridades diárias, incluindo o trabalho, a família, e as responsabilidades da comunidade,
em maneiras muito complexas. Sugeriu também que uma mistura de oferta do programa é
requerido devido à população demograficamente diversa dos adultos com alfabetização
limitada. Conseqüentemente, não haveria estratégia ou campanha do marketing que poderiam
alcançar uma população tão diversa. Junto com os problemas do acesso associados com os
programas formais da alfabetização
Uma das primeiras conseqüências nocivas do baixo grau de analfabetismo funcional
numa sociedade que se coordena em grande parte pela palavra escrita e por símbolos visuais é
a perda com produtividade. Aqui, esta palavra é associada a qualquer atividade que dependa,
para seu completo sucesso, de um entendimento superior da palavra e da idéia, caso particular
do estudante universitário, que tem nesses elementos um dos pilares do seu aprendizado de
uma futura profissão. Pensando em termos do exercício profissional, o analfabetismo
funcional continua perseguindo o indivíduo.
De acordo com Hayes (1999), uma estimativa das agências norte americanas National
Alliance of Business (uma coligação de organizações voltada aos problemas de sortimento e
aperfeiçoamento de mão de obra) e National Institute for Literacy é bastante eloqüente. Essas
30
organizações estimaram que nos Estados Unidos o grau de analfabetismo funcional na
população (estimado em algo próximo a 50%) faz com que o país perca aproximadamente 60
bilhões de dólares por ano, devido à baixa produtividade daí advinda. Essa perda resulta do
fato de que muitos trabalhadores sofrem ou provocam acidentes e danos a equipamentos por
não entender sinais de aviso de perigos ou instruções de segurança, perdem tempo e geram
retrabalho devido a instruções mal entendidas ao longo de um processo, confundem instruções
de embalagem e embarque de produtos, etc. No Brasil, levando em conta a magnitude do PIB
e as estimativas do analfabetismo funcional fornecidas pelo Instituto Paulo Montenegro, as
perdas em produtividade podem estar oscilando entre 6 e 10 bilhões de dólares por ano.
Além disso, o analfabetismo funcional também está relacionado a outras variáveis
humanas. Kagitcibasi (2005) realizou um estudo sobre o nível de analfabetismo funcional em
mulheres na Índia e sua relação com o “empoderamento” das mesmas. Para o autor, o
alfabetismo funcional não é somente uma habilidade ou um conhecimento, e sua aquisição
abrange mais do que aprender um número de habilidades técnicas. Ser funcionalmente
alfabetizado é mais do que o certificado simplesmente da descodificação; mas também está
relacionado a atividades práticas. O alfabetismo funcional é uma prática emancipatória que
possibilita os povos ler, falar, e compreender a língua. Neste sentido, o alfabetismo funcional
é uma competência que vai além da gramática e da semântica enraizadas em trocas diárias.
Tal conceito enfatiza os enlaces entre a leitura, escrita, cultura, economia e sistema político.
Segundo Hock e Mellard (2005) o exame nacional de alfabetização do adulto relatou
que quase metade de todos os adultos nos Estados Unidos, ou seja 90 milhões de pessoas,
foram classificados nos dois níveis mais baixos do alfabetismo funcional; 58% desses
indivíduos encontram-se entre 16 e 55 anos da força de trabalho de hoje (MOORE e
STAVRIANOS, 1995). Para os autores, as implicações econômicas, civis e culturais deste
déficit coletivo do alfabetismo merecem a atenção e os recursos dos estudos científicos da
comunidade de pesquisa que relataram que as técnicas instrutivas usadas tradicionalmente
com as crianças com inabilidades de aprendizagem são adaptáveis e eficazes em adultos.
Para estes autores, as habilidades diferentes avaliadas pelas medidas do resultado,
pelos objetivos do adulto (por exemplo, leitura simples) e pelas habilidades com que
incorporam a instrução de adulto necessitam uma escala de estratégias de intervenção que
esteja disponível aos aprendizes do adulto. Além disso, seu estudo expõe que o conceito de
analfabetismo funcional é complexo, colocando exigências múltiplas em leitores do adulto.
Os leitores proficientes não confiam em apenas uma estratégia de leitura e
compreensão, mas em diversas. Em alguns casos estas estratégias podem trabalhar
independentemente, e em outras, interdependente. Por exemplo, a estratégia parafrasear liga
31
realmente estratégias subordinadas múltiplas ensinando um leitor ler um parágrafo, que é uma
estratégia; para possibilitar que identifique-se a idéia principal e os detalhes importantes de
um par usando uma estratégia auto-questionamento; e para pôr a idéia principal e os detalhes
em suas próprias palavras, que é uma estratégia parafrasear. Assim, parafrasear é composto de
três discretas estratégias de suporte.
Da mesma maneira que uma escola técnica pode ensinar um futuro mecânico usar
ferramentas, reparar carros e para avaliar suas qualificações com o desempenho do carro,
assim a instrução do letramento do adulto ensina aos adultos usarem ferramentas para ler com
compreensão e avaliar suas qualificações por tarefas. Conseqüentemente, o processo de
selecionar as intervenções que ensinam os adultos usarem as ferramentas do alfabetismo que
conduzem ao sucesso nestas medidas do resultado realiza o objetivo do alfabetismo crescente
no emprego, e na sociedade da família, conseguindo não apenas uma contagem particular em
um teste.
Até o momento, foram criadas formas diferentes de se classificar os analfabetos
funcionais. Para Bruening (1989) a classificação proposta é a seguinte:
- analfabetos funcionais: nível de leitura de 0 a 4 anos de estudo;
- marginalmente alfabetizados: nível de leitura de 5 a 8 anos de estudo;
- alfabetizados funcionais: nível de leitura de 9 ou mais anos de estudo.
Moreira (2003), por outro lado, acredita que um maior período de escolaridade não
garante que o indivíduo esteja mais adaptado às necessidades diárias da sociedade e do
mercado de trabalho. Para o autor, a escolaridade formal é apenas uma das variáveis que
influenciam o grau de analfabetismo funcional apresentado pelo indivíduo. A melhor forma
de mapear o analfabetismo funcional e verificar sua profundidade consiste na aplicação de
questionários que simulem as condições encontradas diariamente no trabalho e vida social.
Esse ponto de vista é corroborado por Ribeiro (1998, p.2) que afirma que:
A escolarização é para os adultos uma experiência pregressa que vai se distanciando
no tempo e cujos efeitos tenderão a se esmaecer progressivamente se os indivíduos
não estiverem em contato com outras agências que promovam o alfabetismo e
garantam a funcionalidade das aprendizagens escolares. Identificar essas agências e
as formas como exercem essa influência passa a ser uma tarefa essencial quando se
tenta explicar habilidades e comportamentos de alfabetismo demonstrados por esse
grupo etário.
A idéia de Moreira é confirmada com os últimos dados obtidos pelo levantamento
realizado pelo Instituto Paulo Montenegro, onde podemos observar que o analfabetismo
funcional está presente até mesmo no ensino superior.
32
Para Moreira (2000), não podemos explicar o fenômeno do alfabetismo funcional
apenas por meio da quantidade de anos de estudo do sujeito. Para o autor, o modelo
denominado hélice do desenvolvimento da alfabetização, oferece um entendimento mais
profundo desse processo. Formado por três elementos fundamentais: habilidade, prática e
educação, de acordo com o modelo, é possível que uma pessoa, mesmo que não tenha cursado
um determinado número de anos de estudo, desenvolva altos níveis de alfabetização, desde
que se dedique a se envolver intensamente em atividades de leitura. Esse desenvolvimento é
possível até mesmo para alunos adultos. O autor afirma que a eficiência no reconhecimento de
palavras e outros aspectos do processamento da linguagem e dispositivos gráficos de
informação pode ser alcançada por meio da prática da leitura, em especial da leitura de livros.
Ribeiro (2002) corrobora com o esse conceito quando expõe em seu artigo Indicadores
de Alfabetização no Brasil por que não tratar os anos de estudo da população como o que
realmente são: um indicador de acesso a oportunidades educacionais cujos benefícios incluem
não o domínio da leitura e da escrita mas, em tese, todas as aprendizagens previstas nos
currículos, além de uma certificação que possibilita a inserção no mercado de trabalho, a
continuidade de estudos etc. Certamente, a utilização do termo analfabetismo funcional para
denominar o que seria mais precisamente um indicador de insuficiência de escolarização tem
a ver com esse forte apelo político e ideológico que impregna as representações sociais sobre
a alfabetização; é como se o emprego do termo analfabetismo realçasse as conseqüências
culturais, sociais e econômicas da falta de educação escolar.
Para Gavriliuk (2007) o problema do analfabetismo funcional emergiu no mundo da
ciência na segunda metade do século vinte, quando se tornou óbvio o número de anos que
uma pessoa passa na escola não garante um nível elevado do alfabetismo profissional e
pessoal. Para ele, o problema não se manifestou da mesma maneira nos diferentes da
instrução.
a pesquisadora da Harvard University, Jeanne Chall (1998) divide os adultos
buscando alfabetização em três grandes grupos:
- totalmente analfabetos: adultos cujas habilidades de leitura impossibilitam adquirir
informação através da palavra escrita;
- analfabetos funcionais: pessoas que podem ler materiais escritos, sendo capazes de
desempenhar tarefas rotineiras ou não complicadas, mas a quem faltam habilidades básicas
para dar conta de viver bem em sociedade;
- marginalmente alfabetizados: pessoas que podem ler, mas falta a habilidade
necessária para se viver em uma sociedade complexa e tecnológica.
33
Diante da variação entre tais classificações, o National Literacy Act (1991) elaborou a
seguinte definição para o alfabetismo funcional:
“A habilidade de um indivíduo de ler, escrever e falar (...), e computar e resolver
problemas em níveis de proficiência necessários para funcionar no trabalho e na
sociedade, para atingir seus objetivos e desenvolver seu conhecimento e potencial”.
(National Literacy Act, 1991)
Os censos populacionais ainda são as fontes de informações mais importantes para o
dimensionamento dos fenômenos do analfabetismo no Brasil, especialmente no que se refere
ao chamado analfabetismo absoluto, cujo índice é calculado com base na auto-avaliação dos
respondentes sobre sua capacidade de ler e escrever.
Para Ribeiro (2002) a fidedignidade de índices de analfabetismo baseados em auto-
declaração é, entretanto, freqüentemente questionada. Mas as insuficiências desse método de
medição se agravam à medida que as expectativas em torno da alfabetização se ampliam: se é
possível supor algum consenso sobre o que é não saber ler e escrever critério de
analfabetismo absoluto, o mesmo não se aplica ao chamado analfabetismo funcional,
condição daquele cujas capacidades de leitura e escrita não são suficientes para fazer frente às
demandas do cotidiano. Nesse terreno, os julgamentos de cada pessoa variarão muito segundo
as exigências colocadas por seus diversos contextos de vivência e outros fatores subjetivos
imponderáveis, tais como expectativas, auto-conceito etc. Relativo por definição, o conceito
de analfabetismo funcional passou a ser mensurado por meio de indicador aproximado o
nível de escolaridade –, sem evitar, entretanto, o relativismo na definição de uma linha
divisória, ou seja, a quantidade de séries escolares suficientes para garantir a alfabetização
funcional.
Infante (1996) acredita que o conceito dicotômico de analfabetos versus alfabetizados
foi deixado de lado e que, de alguma maneira, todos somos analfabetos frente a alguns tipos
de informação, em especial em sociedades de grande desenvolvimento tecnológico.
O grau de alfabetismo funcional deve ser medido em relação à realidade na qual o
indivíduo está inserido, que os níveis de leitura apresentados devem ser conciliados com as
necessidades desse indivíduo no seu cotidiano, tanto em sociedade quanto no trabalho. Dessa
forma, “o grau de analfabetismo funcional deve ser reconhecido por instrumentos
especificamente construídos para tal” (MOREIRA, 2003, p. 5).
Segundo Gavriliuk (2007), em 1998, os países industrialmente desenvolvidos,
contabilizavam 15% da população do mundo, sendo 88% de todos os usuários do Internet no
mundo. Hoje, o acesso ao Internet é visto como uma linha divisora entre o educado e o
analfabeto, e entre o novo e o velho. Se a este s adicionarmos à desigualdade no uso da
34
informação (80% de todos os locais da correia fotorreceptora estão em inglês, contudo
somente 10% dos habitantes do planeta sabem essa língua), os contrastes são drásticos no
espaço da informação do mundo.
As principais pesquisas sobre o alfabetismo funcional, realizadas nas últimas décadas,
foram baseadas em instrumentos desenvolvidos com o intuito de medir o nível de
alfabetização do sujeito em relação ao conjunto de tarefas socialmente relevantes em que ele
se envolve em seu cotidiano, nas quais o uso de materiais impressos ou escritos pode estar
implicado.
Gavriliuk (2007) diz-se que não se surpreende que países como os Estados Unidos,
conduzam testes de âmbito nacional encontrem que têm a maioria de problemas: "testar o
analfabetismo conduz à detecção do analfabetismo”. No Canadá, por exemplo, onde uma
proporção elevada de imigrantes cuja língua nativa não é inglesa, encontrou-se que muitos
pesquisados são analfabetos funcionais.
2.1.1 Alguns inconvenientes trazidos pelo analfabetismo funcional
Estudos recentes têm associado o analfabetismo funcional a uma série de
conseqüências indesejáveis, a começar pelas quedas que provoca na produtividade de
empresas e nações (MOREIRA, MOREIRA, CANO e MYZKOWSKI, 2004; MOREIRA e
QUEIROZ, 2005). Também foi demonstrado haver uma relação inversa entre
analfabetismo funcional e IDH - Índice de Desenvolvimento Humano (MOREIRA, 2004),
bem como as dificuldades encontradas por indivíduos mal alfabetizados funcionalmente na
busca de informações escritas (MOREIRA E JACOMINI, 2004). Outro estudo recente
acentua as dificuldades na introdução de inovações e melhorias técnicas e administrativas em
empresas com elevado percentual de analfabetos funcionais (MOREIRA, 2006).
Porém, não só às empresas e nações o analfabetismo funcional é nocivo, ele o é
também aos indivíduos em particular. Assim, a Tabela 6 foi retirada de um relatório que
ligava as características da força de trabalho norte americana aos graus de analfabetismo
funcional. Ela mostra de forma clara e direta que o salário médio diminui com o aumento do
grau de analfabetismo funcional. Mostra também que para uma mesma escolaridade, o
mercado “reconhece” o nível de analfabetismo funcional de grupos de pessoas, ajustando
então a remuneração. Em outras palavras, escolarização não é a fronteira final do
analfabetismo funcional, como já havia sido anotado.
35
Tabela 6: Salários médios mensais de pessoas empregadas, segundo o nível de
analfabetismo funcional, por sexo, etnia e escolaridade, 1992.
Grupos 1 2 3 4 5
Média geral
$ 355 $ 436 $ 531 $ 709 $ 910
Por sexo
Homens
391 507 623 830 1.041
Mulheres
272 336 411 548 716
Por etnia
Brancos
408 445 539 712 927
Negros
333 389 501 679 (-----)
Hispânicos
302 431 436 679 (-----)
Asiáticos
391 596 702 (-----) (-----)
Por escolaridade
0 a 8 anos
298 351 (-----) (-----) (-----)
9 a 12 anos
364 357 414 (-----) (-----)
High school
369 420 436 493 (-----)
2 anos superior
386 504 578 610 630
4 anos superior
586 677 739 866 993
Fonte: Literacy in the Labor Force, 1999.
Nota: (---) indica que o número é muito pequeno para permitir uma estatística confiável.
Trabalhadores menos habilitados também sentem mais intensamente os problemas
com a situação de emprego, conforme se verifica de um trabalho feito com dados norte
americanos, para o Institute for Research on Poverty, por Hoynes (1999). Foram tomados
dados de 1975 a 1997, para grupos caracterizados por sexo, raça e nível educacional. O estudo
pretendia verificar o impacto relativo dos ciclos econômicos sobre os grupos. Os resultados
mostraram que, consistentemente, os trabalhadores menos habilitados sofriam mais
variabilidade de emprego que os trabalhadores mais habilitados ao longo dos ciclos de
negócios. Isto também valia para mulheres mais habilitadas em relação a mulheres menos
habilitadas. Estes resultados eram mais flagrantes quando se examinava medidas abrangentes
de atividade da força de trabalho, como a possibilidade de trabalho de tempo integral durante
o ano todo.
Também a taxa de desemprego está relacionada com o grau de analfabetismo
funcional, conforme evidenciado plenamente pelo International Adult Literacy Survey. A
Tabela 7 demonstra que o desemprego é sempre maior para os grupos com analfabetismo
36
funcional acentuado (Níveis 1 e 2), independente da magnitude absoluta da taxa de
desemprego.
Tabela 7: Taxa de desemprego (%) por nível de analfabetismo funcional, escala de
prosa, 1994-1998
País Níveis 1 e 2
Níveis
3, 4 e 5
País Níveis 1 e 2
Níveis
3, 4 e 5
Canadá 16,0 7,8 Nova Zelândia 16,1 3,8
Alemanha 14,2 7,8 Reino Unido 15,5 9,1
Irlanda 23,1 11,3 Chile 14,0 8,2
Holanda 9,3 5,1 República Checa 7,6 4,3
Polônia 16,9 11,1 Dinamarca 9,0 5,3
Suécia 11,1 7,4 Finlândia 20,6 9,3
Suíça 4,5 3,4 Hungria 15,0 13,4
Est. Unidos 6,9 3,6 Noruega 5,6 3,0
Austrália 10,5 5,1 Portugal 15,4 9,0
Bélgica 17,4 6,8 Eslovênia 13,6 7,5
Fonte: IALS, 1994/8.
Adicionalmente, registre-se que, sem dúvida, os analfabetos funcionais deveriam ser
objeto de aguda atenção, sendo o treinamento uma forma imediata de assegurar-lhes melhores
oportunidades e condições de trabalho. No entanto, são justamente os analfabetos funcionais
que têm as piores oportunidades de treinamento (BERRYMAN, 1994). O mesmo
International Adult Literacy Survey comprova isso, ao mostrar que, quanto maior o vel de
educação inicial que um trabalhador tenha atingido, mais provavelmente esse trabalhador
receberá treinamento financiado pelo empregador. Esse efeito perverso pode ser visto na
Tabela 8. Com isso, fica mais difícil para trabalhadores menos alfabetizados funcionalmente
sanar suas deficiências, alargando-se então as diferenças de produtividade e salários entre
estes e os mais bem situados na escala de alfabetização funcional. A Tabela 8 mostra os
percentuais da população entre 16 e 65 anos que declararam ter participado de algum
programa de treinamento na empresa, no ano anterior à entrevista à qual foram submetidos
para a coleta de dados.
37
Tabela 8: % da população entre 16 e 65 anos participando em algum programa de
treinamento no ano precedente à entrevista, em cada nível de analfabetismo, 1994-1998
Taxa total de
participação
Nível 1 Nível 2 Nível 3 Níveis 4 e 5
Canadá 37,7 16,6 29,4 39,6 60,4
Alemanha ND ND ND ND ND
Irlanda 24,3 10,1 19,6 34,2 47,3
Holanda 37,4 16,8 27,4 41,6 53,4
Polônia 13,9 8,4 14,8 22,8 31,9
Suécia 52,5 29,3 40,1 54,5 61,6
Suíça 41,8 22,0 34,0 48,2 63,5
Estados Unidos 39,7 17,3 32,3 49,0 59,1
Austrália 38,8 13,6 29,3 46,5 62,4
Bélgica 21,2 4,4 15,1 25,6 37,2
Nova Zelândia 47,5 28,7 40,8 55,2 68,3
Reino Unido 43,9 21,8 33,6 53,9 70,7
Chile 18,9 11,2 24,2 39,0 51,2
República Checa 25,5 10,9 23,1 28,7 35,0
Dinamarca 55,7 25,0 44,1 60,2 70,1
Finlândia 56,8 19,3 44,0 66,2 78,1
Hungria 19,3 8,4 16,7 31,0 44,4
Noruega 47,9 18,0 35,8 50,7 62,7
Portugal 14,2 5,0 18,7 33,1 52,5
Eslovênia 31,9 13,6 37,2 59,1 61,4
Fonte: IALS, 1994/8.
Nota: ND = Dado Não Disponível (o levantamento na Alemanha não indagou sobre a educação de adultos e
treinamento de uma forma comparável).
Mesmo sendo muito variável a porcentagem de pessoas treinadas de país a país, para
todos eles, sem exceção, a porcentagem de pessoas treinadas vai aumentando na medida em
que aumenta o nível de analfabetismo funcional, mostrando a perversidade a que já aludimos.
38
2.1.2 Medidas de analfabetismo funcional no exterior
Segundo Ribeiro (2002, p. 53) mesmo já tendo estendido a escolaridade de 8 ou até 11
para praticamente toda a população, muitos países norte-americanos e europeus estão
preocupados com o nível de letramento da população, tendo em vista principalmente, as
exigências de competitividade no mercado globalizado. Nas últimas décadas, esses países
começaram a realizar pesquisas amostrais para verificar os níveis de habilidade e usos da
leitura e da escrita na população adulta. Tais estudos deixaram de se pautar pela dicotomia
analfabeto funcional/alfabetizado e passaram a analisar em ternos de níveis de alfabetismo ou
letramento o desempenho da população pesquisada em testes de leitura.
Os primeiros estudos sobre o analfabetismo funcional e sua medida foram inicialmente
realizados nos Estados Unidos, durante a Primeira Guerra Mundial. Os primeiros testes de
leitura foram introduzidos por psicólogos das forças armadas dos Estados Unidos em 1917.
Dois testes foram desenvolvidos: o Army Alpha (para os adultos alfabetizados) ou o Army
Beta (para os adultos pouco alfabetizados, considerados assim os adultos com até 6 anos de
educação formal ou que o tivessem o Inglês como língua nativa). Ambos os testes
supunham que a inteligência era um traço herdado. Tentava-se medir a inteligência “natural”,
independente da cultura e as condições sociais da pessoa.
A tradição manteve-se nas forças armadas durante a Segunda Guerra Mundial. O
AGCT – Army General Classification Test foi desenvolvido para a seleção de recrutas.
Porém, desta vez, os testes não mediam a capacidade mental nativa e sim apenas a habilidade
em fazer o teste.
Depois da guerra, o AGCT foi substituído pelo AFQT Armed Forces Qualification
Test para testar candidatos. Com algumas mudanças, o AFQT é utilizado até hoje. O teste foi
projetado para ser útil na distinção entre os menos hábeis. As pontuações em cada subteste
(vocabulário, matemática, testes de raciocínio espacial, etc) foram combinadas em uma
pontuação única e agrupadas em “categorias mentais”.
Somente mais tarde é que os civis começaram a mensuração das habilidades de
alfabetização. A Universidade de Chicago empreendeu o mais antigo estudo envolvendo
analfabetismo funcional junto à população, ainda na década de 1930 (BUSWELL, 1937).
Uma amostra de 1.000 adultos foi tomada na cidade de Chicago, sendo utilizados para a
construção do instrumento de medida materiais corriqueiros e bem próximos à vida diária das
pessoas, como anúncios de alimentos, filmes, programas de teatro, programações de trem,
listas telefônicas, entre outros. Com esse tipo de material, eram construídas questões que
envolviam algum tipo de compreensão e interação. Ao longo dos anos, quando os estudos
sobre analfabetismo funcional ganharam o impulso que conservam até hoje, é esse tipo de
39
material que é usado na construção dos instrumentos, além de adições que se fizeram
necessárias para caracterizar a sociedade moderna.
Embora alguns estudos sobre alfabetização tivessem lugar na década de 1970, foi um
estudo de 1985 Young Aldult Literacy Survey que desenvolveu o conceito da medida hoje
em uso, dividindo a alfabetização em três campos: alfabetização em textos em prosa, em
textos esquemáticos e em textos com informação numérica ou quantitativa.
Posteriormente, esse conceito seria utilizado no National Adult Literacy Survey, de
1992 (a mais importante iniciativa isolada de um país nesse sentido) e nos levantamentos
internacionais que se seguiram. Não dúvidas de que o NALS tenha sido o maior esforço
norte-americano de medida de alfabetização funcional. O NALS é o terceiro maior esforço
avaliativo com recursos do governo federal e conduzido pelo ETS (US Department of
Education 1999).
O NALS entrevistou, em nível nacional, cerca de 13.600 indivíduos de 16 anos e
acima, selecionados ao acaso para representar a população adulta nos Estados Unidos.
Adicionalmente, aproximadamente 1.000 pessoas em cada um de 11 estados (na mesma faixa
de 16 a 65 anos) também participaram da pesquisa; à parte, foi conduzido também um teste
para cerca de 1.147 presos de 87 prisões federais e estaduais, aleatoriamente selecionados
para representar a população de presos nos Estados Unidos. Tanto a amostra nacional como as
estaduais de domicílios foram obtidas por uma amostragem de 4 estágios, estratificada. A
amostra de presos foi baseada em uma amostragem de 2 estágios. Os 11 estados que entraram
no levantamento especial foram: California, Illinois, Indiana, Iowa, Louisiana, New Jersey,
Ohio, Pennsylvania, Texas e Washington.
Os estudos evoluíram de maneira a inserir outros países nos esforços de medida,
principalmente da Europa. Um novo trabalho foi levado a efeito em três etapas entre 1994 e
1998. Desta vez, 20 países estavam envolvidos: Alemanha, Canadá, Estados Unidos,
Holanda, Irlanda, Polônia, Suécia, Suíça, Austrália, Bélgica, Grã Bretanha, Nova Zelândia,
Chile, Dinamarca, Eslovênia, Finlândia, Hungria, Noruega, Portugal e República Tcheca. O
estudo, que recebeu o nome de IALS – International Adult Literacy Survey, teve dois
relatórios parciais publicados (OECD, 1995, 1997). O terceiro e último relatório englobou os
resultados dos dois primeiros (Literacy in the Information Age: Final Report of the
International Adult Literacy Survey, 2000).
Em cada país participante a amostra foi constituída de indivíduos adultos com idade
entre 16 e 65 anos de idade. Um questionário auxiliar com informações demográficas e
situacionais completou o levantamento, possibilitando a análise de um grande número de
relações dos níveis de analfabetismo com características gerais da população de cada país.
40
Toda a estrutura definida para os grandes levantamentos anteriores (YALS e NALS) foi
conservada, particularmente a divisão do analfabetismo nos três domínios de habilidades, o
sistema de pontuações e a classificação nos cinco níveis. Na Tabela 9 são mostrados apenas
os resultados do IALS para o analfabetismo em prosa, mas uma grande semelhança entre
as pontuações nas três escalas, como seria de se esperar. Como se percebe, até mesmo a
Suécia, país com o menor percentual de analfabetos funcionais (Níveis 1 e 2 somados) ostenta
uma situação incômoda (27,8% da população nos níveis inferiores), onde mais de um
habitante em cada quatro é considerado analfabeto funcional.
Outro estudo internacional foi iniciado em 2003, o ALL - Adult Literacy and Lifeskills
Survey, realizado com a população adulta entre 16 e 65 anos. Seis países participaram da
primeira etapa e os primeiros resultados estão disponíveis no relatório intitulado Learning a
Living: First Results of the Adult Literacy and Life Skills Survey (2005). A participação de
outros países estava prevista para 2005, mas não publicações disponíveis ainda. Para os
países que participaram da primeira etapa os resultados foram semelhantes aos obtidos pelo
IALS.
Segundo relatório emitido pela organização americana Proliteracy Worldwide (2003),
existem três fatores que contribuem para o aumento do índice de analfabetismo funcional nos
Estados Unidos:
- a imigração: a falta de domínio do idioma por parte dos imigrantes faz com que 64% dos
estudantes imigrantes de ensino médio sejam classificados no nível 1 do NALS;
- mobilidade estudantil: estima-se que 60% dos estudantes nos Estados Unidos fazem
mudanças de escola não planejadas entre os anos de ensino fundamental. De acordo com um
estudo do Departamento de Educação dos Estados Unidos, o estudante que se move muito é
tipicamente de uma família de baixa renda, que reside em áreas de alugueis elevados e que
enfrenta dificuldade econômica;
- Evasão escolar: embora as taxas de evasão escolar não mudem muito nos últimos anos, está
cada vez mais evidente que os estudantes pobres estão deixando de freqüentar as escolas.
41
Tabela 9: % da população nos níveis - analfabetismo em prosa – IALS
País
Nível 1
(%)
Nível 2
(%)
Níveis (1+2)
(%)
Nível 3
(%)
Níveis (4+5)
(%)
Canadá 16,6
25,6
42,2
35,1
22,7
Aleamanha 14,4
34,2
48,6
38
13,4
Irlanda 22,6
29,8
52,4
34,1
13,5
Holanda 10,05
30,1
40,15
44,1
15,3
Polônia 42,6
34,5
77,1
19,8
3,1
Suécia 7,5
20,3
27,8
39,7
32,4
Suíça
(francesa) 17,6
33,7
51,3
38,6
10
Suíça (alemã)
19,3
35,7
55
36,1
8,9
Suíça
(italiana) 19,6
34,7
54,3
37,3
8,3
Estados
Unidos 20,7
25,9
46,6
32,4
21,1
Austrália 17
27,1
44,1
36,9
18,9
Bélgica 18,4
28,2
46,6
39
14,3
Nova
Zelândia 18,4
27,3
45,7
35
19,2
Reino Unido 21,8
30,3
52,1
31,3
16,6
Chile 50,1
35
85,1
13,3
1,6
Rep. Checa 15,7
38,1
53,8
37,8
8,4
Dinamarca 9,6
36,4
46
47,6
6,5
Finlândia 10,4
26,3
36,7
40,9
22,4
Hungria 33,8
42,7
76,5
20,8
2,6
Noruega 8,5
24,7
33,2
49,2
17,6
Portugal 48
29
77
18,5
4,4
Eslovênia 42,2
34,5
76,7
20,1
3,2
Fonte: Literacy in the Information Age (2000).
2.1.3 Instrumentos de medição do analfabetismo funcional
Em seu artigo Analfabetismo funcional: Introdução ao problema, Moreira (2000)
detalha a definição criada pelo Literacy Definition Commitee (US DEPT OF EDUCATION.
NATIONAL CENTER FOR EDUCATION STATISTICS, 1999) sobre os campos de
alfabetização:
Alfabetização em textos em prosa: envolve o conhecimento e as habilidades
necessárias para entender e usar informação de textos tanto expositivos como narrativos que
42
incluem editoriais, matérias de revistas e jornais, poemas e ficção. A prosa expositiva consiste
de informação impressa na forma de sentenças conectadas e passagens mais longas que
definem, descrevem, ou informam, tais como matérias de jornais ou instruções escritas. Já a
prosa narrativa conta uma estória, mas é menos freqüentemente usada por adultos na vida do
dia a dia, sendo mais usual em trabalhos escolares.
Não ocorre, portanto, tão freqüentemente nos textos apresentados nas tarefas de
alfabetismo em prosa. A prosa varia em seu cumprimento, densidade e estrutura. Se um adulto
sabe usar informação contida nos textos de prosa, ou seja, é alfabetizado em relação a textos
de prosa, isso significa que ele pode: localizar informação contida em prosa na presença de
informação relacionada, mas desnecessária; encontrar toda a informação necessária; integrar a
informação de várias partes de uma passagem de texto, escrevendo uma nova informação
relacionada ao texto. Exemplificando, ele é capaz de encontrar um trecho de informação em
um artigo de jornal, interpretar instruções de um certificado de garantia, inferir o tema de um
poema, ou contrastar opiniões expressas em editoriais.
Alfabetização em textos esquemáticos: diz respeito ao conhecimento e às habilidades
necessárias para localizar e usar informação contida em materiais que incluem formulários de
emprego, formulários de pagamento, horários de chegadas e partidas de meios de transporte,
mapas, tabelas e gráficos. Os textos esquemáticos diferem do texto em prosa pelo fato de que
são mais estruturados.
Consistem de prosa estruturada e informação quantitativa, em conjuntos complexos
arrumados em linhas e colunas, tais como tabelas e formulários de dados, em estruturas
hierárquicas tais como tabelas de conteúdos ou índices, ou em dispositivos visuais de
informação quantitativa, tais como gráficos, figuras e mapas. Se alguém sabe usar a
informação contida em textos esquemáticos, ou seja, é alfabetizado em textos esquemáticos,
isso significa que ele pode localizar informação nesses textos, repetir a busca tantas vezes
quantas sejam necessárias para encontrar toda a informação, integrar informações de várias
partes de um texto, e escrever nova informação se solicitado a fazer isto, em lugares
apropriados de um texto esquemático, ao mesmo tempo em que deixa de lado informação
relacionada, mas inapropriada.
O indivíduo convenientemente alfabetizado em textos esquemáticos é capaz de
localizar uma particular intersecção em um mapa de ruas ou estradas, de usar uma tabela de
horários para escolher o ônibus apropriado, ou de entrar com informação nos lugares corretos,
em um formulário de emprego.
Alfabetização em textos com informação numérica: envolve o conhecimento e as
habilidades requeridas para fazer operações aritméticas, tanto isolada como seqüencialmente,
43
usando números contidos em materiais impressos. As informações numéricas podem estar
localizadas tanto em textos em prosa como em textos esquemáticos. A informação
quantitativa pode ainda estar colocada em gráficos, mapas ou figuras, ou pode estar colocada
em forma digital, usando números inteiros, frações, decimais, percentagens ou unidades de
tempo (horas e minutos).
Alguém que sabe usar informação quantitativa contida em textos em prosa ou textos
esquemáticos, ou seja, que é convenientemente alfabetizado quantitativamente, consegue
localizar quantidades pertinentes, ao mesmo tempo em que abandona informação relacionada,
mas desnecessária, pode repetir a busca tantas vezes quantas sejam necessárias para encontrar
todos os números, pode integrar informações de várias partes de um texto ou documento,
pode inferir as operações aritméticas necessárias, e consegue fazer as operações aritméticas
corretamente. São exemplos: o levantamento de saldos em um talão de cheques, a realização
de operações numéricas básicas ou a determinação do total de juros em um anúncio de
empréstimo.
Quanto aos níveis de alfabetização, os resultados do NALS foram publicados usando 3
escalas: uma escala para textos em prosa, uma escala para textos esquemáticos e uma escala
para textos com informação quantitativa. Cada escala era pontuada de 0 a 500, com intervalos
de 1 ponto.
As pontuações em cada escala de alfabetização representam graus de proficiência ao
longo daquela particular dimensão de alfabetização. Uma pontuação baixa
(convencionalmente abaixo de 200) na escala de textos esquemáticos, por exemplo, indica
que um indivíduo tem habilidades muito limitadas para processar informação de tabelas,
figuras, gráficas, mapas, e semelhantes (mesmo aqueles que são breves e descomplicados).
Por outro lado, uma pontuação alta (convencionalmente acima de 375) indica habilidades
avançadas no desempenho de uma variedade de tarefas que envolvem o uso de documentos
complexos. As escalas de alfabetização também tornam possível determinar a dificuldade
relativa das tarefas de alfabetização incluídas no levantamento. Em outras palavras, tanto
quanto os indivíduos recebem pontuações nas escalas de acordo com seu desempenho na
avaliação, as tarefas de alfabetização recebem diferentes valores de escala de acordo com sua
dificuldade, como determinada pelo desempenho dos adultos que participaram do
levantamento. No caso do NALS, convencionalmente, uma tarefa (questão) é de um
determinado nível se 80% dos respondentes que foram alocados naquele vel conseguiram
responder à questão.
As tarefas (questões) foram projetadas para avaliar uma larga variedade de habilidades
refletindo as demandas que os adultos encontram em ambientes ocupacionais, comunitários e
44
familiares - habilidades que envolvem a leitura, a escrita e a computação. Dado que as tarefas
eram pensadas para simular as espécies de atividades em que as pessoas se envolvem quando
usam materiais impressos, abandonou-se o formato de respostas através de múltiplas
alternativas, adotando-se respostas abertas.
Os materiais selecionados para as tarefas incluíam diversas estruturas ou formatos
lingüísticos que os adultos encontram em suas atividades do dia a dia. Os materiais foram
reproduzidos em seus formatos originais, ou seja, como seriam originalmente encontrados. A
maioria dos materiais de textos em prosa usados eram expositivos - ou seja, descreviam,
definiam, ou informavam, dado que muito da prosa que as pessoas lêem é expositiva por
natureza; entretanto, narrativa e poesia também foram incluídas. Os materiais expositivos
incluíam uma diversidade de estruturas lingüísticas, de textos que eram altamente organizados
tanto tópica e visualmente a outros que eram frouxamente organizados. Também incluíam
textos de comprimento variado, desde artigos de revistas de gina inteira até artigos curtos
de jornais, com alguns parágrafos.
As tarefas de textos esquemáticos eram baseadas em uma grande variedade de
estruturas de documentos, que foram categorizados em tabelas, figuras e gráficos,
formulários, mapas e documentos miscelâneos. As tabelas incluíam documentos em formato
de matriz no qual a informação era arranjada em linhas e/ou colunas, tais como horários de
meios de transporte e listas ou tabelas de informação. Os documentos categorizados como
figuras e gráficos (do tipo torta, barra, e linha). Os formulários incluíam quaisquer
documentos que requeressem informação a ser preenchida, e as estruturas mistas incluíam
materiais como anúncios e cupons.
Dado que as tarefas com textos com informações quantitativas envolviam fazer
operações aritméticas sobre números imersos em material impresso, elas foram baseadas em
algum tipo de material de estímulo. Esses materiais incluíam tanto estruturas de textos em
prosa como esquemáticos, na medida em que não existem estruturas que sejam específicas a
tarefas quantitativas. A maioria destas tarefas foi baseada em estruturas de textos
esquemáticos.
Por outro lado, adultos não lêem materiais escritos em um vácuo, mas dentro de um
particular contexto ou para um particular propósito. O NALS usa 6 contextos para as tarefas
propostas, que são os seguintes:
- Lar e família: relações interpessoais, finanças pessoais, moradia e seguros.
- Saúde e segurança: drogas e álcool, prevenção e tratamento de doenças, prevenção de
acidentes e segurança, primeiros socorros, emergências, conservação de saúde.
- Comunidade e cidadania: recursos comunitários; busca e assimilação de informação.
45
- Economia do consumidor: crédito e serviços bancários, poupanças, propaganda e
publicidade, fazer compras, manutenção de posses pessoais.
- Trabalho: ocupações, buscando emprego, finanças, conservando emprego.
- Lazer e recreação: viagens, atividades recreacionais, restaurantes, etc.
Do total de tarefas, 32% dos materiais caíram dentro da categoria de comunidade e
cidadania. Entretanto, essa categoria não está representada em excesso, pois engloba na
verdade muitos materiais diferentes: notícias e matérias de jornais e revistas, informações
vindas de agências governamentais, horários de meios de transporte, informações de escolas e
colégios, etc.
Tarefas dos textos em prosa
Foram desenvolvidas de forma a envolver três estratégias para o processamento de
informação: localizar, integrar e gerar informação.
Tarefas de localização - os leitores deviam emparelhar informação dada na questão
tanto com informação literal, como com informação sinônima no texto. (aproximadamente
metade caíam nesta categoria)
Tarefas de integração - os leitores deviam juntar duas ou mais peças de informação
localizadas em partes diferentes do texto. (aproximadamente 1/8 das questões)
Tarefas de geração - requeriam que os leitores não apenas processassem informações
localizadas em pontos diferentes do texto, mas também que fossem além dessa informação
fazendo inferências amplas baseadas no texto de forma a produzir nova informação.
Tarefas dos textos esquemáticos
Também aqui as estratégias requeridas envolviam localizar, integrar e gerar
informação e, adicionalmente, “reciclar” informação.
Tarefas de localização - os leitores deviam emparelhar uma característica ou categoria
de informação dada na tarefa com outra informação idêntica ou sinônima num documento.
(aproximadamente 2/3 das questões caíam nesta categoria).
Tarefas de integração - os leitores deviam emparelhar duas ou mais características
localizadas em diferentes partes do documento e/ou contrastar informação. (1/7 das questões).
Tarefas de geração - requeriam que os leitores fossem além da informação dada no
texto, tanto baseando-se em seu conhecimento do assunto como fazendo inferências para
produzir nova informação. (1/10 das questões)
46
Tarefas de “reciclagem” - o leitor precisava repetir o processo de emparelhamento
identificando todos os exemplos que satisfaziam um conjunto de condições estipuladas na
questão ou diretiva. (1/10 das questões)
Tarefas dos textos com informação quantitativa
O leitor precisava fazer operações aritméticas: adição, subtração, multiplicação, ou
divisão - tanto simples como em combinação umas com as outras. Algumas tarefas
quantitativas obrigavam os leitores a explicar como eles poderiam resolver um problema, ao
invés de apenas produzir uma resposta numérica, e outras requeriam o uso de uma calculadora
simples, de quatro funções, para resolver o problema. Entre as tarefas do NALS, a
representação de informação numérica associada com as tarefas quantitativas incluía números
inteiros, decimais, porcentagens, frações e tempo (horas e minutos).
Adição e subtração, consideradas as tarefas mais fáceis, respondiam por metade das
questões. Quanto às operações de divisão e multiplicação, de grau maior de dificuldade,
respondiam por 1/4 das questões. Mais difíceis ainda eram as tarefas que requeriam mais de
uma operação (1/4 das questões).
Dadas as estratégias requeridas para processar a informação, as tarefas eram abertas ao
invés de múltipla escolha. Elas requeriam uma variedade de modos de resposta: sublinhar ou
circular informação no texto, copiar informação nele contida, completar um formulário,
perfazer operações algébricas, ou a produção de uma resposta através de inferências baseadas
em informação no texto ou explicando como montar e resolver um problema quantitativo.
Nos Estados Unidos, desde que as primeiras medidas começaram em 1917, os seguintes
resultados tem se revelado estáveis nestes últimos 80 anos:
I. Pessoas com maior grau de escolaridade saem-se melhor que adultos menos
escolarizados.
II. Adultos mais jovens saem-se melhor que adultos mais velhos.
II. Adultos nos estados do norte, do oeste e do leste (Estados Unidos) saem-se melhor
que aqueles nos estados do sul.
IV. Brancos saem-se melhor que afro-americanos ou pessoas que tem outra língua nativa
que não o inglês (Estados Unidos).
V. Adultos em ocupações profissionais, gerenciais e clericais saem-se melhor que adultos
em ocupações manuais, agriculturais e outras ocupações relativamente não habilidosas no
trato com a palavra escrita.
VI. Grupos de renda mais alta saem-se melhor que grupos com rendas mais baixas.
47
VII. Adultos com maior grau de escolarização envolvem-se em um maior volume de
leitura de livros, revistas e jornais.
VIII. Pais com melhor escolarização tendem a ter filhos que se saem melhor na escola.
XIX. As pesquisas mostram que as pessoas com baixa habilidade de leitura tem também
baixa habilidade de escutar.
Com exceção dos resultados III e IV, típicos dos Estados Unidos, os outros aplicam-se
igualmente bem a outros países, entre eles o Brasil, tanto quanto é possível deduzir das
informações
2.1.4 Medidas de analfabetismo funcional no Brasil
O Instituto Brasileiro de Geografia e Estatística IBGE apura o índice de
analfabetismo da população desde o século XIX. Esse índice, contudo, é baseado na auto-
avaliação da população sobre sua capacidade de leitura. Os critérios utilizados pelo IBGE
para considerar uma pessoa alfabetizada são os seguintes (COSTA, 2002):
- é capaz de assinar o próprio nome,
- é capaz de ler e escrever uma simples frase descrevendo tarefas diárias,
- é capaz de ler e escrever o próprio pensamento,
- é capaz de fazer um teste escrito e compreender a leitura de acordo com o nível
compatível com a terceira série primária,
- é capaz de se engajar em toda e qualquer atividade na qual seja preciso ler e escrever,
para exercê-la na sua comunidade.
Para Ferraro (2002, p. 22) analisar “níveis de analfabetismo e de letramento” na
população brasileira ao dos censos implica lidar com estatísticas educacionais. Isso coloca o
problema da qualidade (validade e fidedignidade) dessas estatísticas, provavelmente este tão
velho quanto as próprias estatísticas. Segundo o autor, antes do primeiro censo (1872)
reclamava-se das estatísticas da educação. Em 1855, em relatório anexo ao relatório do
ministro do Império, o então inspetor-geral da Instrução Pública, o conselheiro Eusébio de
Queiroz Coutinho Matoso da Câmara, referindo-se a vantagens, para as províncias, do estudo
comparativo das realizações no campo da Instrução, chegava à constatação amarga de que
infelizmente, os dados remetidos pelos presidentes não satisfaziam o pensamento da reforma
de 1854. “No nosso país”, observa o referido inspetor –geral, “ainda não se compreendeu bem
o papel da estatística e poucos sabem das suas condições e exigências”. Nem as sucessivas
determinações posteriores do governo foram capazes de fazer cumprir as prescrições do
regulamento de 854 relativamente à organização de uma estatística exata sobre os ramos de
48
ensino no Império. “A queixa deveria atravessar o Império e alcançar a República”,
sentenciaria Lourenço Filho, quase um século depois.
O analfabetismo, portanto, emergiu no Brasil como uma questão política, não como
uma questão econômica. Esta segunda dimensão do problema só seria levantada mais tarde, a
partir do segundo pós-guerra, com as teorias do desenvolvimento que dariam sustentação
teórica e ideológica ao período do Estado keynesiano ou do bem-estar. A Lei Saraiva 1882, do
final do Império, e todas as constituições republicanas anteriores à de 1988 se distinguiram,
sob este aspecto, pelo seu caráter discriminatório, rotulador e excludente em relação ao
analfabeto. O analfabetismo constitui-se na grande vergonha nacional. O voto foi
repetidamente negado aos analfabetos sob o argumento principalmente de sua incapacidade.
Os projetos de reforma constitucional nesse ponto questionaram de forma explícita, mas sem
resultado, tal incapacidade.
Ainda para o autor, que se ter uma atenção especial para a perspectiva histórica,
cobrindo os quase 130 anos decorridos do primeiro censo realizado no Brasil (1872 2000).
No decurso de um período tão longo, ocorreram várias mudanças conceituais “dentro” e
“fora” dos censos. Essas questões suscitam duas questões principais: da comparabilidade,
entre si, de estatísticas censitárias coletadas em diferentes momentos, especialmente quando
definidas por critérios diferentes, e a viabilidade de utilização dos dados censitários para
mensurar conceitos novos, como letramento e iletrismo.
Ainda considerando essas variáveis, os índices calculados pelo IBGE ao longo do
século apontam uma diminuição significativa do analfabetismo no país, como se pode
observar nas tabelas 11, 12 e 13 abaixo:
Tabela 10: Analfabetos na população de 05 anos de idade ou mais: Brasil 1872-2000
Ano Taxa de Analfabetismo
1872
82,3%
1890
82,6%
1920
71,2%
1940
61,2%
1950
57,2%
1960
46,7%
1970
38,7%
1980
31,9%
1991
24,2%
2000
16,7%
Fonte: Ferraro (2002, p. 34)
49
Tabela 11: Analfabetos na população de 10 anos de idade ou mais: Brasil 1940-2000
Ano Taxa de Analfabetismo
1940
56,7%
1950
51,5%
1960
39,7%
1970
32,9%
1980
25,5%
1991
18,9%
2000
12,8%
Fonte: Ferraro (2002, p. 34)
Tabela 12: Analfabetos na população de 15 anos de idade ou mais: Brasil 1920-2000
Ano Taxa de Analfabetismo
1920
64,9%
1940
55,9%
1950
50,5%
1960
39,6%
1970
33,6%
1980
25,5%
1991
19,4%
2000
13,6%
Fonte: IBGE (dados censitários)
Nas tabelas acima, podemos notar:
- taxas extremamente elevadas e estáveis no período que vai do primeiro ao segundo censo
(1872 a 1890);
- queda em ritmo mais ou menos constante no período de 1890 a 1950, com redução da taxa
de analfabetismo para 57,2% no censo de 1950;
- intensificação da queda no curto período de 1950 a 1960, com redução da taxa para 46,7%;
- desaceleração no ritmo da queda de analfabetismo a partir de 1970 até 2000, com taxas
caindo sucessivamente para 38,7%, 31,9%, 24,2% e 16,7%, sempre para a população de 5
anos ou mais.
Os dados também podem ser analisados pela Ilustração 5:
50
Ilustração 5: Evolução do índice de analfabetismo no Brasil (dados censitários)
Mesmo que os números pareçam animadores, a taxa de analfabetismo ainda é
alarmante. Analisando os dados por região e por idade, o quadro é ainda mais preocupante.
Vide Tabela 13 e Ilustração 6:
Tabela 13: Brasil, 1996: Taxas de Analfabetismo
Taxa de Analfabetismo %
15 anos
ou mais
15 a 19
anos
20 a 24
anos
25 a 29
anos
30 a 39
anos
40 a 49
anos
50 anos
ou mais
Brasil
14,7 6,0 7,1 8,1 10,2 15,5 31,5
Norte
11,6 3,3 4,2 6,2 8,6 14,5 32,7
Nordeste
28,7 14,1 16,9 19,1 24 33,8 52,7
Sudeste
8,7 1,8 2,6 3,3 4,9 8,7 21,9
Sul
8,9 2,0 2,8 3,8 5,2 8,5 22,0
Centro-
Oeste
11,6 2,5 3,9 4,8 8,1 14,1 32,6
Fonte: Brasil, Ministério da Educação, 2000, seminário Educação e Empregabilidade, p.13
0,00%
10,00%
20,00%
30,00%
40,00%
50,00%
60,00%
70,00%
80,00%
90,00%
1872 1890 1920 1940 1950 1960 1970 1980 1991 2000
51
Ilustração 6: Taxa de analfabetismo % no Brasil, por idade
Erro! Fonte de referência não encontrada.
Observa-se que as taxas de analfabetismo aumentam gradativamente com a idade. Observa-se que as taxas de analfabetismo aumentam gradativamente com a idade.
Esses valores confirmam o processo de erradicação do analfabetismo, verificado na tabela
acima. O problema do analfabetismo também apresenta um aspecto regional, com destaque
para a região nordeste, com mais de um quarto de sua população na situação de
analfabetismo. Vide Ilustração 7:
Ilustração 7: Comparativo do índice de analfabetismo, por idade, por região
Segundo Ribeiro (2001) nos países do Terceiro Mundo os estudos sobre o letramento
com base em pesquisas amostrais não se desenvolveram na mesma proporção que os países
desenvolvidos, certamente devido aos elevados recursos que requerem. Entretanto, nessas
0
5
10
15
20
25
30
35
15 anos ou
mais
15 a 19
anos
20 a 24
anos
25 a 29
anos
30 a 39
anos
40 a 49
anos
50 anos ou
mais
0
10
20
30
40
50
60
15
15 a 19
20 a 24
25 a 29
30 a 39
40 a 29
50
Título do Eixo
Norte
Brasil
Nordeste
Sudeste
Sul
Centro
-
oeste
52
regiões também se fazia presente a preocupação com o analfabetismo, ao lado da consciência
de que as exigências educacionais da sociedade iam além da alfabetização inicial e de que era
preciso uma compreensão melhor sobre o lugar da leitura e da escrita na escola e fora dela.
Segundo Ribeiro (2001, p. 289) o índice apresentado pelo IBGE é calculado com base
na auto-avaliação dos respondentes sobre a sua capacidade de ler e escrever. No censo de
1980 perguntava-se se as pessoas sabiam ler e escrever um bilhete simples e, no de 2000,
simplesmente se sabiam ler e escrever. Provavelmente variações desse gênero ou mesmo
outros aspectos da coleta de dados e no julgamento dos respondentes interferiram, ao longo do
tempo, no que se mediu exatamente como analfabetismo.
Ainda segundo Ribeiro (2001, p. 289), paulatinamente, o país passou a contar com
informações mais sistemáticas sobre o nível educacional da população e, na década de 1990, o
IBGE começou a publicar índices de analfabetismo funcional, tomando como base não a auto-
avaliação dos respondentes, mas o número de séries escolares concluídas com aprovação
pelo menos quatro.
Em 2001, a Ação Educativa, organização não governamental que se responsabilizou
pela realização do estudo latino-americano em São Paulo, estabeleceu uma parceria com o
Instituto Paulo Montenegro ação social do Ibope, um dos mais renomados institutos de
pesquisa privados do país, na iniciativa de criar o Indicador Nacional de Alfabetismo
Funcional, o INAF. O objetivo das duas instituições foi gerar informações que fomentassem e
enriquecessem o debate público sobre a temática, além de contribuir para a formulação de
políticas educacionais. Por meio da discussão entre especialistas do tema, gestores de
programas educacionais e profissionais de jornalismo, debateu-se acerca do interesse social
em criar um indicador que pudesse abarcar toda a complexidade envolvida no tema, evitando
as interpretações simplistas ou a utilização sensacionalista dos números
O INAF orienta-se por uma concepção ampla de alfabetismo, que abarca não
habilidades de leitura, escrita e cálculo numérico, mas também as práticas de leitura, escrita,
cálculo e representação numérica dos diversos segmentos sociais, em diversos contextos.
Considera também relevantes as expectativas e os julgamentos das pessoas sobre suas
habilidades e práticas, tendo em vista a dimensão ideológica da construção do alfabetismo
como problema social.
Segundo Ribeiro (2001, p. 298) no que se refere à verificação direta de habilidade de
letramento, o alcance de uma pesquisa como essa é limitado. Não é possível abarcar todas as
competências implicadas nas diversas práticas sociais de letramento; na verdade, só um
número reduzido delas pode ser traduzido em itens de um teste cuja duração e complexidade
precisam se ajustar as condições de uma amostra muito grande de indivíduos. Além disso, é
53
preciso levar em conta que o desempenho das pessoas em face das tarefas simuladas numa
situação de teste pode fornecer apenas uma aproximação do que seria seu desempenho em
situações reais de uso de leitura e escrita. Tendo em vista essas limitações, o teste optou por
pela verificação das habilidades mais recorrentes nas diversas práticas localização de
informações – por exemplo – tentando aproximar ao máximo aos textos e tarefas mais
freqüentes no cotidiano.
A amostra usada é de aproximadamente 2.000 pessoas, representativas da população
brasileira de 15 a 64 anos, residentes em zonas urbanas e rurais em todas as regiões do país.
Na verdade, existem dois tipos de INAF: o de Português (Leitura e Escrita) e o de
Matemática, aplicados alternadamente ano a ano. O INAF Português contém tarefas de leitura
e escrita e o INAF Matemática contém tarefas envolvendo cálculos e interpretações de
resultados e dados numéricos. Os resultados são correlacionados a informações socioculturais
dos participantes, além de informações sobre condições familiares e educacionais, hábitos de
leitura, e auto-avaliação pelos respondentes de suas habilidades. O INAF Português foi
realizado em 2001, 2003, 2005 e 2007 e aqui terá prioridade, mesmo porque os seus
resultados são semelhantes aos resultados do INAF Matemática.
O teste de leitura compreende 20 tarefas de complexidade variada, desde a localização
de uma informação simples num texto curto e familiar até questões envolvendo textos mais
longos e complexos, o estabelecimento de relações entre informações e realizações de
inferências. Além do teste, é aplicado um questionário que levanta informações sobre o
background familiar e educacional dos respondentes, sobre suas práticas de leitura e escrita
em diversas esferas de vivência ambiente doméstico, consumo, trabalho, educação, lazer e
religião – e também sobre o julgamento que fazem de suas próprias capacidades.
Os textos para leitura constavam de uma revista de variedades elaborada
especialmente para o teste. Uma das tarefas mais simples, com percentual de acertos de 87%
exigia que o leitor identificasse, num anúncio, a data de início de uma campanha de
vacinação. Outra tarefa cujo percentual de acertos foi de 75% consistiu na leitura de uma
carta breve, publicada na secção Cartas do Leitor, na qual o leitor devia encontrar uma
informação claramente associada à pergunta.
quatro níveis bem definidos de alfabetismo funcional: Analfabeto, Nível 1 -
alfabetismo nível rudimentar, Nível 2 - alfabetismo nível básico e vel 3 - alfabetismo nível
pleno (IPM, 2006). Esta divisão de veis é utilizada tanto para as habilidades de leitura e
escrita quanto para as habilidades de matemática. O INAF considera que indivíduos nos
níveis 0, 1 e 2 têm pouca ou nenhuma condição de participar plenamente na sociedade
moderna. O significado dos níveis é o seguinte (IPM, 2006):
54
Analfabeto: não consegue realizar tarefas simples de localização de
informações ainda que explícitas em textos fáceis;
Alfabetismo nível rudimentar: consegue localizar informações explícitas,
muitas vezes destacadas, em textos curtos;
Alfabetismo nível básico: possui capacidade de localizar informações em
textos curtos ou médios sem, entretanto relacionar as informações;
Alfabetismo nível pleno: capacidade de ler textos longos, localizar múltiplas
informações obedecendo a critérios definidos, relacionar e comparar textos.
A Tabela 14 apresenta a evolução dos níveis de alfabetismo (Leitura e Escrita,
2001 a 2007), onde se percebe pouca evolução desde o início das medidas.
Tabela 14: Evolução dos níveis de alfabetismo – leitura e escrita – INAF 2001 a 2007
2001
2003
2005
2007
Analfabetismo
9%
8%
7%
7%
Alfabetismo nível 1
31%
30%
30%
25%
Alfabetismo nível 2
34%
37%
38%
40%
Alfabetismo nível 3
26%
25%
26%
28%
Obs. Devido ao arredondamento das casas decimais, os percentuais relativos a 2005 totalizam 101%
Fonte: INAF 2007 - Instituto Paulo Montenegro – adaptado
Os resultados do INAF apresentam congruência com os resultados internacionais,
mostrando que, apesar de todos os problemas de medida, o analfabetismo funcional possui
características que se repetem em todos os lugares, que demandam explicações mais
aprofundadas. Assim, a escolaridade do respondente correlaciona-se invariavelmente com o
nível de analfabetismo funcional, mas não é a única variável a atuar. Em todos os estudos
conhecidos, também, as pessoas mais jovens apresentam melhores resultados, bem como
aquelas oriundas das regiões urbanas (em comparação aos moradores do campo). Claramente,
também, aparece a enorme importância do ambiente familiar como estimulador de melhores
resultados.
Infelizmente, no Brasil, ainda uma quantidade relativamente pequena de dados
coletados e de estudos realizados sobre o tema Caxito (2006) cita os seguintes trabalhos:
- Estudo sobre Alfabetização Funcional na Cidade de São Paulo (1997)
- Estudo das Competências Básicas (Alfabetização Funcional) da população de
Campinas e Rio de Janeiro (1997)
- INAF Indicador Nacional de alfabetismo Funcional Instituto Paulo
Montenegro – Ibope (2001)
55
- INAF - Indicador Nacional de alfabetismo Funcional Instituto Paulo
Montenegro – Ibope (2002)
- INAF - Indicador Nacional de alfabetismo Funcional Instituto Paulo
Montenegro – Ibope (2003).
- INAF - Indicador Nacional de alfabetismo Funcional Instituto Paulo
Montenegro – Ibope (2004)
- INAF - Indicador Nacional de alfabetismo Funcional Instituto Paulo
Montenegro – Ibope (2005).
- INAF - Indicador Nacional de alfabetismo Funcional Instituto Paulo
Montenegro – Ibope (2006).
- INAF - Indicador Nacional de alfabetismo Funcional Instituto Paulo
Montenegro – Ibope (2007).
- A dissertação de mestrado “Medição do Analfabetismo Funcional em Alunos
Ingressantes no Curso Superior de Administração de Empresas: Um estudo Exploratório”, de
autoria de Sylvia Ignácio da Costa, defendida no ano de 2002 na Fundação Escola de
Comércio Álvares Penteado - FECAP; e
- A tese de doutorado “Um estudo exploratório sobre a determinação dos níveis de
analfabetismo funcional de operários numa empresa industrial de material de transporte”, de
autoria de Geraldo Galhano, defendida no ano de 2004 na Escola de Comunicações e Artes da
Universidade de São Paulo - ECA-USP.
Além destes, mais recentemente, temos:
- a dissertação de mestrado “Alfabetismo funcional em alunos dos cursos superiores de
administração e de gestão tecnológica e sua relação com self directed learning”, de autoria de
Fabiano Caxito, defendida no ano de 2006 no Centro Universitário Nove de Julho
(UNINOVE).
- dissertação de mestrado O alfabetismo funcional na indústria: estudo exploratório
sobre a medição do seu índice e análise da correlação com variáveis sócio-demográficas” de
autoria de Paulo Ferreira, defendido em 2006 no Centro Universitário Nove de Julho
(UNINOVE).
Os dados mais recentes (INAF 2007) nos mostram algumas estatísticas de pesquisa
realizadas no Brasil, onde podemos verificar dados referentes ao gênero, faixa etária e região
dos pesquisados.
Segundo Artes (2007, p.565) nas últimas décadas, a questão da apropriação
diferenciada da leitura por homens e mulheres vem sendo abordada por diversas áreas de
pesquisa. No caso dos meninos e das meninas, principalmente dentro do espaço escolar, há
56
inúmeros autores que indicam essas discrepâncias, sempre na direção de que as meninas têm
maior afinidade com as práticas de leitura e melhor desempenho nos testes que avaliam
letramento. Tal fato pode ser constatado na pesquisa referente ao INAF 2007 com relação ao
gênero. Vide Tabela 15 e Ilustração 8:
Tabela 15: Analfabetismo funcional no Brasil – por gênero
Homens Mulheres
Analfabeto 7% 7%
Rudimentar 27% 24%
Básico 39% 41%
Pleno 27% 29%
Analfabetos funcionais 34% 31%
Alfabetizados funcionalmente 66% 69%
Fonte: INAF 2007 - Instituto Paulo Montenegro – adaptado
Ilustração 8: Analfabetismo funcional no Brasil – por gênero
Artes (2007, p.578) com base nos dados do INAF 2001, efetuou uma análise dos
resultados obtidos para o índice de analfabetismo funcional por gênero. Ela desagregou o
grupo de mulheres entres as que trabalhavam fora e as donas-de-casa. O resultado dessa
desagregação até certo ponto ficou dentro do esperado: as mulheres que trabalham fora
alcançaram um índice de acertos maior comparados aos homens que trabalham e donas-de-
casa.
0%
10%
20%
30%
40%
50%
60%
70%
80%
Homens
Mulheres
Analfabetos funcionais
Alfabetizados
funcionalmente
57
Obviamente, além dessas, outras análises podem ser realizadas, como a questão da
faixa etária. Vide Tabela 16:
Tabela 16: Analfabetismo Funcional no Brasil – por faixa etária
De 15 a
24 anos
De 25 a
34 anos
De 35 a
49 anos
De 50 a
64 anos
Analfabeto 2% 3% 9% 14%
Rudimentar 14% 21% 29% 41%
Básico 47% 41% 37% 33%
Pleno 37% 35% 25% 12%
Analfabetos funcionais 17% 24% 38% 55%
Alfabetizados funcionalmente 83% 76% 62% 45%
Fonte: INAF 2007 - Instituto Paulo Montenegro – adaptado
É possível notar que a taxa de analfabetismo funcional (assim como a de
analfabetismo medido pelo IBGE) apresenta índices mais altos para pessoas com idade mais
avançada.
Quanto à região, a mesma tendência do IBGE também pode ser observada. Vide
Tabela 17:
Tabela 17: Analfabetismo Funcional no Brasil – por região
INAF/BRASIL
Norte / Centro-
Oeste Nordeste Sudeste Sul (2001 a 2007)
Analfabeto 11% 18% 15% 8%
Rudimentar 26% 23% 31% 25%
Básico 37% 35% 35% 38%
Pleno 26% 24% 19% 28%
Analfabetos funcionais 37% 41% 46% 33%
Alfabetizados funcionalmente 63% 59% 54% 67%
Fonte: INAF 2007 - Instituto Paulo Montenegro – adaptado
2.1.5 Medidas de analfabetismo funcional em alunos universitários
Segundo Oliveira e Santos (2005) é inquestionável a responsabilidade da leitura em
uma educação de qualidade, mas as evidências apontam que diversos alunos saem do ensino
fundamental e médio sem essa habilidade. Tais alunos ingressam no ensino superior com
58
sérias deficiências no comportamento de leitura. Fato lastimável, pois no ensino universitário
a leitura é primordial, visto que ela dará ao estudante subsídios para o desenvolvimento
crítico, cultural e técnico necessário a sua formação.
Ainda para as autoras, a universidade tem o dever de proporcionar ao estudante uma
formação que lhe propicie condições de desenvolver uma leitura eficaz, principalmente no
que tange à leitura técnico-científica, que é primordial ao futuro desempenho profissional
deste estudante. A habilidade de leitura é essencial para o estudante universitário, pois seu
sucesso no ensino superior está associado a sua maturidade em leitura, que pode ser
melhorada se diagnosticada apropriadamente. Assim, o papel da universidade é planejar,
desenvolver e administrar programas de superação das limitações relacionadas à dificuldade
de leitura.
Quanto ao analfabetismo funcional entre universitários, este não pode ser entendido
como na população em geral. Evidentemente, estudantes universitários, usualmente, têm
maior facilidade com a palavra oral e escrita do que a média da população. No entanto,
durante o curso, são expostos a materiais escritos que têm ligação íntima com seu aprendizado
e o seu futuro na profissão escolhida. Alunos com dificuldades de leitura, interpretação e
escrita são, evidentemente, um elemento frágil no ensino universitário, cujo baixo nível tem
sido apontado constantemente.
A medida do analfabetismo funcional entre universitários deve ser aferida com
instrumentos especialmente desenhados para tal, curso a curso, de maneira que realmente
possam mapear as dificuldades dos alunos com os materiais que sejam característicos de seu
universo de aprendizado e futura atuação profissional.
Os poucos estudos envolvendo estudantes universitários têm sido efetuados através de
dissertações de mestrado, sendo divulgados principalmente por meio de congressos científicos
(COSTA, 2002; CAXITO, MOREIRA, FERREIRA e QUEIROZ, 2007; MEDEIROS, 2006).
Todos os trabalhos relevantes até o momento dedicaram-se a estudantes de administração de
empresas.
O estudo de Costa (2002) foi o primeiro a desenvolver um instrumento próprio
(questionário) contendo itens retirados de materiais encontrados ou usados em cursos de
administração, tais como livros didáticos da área, jornais como Gazeta Mercantil, Valor
Econômico e Diário do Comércio e Indústria, formulários de pedido de emprego, matérias em
revistas como Exame e RAE - FGV, e assim por diante. O questionário pioneiro desenvolvido
foi posteriormente melhorado e ampliado em duas dissertações de mestrado mais recentes,
(CAXITO, 2006; MEDEIROS, 2006). Ambas usaram o mesmo instrumento, aplicado, porém,
a amostras diferentes e com objetivos finais diferentes.
59
A dissertação de mestrado de Caxito (2006) deu origem a um trabalho posteriormente
apresentado no ENANPAD 2007 (CAXITO, MOREIRA, FERREIRA E QUEIROZ, 2007).
Caxito (2006) utilizou uma amostra de 422 estudantes universitários, principalmente de
administração de empresas. De acordo com as respostas e seguindo um procedimento
metodológico especialmente desenvolvido para a dissertação, os alunos foram alocados em 4
níveis de alfabetização funcional, sendo considerados aptos para os estudos de administração
os colocados nos níveis 3 e 4 (níveis superiores de alfabetização funcional). Entretanto,
devido ao mal desempenho de muitos alunos, foi necessário criar um quinto nível
(denominado de nível zero) composto por alunos quase que completamente analfabetos no
sentido clássico. A Tabela 18 mostra a alocação final dos estudantes nos níveis, revelando um
péssimo quadro que, teme-se, possa se reproduzir em outros estudos e outros cursos: menos
de 10% dos alunos foram considerados aptos para cursar administração e mais de 22% eram
virtualmente irrecuperáveis em curto prazo.
Tabela 18: Distribuição da amostra segundo os níveis de habilidades
Nível Nº de respondentes % da amostra
Nível 0 94 22,3
Nível 1 138 32,7
Nível 2 151 35,8
Nível 3 37 8,8
Nível 4 2 0,5
Fonte: Caxito (2006)
Um resultado particularmente importante no estudo de Caxito (2006) foi a relação
negativa entre o grau de analfabetismo funcional e o chamado SDL (Self Directed Learning)
ou Aprendizado Auto-dirigido. Os estudos sobre SDL foram introduzidos por Knowles (1973,
1975) como sendo uma das principais formas de aprendizagem do indivíduo adulto. Por SDL
entende-se a capacidade menor ou maior de um indivíduo tomar a iniciativa, com pouca ou
nenhuma ajuda externa, de diagnosticar suas necessidades de aprendizagem, de formular
metas de aprendizagem, selecionar e implementar meios para essa aprendizagem e também de
avaliar os seus resultados. Altos graus de SDL significam alto grau de maturidade para os
estudos e relativa independência do professor, apontando para um indivíduo com condições
de aprender pela vida toda. O que resultou da análise evidenciou que estudantes dos veis
zero, 1 e 2 apresentavam pouquíssima competência para o aprendizado auto dirigido. Isso nos
coloca frente a frente com uma porcentagem de 90% de alunos universitários da amostra não
60
preparados, imaturos e sem muitos recursos cognitivos para os estudos a que se propuseram
ou para o aprendizado contínuo em sua profissão.
O pouco preparo de muitos estudantes universitários fica ainda mais claro quando se
consideram os resultados do trabalho de Medeiros (1996). Trabalhando com uma amostra de
322 estudantes de administração de empresas, o autor pesquisou o efeito do analfabetismo
funcional sobre a auto-eficácia percebida dos alunos e seu lócus de controle. O conceito de
auto-eficácia foi desenvolvido por Bandura (1986), que a define como a avaliação que um
indivíduo faz de sua própria habilidade de realizar uma tarefa dentro de certo domínio.
Indivíduos que se vêem como pouco auto-eficazes são fragilizados em relação ao meio
ambiente no qual devem se mover, e particularmente fragilizados em relação às dificuldades
encontradas no seu curso universitário.
Por sua vez, o construto de lócus de controle deve muito a Rotter (1966) que o define
como o grau de percepção de controle que as pessoas têm relacionado a eventos que ocorrem
ao seu redor, considerando-o como uma disposição pessoal aprendida pelo indivíduo, ao
longo de suas experiências cotidianas de controle de contingências e de reforço de seu
comportamento. Assim, o lócus de controle do indivíduo é avaliado em duas dimensões:
interna e externa. Estas dimensões seriam, segundo o autor, extremos de uma escala
unidimensional desenvolvida por ele, em seus estudos. Neste sentido, pessoas com maior grau
interno de lócus de controle têm a percepção de sentirem-se mais responsáveis sobre os
eventos do dia a dia que ocorrem ao seu redor. Por outro lado, pessoas com maior grau
externo de lócus de controle têm a percepção que pouco influenciam os eventos do dia a dia
que ocorrem ao redor delas. Assim, pode-se dizer que pessoas com maior grau interno tendem
a crer em seus esforços pessoais, habilidade e iniciativa como possíveis e principais fatores de
influência sobre eventos próximos e que ocorrem no dia a dia, enquanto pessoas com maior
grau externo tendem a crer na interferência de outras pessoas, nas estruturas sociais, em sorte
ou fatalidade como possíveis e principais fatores de influência sobre eventos próximos e que
ocorrem no dia a dia.
As associações encontradas por Medeiros (2006) são nítidas e dramáticas: quanto maior
o grau de analfabetismo funcional do estudante, maior é sua necessidade de controle externo
(dependência do meio, do professor, da escola, de regras claras, etc.) e menor sua percepção
de competência para realizar as suas tarefas, inclusive como aprendiz.
61
2.2 O curso de graduação em Ciências Contábeis
2.2.1 Histórico do curso
Segundo os estudos realizados por Fávero (1987), Hermes (1986) e Romanelli (1993),
podemos dizer que o ensino da contabilidade no Brasil desenvolveu-se de acordo com a
descrição a seguir.
A contabilidade foi surgindo de forma tímida como objeto e área de conhecimento a
ser transmitido. Primeiramente, como disciplina em cursos esparsos, e mais tarde surge como
curso específico, com objetivo de preparar profissionais com maior conhecimento nessa área
de atuação.
Os cursos oferecidos no ensino comercial necessitavam de pouquíssimos
investimentos, o que os diferenciava dos cursos que estavam na dependência do poder
público; assim apresentavam e se constituíam de uma “vocação” para o comércio privado de
ensino. Além dessa característica, serviam para atender à demanda da classe média que
começava a constituir-se. Esses cursos eram visados pelas profissões liberais e também pelos
destinados aos empregos públicos.
O ensino comercial no Brasil foi organizado com o Decreto no. 1339, de 09 de janeiro
de 1905. Nessa época foram instituídos os cursos regulares para o ensino da contabilidade na
existente Academia de Comércio do Rio de Janeiro e na então Escola Prática de Comércio
de São Paulo, ambas criadas em 1902.
Na realidade, a organização do ensino comercial que se buscava foi frustrada, e o que
resultou foi apenas o restrito reconhecimento de utilidade pública dessas duas escolas e o
reconhecimento dos diplomas emitidos.
No Decreto no. 17.329, de 28 de maio de 1926, que passou a regulamentar o Ensino
Comercial, estava previsto um curso geral com duração de quatro anos, seguido ou não de um
curso superior. Contudo esse curso básico foi denominado “Curso Geral”, era o que habilitava
para as funções de guarda-livros e perito judicial e empregos de fazenda. Era um curso
essencialmente prático e as disciplinas que formavam o currículo eram: português, francês,
inglês, aritmética, álgebra, geometria, história, ciências naturais, noções de direito civil e
comercial, legislação de fazenda e aduaneira, prática jurídico-comercial, caligrafia,
estenografia, desenho e escrituração mercantil.
No curso denominado “superior” e que tinha caráter facultativo para o estabelecimento
do ensino comercial, as disciplinas que formavam o currículo nada visavam além da mera
transmissão-reprodução do conhecimento até então acumulado. Eram contempladas com a
retórica do discurso e assim se constituíam nas disciplinas de geografia comercial e estatística,
62
história do comércio e da indústria, tecnologia industrial e mercantil, direito comercial e
marítimo, economia política, ciência das finanças, contabilidade do estado, direito
internacional, diplomacia, história dos tratados e correspondência diplomática, alemão,
italiano ou espanhol, matemática superior, contabilidade mercantil comparada e banco
modelo.
Esse conjunto de disciplinas era ministrado em curso com três anos de duração, que
outorgava aos formandos o título de bacharéis em Ciências Econômicas-Comerciais. Esse
curso visava formar profissionais solidamente capacitados, destinados aos serviços do
Ministério das Relações Exteriores, bancos e grandes empresas comerciais. A passagem para
o curso superior era feita através do curso geral, que servia de base preparatória, ou seja,
servia de base para o ingresso no curso superior.
Porém, no Brasil, proliferaram as Escolas de Comércio, com evidências de um ensino
sem objetivos claramente delineados e assim, por força do decreto no. 4724-A, de 23 de
agosto de 1923, estas tiveram seus diplomas equiparados aos das escolas anteriormente
mencionadas, obtendo reconhecimento de utilidade pública. Sem alcançar os objetivos para o
que foram propostos, decorrentes de uma política pública descompromissada para com o
ensino vigente, tais cursos começaram a sofrer críticas. Esses são fatos que marcaram o
surgimento de uma escola brasileira que, desvinculada de um contexto sócio-histórico e do
desenvolvimento econômico do país, pouco contribuiu para o desenvolvimento.
Situada na esfera do ensino superior, a contabilidade contribuiu para a criação, a 26 de
janeiro de 1946, da Faculdade de Ciências Econômicas e Administrativas da cidade de São
Paulo, sendo criado o curso de Ciências Contábeis e Atuariais e extinguindo-se o curso médio
de contador. Também o curso de Administração e Finanças foi desdobrado em dois novos
cursos: no curso de Ciências Econômicas e no curso de Ciências Contábeis e Atuariais.
a Lei no. 1041, de 31 de julho de 1951, apresentou novas reformulações acerca
desses cursos. Novos desmembramentos foram feitos, sendo dividido o curso de Ciências
Contábeis e Atuariais em dois cursos distintos: Curso de Contador e Curso de Atuário, sem,
contudo, extinguir-se o curso anterior, ou seja, denominado Ciências Contábeis e Atuariais.
Novas transformações, tanto no nível superior quanto no nível médio, que envolvem o
desenvolvimento da contabilidade no sistema educacional, terão fundamentos na Lei no.
4024, de 20 de dezembro de 1961 que, ao criar o Conselho Federal de Educação, atribui a este
a competência de fixar os currículos mínimos e a duração dos cursos. Apesar de ter essa Lei
fixado as diretrizes e bases da educação nacional, muito pouco, ou nada de consubstancial foi
inserido no tocante ao nível médio profissional de ensino.
63
Atualmente, de acordo com o artigo da resolução CNE/CES 10/2004, pressupõe-
se uma formação mais abrangente nos conteúdos obrigatórios para formação básica,
profissional e teórico-prática no curso de Ciências Contábeis. Tais conteúdos são:
I conteúdos de formação básica: estudos relacionados a outras áreas de conhecimento,
sobretudo Administração, Economia, Direito, Métodos Quantitativos, Matemática e
Estatística;
II conteúdos de formação profissional: estudos específicos atinentes às Teorias da
Contabilidade, incluindo as noções das atividades atuariais e de quantificações de
informações financeiras, patrimoniais, governamentais e não-governamentais, de auditorias,
perícias, arbitragem e controladoria, com suas aplicações peculiares ao setor público e
privado;
III – conteúdos de formação teórico-prática: estágio curricular supervisionado, atividades
complementares, estudos independentes, conteúdos optativos, prática em laboratórios de
informática utilizando softwares atualizados para Contabilidade.
Na configuração do Currículo Pleno para o curso de Ciências Contábeis, as
instituições de ensino têm liberdade para considerar as peculiaridades locais e regionais em
função da opção da ênfase escolhida pelo curso que for adequada ao perfil desejado do
formando, obedecendo, entretanto, o limite de 50% da carga horária total para os conteúdos
de formação básica e profissional e 50% para os conteúdos das ênfases curriculares. Dessa
forma o curso de Contabilidade passa a ter um caráter especialista.
Segundo Iudicibus e Franco (1983), havia a necessidade de preparar profissionais, não
apenas com o domínio das mais avançadas técnicas disponíveis, mas que os estudantes sejam
dotados de habilidades e discernimento necessário para além do “como fazer”, perseguirem “o
que fazer”. Dominar a técnica não é suficiente. O mais importante é estar preparado para
perceber quando a técnica precisa evoluir.
Para Lanaro (1946, p. 26) o curso de Contabilidade, ministrado nas escolas de
comércio, além de não satisfazer completamente as nossas necessidades, é quase de um modo
geral ministrado com pouca eficiência, visto a dificuldade de se encontrar bons professores,
além de outras circunstâncias, tais como: grande número de alunos em cada classe, falta de
uma boa disciplina e deficiência das aulas quanto ao seu sistema prático.
Kramer (2005, p.71) afirma que o grande desafio da educação contábil é adequar seus
aprendizes à demanda da realidade econômica com responsabilidade e competência. Para a
autora a linha educacional que tem sido adotada impossibilita o aluno a criar e o torna
reprodutor de idéias entendidas como verdades absolutas.
64
Para que o profissional de contabilidade, hoje estudante, saia da universidade com as
características desejadas pelo mercado, Nossa (1999) diz que é necessário que se tenha uma
estrutura adequada funcionando, um currículo compatível implantado e, principalmente, um
corpo docente capaz de contribuir com essa formação. É preciso que o professor de
Contabilidade tenha uma percepção clara da sociedade, que se encontra em rápida evolução.
Deve compreender a realidade em que vive, integrando diariamente os diversos fenômenos
sociais, econômicos e jurídicos. Em outras palavras, deve ter conhecimentos técnicos da
Contabilidade e de áreas afins, de metodologia de ensino, de cultura geral e aptidões sociais.
Para Pereira e Leite Filho (2002, p.30) o profissional contábil esperado pela sociedade
é aquele que agrega valor à organização, com uma cultura acima da média, atualizada e
consciente da sua responsabilidade social, que age com ética e trabalha com competência e
dignidade para proporcionar ao usuário da informação, e a toda sociedade, a confiabilidade
esperada.
Além disso, as competências e habilidades preconizadas pelas diretrizes curriculares
para o curso superior de Ciências Contábeis constam na resolução CNE/CES no. 6 de 31 de
março e resolução CNE/CES no. 10 de 16 de dezembro de 2004 do MEC:
Art. 4º. O curso de graduação de Ciências Contábeis deve possibilitar a formação profissional
que revele, pelo menos, as seguintes competências e habilidades:
I – utilizar adequadamente a terminologia e a linguagem das Ciências Contábeis e Atuariais;
II – demonstrar visão sistêmica e interdisciplinar da atividade contábil;
III elaborar pareceres e relatórios que contribuem para o desempenho eficiente e eficaz de
seus usuários, quaisquer que sejam os modelos organizacionais;
IV – aplicar adequadamente a legislação inerente às funções contábeis;
V – desenvolver, com motivação e através da permanente articulação, a liderança entre
equipes multidisciplinares para a captação de insumos necessários aos controles técnicos, a
geração e disseminação de informações contábeis, com reconhecido nível de precisão;
VI exercer suas funções com expressivo domínio das funções contábeis e atuariais que
viabilizem aos agentes econômicos e aos administradores de qualquer segmento produtivo ou
institucional o pleno cumprimento de sua responsabilidade quanto ao gerenciamento, aos
controles e à prestação de contas de sua gestão perante a sociedade, gerando, também,
informações para a tomada de decisão, organização de atitudes e construção de valores
orientados para a cidadania;
VII desenvolver, analisar e implantar sistemas de informação contábil e de controle
gerencial;
65
VIII exercer com ética e proficiência as atribuições e prerrogativas que lhe são prescritas
através da legislação específica, revelando domínios adequados aos diferentes modelos
organizacionais.
Com todas essas exigências, deve-se destacar a importância da qualidade na formação
acadêmica do profissional de Contabilidade, não somente no que tange aos docentes ou
instituição de ensino, mas principalmente, no quão pronto é o aluno para receber essa
formação.
Vale destacar que, no que tange à pós-graduação, a área contábil não conta com muitas
instituições de ensino. Segundo dados da Capes (2008), existem apenas dezoito instituições
que oferecem curso de mestrado (sendo três delas, de mestrado profissional) e apenas três que
oferecem o curso de doutorado. Destaca-se ainda o fato se somente cinco dessas instituições
possuírem conceito superior a 4 na avaliação da Capes. Dessa forma, podemos dizer que a
área contábil é realmente muito voltada à prática, ao mercado, sendo que as atividades
relacionadas à pesquisa não tem sido um campo muito explorado pelos profissionais da área.
O curso de graduação de Ciências Contábeis tem se mostrado um curso chamado “terminal”,
ou seja um curso que prepara o indivíduo para uma carreira voltada ao mercado, sem muita
perspectiva de continuidade de estudos, pesquisa e atividades relacionadas à academia.
2.2.2 Avaliação do curso de Ciências Contábeis
Todas as áreas de conhecimento sempre tiveram como preocupação a educação e tal
fato não é diferente na área contábil. Isto está especialmente relacionado ao fato de que os
profissionais que chegam ao mercado nem sempre condizem com a expectativa do mercado.
Neste sentido, o INEP Instituto de Pesquisas Educacionais através do Sistema
Nacional de Avaliação do Ensino Superior (SINAES) realiza anualmente o ENADE (Exame
Nacional de Desempenho dos Estudantes).
A Lei Federal no. 10.961, de 14 de abril de 2004 versa sobre o ENADE:
Art. 5o A avaliação do desempenho dos estudantes dos cursos de graduação será realizada
mediante aplicação do Exame Nacional de Desempenho dos Estudantes - ENADE.
§ 1o O ENADE aferirá o desempenho dos estudantes em relação aos conteúdos programáticos
previstos nas diretrizes curriculares do respectivo curso de graduação, suas habilidades para
ajustamento às exigências decorrentes da evolução do conhecimento e suas competências para
compreender temas exteriores ao âmbito específico de sua profissão, ligados à realidade
brasileira e mundial e a outras áreas do conhecimento.
66
§ 2o O ENADE será aplicado periodicamente, admitida a utilização de procedimentos
amostrais, aos alunos de todos os cursos de graduação, ao final do primeiro e do último ano
de curso.
§ 3o A periodicidade máxima de aplicação do ENADE aos estudantes de cada curso de
graduação será trienal.
§ 4o A aplicação do ENADE será acompanhada de instrumento destinado a levantar o perfil
dos estudantes, relevante para a compreensão de seus resultados.
§ 5o O ENADE é componente curricular obrigatório dos cursos de graduação, sendo inscrita
no histórico escolar do estudante somente a sua situação regular com relação a essa obrigação,
atestada pela sua efetiva participação ou, quando for o caso, dispensa oficial pelo Ministério
da Educação, na forma estabelecida em regulamento.
§ 6o Será responsabilidade do dirigente da instituição de educação superior a inscrição junto
ao Instituto Nacional de Estudos e Pesquisas Educacionais Anísio Teixeira - INEP de todos os
alunos habilitados à participação no ENADE.
§ 7o A não-inscrição de alunos habilitados para participação no ENADE, nos prazos
estipulados pelo INEP, sujeitará a instituição à aplicação das sanções previstas no § 2o do
art.10, sem prejuízo do disposto no art. 12 desta Lei.
§ 8o A avaliação do desempenho dos alunos de cada curso no ENADE será expressa por meio
de conceitos, ordenados em uma escala com 5 (cinco) níveis, tomando por base padrões
mínimos estabelecidos por especialistas das diferentes áreas do conhecimento.
§ 9o Na divulgação dos resultados da avaliação é vedada a identificação nominal do resultado
individual obtido pelo aluno examinado, que será a ele exclusivamente fornecido em
documento específico, emitido pelo INEP.
§ 10. Aos estudantes de melhor desempenho no ENADE o Ministério da Educação concederá
estímulo, na forma de bolsa de estudos, ou auxílio específico, ou ainda alguma outra forma de
distinção com objetivo similar, destinado a favorecer a excelência e a continuidade dos
estudos, em nível de graduação ou de pós-graduação, conforme estabelecido em regulamento.
§ 11. A introdução do ENADE, como um dos procedimentos de avaliação do SINAES, será
efetuada gradativamente, cabendo ao Ministro de Estado da Educação determinar anualmente
os cursos de graduação a cujos estudantes será aplicado.
No ano de 2006, tal avaliação foi destinada aos estudantes de Ciências Contábeis
visando aferir:
o nível de compreensão em relação às questões sociais, econômicas e financeiras;
o grau de domínio de elaboração das demonstrações contábeis e de análise e
interpretação das suas informações, e consecutiva utilização no processo decisório;
67
os conhecimentos das funções de prestações de contas, auditorias, perícias e
arbitragem;
o conhecimento de análise quantitativa e qualitativa de dados e informações;
a capacidade de reconhecer, de avaliar e de utilizar tecnologias de informação.
De acordo com a Portaria INEP 121 de 28 de julho de 2006, o exame tomou como
referência que um profissional da área contábil apresente o seguinte perfil:
domínio da Ciência Contábil;
capacidade de abstração;
habilidade numérica;
visão sistêmica;
habilidade de comunicação oral e escrita;
capacidade de assumir responsabilidades;
conduta ética;
capacidade de conviver em ambientes de conflitos.
A prova do ENADE 2006, no componente específico da área Ciências Contábeis, avaliou
se o estudante desenvolveu, no processo de formação, habilidades e competências:
utilizar adequadamente a terminologia e a linguagem das Ciências Contábeis;
demonstrar visão sistêmica e interdisciplinar da atividade contábil;
elaborar pareceres e relatórios que contribuam para o desempenho eficiente e eficaz de
seus usuários, quaisquer que sejam os modelos organizacionais;
aplicar adequadamente a legislação inerente às funções contábeis;
desenvolver, com motivação e através de permanente articulação, a liderança entre
equipes multidisciplinares para a captação de insumos necessários aos controles
técnicos, à geração e disseminação de informações contábeis, com reconhecido vel
de precisão;
exercer suas responsabilidades com domínio das funções contábeis, incluindo
atividades de quantificação de informações financeiras, físicas, econômicas e de outra
natureza, que viabilizem aos agentes econômicos e aos administradores de qualquer
segmento produtivo ou institucional o pleno cumprimento de seus encargos quanto ao
gerenciamento, aos controles e à prestação de contas de sua gestão perante a
sociedade, gerando também informações para a tomada de decisão, julgamento,
organização de atitudes e construção de valores orientados para a cidadania;
68
desenvolver, analisar e implantar sistemas de informação contábil e de controle
gerencial, revelando capacidade crítico-analítica para avaliar as implicações
organizacionais da tecnologia da informação;
exercer com ética e proficiência as atribuições e prerrogativas que lhe são prescritas
através da legislação específica, revelando domínios adequados aos diferentes
modelos organizacionais.
A prova do ENADE 2006, no componente específico da área de Ciências Contábeis,
tomoucomo referencial os conteúdos a seguir:
teoria contábil e características qualitativas da informação contábil;
ética geral e profissional;
escrituração contábil e elaboração de demonstrações contábeis;
análise e interpretação de demonstrações contábeis;
contabilidade e análise de custo;
controladoria;
orçamento e administração financeira;
contabilidade e orçamento governamental;
noções de auditoria externa e interna;
noções de perícia e arbitragem;
noções de legislação societária, trabalhista e tributária;
noções de estatística descritiva e inferência (especialmente, probabilidade);
noções de sistemas e tecnologias de informações
Tais conceitos (avaliados pelo ENADE 2006) foram base para o desenvolvimento do
instrumento de medição do analfabetismo funcional entre os alunos de Ciências Contábeis,
que será detalhado no capítulo 4.
Como resultado deste exame aplicado em 2006, foram avaliadas768 instituições de
ensino superior que ministram o curso de Ciências Contábeis em todo o país. O ENADE
atribuiu conceitos à formação geral dos estudantes (as questões desta parte da prova foram de
natureza transdisciplinar e exploraram habilidades e competências importantes para os
estudantes de todas as áreas do conhecimento: capacidade de relatar, analisar, sintetizar,
inferir, comunicar-se com clareza e coerência, usar adequadamente em diferentes contextos a
língua portuguesa, foram contemplados temas como sociodiversidade: multiculturalismo e
inclusão; exclusão e minorias; biodiversidade; ecologia; novos mapas sócio e geopolíticos;
globalização; arte e filosofia; políticas públicas: educação, habitação, saúde e segurança; redes
sociais e responsabilidade: setor público, privado, terceiro setor; relações interpessoais; vida
69
urbana e rural; inclusão/exclusão digital; cidadania; violência; terrorismo, avanços
tecnológicos, relações de trabalho) e formação específica (conforme detalhado anteriormente).
Dessa forma, calculou-se o conceito pela média ponderada da nota padronizada dos
concluintes no componente específico, da nota padronizada dos ingressantes no componente
específico e da nota padronizada em formação geral (concluintes e ingressantes), possuindo
estas, respectivamente, os seguintes pesos: 60%, 15% e 25%. Assim, a parte referente ao
componente específico contribui com 75% da nota final, enquanto a referente à formação
geral contribui com 25%. O conceito é apresentado em cinco categorias (1 a 5) sendo que 1 é
o resultado mais baixo e 5 é o melhor resultado possível. Há ainda o conceito SC, quando não
havia ingressantes ou concluintes que participaram efetivamente do ENADE através da
realização da prova.
Os resultados podem ser observados na Ilustração 9:
Ilustração 9: ENADE 2006 – Avaliação nacional do curso de Ciências Contábeis
A ilustração 9 mostra que é bastante evidente o desempenho mediano dos estudantes,
sendo bastante pequeno o número instituições que atingiram o maior conceito atribuído na
avaliação do ENADE 2006.
0
50
100
150
200
250
300
conceito ENADE
mero de instituições
1 2 3 4 5 SC
70
2.3 Desempenho acadêmico
O trabalho de muitos pesquisadores tem buscado analisar o sujeito enquanto leitor, bem
como identificar as habilidades e estratégias envolvidas na leitura entendidas como
fundamentais para o processo de compreensão nas diversas etapas de escolarização, em
especial no ensino superior.
Para Ribeiro (2001) grande parte dos conteúdos culturais que a escola se propõe a
disseminar depende da escrita para sua elaboração e transmissão; grande parte das atividades
escolares está, por conseguinte, baseada no uso intenso de suportes de escrita quadros-
negros, cadernos, livros, e, mais recentemente, os computadores – fazendo com que o sucesso
da trajetória escolar dos indivíduos dependa crucialmente de suas capacidades de leitura e
escrita.
Segundo Silva e Santos (2004) pesquisas brasileiras com universitários ingressantes têm
procurado caracterizar as habilidades básicas que interferem no desenvolvimento acadêmico,
definindo-as como aspectos referentes aos conhecimentos processuais que englobam, por
exemplo, além da compreensão em leitura, o vel de conhecimentos gerais e atualização e a
capacidade de raciocínio. Tais fatores são requisitados constantemente no aprendizado de
novos conteúdos, exigindo do universitário a ativação dos processos de apreensão, retenção e
contextualização de novas informações obtidas por meio da leitura. Os resultados encontrados
demonstram que a probabilidade de ser bem sucedido num curso universitário está
diretamente relacionada à maturidade do estudante enquanto leitor, que inclui habilidades
como, compreensão, ritmo, concentração, flexibilidade, criticidade e criatividade. Outros
fatores também parecem estar envolvidos, entre eles o interesse, a motivação e as atitudes
frente à leitura.
A pesquisa realizada por Smith, Edminster e Sullivan (2001), apud Munhoz (2004)
mostrou que o vel sócio-econômico é um fator importante na determinação de sucesso
acadêmico. Foi realizada uma retrospectiva compreendendo um período de seis anos para
verificar a relação entre cinco variáveis independentes (gênero, raça, escores compósitos do
American College Testing (ACT), dias escolares do ginásio e o financiamento para
estudantes carentes do Pell Grant) e uma variável independente (média final do
baccalaureate). Participaram desse estudo 12.044 ingressantes de período de oito instituições
de ensino superior do Estado do Mississipi nos anos de 1990-91 e 1991-92. Os resultados
foram analisados através de regressão lógica e apresentados em forma de razão de proporção.
A pesquisa realizada por Hansen e Mastekaasa (2006) com estudantes universitários de
primeiro ano, na Noruega entre 1997-2002 e 1997- 2003, endereçou a pergunta se a origem da
classe social afeta o desempenho acadêmico na universidade. Segundo os autores, existe uma
71
clara relação entre as origens sociais e o desempenho acadêmico dos alunos. Os resultados da
pesquisa mostraram que estudantes que vinham de famílias com maior capital intelectual
tendiam a obter melhores resultados acadêmicos
A influência dos aspectos sócio-culturais também pode ser detectado por Freedle
(2003). Foi realizado um estudo cujo objetivo era apresentar uma proposta de reestimativa do
escore SAT, o R-SAT. O autor inicia seu artigo apresentando estudos e apontando as
diferentes características de grupos éticos que provocam viés nos resultados do SAT. Existem
dois tipos de viés que podem ser identificados: o cultural e o estatístico. O estatístico refere-se
a diferenças consistentes de desempenho de um grupo específico em relação ao grupo de
referências, ou quando diferenças entre os grupos quanto aos resultados dos subtestes,
embora o escore total seja o mesmo. O viés cultural se observa quando um grupo interpreta de
maneira diferente os itens de um teste. Estudos utilizando o procedimento estatístico de
funcionamento diferencial do item focalizando a parte verbal do teste do SAT, como
analogias e antônimos, retirando-se o subteste de leitura, apontaram que os itens fáceis são
totalmente influenciados pela vida diária e as diferenças culturais aparecem quando de sua
interpretação, pois os significados são mais variados, enquanto que os itens mais raramente
utilizados, apresentam maior variedade de significados.
Fredle (2003) ainda acrescenta-se ainda que a quantidade de contexto verbal
apresentada na questão também exerce influência, mostrando resultados melhores para itens
isentos de informações. Portanto, os itens mais difíceis apresentam menor potencial de
diferenças de interpretação entre os diferentes grupos. Baseado nesses estudados anteriores, o
objetivo desse artigo era apresentar um método para minimizar o viés cultural do SAT,
associado aos itens fáceis da parte verbal, focalizando apenas os itens difíceis. Esta proposta
baseia-se na premissa de proficiência de um candidato pode ser melhor determinada pelo seu
desempenho no nível de maior dificuldade do teste, portanto, a habilidade de um examinando
para se desempenhar bem num item difícil é um indicador melhor de sua real competência do
que seu desempenho em itens fáceis.
Para Primi et al (2002, p.47) em seus estudos sobre o desempenho acadêmico, observou
que em alguns cursos (Medicina, Engenharia Civil e Matemática), o aproveitamento
acadêmico está mais fortemente associado à inteligência fluida. Vale lembrar que para
MacGrew e Flanagan (1998), apud Primi et al (2002), a inteligência fluida refere-se às
operações mentais que uma pessoa utiliza quando enfrenta situações relativamente novas, nas
quais os conhecimentos habituais não são suficientes. Relaciona-se à formação de conceitos
novos, identificação de relações, percepção de relações em padrões, estabelecimento de
inferências, compreensão de implicações, resolução de problemas, extrapolação,
72
reorganização e transformação das informações. Os resultados também indicaram uma
importância significativa, mas de menor magnitude, de conhecimentos associados à
matemática, física, química e biologia avaliados no processo seletivo.
Outra pesquisa coordenada por Primi (2003) buscou relacionar a compreensão em
leitura com o desempenho acadêmico dos universitários. Os resultados, de uma forma geral,
evidenciam que uma associação significativa entre compreensão em leitura e desempenho
em conteúdos específicos. Porém, estranhamente notou-se que em algumas disciplinas onde a
necessidade de compreensão em leitura é bastante grande não tenham apresentado a
correlação. Uma análise detalhada das médias dos alunos leva à formulação de algumas
hipóteses possíveis para a explicação de tais resultados. A primeira seria a de que a falta de
correlação entre a compreensão em leitura e o desempenho acadêmico nessas disciplinas pode
estar associado a avaliações de menor exigência. A segunda seria a de que a baixa pontuação
no Cloze estaria relacionada à falta de comprometimento do aluno ao responder ao
instrumento, visto que os participantes foram recrutados na sala de aula. Como tais aspectos
não foram objetos de análise deste estudo sugere-se que outras pesquisas investiguem tais
aspectos. Para o autor desejável seria que o desempenho em todas as disciplinas estivesse
relacionado com a compreensão em leitura, pois assim refletiria tanto uma melhor formação
técnica quanto como seu desenvolvimento como leitor. Conseqüentemente isso o auxiliaria a
tornar-se um profissional mais competente, visto que, por meio da leitura adquire-se maior
bagagem cultural e sólida formação profissional.
Primi (2003) ainda cita o estudo realizado por Duran (1981) sobre o enorme despreparo
dos ingressantes no ensino superior no Brasil, resultado de uma escolarização pobre,
associada à diversas desvantagens sociais. Sendo assim, uma questão evidente é que diversos
alunos chegam ao ensino superior sem possuir uma compreensão em leitura satisfatória, e o
mais lamentável é que esses alunos muitas vezes saem desses cursos sem essa habilidade
totalmente desenvolvida.
O estudo realizado por Mau e Lynn (2001) apud Munhoz (2004) teve como objetivo
identificar as diferenças de gênero no desempenho acadêmico no final da escola secundária e
durante a universidade. Para isso aproveitaram a amostra representativa dos estudantes
americanos do National Postsecondary Aid Study, realizado pelo Departamento de Educação
dos Estados Unidos em 1996, destacando desta 10.080 sujeitos. Coletaram os resultados do
Scholastic Aptitude Test (SAT) ou do American College Test, uma alternativa ao primeiro, e
as médias dos alunos nos primeiros dois anos de universidade. Os resultados apontam que os
homens obtiveram uma diferença significante de desempenho saindo-se melhor que as
mulheres, nos SAT e ACT, tanto nos testes de matemática como nos verbais. Porém, a média
73
das mulheres nos dois primeiros anos de universidade é significantemente melhor que a dos
homens. Algumas possibilidades para essas diferenças foram levantadas: a primeira delas é de
que as mulheres são mais cuidadosas com as tarefas acadêmicas que compõem as exigências
dos cursos. A segunda é de que as mulheres tendem a ser melhores em escrita e soletração,
habilidades não avaliadas pelo SAT e que, provavelmente, ajudam nas médias escolares. Um
dos pontos salientados pelos autores é de que as diferenças de gênero são mais evidentes
dependendo do tipo de instrumento utilizado, quer sejam testes cognitivos ou trabalhos
escolares.
3 METODOLOGIA
3.1 Classificação da pesquisa
Segundo Moreira (2002), a pesquisa científica é a busca de informações, realizada de
forma sistemática, organizada, racional e que deve seguir certas regras científicas. Sendo
assim, o trabalho objeto deste projeto consistiu em uma pesquisa exploratória que segundo
Mattar (1996), é apropriada para os primeiros estágios de investigação quando a
familiaridade, o conhecimento e a compreensão do fenômeno por parte do pesquisador são,
geralmente, insuficientes ou inexistentes. A pesquisa exploratória também pode ser usada
como um passo inicial de um processo contínuo de pesquisa.
Trata-se de uma pesquisa quantitativa, do tipo levantamento amostral, que o objetivo
é que os resultados apurados possam ser traduzidos em números e informações que possam
ser classificadas e analisadas.
A amostra é não-probabilística: será estudada uma universidade do interior de São
Paulo, onde o curso de Ciências Contábeis é ministrado 33 anos, sendo esta escolhida por
conveniência.
Este trabalho utilizará dois instrumentos, cada qual com a finalidade específica de
coletar dados sobre cada uma das dimensões que se pretende relacionar nas análises que serão
realizadas no próximo capítulo.
3.1.1 Questionário situacional
O primeiro instrumento, é denominado “Questionário Situacional”, será utilizado para
coletar dados demográficos dos respondentes, com o intuito de traçar um perfil desses
indivíduos quanto a suas características pessoais, de escolarização e de história de vida. O
74
questionário aplicado será baseado no modelo usado por Ferreira (2006), utilizado em um
estudo no qual se procurou identificar o grau de alfabetismo funcional na indústria.
As questões que compõem esse instrumento são fechadas, com respostas dicotômicas ou de
múltipla escolha e em algumas delas o respondente poderia completar sua resposta com
observações escritas. Esse questionário também inclui perguntas sobre a freqüência do uso da
leitura em situações diversas, seja de lazer, ou de trabalho, assim como hábitos culturais dos
respondentes.
3.1.2 Instrumento de medição do analfabetismo funcional em Ciências Contábeis
O segundo instrumento será utilizado para identificar e caracterizar os níveis de
analfabetismo funcional. Esse instrumento foi desenvolvido especialmente para este estudo,
levando em consideração as características da população estudada (estudantes de Ciências
Contábeis).
Para a elaboração do instrumento de medição do analfabetismo funcional em estudantes
de Ciências Contábeis, o ponto de partida foi o conteúdo do ENADE 2006 (Exame Nacional
de Cursos), ou seja, as disciplinas que foram base para tal exame do governo brasileiro:
Auditoria/Perícia Contábil
Contabilidade de Custos
Contabilidade Gerencial e Controladoria
Contabilidade Pública
Contabilidade Tributária
Ética e Normas da Profissão Contábil
Sistemas de Informação Contábil
Teoria da Contabilidade
Para Morin (2000, p. 65-66) uma disciplina pode ser definida como uma categoria
organizadora do conhecimento científico: ela instituiu a divisão e a especialização do trabalho
e responde à diversidade dos domínios que recobrem as ciências. Ainda que esteja englobada
dentro de um conjunto científico mais vasto, uma disciplina tende naturalmente à autonomia
pela delimitação de suas fronteiras, pela linguagem que ela constitui, pelas técnicas que ela é
levada a elaborar ou a utilizar e, eventualmente, pelas teorias que lhe são próprias. Assim, é,
por exemplo, com a biologia molecular, a ciência econômica ou a astrofísica.
Dessa forma, foi desenvolvido um instrumento utilizando textos obtidos em jornais,
revistas, artigos, livros-textos, etc. onde o conteúdo da questão fosse relacionado às
disciplinas citadas anteriormente. Além disso, também foram adicionadas questões
75
relacionadas a mercado de trabalho e atualidades, visto que estes também são assuntos que,
mesmo não avaliados pelo ENADE, certamente os alunos deparam-se cotidianamente.
Inicialmente, o questionário apresentava 50 questões, divididas em três tipos (prosa,
esquemáticas e numéricas) e quatro níveis de dificuldade:
- Nível 1 – fácil
- Nível 2 – média dificuldade
- Nível 3 – difícil
- Nível 4 – muito difícil.
Para se definir o nível de dificuldade aparente da questão, levou-se em consideração a
exigência da utilização de diferentes estratégias para executar a tarefa pedida na diretiva da
mesma. No caso das questões dos domínios da alfabetização em prosa e da alfabetização em
documentos, ou esquemática, as questões pediam desde a simples localização de uma
informação no texto, a integração dessas informações com outras partes do texto e até a
geração de novas informações a partir daquelas encontradas no material. As questões que
exigiam somente a localização de informações foram consideradas mais fáceis, as de
integração foram consideradas como de nível de dificuldade médio e as que exigiam a
geração de informações foram consideradas difíceis ou muito difíceis.
nas questões quantitativas, o nível de dificuldade aparente depende da operação
aritmética exigida, além da facilidade de se localizar os números e as operações necessárias
no texto, tabela ou gráfico utilizado. Questões que exigiam a utilização de operações de
adição e subtração foram consideradas ceis ou de média dificuldade e aquelas que exigiam
operações de multiplicação e divisão, além de cálculo de porcentagens, foram consideradas
difíceis ou muito difíceis.
Abaixo podem ser observados exemplos das questões utilizadas no questionário, por
assunto, tipo e nível de dificuldade:
76
ECONOMIA - PROSA - geração - nível 1
Os fatores de produção
Curso de Economia - Nali de Jesus de Souza - Ed. Atlas - São Paulo – 2000
A demanda de fatores de produção deriva da demanda de bens e serviços finais de consumo. Quanto mais os
consumidores demandam produtos e serviços, tanto mais os empresários demandarão mão-de-obra, capitais e
matérias-primas. Por exemplo, a demanda de pneus pela indústria automobilística depende da demanda de
automóveis, caminhões e ônibus. Se as vendas de veículos aceleram-se, as fábricas demandam mais pneus, o que
reflete sobre seus preços de mercado.
De acordo com o texto acima, o aumento na demanda de bens e produtos finais tem alguma relação com o
consumo de matéria-prima?
ECONOMIA - PROSA - geração - nível 2
Carga tributária chega a 37% do PIB
O Estado de São Paulo - 10/02/2008 - Sérgio Gobretti - Caderno Economia - p. B1
Estimativas preliminares da carga tributária brasileira feita pelo jornal O Estado de São Paulo com relação ao
Tesouro Nacional e dos governos regionais, mostram que o volume de impostos e contribuições pagos pela
sociedade brasileira cresceu pelo menos 1,14 ponto percentual do Produto Interno Bruto (PIB) em 2007,
atingindo 37% das riquezas produzidas pelo país. Comparando com a carga tributária de 2006, de 35,9%, 88%
da alta arrecadação foi gerada na esfera federal e 12% nos Estados e municípios.
Segundo o texto, do total da arrecadação gerada, qual parcela corresponde à esfera federal?
ÉTICA - PROSA - integração - nível 3
Um enfoque positivo à ética
Teoria da Contabilidade - Eldon S. Hendriksen, Michael F. Van Breda - Ed. Atlas - São Paulo – 1999
As palavras moral e ética vêm do latim mores e do grego ethos, respectivamente, e simplesmente querem dizer
costume - ou seja, o modo pelo qual, as pessoas agem. Hoje em dia, a ética é invariavelmente tratada em termos
de como uma pessoa deve comportar-se - e não o faz. Contudo a origem da palavra nos lembra que também
um aspecto positivo. A ética pode ser um estudo dos costumes que realmente determinam o comportamento das
pessoas.
Sublinhe o significado da origem da palavra "ética".
TEORIA ORGANIZACIONAL - PROSA - geração - nível 4
EFICIÊNCIA E EFICÁCIA ORGANIZACIONAL
Reinaldo O da Silva
Tudo o que se faz se destina a alcançar um objetivo ou resultado. Pelo menos assim devia ser.
Aquilo que é feito está relacionado com a eficiência (a ação) e aquilo que alcançado se refere à eficácia (o
resultado).
A eficiência é a medida da utilização dos recursos quando se faz alguma coisa; refere-se à relação entra as
“entradas” e “saídas” num processo. Quanto mais saídas são obtidas com as mesmas entradas, maior o grau de
eficiência alcançada.
A eficácia está relacionada ao alcance dos objetivos/resultados propostos. Está relacionada à realização das
atividades que provoquem o alcance das metas estabelecidas. Não basta ser eficiente; é preciso ser eficaz. é
eficaz, todavia, sendo eficiente, isto é, os resultados só serão alcançados se trabalhar para isto.
Numa visão mais ampla, eficiência significa “fazer certo as coisas” e eficácia, “fazer certo as coisas certas”. Isto
porque se pode fazer certo as coisas erradas, o que significaria eficiência, mas não eficácia.”
Complete o quadro abaixo, apresentando dois elementos de diferenciação entre eficiência e eficácia.
EFICIÊNCIA EFICÁCIA
77
ADM. GERAL - ESQUEMÁTICA - geração - nível 1
Luis Roberto Dante - Didática da Resolução de Problemas de Matemática - Editora Ática - o Paulo 2003 -
12a. Edição (adapta
Em uma pesquisa sobre hábitos esportivos de seus funcionários, uma pequena empresa de 32 funcionários
obteve os seguintes resultados:
Quantos funcionários não responderam à pesquisa?
AUDITORIA - ESQUEMÁTICA - geração - nível 2
Auditoria Contábil - Silvio Aparecido Crepaldi - 3. ed - Atlas - São Paulo – 2004
Tipos de erros das
Demonstrações
Financeiras Objetivos de auditoria
Exemplos de testes substantivos
de auditoria para alcançar
os objetivos de auditoria
Existência
Direitos
Integridade
Os saldos de Caixa representam todos
e não somente itens de caixa, em
mãos, em trânsito ou em Instituições
Financeiras e estão corretamente
registrados.
Confirmação de saldos bancários;
Testes de reconciliação;
Revisão de trasnferências interbancos
e intrabancos;
Procedimentos analíticos.
Apresentação e
Divulgação
Os saldos de Caixa estão corretamente
descritos e classificados, e as devidas
divulgações quanto a fundos restritos
ou comprometidos e a saldos não
sujeitos a saque imediato estão feitas
(exemplo: depósitos a prazo e
depósitos em países estrangeiros
sujeitos a controle cambial etc.)
Revisão das demonstrações
financeiras e comparação das
divulgações feitas com os requisitos
dos princípios fundamentais de
contabilidade;
Pesquisa de restrições sobre
disponibilidades;
Confirmação de restrições sobre
valores em Caixa e Bancos.
Com base na tabela acima, informe quais testes substantivos serão adotados para minimizar os erros de
"Existência", "Direitos", "Integridade" nas Demonstrações Financeiras.
0
1
2
3
4
5
6
7
8
9
futebol basquete vôlei natação atletismo
78
H/máq. R$/H
A 690 11,16 61,83
B 759 10,57 71,81
C 828 12,92 64,09
D 276 4,11 67,15
Margem de
contribuição
unitária
Produto
Tempo de
fabricação
Margem de
contribuição
CONTABILIDADE GERENCIAL - ESQUEMÁTICA - localização - nível 3
Contabilidade Gerencial - Clóvis Luís Padoveze - Atlas - São Paulo – 1997
Veja a tabela abaixo:
Qual produto leva mais tempo para
ser fabricado?
MERCADO DE TRABALHO - ESQUEMÁTICA - integração - nível 4
Dissertação Fabiano Caxito
Na tabela abaixo encontramos dados sobre o número de homens (H) e mulheres (M) que exercem atividade
profissional em período integral e parcial na pequena cidade de Santa Madalena.
Considerando os números apresentados na tabela:
Dentre as mulheres que trabalham na área industrial,
qual é o percentual que exerce atividade profissional
em período parcial?
ANÁLISE DE DEMONSTRAÇÕES FINANCEIRAS - NUMÉRICA - Adição - nível 1
Sérgio de Iudícibus, José Carlos Marion - Análise de Balanços - Ed. Atlas - São Paulo, 1992 (adaptado)
O Balanço Patrimonial da Companhia XY é apresentado da seguinte forma:
De acordo com os dados acima,
qual o total do ativo permanente da
companhia XY?
H M H M H M
Integral 272 231 684 607 694 765
Parcial 148 99 336 203 296 385
Período
Área de Atuação
Indústria
Corcio
Serviços
79
CONTABILIDADE TRIBUTÁRIA - NUMÉRICA - multiplicação - nível 2
Depreciação
Contabilidade tributária - Láudio Camargo Fabretti - Ed. Atlas - São Paulo, 2001
Determinada empresa apresenta seu ativo imobilizado da seguinte forma:
Ativo Imobilizado Taxa de depreciação anual
Terrenos 100.000 0%
Prédios 500.000 4%
Máquinas e ferramentas 100.000 10%
Veículos 60.000 20%
Hardware 80.000 20%
Qual será o valor referente à depreciação de veículos no encerramento do ano em questão?
ANÁLISE DE DEMONSTRAÇÕES FINANCEIRAS - NUMÉRICA - Adição - nível 3
Valor adicionado
Valor Econômico - 8,9 e 10 de fevereiro 2008 - p. A5
A companhia Aços Villares S.A. publicou em suas demonstrações financeiras referentes ao exercício de 2007 a
seguinte distribuição do valor adicionado:
De acordo com o gráfico abaixo, se o total do valor adicionado gerado em 2007 foi de R$ 983 milhões, qual o
montante (em R$) foi direcionado aos acionistas?
CONTABILIDADE GERENCIAL - NUMÉRICA - multiplicação 4
Contabilidade Gerencial - Clóvis Luís Padoveze - Atlas - São Paulo – 1997
Temos os seguintes custos para determinado componente:
material $ 684/ unidade
mão-de-obra direta $ 956/hora
custos indiretos de produção $ 1515/hora
mão-de-obra indireta $ 825/hora
consumo de energia $ 420/hora
outros custos $ 270/hora
Qual o valor do total dos custos por hora, para a produção do referido componente?
A c ionis tas ; 10%
F inanciadores ;
6%
R einves t. L uc ros ;
22%
Trabalho; 21%
G overno; 41%
A c ionis tas
Financ iadores
Reinv es t. L uc ros
Trabalho
Gov erno
80
3.2 Pré-testes
Foram realizados dois pré-testes. O primeiro contou com 50 alunos, estudantes do
primeiro semestre de Ciências Contábeis, turno da noite. O questionário foi aplicado em sala
de aula e foi esclarecido aos estudantes o objetivo de tal atividade. Os estudantes tiveram
cerca de 3 horas e meia para realização do teste. Durante a apuração dos dados, ficou evidente
que o tempo para resolução do teste mostrou-se insuficiente, pois o índice de questões não
respondidas ao final do questionário foi bastante relevante. Além disso, também observou que
algumas questões necessariamente deveriam passar por reformulações, visto a quantidade de
acerto das mesmas (o percentual de acerto não se mostrava suficiente para classificar as
questões em níveis).
Num primeiro momento, foram eliminadas 9 questões (sendo essas deixadas “em
branco" por pelo menos 10% dos respondentes). Posteriormente, para as 41 questões
restantes, foi computado o total de acertos e a respectiva porcentagem, que foram
classificadas em ordem decrescente.
Além disso, também foram observadas as questões que apresentavam mesmo percentual
de acerto e, portanto poderiam não contribuir efetivamente na análise dos dados final. Como o
objetivo era se chegar a um instrumento de 30 questões, outras 11 questões que se
enquadravam nessa categoria também foram eliminadas.
Após a análise dos percentuais de acertos e erros e reformulação do questionário, o
instrumento na estrutura que se objetivava passou a apresentar as seguintes características,
vide Tabela 19:
81
Tabela 19: Estrutura do instrumento
nº de
questões
Tipo de
texto
numérica
12
esquemática
10
prosa
8
nº de
questões
Tipo de
operação
multiplicação
6
adição
6
integração
5
localização
7
geração
6
nº de
questões
Assunto
Administração Geral
3
Análise das Demonstrações Financeiras
3
Auditoria
4
Contabilidade Gerencial
3
Contabilidade Tributária
2
Contabilidade Pública
1
Economia
2
Ética
1
Mercado de trabalho
4
Sistemas de Informação
2
Teoria Organizacional
3
Teoria da Contabilidade
2
Fonte: elaborado pela autora
Com essa versão, contendo 30 questões, foi realizado o segundo pré-teste. Desta vez, o
mesmo foi realizado em 26 estudantes de Ciências Contábeis, cursando o primeiro semestre
no turno da manhã. Da mesma forma, os estudantes foram esclarecidos quanto ao objetivo do
trabalho. Desta vez, o tempo médio de resolução foi de 1 hora e meia.
O resultado também pode ser observado na Ilustração 10:
Ilustração 10: R
esultados apurados na apli
A partir das porcentagens de acertos das diversas questões, conforme pode ser
observado no gráfico a acima, foram definidos 4 veis de complexidade das tarefas que
deveriam ser respondidas pelos sujeitos. Considerou
semelhante apresentariam porcentagens de acertos próximas. Procurou
faixas dentro da listagem de freqüências decrescentes de acertos das questões. Os patamares
estabelecidos foram os seguintes:
-
Questões pertence
-
Questões pertencentes ao nível 2: de 40% a 60% de acerto.
-
Questões pertencentes ao nível 3: de 20% a 30% de acerto.
-
Questões pertencentes ao nível 3: abaixo de 19% de acerto.
Ilustração 11: D
istribuição das questões por nível de dificuldade, segundo aplicação do
pré-teste
Definidas as questões que compõem cada nível de alfabetismo, o próximo
procedimento realizado foi classificar os indivíduos nesses níveis.
0%
10%
20%
30%
40%
50%
60%
70%
80%
90%
1 2 3 4 5 6
7
83%83%
80%80%
77%
73%
67%
0%
10%
20%
30%
40%
50%
60%
70%
80%
90%
1
2
3
4
5
6
7
83%83%
80%80%
77%
73%
67%
esultados apurados na apli
cação do pré-teste
A partir das porcentagens de acertos das diversas questões, conforme pode ser
observado no gráfico a acima, foram definidos 4 veis de complexidade das tarefas que
deveriam ser respondidas pelos sujeitos. Considerou
-
se que questões com
semelhante apresentariam porcentagens de acertos próximas. Procurou
faixas dentro da listagem de freqüências decrescentes de acertos das questões. Os patamares
estabelecidos foram os seguintes:
Questões pertence
ntes ao nível 1: acima de 65% de acerto.
Questões pertencentes ao nível 2: de 40% a 60% de acerto.
Questões pertencentes ao nível 3: de 20% a 30% de acerto.
Questões pertencentes ao nível 3: abaixo de 19% de acerto.
istribuição das questões por nível de dificuldade, segundo aplicação do
Definidas as questões que compõem cada nível de alfabetismo, o próximo
procedimento realizado foi classificar os indivíduos nesses níveis.
Para que o respondente
7
8 9 10 11 12 13 14 15 16 17 18 19 20 21 22 23
24
67%
67%
63%63%
60%60%
47%
43%43%43%43%
37%37%37%
33%
27%
23%
20%
7
8
9
10
11
12
13
14
15
16
17
18
19
20
21
22
23
67%
67%
63%63%
60%60%
47%
43%43%43%43%
37%37%37%
33%
27%
23%
20%
82
A partir das porcentagens de acertos das diversas questões, conforme pode ser
observado no gráfico a acima, foram definidos 4 veis de complexidade das tarefas que
se que questões com
vel de dificuldade
semelhante apresentariam porcentagens de acertos próximas. Procurou
-se então estabelecer
faixas dentro da listagem de freqüências decrescentes de acertos das questões. Os patamares
istribuição das questões por nível de dificuldade, segundo aplicação do
Definidas as questões que compõem cada nível de alfabetismo, o próximo
Para que o respondente
24
25 26 27 28 29 30
20%
20%
13%13%13%13%
3%
24
25
26
27
28
29
30
23%
20%
20%
13%13%13%13%
3%
83
fosse classificado em determinado nível de alfabetismo funcional, deveria responder
corretamente pelo menos 70% das questões definidas como pertencente àquele nível. Essa
porcentagem é bastante próxima das utilizadas em diversos levantamentos anteriores sobre o
tema. Galhano (2004) utilizou como parâmetro 80% de acerto, por ser a porcentagem
utilizada em pesquisas internacionais. Costa (2002) definiu que 70% de acerto era
suficiente para que o respondente fosse classificado naquele nível. Foram consideradas as
seguintes quantidades de acertos para cada um dos níveis. Vide Tabela 20:
Tabela 20: Distribuição por nível de dificuldade, segundo aplicação do pré-teste
Nível No. de questões No. de acertos necessários
Nível 1 8 5
Nível 2 9 6
Nível 3 8 5
Nível 4 5 3
Fonte: elaborado pela autora
As respostas dos indivíduos foram comparadas em primeiro lugar com as questões do
nível quatro, o mais alto. Os classificados nesse nível foram, então, eliminados da população
estudada e o mesmo procedimento foi realizado comparando a quantidade de acertos com
cada um dos grupos de questões dos níveis 3, 2 e 1, sucessivamente.
Os sujeitos que não obtiveram pelo menos 70% de acerto em nenhum dos grupos de
questões foram classificados como pertencentes ao vel 0. Esse nível não pode ser
considerado como analfabetismo, porém, os indivíduos não demonstraram possuir as
habilidades necessárias para fazer frente às demandas que se apresentam em um curso
superior.
3.3 Amostra
Para a aplicação do instrumento em sua versão final, os sujeitos que compuseram a
amostra de 159 foram estudantes de uma universidade do interior de São Paulo, como já dito
anteriormente. Vale ressaltar que estes estavam cursando 5º, 6º, 7º e 8º períodos do curso.
Durante todo o processo, foi garantido à universidade, bem como aos respondentes o
total anonimato, de forma a não permitir a identificação de cada um deles. Essa medida visava
deixar os respondentes mais livres e sem medo de eventuais conseqüências por mau
aproveitamento no resultado do questionário como represálias por parte da universidade ou
dos professores. Essa ação permitiu que os respondentes fossem autênticos nas respostas e
84
garantiu o comprometimento dos mesmos no fornecimento das informações. Da mesma
forma, foi facultado aos estudantes o direito de não querer participar da pesquisa, não gerando
nenhum tipo de desconforto nos respondentes.
A aplicação dos questionários deu-se em sala de aula, todos os respondentes foram
esclarecidos do objetivo da pesquisa. Os mesmos tiveram uma hora e meia para o
preenchimento dos formulários.
Quanto às características da amostra, podemos observar alguns dados nas tabelas
abaixo. A correlação destes dados com o analfabetismo funcional será tratada no próximo
capítulo. Porém, é importante notar o que alguns dados indicam. A Tabela 21 mostra a
distribuição dos respondentes por sexo:
Tabela 21: Distribuição dos respondentes por sexo
Sexo Respondentes Percentual
Masculino 65 41%
Feminino 94 59%
Fonte: elaborada pela autora
A predominância do sexo feminino é bastante visível. O fenômeno do sexo feminino
cada vez mais representativo no mercado de trabalho também fica bastante evidente na
amostra de estudantes de Ciências Contábeis.
Tabela 22: Distribuição dos respondentes por idade e estado civil
Idade Respondentes Percentual
De 20 a 25 anos 91 57%
De 26 a 30 anos 44 28%
De 31 a 35 anos 15 9%
Mais de 36 anos 9 6%
Estado Civil Respondentes Percentual
Casado 121 76%
Solteiro 33 21%
Viúvo 1 1%
Separado 1 1%
Outros 3 2%
Fonte: elaborada pela autora
85
Na podemos ver na Tabela 22 a distribuição dos estudantes por idade, nota-se a grande
representatividade dos jovens (entre 20 e 30 anos) e a grande predominância dos solteiros.
Tabela 23: Distribuição dos respondentes por tempo sem estudar
Anos sem
estudar Respondentes Percentual
Nenhum 39 25%
1 ano 39 25%
2 anos 22 14%
3 anos 13 8%
4 anos 12 8%
5 anos ou mais 34 21%
Fonte: elaborada pela autora
Quanto ao tempo que os estudantes estiveram sem estudar antes de ingressarem no
curso superior, a Tabela 24 mostra a maioria manteve-se afastado entre 0 e 1 ano (50%).
Porém, note-se que um percentual relevante (21%) esteve afastado por 5 anos ou mais.
Tabela 24: Distribuição dos respondentes por tipo de escola e turno anterior à
graduação
Tipo de 1º
Grau Respondentes
Percentual
Tipo de 2º
Grau Respondentes
Percentual
Pública 138 87% Pública 139 87%
Privada 21 13% Privada 20 13%
Período de 1º
Grau Respondentes
Percentual
Período de 2º
Grau Respondentes
Percentual
Diurno 158 99% Diurno 82 52%
Noturno 1 1% Noturno 77 48%
Fonte: elaborada pela autora
A grande maioria dos estudantes tem origem na escola pública (tanto nos estudos de
quanto de grau). Quanto ao período de estudos, podemos notar ainda que na realização do
grau a imensa maioria (99%) esteve matriculada no período diurno. Durante o grau, já
podemos notar que uma parte importante (48%) migra para o ensino noturno, mostrando a
necessidade do início da atividade profissional já durante o ensino médio.
86
Tabela 25: Distribuição dos respondentes por tipo de curso
Tipo de curso
2º Grau Respondentes Percentual
Comum 124 78%
Magistério 4 3%
Supletivo 4 3%
Técnico 27 17%
Fonte: elaborada pela autora
A Tabela 25 mostra que é bastante comum que os estudantes de Ciências Contábeis
tenham passado pelo ensino técnico (profissionalizante) antes de ingressarem na graduação
(alguns chegam, até mesmo, a ingressarem no curso superior para darem continuidade a um
curso técnico anterior, sendo que este foi a forma de ingresso no mercado e contato com a
Contabilidade).
Tabela 26: Distribuição dos respondentes por escolaridade dos pais
Escolaridade da
mãe Respondentes
%
Escolaridade do pai
Respondentes
%
1º Grau incompleto 50 31% 1º Grau incompleto 55 35%
1º Grau completo 33 21% 1º Grau completo 30 19%
2º Grau incompleto 13 8% 2º Grau incompleto 12 8%
2º Grau completo 34 21% 2º Grau completo 38 24%
Superior incompleto
6 4% Superior incompleto
12 8%
Superior Completo 20 13% Superior Completo 11 7%
Nunca estudou 3 2% Nunca estudou 1 1%
Fonte: elaborada pela autora
A Tabela 26 deixa bastante clara a baixa escolaridade dos pais desses estudantes. O
percentual de mães com ensino superior completo é de apenas 13% e de pais, ainda menor,
7%. Essa informação é bastante importante, pois a educação dentro dos lares desses
estudantes, a importância que é dada para a leitura e desenvolvimento cultural certamente
sofreu (e sofre) a influência desses pais com baixo nível de escolaridade.
87
Tabela 27: Distribuição dos respondentes sobre freqüência de leitura
Leitura Trabalho Respondentes
Percentual
nunca 1 1%
menos de uma vez na semana 6 4%
uma vez na semana 7 4%
algumas vezes na semana 24 15%
uma vez ao dia 18 11%
mais de uma vez ao dia 103 65%
Leitura Lazer Respondentes
Percentual
nunca 9 6%
menos de uma vez na semana 26 16%
uma vez na semana 28 18%
algumas vezes na semana 67 42%
uma vez ao dia 29 18%
mais de uma vez ao dia 0 0%
Horas TV (diárias) Respondentes
Percentual
Nenhuma 32 20%
1 hora 86 54%
2 horas 31 19%
3 horas 4 3%
4 horas 4 3%
5 horas ou mais 2 1%
Fonte: elaborada pela autora
Quando perguntados sobre a freqüência de leitura, a maioria (65%) utiliza a leitura no
trabalho mais de uma vez ao dia. Porém, quando perguntados sobre a freqüência de leitura
para o lazer, a maioria (42%) diz que tem o hábito de ler somente algumas vezes na semana.
Observando a quantidade de horas que os estudantes costumam assistir TV, a maioria (73%)
despende entre 1 e 2 horas diárias. Vide Tabela 27.
88
Tabela 28: Distribuição dos respondentes quanto às habilidade de leitura e matemática
Habilidade de Leitura Respondentes Percentual
Excelente 14 9%
Boa 114 72%
Regular 27 17%
Fraca 4 3%
Habilidade matemática Respondentes Percentual
Excelente 30 19%
Boa 116 73%
Regular 12 8%
Fraca 1 1%
Fonte: elaborada pela autora
Os estudantes foram perguntados sobre o seu próprio julgamento quanto a suas
habilidades de leitura e matemáticas. A grande maioria (72%) julga ter boas habilidades, tanto
na leitura quanto na matemática. Vide Tabela 28.
4 ANÁLISE DOS RESULTADOS
4.1 Enquadramento da amostra em níveis de analfabetismo funcional
Conforme comentado no capítulo anterior, a amostra constituiu-se de 159 respondentes,
estudantes de 5º a 8º períodos do curso de Ciências Contábeis de uma universidade do interior
do Estado de São Paulo. Os resultados apurados no instrumento desenvolvido para a medição
do analfabetismo funcional entre estes alunos podem ser observados na Tabela 29:
Tabela 29: Resultados obtidos com a aplicação do instrumento em versão final
Questão
Número
de acertos
% Nível
Assunto
Tipo de
texto
Tipo de
Operação
12
163
94%
1
Análise das Demonstrações
Financeiras Numérica Adição
10
162
94%
1
Mercado de trabalho Esquemática
Geração
3
156
90%
1
Administração Geral Esquemática
Geração
5
154
89%
1
Contabilidade Tributária Numérica Multiplicação
13
151
87%
1
Análise das Demonstrações
Financeiras Numérica Multiplicação
19
145
84%
1
Contabilidade Gerencial Numérica Multiplicação
89
24
142
82%
1
Sistemas de Informação Esquemática
Localização
27
142
82%
1
Teoria da Contabilidade Esquemática
Integração
14
140
81%
1
Economia Prosa Geração
26
114
66%
2
Auditoria Numérica Adição
2
110
64%
2
Administração Geral Numérica Adição
21
110
64%
2
Análise das Demonstrações
Financeiras Numérica Adição
18
108
62%
2
Contabilidade Gerencial Esquemática
Localização
1
106
61%
2
Administração Geral Esquemática
Integração
25
106
61%
2
Auditoria Numérica Localização
7
103
60%
2
Mercado de trabalho Esquemática
Localização
8
97
56%
2
Auditoria Numérica Multiplicação
6
87
50%
3
Mercado de trabalho Esquemática
Integração
9
87
50%
3
Economia Prosa Geração
28
87
50%
3
Sistemas de Informação Esquemática
Localização
15
86
50%
3
Teoria Organizacional Prosa Localização
29
83
48%
3
Auditoria Esquemática
Geração
16
80
46%
3
Teoria da Contabilidade Prosa Geração
20
80
46%
3
Contabilidade Gerencial Numérica Multiplicação
23
52
30%
4
Contabilidade Tributária Numérica Adição
30
52
30%
4
Mercado de trabalho Numérica Adição
4
41
24%
4
Contabilidade Pública Prosa Geração
17
41
24%
4
Teoria da Contabilidade Prosa Geração
11
39
23%
4
Contabilidade Pública Prosa Geração
22
30
17%
4
Teoria Organizacional Prosa Geração
Fonte: elaborada pela autora
Da mesma forma desenvolvida no pré-teste, os patamares de complexidade foram
definidos pelo percentual de acerto das questões:
- Questões pertencentes ao nível 1: acima de 70% de acerto.
- Questões pertencentes ao nível 2: de 51% a 69% de acerto.
- Questões pertencentes ao nível 3: de 50% a 29% de acerto.
90
- Questões pertencentes ao nível 3: abaixo de 29% de acerto.
Tabela 30: Distribuição por nível de dificuldade, segundo aplicação do instrumento final
Nível No. de questões No. de acertos necessários
Nível 1 9 6
Nível 2 8 6
Nível 3 7 5
Nível 4 6 4
Fonte: elaborado pela autora
Note-se que os percentuais apresentam diferenças quando comparados ao pré-teste. Tal
fato deve-se ao diferente desempenho observado, sendo esta a divisão necessária para a
estratificação no nível de dificuldade das questões.
Dessa forma a distribuição que podemos observar com a aplicação do instrumento em sua
versão final pode ser vista na Ilustração 12:
Ilustração 12: Distribuição das questões por nível de dificuldade, segundo aplicação do
instrumento em versão final
Quanto ao enquadramento dos estudantes por nível de analfabetismo funcional, foi
adotado o mesmo critério descrito anteriormente na realização do pré-teste. A amostra final
apresentou a distribuição que pode ser observada na Tabela 31 e na Ilustração 13:
0%
20%
40%
60%
80%
100%
1
2
3
4
5
6
7
8
9
10
11
12
13
14
15
16
17
18
19
20
21
22
23
24
25
26
27
28
29
30
91
Tabela 31: Enquadramento da amostra por nível de Analfabetismo Funcional
Nível Percentual de alunos enquadrados
Nível 0 12%
Nível 1 35%
Nível 2 24%
Nível 3 25%
Nível 4 4%
Fonte: elaborado pela autora
Note-se que na aplicação do instrumento em sua versão final alguns alunos foram
enquadrados no nível zero de analfabetismo funcional. Tal fato deve-se pelos mesmos não
terem atingido o percentual nimo de acerto (70%) das questões classificadas como nível 1
de dificuldade.
Ilustração 13: Enquadramento da amostra por nível de analfabetismo funcional
Analisando os dados expostos na tabela acima, observa-se que a grande maioria da
amostra encontra-se nos níveis mais baixos de alfabetismo funcional. Se somarmos os níveis
0 e 1, ou seja, aqueles nos quais os respondentes apresentam baixíssimas habilidades de
alfabetização em textos em prosa, esquemáticos ou matemáticos, encontramos 47% dos
respondentes. Se adicionarmos ainda a este grupo os 24% dos respondentes classificados no
nível 2, ou seja que apresentam média dificuldade, encontramos 70%, ou a maior parte da
amostra. As conclusões sobre o significado desses resultados serão discutidas no capítulo 5
deste trabalho.
0
10
20
30
40
50
60
0
1
2
3
4
92
4.2 Correlação dos níveis de analfabetismo funcional com desempenho acadêmico e
dados obtidos no questionário situacional
De acordo com os objetivos deste trabalho, nesta seção serão efetuadas as correlações
entre os níveis de analfabetismo funcional observados na amostra e as demais características
levantadas pelo questionário situacional e pelas médias dos respectivos alunos.
Para a correlação, o primeiro passo é identificar se as distribuições apresentam
característica normal ou não, pois dessa forma é que será definido o melhor teste a ser
aplicado.
Para tanto utilizamos o teste de Kolmogorov-Smirnov que pode ser aplicado para testar
se a característica estudada da amostra é oriunda de uma população normal. O teste é de
execução simples e baseado na maior diferença absoluta entre a freqüência acumulada
observada e a estimada pela distribuição normal (SOKAL e ROHLF, 1997).
Primeiramente, foram formuladas as hipóteses:
H0: A característica em estudo da população ou os erros (desvios) seguem a
distribuição normal.
H1: A característica em estudo da população ou os erros (desvios) não seguem a
distribuição normal.
Como pode ser observado nas tabelas Tabela 32 a Tabela 38, o nível de significância
obtido sempre foi p<0,0001, o que indica que a hipótese nula pode ser descartada, ou seja, as
distribuições não são normais.
Tabela 32: One Sample Kolmogorov Smirnov Test: Analfabetismo funcional e Médias
Analfabetismo
funcional Médias
N
159
159
Normal Parameters(a,b)
Mean
1,7736
3,7067
Std. Deviation
1,07282
,79027
Most Extreme
Differences
Absolute
,224
,148
Positive
,224
,148
Negative
-,175
-,148
Kolmogorov-Smirnov Z
2,821
1,868
Asymp. Sig. (2-tailed)
,000
,002
a Test distribution is Normal.
b Calculated from data.
Fonte: SPSS
93
Tabela 33: One Sample Kolmogorov Smirnov Test: Sexo, idade e estado civil
Sexo Idade Estado Civil
N
159
159
159
Normal Parameters(a,b)
Mean
1,5912
2,6289
1,3145
Std. Deviation
,49317
,87550
,70386
Most Extreme
Differences
Absolute
,388
,342
,433
Positive
,293
,342
,433
Negative
-,388
-,236
-,328
Kolmogorov-Smirnov Z
4,888
4,317
5,466
Asymp. Sig. (2-tailed)
,000
,000
,000
a Test distribution is Normal.
b Calculated from data.
Fonte: SPSS
Tabela 34: One Sample Kolmogorov Smirnov Test: Tempo sem estudar, tipo de 1º. e 2º.
Graus
Anos sem
estudar Tipo 1º.Grau Tipo 2º.Grau
N
159
159
159
Normal Parameters(a,b)
Mean
2,1384
1,1321
1,1258
Std. Deviation
1,88088
,33964
,33266
Most Extreme
Differences
Absolute
,218
,519
,522
Positive
,218
,519
,522
Negative
-,150
-,349
-,353
Kolmogorov-Smirnov Z
2,750
6,547
6,576
Asymp. Sig. (2-tailed)
,000
,000
,000
a Test distribution is Normal.
b Calculated from data.
Fonte: SPSS
Tabela 35: One Sample Kolmogorov Smirnov Test: Período de 1º. e 2º. Graus, tipo de
curso e repetência
Período 1º.
Grau
Período 2º.
Grau Tipo Curso Repetência
N
159
159
159
159
Normal Parameters(a,b)
Mean
1,0314
1,4843
1,5660
,2264
Std. Deviation
,17507
,50133
1,16667
,53869
Most Extreme
Differences
Absolute
,540
,349
,466
,480
Positive
,540
,349
,466
,480
Negative
-,429
-,332
-,295
-,337
Kolmogorov-Smirnov Z
6,807
4,397
5,877
6,059
Asymp. Sig. (2-tailed)
,000
,000
,000
,000
a Test distribution is Normal.
b Calculated from data.
Fonte: SPSS
94
Tabela 36: One Sample Kolmogorov Smirnov Test: Escolaridade dos pais
Escolaridade Pai Escolaridade Mãe
N
159
159
Normal Parameters(a,b)
Mean
2,7296
2,9057
Std. Deviation
1,68645
1,80993
Most Extreme
Differences
Absolute
,202
,214
Positive
,202
,214
Negative
-,164
-,146
Kolmogorov-Smirnov Z
2,546
2,694
Asymp. Sig. (2-tailed)
,000
,000
a Test distribution is Normal.
b Calculated from data.
Fonte: SPSS
Tabela 37: One Sample Kolmogorov Smirnov Test: Frenqüência de leitura no trabalho,
lazer e faixa salarial
Leitura
Trabalho Leitura Lazer Faixa Salarial
N
159
159
159
Normal Parameters(a,b)
Mean
5,2704
3,5094
2,9057
Std. Deviation
1,16209
1,13555
1,23141
Most Extreme
Differences
Absolute
,383
,271
,174
Positive
,265
,150
,174
Negative
-,383
-,271
-,143
Kolmogorov-Smirnov Z
4,826
3,416
2,192
Asymp. Sig. (2-tailed)
,000
,000
,000
a Test distribution is Normal.
b Calculated from data.
Fonte: SPSS
Tabela 38: One Sample Kolmogorov Smirnov Test: Horas diárias de TV, habilidade de
leitura e matemática
Horas TV
Habilidade
Leitura
Habilidade
Matemática
N
159
159
159
Normal Parameters(a,b)
Mean
1,2013
2,1258
1,8742
Std. Deviation
,99225
,60318
,52461
Most Extreme
Differences
Absolute
,316
,388
,400
Positive
,316
,388
,330
Negative
-,225
-,329
-,400
Kolmogorov-Smirnov Z
3,987
4,888
5,041
Asymp. Sig. (2-tailed)
,000
,000
,000
a Test distribution is Normal.
b Calculated from data.
Fonte: SPSS
Tendo por base os resultados obtidos (não se tratam de distribuições normais) o teste a
ser aplicado para a verificação das correlações deve ser não-paramétrico, nesse caso será
95
utilizado o de Spearman. Segundo Siegel (1975) se, para determinado conjunto de dados, a
suposição de normalidade é irreal, então pode-se utilizar um dos coeficientes não
paramétricos de correlação e as provas de significância correspondentes.
Ainda segundo o autor, de todas as estatísticas baseadas em postos, o coeficiente de
correlação por postos de Spearman foi a que surgiu primeiro e é talvez uma das mais
conhecidas hoje. Essa estatística é uma medida de associação que exige que ambas as
variáveis se apresentem em escala de mensuração pelo menos ordinal, de modo que os objetos
ou indivíduos em estudo possa dispor-se por postos em duas séries ordenadas.
Tabela 39: Correlação Analfabetismo funcional X Médias (notas)
Analfabetismo
Funcional Médias
Spearman's
rho
AF Correlation
Coefficient
1,000
,188(*)
Sig. (2-tailed) .
,018
N 159
159
Média
s
Correlation
Coefficient
,188(*)
1,000
Sig. (2-tailed) ,018
.
N 159
159
* Correlation is significant at the 0.05 level (2-tailed).
Fonte: SPSS
A Tabela 39 mostra que, embora baixa, existe correlação entre o nível de
analfabetismo funcional e as médias escolares obtidas pela amostra. A baixa correlação chama
a atenção pois evidencia uma influência da alfabetização funcional no desempenho
acadêmico, porém não o suficiente para tornar-se um empecilho para a conclusão do curso de
graduação.
Tabela 40: Correlação Analfabetismo funcional X Sexo
Sexo
Nível de Analfabetismo Funcional
Total
N0 N1 N2 N3 N4
Feminino 12 32 20 26 4 94
Masculino 5 24 18 16 2 65
Total 17 56 38 42 6 159
Fonte: elaborado pela autora
96
Correlations
Analfabetismo
Funcional Sexo
Spearman's rho AF Correlation Coefficient
1,000
-,010
Sig. (2-tailed)
.
,899
N
159
159
Sexo Correlation Coefficient
-,010
1,000
Sig. (2-tailed)
,899
.
N
159
159
Fonte: SPSS
A tabela 33 mostra que não é possível identificar correlação entre o nível de
analfabetismo funcional e o sexo dos respondentes.
Tabela 41: Correlação Analfabetismo funcional X Faixa etária
Faixa Etária
Nível de Analfabetismo Funcional
Total
N0 N1 N2 N3 N4
Menos de 20 anos 0 0 0 0 0 0
De 20 a 25 anos 11 29 23 25 3 91
De 26 a 30 anos 1 14 11 15 3 44
De 31 a 35 anos 2 10 2 1 0 15
Mais de 36 anos 3 3 2 1 0 9
Total 17 56 38 42 6 159
Fonte: elaborado pela autora
Correlations
Analfabetismo
Funcional Idade
Spearman's rho AF Correlation Coefficient
1,000
-,079
Sig. (2-tailed)
.
,321
N
159
159
Idade Correlation Coefficient
-,079
1,000
Sig. (2-tailed)
,321
.
N
159
159
Fonte: SPSS
Mesmo identificando que um número relevante de alunos acima dos 26 anos ainda
cursando a graduação, a faixa etária não apresenta correlação com os níveis de analfabetismo
funcional.
97
Tabela 42: Correlação Analfabetismo funcional X Estado Civil
Estado Civil
Nível de Analfabetismo Funcional
Total
N0 N1 N2 N3 N4
Solteiro 14 39 29 35 4 121
Casado 3 14 8 6 2 33
Separado 0 1 0 0 0 1
Viúvo 0 1 0 0 0 1
Outros 0 1 1 1 0 3
Total 17 56 38 42 6 159
Fonte: elaborado pela autora
Correlations
Analfabetismo
Funcional Estado Civil
Spearman's rho AF Correlation Coefficient
1,000
-,056
Sig. (2-tailed)
.
,482
N
159
159
Estado Civil Correlation Coefficient
-,056
1,000
Sig. (2-tailed)
,482
.
N
159
159
Fonte: SPSS
De acordo com a Tabela 42 o estado civil da amostra não apresenta correlação com os
níveis de analfabetismo funcional.
Tabela 43: Correlação Analfabetismo funcional X Anos afastado do ensino formal
Anos sem estudar
Nível de Analfabetismo Funcional
Total
N0 N1 N2 N3 N4
Nenhum 3 12 9 14 1 39
1 ano 5 9 13 10 2 39
2 anos 4 10 2 6 0 22
3 anos 2 4 5 2 0 13
4 anos 0 3 5 3 1 12
5 anos ou mais 3 18 4 7 2 34
Total 17 56 38 42 6 159
Fonte: elaborado pela autora
98
Correlations
Analfabetismo
Funcional Anos sem estudar
Spearman's rho AF Correlation Coefficient
1,000
-,115
Sig. (2-tailed)
.
,150
N
159
159
Anos sem estudar Correlation Coefficient
-,115
1,000
Sig. (2-tailed)
,150
.
N
159
159
Fonte: SPSS
Quanto ao período em que o respondente esteve afastado do ensino formal anterior ao
curso de graduação, embora observemos uma quantidade relevante de respondentes que
esteve afastado por 3 anos ou mais, tal fato não mostrou correlação com os níveis de
analfabetismo funcional.
Tabela 44: Correlação Analfabetismo funcional X Tipo de escola que cursou 1º. grau
Tipo de Escola
1º. Grau
Nível de Analfabetismo Funcional
Total
N0 N1 N2 N3 N4
Pública 16 48 33 35 6 138
Privada 1 8 5 7 0 21
Total 17 56 38 42 6 159
Fonte: elaborado pela autora
Tabela 45: Correlação Analfabetismo funcional X Tipo de escola que cursou 2º. grau
Tipo de Escola
2º. Grau
Nível de Analfabetismo Funcional
Total
N0 N1 N2 N3 N4
Pública 15 49 34 35 6 139
Privada 2 7 4 7 0 20
Total 17 56 38 42 6 159
Fonte: elaborado pela autora
99
Tabela 46: Correlação Analfabetismo funcional X Período que cursou 1º. e 2º. graus
Período
1º. Grau
Nível de Analfabetismo Funcional
Total
N0 N1 N2 N3 N4
Diurno 16 56 38 42 6 158
Noturno 1 0 0 0 0 1
Total 17 56 38 42 6 159
Período
2º. Grau
Nível de Analfabetismo Funcional
Total
N0 N1 N2 N3 N4
Diurno 10 21 20 27 4 82
Noturno 7 35 18 15 2 77
Total 17 56 38 42 6 159
Fonte: elaborado pela autora
Correlations
Analfabetismo
Funcional
Tipo
1º.Grau
Período
1º.Grau
Spearman's rho AF Correlation Coefficient
1,000
,035
-,171(*)
Sig. (2-tailed)
.
,662
,031
N
159
159
159
Tipo 1º.Grau Correlation Coefficient
,035
1,000
-,070
Sig. (2-tailed)
,662
.
,379
N
159
159
159
Período 1º.Grau Correlation Coefficient
-,171(*)
-,070
1,000
Sig. (2-tailed)
,031
,379
.
N
159
159
159
* Correlation is significant at the 0.05 level (2-tailed).
Fonte: SPSS
Nos testes acima, observamos que o tipo de escola em que o respondente estudou durante
o primeiro grau não mostra correlação com os níveis de analfabetismo funcional. Porém, o
período em que o respondente estudou (diurno ou noturno) apresenta correlação. Este dado
pode evidenciar uma diferença na qualidade do ensino nos diferentes períodos, influenciando
assim a formação dos estudantes.
100
Correlations
Analfabetismo
Funcional
Tipo
2º.Grau
Período
2º.Grau
Spearman's rho AF Correlation Coefficient
1,000
,015
-,154
Sig. (2-tailed)
.
,855
,053
N
159
159
159
Tipo 2º.Grau Correlation Coefficient
,015
1,000
-,216(**)
Sig. (2-tailed)
,855
.
,006
N
159
159
159
Período 2º.Grau Correlation Coefficient
-,154
-,216(**)
1,000
Sig. (2-tailed)
,053
,006
.
N
159
159
159
** Correlation is significant at the 0.01 level (2-tailed).
Fonte: SPSS
Quanto à natureza da escola onde foi efetuado o curso de 2º. grau, verificamos a
existência da correlação com o analfabetismo funcional. A grande maioria dos alunos efetuou
seus estudos em instituições públicas e tal fato tem correlação com o analfabetismo funcional,
evidenciando a diferença na qualidade de ensino das instituições públicas ou privadas.
Tabela 47: Correlação Analfabetismo funcional X Tipo de curso 2º. grau
Tipo de curso
2º. Grau
Nível de Analfabetismo Funcional
Total
N0 N1 N2 N3 N4
Comum 14 42 33 30 5 124
Magistério 1 2 0 1 0 4
Supletivo 0 2 1 1 0 4
Técnico 2 10 4 10 1 27
Total 17 56 38 42 6 159
Fonte: elaborado pela autora
Correlations
Analfabetismo
Funcional
Tipo Curso
2º. Grau
Spearman's rho AF Correlation Coefficient
1,000
,069
Sig. (2-tailed)
.
,390
N
159
159
Tipo Curso Correlation Coefficient
,069
1,000
Sig. (2-tailed)
,390
.
N
159
159
Fonte: SPSS
Quanto ao tipo de curso efetuado no 2º. grau, não verificamos a existência da correlação
com o analfabetismo funcional. Essa informação é bastante importante devido à parte
relevante dos alunos do curso de graduação de Ciências Contábeis vem do ensino técnico, na
amostra estudada, não influencia o nível de analfabetismo funcional observado.
101
Tabela 48: Correlação Analfabetismo funcional X Repetência no ensino anterior ao
superior
Quantas vezes repetiu
Nível de Analfabetismo Funcional
Total
N0 N1 N2 N3 N4
Nenhuma 12 43 31 39 5 130
1 vez 5 10 6 2 1 24
2 vezes 0 1 1 0 0 2
3 vezes ou mais 0 2 0 1 0 3
Total 17 56 38 42 6 159
Fonte: elaborado pela autora
Correlations
Analfabetismo
Funcional Repetência
Spearman's rho AF Correlation Coefficient
1,000
-,174(*)
Sig. (2-tailed)
.
,028
N
159
159
Repetência Correlation Coefficient
-,174(*)
1,000
Sig. (2-tailed)
,028
.
N
159
159
* Correlation is significant at the 0.05 level (2-tailed).
Fonte: SPSS
O número de repetências no ensino anterior ao ensino superior apresenta correlação com
analfabetismo funcional. Esta informação mostra-se um importante indicador do quanto às
limitações de leitura e habilidade matemática dos alunos pode comprometer o
desenvolvimento acadêmico, mesmo antes da graduação.
Tabela 49: Correlação Analfabetismo funcional X Escolaridade do pai
Escolaridade do pai
Nível de Analfabetismo Funcional
Total
N0 N1 N2 N3 N4
1o. grau incompleto 8 27 9 8 3 55
1o. grau completo 2 13 8 6 1 30
2o. grau incompleto 2 3 4 3 0 12
2o. grau completo 2 7 12 15 2 38
Superior incompleto 2 4 0 6 0 12
Superior completo 1 2 4 4 0 11
Nunca estudou 0 0 1 0 0 1
Total 17 56 38 42 6 159
Fonte: elaborado pela autora
102
Tabela 50: Correlação Analfabetismo funcional X Escolaridade da mãe
Escolaridade da mãe
Nível de Analfabetismo Funcional
Total
N0 N1 N2 N3 N4
1o. grau incompleto 8 19 11 11 1 50
1o. grau completo 0 13 9 9 2 33
2o. grau incompleto 2 3 3 5 0 13
2o. grau completo 4 11 8 10 1 34
Superior incompleto 1 3 0 2 0 6
Superior completo 1 6 6 5 2 20
Nunca estudou 1 1 1 0 0 3
Total 17 56 38 42 6 159
Fonte: elaborado pela autora
Correlations
Analfabetismo
Funcional
Escolaridade
Pai
Escolaridade
Mãe
Spearman's
rho
AF Correlation
Coefficient
1,000
,245(**)
,079
Sig. (2-tailed)
.
,002
,322
N
159
159
159
Escolaridade
Pai
Correlation
Coefficient
,245(**)
1,000
,610(**)
Sig. (2-tailed)
,002
.
,000
N
159
159
159
Escolaridade
Mãe
Correlation
Coefficient
,079
,610(**)
1,000
Sig. (2-tailed)
,322
,000
.
N
159
159
159
** Correlation is significant at the 0.01 level (2-tailed).
Fonte: SPSS
Conforme observado anteriormente, a baixa escolaridade observada tanto nos pais
como mães dos respondentes parecem influenciar o nível de analfabetismo funcional da
amostra. Foi possível identificar a correlação entre os níveis de analfabetismo funcional e a
escolaridade do pai.
A correlação entre a escolaridade da e e o nível de alfabetismo funcional do indivíduo
foi apresentada em estudos anteriores, entretanto vale salientar que esses estudos apontavam
que a escolaridade da mãe não era a única variável influente.
103
Tabela 51: Correlação Analfabetismo funcional X Freqüência de leitura no trabalho
Leitura no trabalho
Nível de Analfabetismo Funcional
Total
N0 N1 N2 N3 N4
Nunca 0 1 0 0 0 1
Menos de 1 vez na semana 1 4 1 0 0 6
1 vez na semana 3 2 1 1 0 7
Algumas vezes na semana 3 8 4 6 3 24
1 vez ao dia 2 10 4 2 0 18
Mais de uma vez ao dia 8 31 28 33 3 103
Total 17 56 38 42 6 159
Fonte: elaborado pela autora
Tabela 52: Correlação Analfabetismo funcional X Freqüência de leitura no lazer
Leitura no lazer
Nível de Analfabetismo Funcional
Total
N0 N1 N2 N3 N4
Nunca 1 4 4 0 0 9
Menos de 1 vez na semana 3 11 5 5 2 26
1 vez na semana 5 13 3 5 2 28
Algumas vezes na semana 5 24 15 22 1 67
1 vez ao dia 3 4 11 10 1 29
Mais de uma vez ao dia 0 0 0 0 0 0
Total 17 56 38 42 6 159
Fonte: elaborado pela autora
Correlations
Analfabetismo
Funcional
Leitura
Trabalho
Leitura
Lazer
Spearman's
rho
AF Correlation Coefficient
1,000
,207(**)
,190(*)
Sig. (2-tailed)
.
,009
,016
N
159
159
159
Leitura Trabalho Correlation Coefficient
,207(**)
1,000
,274(**)
Sig. (2-tailed)
,009
.
,000
N
159
159
159
Leitura Lazer Correlation Coefficient
,190(*)
,274(**)
1,000
Sig. (2-tailed)
,016
,000
.
N
159
159
159
** Correlation is significant at the 0.01 level (2-tailed).
* Correlation is significant at the 0.05 level (2-tailed).
Fonte: SPSS
A freqüência de leitura tanto no trabalho quanto no lazer apresentam correlação com os
níveis de analfabetismo funcional. Tal fato corrobora com dados anteriormente descritos no
104
referencial teórico deste trabalho, evidenciando que o analfabetismo funcional não está
somente relacionado à escolaridade, mas também a outros fatores da vida dos indivíduos.
Tabela 53: Correlação Analfabetismo funcional X Faixa salarial
Faixa salarial
Nível de Analfabetismo Funcional
Total
N0 N1 N2 N3 N4
Até R$ 500,00 2 3 4 4 1 14
De R$ 501,00 a R$ 1.000,00 7 21 10 10 2 50
De R$ 1.001,00 a R$ 1.500,00 5 16 9 15 3 48
De R$ 1.501,00 a R$ 2.000,00 1 9 7 9 0 26
Mais de R$ 2.000,00 2 7 8 4 0 21
Total 17 56 38 42 6 159
Fonte: elaborado pela autora
Correlations
AF FaixaSalarial
Spearman's rho AF Correlation Coefficient
1,000
,054
Sig. (2-tailed)
.
,496
N
159
159
FaixaSalarial Correlation Coefficient
,054
1,000
Sig. (2-tailed)
,496
.
N
159
159
Fonte: SPSS
A faixa salarial dos respondentes não apresenta correlação com os níveis de
analfabetismo funcional da amostra. Considerando tratar-se de alunos universitários,
entendemos que ainda não se encontram totalmente inseridos no mercado de trabalho (grande
parte ainda participando de programas de estágio ou empregos não relacionados à área
contábil), portanto não havendo grande variação na faixa salarial da amostra.
105
Tabela 54: Correlação Analfabetismo funcional X Horas diárias TV
Horas diárias de TV
Nível de Analfabetismo Funcional
Total
N0 N1 N2 N3 N4
Nenhuma 4 10 6 11 1 32
1 horas 8 30 22 23 3 86
2 horas 3 13 8 6 1 31
3 horas 1 1 1 1 0 4
4 horas 0 3 1 0 0 4
5 horas ou mais 0 0 0 1 1 2
Total 16 57 38 42 6 159
Fonte: elaborado pela autora
Correlations
Analfabetismo
Funcional Horas TV
Spearman's rho AF Correlation Coefficient
1,000
-,080
Sig. (2-tailed)
.
,318
N
159
159
Horas TV Correlation Coefficient
-,080
1,000
Sig. (2-tailed)
,318
.
N
159
159
Fonte: SPSS
O número de horas diárias de TV não mostrou correlação com o analfabetismo funcional.
Levando-se em consideração que a quase a totalidade da amostra desenvolve atividades
profissionais durante o dia e estuda no período noturno, o número de alunos que respondeu
assistirem TV até 1 hora por dia foi bastante grande. Além disso, a questão não especificou o
tipo de programação a que o aluno dedica atenção.
Tabela 55: Correlação Analfabetismo funcional X Habilidade de leitura
Habilidade de leitura
Nível de Analfabetismo Funcional
Total
N0 N1 N2 N3 N4
Excelente 1 4 3 4 2 14
Boa 11 37 32 32 2 114
Regular 5 13 2 5 2 27
Fraca 0 2 1 1 0 4
Total 17 56 38 42 6 159
Fonte: elaborado pela autora
106
Tabela 56: Correlação Analfabetismo funcional X Habilidade matemática
Habilidade Matemática
Nível de Analfabetismo Funcional
Total
N0 N1 N2 N3 N4
Excelente 1 14 5 8 2 30
Boa 13 38 28 33 4 116
Regular 3 4 4 1 0 12
Fraca 0 0 1 0 0 1
Total 17 56 38 42 6 159
Fonte: elaborado pela autora
Correlations
Analfabetismo
Funcional
Habilidade
Leitura
Habilidade
Matemática
Spearman's
rho
AF Correlation
Coefficient
1,000
-,150
-,092
Sig. (2-tailed)
.
,059
,250
N
159
159
159
HabilidadeLeitura Correlation
Coefficient
-,150
1,000
,324(**)
Sig. (2-tailed)
,059
.
,000
N
159
159
159
HabilidadeMatemática Correlation
Coefficient
-,092
,324(**)
1,000
Sig. (2-tailed)
,250
,000
.
N
159
159
159
** Correlation is significant at the 0.01 level (2-tailed).
Fonte: SPSS
Quando a amostra foi perguntada sobre como avalia sua própria capacidade de leitura e
matemática, pudemos observar que a auto-avaliação sobre a capacidade matemática está
correlacionada ao nível de analfabetismo funcional. Considerando que o curso de Ciências
Contábeis apresenta uma grande carga de disciplinas que envolvem cálculos de alguma forma,
esta informação parece ser bastante importante quando consideramos o desenvolvimento
acadêmico dos alunos.
107
5 CONSIDERAÇÕES FINAIS
5.1 Conclusões
O objetivo geral deste estudo era realizar uma medida do índice de alfabetismo
funcional em uma amostra de estudantes universitários do curso de Ciências Contábeis,
analisando a correlação com o desempenho acadêmico dos mesmos e características sócio-
demográficas dessa amostra. Este objetivo foi atingido, utilizando-se para isso uma amostra
de 159 indivíduos extraída de uma universidade no interior do estado de São Paulo, bem
como os instrumentos descritos neste estudo.
Um dos objetivos principais deste trabalho era desenvolver um instrumento de
medição dos níveis de analfabetismo funcional específico para o curso de Ciências Contábeis
(utilizando textos técnicos, planilha e vocabulário específicos da área). Este objetivo foi
atingido, visto que tanto na aplicação dos pré-testes, quanto na aplicação do questionário à
amostra final, foi possível classificar os respondentes em níveis de analfabetismo funcional.
A forma proposta de divisão das questões em níveis de dificuldade mostrou-se
consistente. Essa divisão também foi essencial para a futura classificação dos estudantes em
níveis de alfabetismo funcional. O critério de 70% de acerto nas questões de um determinado
nível, utilizado para classificar o estudante naquele nível, permitiu considerar não a
quantidade de acertos que um indivíduo obtém, mas também o nível de dificuldade das
questões acertadas. Além do fato desse critério ter sido utilizado em estudos nacionais e
internacionais, mostrou-se aderente também à idéia que estudantes que acertam mais questões
de níveis mais difíceis, acertam também mais questões dos níveis inferiores de dificuldade.
O estudo apresentou um índice de analfabetismo funcional elevado, 70% da amostra
estudada, sendo que estes não apresentam condições de atender à demanda exigida por um
curso universitário.
O estudo também mostrou a existência da baixa correlação do analfabetismo funcional
com o desempenho acadêmico dos alunos, por meio da análise das notas das disciplinas
avaliadas no ENADE 2006. Este fato é particularmente importante pois evidencia que a
formação do aluno, anteriormente à graduação, influencia na capacidade do aproveitamento
no curso superior e, conseqüentemente, sua formação profissional fica prejudicada. Porém tal
fato não é torna-se um empecilho para a conclusão dos estudos (evidenciado pela baixa
correlação).
Além disso, os estudantes também preencheram o questionário situacional, onde se
buscou identificar características pessoais, hábitos culturais, escolaridade da família e dados
108
escolares anteriores à graduação. Essas respostas foram analisadas juntamente com a
classificação em níveis de analfabetismo funcional dos estudantes, desta forma atingindo
também os objetivos específicos propostos neste trabalho.
Devido ao caráter exploratório da pesquisa, com base nos dados do questionário
situacional, foi possível identificar a correlação dos níveis de analfabetismo funcional com
outras variáveis da amostra com por exemplo a repetência no estudo formal antes da ensino
superior (evidenciando mais uma vez a influência do analfabetismo funcional no desempenho
acadêmico), o tipo de escola em que o estudante esteve no 2º. Grau, a escolaridade do pai e a
auto-avaliação quanto ao desempenho matemático.
Além disso, a aplicação do instrumento de medição do analfabetismo funcional entre
estudantes de Ciências Contábeis apresentou evidências levantadas em estudos anteriores,
conforme anteriormente mencionados no referencial teórico desta pesquisa. O comparativo
entre estes estudos pode ser observado na Tabela 57.
109
Tabela 57: Comparativo com estudos anteriores
Estudos anteriores Presente estudo
Hayes, 1999 O analfabetismo funcional
influencia a produtividade das
organizações (impacto de
aproximadamente USD 60
bi/ano nos Estados Unidos).
Existe correlação entre o
analfabetismo funcional e o
desempenho acadêmico da
amostra, ou seja, o mesmo pode
dificultar o total aproveitamento
dos estudos.
Hock e Mellard, 2005 O exame nacional de
alfabetização do adulto relatou
que quase metade de todos os
adultos nos Estados Unidos, ou
seja, 90 milhões de pessoas,
foram classificados nos dois
níveis mais baixos do
alfabetismo funcional; 58%
desses indivíduos encontram-se
entre 16 e 55 anos da força de
trabalho de hoje.
Da amostra estudada, 47% dos
respondentes encontram-se nos
dois níveis mais baixos de
analfabetismo funcional.
Moreira, 2000
Ribeiro, 2002
Acreditam que um maior
período de escolaridade não
garante que o indivíduo esteja
mais adaptado às necessidades
diárias da sociedade e do
mercado de trabalho.
Alto índice de analfabetismo
funcional detectado no ensino
superior, onde os indivíduos
possuem, no mínimo 11 anos de
escolaridade.
Proliteracy
Worldwide, 2003
Fatores relacionados à vida
acadêmica (mobilidade
estudantil, evasão escolar)
contribuem para o aumento do
analfabetismo funcional.
Fatores relacionados à vida
acadêmica do estudante, como a
repetência no ensino anterior ao
superior, está correlacionado ao
analfabetismo funcional.
Caxito, 2006 90,8% de uma amostra de
estudantes de Administração e
cursos tecnológicos foram
classificados nos níveis mais
baixos de alfabetização
funcional (entre 0 e 2).
70% da amostra de estudantes de
Ciências Contábeis foram
classificados nos níveis mais
baixos de alfabetização funcional
(entre 0 e 2).
110
5.2 Limitações do estudo
O estudo desenvolvido neste trabalho apresentou resultados que encontram
sustentação na literatura estudada e atingiu os objetivos propostos. Porém, como a maioria das
pesquisas, apresenta algumas limitações.
Uma limitação que pode ser apontada é que o estudo foi conduzido utilizando como
amostra alunos de apenas uma instituição particular de ensino superior. Uma amostra mais
diversificada incluindo instituições públicas, nas quais o processo seletivo para o ingresso dos
alunos é mais rigoroso, pode apresentar diferentes resultados, o que enriqueceria o debate
sobre o tema.
No instrumento utilizado para coletar os dados demográficos dos respondentes, não
foram levantadas algumas variáveis, tais como a origem do indivíduo, a região do país na qual
nasceu, sua raça, etc. Essas variáveis, se levantadas, permitiriam comparar os resultados com
diversos estudos realizados no país. Também algumas variáveis ligadas a hábitos culturais,
tais como uso do computador e a familiaridade com a Internet possibilitariam identificar o
impacto dessas tecnologias tão importantes no cotidiano das pessoas sobre o nível de
alfabetismo funcional.
5.3 Sugestões para estudos futuros
Devido às grandes mudanças ocorridas no ensino superior no Brasil nos últimos anos
(crescimento acentuado do número de instituições, aumento do número de vagas, diminuição
do rigor dos processos seletivos), torna-se importante identificar as habilidades de leitura dos
alunos, para que se possam tomar ações corretivas necessárias.
É importante que sejam feitas pesquisas entre alunos de outras instituições (públicas e
privadas), que permitam validar ou contestar os resultados aqui encontrados, visto que não
temos conhecimento de estudos anteriores que tenha efetuado a medição do analfabetismo
funcional entre os alunos de Ciências Contábeis.
111
6 REFERÊNCIAS
ARTES, Amélia Cristina Abreu. Indicador nacional de alfabetismo funcional-2001:
explorando as diferenças entre mulheres e homens. Educ. Pesq., vol.33, no.3, p.561-580.
Dezembro, 2007.
BANDURA, A. . Social Foundations of Thought and Action: A Social Cognitive Theory.
Englewood Cliffs, NJ: Prentice Hall, 1986.
BUARQUE DE HOLANDA, A. F. Novo Dicionário da Língua Portuguesa. Rio de
Janeiro:Nova Fronteira, 1986.
BUSWELL, G.. How Adults Read. Supplementary Educational Monographs. Number 45.
Chicago: University of Chicago Press, 1937.
BRANDÃO, C.R. O que é educação. São Paulo: Abril Cultural, 1985.
BRUENING, John C. Workplace Illiteracy: The Threat to Worker Safety. Occupational
Hazzards, October, p. 118-122, 1989.
Capes – Coordenação de Aperfeiçoamento de Pessoal de Nível Superior. Disponível em:
<http://www.capes.gov.br>. Acesso em 10/jan/2008
CASALI. A. Empregabilidade e educação: novos caminhos no mundo do trabalho. São
Paulo: Educ, 1997
CAXITO, F. A. Alfabetismo funcional em alunos dos cursos superiores de administração e de
gestão tecnológica e sua relação com self directed learning. 2006. Dissertação. (Mestrado em
Administração) – Centro Universitário Nove de Julho, São Paulo, 2006.
CAXITO, F. A.; MOREIRA, D. A.; FERREIRA, P. S.; QUEIROZ, A. C. S. Alfabetismo
Funcional e a Capacidade de Auto-Aprendizado: um Estudo com Alunos Universitários de
Administração e Tecnologia. In: XXXI Enanpad 2007, 2007, Rio de Janeiro. Anais do XXXI
Enanpad. 2007
CHALL, Jeanne S. Literacy: Trends and Explanations. Lanham: ERIC Clearinghouse on
Adult, Career, and Vocational Education,, Vol. 12, Nº 9, p. 3-8, 1983.
CORNACHIONE, E.B. Tecnologia da educação em cursos de Ciências Contábeis: modelos
colaborativos virtuais. Tese de Livre Docência. Faculdade de Economia, Administração e
Contabilidade. Departamento de Contabilidade e Atuaria. Universidade de São Paulo. São
Paulo, 2004.
COSTA, S. I. Medição do analfabetismo funcional em alunos ingressantes no curso superior
de administração de empresas: um estudo exploratório. 2002. Dissertação. (Mestrado em
Administração de Empresas) Fundação Escola de Comércio Álvares Penteado (FECAP),
São Paulo, 2002.
112
DOU - Diário Oficial da União no. 72, Seção 1, 15/04/2004, Imprensa Nacional, Lei Federal
no. 10.861, de 14 de abril de 2004. Brasília - DF
FÁVERO, H. L. O ensino superior de ciências contábeis no Paraná. Dissertação de Mestrado
FGV. Rio de Janeiro, 1987.
FERRARO, Alceu Ravanello. Analfabetismo e níveis de letramento no Brasil: o que dizem os
censos?. , Educ. Soc. ,vol.23, no.81. 2002.
FERREIRA, P. S. O alfabetismo funcional na indústria: estudo exploratório sobre a medição
do seu índice e análise da correlação com variáveis sócio-demográficas. 2006. Dissertação.
(Mestrado em Administração) – Centro Universitário Nove de Julho, São Paulo, 2006.
FREEDLE, R. O. Correcting the SAT's ethnic and social-class bias: a method for reestimating
SAT scores. Harvard Educational Review, vol.73, n°1, pp.1-43. Spring, 2003.
FREIRE, Paulo. Conscientização – Teoria e Prática da Libertação: uma introdução ao
pensamento de Paulo Freire. 3 ed. São Paulo: Moraes, 1980.
GALHANO, G. Um estudo exploratório sobre a determinação dos veis de analfabetismo
funcional de operários numa empresa industrial de material de transporte. 2004. Tese
(Doutorado em Ciência da Computação) Escola de Comunicações e Artes da Universidade
de São Paulo (ECA-USP), São Paulo, 2004.
GAVRILIUK, V.V. Overcoming Functional Illiteracy and the Formation of Social
Competence. Russian Education and Society, vol. 49, no. 9, pp. 79–89, Setembro, 2007.
HANSEN, Marianne Nordli; MASTEKAASA, Arne. Social Origins and Academic
Performance at University. European Sociological Review. Volume 22, . p 277 291, July
2006.
HAYES, Scott. The ABCs of Workplace Literacy. Workforce, April, páginas 70-74, 1999.
HERMES, G. O Bacharel em Ciências Contábeis. Brasília: Senado Federal, Centro Gráfico,
1986.
Hock, Mike; MELLARD, Daryl. Reading comprehension strategies for adult literacy
outcomes. Journal of Adolescent and Adult Literacy. 192 -200. November, 2005.
INEP Instituto Nacional de Estudos e Pesquisas. Disponível em:
<http://www.educacaosuperior.inep.gov.br/funcional/lista_cursos.asp>. Acesso em
10/jan/2008.
______. Resultados do ENADE 2006. Disponível em:
<http://enade2005.inep.gov.br/novo/Site/?c=CUniversidade&m=mostrar_lista_area>. Acesso
em 08/ago/2008
IPM – Instituto Paulo Montenegro. Quem Somos. Disponível em:
<
http://www.ipm.org.br/index.php?mpg=1.01.00.00.00&ver=por>. Acesso em 14 Jan 2008.
______. O analfabetismo. Disponível em:
113
<http://www.ipm.org.br/ipmb_pagina.php?mpg=4.01.00.00.00&ver=por>. Acesso em 14 Jan
2008.
______. O que é INAF. Disponível em:
<http://www.ipm.org.br/ipmb_pagina.php?mpg=4.01.00.00.00&ver=por>. Acesso em 14 Jan
2008.
INFANTE, M. Isabel. Investigación regional sobre analfabetismo funcional. Santiago:
UNESCO/OREALC, 1994.
______. Alfabetización de Jóvenes y Adultos en América Latina: Diagnóstico y perspectivas.
Seminário Internacional sobre Educação e Escolarização de Jovens e Adultos. S. Paulo, 1996.
IUDÍCIBUS, S. FRANCO, H. Currículo básico do contador: orientação técnica versus
orientação humanística. In. Congresso internacional de educadores da área contábil, 2, 1983,
São Paulo. São Paulo, 1983.
KAGITCIBASI, Cigdem; GOKSEN, Fatos; GULGOZ, Sami. Functional adult literacy and
empowerment of women: impact of functional literacy program on Turkey. Journal of
Adolescent and Adult Literacy. Março, 2005
KIRSCH, Irwin. The International Adult Literacy Survey (IALS): Understanding What Was
Measured. Princeton . Reseach Reports. Statistics & Research Division., NJ 08541.December,
2001.
KNOWLES, M.S. Self Directed Learning. New York: The Associated Press. 1975
KRAMER, Maria E. Pereira. Reflexões sobre o ensino da Contabilidade. Revista Brasileira
de Contabilidade. Brasília: Conselho Federal de Contabilidade, n. 152, p. 65-79, maio-
junho/2005.
LANARO JUNIOR, S. O Estudo da Contabilidade no Brasil. In: Revista Brasileira de
Contabilidade. Julho, 1946.
LABBO, Linda D; REINKING, David; McKENNA, Michael C. Technology and Literacy
Education in the Next Century: Exploring the Connection Between Work and Schooling.
Journal of Education 73 no3-4 273-89. 1998.
Literacy in the Information Age. Final Report of the International Adult Literacy Survey
(2000). Ottawa, Canada: Renouf Publishing Company Ltd.
Learning a Living: First Results of the Adult Literacy and Life Skills Survey.(2005). Paris:
OECD.
MARION, J. C. O ensino da contabilidade. São Paulo. Atlas., 1996
MATTAR, F. N. Pesquisa de marketing. São Paulo: Atlas, 1996.
114
MEDEIROS, A. L. B.. Alfabetismo Funcional em Alunos do Curso de Administração de
Empresas e sua Relação com a Auto-Eficácia e o Auto Controle de suas Atividades de
Aprendizagem. Dissertação de Mestrado. São Paulo: Centro Universitário Nove de Julho.
2006
MONTGOMERY, D. C.; RUNGER, G.C. Applied Statistics and Probability for Engineers.
John Wiley & Sons, Inc.3ª. ed. 2003.
MOORE, D. A estatística básica e sua prática. Rio de Janeiro. Livros técnicos e científicos,
2005.
MOREIRA, D.A.. Analfabetismo Funcional: o mal nosso de cada dia. São Paulo: Pioneira
Thomson, 2003.
______. Índice de Desenvolvimento Humano e Analfabetismo Funcional: Análise de uma
relação. In: Congresso Latino Americano de Estratégia, 2004, Itapema. Anais do XVII
Congresso Latino Americano de Estratégia (SLADE). 2004.
______. Inovações, Habilidades e Competências: O Papel da Alfabetização Funcional. In:
Daniel Augusto Moreira; Ana Carolina Spolidoro Queiroz. (Org.). Inovação Organizacional e
Tecnológica. 1ª ed. São Paulo: Thomson Learning, 2006, v. 01, p. 157-179. 2006.
______. Analfabetismo Funcional: Introdução ao Problema. São Paulo: Instituto Paulo
Montenegro, 2000. Disponível em:
<http://www.ipm.org.br/ipmb_pagina.php?mpg=4.07.01.01.00&num=20&ver=por>. Acesso
em 14 Jan 2008.
______. Analfabetismo Produtividade, Desenvolvimento e Alfabetização Funcional: Algumas
Constatações. São Paulo: Instituto Paulo Montenegro, 2000. Disponível em:
<http://www.ipm.org.br/ipmb_pagina.php?mpg=4.07.01.01.00&num=19&ver=por>. Acesso
em 14 Jan 2008.
______. O Método Fenomenológico na Pesquisa. São Paulo: Pioneira Thomson, 2002.
MOREIRA, D. A.; GODOY, A. S.; BASTA, C.Educação e trabalho: medida do nível de
alfabetização funcional em uma usina siderúrgica e sua utilização na gestão de
pessoas.Encontro Nacional da Associação dos Programas de Pós-Graduação em
Administração-Enanpad.Atibaia: São Paulo.2003. Publicado em CD-ROM.
MOREIRA, D. A.; JACOMINI, Dulcinéia Dilva. (2004). A Influência do Analfabetismo
Funcional na Pesquisa Informacional. In: Encontro de Informação em Ciências da
Comunicação, 2004, Porto Alegre. Anais do XIV Encontro de Informação em Ciências da
Comunicação (ENDOCOM).
115
MOREIRA, D. A.; MOREIRA, Percy Augusto; CANO, Carlos Roberto; MYZKOWSKI,
Maria Helena Bernardo. (2004). Analfabetismo funcional: conceito, medidas e efeito sobre a
produtividade e eficácia. Cadernos de Pós-Graduação, São Paulo, v. 3, n. 2, p. 6-20, 2004.
MOREIRA, D. A. ; QUEIROZ, Ana Carolina Spolidoro (2005). Analfabetismo funcional:
efeitos nocivos sobre os trabalhadores e a produtividade. In: International Conference of the
Iberoamerican Academy of management, 2005, Lisboa - Portugal. Anais da 4th International
Conference of the Iberoamerican Academy of management.
MORIN, E. Articular os saberes. In..ALVES, N. GARCIA R. L. (org), O sentido da escola.
Rio de Janeiro: DP&A Editora, 2000.
MUNHOZ, Alica Maria Hernandez. Uma análise multidiciplinar da relação entre
inteligência e desempenho acadêmico em universitários ingressantes. Tese de Doutorado.
Unicamp. Faculdade de Educação. Campinas. SP. 2004
MURRAY, T. S. International adult literacy household survey methods. In: WAGNER,
D.;VENEZKY, R.; STREET, B. V. Literacy: an international handbook. Colorado
(USA);Oxford (UK): Westiew, 1999, p. 217-223.
NASCIMENTO, C. L. Qualidade do Ensino Superior de Ciências Contábeis: Um Diagnóstico
nas Instituições Localizadas na Região Norte do Estado do Paraná. Revista de Administração
e Contabilidade da Unisinos. Maringá, 2005.
NOSSA, Valcemiro. Formação do corpo docente dos cursos de graduação em Contabilidade
no Brasil: uma análise crítica. Caderno de Estudos. São Paulo: FIPECAFI – FEA/USP, n. 21,
maio-agosto/1999. 20 p.
OLIVEIRA, K. L.; SANTOS, A. A. A. compreensão em leitura e avaliação da aprendizagem
em universitários. Psicologia: Reflexão e Crítica, 2005. P. 118-124.
PEREIRA, E. S; LEITE FILHO, G. A. A influência do marketing no perfil do profissional
contábil. Revista Pensar Contábil. CRC-RJ, n. 15, 2002, p.26-30.
PRIMI, Ricardo, SANTOS, Acácia A. Angeli dos; VENDRAMINI, Claudette Medeiros
Habilidades básicas e desempenho acadêmico em universitários ingressantes. Estud. psicol.
(Natal), Jan 2002, vol.7, no.1, p.47-55. ISSN 1413-294X
PRIMI, Ricardo; SANTOS; Acácia A. Angeli dos; OLIVEIRA, Kátia Luciane. Estudo das
relações entre compreensão em leitura e desempenho acadêmico. Interação em Psicologia,
2003, 7(1), p. 19-25
PROLITERACY WORLDWIDE; The number of functionally illiterate adults in U.S. is
growing. New York, US, 2003.
RIBEIRO, Vera M. M. et alli. Educação De Jovens E Adultos: Proposta Curricular Para O
Primeiro Segmento Do Ensino Fundamental. São Paulo/Brasília: Ação Educativa/Mec, 1997.
116
______. Alfabetismo funcional: Referências conceituais e metodológicas para a pesquisa.
Educação & Sociedade, ano XVIII, nº 60, dezembro/97
______. Alfabetismo E Atitudes: Pesquisa Com Jovens E Adultos. São Paulo: Ação
Educativa, 1999.
______. Questões em torno da construção de indicadores de analfabetismo e letramento.
Revista Educação e Pesquisa, São Paulo, v.27, n.2, p.283-300, jul./dez. 2001
______. (Org.). Letramento no Brasil. São Paulo: Global; Ação Educativa; Instituto Paulo
Montenegro, 2003.
______, Vóvio, Claudia Lemos and Moura, Mayra Patrícia Letramento no Brasil: alguns
resultados do indicador nacional de alfabetismo funcional. Educ. Soc., Dez 2002, vol.23,
no.81, p.49-70. ISSN 0101-7330
ROMANELLI, O. O. História da educação no Brasil. Rio de Janeiro: Vozes, 1993.
SCHMIDT, P. História do pensamento contábil. Porto Alegre. Bookman., 2000.
SIEGEL, S. Estatística não paramétrica para ciências do comportamento. São Paulo. Mc
Graw Hill. 1975.
SOARES, Magda. Letramento e alfabetização: as muitas facetas. Rev. Bras. Educ., no.25,
p.5-17. Abr 2004.
SOKAL, R. R., ROLHF, FJ. Biometry: The principles and practice of statistics in biological
research. 3rd ed. WH Freeman & Co, 1994
TAYLOR, Maurice C. Informal adult learning and everyday literacy practices. Journal of
Adolescent & Adult Literacy 49 no6 500-9 Março, 2006.
US DEPT OF EDUCATION. NATIONAL CENTER FOR EDUCATION STATISTICS.
1992 National Adult Literacy Survey: Development of the Survey Instruments. Working Paper
no. 1999-09d, by Anne Campbell and Diné College. Project Officer, Washington, D.C. Alex
Sedlacek,1999.
UNESCO; World conference on higher education; Higher education in the Twenty-first
Century – Vision and Action. Volume V. Paris. Plenary. October,1998.
VALDIVELSO, Sofia. Functional literacy, functional illiteracy: the focus on ongoing social
debate. Convergence, XXXIX, 2-3, 2006.
117
7 APÊNDICES
7.1 Instrumento para a medição do analfabetismo funcional em Ciências Contábeis
1 Para obter a colaboração dos operários, Taylor
e seus seguidores desenvolveram planos de
incentivo salarial e prêmios de produção. A idéia
básica era a de que a remuneração baseada no
tempo (salário mensal, diário ou por hora) não
estimula ninguém a trabalhar mais e deve ser
substituída pela remuneração baseada na
produção de cada operário (salário por peça, por
exemplo): o operário que produz pouco ganha
pouco e o que produz mais ganha na proporção
de sua produção.
Segundo o gráfico, o cálculo da remuneração é
baseado em quê?
2 A indústria XY S.A. possui a seguinte estatística para os
anos 2000 e 2005:
Homens Mulheres Homens Mulheres
Vendas 140 110 150 130
Administração 30 43 21 55
Produção 110 125 113 117
Depto
2000
2005
Qual o aumento percebido no número de homens que
trabalham na produção quando comparamos o ano de
2000 e 2005?
3 Uma pequena empresa de 32 funcionários
obteve os seguintes resultados:
Quantos funcionários não responderam à
pesquisa? ______________________________
4 Licitação é o procedimento administrativo destinado
selecionar, entre fornecedores qualificados, aquele que
apresentar proposta mais vantajosa para a administração.
Regem a licitação os princípios da publicidade, da igualdade,
da probidade administrativa, da vinculação ao edital, do
julgamento objetivo, da legalidade, da impessoalidade, da
moralidade e dos que são correlatos. Existem tipos diferentes
de licitação, entre os quais podemos destacar a concorrência,
que é a modalidade de licitação entre quaisquer interessados
que, na fase inicial de habilitação preliminar, comprovem
possuir os requisitos mínimos de qualificação exigidos no
edital para a execução de seu objeto. Tomada de preços é a
modalidade de licitação entre interessados previamente
cadastrados ou que atenderem a todas as condições exigidas
para cadastramento até o terceiro dia anterior à data do
recebimento das propostas, observada a necessária
qualificação.
Sublinhe as principais características das modalidades de
licitação "concorrência" e "tomada de preços".
0
1
2
3
4
5
6
7
8
9
futebol basquete vôlei natação atletismo
5
Determinada empresa apresenta seu ativo imobilizado da
seguinte forma:
Qual será o valor referente à depreciação de veículos no
encerramento do ano em questão?
7
“O Estado de São Paulo tem altas taxas de criminalidade,
complicações ambientais e saturação em alguns segmentos
de
mercado, mas oferece os melhores serviços e os maiores
salários. Os dados parciais do Censo 2000, divulgados pelo
IBGE, reafirmam essa disparidade. Quando a pesquisa foi
realizada, o Estado tinha 10,3 milhões dos 44,7 milhões de
domicílios contabilizados n
o Censo
do total -
, mas seus padrões estavam muito acima da média
nacional. São Paulo oferecia os rendimentos mais elevados,
só não superando os de Brasília.”
Cite em quais faixas de rendimento São Paulo oferece
me
lhores salários que Brasília:______________________
10
O diagrama abaixo mostra o de estudantes de uma
instituição de ensino que exercem atividade profissional.
a) Qual é a principal área de atuação dos estudantes do
sexo masculino? __________________________________
E do
feminino?___________________________________
Determinada empresa apresenta seu ativo imobilizado da
Qual será o valor referente à depreciação de veículos no
encerramento do ano em questão?
6
Na tabela abaixo, encontramos dados sobre o
número de homens (H) e mulheres (M) que
exercem atividade profissional em período
integral e parcial na pequena cidade de Santa
Madalena.
H
M
Integral 272
231
Parcial 148
99
Período
Área de Atuação
Indústria
Considerando os números apresentados na tabela:
Dentre as mulheres que trabalham na área
industrial, qual é o percentual que exerce
atividade profissional em período parcial?
“O Estado de São Paulo tem altas taxas de criminalidade,
complicações ambientais e saturação em alguns segmentos
mercado, mas oferece os melhores serviços e os maiores
salários. Os dados parciais do Censo 2000, divulgados pelo
IBGE, reafirmam essa disparidade. Quando a pesquisa foi
realizada, o Estado tinha 10,3 milhões dos 44,7 milhões de
o Censo
menos de um quarto
, mas seus padrões estavam muito acima da média
nacional. São Paulo oferecia os rendimentos mais elevados,
só não superando os de Brasília.”
Cite em quais faixas de rendimento São Paulo oferece
lhores salários que Brasília:______________________
8
No relatório de controles internos, a firma de
auditoria fez a seguinte
cliente:
Existia em 31 de dezembro de 20X1, na conta
corrente do Banco do Brasil S.A., um saldo de
R$ 10.000,00
sem ser movimentado nos últimos
quatro meses. Caso esse numerário tivesse sido
aplicado a uma taxa de 2% a.m. qual seria o
rendimento observado em um mês?
9
Estimativas preliminares da carga tributária
brasileira feita pelo jornal O Estado de São Paulo
com relação ao Tesouro Nacional e dos governos
regionais, mostram que o volume de impostos e
contribuições pagos pela sociedade brasileira
cresceu pelo menos 1,14 ponto percentual do
Produto Interno Bruto (PIB) em 2007, atingindo
37% das riquezas produzida
Comparando com a carga tributária de 2006, de
35,9%, 88% da alta arrecadação foi gerada na
esfera federal e 12% nos Estados e municípios.
Segundo o texto, do total da arrecadação
gerada, qual parcela corresponde à esfera
federal?
O diagrama abaixo mostra o de estudantes de uma
instituição de ensino que exercem atividade profissional.
a) Qual é a principal área de atuação dos estudantes do
sexo masculino? __________________________________
feminino?___________________________________
11
As palavras moral e ética m do latim mores
e do grego
ethos
simplesmente querem dizer costume
modo pelo qual, as pessoas agem. Hoje em dia, a
ética é invariavelmente tratada
como uma pessoa deve comportar
faz. Contudo a origem da palavra nos lembra que
também um aspecto positivo. A ética pode ser
um estudo dos costumes que realmente
determinam o comportamento das pessoas.
Sublinhe o significado da
"ética".
118
Na tabela abaixo, encontramos dados sobre o
número de homens (H) e mulheres (M) que
exercem atividade profissional em período
integral e parcial na pequena cidade de Santa
M
H M H M
231
684 607 694 765
99
336 203 296 385
Área de Atuação
Indústria
Comércio
Serviços
Considerando os números apresentados na tabela:
Dentre as mulheres que trabalham na área
industrial, qual é o percentual que exerce
atividade profissional em período parcial?
No relatório de controles internos, a firma de
auditoria fez a seguinte
recomendação ao
Existia em 31 de dezembro de 20X1, na conta
corrente do Banco do Brasil S.A., um saldo de
sem ser movimentado nos últimos
quatro meses. Caso esse numerário tivesse sido
aplicado a uma taxa de 2% a.m. qual seria o
rendimento observado em um mês?
Estimativas preliminares da carga tributária
brasileira feita pelo jornal O Estado de São Paulo
com relação ao Tesouro Nacional e dos governos
regionais, mostram que o volume de impostos e
contribuições pagos pela sociedade brasileira
cresceu pelo menos 1,14 ponto percentual do
Produto Interno Bruto (PIB) em 2007, atingindo
37% das riquezas produzida
s pelo país.
Comparando com a carga tributária de 2006, de
35,9%, 88% da alta arrecadação foi gerada na
esfera federal e 12% nos Estados e municípios.
Segundo o texto, do total da arrecadação
gerada, qual parcela corresponde à esfera
As palavras moral e ética m do latim mores
ethos
, respectivamente, e
simplesmente querem dizer costume
- ou seja, o
modo pelo qual, as pessoas agem. Hoje em dia, a
ética é invariavelmente tratada
em termos de
como uma pessoa deve comportar
-se - e não o
faz. Contudo a origem da palavra nos lembra que
também um aspecto positivo. A ética pode ser
um estudo dos costumes que realmente
determinam o comportamento das pessoas.
Sublinhe o significado da
origem da palavra
119
12-13 O Balanço Patrimonial da Companhia XY é
apresentado da seguinte forma:
12 De acordo com os dados, qual o valor do ativo
permanente da companhia XY?______________________
13 Ainda com base no balanço patrimonial da companhia
XY, sabe-se que o grupo de "matéria-prima" representa 30%
do total dos estoques. Qual o valor do estoque de matéria
prima?___________________________________________
14 A demanda de fatores de produção deriva da
demanda de bens e serviços finais de consumo.
Quanto mais os consumidores demandam
produtos e serviços, tanto mais os empresários
demandarão mão-de-obra, capitais e matérias-
primas. Por exemplo, a demanda de pneus pela
indústria automobilística depende da demanda de
automóveis, caminhões e ônibus. Se as vendas de
veículos aceleram-se, as fábricas demandam mais
pneus, o que reflete sobre seus preços de
mercado.
De acordo com o texto acima, o aumento na
demanda de bens e produtos finais tem
alguma relação com o consumo de matéria-
prima?
15 A administração é, principalmente, um processo de
criação de oportunidades, de realização de potenciais, de
remoção de obstáculos e de encorajamento ao crescimento".
Tal formulação de McGregor tem muito a ver com a
"administração por objetivos" de Peter Drucker, no que se
refere à concepção da natureza humana e das funções da
administração.
De acordo com essa teoria, a gerência tem a responsabilidade
de dar condições aos indivíduos de atingirem os seus
objetivos pessoais (realização e autodesenvolvimento). Cabe
à gerência desenvolver estruturas organizacionais que
possibilitem aos indivíduos lutar pela satisfação dessas
necessidades e ao mesmo tempo contribuir para a realização
dos objetivos da organização. O gerente, nesse caso, é mais
um coordenador do processo de trabalho do que alguém que
comanda ou centraliza o poder, como no caso da Teoria X. A
participação nas decisões e um estilo democrático de
gerência são propostos pela Teoria Y. O gerente deve saber
ouvir os seus subordinados, comunicar-se bem e ter
habilidade na condução de relações interpessoais. Enquanto a
Teoria X baseia-se no exercício estrito da autoridade
racional-legal, a Teoria Y introduz elementos pessoais na
relação de trabalho, fazendo apelo às qualidades do líder.
A partir da Teoria Y, surgiram novas propostas no sentido de
redesenhar as tarefas e os processos de trabalho, permitindo-
se uma maior descentralização da autoridade e concessão de
autonomia aos indivíduos. Surgiram vários estudos sobre
liderança.”
Segundo o texto, quais as características necessárias para
um gerente, na teoria Y?
16 Define- se Patrimônio Líquido como a
resultante aritmética da somatória dos bens e
direitos (elementos patrimoniais positivos)
diminuída da somatória das obrigações
(elementos patrimoniais negativos).
Patrimônio Líquido significa a sobra, o resíduo,
em valor, dos elementos patrimoniais. Daí seus
diversos nomes, como Sobra Patrimonial,
Patrimônio Residual, Riqueza Líquida, Capital
Próprio, Sobra Efetiva, Riqueza Efetiva, etc.
Sublinhe no texto, qual a definição de
Patrimônio Líquido?
17 Por "receita" entende-se a entrada de
elementos para o ativo, sob a forma de dinheiro
ou direitos a receber correspondentes,
normalmente, à venda de mercadorias, de
produtos ou à prestação de serviços. Uma receita
também pode derivar de juros sobre depósitos
bancários ou títulos e de outros ganhos eventuais.
Quanto aos conceitos de receita operacional, esta
deveria somente englobar a parcela proveniente
do produto principal ou dos co-produtos da
empresa (ou serviços), não a receita
extraordinária derivante da venda de sucatas ou a
derivante da venda de subprodutos, considerada
como redução de custo dos produtos vendidos.
Somente os produtos e serviços que constituem a
finalidade fundamental da empresa derivam ser
incluídos nesta categoria de receita operacional.
De acordo com o texto acima, que razões
podem dar origem a uma “receita”?
120
18 Veja a tabela abaixo:
H/máq. R$/H
A 690 11,16 61,83
B 759 10,57 71,81
C 828 12,92 64,09
D 276 4,11 67,15
Margem de
contribuição
unitária
Produto
Tempo de
fabricação
Margem de
contribuição
Qual produto leva mais tempo para ser fabricado?
19/20 Temos os seguintes custos para
determinado componente:
-material $ 684/ unidade
-mão-de-obra direta $ 956/hora
-custos indiretos de produção $ 1515/hora
-mão-de-obra indireta $ 825/hora
-consumo de energia $ 420/hora
-outros custos $ 270/hora
19 Sabendo-se que foram produzidas 2000
peças, qual foi o valor total gasto com
material?____________________________
20 Qual o valor do total dos custos por hora,
para a produção do referido componente?
21 A companhia Aços Villares S.A. publicou em suas
demonstrações financeiras referentes ao exercício de 2007 a
seguinte distribuição do valor adicionado:
De acordo com o gráfico, se o total do valor adicionado
gerado em 2007 foi de R$ 983 milhões, qual o montante
(em R$) foi direcionado aos acionistas?
22 Tudo o que se faz se destina a alcançar um
objetivo ou resultado. Pelo menos assim devia
ser. Aquilo que é feito está relacionado com a
eficiência (a ação) e aquilo que alcançado se
refere à eficácia (o resultado). A eficiência é a
medida da utilização dos recursos quando se faz
alguma coisa; refere-se à relação entra as
“entradas” e “saídas” num processo. Quanto mais
saídas são obtidas com as mesmas entradas,
maior o grau de eficiência alcançada. A eficácia
está relacionada ao alcance dos
objetivos/resultados propostos. Está relacionada à
realização das atividades que provoquem o
alcance das metas estabelecidas. Não basta ser
eficiente; é preciso ser eficaz. é eficaz,
todavia, sendo eficiente, isto é, os resultados
serão alcançados se se trabalhar para isto.
Numa visão mais ampla, eficiência significa
“fazer certo as coisas” e eficácia, “fazer certo as
coisas certas”. Isto porque se pode fazer certo as
coisas erradas, o que significaria eficiência, mas
não eficácia.”
Apresente dois elementos de diferenciação
entre eficiência e eficácia:
Acionis tas ; 10%
F inanc iadores ;
6%
R einves t. L uc ros ;
22%
Trabalho; 21%
G overno; 41%
A c ionis tas
Financ iadores
Reinves t. L uc ros
Trabalho
Gov erno
121
23 Observe a tabela abaixo:
*pode variar conforme grau de risco da atividade da empresa.
Sabendo-se que a alíquota de INSS é composta por:
- contribuição parte empresa;- SESI, SESC ou SEST;
- SENAI, SENAC ou SENAT;- INCRA- SEBRAE
Qual o total da alíquota de INSS incidente na empresa
em questão?______________________________________
24 Com o tempo, estes sistemas passaram a
desempenhar papel de maior relevância na vida
das organizações. Os primeiros sistemas
produziam em grande parte, mudanças
tecnológicas relativamente fáceis de conseguir.
Os que se seguiram afetavam o controle e o
comportamento gerencial e, em conseqüência, as
atividades institucionais "centrais". Na era da
empresa digital, os sistemas de informação
estendem-se bem além das fronteiras da empresa
e abrangem os fornecedores, clientes e até
mesmo concorrentes.
A partir de qual ano, os sistemas de
informação passaram a exceder as fronteiras
da empresa? ____________________________
25/26 Em auditoria, o teste detalhado de circularização
consiste em enviar cartas para clientes, fornecedores,
bancos solicitando a confirmação dos saldos em aberto, em
determinada data, com a empresa que está sendo auditada.
Durante a realização da auditoria dos saldos de contas a
pagar da empresa Alfa S.A, elaborou-se o seguinte mapa de
circularização:
25) Dos saldos circularizados (ou seja, dos que foram
solicitadas confirmações), quais não foram
confirmados?
26) Qual o total dos saldos não confirmados?
27 Todas as decisões relativas à política contábil
devem ter conseqüências econômicas. Se não
tivessem, não haveria motivos para preocupação
com essa política. O quadro abaixo demonstra os
usuários e possíveis conseqüências econômicas:
Usuários
Consequências Econômicas
Decisões financeiras
Custo de obtenção e análise de informações financeiras.
Custo de preparação e eventual revisão de contratos
baseados em números contábeis.
Custo de publicação de demosntrações financeiras
Alteração do preço da ão em função de novas
informações ou varião da volatidade dos números
contábeis.
Administradores
Comportamento dos administradores.
Nação
Alocação de recursos
Politicas de comissões regulamentadoras
Percepção das empresas pelo público
Investidores e credores
Empresas
Outros
A que grupo de usuários estão relacionadas as
conseqüências sobre as decisões financeiras,
custo de obtenção e análise de informações
financeiras e custos e preparação de eventuais
revisões de contratos?
122
Região País
Minuto Inicial (R$) Minuto Adicional (R$)
Normal Reduzido Normal Reduzido
América do Norte
Estados Unidos e Canadá 0,86 0,86 0,86 0,86
Demais Países 2,16 1,72 2,03 1,72
América do Sul
Argentina, Chile, Paraguai e
Uruguai
1,20 1,20 1,20 1,20
Demais Países 2,16 1,72 2,03 1,72
América Central Países da América Central 2,16 2,16 2,03 1,72
Europa
Portugal, Alemanha, spanha,
França, Itália, Reino Unido e
Suíça
1,20 2,16 1,16 1,14
Austria, Bélgica, Dinamarca,
Holanda, Irlanda, Noruega e
Suécia
2,22 1,78 2,16 1,75
Demais Países 2,78 2,30 2,40 2,23
Ásia
Japão 1,20 1,18 1,16 1,14
Demais Países 3,80 3,80 3,61 3,61
Oriente Médio Paises do Oriente 2,78 2,22 2,40 2,22
Oceania
Austrália 1,33 1,33 1,33 1,33
Demais Países 3,80 3,80 3,61 3,61
África Países da África 4,64 3,80 3,80 3,61
28 De acordo com a tabela a cima, qual região apresenta o menor minuto adicional em horário reduzido?
__________________________________________________________________________________________
HORÁRIOS
Normal Dias Úteis Das 8h às 17h59min 59s
Reduzido
Dias úteis
Sábados, domingos e feriados nacionais
Das 0h às 7h 59min 59s
Das 8h às 23h 59min59s
29 Observe o quadro abaixo
Tipos de erros das
Demonstrações Financeiras Objetivos de auditoria
Exemplos de testes substantivos de auditoria
para alcançar os objetivos de auditoria
Existência Direitos
Integridade
Os saldos de Caixa representam todos e não
somente itens de caixa, em mãos, em trânsito ou
em Instituições Financeiras e estão corretamente
registrados.
Confirmação de saldos bancários; Testes de
reconciliação; Revisão de trasnferências
interbancos e intrabancos; Procedimentos
analíticos.
Apresentação e Divulgação
Os saldos de Caixa estão corretamente descritos e
classificados, e as devidas divulgações quanto a
fundos restritos ou comprometidos e a saldos não
sujeitos a saque imediato estão feitas (exemplo:
depósitos a prazo e depósitos em países
estrangeiros sujeitos a controle cambial etc.)
Revisão das demonstrações financeiras e
comparação das divulgações feitas com os
requisitos dos princípios fundamentais de
contabilidade; Pesquisa de restrições sobre
disponibilidades; Confirmação de restrições
sobre valores em Caixa e Bancos.
Destaque no quadro quais testes substantivos serão adotados para minimizar os erros de "Existência", "Direitos",
"Integridade" nas Demonstrações Financeiras:
30 Observe a tabela abaixo:
Qual é a quantidade de funcionários dos setores econômicos:
Bancário
Automotivo
Volkswagem
Automóveis
Varig Transporte
Unibanco Banco
Ticket Alimentos
Sadia Alimentos
Sabesp Publica
Petrobras Petroquímica
Americanas Varejo
Itaú Banco
HSBC Banco
GM Automóveis
Ford Automóveis
Fiat Automóveis
Eletropaulo
Publica
Correios Publica
Ceval Alimentos
CEF Banco
Bradesco Banco
Banespa Banco
Banco Real
Banco
Banco do
Brasil
Banco
30.775
17.812
23.924
13.070
18.093
19.219
41.173
19.896
27.166
23.756
21.411
13.038
24.045
18.183
77.577
14.020
55.529
42.493
22.561
16.925
76.387
0
10.000
20.000
30.000
40.000
50.000
60.000
70.000
80.000
90.000
Volkswagem
Unibanco
Sadia
Petrobras
Itaú
GM
Fiat
Correios
CEF
Banespa
Banco do Brasil
123
7.2 Questionário Situacional
1. Sexo: ( ) masculino 2. Idade: ____ anos
( ) feminino
3. Estado civil: ( ) solteiro
( ) casado
( ) viúvo
( ) separado / desquitado / divorciado
( ) outros
5. quantos anos você esteve sem estudar antes de iniciar o curso de
graduação? ( ) nenhum
( ) 1 ano
( ) 2 anos
( ) 3 anos
( ) 4 anos
( ) 5 ou mais anos
6. Tipo de escola que você estudou a maior parte do tempo:
Pública / Privada
no primeiro grau (ensino fundamental) ( ) ( )
no segundo grau (ensino médio) ( ) ( )
7. Período do dia que você estudou a maior parte do tempo:
diurno noturno
no primeiro grau (ensino fundamental) ( ) ( )
no segundo grau (ensino médio) ( ) ( )
8. Que tipo de segundo grau (ensino médio) você fez:
( ) comum
( ) técnico
( ) magistério
( ) supletivo
9. Quantas vezes você repetiu o ano:
no primeiro grau (ensino fundamental): ____ vezes
no segundo grau (ensino médio): ____ vezes
10. Qual a escolaridade do seu pai:
( ) nunca estudou
( ) primeiro grau (ensino fundamental) incompleto
( ) primeiro grau (ensino fundamental) completo
( ) segundo grau (ensino médio) incompleto
( ) segundo grau (ensino médio) completo
( ) superior incompleto
( ) superior completo
11. Qual a escolaridade da sua mãe:
( ) nunca estudou
( ) primeiro grau (ensino fundamental) incompleto
( ) primeiro grau (ensino fundamental) completo
( ) segundo grau (ensino médio) incompleto
( ) segundo grau (ensino médio) completo
( ) superior incompleto
( ) superior completo
12. Com qual freqüência você utiliza a leitura em situações de trabalho:
Obs: considere leitura de textos, números, gráficos, tabelas, desenhos, etc.
( ) nunca
( ) menos de uma vez na semana
( ) uma vez na semana
( ) algumas vezes na semana
( ) uma vez ao dia
( ) mais de uma vez ao dia
13. Com qual freqüência você utiliza a leitura em momentos de lazer:
( ) nunca
( ) menos de uma vez na semana
( ) uma vez na semana
( ) algumas vezes na semana
( ) todos os dias
14. Qual a sua faixa salarial (por mês):
( ) até R$ 500,00
( ) até R$ 1000,00
( ) até R$ 1500,00
( ) até R$ 2000,00
( ) mais de R$ 2000,00
15. Quantas horas de televisão você assiste por dia: _____ horas
16. Como você avalia sua habilidade com leitura:
( ) excelente
( ) boa
( ) regular
( ) fraca
17. Como você avalia sua habilidade com números:
( ) excelente
( ) boa
( ) regular
( ) fraca
Livros Grátis
( http://www.livrosgratis.com.br )
Milhares de Livros para Download:
Baixar livros de Administração
Baixar livros de Agronomia
Baixar livros de Arquitetura
Baixar livros de Artes
Baixar livros de Astronomia
Baixar livros de Biologia Geral
Baixar livros de Ciência da Computação
Baixar livros de Ciência da Informação
Baixar livros de Ciência Política
Baixar livros de Ciências da Saúde
Baixar livros de Comunicação
Baixar livros do Conselho Nacional de Educação - CNE
Baixar livros de Defesa civil
Baixar livros de Direito
Baixar livros de Direitos humanos
Baixar livros de Economia
Baixar livros de Economia Doméstica
Baixar livros de Educação
Baixar livros de Educação - Trânsito
Baixar livros de Educação Física
Baixar livros de Engenharia Aeroespacial
Baixar livros de Farmácia
Baixar livros de Filosofia
Baixar livros de Física
Baixar livros de Geociências
Baixar livros de Geografia
Baixar livros de História
Baixar livros de Línguas
Baixar livros de Literatura
Baixar livros de Literatura de Cordel
Baixar livros de Literatura Infantil
Baixar livros de Matemática
Baixar livros de Medicina
Baixar livros de Medicina Veterinária
Baixar livros de Meio Ambiente
Baixar livros de Meteorologia
Baixar Monografias e TCC
Baixar livros Multidisciplinar
Baixar livros de Música
Baixar livros de Psicologia
Baixar livros de Química
Baixar livros de Saúde Coletiva
Baixar livros de Serviço Social
Baixar livros de Sociologia
Baixar livros de Teologia
Baixar livros de Trabalho
Baixar livros de Turismo