Download PDF
ads:
UNIVERSIDADE DO RIO GRANDE DO NORTEFEDERAL
UNIVERSIDADE FEDERAL DO RIO GRANDE DO NORTE
CENTRO DE TECNOLOGIA
PROGRAMA DE PÓS-GRADUÃO EM ENGENHARIA ELÉTRICA E
DE COMPUTAÇÃO
Firewall de Aplicação para Redes Industriais
Aguinaldo Bezerra Batista Júnior
Orientador: Prof. Dr. Paulo Sérgio da Motta Pires
Dissertação de Mestrado apresentada ao
Programa de Pós-Graduação em Engenharia
Elétrica e de Computação da UFRN (área de
concentração: Engenharia de Computação)
como parte dos requisitos para obtenção do
título de Mestre em Ciências.
Número de ordem PPgEEC: M235
Natal, RN, julho de 2009
ads:
Livros Grátis
http://www.livrosgratis.com.br
Milhares de livros grátis para download.
Divisão de Serviços Técnicos
Catalogação da publicação na fonte. UFRN / Biblioteca Central Zila Mamede
Batista Júnior, Aguinaldo Bezerra.
Firewall de aplicação para redes industriais / Aguinaldo Bezerra Batista Jú-
nior. – Natal, RN, 2009.
62 f.
Orientador: Paulo Sérgio da Motta Pires.
Dissertação (Mestrado) Universidade Federal do Rio Grande do Norte. Cen-
tro de Tecnologia. Programa de Pós-Graduação em Engenharia Elétrica e de
Computação.
1. Proteção de infra-estrutura crítica Dissertação. 2. Firewall de aplicação
Dissertação. 3. Seguranças em redes industriais Dissertação. 4. Firewall
industrial Dissertação. 5. Modbus/TCP Dissertação. I. Pires, Paulo Sérgio
da Motta Pires. II. Universidade Federal do Rio Grande do Norte. III. Título.
RN/UF/BCZM CDU 004.056.5(043.3)
ads:
Firewall de Aplicação para Redes Industriais
Aguinaldo Bezerra Batista Júnior
Dissertação de Mestrado aprovada em 06 de julho de 2009 pela banca examinadora com-
posta pelos seguintes membros:
Prof. Dr. Paulo Sérgio da Motta Pires (orientador) ... . . . . . . . . . . . DCA/UFRN
Prof. Dr. José Sérgio da Rocha Neto (examinador externo) . . . . . . . DEE/UFCG
Prof. Dr. Agostinho de Medeiros Brito Júnior . . . . . . . . . . . . . . . . . . DCA/UFRN
Prof. Dr. Jorge Dantas de Melo . . . . . . . . . . . . . . . . . . . . . . . . . . . . . . . DCA/UFRN
À minha família, pelo apoio durante
esta jornada.
Agradecimentos
Ao meu orientador, professor Paulo S. da Motta Pires, sou grato pela orientação.
Aos colegas do LABSIN (Laboratório de Segurança da Informação) pelos auxílios e su-
gestões durante o desenvolvimento desse trabalho
À Petrobras, através do projeto SERI (Segurança de Redes Industriais), pelo suporte fi-
nanceiro.
Resumo
A utilização de firewalls é uma abordagem amplamente aceita quando se deseja prote-
ger redes de Tecnologia de Automação (TA) de redes de Tecnologia da Informação (TI).
Nesta dissertação aborda-se o desenvolvimento de uma firewall para redes de automação
baseadas em TCP/IP que protege dispositivos industriais de tráfego em desconformidade
com o tráfego esperado. Todo tráfego de rede que não está de acordo com os padrões
de um determinado protocolo industrial ou que não respeitas as limitações impostas, é
considerado anormal e deve ser bloqueado. Foi desenvolvida uma aplicação em nível
de usuário que realiza a filtragem de tráfego sobre a camada de aplicação. O protocolo
industrial escolhido como estudo de caso foi o Modbus/TCP, devido à sua simplicidade,
documentação abundante e alta relevância para as redes industriais.
Palavras-chave: Proteção de Infra-estrutura Crítica, Firewall de Aplicação, Segu-
rança em Redes Industriais, Firewall Industrial, Modbus/TCP
Abstract
The utilization of firewalls is a widely accepted approach when protecting Automation
Technology (AT) environments from Information Technology (IT) ones. This dissertation
covers the development of a firewall system for TCP/IP-based industrial networks which
can protect automation devices from abnormal traffic. Thus, all non-conformity traffic or
traffic which does not respect the imposed constraints is considered abnormal and must
be blocked. It was developed an user-space application which filters traffic in the appli-
cation layer. The industrial protocol chosen as a case study was Modbus/TCP, due to its
simplicity, abundant documentation and high relevance for current industrial networks.
Keywords: Critical Infra-structure protection, Application Firewall, Security of In-
dustrial Networks, Industrial Firewall, Modbus/TCP
Sumário
Sumário i
Lista de Figuras iii
Lista de Tabelas v
Lista de Símbolos e Abreviaturas vii
1 Introdução 1
1.1 Segurança da Informação em Sistemas de TA . . . . . . . . . . . . . . . 4
1.2 Organização do Texto . . . . . . . . . . . . . . . . . . . . . . . . . . . . 5
2 Firewalls 7
2.1 Firewalls de Aplicação . . . . . . . . . . . . . . . . . . . . . . . . . . . 8
3 Protocolos Modbus e Modbus/TCP 11
3.1 Modbus/TCP . . . . . . . . . . . . . . . . . . . . . . . . . . . . . . . . 14
4 Definição do Problema 17
4.1 Cenários de Risco para Redes Industriais . . . . . . . . . . . . . . . . . . 17
4.1.1 Presença de Tráfego Não-industrial em Redes Industriais . . . . . 17
4.1.2 Má Utilização de Ações dos Protocolos . . . . . . . . . . . . . . 18
4.2 Requisitos de Software . . . . . . . . . . . . . . . . . . . . . . . . . . . 19
5 Solução Proposta 21
5.1 Tecnologias e Técnicas Utilizadas . . . . . . . . . . . . . . . . . . . . . 23
5.1.1 Regulação de Tráfego no Linux . . . . . . . . . . . . . . . . . . 24
5.1.2 Inspeção de Datagramas IP no Espaço de Usuário . . . . . . . . . 25
5.1.3 Expressões Regulares . . . . . . . . . . . . . . . . . . . . . . . . 27
6 Arquitetura do Sistema 31
6.1 A aplicação Modbus Filter . . . . . . . . . . . . . . . . . . . . . . . . . 31
6.1.1 Modos de Operação . . . . . . . . . . . . . . . . . . . . . . . . 33
6.1.2 Arquivos de Configuração . . . . . . . . . . . . . . . . . . . . . 33
6.1.3 Interface Gráfica com o Usuário . . . . . . . . . . . . . . . . . . 36
i
7 Resultados 39
7.1 Ambiente de Testes . . . . . . . . . . . . . . . . . . . . . . . . . . . . . 39
7.2 Testes Realizados . . . . . . . . . . . . . . . . . . . . . . . . . . . . . . 40
7.3 Desempenho . . . . . . . . . . . . . . . . . . . . . . . . . . . . . . . . 45
7.3.1 Técnica Utilizada . . . . . . . . . . . . . . . . . . . . . . . . . . 45
7.3.2 Metodologia . . . . . . . . . . . . . . . . . . . . . . . . . . . . 46
7.3.3 Gráficos de RTT e Avaliação de Desempenho . . . . . . . . . . . 48
7.4 Limitações . . . . . . . . . . . . . . . . . . . . . . . . . . . . . . . . . . 52
7.4.1 Conexões TCP Abertas . . . . . . . . . . . . . . . . . . . . . . . 52
7.4.2 Fila de Datagramas . . . . . . . . . . . . . . . . . . . . . . . . . 53
8 Conclusões e Trabalhos Futuros 55
Referências bibliográficas 56
Lista de Figuras
1.1 Pirâmide da automação [The Harting Technology Group 2009, I.Network
Automation 2009, Kraken Automation 2009, Mitsubishi Electric Automation
2009]. . . . . . . . . . . . . . . . . . . . . . . . . . . . . . . . . . . . . 2
1.2 Diagrama de um sistema de automação industrial que utiliza o protocolo
Modbus/TCP. . . . . . . . . . . . . . . . . . . . . . . . . . . . . . . . . 3
2.1 Firewalls convencionais versus firewalls de aplicação. . . . . . . . . . . . 8
3.1 Pilha de protocolos Modbus. Adaptado de [Modbus-IDA 2006a]. . . . . . 12
3.2 Formato geral de quadro de dados do protocolo Modbus. . . . . . . . . . 12
3.3 Códigos de função do protocolo Modbus [Modbus-IDA 2006a]. . . . . . 13
3.4 Construção de um pacote Modbus/TCP. . . . . . . . . . . . . . . . . . . 15
5.1 Módulos analisadores da firewall de aplicação para o Modbus/TCP. . . . . 22
5.2 Possíveis locais de implantação da firewall de aplicação em uma rede in-
dustrial. . . . . . . . . . . . . . . . . . . . . . . . . . . . . . . . . . . . 23
5.3 Relacionamento entre o módulo ip_queue e a biblioteca libipq. . . . . . . 27
6.1 Arquitetura do sistema firewall. . . . . . . . . . . . . . . . . . . . . . . . 32
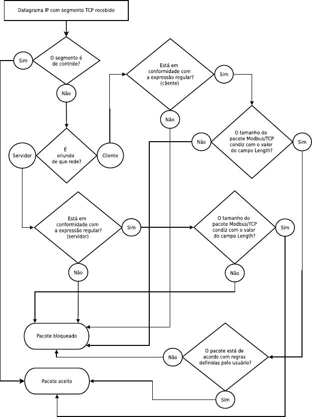
6.2 Fluxograma de operações da aplicação Modbus Filter, sob o modo 0. . . . 34
6.3 Fluxograma de operações da aplicação Modbus Filter, sob o modo 1. . . . 35
6.4 Formulário para geração do arquivo de inicialização do Modbus Filter. . . 36
6.5 Formulário para geração do arquivo de regras do Modbus Filter. . . . . . 37
7.1 Diagrama do ambiente de testes montado. . . . . . . . . . . . . . . . . . 40
7.2 Captura de tela do Wireshark no Monitor 1, exibindo o envio de uma
mensagem via telnet por um cliente para um servidor Modbus/TCP. . . . 41
7.3 Captura de tela das mensagens de saída da firewall ao receber um seg-
mento cuja carga útil está em desconformidade com o protocolo Mod-
bus/TCP. . . . . . . . . . . . . . . . . . . . . . . . . . . . . . . . . . . . 41
7.4 Captura de tela do Wireshark no Monitor 2, mostrando que o segmento
contendo dados em desconformidade não penetrou na rede dos servidores
Modbus/TCP. . . . . . . . . . . . . . . . . . . . . . . . . . . . . . . . . 42
7.5 Captura de tela do Wireshark no Monitor 1, exibindo o envio de uma re-
quisição Modbus/TCP malformada por um cliente para um servidor Mod-
bus/TCP. . . . . . . . . . . . . . . . . . . . . . . . . . . . . . . . . . . . 43
7.6 Captura de tela das mensagens de saída da firewall ao receber uma requi-
sição Modbus/TCP com o campo Length indicando um valor incorreto. . 43
iii
7.7 Captura de tela do Wireshark no Monitor 2, mostrando que o segmento
contendo dados em desconformidade não penetrou na rede dos servidores
Modbus/TCP. . . . . . . . . . . . . . . . . . . . . . . . . . . . . . . . . 43
7.8 Captura de tela do Wireshark no Monitor 1, exibindo o envio de uma
requisição Modbus/TCP não autorizada por um cliente para um servidor
Modbus/TCP. . . . . . . . . . . . . . . . . . . . . . . . . . . . . . . . . 44
7.9 Captura de tela das mensagens de saída da firewall ao receber uma requi-
sição Modbus/TCP não autorizada para um determinado servidor. . . . . 44
7.10 Captura de tela do Wireshark no Monitor 2, mostrando que a requisição
Modbus/TCP não autorizada não adentrou à rede dos servidores Mod-
bus/TCP. . . . . . . . . . . . . . . . . . . . . . . . . . . . . . . . . . . . 44
7.11 Gráfico das amostras de RTT para a situação 1, em que servidores e cli-
entes Modbus/TCP estão na mesma rede, interligados através de um switch. 49
7.12 Gráfico das amostras de RTT para a situação 2, em que um roteador
entre as redes dos clintes e dos servidores Modbus/TCP. . . . . . . . . . . 49
7.13 Gráfico das amostras de RTT para a situação 3, onde os pacotes passam
pelo espaço de usuário antes de ser encaminhados. . . . . . . . . . . . . 50
7.14 Gráfico das amostras de RTT para a situação 4, em que a firewall opera
sob o modo 0. . . . . . . . . . . . . . . . . . . . . . . . . . . . . . . . . 51
7.15 Gráfico das amostras de RTT para a situação 5, onde a firewall opera sob
o modo 1. . . . . . . . . . . . . . . . . . . . . . . . . . . . . . . . . . . 51
Lista de Tabelas
7.1 Resumo dos resultados de latência para cada situação. . . . . . . . . . . . 52
v
Lista de Símbolos e Abreviaturas
ADU: Application Data Unit
ALG: Aplication-level Gateway
API: Application Programming Interface
ASCII: American Standard Code for Information Interchange
CIAG: Critical Infrastructure Assurance Group
CLP: Controlador Lógico Programável
CRC: Cyclic Redundancy Check
CSMA/CD: Carrier Sense Multiple Access/Collision Detection
ERP: Enterprise Resource Planning
HMI: Human-Machine Interface
IANA: Internet Assigned Numbers Authority
IDS: Intrusion Detection Systems
IP: Internet Protocol
IPv4: Internet Protocol version 4
ISO: International Organization for Standardization
LABSIN: Laboratório de Segurança da Informação
LAN: Local Area Network
LRC: Longitudinal Redundancy Check
MBAP: Modbus Application Protocol
MES: Manufacturing Execution System
NAT: Network Address Translation
OLE: Object Linking and Embedding
vii
OPC: OLE for Process Control
OSI: Open Systems Interconnection
PAT: Port Address Translation
PC: Personal Computer
PCRE: Perl Compatible Regular Expressions
PDU: Protocol Data Unit
RTO: Retransmission Timeout
RTT: Round-Trip Time
RTU: Remote Terminal Unit
SCADA: Supervisory Control and Data Aquisition
SCM: Supply Chain Management
TA: Tecnologia de Automação
TAP: Test Access Port
TCP: Transmission Control Protocol
TI: Tecnologia da Informação
UDP: User Datagram Protocol
WAN: Wide Area Networks
Capítulo 1
Introdução
Os sistemas industriais caracterizam-se pela utilização de uma ampla variedade de
tecnologias de comunicação com características e propósitos diferentes. Desde a última
década, é notável que esses sistemas têm passado por mudanças. Entre as mais impor-
tantes, está o fato de que esses sistemas de automação vêm migrando de tecnologias
restritas, proprietárias e específicas, para tecnologias abertas, padronizadas e de propósito
geral. Essas mudanças seguem uma tendência em direção à integração vertical entre as
várias camadas da pirâmide da Tecnologia de Automação (TA), para fins de ganhos em
conectividade, flexibilidade e produtividade desses sistemas, além de uma considerável
redução de custos. A pirâmide da automação é um modelo de divisão hierárquico costu-
meiramente utilizado para descrever concisamente sistemas de automação. Esse modelo
é utilizado para explicitar que um sistema de automação é formado por diversos níveis
com diferentes elementos, características, propósitos e, consequentemente, diferentes re-
des de comunicação, através dos quais dados são processados e transmitidos. Várias ver-
sões desse modelo em pirâmide podem ser encontradas na literatura especializada, com
diferentes números de camadas, e diversas nomenclaturas e definições de funcionalida-
des para estas camadas [Sauter 2005, Lobashov & Sauter 2006, The Harting Technology
Group 2009, I.Network Automation 2009, Kraken Automation 2009, Mitsubishi Electric
Automation 2009]. A Figura 1.1 ilustra um exemplo simples de pirâmide, que possui
quatro camadas:
Gerenciamento: compreende as redes de gerenciamento, planejamento e controle
em alto nível de um sistema de automação como um todo. Predomina neste setor, a
utilização de tecnologias de TI (Tecnologia da Informação). Estão incluídas neste
nível, sistemas corporativos como os ERP (Enterprise Resource Planning), SCM
(Supply Chain Management) e MES (Manufacturing Execution System). Entre os
sistemas de comunicação presentes nessa camada, estão redes LAN (Local Area
Network) e WAN (Wide Area Networks), onde predominam a utilização de tec-
nologias baseadas em TCP/IP (Transmission Control Protocol/Internet Protocol) e
Ethernet [Sauter 2005, Lobashov & Sauter 2006];
Supervisão: corresponde aos sistemas de monitoramento, telemetria, controle su-
pervisório, aquisição de dados, alarmes, análise de tendência, entre outros. É
nesta camada que tem início o ambiente industrial propriamente dito. Predomi-
nam nesta camada, os sistemas conhecidos como SCADA (Supervisory Control
2
CAPÍTULO 1. INTRODUÇÃO
and Data Aquisition), que reúnem, geralmente, ferramentas para coleta de informa-
ção, telemetria (transferência de informações entre equipamentos e sistemas sepa-
rados por grandes distâncias para unidades centrais), análise de dados, controle
supervisório e de interface homem-máquina (Human-Machine Interface - HMI)
[Sauter 2005, Krutz 2006]. É predominante nesta camada, a utilização de redes
LAN e WAN, onde prevalecem tecnologias baseadas em TCP/IP, Ethernet, OPC
(OLE for Process Control)e alguns protocolos industriais;
Controle: nesta camada encontram-se dispositivos controladores responsáveis por
tarefas de monitoramento, controle e regulação de processos. Predominam nessa
camada as LANs baseadas em Ethernet industrial, TCP/IP r redes seriais de campo,
assim como a utilização de protocolos industriais;
Processo: camada responsável pela medição das variáveis do processo, constituída
por dispositivos de campo como sensores e atuadores (válvulas, motores, comandos
eletrônicos, etc.).
Figura 1.1: Pirâmide da automação [The Harting Technology Group 2009, I.Network
Automation 2009, Kraken Automation 2009, Mitsubishi Electric Automation 2009].
A integração vertical nesses sistemas tem sido um tópico de bastante relevância nos
últimos anos, embora essa integração sempre tenha sido uma meta da automação. Essa
integração vertical em um sistema de automação pode ser entendida como a interligação
sem dificuldades entre as várias camadas da pirâmide, com o objetivo de estabelecer o
acesso direto do nível de gerenciamento ao nível de controle de processos [Sauter 2005,
Lobashov & Sauter 2006].
No contexto dos ambientes industriais, a integração vertical tem sido eficientemente
atingida através dos sistemas SCADA, juntamente com as tecnologias de comunicação
inerentes desse ambiente, como as redes e protocolos industriais [Sauter 2005]. Todavia,
existe uma lacuna no que diz respeito à separação entre ambientes corporativos e indus-
triais, não havendo, ainda, um consenso sobre a problemática da interligação eficiente e
segura entre esses ambientes.
O processo de integração vertical tem sido facilitado, principalmente, devido ao cres-
cente uso de redes baseadas em TCP/IP no setor de TA, utilizando, em sua maioria, o
padrão Ethernet como mídia de acesso ao meio e de enlace de dados. Estas tecnologias
foram originalmente desenvolvidas para o setor de TI, mas vêm sendo bastante usadas em
várias camadas de um sistema de automação.
3
Vários protocolos industriais utilizam ou são baseados em tecnologias originárias do
setor de TI. Alguns destes, principalmente os mais recentes, foram especificamente con-
cebidos sob uma base IP ou Ethernet. Constituem exemplos desses protocolos o Ether-
net/IP
1
, o ProfiNet
2
e o Ethercat
3
. Existem, porém, protocolos que consistem em versões
tradicionais de protocolos industriais levementeadaptadas para serem utilizadas sobre tec-
nologias de TI, como, por exemplo, os protocolos industriais que são encapsulados como
protocolos da camada de aplicação do modelo TCP/IP, a fim de que suas mensagens pos-
sam ser transportadas através de uma rede IP. Como exemplos de protocolos industriais
que deste tipo, podem ser citados o Modbus/TCP
4
, o DNP3/IP
5
e o IEC 60870-5-104
6
. Na
Figura 1.2 é mostrado um diagrama de exemplo de um sistema de automação industrial
que utiliza o protocolo Modbus/TCP.
Figura 1.2: Diagrama de um sistema de automação industrial que utiliza o protocolo
Modbus/TCP.
O surgimento e popularização de protocolos inerentemente industriais utilizando uma
infra-estrutura TCP/IP comprova que essas redes estão sendo cada vez mais utilizadas no
setor de automação. Assim, é notável que a utilização de tecnologias de TI em sistemas
de TA constitui uma tendência irrevogável. Por isso, em um passado recente, questões
relacionadas à segurança da informação e de dispositivos em sistemas de TA começaram
a constituir uma preocupação real, atraindo a atenção de empresas, de institutos e de
entidades reguladoras.
1
www.ab.com/networks/ethernet.html
2
www.profibus.com/pn
3
www.ethercat.org
4
http://www.modbus-ida.org
5
http://www.dnp.org
6
http://www.iec.ch
4
CAPÍTULO 1. INTRODUÇÃO
1.1 Segurança da Informação em Sistemas de TA
A segurança da informação em sistemas de TA vem sendo um alvo de grande inte-
resse da comunidade de TA e, por isso, vários trabalhos relacionados à segurança desses
sistemas vêm surgindo na literatura especializada. Os assuntos abordados vão desde o
estabelecimento da problemática da segurança em sistema de TA até propostas de meios
de proteção desses sistemas contra ameaças [Pires & Oliveira 2006, Krutz 2006, Treytl
et al. 2004, Dzung et al. 2005, Byres et al. 2005, P. C. Group & NISCC 2005, Stouffer
et al. 2006, Paukatong2005, Pollet 2002, Byres & Hoffmann 2003, Creery & Byres 2005].
Alguns destes trabalhos propõem a utilização de firewalls de diferentes tipos, classes e
sob várias arquiteturas para proteger os sistemas de automação de atividade maliciosa
[Krutz 2006, Byres et al. 2005, Stouffer et al. 2006].
As firewalls têm seu uso bastante consolidado no setor de TI. Diante do aconteci-
mento de vários incidentes de segurança [Byres & Hoffmann 2003, Creery & Byres 2005]
e do recente estabelecimento da problemática da segurança de sistemas críticos, as fi-
rewalls começam a ter seu uso recomendado por institutos e entidades reguladoras [Byres
et al. 2005, Stouffer et al. 2006]. O principal objetivo a ser alcançado com a utilização
de firewalls é o de proteger as redes de automação das redes de TI, quando estas estão
interconectadas de alguma forma. Entretanto, essa abordagem pode não ser suficiente
uma vez que os sistemas de TA passam também a usar tecnologias de TI em níveis mais
baixos da pirâmide da automação, onde vem crescendo a utilização da infra-estrutura
TCP/IP. Portanto, devido à natureza das redes TCP/IP, é provável que esses sistemas se
tornem mais susceptível a ataques remotos e internos (possivelmente não intencionais).
Assim, a abordagem pela utilização de firewalls pode ir mais longe, sendo também conve-
niente para agregar segurança a camadas mais baixas de um sistema de automação, onde
o tempo é crítico e os dispositivos desempenham tarefas delicadas. Estas rewalls devem,
portanto, ser capazes de “entender” os protocolos industriais, realizando filtragem sobre
informações próprias dos protocolos de automação. Firewalls com a habilidade de rea-
lizar inspeção sobre a camada de aplicação do modelo de referência OSI (Open Systems
Interconnection) da ISO (International Organization for Standardization) são comumente
referidos na literatura especializada como firewalls de aplicação.
A utilização de firewalls de aplicação em redes industriais pode ser justificada pela ne-
cessidade de um controle rigoroso dos dados de aplicação (protocolos industriais) que nela
trafegam. É indesejável, por exemplo, que tráfego inapropriado (tráfego não-industrial)
seja transportado em canais que supostamente são destinados apenas a tráfego industrial.
A presença de tráfego indevido em tais canais pode introduzir latências indesejáveis e
comprometer dispositivos. Em outra situação, pode haver a necessidade da realização
de inspeções sobre campos dos protocolos industriais, a fim de se obter um controle de
acesso rigoroso sobre certas ações dos protocolos.
O objetivo fundamental deste trabalho é expor um novo sistema de firewall para re-
des de automação baseadas em TCP/IP. A idéia principal da nossa abordagem é a de que
atividades presumidas como maliciosas podem ser bloqueadas utilizando um filtro de pro-
tocolo que permite que apenas certos tipos de tráfego sejam transmitidos através de uma
rede de automação. Neste esquema, todo tráfego de rede que não está em conformidade
1.2. ORGANIZAÇÃO DO TEXTO
5
com as assinaturas dos protocolos permitidos ou que não está de acordo com as ações
permitidas para um determinado dispositivo é considerado anormal ou malicioso e deve
ser bloqueado.
Esse sistema firewall tem como principal componente uma aplicação em nível de
usuário que consiste em um filtro de aplicação (camada 7) com a habilidade de bloquear
todo tráfego não-industrial (tráfego indesejado) e realizar um controle rigoroso sobre as
ações dos protocolos industriais. Essa aplicação utiliza, fundamentalmente, um meca-
nismo de enfileiramento de datagramas IP (packet queueing) e uma biblioteca de expres-
sões regulares. O protocolo industrial escolhido como estudo de caso para o desenvolvi-
mento da aplicação foi o Modbus/TCP, embora a abordagem proposta possa ser estendida
para qualquer outro protocolo industrial baseado em TCP/IP.
1.2 Organização do Texto
O restante desta dissertação está organizado em mais oito Seções. O Capítulo 2 apre-
senta uma breve teoria sobre firewalls enquanto que o Capítulo 3 faz uma introdução aos
protocolos industriais Modbus e Modbus/TCP. O Capítulo 4 trata da definição do pro-
blema e das motivações para o desenvolvimento deste trabalho. A solução desenvolvida é
apresentada no Capítulo 5, bem como as tecnologias e técnicas utilizadas em seu desen-
volvimento. O Capítulo 6 trata da apresentação da arquitetura e dos detalhes do sistema
firewall desenvolvido. Os resultados obtidos são exibidos no Capítulo 7. O Capítulo 8
conclui a dissertação, apresentando algumas considerações finais sobre este trabalho.
6
CAPÍTULO 1. INTRODUÇÃO
Capítulo 2
Firewalls
Firewall é um dispositivo de segurança da informação responsável pelo monitora-
mento e regulagem do tráfego em uma rede de computadores baseada em TCP/IP. Estes
dispositivos têm como principal propósito proteger informações, serviços e equipamentos
presentes em uma rede de uma série de ameaças como ataques, acesso não autorizado ou
uso indevido. Uma firewall pode ser entendida como um centralizador e filtrante de
uma rede, dotado de uma entrada e de uma saída para o fluxo de dados. O fluxo presente
na saída corresponde a uma versão filtrada do fluxo de entrada, de acordo com as regras
de filtragem definidas na configuração da firewall. Em geral, o tráfego que não está em
conformidade com essas regras tem seus respectivos pacotes IP bloqueados.
Uma das tarefas triviais de uma firewall é a de realizar o controle de tráfego entre
redes de computadores que se comunicam, mas pertencem a ambientes de confiabilidade
diferente. Por exemplo, uma rede corporativa ou privada e a Internet, sob o contexto
das redes de TI, são exemplos típicos de rede confiável e não-confiável, respectivamente.
Nestes termos, uma firewall pode ser alojada entre uma rede privada e a Internet, impe-
dindo que tráfego hostil oriundo da Internet chegue à rede privada. Em um outro cenário,
onde as redes corporativa e industrial de uma empresa estão interligadas, a rede corpora-
tiva pode não ser considerada confiável, sendo aconselhável a utilização de firewalls para
restringir o acesso à rede industrial.
Em geral, firewalls convencionais, conhecidas como filtros de pacotes, realizam ins-
peção sobre as camadas 3 e 4 (camadas de rede e de transporte, respectivamente). Sendo
assim, essas firewalls são capazes de realizar uma comparação entre as regras de filtra-
gem e as informações que podem ser extraídas do tráfego passante, como, por exemplo,
endereços IP (camada 3) e números de portas (camada 4).
Apesar de os filtros de pacotes serem suficientes para a maioria das situações, essas
firewalls não são capazes de analisar tráfego de protocolos correspondentes à camada de
aplicação (camada 7), simplesmente pelo fato de que esses protocolos não são compre-
endidos por esse tipo de firewall. Para que a filtragem sobre os protocolos na camada de
aplicação seja possível, é necessário dotar essas firewalls convencionais da capacidade de
reconhecer e realizar filtragem sobre tráfego desta camada. Uma firewall com essa ha-
bilidade é comumente referida na literatura especializada como firewall de aplicação ou
gateway de aplicação (Aplication-level Gateway - ALG) [Suehring & Ziegler 2005].
8
CAPÍTULO 2. FIREWALLS
2.1 Firewalls de Aplicação
As firewalls de aplicação constituem uma nova classe de firewalls cuja atuação vai
além das camadas 3 e 4 (IP/porta). São utilizadas em situações em que a abordagem
convencional é insuficiente, ou seja, quando se deseja realizar o controle do tráfego pri-
mariamente ao nível dos dados da camada de aplicação (camada 7 do modelo OSI). Estas
firewalls consistem, tipicamente, de firewalls convencionais aperfeiçoadas com o pro-
fundo conhecimento sobre os dados de aplicação, podendo, portanto, identificar desvios
no tráfego considerado normal para a aplicação em questão [Suehring & Ziegler 2005].
Ou seja, são capazes de realizar a análise sobre a carga útil da camada de transporte (dados
das aplicações), na busca por informações que determinarão se os respectivos datagramas
IP serão aceitos ou bloqueados.
Esta abordagem para firewalls é bastante utilizada em alguns ambientes de TI, prin-
cipalmente em situações em que filtragem tradicional por IP/porta é insuficiente para ga-
rantir segurança ou economizar largura de banda. Nestes casos, adicionalmente à filtra-
gem convencional sobre as camadas 3 e 4, faz-se necessária a caracterização desse tráfego
também com relação à camada de aplicação, para que seja possível aplicar regras de blo-
queio ou aceitação sobre o tráfego que carrega certos protocolos de aplicação. No caso
dos ambientes de TA, onde as mensagens dos protocolos industriais podem ser encapsu-
ladas como dados da camada de aplicação, a filtragem sobre esta camada é de extrema
importância quando se deseja ter um controle sobre as ações do protocolo. A Figura 2.1
mostra uma comparação entre firewalls convencionais e firewalls de aplicação.
Figura 2.1: Firewalls convencionais versus firewalls de aplicação.
2.1. FIREWALLS DE APLICAÇÃO
9
Em um passado recente, a segurança de sistemas de automação começou a figurar
um sólido campo de interesse. Um exemplo consistente deste fato foi a criação de um
projeto de pesquisa voltado à segurança de infra-estruturas críticas, por parte de uma
grande empresa do ramo de equipamentos e segurança de redes. O projeto CIAG (Cri-
tical Infrastructure Assurance Group), lançado pela Cisco
1
em 2004, desenvolveu uma
solução de firewall industrial específica para o protocolo industrial Modbus/TCP. Esta so-
lução, chamada Modbus Firewall [Franz & Pothamsetty 2004], consiste em uma extensão
para o sistema de filtragem de pacotes do sistema operacional Linux (Netfilter/Iptables),
capaz de verificar alguns campos de um pacote Modbus/TCP com relação a regras defi-
nidas pelo usuário (estabelecidas através do Iptables), com o intuito de bloquear pacotes
Modbus/TCP indesejáveis em uma determinada rede de automação. Esta firewall foi de-
senvolvida para avaliar a possibilidade de se adicionar um sistema de controle de acesso
rigoroso a um protocolo industrial, utilizando como base uma infra-estrutura de firewall
comum e de propósito geral. Com uma firewall deste tipo, torna-se possível a realização
do controle sobre certas ações do protocolo, protegendo dispositivos de comandos que
possam ser inoportunos ou inapropriados para um determinado sistema.
A principal desvantagem da Modbus Firewall é que ela assume que todos tráfego
que por ela passa é Modbus/TCP, ou seja, a firewall inicia o procedimento de análise
dos campos dos pacotes sem verificar se realmente se trata de tráfego Modbus/TCP. Em
outras palavras, a firewall pode aceitar ou bloquear quaisquer que sejam os pacotes cujos
valores dos seus campos combinem com os valores definidos pelo usuário. Além disso,
esta firewall não realiza a verificação sobre todas as ações do protocolo, uma vez que não
é capaz de analisar todos os campos do mesmo.
O sistema firewall apresentado neste trabalho tem como objetivo trazer a análise na
camada de aplicação para protocolos industriais baseados em TCP/IP, mostrando a impor-
tância e a exequibilidade dessa abordagem para as redes de TA baseadas em TCP/IP. Essa
análise compreende a verificação de conformidade com a especificação e com regras que
restringem as ações do protocolo. A análise dos pacotes é realizada por uma aplicação
executada no espaço de usuário, onde é possível utilizar uma ampla variedade de recur-
sos. Para esta firewall, tanto o tráfego não-industrial quanto o tráfego referente à ações
não permitidas é considerado anormal e deve ser bloqueado.
O próximo Capítulo desta dissertação fará uma breve abordagem aos protocolos in-
dustriais Modbus e Modbus/TCP, que são os principais objetos de estudo para o desen-
volvimento da firewall de aplicação em questão.
1
http://cisco.com
10
CAPÍTULO 2. FIREWALLS
Capítulo 3
Protocolos Modbus e Modbus/TCP
O protocolo Modbus é um dos mais antigos e populares protocolos desenvolvidos para
sistemas de automação. Foi concebido ao final da década de 1970 pela Modicon Industrial
Automation (atualmente Schneider Electric
1
), que em 2004 tornou a especificação do
protocolo livre e tem assistido o desenvolvimento de uma organização independente e
sem fins lucrativos, responsável pela manutenção do protocolo, a Modbus-IDA
2
[Modbus-
IDA 2006a, Bies 2009].
O Modbus por si próprio é um protocolo da camada de aplicação (camada 7) o qual
oferece serviços que são especificados através dos códigos de função Modbus. O proto-
colo define regras para organização e interpretação de dados, mantendo uma estrutura de
mensagens mestre/escravo, independentemente do meio de transmissão utilizado (cama-
das inferiores). Ou seja, a especificação define regras que regem a troca de informações
entre dispositivos Modbus, mas nao estabelece os meios através dos quais essa troca é
viabilizada, fato ilustrado na Figura 3.1. A especificação original do Modbus recomen-
dava o padrão serial RS-232 como meio físico, mas muitas implementações mais recentes
utilizaram o padrão RS-485 [Bies 2009].
Por ser um protocolo simples e livremente disponível, é amplamente suportado por
vários fabricantes de dispositivos para automação industrial. Sua especificação define
dois modos de transmissão: RTU (Remote Terminal Unit) e ASCII (American Standard
Code for Information Interchange), que diferem apenas no modo em que os dados são
codificados para transmissão serial. O primeiro, mais utilizado, transmite mensagens co-
dificadas em um formato binário compacto e utiliza CRC (Cyclic Redundancy Check)
para detecção de erros. O segundo, utilizado geralmente por dispositivos legados (legacy
devices) ou com propósitos didáticos, utiliza dois caracteres ASCII (legíveis) para cons-
truir os pacotes e utiliza LRC (Longitudinal Redundancy Check) para detecção de erros
[Modbus-IDA 2006a, Acromag 2005].
A Figura 3.2 ilustra o formato geral de quadro do protocolo Modbus, chamado de
ADU (Application Data Unit). É composto por um campo de endereçamento (Address),
a unidade funcional do protocolo, chamada de PDU (Protocol Data Unit), e um campo
de verificação de erros (Checksum). A PDU é formada pelos campos de código de função
(Function Code), que especifica uma ação a ser realizada, e de dados (Data), contendo
informações referentes à ação requisitada pelo código de função, ou seja, dados referentes
1
http://www.schneiderelectric.com
2
http://www.modbus.org
12
CAPÍTULO 3. PROTOCOLOS MODBUS E MODBUS/TCP
Figura 3.1: Pilha de protocolos Modbus. Adaptado de [Modbus-IDA 2006a].
às respostas ou às exceções [Modbus-IDA 2006a, Acromag 2005].
Figura 3.2: Formato geral de quadro de dados do protocolo Modbus.
O tamanho máximo da ADU do protocolo Modbus é de 256 bytes, e consequente-
mente, a PDU do protocolo não deve ter mais que 253 bytes. Essa limitação foi herdada da
primeira implementação do protocolo sobre linhas seriais RS-485 [Modbus-IDA 2006a].
Essa característica também é encontrada na versão sobre TCP/IP do protocolo, o Mod-
bus/TCP, que será abordada mais adiante.
O formato padrão de quadro do Modbus pode transportar três tipos de mensagens do
protocolo: requisição (request), resposta (response) e exceção (exception) [Modbus-IDA
2006a]. As mensagens de requisição são enviadas pelo cliente para o servidor, que por
sua vez, responde essas requisições com mensagens de resposta ou de exceção (em caso
da ocorrência de algum erro no servidor), sem que haja modificação do formato padrão
do pacote. Um quadro da mensagem de resposta é construído utilizando o mesmo código
da requisição, juntamente com os dados referentes à resposta. Um quadro de exceção tem
13
como objetivo prover ao cliente informações relevantes sobre o erro detectado durante o
processamento da requisição pelo servidor. Este quadro é construído somando-se 0x80
(hexadecimal) ao código de função da requisição, constituindo um código de exceção,
que indica a provável razão do erro.
Os códigos de função correspondem às possíveis ações do protocolo, enquanto que
o campo Data diz respeito às informações necessárias para que a ação especificada no
código de função possa ser realizada. A maioria das ações do protocolo Modbus en-
volve operações de leitura e escrita do mestre em registradores do escravo. Assim, as
requisições do protocolo consistem, geralmente, da indicação do código de função, e, no
campo de dados, da indicação do endereço do registrador inicial (registrador de referên-
cia) e valor que geralmente está relacionado à quantidade de registradores que se deseja
manipular.
Os valores válidos para o campo Function Code variam de 1 a 255 (1 byte), sendo que
a faixa de valores entre 128 e 255 é utilizada para os códigos das mensagens de exceção
(Function Code + 0x80) [Modbus-IDA 2006a]. Os códigos de função do protocolo Mod-
bus são classificados em códigos públicos e códigos definidos pelo o usuário, distribuídos
na faixa de valores entre 1 e 127, como mostra a Figura 3.3. Os códigos de função públi-
cos são bem definidos, únicos e publicamente documentados na especificação oficial do
protocolo. Logo, devem ser implementados e utilizados de acordo com a especificação.
Por outro lado, a faixa personalizável de códigos pode ser livremente implementada e uti-
lizada à critério dos fabricantes e usuários, embora não haja qualquer suporte ou garantia
de unicidade desses códigos de função por parte da Modbus-IDA.
Figura 3.3: Códigos de função do protocolo Modbus [Modbus-IDA 2006a].
A especificação do protocolo estabelece, ainda, que alguns códigos de função são
reservados. Estes códigos de função são utilizados somente por alguns fabricantes para
fins de compatibilidade com dispositivos legados e, portanto, não estão disponíveis para
utilização pública.
14
CAPÍTULO 3. PROTOCOLOS MODBUS E MODBUS/TCP
3.1 Modbus/TCP
Ao final da década de 1990, foi desenvolvida uma variante do protocolo Modbus,
que permite que o protocolo seja utilizado sobre TCP/IP, usando Ethernet como meio de
transmissão. Esta variante, nomeada Modbus/TCP, pode ser definida como uma versão
modificada do Modbus, em que um quadro originalmente serial Modbus, do tipo RTU, é
levemente alterado para ser transmitido através uma conexão TCP previamente estabele-
cida clientes (mestres) e servidores (escravos) [Acromag 2005, Modbus-IDA 2006b, Sim-
ply Modbus 2008].
O protocolo de transporte TCP, definido formalmente na RFC 793
3
, foi desenvolvido
para oferecer um fluxo de dados fim a fim confiável, mesmo quando as partes envolvidas
estão separadas por redes heterogêneas [Tanenbaum 2003]. O protocolo caracteriza-se,
principalmente, por ser orientado a conexão e robusto à falhas. O TCP garante a entrega
dos dados (livre de erros) no destinatário e transmite fragmentos de dados, chamados seg-
mentos. Estes segmentos podem ser de dois tipos: segmentos de controle, responsáveis
pelo estabelecimento e finalização de conexões, e segmentos de dados, que transportam
os dados propriamente ditos (requisições e respostas). Para o estabelecimento de cone-
xões o protocolo utiliza o mecanismo de sincronização conhecido como negociação de
três vias (3-way handshake), onde as partes negociam os parâmetros da conexão antes
que comecem a trocar informações [Tanenbaum 2003, Stevens 1994]. A finalização de
conexões é realizada através de uma negociação semelhante.
Os dados do protocolo Modbus/TCP são, então, encapsulados em segmentos TCP
de dados de uma transação TCP previamente estabelecida. O fato de o protocolo Mod-
bus/TCP ser implementado sobre TCP caracteriza-o como um protocolo cliente/servidor
da camada de aplicação, no contexto do modelo TCP/IP. As mensagens do protocolo são
encapsuladas como os dados da carga útil (payload) de segmentos TCP, que não podem
ser utilizados para carregar mais de uma mensagem Modbus/TCP por vez.
Para a construção de um pacote Modbus/TCP, um quadro Modbus RTU, referido na
especificação do protocolo como ADU (Application Data Unit), tem seus campos de en-
dereço (Address) e de verificação de erros (Checksum) excluídos. Ao restante dos dados
é adicionado um cabeçalho específico para o protocolo Modbus/TCP, referido como ca-
beçalho MBAP (Modbus Application Protocol) , como ilustrado na Figura 3.4. Os dados
resultantes são então encapsulados na cargaútil de um segmentoTCP. O cabeçalho MBAP
é uma estrutura de 7 bytes que inclui os seguintes campos [Modbus-IDA 2006b, Acromag
2005]:
Transaction Identifier (2 bytes): é um campo de identificação de transações Mod-
bus/TCP. Este campo é usado para fazer a distinção de transações, quando múltiplas
mensagens são transmitidas através de uma mesma conexão TCP;
ProtocolIdentifier (2 bytes): é o campo de identificação do protocolo Modbus/TCP.
Seu valor padrão é 0000;
Length (2 bytes): o valor deste campo representa a contagem de bytes dos cam-
pos restantes. Contém, portanto, a soma dos tamanhos dos campos Unit Identifier,
Function Code and Data;
3
http://www.ietf.org/rfc/rfc0793.txt
3.1. MODBUS/TCP
15
Unit Identifier (1 byte): este campo é utilizado para roteamento interno. Identifica
um servidor remoto localizado em uma rede não-TCP/IP, em situações em que redes
Modbus e Modbus/TCP se comunicam através de um gateway.
Figura 3.4: Construção de um pacote Modbus/TCP.
O processo de construção de um pacote Modbus/TCP, ilustrado na Figura 3.4, modi-
fica um pacote Modbus RTU tradicional excluindo os campos responsáveis pela detec-
ção de erro e pelo endereçamento de dispositivos. O campo Checksum é desconsiderado
porque o Modbus/TCP conta com os métodos de detecção de erro padrões das camadas
inferiores (TCP/IP) para garantir a integridade dos dados. O campo de endereçamento
(Address) do Modbus serial é suplantado pelo campo Unit Identifier no cabeçalho MBAP.
O campo Function Code juntamente com o campo Data compõem a PDU (Protocol Data
Unit), que, por sua vez, é concatenada à esquerda com o cabeçalho MBAP, formando a
Modbus/TCP ADU. Esta estrutura corresponde ao formato de pacote padrão do proto-
colo Modbus/TCP. A ADU do Modbus/TCP é encapsulada no campo de dados de um
segmento TCP em uma conexão TCP previamente estabelecida e é transmitido através de
uma rede TCP/IP. Cada segmento TCP pode somente transportar uma ADU por vez.
Apesar de o campo Length do cabeçalho MBAP, por ter 2 bytes, admitir um contagem
no valor de até 65535 bytes, a especificação do protocolo Modbus/TCP sugere em alguns
pontos que este campo normalmente carrega um valor bem inferior. Além disso, existe a
clara menção de que o tamanho máximo de uma ADU do Modbus/TCP deve ser de 260
bytes, dos quais 7 bytes correspondem ao cabeçalho MBAP e 253 bytes dizem respeito à
PDU do protocolo [Modbus-IDA 2006a]. Assim, o campo de dados (Data) do protocolo
não pode conter mais que 252 bytes. Como o campo Length carrega a soma dos tamanhos
dos campos Unit Identifier, Function Code e Data, logo, pode indicar um valor máximo
não superior a 254 bytes.
As portas TCP/UDP (User Datagram Protocol) 502 foram especificamente designa-
das pela IANA
4
(Internet Assigned Numbers Authority) ao protocolo. Segundo a especifi-
4
http://www.iana.org/assignments/port-numbers
16
CAPÍTULO 3. PROTOCOLOS MODBUS E MODBUS/TCP
cação, é obrigatório que as implementações do protocolo utilizem este número reservado
de porta [Modbus-IDA 2006b].
Alguns fabricantes utilizam uma conexão UDP ao invés de TCP para transportar
ADUs, também através da porta 502. Esta implementação, oficialmente não suportada, é
referida normalmente como Modbus/UDP e é utilizada em aplicações específicas onde a
confiabilidade de uma conexão TCP não é requerida. Existe ainda a prática, embora me-
nos comum, de encapsular diretamente um quadro Modbus serial convencional em uma
conexão TCP. Essa variação é referida na literatura como Modbus-over-IP e é geralmente
praticada por gateways serial/Ethernet nas duas bordas de transmissões onde não há liga-
ção serial entre as partes envolvidas, utilizando-se uma infra-estrutura IP para transportar
quadros seriais [Simply Modbus 2008].
Uma abordagem mais abrangente aos protocolos Modbus e Modbus/TCP está fora do
escopo desta dissertação. Mais informações técnicas sobre estes protocolos podem ser
encontradas nos documentos de especificação dos mesmos, desenvolvidos e livremente
disponibilizados pela Modbus-IDA.
O próximo Capítulo descreve a motivação para o desenvolvimento deste trabalho.
Capítulo 4
Definição do Problema
O uso de tecnologias oriundas do setor de TI, especialmente as redes baseadas em
Ethernet e IP, nas camadas mais baixas de um sistema de automação, demanda uma sé-
rie de preocupações com a segurança que não eram cogitadas no passado, quando esses
sistemas eram restritos e isolados. Em vista disso, é importante ter um controle absoluto
dos dados que trafegam, por exemplo, em uma rede industrial baseada em TCP/IP que
transmite mensagens de protocolos industriais. Utilizar firewalls comuns (verificação de
IP/porta) é uma abordagem bem aceita, mas muitas vezes insuficiente, visto que alguns
protocolos industriais, em redes TCP/IP, constituem protocolos da camada de aplicação
e, portanto, firewalls convencionais não são capazes de inspecioná-los. É apropriado
construir um sistema firewall capaz de atuar sobre a camada de aplicação, entendendo
os protocolos industriais, para que seja possível a regulação rigorosa do tráfego. Nesta
Seção, serão expostas as situações de risco que impulsionaram o desenvolvimento de uma
solução firewall de aplicação específica para redes industriais, assim como os requisitos
estabelecidos para a etapa de desenvolvimento de software.
4.1 Cenários de Risco para Redes Industriais
Esta propensão em desenvolver um filtro específico para protocolos industriais surgiu
durante estudos e sessões de testes desenvolvidos no LABSIN (Laboratório de Segurança
da Informação do DCA/UFRN), sobre a segurança de redes, dispositivos e protocolos
industriais baseados em TCP/IP. A partir desses estudos, vieram à tona duas situações em
que tráfego indesejado pode representar riscos à integridade das redes e dispositivos de
automação. A primeira delas diz respeito à presença de tráfego não-industrial nas redes
de automação e a segunda se refere à má utilização de ações dos protocolos por entidades
maliciosas. Ambas as situações nocivas podem ter seus efeitos minimizados através de
uma firewall de aplicação específica para o protocolo industrial alvo.
4.1.1 Presença de Tráfego Não-industrial em Redes Industriais
O tráfego referido nesta dissertação como não-industrial consiste em todo tráfego
cuja presença é imprópria ou inesperada em redes por onde deve transitar apenas tráfego
18
CAPÍTULO 4. DEFINIÇÃO DO PROBLEMA
oriundo de aplicações industriais. A presença de tráfego indevido em redes de automa-
ção pode representar um grande risco no que diz respeito à segurança da informação e
a integridade dos dispositivos e da planta. Informações importantes podem estar sendo
indevidamente acessadas ou dispositivos podem ter seu funcionamento comprometido
(ataques de negação de serviço) por entidades maliciosas internas ou externas à rede.
Torna-se importante, do exposto, o desenvolvimento de um dispositivo capaz de re-
alizar uma filtragem sobre o tráfego de rede direcionado aos dispositivos de automação,
partindo da primitiva de que somente a passagem de tráfego em conformidade com as
especificações dos protocolos deve ser permitida. Uma vez que tal filtro de protocolo é
utilizado, o tráfego nas partes protegidas da rede será essencialmente industrial, a pre-
ocupação com eventuais vulnerabilidades que os dispositivos possam ter será, portanto,
minimizada.
4.1.2 Má Utilização de Ações dos Protocolos
É possível afirmar que a maioria dos protocolos industriais existentes, por terem sido
desenvolvidos em épocas em que a segurança de sistemas industriais não constituía uma
preocupação real, não dispõem de mecanismos intrínsecos de segurança. Os problemas
de integridade e disponibilidade são bem conhecidos e remediados, mas sob uma ótica de
segurança que visa à proteção do sistema contra erros acidentais, mal-funcionamento e
interferências. Esses protocolos não exibem mecanismos nativos de integridade e autenti-
cação que previnam que dados sejam maliciosamente manipulados ou que essa manipula-
ção seja facilmente detectável. Alguns mecanismos simples de autenticação, proteção de
acesso local (grupos de acesso) e proteção de memória estão presentes na camada de apli-
cação, mas, na maioria dos casos, representam apenas atributos de qualidade de serviço
ou proteção contra utilização errônea [Treytl et al. 2004].
Devido à ausência de mecanismos de confidencialidade, integridade e autenticação,
é possível antever vários possíveis cenários em que o próprio protocolo industrial pode
ser utilizado para comprometer uma planta. Entidades maliciosas podem utilizar a ma-
nipulação de pacotes para explorar diversas ações dos protocolos. Uma vez que uma
entidade maliciosa consiga contornar estruturas de segurança e adentrar uma rede indus-
trial, esta pode, a partir de algum conhecimento prévio das características e limitações
dos dispositivos alvos, injetar na rede comandos não suportados, ilegais ou realizar opera-
ções inesperadas. A utilização indevida das ações dos protocolos por entidades maliciosas
pode ter conseqüências gravíssimas para a planta. Dispositivos podem ser maliciosamente
re-programados, re-configurados, comprometidos ou até mesmo levados à condição de
negação de serviço, a partir de ataques que injetam tráfego considerado legal, dada a
especificação do protocolo.
Um outro panorama de utilização de comandos do protocolo é abordado em um
trabalho desenvolvido por [Carcano et al. 2008]. O trabalho consiste na construção de um
cenário de infecção de dispositivos em uma planta por malwares especificamente criados
para afetar dispositivos industriais que utilizam o protocolo Modbus/TCP. Neste trabalho,
é utilizada uma plataforma móvel de agentes que simula o comportamento (infecção e
propagação) de várias famílias de malwares. Neste cenário, máquinas clientes infectadas
4.2. REQUISITOS DE SOFTWARE
19
pelos malwares começam a lançar dois tipos de ataque sobre os servidores Modbus/TCP:
ataques de negação de serviço e ataques explorando as ações do protocolo. O primeiro
tipo de ataque tem como objetivo causar a dessincronização entre clientes e servidores
através do envio de uma grande quantidade de pacotes (flood) Modbus/TCP, com objetivo
de forçar um estado de negação de serviço por saturação de banda no servidor Mod-
bus/TCP. Para este tipo de ataque, a maioria das firewalls modernas contam com mecanis-
mos nativos de proteção, como limitadores de banda e bloqueadores de flood. O segundo
tipo de ataque abordado no artigo tem o intuito de tomar controle sobre os servidores,
explorando as ações do protocolo de maneira maliciosa. Entre as ações maliciosas estão
operações de escrita em uma quantidade grande de registradores de uma só vez e inversão
dos estados de registradores. Estas ações, teoricamente legais segundo a especificação
do protocolo, se realizadas por entidades maliciosas atuando como clientes Modbus/TCP
legítimos, podem alterar consideravelmente o comportamento de uma planta.
Essas situações, onde as ações do protocolo podem ser utilizadas com fins maléficos
para a planta, reforçam a importância do controle rigoroso sobre as ações do protocolo,
uma vez que requisições considerados legais segundo a especificação do protocolo podem
também ser utilizadas para fins maliciosos, especialmente quando a entidade maliciosa
que lança esses ataques detém conhecimento sobre o comportamento, vulnerabilidades e
limitações dos dispositivos da planta. É conveniente, portanto, adicionar a essas redes um
dispositivo capaz impedir que certas requisições cheguem aos dispositivos.
Diante disso, é notável que para contornar tais situações de risco, uma alternativa
adequada seria o desenvolvimento de uma firewall de aplicação com a habilidade de reco-
nhecer os protocolos industriais, sendo capaz de bloquear todo tráfego ilegal ou indevido
que chegasse à rede de dispositivos de automação. Assim, de posse dessa perspectiva e
de insumos técnicos, a implementação de uma firewall deste tipo mostrou-se viável.
4.2 Requisitos de Software
Diante dessa problemática, foi estabelecida uma série de requisitos funcionais e não-
funcionais que deveriam nortear as etapas de desenvolvimento da aplicação de filtragem
de pacotes.
Requisitos Funcionais
A aplicação deve ter o comportamento de firewall, descartando pacotes contendo
tráfego indesejado. Ou seja, deve impedir, de forma ativa, a chegada desse tipo de
tráfego nos dispositivos;
A aplicação deve ser uma prova de conceito de firewall de aplicação para redes
industriais;
A firewall deve bloquear todo tráfego de rede que não possa ser classificado como
oriundo de uma aplicação industrial;
A firewall deve ser capaz de realizar um controle rigoroso sobre as ações do proto-
colo industrial alvo. Todos os campos relevantes, que dizem respeito às ões do
protocolo, devem ser analisados;
20
CAPÍTULO 4. DEFINIÇÃO DO PROBLEMA
As regras que regulam as ações devem ser individuais para cada dispositivo servidor
presente na rede;
A aplicação deve ser capaz de realizar o registro (log) das operações de bloqueio de
pacotes, informando os endereços IP de origem e destino do pacote, assim como o
motivo pelo qual um pacote foi bloqueado.
Requisitos Não-funcionais
A aplicação deve influir o mínimo possível no desempenho da rede. A latência
introduzida deve ser minimizada ao máximo, uma vez que em sistemas industriais
o tempo é um fator crítico e aumentos sensíveis de latência podem causar alteração
no funcionamento normal da planta;
A aplicação deve ser construída sobre uma plataforma baseada em software livre;
A aplicação deve fornecer uma interface gráfica para facilitar a configuração.
O próximo Capítulo desta dissertação apresentará a solução de firewall de aplicação
proposta para resolver os problemas relativos ao tráfego indevido e ao mau uso das ações
dos protocolos.
Capítulo 5
Solução Proposta
Os problemas apresentados podem ser resolvidos a partir do desenvolvimento de um
sistema de firewall capaz de realizar a filtragem sobre a camada de aplicação do fluxo
de dados. A principal característica dessa abordagem é a de que a possibilidade de haver
tráfego malicioso atingindo dispositivos de automação pode ser reduzida ao se utilizar um
filtro de protocolo que somente autorize a passagem de tráfego industrial, analisado sob
regras definidas sobre as ações permitidas. Neste esquema, todo tráfego de rede que não
está em conformidade com a especificação dos protocolos e com as regras definidas para
o protocolo é considerado anormal ou malicioso e deve ser, portanto, descartado.
O sistema proposto tem como principal componente uma aplicação em nível de usuá-
rio capaz de inspecionar tráfego de rede com relação à camada de aplicação, onde resi-
dem os dados de protocolos industriais que utilizam TCP/IP. Essa aplicação utiliza um
mecanismo de enfileiramento de datagramas IP (packet queueing) do sistema operacional
Linux para permitir que estes pacotes sejam processados em espaço do usuário. O pro-
cessamento em espaço de usuário, que constitui uma abordagem flexível e independente
para o desenvolvimento de aplicações de filtragem de pacotes, será abordado em deta-
lhes na sessão seguinte. O processamento sobre os pacotes consiste, fundamentalmente,
em analisar a carga útil de segmentos TCP, a fim de identificar e aplicar regras sobre
os dados oriundos de protocolos industriais que operam sobre TCP/IP. Como estudo de
caso, consideramos o protocolo Modbus/TCP, por ser um protocolo industrial simples, de
especificação acessível e de relevância em redes industriais.
A análise de conformidade com a especificação do protocolo é importante para garan-
tir que tráfego não-industrial não esteja presente em uma rede industrial. Entretanto, além
desta análise, é desejável também que se possa realizar, já sobre o tráfego considerado le-
gítimo, uma verificação sobre os campos do protocolo, segundo regras estabelecidas pelo
usuário. Através de tal análise, um controle rigoroso sobre as ações do protocolo pode
ser efetuado, evitando a execução de procedimentos que possam ser julgados maliciosos,
danosos ou simplesmente fora de contexto para uma determinada rede industrial ou con-
junto de dispositivos. Embora uma funcionalidade semelhante já possa encontrada para o
protocolo Modbus/TCP na firewall de aplicação Modbus Firewall (mencionada na Seção
2.1), julgou-se conveniente realizar melhorias nesta funcionalidade, complementando a
firewall de aplicação proposta nesta dissertação. Sendo assim, a aplicação deve unificar a
aptidão de analisar a conformidade das requisições junto à especificação do protocolo e
22
CAPÍTULO 5. SOLUÇÃO PROPOSTA
de analisar essas requisições com relação a um cojunto de regras restritivas para as ações
do protocolo.
O sistema firewall em proposição é composto por dois módulos analisadores que se
complementam: um com a habilidade de realizar uma análise de conformidade com a
especificação do protocolo, baseado em expressões regulares, e o outro com a competên-
cia de verificar campos do pacote de requisição (request) Modbus/TCP, de acordo com
regras definidas pelo usuário para estes campos. Como a análise sobre os campos da
requisição tem o objetivo de restringir as ações do protocolo e estas correspondem às
requisições do do mesmo, o módulo competente é acionado para pacotes oriundos
do cliente Modbus/TCP, ou seja, para pacotes de requisição Modbus/TCP. A Figura 5.1
ilustra o relacionamento entre esses módulos.
Figura 5.1: Módulos analisadores da firewall de aplicação para o Modbus/TCP.
A firewall foi desenvolvida com base na estratégia clássica de primeiramente negar
tudo (deny all) por padrão e deixar passar somente pacotes que estão em conformidade
com o padrão e condizem com regras permissivas pré-definidas. Assim, todos os paco-
tes são negados a não ser que sejam aprovados em uma série de testes executados em
cascata. Esses testes vão desde a verificação de conformidade com a especificação até a
verificação dos campos do pacote junto às regras definidas para estes campos, para cada
servidor Modbus/TCP. Após passarem pelos testes de conformidade com a especifica-
ção do protocolo, os pacotes aprovados são verificados de acordo com regras definidas
para cada servidor Modbus/TCP na rede. Esta estratégia tem o intuito de limitar as ações
do protocolo para cada servidor Modbus/TCP, individualmente. Dessa forma, a partir
do conhecimento das limitações e problemas dos dispositivos, é possível escrever regras
garantindo que apenas tráfego correspondente às ações autorizadas chegue aos dispositi-
vos. Todo tráfego que não condiz com essas regras é considerado ilegal, sendo, portanto,
bloqueado.
As regras mencionadas correspondem à explicitação dos valores ou intervalo de valo-
5.1. TECNOLOGIAS E TÉCNICAS UTILIZADAS
23
res permitidos para os campos de um pacote Modbus/TCP que possa ser entregue a um
determinado servidor. A imposição de limites para estes campos implica diretamente na
limitação das ações do protocolo.
A solução proposta nesta dissertação consiste, fisicamente, de um dispositivo firewall
que se localiza, em uma rede de automação, à frente de um dispositivo ou conjunto de
dispositivos Modbus/TCP que se deseja proteger de tráfego indesejado. Em outras pala-
vras, a firewall de aplicação pode ser alocada em segmento de rede situado entre o cliente
(ou clientes) e o servidor (ou servidores) Modbus/TCP. A Figura 5.2 ilustra os possíveis
locais de implantação da firewall de aplicação no diagrama mostrado na Figura 1.2.
A firewall proposta tem o intuito específico de proteger segmentos de rede em que o
tráfego deve ser estritamente industrial. Não foi, portanto, desenvolvida com o objetivo
de substituir os sistemas firewalls existentes, como os que costumeiramente protegem os
ambientes industriais dos ambientes corporativos. O intento da nossa firewall é traba-
lhar em conjunto com os sistemas de segurança existentes, agregando segurança também
aos dispositivos de camada mais baixas de um sistema de automação baseado em redes
TCP/IP.
Figura 5.2: Possíveis locais de implantação da firewall de aplicação em uma rede indus-
trial.
5.1 Tecnologias e Técnicas Utilizadas
Nesta Seção são abordadas as principais tecnologias e técnicas utilizadas no desen-
volvimento do sistema firewall proposto: o subsistema de regulação de tráfego do sistema
24
CAPÍTULO 5. SOLUÇÃO PROPOSTA
operacional Linux (Netfilter) como base para aceitação e bloqueio de pacotes, o sistema
de processamento de datagramas IP no espaço de usuário como mecanismo de captura de
pacotes para análise e a utilização de expressões regulares como técnica para o reconhe-
cimento de pacotes Modbus/TCP.
5.1.1 Regulação de Tráfego no Linux
A regulação de tráfego no sistema operacional Linux é realizado através de uma apli-
cação em espaço do kernel, o Netfilter, e de uma aplicação em espaço de usuário, o Ip-
tables. O Netfilter é um subsistema do kernel do Linux (kernel 2.4 e superiores) capaz
de executar procedimentos de controle de tráfego sobre a pilha de protocolos. Possui,
entre várias outras, as habilidades de stateful firewall, realizar rastreamento de cone-
xão e de realizar NAT (Network Address Translation) e PAT (Port Address Translation)
[Netfilter.org 2009]. o Iptables, é a aplicação em espaço de usuário que rege o Netfil-
ter. O Iptables provê uma estrutura de tabelas e cadeias para criação de regras que serão
utilizadas pelo Netfilter para regular o tráfego.
Com o Iptables, são definidas regras que são comparadas com o conteúdo dos pacotes,
juntamente com a ação que deve ser realizada pelo Netfilter para com os pacotes que
“casarem” com as regras definidas. O Netfilter admite uma vasta gama de ações (targets
ou jumps), embora as mais comuns sejam as ações de aceitar (ACCEPT) ou bloquear
(DROP) pacotes. No Iptables, as regras são agrupadas em cadeias (chains) que, por sua
vez, são agrupadas em tabelas (tables). As tabelas são estruturas relacionadas com tipo
de processamento que se deseja realizar sobre os pacotes (filtragem, manipulação, NAT),
enquanto as cadeias são estruturas que organizam as regras segundo sua natureza e podem
ser pré-definidas ou criadas pelo o usuário [Suehring & Ziegler 2005, Andreasson 2006,
Burns et al. 2007].
A tabela filter é a tabela padrão do Iptables, responsável por permitir ou bloquear a
passagem de pacotes. Possui três cadeias pré-definidas [Andreasson 2006, Burns et al.
2007]
INPUT: Agrega as regras voltadas a pacotes direcionados à máquina local.
FORWARD: Concentra as regras dirigidas a pacotes roteados pela máquina local.
OUTPUT: Reúne as regras sobre pacotes criados na máquina local.
Assim, como exemplo, pode-se ter uma regra de Iptables definida através do seguinte
comando:
# iptables -A INPUT -p tcp -j DROP
Com este comando, adiciona-se uma regra (-A) à cadeia INPUT (pacotes direcionados
à máquina local), estabelecendo que todos os pacotes IP contendo segmentos do protocolo
TCP (-p tcp) sejam descartados (-j DROP).
A infra-estrutura Netfilter/Iptables tem fundamental importância na firewall de aplica-
ção desenvolvida. O Iptables é utilizado principalmente por ser necessário para estabele-
cer uma regra que desvia o tráfego de seu curso para que este seja processado em espaço
5.1. TECNOLOGIAS E TÉCNICAS UTILIZADAS
25
de usuário. o Netfilter é a entidade com quem a aplicação em espaço do usuário se
comunica, sendo quem, de fato, aceita ou bloqueia os pacotes.
A grande vantagem de se construir um sistema de filtragem de pacotes de propósito
específico utilizando como base essa infra-estrutura é o fato de que o Iptables pode ser
também utilizado em conjunto com a aplicação de filtragem de pacotes, auxiliando-a.
Regras de Iptables podem ser estabelecidas para complementar o sistema, suprindo defi-
ciências da aplicação de propósito específico. No caso do nosso sistema firewall, regras
de Iptables podem ser normalmente utilizadas, por exemplo, para bloquear outros tipos de
tráfego, restringir endereços IPs e portas, ou até mesmo para limitar a taxa de transmissão
do tráfego, prevenindo o sistema contra ataques de inundação de tráfego (flood).
5.1.2 Inspeção de Datagramas IP no Espaço de Usuário
A abordagem mais comum ao se implementar firewalls de propósito específico, utili-
zando como estrutura base o sistema operacional Linux, consiste no desenvolvimento de
uma série de modificações (patches) para o Netfilter e, consequentemente, para o Iptables.
O desenvolvimento desses patches é uma tarefa custosa, uma vez que envolve manipula-
ção do código-fonte do kernel, requer um aprofundado conhecimento do funcionamento
do Netfilter e do Iptables, e no desenvolvimento de patches para o kernel (kernel pat-
ching). A adoção de tal abordagem torna todas as fases do desenvolvimento diretamente
dependentes de inúmeras compilações e instalações do kernel, o que, em geral, demanda
bastante tempo. Outra dificuldade relacionada à esta abordagem está no processo de dis-
tribuição do software, onde seria necessário o desenvolvimento de patches apropriados
para diversas versões do kernel do Linux.
Uma abordagem alternativa para evitar os problemas do desenvolvimento em nível do
kernel consiste em utilizar um cenário de processamento de pacotes em que datagramas
IP são capturados no espaço do kernel, trazidos ao espaço de usuário, onde são analisados
ou manipulados, e em seguida, autorizados a voltarem ao espaço do kernel, para que
possam ser liberados. Este procedimento pode ser entendido como um mecanismo de
“seqüestro” de datagramas, em que somente após processamento em nível de usuário,
estes datagramas seriam autorizados a dar continuidade às suas trajetórias através da rede.
Uma maneira de se realizar tal procedimento em um sistema Linux se pela utili-
zação do mecanismo de enfileiramento de datagramas para processamento em espaço de
usuário do Netfilter. Este sistema é capaz de passar datagramas IP do espaço do kernel
para o espaço de usuário, e, então, recebê-los de volta juntamente com um veredicto, es-
pecificando a ação que o Netfilter deve tomar (aceitar ou descartar o datagrama) [Burns
et al. 2007, Libipq 2009, Netfilter 2009]. Um módulo manipulador de filas do kernel é
utilizado para interagir com o Netfilter e para desempenhar o mecanismo de passagem
de datagramas do espaço de kernel para o de usuário e vice-versa. Enquanto isso, uma
biblioteca é utilizada para permitir que aplicações em espaço de usuário obtenham acesso
a esses datagramas provenientes do espaço do kernel.
A principal vantagem dessa abordagem está na simplicidade de implementação. Dessa
forma, o programador pode direcionar sua atenção no desenvolvimento de firewalls ou
aplicações de manipulação de pacotes personalizadas inteiramente no espaço de usuário,
26
CAPÍTULO 5. SOLUÇÃO PROPOSTA
em um nível de abstração superior, de maneira alheia à complexidade envolvida na pro-
gramação orientada ao kernel. Além disso, esta abordagem não polui o código do kernel,
evitando problemas de instabilidade. Outra vantagem que merece ser destacada é a por-
tabilidade da aplicação, que a mesma poderá ser executada em praticamente qualquer
distribuição Linux, independentemente da sub-versão do kernel. Além disso, o processo
de atualização da aplicação é bastante simples, não havendo sequer a necessidade de para-
lisação ou reinício do sistema durante o processo. Entretanto, uma preocupação existente
diz respeito à perda de desempenho relacionada com a jornada dos datagramas através
do espaço de usuário, o que pode constituir um obstáculo quando se deseja realizar filtra-
gem sobre uma grande quantidade de tráfego ou em sistemas onde a latência é um fator
crítico. O desempenho da firewall de aplicação desenvolvida, baseada neste cenário, será
abordado mais adiante nesta dissertação.
O Módulo ip_queue
O manipulador de filas padrão para o IPv4 (Internet Protocol version 4) é o ip_queue
[Libipq 2009], provido como um módulo estável opcional do kernel do Linux, a partir da
versão 2.6. Este módulo utiliza um soquete Netlink (interface preferencialmente utilizada
no Linux para realizar a comunicação entre aplicações em espaço de usuário com o kernel
[Benvenuti 2005]) como canal de comunicação entre os espaços do kernel e de usuário.
Uma vez que o modulo é carregado, uma nova ação, chamada QUEUE, é adicionada às
possíveis ações que podem ser tomadas através de regras de Iptables. Assim, datagramas
IP podem ser selecionados no espaço do kernel com regras de Iptables usando a tabela
filter (padrão) e, em seguida, enfileirados para processamento no espaço de usuário através
da ação QUEUE. Um exemplo de regra que pode ser definida, direcionando pacotes para
a ação QUEUE, pode ser estabelecida com o comando:
# iptables -A INPUT -p udp -j QUEUE
Com esse comando, cria-se uma regra que define que todos os datagramas IP portando
datagramas UDP que chegarem à cadeia INPUT (pacotes direcionados à máquina local)
devem ser direcionados à ação QUEUE.
A Biblioteca libipq
Uma vez que um datagrama IP encontra-se acessível na fila para processamento, é
possível acessá-lo integralmente através de uma biblioteca chamada libipq [Libipq 2009].
Esta biblioteca, escrita em linguagem C, provê uma API (Application Programming Inter-
face) para comunicação entre programas em espaço de usuário com o módulo ip_queue.
Logo, qualquer aplicação que utilize esta biblioteca poderá acessar os datagramas enfi-
leirados e processá-los em espaço de usuário, de modo similar ao tratamento que seria
realizado em espaço do kernel, utilizando, inclusive, as mesmas estruturas de dados que
o kernel utiliza.
Fazendo uso da biblioteca libipq e do módulo ip_queue, é possível realizar prati-
camente qualquer tipo de processamento de datagramas no espaço de usuário, desde
5.1. TECNOLOGIAS E TÉCNICAS UTILIZADAS
27
simplesmente estipular um veredicto de aceitação ou negação para os datagramas, a até
mesmo manipular o conteúdo de seus campos (packet mangling).
Figura 5.3: Relacionamento entre o módulo ip_queue e a biblioteca libipq.
Devido às características supracitadas, esta estratégia mostrou-se conveniente para o
desenvolvimento da firewall de propósito específico proposta. Sob este contexto, datagra-
mas IP em uma rede Modbus/TCP podem ser seqüestrados no nível do kernel e subme-
tidos a testes de conformidade em uma aplicação no nível de usuário, que deverá, então,
determinar se os datagramas serão aceitos ou descartados pelo Netfilter.
5.1.3 Expressões Regulares
Expressões regulares são notações de padrões que permitem descrever e analisar da-
dos. Ilustrativamente, podem ser entendidas como mini-linguagens de programação ca-
pazes de descrever, gerar e identificar seqüências de caracteres (strings) específicas. Es-
sas expressões constituem uma ferramenta poderosa, flexível e eficiente, comumente
empregada em diversas tarefas que envolvam a análise e o reconhecimento de dados
[Friedl 2006].
As expressões regulares são ferramentas encontradas em processadores de texto, lin-
guagens de programação (ferramentas, compiladores e interpretadores) e em diversos
aplicativos. No contexto das aplicações relacionadas com redes de computadores, as ex-
pressões regulares podem ser empregadas por sistemas que realizam a análise e reconhe-
cimento de tráfego de rede, como Sistemas de Detecção de Intrusos (Intrusion Detection
Systems - IDS), firewalls, sniffers, analisadores de protocolos, servidores proxy, sistemas
de controle de conteúdo, entre outros. Nestes sistemas, os dados de tráfego de rede obtidos
são convertidos para um formato adequado e podem ser processados através de sistemas
que implementam expressões regulares.
Expressões regulares são geralmente compostas por dois tipos de caracteres: caracte-
res especiais, chamados de meta-caracteres, e os caracteres literais. As expressões regu-
lares podem ser compreendidas como linguagens em que caracteres literais atuam como
palavras e os meta-caracteres como a gramática. As palavras são combinadas com a gra-
28
CAPÍTULO 5. SOLUÇÃO PROPOSTA
mática de acordo com um conjunto de regras, criando uma expressão capaz de comunicar
uma idéia [Friedl 2006].
Existem várias maneiras de se trabalhar com expressões regulares. Uma delas é atra-
vés das linguagens de programação, visto que muitas delas possuem suas ferramentas
próprias de manipulação de expressões regulares. Além disso, temos os compiladores e
interpretadores, que são outros exemplos de sistemas que utilizam expressões regulares
em sua essência. Outra forma se dá através do uso de bibliotecas independentes próprias
para criação e processamento de expressões regulares.
Uma popular biblioteca desse tipo é a PCRE (Perl Compatible Regular Expressions),
normalmente disponível ou de fácil instalação na maioria das distribuições do Linux
[PCRE 2009]. A biblioteca PCRE é escrita em linguagem C e é munida de um con-
junto de funções e procedimentos que implementam a análise de expressões regulares,
utilizando a mesma sintaxe e semântica do sistema de expressões regulares da linguagem
Perl [PCRE 2009].
A biblioteca PCRE (libpcre) foi escolhida como ferramenta, pois mune o programador
da linguagem C de um sistema de expressões regulares simples, popular, eficiente e de
documentação extensa, que toda a documentação do sistema de expressões regulares da
linguagem Perl pode ser utilizada [Perl 2009]. A biblioteca fornece sua própria API, o que
torna simples o uso das funções da libpcre pelas aplicações que a utilizam. As funções
principais da biblioteca são
pcre_compile()
, que compila a expressão regular fornecida,
e
pcre_exec()
, que realiza a comparação entre o padrão compilado e o conjunto de
caracteres alvo da análise.
A aplicação firewall faz uso da biblioteca PCRE como o principal sistema de reco-
nhecimento do protocolo industrial escolhido para estudo de caso, o Modbus/TCP. Em
uma aplicação executada em espaço de usuário, a biblioteca PCRE, juntamente com ex-
pressões regulares desenvolvidas especificamente para o Modbus/TCP, é utilizada para
realizar uma análise de conformidade sobre datagramas IP capturados, verificando se es-
ses datagramas contém pacotes Modbus/TCP válidos.
As expressões regulares devem ser desenvolvidas com base na especificação do pro-
tocolo, sendo capaz de suportar todos os três tipos de mensagem Modbus/TCP. Para isso,
pelo menos duas expressões regulares precisam ser desenvolvidas, uma para mensagens
oriundas dos clientes (requisições) e outra para mensagens oriundas dos servidores (res-
postas e mensagens de exceção). Expressões regulares de boa qualidade para o proto-
colo Modbus/TCP podem considerar todos os campos do formato padrão de pacote Mod-
bus/TCP que não variam em tamanho (em bytes), ou seja, todos os campos menos o
campo variável de dados do protocolo (Data). Foram, portanto, desenvolvidas expres-
sões regulares que consideram todos os campos do cabeçalho MBAP e o campo Function
Code da PDU do protocolo, totalizando 8 bytes do pacote
As expressões regulares para o protocolo Modbus/TCP podem realizar uma verifica-
ção de concordância sobre todos os possíveis valores do cabeçalho MBAP e do campo
Function Code (os 8 primeiros bytes de cada pacote Modbus/TCP) para mensagens de
requisição do protocolo. Expressões regulares mais refinadas podem ser desenvolvidas
de acordo com a necessidade, abrangendo o campo de dados do protocolo, mesmo este
sendo de tamanho variável, o que pode ser contornado através do desenvolvimento de
5.1. TECNOLOGIAS E TÉCNICAS UTILIZADAS
29
expressões regulares condicionais (utilização das primitivas lookbehind e backreferences
[Perl 2009] do sistema de expressões regulares do Perl).
No processo de análise, uma representação adequada dos pacotes passantes é subme-
tida à função
pcre_exec()
, através da qual o tráfego passante é submetido a uma verifi-
cação de conformidade com o padrão estabelecido (expressão regular do protocolo). Com
a utilização desse mecanismo de exame, é possível reconhecer pacotes Modbus/TCP, os
únicos tipos de pacotes que devem trafegar em uma rede industrial Modbus/TCP.
O proximo Capítulo aborda a estruturação do sistema firewall proposto nesta disserta-
ção.
30
CAPÍTULO 5. SOLUÇÃO PROPOSTA
Capítulo 6
Arquitetura do Sistema
A firewall de aplicação em questão é montada em uma plataforma computacional do
tipo PC (Personal Computer), dotada de no mínimo duas interfaces de rede (Ethernet),
tendo o Linux (kernel 2.6) como sistema operacional. O sistema Linux deve ter seu
mecanismo de roteamento de pacotes habilitado, fazendo com que o PC atue como um
dispositivo roteador entre as redes do cliente e do servidor Modbus/TCP.
Nesse PC, é definida uma regra de Iptables que direciona o tráfego alvo de análise (da-
tagramas IP contendo segmentos TCP) à ação QUEUE, responsável pela disponibilização
destes pacotes em uma fila no espaço de usuário. A utilização do Iptables é imprescin-
dível somente pela necessidade de utilização da ação QUEUE para que os pacotes sejam
processados em espaço de usuário. O PC executa a aplicação responsável pela análise dos
pacotes, a qual foi dado o nome de Modbus Filter. Esta aplicação é incumbida de resgatar
os pacotes na fila, utilizando a biblioteca libipq, e de realizar análises sobre os mesmos
(principalmente utilizando a biblioteca PCRE), decidindo, em seguida, se esses pacotes
serão aceitos ou rejeitados. O sistema é capaz de realizar análise de pacotes oriundos
tanto da rede do cliente quanto da rede do servidor Modbus/TCP. A Figura 6.1 resume a
arquitetura do sistema, ilustrando a trajetória dos pacotes através do filtro e as relações
entre os componentes do sistema.
A arquitetura do sistema reúne uma plataforma de hardware do tipo PC, as habilidades
de roteamento e regulação de tráfego do sistema operacional Linux, e uma aplicação
em nível de usuário responsável pelo processamento dos pacotes repassados da rede do
cliente para a rede do servidor Modbus/TCP (e vice-versa).
6.1 A aplicação Modbus Filter
A aplicação firewall desenvolvida consiste em um programa escrito em linguagem C
que emprega a biblioteca libipq para capturar pacotes para processamento em espaço de
usuário e a biblioteca de expressões regulares PCRE para realizar uma análise de con-
formidade dos pacotes Mobdus/TCP através de expressões regulares características do
protocolo. Além disso, vários campos dos pacotes Modbus/TCP são submetidos a testes
de concordância com regras pré-definidas para os campos analisados.
O programa implementa uma seqüência de operações de análise sobre todos os seg-
mentos TCP passantes, sejam eles de controle da conexão ou de dados. Esses segmentos
32
CAPÍTULO 6. ARQUITETURA DO SISTEMA
Figura 6.1: Arquitetura do sistema firewall.
6.1. A APLICAÇÃO
MODBUS FILTER 33
são extraídos de datagramas IP contendo segmentos TCP, selecionados pelo Iptables, atra-
vés da opção “-p tcp”. A cada segmento recebido, é disparada uma seqüência de testes
a qual a carga útil desses segmentos é submetida, a fim de determinar se o datagrama
IP correspondente será repassado de uma rede para a outra ou descartado pelo sistema
firewall.
6.1.1 Modos de Operação
A aplicação possui dois modos de operação que dizem respeito à ativação dos mó-
dulos mencionados no Capítulo 5. No primeiro modo, chamado de modo 0, apenas o
módulo analisador de conformidade com o protocolo Modbus/TCP é ativado, e, portanto,
a firewall de aplicação realiza somente a análise de conformidade sobre os pacotes. A Fi-
gura 6.2 mostra o fluxograma deste modo de operação, descrevendo o fluxo das análises
realizadas pelo programa sobre segmentos TCP, antes do descarte ou aceitação do pacote
IP correspondente.
No segundo modo de operação, chamado de modo 1, ambos os módulos (analisador
de conformidade e analisador sobre os campos) são ativados. Logo, em conjunto, esses
módulos realizam uma análise completa sobre o pacote Modbus/TCP, tanto com relação
à conformidade com o protocolo quanto com relação às regras permissivas definidas pelo
usuário. A Figura 6.3 ilustra o fluxograma da seqüência de análises realizadas pela apli-
cação firewall, sendo executada sob o modo 1 de operação.
A implementação dessa aplicação envolve chamadas às funções da biblioteca libipq,
para capturar datagramas IP e definir veredictos aos mesmos, e chamadas às funções
da biblioteca PCRE, para realizar a análise de conformidade dos pacotes com relação
especificação do protocolo. Além disso, o módulo analisador de campos realiza uma
verificação de concordância entre os campos dos pacotes Modbus/TCP recebidos pela
firewall e as regras permissivas definidas pelo usuário, explicitadas em um arquivo de
regras.
6.1.2 Arquivos de Configuração
A aplicação utiliza dois arquivos de configuração: um arquivo de inicialização e um
arquivo de regras da firewall. O arquivo de inicialização contém informações relativas à
configuração da firewall em si, como os nomes e os endereços IP das interfaces da firewall
e as expressões regulares para o protocolo Modbus/TCP. O arquivo de regras contém o
inventário de dispositivos da rede, onde estão armazenadas informações relativas às ca-
racterísticas dos servidores Modbus/TCP. Neste arquivo, os dispositivos são identificados
com seus respectivos endereços IP e são definidas as regras, permitindo determinadas
ações do protocolo, para cada servidor, individualmente.
O arquivo de inicialização é lido a cada inicialização da firewall enquanto que o ar-
quivo de regras só é lido quando a firewall é iniciada sob o modo de operação 1, onde é
necessário que o conhecimento do inventário de dispositivos. A reiniciação da firewall é
requerida para que as modificações dos arquivos de configuração obtenham efeito.
34
CAPÍTULO 6. ARQUITETURA DO SISTEMA
Figura 6.2: Fluxograma de operações da aplicação Modbus Filter, sob o modo 0.
6.1. A APLICAÇÃO
MODBUS FILTER 35
Figura 6.3: Fluxograma de operações da aplicação Modbus Filter, sob o modo 1.
36
CAPÍTULO 6. ARQUITETURA DO SISTEMA
6.1.3 Interface Gráfica com o Usuário
Uma interface gráfica com o usuário foi desenvolvida, com o intuito de facilitar o
processo de síntese dos arquivos de configuração e de regras. A interface é bastante
simplificada, tendo o objetivo principal fornecer formulários que podem ser preenchidos
à critério do usuário, com dados que são usados para a geração dos arquivos utilizados
pela firewall. Uma vez que a firewall de aplicação pode ser montada em uma plataforma
embarcada, desprovida suporte a vídeo, optou-se pelo desenvolvimento de uma interface
web, escrita em HTML (layout) e PHP (processamento dos formulários).
A Figura 6.4 mostra uma captura de tela do formulário referente à criação do arquivo
de configuração da firewall. É possível verificar campos em branco para os parâmetros
do arquivo de inicialização e um visualizador do conteúdo desse arquivo embutido na
interface. Na Figura 16, é mostrada um formulário semelhante para criação do arquivo de
regras, onde também é possível visualizar o conteúdo do arquivo criado.
Figura 6.4: Formulário para geração do arquivo de inicialização do Modbus Filter.
6.1. A APLICAÇÃO
MODBUS FILTER 37
Figura 6.5: Formulário para geração do arquivo de regras do Modbus Filter.
38
CAPÍTULO 6. ARQUITETURA DO SISTEMA
Através da interface gráfica também é possível definir os modos de operação, visua-
lizar os registros das operações da firewall e reiniciar o sistema para que as novas confi-
gurações entrem em vigor. O próximo Capítulo aborda os resultados obtidos na fase de
testes da firewall.
Capítulo 7
Resultados
Neste Capítulo, serão apresentados os resultados obtidos com a aplicação em es-
tágio funcional, explicitando o ambiente de testes utilizado e os testes realizados para
validar a aplicação com relação aos requisitos estabelecidos. Ao final do Capítulo, será
apresentado o resultado de uma análise de desempenho baseada na medição da latência
introduzida pela firewall de aplicação no ambiente de testes.
7.1 Ambiente de Testes
Os ciclos de desenvolvimento e testes da aplicação foram realizados sob um ambiente
de testes (testbed) que remonta, de maneira simplificada, uma rede industrial contendo
clientes e servidores Modbus TCP. O ambiente de testes, ilustrado na Figura 7.1, consiste
no estabelecimento de duas sub-redes de dispositivos, sendo uma correspondente à rede
dos clientes Modbus/TCP (rede 192.168.200.0/24) e outra relativa aos servidores Mod-
bus/TCP (rede 192.168.100.0/24). Em ambas as redes, switches idênticos são utilizados.
Estas sub-redes estão segmentadas por um roteador que executa a firewall de aplicação
Modbus Filter. Para fins de visualização e para realização de testes de desempenho, cada
rede é monitorada através da utilização de dispositivos TAP (Test Access Port) acoplados
a computadores que executam a aplicação Wireshark (analisador de protocolos). A utili-
zação de TAPs se deu pela necessidade de se ter dispositivos monitores completamente
passivos e transparentes à rede. Como estes dispositivos teoricamente não introduzem la-
tência na rede, mostram-se adequados para uso em tarefas de monitoramento e avaliação
de desempenho.
Os clientes são computadores do tipo PC executando o sistema operacional Linux.
São capazes de injetar vários tipos de tráfego na rede, através de uma interface de rede
Ethernet, desde tráfego Modbus/TCP (tanto tráfego legal quanto tráfego ilegal) a tráfego
comum em ambientes de TI, como o tráfego oriundo de aplicações de produção e escritó-
rio, de ferramentas de administração de redes e tráfego malicioso oriundo de vermes, ví-
rus e ataques. O tráfego Modbus/TCP (legal e ilegal) é gerado através de uma ferramenta
para geração e manipulação de tráfego industrial com suporte ao protocolo Modbus/TCP
[T. H. Kobayashi & Pires 2007], também desenvolvida no LABSIN. Esta ferramenta é
capaz de manipular todos os campos de um pacote Modbus/TCP, sendo possível gerar
tráfego de qualquer ação do protocolo, assim como tráfego mal-formado.
40
CAPÍTULO 7. RESULTADOS
Figura 7.1: Diagrama do ambiente de testes montado.
A firewall de aplicação foi implementada sobre um computador do tipo PC que utiliza
um processador Intel
R
Celeron
TM
ULV de 630 MHz e 2 Gigabytes de memória RAM.
Este PC é dotado de duas interfaces de rede Ethernet idênticas, às quais são atribuídos os
endereços IP das rede dos clientes e dos servidores. Sobre este PC é executado o sistema
operacional Linux (kernel 2.6.27), com as funcionalidades de roteamento habilitadas e
devidamente configurado como roteador entre as redes dos clientes e dos servidores. O
sistema executa o aplicativo firewall desenvolvido, tornando o dispositivo roteador capaz
de analisar pacotes sobre a camada 7, repassando, de uma rede para a outra, os pacotes
legais e bloqueando os pacotes ilegais.
O servidores Modbus/TCP consistem, de fato, de PCs que executam uma aplicação
capaz de atender à requisições Modbus/TCP. Esta aplicação, chamada jamod, consiste de
uma implementação do protocolo Modbus completamente escrita em linguagem Java, que
pode ser utilizada para implementar, com propósitos educacionais, clientes e servidores
Modbus, sob as diversas variantes do protocolo [Jamod 2009]. O jamod foi, então, confi-
gurado como servidor Modbus/TCP, escutando à porta 502/TCP destes PCs. Este cenário
foi utilizado para que fosse possível simular uma rede homogênea constituída de vários
servidores Modbus/TCP, uma vez que dispomos apenas de um servidor Modbus/TCP ge-
nuíno. Como o a analise é sobre a firewall desenvolvida, este cenário não prejudica os re-
sultados. Em um cenário real, estes servidores corresponderiam, por exemplo, a módulos
Modbus/TCP de CLPs (Controlador Lógico Programável) ou qualquer outro dispositivo
de automação que suporte o protocolo Modbus/TCP.
7.2 Testes Realizados
Foi definido um cronograma de testes que envolveu o disparo de vários tipos de trá-
fego contra a sub-rede dos servidores Modbus/TCP, comprovando o funcionamento e a
eficácia do sistema firewall desenvolvido. O tráfego típico dos ambientes de TI, como o
tráfego oriundo de scanners de rede (nmap
1
, nessus
2
), tráfego de aplicações para acesso
remoto (telnet, ssh) e o tráfego oriundo de vermes e ataques comuns às redes de TI, foi
1
http://www.insecure.org
2
http://www.nessus.org
7.2. TESTES REALIZADOS
41
satisfatoriamente bloqueado. Exceto pelos segmentos TCP de controle, cuja passagem
é livre através da firewall, todo tráfego oriundo dessas aplicações é bloqueado por não
passar no teste de conformidade com as expressões regulares do protocolo. A Figura 7.2
mostra uma captura de tela do sniffer Wireshark no Monitor 1, onde é capturado o tráfego
de uma sessão telnet, propositalmente estabelecida entre um cliente e um servidor Mod-
bus/TCP. Um dos clientes abre uma sessão telnet na porta TCP 502 de um dos servidores
e envia o texto “Hello!”. É possível notar, devido às retransmissões subseqüentes do seg-
mento causadas pela falta de confirmação de recebimento do segmento pelo servidor, que
a firewall bloqueou a mensagem enviada pelo cliente. A Figura 7.3 exibe as mensagens
de saída da firewall ao processar um segmento deste tipo, onde é possível constatar que a
mensagem foi bloqueada por não passar no teste de conformidade para o protocolo Mod-
bus/TCP. A Figura 7.4, referente à captura de tráfego realizada pelo Monitor 2, mostra
que na rede dos servidores apenas tráfego TCP relativo ao 3-way handshake, ou seja, o
tráfego da requisição inválida (segmento TCP com carga útil desconforme) não penetrou
a rede dos servidores Modbus/TCP.
Figura 7.2: Captura de tela do Wireshark no Monitor 1, exibindo o envio de uma mensa-
gem via telnet por um cliente para um servidor Modbus/TCP.
Figura 7.3: Captura de tela das mensagens de saída da firewall ao receber um segmento
cuja carga útil está em desconformidade com o protocolo Modbus/TCP.
42
CAPÍTULO 7. RESULTADOS
Figura 7.4: Captura de tela do Wireshark no Monitor 2, mostrando que o segmento con-
tendo dados em desconformidade não penetrou na rede dos servidores Modbus/TCP.
Utilizando a ferramenta de manipulação de pacotes Modbus/TCP, foram gerados vá-
rios tipos de pacotes Modbus/TCP mal-formados. Através da manipulação de campos do
cabeçalho MBAP e da PDU do protocolo, foram gerados vários tipos de requisições in-
válidas, como requisições excedendo o valor máximo de 260 bytes de tamanho total, com
o campo de identificação do protocolo (Protocol Identifier) inválido, utilizando códigos
de função não suportados pela especificação e requisições cujo campo Length indicava
um valor diferente do valor real. Em todos os casos, todos os pacotes mal-formados fo-
ram bloqueados com sucesso. A Figura 7.5 exibe uma captura de tela do Monitor 1, no
momento em que um dos clientes envia uma requisição Modbus/TCP malformada. Nesta
requisição, o campo Length do cabeçalho MBAP do protocolo foi manipulado, indicando
o valor de 10 bytes quando deveria indicar 6 bytes (tamanho real calculado para esta re-
quisição). Na Figura 7.6, as mensagens de saída da firewall ao processar tal requisição
mostram que, apesar da requisição ter sido aprovada no teste de expressão regular, não
passou no teste de verificação do campo Length. A Figura 7.7 mostra que tal requisição
inválida não chegou aos servidores Modbus/TCP.
Requisições Modbus/TCP legais segundo a especificação, mas que correspondiam às
ações que não estavam expressamente autorizadas no arquivo de regras da firewall, tam-
bém foram bloqueadas com sucesso. A Figura 7.8 mostra a captura de tela do tráfego no
Monitor 1, quando é enviada uma requisição Modbus/TCP não autorizada. A requisição
utiliza o código de função 15, tendo o valor 6 como indicador do registrador de referência.
Entretanto, no arquivo de regras, está explicitado que este valor não está autorizado para
o servidor alvo e, em vista disso, a requisição foi bloqueada. Isto pode ser constatado
pelas sucessivas retransmissões dessa requisição. A Figura 7.9 mostra as mensagens de
saída da firewall ao receber uma requisição Modbus/TCP não autorizada, enquanto que a
Figura 7.10 mostra, através da captura de tela do tráfego no Monitor 2, que para a rede
dos servidores somente o tráfego relativo ao 3-way handshake foi autorizado a passar.
Em suma, os problemas que motivaram o desenvolvimento do sistema, relativos à
presença de tráfego não-industrial na rede de dispositivos industriais e à utilização
de ações de um protocolo, mencionados no Capítulo 4, foram remediados através do
bloqueio de pacotes pelo sistema firewall desenvolvido.
7.2. TESTES REALIZADOS
43
Figura 7.5: Captura de tela do Wireshark no Monitor 1, exibindo o envio de uma requisi-
ção Modbus/TCP malformada por um cliente para um servidor Modbus/TCP.
Figura 7.6: Captura de tela das mensagens de saída da firewall ao receber uma requisição
Modbus/TCP com o campo Length indicando um valor incorreto.
Figura 7.7: Captura de tela do Wireshark no Monitor 2, mostrando que o segmento con-
tendo dados em desconformidade não penetrou na rede dos servidores Modbus/TCP.
44
CAPÍTULO 7. RESULTADOS
Figura 7.8: Captura de tela do Wireshark no Monitor 1, exibindo o envio de uma requisi-
ção Modbus/TCP não autorizada por um cliente para um servidor Modbus/TCP.
Figura 7.9: Captura de tela das mensagens de saída da firewall ao receber uma requisição
Modbus/TCP não autorizada para um determinado servidor.
Figura 7.10: Captura de tela do Wireshark no Monitor 2, mostrando que a requisição
Modbus/TCP não autorizada não adentrou à rede dos servidores Modbus/TCP.
7.3. DESEMPENHO
45
7.3 Desempenho
O desempenho de firewalls pode ser avaliado sob diversos pontos de vista e utilizando
diversas métricas. Dependendo do tipo e do grau de sofisticação da firewall sob teste,
diversos parâmetros e métricas podem ser levados em consideração. Entre os vários pa-
râmetros [Gabole & Conklin 2003, Technologies 2004] que podem ser examinados para
avaliar o desempenho de firewalls, estão:
Latência introduzida pela firewall;
Latência versus tamanho dos datagramas IP;
Tempo gasto no estabelecimento e finalização de conexões TCP;
Tempo gasto na transferência de dados da camada de aplicação;
Número máximo de conexões TCP ativas;
Número máximo de novas conexões por segundo;
Número total de conexões concadeias suportadas pela firewall;
Máximo throughput suportado;
Taxa de transferência média;
Taxa de transferência multi-protocolo;
Comportamento da firewall em estado de saturação de recursos;
Dependência entre desempenho e o tamanho do conjunto de regras;
Porcentagem de uso dos recursos de hardware da firewall.
A métrica selecionada para medir o desempenho da firewall de aplicação desenvol-
vida foi a avaliação da latência inserida pela mesma no ambiente de testes montado. Essa
escolha deu-se porque a latência é um fator de extrema importância em sistemas críticos
e, por isso, um dos requisitos não-funcionais estabelecidos para a aplicação foi de que a
latência introduzida fosse a menor possível. De posse da medida de latência, é possível
estimar o possível impacto da implantação de uma firewall deste tipo em uma rede de dis-
positivos industriais, avaliando a viabilidade da utilização deste dispositivo no ambiente
desejado.
Outros parâmetros, como os supracitados, poderiam ter sido avaliados. Entretanto,
como a firewall desenvolvida utiliza a infra-estrutura do sistema operacional Linux (ha-
bilidades de roteamento e a utilização do Netfilter), ela herda as várias características de
desempenho desses sistemas. Alguns trabalhos sobre o desempenho das habilidades do
Linux como roteador e do Netfilter podem ser encontrados na literatura [Kadlecsik &
Pásztor 2002, Harris et al. 2002].
O estudo desta seção visa avaliar o impacto em latência dos componentes que formam
a firewall de aplicação, com atenção particular à aplicação em espaço de usuário que
realiza a análise dos pacotes.
7.3.1 Técnica Utilizada
O foco desta Seção é avaliar a latência inserida pela firewall no trânsito dos pacotes
que são processados pela aplicação e encaminhados de uma rede para outra. Essa avalia-
ção diz respeito ao desempenho da firewall como dispositivo, o que, consequentemente,
46
CAPÍTULO 7. RESULTADOS
deve abranger as latências geradas tanto pelo processo de roteamento de pacotes quanto
pelo processamento de pacotes no espaço de usuário. É interessante medir a latência in-
serida por cada elemento potencialmente introdutor de latência, para que seja possível
apontar, após o estudo, o fator que mais causa degradação de desempenho na firewall.
Para a realização desse estudo, foi escolhida uma técnica comumente utilizada para
avaliar o comportamento de redes baseadas em TCP/IP, que consiste da medição de tempo
de viagem completa (Round-Trip Time - RTT) das informações. O RTT é a medida do
intervalo de tempo levado pelo trânsito de uma informação em um circuito fechado. Ou
seja, é o tempo levado para que uma informação chegue ao receptor e a sua confirmação
ou resposta seja recebida de volta ao emissor [Stevens 1994]. É possível inferir, portanto,
que a medida do RTT está diretamente relacionada com a latência da rede. O cálculo
de amostras de RTT tem grande importância no gerenciamento de redes, sendo utilizado
para identificar segmentos da rede com grande latência e auxiliar na tomada de decisões
sobre remodelagem da rede [But et al. 2005].
Em se tratando do protocolo TCP, este intervalo é computado como a diferença entre
o tempo em que um segmento é enviado e o tempo em que uma confirmação (ACK)
referente àquele segmento em particular é recebido. O cálculo do RTT é fundamental para
o protocolo TCP, cuja implementação utiliza tal medida como um dos parâmetros para
calcular o tempo limite para retransmissão (Retransmission Timeout - RTO) de segmentos
[Stevens 1994].
A firewall de aplicação desenvolvida utiliza-se das habilidades de roteamento de um
sistema operacional e atua inspecionando a carga útil de segmentos TCP no espaço de
usuário. Evidentemente, esses processos são potenciais elevadores de latência. Uma
medida média dos RTTs das transações Modbus/TCP (requisição/resposta) pode indicar a
magnitude da latência inserida pela firewall no repasse de pacotes IP contendo segmentos
TCP com dados de mensagens Modbus/TCP do cliente para o servidor e vice-versa. Esse
estudo pode ser utilizado para avaliar a viabilidade, no contexto da latência inserida, da
implantação de um sistema firewall deste tipo em redes industriais.
7.3.2 Metodologia
A metodologia adotada consiste no cálculo dos RTTs com relação aos segmentos uti-
lizados, em uma conexão TCP, para transportar mensagens Modbus/TCP. A partir da cap-
tura do tráfego relativo a essas transações TCP, é possível calcular os RTTs dos segmentos
enviados, tanto a partir do cliente (requisições) quanto a partir do servidor (respostas).
Nos experimentos realizados, as amostras de RTT são calculadas a partir dos segmentos
que partem do cliente para o servidor, ou seja, o RTT é calculado com base na diferença
de tempo entre o envio de uma requisição Modbus/TCP pelo cliente e o recebimento da
respectiva resposta no mesmo.
O cálculo dos RTTs dos segmentos foi realizado a partir do tráfego capturado por um
dos computadores monitores no ambiente de testes montado. Estes computadores exe-
cutam o analisador de protocolos Wireshark, que além de capturar o tráfego, é também
capaz de realizar o cálculo dos RTTs, a partir do tráfego TCP capturado. O Wireshark é
também capaz de gerar gráficos das amostras de RTT calculadas com relação ao número
7.3. DESEMPENHO
47
de seqüência dos segmentos. Como complemento a este procedimento de análise de de-
sempenho, foi utilizado o programa tcptrace
3
, capaz de produzir algumas estatísticas a
partir do tráfego TCP capturado. Nestes experimentoso tcptrace é utilizado para calcular
a média e o desvio padrão sobre as amostras de RTT capturadas.
Em um dos clientes, a ferramenta de manipulação de pacotes é configurada para en-
viar requisições Modbus/TCP de vários tamanhos (tamanho da carga útil do segmento
TCP), desde o tamanho mínimo de 8 bytes até o tamanho máximo de 260 bytes. Os testes
foram realizados para os vários tamanhos estabelecidos para essas requisições, mas não
foram detectadas diferenças relevantes nos resultados pelo uso de requisições de tama-
nhos diferentes. Todas as requisições foram transmitidas em uma mesma conexão TCP.
Como a mídia física/enlace utilizada na interconexão entre os componentes do testbed é
o Ethernet, a qual é uma tecnologia de comunicação de natureza não-determinística por
utilizar o CSMA/CD (Carrier Sense Multiple Access/Collision Detection) como proto-
colo de acesso ao meio, é conveniente que se obtenha um número elevado de amostras de
RTT, para que a validade estatística dos experimentos seja aumentada. Com base nessas
amostras, é possível calcular o RTT médio e o desvio padrão para as amostras de RTT.
Estes parâmetros podem refletir uma boa idéia do desempenho da rede analisada [Sessini
& Mahant 2006].
A captura de tráfego referente às requisições Modbus/TCP foi realizada sob algumas
variações nas características do dispositivo roteador/firewall entre as redes dos clientes e
dos servidores Modbus/TCP. Essas situações foram criadas para que se pudesse realizar
uma avaliação de latência gradual, à medida que são adicionados neste sistema os fato-
res que potencialmente aumentariam a latência da comunicação. As situações foram as
seguintes:
1. O dispositivo que segmenta as redes (PC roteador) é substituído por um switch. Ou
seja, os clientes e servidores estão situados na mesma rede, interligados através de
um switch. O objetivo de estabelecer este cenário é calcular os RTTs em uma situ-
ação onde o grau de separação entre clientes e servidores é o menor possível, para
que esta medida possa servir como base de comparação para os RTTs calculados
nas outras situações;
2. O dispositivo que segmenta as redes é apenas um PC executando o sistema operaci-
onal Linux configurado como roteador de pacotes. Assim, o dispositivo encaminha
diretamente os pacotes da rede dos clientes para a rede dos servidores e vice-versa.
O objetivo aqui é simplesmente avaliar o aumento de latência causada por um ele-
mento que encaminha pacotes de uma rede para a outra;
3. O PC roteador, antes de encaminhar os pacotes, direciona-os para processamento
no espaço de usuário, mas nenhum processamento é realizado. A aplicação em
espaço de usuário simplesmente autoriza que os pacotes voltem ao espaço do kernel
e continuem seus trajetos. O objetivo deste cenário é avaliar o custo de latência
adicionado pelo trajeto dos pacotes através do espaço de usuário, antes de serem
encaminhados no processo de roteamento;
4. O PC roteador executa o Modbus Filter sob o modo 0 de operação. O intuito neste
3
http://www.tcptrace.org
48
CAPÍTULO 7. RESULTADOS
cenário é estimar o custo em latência causado pelo processamento do pacote Mod-
bus/TCP realizado pela aplicação, com apenas o analisador de conformidade com a
especificação ativado;
5. O PC roteador executa o Modbus Filter sob o modo 1 de operação. O objetivo
é avaliar a latência inserida pelo processamento dos pacotes com a aplicação em
funcionamento pleno, ou seja, com os dois módulos analisadores ativados.
Foi estabelecido o número de 50000 requisições enviadas sequencialmente pelos cli-
entes nos testes para cada situação. Consequentemente, foi possível obter 50000 amostras
de RTT para requisições Modbus/TCP. Esta quantidade de amostras foi definida arbi-
trariamente, de modo que fosse suficientemente elevado para validar estatisticamente o
experimento e para melhor visualização da latência inserida.
7.3.3 Gráficos de RTT e Avaliação de Desempenho
A partir do tráfego capturado em cada uma das situações descritas é possível, através
do Wireshark, imprimir um gráfico das amostras de RTT calculadas com relação aos nú-
meros de seqüência dos segmentos TCP. Uma análise do conjunto de amostras de RTT
fornece-nos uma estimativa da latência em uma determinada conexão TCP.
A Figura 7.11 mostra o gráfico que representa amostras de RTT calculadas para a
situação 1. Assim como esperado, esta é a situação de menor latência, que não há seg-
mentação entre as redes. As 50000 requisições levaram aproximadamente 11 minutos e
12 segundos para serem realizadas, a uma taxa de throughput de 892 B/s (bytes/segundo).
O RTT médio calculado foi de 9,9 ms e o desvio padrão para as amostras foi de 0,6 ms.
Na Figura 7.12 temos o gráfico das amostras de RTT para a situação 2. Pode-se
notar claramente uma elevação generalizada dos RTTs calculados sobre as requisições.
Esse aumento de latência era esperado e deu-se devido à introdução de um dispositivo
de roteamento de pacotes na rede. As requisições levaram um tempo de 13 minutos e 20
segundos, a uma taxa de 750 B/s. O RTT médio foi de 12,7 ms e o desvio padrão foi de
0,7 ms.
Para a situação 3, o gráfico dos RTTs calculados está representado na Figura 7.13. Re-
lembremos que esta situação foi estabelecida para avaliar o impacto em latência causado
pela jornada dos pacotes através do espaço de usuário (sem qualquer tipo de processa-
mento) antes da etapa de roteamento. A uma taxa de 749 B/s, as requisições levaram 13
minutos e 22 segundos para serem executadas. Comparando os gráficos dessa situação
com o da anterior, nota-se que houve uma elevação muito sensível dos valores de RTT. O
RTT médio calculado foi de 12,8 ms e o desvio padrão para as amostras foi de 0,7 ms. O
experimento foi repetido várias vezes e os resultados sempre se aproximaram muito dos
resultados obtidos nos experimentos realizados sob a situação 2. Pode-se concluir, por-
tanto, que o custo de latência relacionado com esse percurso dos pacotes através espaço
de usuário é muito baixo.
Na Figura 7.14 temos os RTTs para a situação 4, na qual deseja-se avaliar o custo em
latência do processamento promovido pela ferramenta em seu modo de operação mais
simplista, em que os pacotes são analisados somente com relação à conformidade com a
especificação do protocolo Modbus/TCP, ou seja, onde uma análise de concordância entre
7.3. DESEMPENHO
49
Figura 7.11: Gráfico das amostras de RTT para a situação 1, em que servidores e clientes
Modbus/TCP estão na mesma rede, interligados através de um switch.
Figura 7.12: Gráfico das amostras de RTT para a situação 2, em que há um roteador entre
as redes dos clintes e dos servidores Modbus/TCP.
50
CAPÍTULO 7. RESULTADOS
Figura 7.13: Gráfico das amostras de RTT para a situação 3, onde os pacotes passam pelo
espaço de usuário antes de ser encaminhados.
os pacotes e uma expressão regular para o protocolo é realizada. O processo de envio de
requisições levou 15 minutos e 38 segundos para ser completado, sob uma taxa 639 B/s.
Observando o gráfico, nota-se que houve um aumento considerável nos valores de RTT,
devido ao processo de análise das requisições junto às expressões regulares do protocolo.
O RTT médio calculado foi de 15,6 ms e o desvio padrão foi de 1 ms.
A Figura 7.15 ilustra os RTTs calculados na situação 5. Nesta situação, deseja-se
avaliar o impacto em latência da firewall em seu modo completo de operação, ou seja,
com seus dois módulos de análise ativados. Desse modo, é possível avaliar a degradação
de desempenho relacionada com as análises sobre requisições Modbus/TCP segundo as
ações expressamente permitidas pelo usuário para cada servidor Modbus/TCP. No arquivo
de regras foram explicitados dois servidores Modbus/TCP. O envio das requisições tomou
16 minutos e 29 segundos, a uma taxa de 606 B/s. O gráfico mostra um aumento consi-
derável nos valores de RTT com relação à situação 4. O RTT médio para esta situação
foi de 16,6 ms e o desvio padrão foi de 1 ms. Esta situação mostra que a utilização da
firewall em seu modo completo de operação impõe no sistema um aumento de latência de
aproximadamente de 60%.
O teste da situação 5 foi repetido para avaliar a influência do tamanho do conjunto
de regras na latência. Foram produzidos arquivos de regras de vários tamanhos (quanti-
dade de servidores Modbus/TCP). O resultado que se obteve é de que a latência aumenta
muito sensivelmente à medida que o conjunto de regras aumenta, até que certo gargalo
é atingido. Com 100 servidores configurados, o RTT médio obtido foi de 16,7 ms. Para
1000 servidores, o RTT médio cresce para 18,3 ms. com 10000 servidores configu-
7.3. DESEMPENHO
51
Figura 7.14: Gráfico das amostras de RTT para a situação 4, em que a firewall opera sob
o modo 0.
Figura 7.15: Gráfico das amostras de RTT para a situação 5, onde a firewall opera sob o
modo 1.
52
CAPÍTULO 7. RESULTADOS
rados no arquivo de regras, o RTT médio salta para 60,5 ms. Este fato leva à conclusão
de que, para o sistema desenvolvido, há uma degradação de desempenho proporcional ao
número de servidores Modbus/TCP configurados no arquivo de regras. Entretanto esse
aumento é sensível até que um gargalo é atingido e, a partir deste, o RTT médio cresce
exponencialmente.
A Tabela 7.1 sumariza os resultados de latência obtidos para todas as situações.
Situação
RTT médio (ms) Desvio Padrão (ms)
1
9,9 0,6
2
12,7 0,7
3
12,8 0,7
4
15,6 1,0
5
16,6 1,0
Tabela 7.1: Resumo dos resultados de latência para cada situação.
7.4 Limitações
Além das questões relativas à latência, a firewall de aplicação desenvolvida possui
algumas limitações originárias da sua própria natureza e das tecnologias utilizadas.
7.4.1 Conexões TCP Abertas
A primeira limitação, que é natural das firewalls de aplicação, diz respeito ao descarte
de datagramas IP contendo segmentos TCP com dados não autorizados. Esse descarte
interfere no fluxo da conexão TCP, já que nenhuma das partes envolvidas na conexão tem
qualquer conhecimento desse descarte. Isso dispara uma série de ações nos dispositivos,
que podem depender da implementação do software cliente/servidor ou da implementação
pilha TCP/IP dos dispositivos. Por exemplo, para o caso do testbed montado, ao ocorrer
um descarte de um datagrama IP pela firewall, a conexão TCP continua aberta por tempo
indeterminado em ambos os lados da conexão, até que a conexão seja forçadamente fina-
lizada por um dos lados através de um segmento TCP de finalização (FIN) ou abortagem
(RST) da conexão. Nesse meio tempo, a pilha TCP/IP dos PCs que fazem as vezes de
clientes Modbus/TCP se encarrega de retransmitir, por um número finito de vezes, o seg-
mento cuja confirmação de recebimento não foi obtida. Obviamente, estas retransmissões
são prontamente bloqueadas pela firewall, e a conexão TCP permanece aberta em ambos
os lados, até que o cliente pára de enviar retransmissões e, supondo que o servidor não
está mais a receber, desiste da conexão, sem enviar mais segmentos. Assim, a conexão
TCP fica em estado de half-open (parcialmente aberta) para o servidor, visto que este
não sabe que, na outra ponta, o cliente não está mais na escuta. Essa situação persiste
até que se ordene que o servidor termine a conexão (fechando a aplicação), enviando um
segmento do tipo FIN para o cliente. Como no cliente não mais qualquer informa-
ção sobre aquela conexão a qual o servidor referencia, este cliente envia um servidor um
7.4. LIMITAÇÕES
53
segmento abortando a conexão (RST). Somente após isso, neste cenário em específico, é
que se pode dizer que a conexão que teve segmentos TCP descartados pela firewall está
finalizada em ambos os lados. Como mencionado, essa situação muda de acordo com
a implementação da pilha TCP/IP e das aplicações dos clientes e servidores.
O problema de se ter conexões TCP/IP não finalizadas, em ambos os lados, está no
fato de que, por razões óbvias, cada cliente ou servidor é capaz de gerir um número
finito de conexões. Quando esse limite é atingido, cada implementação pode lidar de uma
forma, seja finalizando imediatamente as conexões mais antigas para dar espaço às novas,
seja simplesmente negando novas conexões TCP. Ao implantar uma firewall deste tipo na
rede, o comportamento dos clientes e servidores diante de descartes de segmentos deve
ser avaliado.
7.4.2 Fila de Datagramas
A outra limitação da firewall diz respeito ao sistema de enfileiramento de pacotes uti-
lizado. Este sistema, que disponibiliza datagramas IP no espaço de usuário, consiste no
direcionamento do tráfego passante, à medida que os datagramas chegam, para uma fila de
tamanho fixo (embora manualmente ajustável), cuja cabeça é disponibilizada para ser lida
pela aplicação em espaço de usuário. Por ter tamanho limitado, enquanto esta fila esti-
ver lotada, os datagramas subseqüentes serão automaticamente descartados pelo Netfilter.
Contudo, a fila, que tem o tamanho padrão de 1024 posições, pode ser ajustada indefi-
nidamente até um tamanho limitado pela quantidade de memória física da máquina. O
ajuste na quantidade de posições não é realizado automaticamente, mas é possível ajustar
este tamanho dinamicamente, à medida que um tamanho maior de fila é demandado.
Na prática, este ajuste não se mostrou necessário, visto que em todos os testes reali-
zados, poucos pacotes chegaram a ser enfileirados. Ou seja, o tempo processamento de
datagramas realizado pela aplicação não é suficientemente grande para que a fila atinja
um tamanho avantajado, mesmo com toda a carga de tráfego que se conseguiu produzir.
54
CAPÍTULO 7. RESULTADOS
Capítulo 8
Conclusões e Trabalhos Futuros
Nesta dissertação relata-se uma abordagem alternativa para o desenvolvimento de fil-
tros da camada de aplicação (firewalls de aplicação) para redes industriais. O trabalho
exibe os detalhes de como uma aplicação em nível de usuário, baseada em bibliotecas de
enfileiramento de pacotes e expressões regulares, foi desenvolvida com o objetivo de pro-
teger dispositivos industriais de tráfego não-industrial e de ações indesejadas, prevenindo
que esses dispositivos tenham comportamento anômalo. Este estudo deu foco às camadas
mais baixas da pirâmide de um sistema de automação, ao nível de dispositivos indus-
triais que se comunicam sobre TCP/IP. O protocolo Modbus/TCP foi escolhido por sua
simplicidade e alta relevância nas redes industriais. O sistema desenvolvido distingue-
se de outra solução de propósito semelhante para o protocolo Modbus/TCP[Franz &
Pothamsetty 2004], que possui a capacidade de realizar uma análise de conformidade
com a especificação do protocolo sobre os pacotes e pode executar uma inspeção mais
aprofundada nas requisições (ações do protocolo). Este desenvolvimento demonstra a
viabilidade de se implementar, de maneira simples, filtros de aplicação capazes de cons-
truir canais de comunicação cujo tráfego é limitado ao tráfego de protocolos industriais e,
ainda, referente às ações autorizadas desses protocolos em uma determinada rede indus-
trial. Os resultados obtidos mostraram que a aplicação desenvolvida soluciona o problema
de proteger dispositivos Modbus/TCP potencialmente vulneráveis contra tráfego indese-
jado, através do bloqueio de todo tráfego que não condiz com requisições legais do pro-
tocolo. Entretanto, foi constatado que o sistema desenvolvido possui algumas limitações
e que sua implantação causa um aumento considerável na latência da rede. Uma análise
do comportamento do tráfego em redes industriais reais poderá determinar se a latência
introduzida pela implantação da firewall é insatisfatória, o que justificaria o desenvolvi-
mento de melhorias estruturais no sistema. Como extensão para o sistema desenvolvido,
o suporte a outros protocolos industriais baseados em TCP/IP, como o DNP3/IP, IEC
60870-5-104 e o Ethernet/IP, pode ser adicionado. Além disso, julga-se conveniente o
desenvolvimento de um sistema de processamento de regras, para que estas possam ser
validadas e otimizadas.
56
CAPÍTULO 8. CONCLUSÕES E TRABALHOS FUTUROS
Referências Bibliográficas
Acromag (2005), Introduction To Modbus TCP/IP, Acromag Incorporated.
URL: http://www.acromag.com/pdf/intro_modbusTCP_765a.
pdfusTCP_765a.pdf
Andreasson, Oskar (2006), Iptables Tutorial 1.2.2.
URL: http://iptables-tutorial.frozentux.net/
iptables-tutorial.html
Benvenuti, Christian (2005), Understanding Linux Network Internals, O’Reilly.
Bies, Lammert (2009), ‘Modbus Interface Tutorial’.
URL: http://www.lammertbies.nl/comm/info/modbus.html.
Burns, Bryan, Jennifer Stisa Granick, Steve Manzuik, Paul Guersch, Dave Killion, Ni-
colas Beauchesne, Eric Moret, Julien Sobrier, Michael Lynn, Eric Markham, Chris
Iezzoni & Philippe Biondi (2007), Security Power Tools, 1
a
edição, O’Reilly.
But, J., U. Keller, D. Kennedy & G. Armitage (2005), ‘Passive TCP Stream Estimation of
RTT and Jitter Parameters’, IEEE Conference on Local Computer Networks .
Byres, E. & D. Hoffmann (2003), The Myths and Facts behind Cyber Security Risks for
Industrial Control Systems, Relatório técnico.
URL: http://www.isa.org/link/cyber_myth_fact
Byres, E., J. Karsch & J. Carter (2005), ‘NISCC Good Practice Guide on Firewall De-
ployment for SCADA and Process Control Networks’. Visitado em Julho de 2009.
URL: http://www.cpni.gov.uk/Docs/re-20050223-00157.pdf
Carcano, A., I. Nai Fovino, M. Masera & A. Trombetta (2008), Scada Malware, a proof
of Concept, em ‘Conference Pre-Proceedings of the 3rd International Workshop on
Critical Information Infrastructures Security (CRITIS’08)’, pp. 247–257.
Creery, A. & E. Byres (2005), ‘Industrial Cybersecurity For Power System And Scada
Networks’, 52nd Industry Applications Society Conference on Petroleum and Che-
mical Industry pp. 303–309.
Dzung, D., M. Naedele, T. P. Von Hoff & M. Crevatin (2005), Security for Industrial
Communication Systems, em ‘Proceedings of IEEE’, Vol. 93, pp. 1152–1177.
57
58
REFERÊNCIAS BIBLIOGRÁFICAS
Franz, Matthew & Venkat Pothamsetty (2004), ‘Transparent Modbus/TCP Filtering with
Linux’. Visitado em Julho de 2009.
URL: http://modbusfw.sourceforge.net/
Friedl, Jeffrey E. F. (2006), Mastering Regular Expressions, 3
a
edição, O’Reilly.
Gabole, H. & N. Conklin (2003), Firewall Testing Methodology Using Spirent Solutions,
Spirent Communications. Visitado em Julho de 2009.
URL: http://www.spirent.com/documents/1095.pdf
Harris, James, Americo J. Melara, Hugh Smith & Phillip Nico (2002), Performance
Analysis of the Linux Firewall in a Host, Dissertação de mestrado, Faculty of Cali-
fornia Polytechnic State University.
I.Network Automation (2009), ‘Pyramid Model’. Visitado em Julho de 2009.
URL: http://www.inetlb.com/inet/Component/Static/
Pyramid.asp
Jamod (2009), ‘jamod’. Visitado em Julho de 2009.
URL: http://jamod.sourceforge.net
Kadlecsik, J. & J. Pásztor (2002), ‘Netfilter Performance Testing’. Visitado em Julho de
2009.
URL: http://people.netfilter.org/kadlec/nftest.pdf
Kraken Automation (2009), ‘Kraken Automation System Pyramid’. Visitado em Julho
de 2009.
URL: http://www.krakenautomation.com/prod_Automation_
Overview.htm
Krutz, Ronald L. (2006), Securing SCADA Systems, Willey, Indianapolis, Indiana, EUA.
Libipq (2009), ‘Libipq - Iptables userspace packet queuing library’. Visitado em Julho de
2009.
URL: http://linux.die.net/man/3/libipq
Lobashov, M. & T. Sauter (2006), ‘Vertical Communication from the Enterprise Level to
the Factory Floor - Integrating Fieldbus and IP-based Networks’, 11th IEEE Con-
ference on Emerging Technologies and Factory Automation (ETFA’06) pp. 1214–
1221.
Mitsubishi Electric Automation (2009), ‘PLC Q Series - Networking Solutions’. Visitado
em Julho de 2009.
URL: http://www.meau.com/eprise/main/Web_Site_
Pages/Public/Products/Product_Selection_Guide/
PLC-Q-Series-SG-Section/P-Q-Networks
REFERÊNCIAS BIBLIOGRÁFICAS
59
Modbus-IDA (2006a), Modbus Application Protocol Specification, Modbus-IDA. Visi-
tado em Julho de 2009.
URL: http://www.modbus.org/docs/Modbus_Application_
Protocol_V1_1b.pdf
Modbus-IDA (2006b), Modbus Messaging on TCP/IP Implementation Guide, Modbus-
IDA. Visitado em Julho de 2009.
URL: http://www.modbus.org/docs/Modbus_Messaging_
Implementation_Guide_V1_0b.pdf
Netfilter (2009), ‘Linux Netfilter Hacking HOWTO’. Visitado em Julho de 2009.
URL: http://www.netfilter.org/documentation/HOWTO/
netfilter-hacking-HOWTO-4.html
Netfilter.org (2009), ‘Linux Netfilter’. Visitado em Julho de 2009.
URL: http://www.netfilter.org
P. C. Group & NISCC (2005), ‘Good Practice Guide: Process Control and SCADA Secu-
rity’. Visitado em Julho de 2009.
URL: http://www.cpni.gov.uk/docs/re-20051025-00940.pdf
Paukatong, T. (2005), ‘SCADA Security: A New Concerning Issue of an In-house EGAT-
SCADA’, 2005 IEEE/PES Transmission and Distribution Conference and Exhibi-
tion: Asia and Pacific pp. 1–5.
PCRE (2009), ‘PCRE - Perl Compatible Regular Expressions’.
URL: http://www.pcre.org
Perl (2009), ‘perlre - Perl regular expressions’.
URL: http://perldoc.perl.org/perlre.html
Pires, P. S. M. & L. A. H. G. Oliveira (2006), Security Aspects of SCADA and Corporate
Network Interconnection: An Overview, em ‘International Conference on Dependa-
bility of Computer Systems, 2006’, pp. 127–134.
Pollet, J. (2002), ‘Developing a Solid SCADA Security Strategy’, Sensors for Industry
Conference (Sicon/02) pp. 19–21.
Sauter, T. (2005), ‘Integration Aspects in Automation - a Technology Survey’, 10th IEEE
Conference on Emerging Technologies and Factory Automation (ETFA’05) 2, 19–
22.
Sessini, P. & A. Mahant (2006), ‘Observations on Round-Trip Times of TCP Connecti-
ons’.
Simply Modbus (2008), ‘Modbus TCP/IP’. Visitado em Julho de 2009.
URL: http://www.simplymodbus.ca/TCP.htm.
Stevens, W. Richard (1994), TCP/IP Illustrated, Vol. 1, Addison-Wesley.
60
REFERÊNCIAS BIBLIOGRÁFICAS
Stouffer, K., J. Falco & K. Kent (2006), ‘Guide to Supervisory Control and Data
Acquisition (SCADA) and Industrial Control Systems Security’, NIST Special
Publication (800-82). Visitado em Julho de 2009.
URL: http://csrc.nist.gov/publications/drafts/800-82/
2nd-Draft-SP800-82-clean.pdf
Suehring, S. & R. Ziegler (2005), Linux Firewalls, 3
a
edição, Sams Publishing.
T. H. Kobayashi, A. B. Batista, A. M. Brito & P. S. M. Pires (2007), ‘Using a Packet Ma-
nipulation Tool for Security Analysis of Industrial Network Protocols’, IEEE Confe-
rence on Emerging Technologies and Factory Automation, 2007. ETFA pp. 744–747.
Tanenbaum, A. S. (2003), Redes de Computadores, 4
a
edição, Elsevier.
Technologies, Agilent (2004), Evaluating Application-aware Firewall Performance,
Agilent Technologies. Visitado em Julho de 2009.
URL: http://advanced.comms.agilent.com/networktester/
docs/whitepapers/pdfs/5989-1672EN.pdf
The Harting Technology Group (2009), ‘The automation pyramid’. Visitado em Julho de
2009.
URL: http://www.harkis.harting.com/WebHelp/GBDEV/
WebHelp/GBDEVThe_automation_pyramid.htm
Treytl, A., T. Sauter & C. Schwaiger (2004), Security Measures for Industrial Fieldbus
Systems - State of the Art and Solutions for IP-based Approaches, em ‘Proceedings
of IEEE International Workshop on Factory Communication Systems’, pp. 201–209.
Livros Grátis
( http://www.livrosgratis.com.br )
Milhares de Livros para Download:
Baixar livros de Administração
Baixar livros de Agronomia
Baixar livros de Arquitetura
Baixar livros de Artes
Baixar livros de Astronomia
Baixar livros de Biologia Geral
Baixar livros de Ciência da Computação
Baixar livros de Ciência da Informação
Baixar livros de Ciência Política
Baixar livros de Ciências da Saúde
Baixar livros de Comunicação
Baixar livros do Conselho Nacional de Educação - CNE
Baixar livros de Defesa civil
Baixar livros de Direito
Baixar livros de Direitos humanos
Baixar livros de Economia
Baixar livros de Economia Doméstica
Baixar livros de Educação
Baixar livros de Educação - Trânsito
Baixar livros de Educação Física
Baixar livros de Engenharia Aeroespacial
Baixar livros de Farmácia
Baixar livros de Filosofia
Baixar livros de Física
Baixar livros de Geociências
Baixar livros de Geografia
Baixar livros de História
Baixar livros de Línguas
Baixar livros de Literatura
Baixar livros de Literatura de Cordel
Baixar livros de Literatura Infantil
Baixar livros de Matemática
Baixar livros de Medicina
Baixar livros de Medicina Veterinária
Baixar livros de Meio Ambiente
Baixar livros de Meteorologia
Baixar Monografias e TCC
Baixar livros Multidisciplinar
Baixar livros de Música
Baixar livros de Psicologia
Baixar livros de Química
Baixar livros de Saúde Coletiva
Baixar livros de Serviço Social
Baixar livros de Sociologia
Baixar livros de Teologia
Baixar livros de Trabalho
Baixar livros de Turismo