Download PDF
ads:
1
UNIVERSIDADE CATÓLICA DE GOIÁS
UNIVERSIDADE ESTADUAL DE GOIÁS
CENTRO UNIVERSITÁRIO DE ANÁPOLIS
A EDUCAÇÃO AMBIENTAL COMO INSTRUMENTO DE GESTÃO NA
INDÚSTRIA FARMACÊUTICA NEOQUÍMICA
Rosalina Maria de Lima Leite do Nascimento
GOIÂNIA-GO
2008
ads:
Livros Grátis
http://www.livrosgratis.com.br
Milhares de livros grátis para download.
2
UNIVERSIDADE CATÓLICA DE GOIÁS
UNIVERSIDADE ESTADUAL DE GOIÁS
CENTRO UNIVERSITÁRIO DE ANÁPOLIS
A EDUCAÇÃO AMBIENTAL COMO INSTRUMENTO DE GESTÃO NA
INDÚSTRIA FARMACÊUTICA NEOQUÍMICA
Rosalina Maria de Lima Leite do Nascimento
Dissertação apresentada ao Programa de
Pós-Graduação em Gestão, Pesquisa e
Desenvolvimento em Tecnologia
Farmacêutica, oferecido pelas Universidade
Católica de Goiás, Universidade Estadual de
Goiás e o Centro Universitário de Anápolis,
para obtenção do título de mestre.
Orientador:
Prof. Dr. Antônio Pasqualetto
GOIÂNIA
2008
ads:
3
N244e Nascimento, Rosalina Maria de Lima Leite do.
A educação ambiental como instrumento de gestão na
indústria farmacêutica Neoquímica / Rosalina Maria de Lima
Leite do Nascimento. – 2008.
83 f.
Dissertação (mestrado) – Universidade Católica de Goiás,
Universidade Estadual de Goiás, Centro Universitário de
Anápolis, 2008.
“Orientador: Prof. Dr. Antônio Pasqualetto”.
1. Educação ambiental. 2. Gestão ambiental. 3. Meio
ambiente – proteção. 4 Indústria Farmacêutica Neoquímica –
Plano de Educação Ambiental – Anápolis (GO). I. Título.
CDU:502.34:338.45:615(817.3Anápolis)(043)
4
5
A natureza pode satisfazer todas as
necessidades básicas do homem, porém não
todas as suas ambições.
Mahatna Gandhi
6
DEDICATÓRIA
Ao meu esposo Almir, meu primeiro incentivador a
quem muito devo e amo.
Aos meus filhos: Déborah e Samuel por toda a
compreensão e tudo que vivenciamos juntos.
À minha mãe Maria Batista por tudo o que me ensinou a
ser como pessoa.
Às maiores professoras que conheço, maiores não
no sentido do conhecimento, mais em caráter,
dignidade e orgulho em ser professoras; minhas amigas
Cinthya Maria de Pina Luchetti e Maria Evangelina
Pacheco Silva, pelo incentivo, amizade e apoio.
Ao meu amigo Wellington Barros e Barbosa pelo
companheirismo, amizade e incentivo.
E a todas as pessoas que respeitam e protegem o meio
ambiente.
7
AGRADECIMENTOS
Ao meu orientador Professor Doutor Antônio
Pasqualetto pela presteza em me atender.
Ao coordenador do programa Professor Doutor
Hamilton Napolitano pela sua valiosa contribuição.
À direção da Indústria Neoquímica, na pessoa da S
Zélia Aparecida Borges de Oliveira, Gerente de
Garantia de Qualidade, que gentilmente viabilizou a
realização desse trabalho na empresa.
À Srtª: Isabela Caldeira Landim e todos os demais
funcionários da Neoquímica que colaboraram direta ou
indiretamente com a realização deste projeto.
A todos os meus colegas de mestrado que se tornaram
meus amigos, por todo o companheirismo e dedicação
a mim dispensados.
8
SUMÁRIO
LISTA DE ABREVIATURAS E SIGLAS.................................................................... ix
LISTA DE FIGURAS.................................................................................................. xi
LISTA DE QUADROS.............................................................................................. xii
RESUMO...................................................................................................................xiii
ABSTRACT.............................................................................................................. xiv
INTRODUÇÃO..........................................................................................................15
1 TÓPICOS DA EDUCAÇÃO AMBIENTAL ............................................................19
1.1 Teoria de Ausubel..........................................................................................................19
1.2 Educação Ambiental – Conceito e Trajetória Mundial ................................................22
1.3 A Educação Ambiental no Brasil .................................................................................30
1.4 Objetivos da Educação Ambiental ................................................................................32
1.5 Lei Federal de Educação Ambiental Brasileira.............................................................41
2 CONTEXTO EMPRESARIAL DA EDUCAÇÃO AMBIENTAL.............................43
2.1 A Gestão Ambiental: Uma Nova Tendência da Gestão Moderna................................44
2.2 Benefícios da Gestão Ambiental ...................................................................................47
2.3 Normas de Gestão Ambiental - A Série ISO 14000......................................................49
2.4 A Articulação da Educação Ambiental nas Empresas...................................................52
3 MODELO DE EDUCAÇÃO AMBIENTAL PARA A NEOQUÍMICA. ....................55
3.1 A Responsabilidade Sócio-Ambiental da NEOQUÍMICA ...........................................56
3.2 Diagnóstico da Percepção Ambiental na NEOQUIMICA ............................................58
3.3 Plano de Educação Ambiental para a NEOQUIMICA - PEAN..................................64
3.4 Resultados Preliminares ................................................................................................72
CONSIDERAÇÕES FINAIS......................................................................................74
ANEXOS ...................................................................................................................81
Anexo 1 – Projeto Nascente .................................................................................................81
ix
LISTA DE ABREVIATURAS E SIGLAS
ABNT Associação Brasileira de Normas Técnicas
BPG Boas Práticas de Gerenciamento
CD Centro de Distribuição
CEF Centro de Equivalência Farmacêutica
CONAMA Conselho Nacional do Meio Ambiente
CONAMAZ Conselho Nacional da Amazônia
CT Comitê Técnico
DAIA Distrito Agro Industrial de Anápolis
EA Educação Ambiental
EIA Estudo de Impacto Ambiental
ECO-92 Segunda Conferência Mundial para o Meio Ambiente e
Desenvolvimento, realizado no Rio de Janeiro, Brasil, 1992.
ETE Estação de Tratamento de Efluentes
GA Gestão Ambiental
GE Gestão Estratégica
GPA Grupo de Proteção Ambiental
IBAMA Instituto Brasileiro do Meio Ambiente e dos Recursos
Naturais Renováveis
IBDF Instituto Brasileiro do Desenvolvimento Florestal
ISO
International Organization for Standardization
LA Legislação Ambiental
MEC Ministério da Educação
MMA Ministério do Meio Ambiente
NEOQUÍMICA
Indústria Farmacêutica Nequímica
x
ONU
United Nations
PCNs Parâmetros Curriculares Nacionais
PE Planejamento Estratégico
PEAN Plano de Educação Ambiental da NEOQUIMICA
PNUMA Programa das Nações Unidas para o Meio Ambiente
SAGE
Strategic Action Group on the Environment
SEMA Secretaria do Meio Ambiente
SGA Sistema de Gestão Ambiental
SISNAMA Sistema Nacional do Meio Ambiente
SUDEPE Superintendência da Pesca
SUDHEVEA Superintendência da Borracha
UNESCO
United Nations Educational, Scientific and Cultural
Organization
xi
LISTA DE FIGURAS
FIGURA 1: Representação esquemática do modelo de Ausubel indicando
diferenciação progressiva e reconciliação integrativa ...............................................20
FIGURA 2: Modelo de desenvolvimento imposto pelos países ricos, Fundo
Monetário Internacional e Banco Mundial .................................................................28
FIGURA 3: Modelo para determinar os objetivos para um plano de Educação
Ambiental eficiente....................................................................................................34
FIGURA 4: Hierarquia das Leis Ambientais Brasileiras..........................................38
FIGURA 5: Vista parcial do laboratório de testes da Estação de Tratamento de
Efluentes da NEOQUÍMICA em Anápolis-GO...........................................................57
FIGURA 6: Tempo de trabalho dos funcionários entrevistados na NEOQUÍMICA.
..................................................................................................................................60
FIGURA 7: O que os funcionários da NEOQUIMICA sabem sobre os conceitos
básicos de meio ambiente; poluição, preservação ambiental e outros. ....................61
FIGURA 8: Hábito de apagar as luzes ao deixar o ambiente.................................62
FIGURA 9: Você gostaria de saber mais sobre meio ambiente? ...........................63
FIGURA 10: Atividades da semana do meio ambiente na NEOQUIMICA que os
funcionários mais gostaram.......................................................................................63
FIGURA 11: Arquitetura Conceitual do Plano de Educação Ambiental da
NEOQUÍMICA, Anápolis-GO.....................................................................................65
xii
LISTA DE QUADROS
QUADRO 1: Benefícios na Implantação do Sistema de Gestão Ambiental ...........48
QUADRO 2: Questionário aplicado aos colaboradores da NEOQUÍMICA, em
fevereiro de 2007, para diagnosticar a percepção ambiental dos mesmos..............59
QUADRO 3: Tarefas específicas para cada grupo de funcionários da
NEOQUÍMICA no Módulo II do plano de educação ambiental..................................68
QUADRO 4: Matriz de treinamento sugerida para implantação do Sistema de
Gestão Ambiental da NEOQUIMICA, Anápolis-GO, 2008. .......................................70
QUADRO 5: Ações a serem desenvolvidas no módulo IV do plano de educação
ambiental da NEOQUÍMICA, Anápolis-GO ...............................................................71
QUADRO 6: Palestras e eventos realizados na primeira semana da implantação
do Módulo I do PEAN – maio e junho de 2007 na NEOQUÍMICA, Anápolis-GO ......73
xiii
RESUMO
O Meio Ambiente é tema de interesse em todos os segmentos, especialmente no
econômico. Nas empresas, as estratégias de gestão começam a ser direcionadas
a levar em conta as questões ambientais como forma de maximização dos lucros
desde a redução de matéria-prima, diminuição de retrabalhos até o posicionamento
de sua imagem. Esta dissertação estuda a influência da gestão ambiental no
sucesso empresarial e de forma mais específica a contribuição da Educação
Ambiental como ferramenta de gestão. Para tanto, foram analisados autores que
estudaram estas correlações na literatura, utilizando-se ainda de estudos, relatórios
e legislação sobre o tema. Foi realizado também uma pesquisa-ação na Indústria
Farmacêutica Neoquímica por um período de quatro meses, de junho a setembro de
2007, para implantar as primeiras ações de um plano de educação ambiental
elaborado para esta empresa. Alguns resultados desse plano estão descritos no
trabalho e as conclusões alcançadas mostram que a Educação Ambiental pode
contribuir significativamente como ferramenta de gestão, não como treinamento
de colaboradores para o cumprimento de normas e metas, mas sobretudo para o
desenvolvimento de uma cultura ética e de compromisso com o meio ambiente.
Palavras chave: Educação Ambiental, Gestão ambiental, Meio Ambiente, Plano de
Educação Ambiental
xiv
ABSTRACT
The Environment is a topic of interest in all sectors, especially in the economic
segment. Companies are already directing their management strategies in order to
consider environmental aspects as a way to maximize profits, from the reduction of
raw materials, minimization of reprocessing, up to positioning of their public image.
This dissertation studies the influence of environmental management on
entrepreneurial success and more specifically, the contribution of Environmental
Education as a management tool. With this objective, besides the use of studies,
reports and legislation on the theme, an analysis was made of several authors who
studied these correlations in literature. Also, during a period of four months, from July
to September 2007, an active research was done at Indústria Farmacêutica
Neoquímica, in order to implement the initial actions of an Environmental Education
plan elaborated by this company. Some results of this plan are already described in
this work and the conclusions drawn show that Environmental Education can
contribute in a significant manner as a management tool, not only as employee
training to comply with norms and objectives, but above all for the development of a
culture of ethics and commitment in relation to the Environment.
Keywords: Environmental Education, Environmental Management, Environmental
Education Plan
15
INTRODUÇÃO
O desafio das organizações em maximizar lucros e minimizar custos não é
recente, mas retoma reflexões constantes sobre a adoção de práticas de gestão que
possam garantir o alcance desses e de outros objetivos garantindo também a
preservação ambiental.
O conceito de Meio Ambiente deixou para trás a singularidade biológica
para alcançar aspectos legais, morais, socioeconômicos, e políticos. Com isso a
preservação ambiental tem sido vista no mundo todo como um diferencial
competitivo para as organizações.
Diante desse novo cenário as empresas se viram forçadas a reconhecer a
existência de diversos públicos de interesse, desenvolvendo política específica de
comunicação e redefinindo metas. Consequentemente, as responsabilidades
extrapolaram as ações fiscais e tributárias. Os impactos das atividades passaram a
ser de interesse mundial e as atitudes diante desses impactos refletem diretamente
na imagem da empresa junto ao mercado consumidor.
Para garantir sucesso e permanência no mercado as empresas começam
então a investir em estratégias voltadas para a disseminação de valores éticos e
para a busca contínua de melhorias internas, apostando assim em formas modernas
de administração capaz de traduzir obstáculos em oportunidades.
É nesse contexto que a Gestão Estratégica (GE) se alia de maneira mais
recente à Gestão Ambiental (GA) para romper com paradigmas ultrapassados que
viam conflitos entre a lucratividade e a questão ambiental, e apostar em metas
arrojadas direcionadas a preservação ambiental e a auto-sustentabilidade. Nesse
sentido observa-se:
A preocupação ambiental não pode ser colocada como entrave ao
desenvolvimento e sim como um de seus elementos. Um
desenvolvimento sustentável deve propiciar a conservação dos
recursos naturais, como solo, ar, água e recursos genéticos, e ser
ainda tecnicamente apropriado, economicamente viável e
socialmente justo, de forma que se possam satisfazer as
necessidades crescentes e permitir o desenvolvimento necessário
de um país.
O crescimento econômico e a proteção ambiental são
complementares. Sem a proteção ambiental, o crescimento
econômico seria prejudicado, e sem crescimento econômico haveria
um fracasso na proteção ambiental. (TORRES, 2004, p.13).
16
É nessa perspectiva integrada da GE com a GA que surge a Educação
Ambiental (EA), importante ferramenta capaz de contribuir sensivelmente com as
práticas modernas e avançadas de gestão.
Embora diversas empresas tenham clareza sobre a EA, muitas vezes não
conseguem efetivar com sucesso a implantação do Sistema de Gestão Ambiental
(SGA) ao ponto de conseguirem realizar boas práticas continuadamente ou mesmo
serem certificadas. Talvez isso se deve ao fato das empresas subestimarem a EA
como ferramenta no processo de gestão. Fato esse lamentável, uma vez que o
desenvolvimento de uma cultura ambiental passa necessariamente pela
internalização dos conceitos de preservação dos recursos naturais, respeito à fauna
e a flora, sustentabilidade e tantos outros indispensáveis a formação ética e moral
de qualquer indivíduo que podem e são trabalhados de maneira significativa dentro
de uma proposta de EA.
A Indústria Farmacêutica Neoquímica (NEOQUÍMICA) reconheceu a
importância da EA ao analisar a viabilidade de implantação do seu SGA. A empresa
trabalhava com boas práticas de GA, contudo as mesmas não eram
sistematizadas em uma política ambiental. No ano de 2007, a empresa decidiu-se
iniciar o processo de implantação do seu SGA e durante estudos iniciais na fase de
planejamento, a direção da organização sentiu necessidade de desenvolvimento de
uma cultura de preservação ambiental, pois era desejado pela equipe gestora que
os colaboradores pudessem perceber a dimensão social do SGA e não apenas vê-lo
como cumprimento de metas e normas.
Dessa forma, o problema deste estudo se configurou pela falta de
conhecimento dos colaboradores da NEOQUÍMICA sobre a importância do uso
consciente dos recursos naturais e matérias-primas como medida de preservação
ambiental e eficiência empresarial, com responsabilidade sócio-ambiental.
A partir da definição dessa problemática, algumas hipóteses foram
levantadas:
Os colaboradores da NEOQUÍMICA tiveram formação ideal em relação ao
meio ambiente? Eles conhecem os principais conceitos ambientais?
Os recursos naturais estão sendo usados de maneira ideal na
NEOQUÍMICA?
17
Os colaboradores da NEOQUÍMICA sabem da importância da preservação
ambiental? E da responsabilidade individual que deve ter para com o meio
ambiente? Eles possuem essa clareza?
Uma proposta de EA seria viável para a implantação de um SGA?
A partir desses questionamentos foi traçado o objetivo maior deste
trabalho, que é investigar a percepção ambiental dos funcionários da NEOQUÍMICA
para traçar um plano de EA, capaz de criar uma cultura de uso consciente dos
recursos naturais e preservação do meio ambiente garantindo assim o sucesso na
implantação do SGA da referida empresa.
O procedimento metodológico adotado para o estudo constou de pesquisa
exploratória e revisão bibliográfica, com o objetivo de verificar a importância da EA
dentro das organizações e identificar referenciais teóricos que pudessem dar
sustentação à metodologia de educação a ser proposta para a NEOQUÍMICA.
Foi realizado também pesquisa-ação dentro da NEOQUÍMICA para
verificar o grau de entendimento dos funcionários desta empresa, quanto aos
aspectos ambientais, ao mesmo tempo em que se buscou desenvolver cultura de
preservação ambiental, através da implantação de ações gradativas do Plano de
Educação Ambiental da NEOQUÍMICA (PEAN).
Para a realização da pesquisa-ação várias etapas foram necessárias,
destaca-se:
Realização de entrevista e conversas informais com chefes de seções
e funcionários dos vários setores da empresa para averiguar o grau de
conhecimento dos mesmos sobre meio ambiente e problemas
ambientais;
Realização de palestras, apresentação de teatros e filmes para
sensibilização dos funcionários quanto a importância da preservação
ambiental;
Aplicação da primeira e segunda etapa do PEAN identificadas como
Módulo I e Módulo II para que pudessem ser propostas as ações e a
partir das mesmas, realizar as interferências necessárias e desejadas
para o desenvolvimento da cultura de preservação ambiental.
Neste sentido a estrutura da dissertação encontra-se sistematizada em
três capítulos, além da introdução, considerações finais, referências e anexos.
18
No capítulo I constam aspectos importantes da Teoria de David Paul
Ausubel e sobre a EA, importância, trajetória, legislação e aplicação da mesma.
No Capítulo II é mostrada a GA como tendência da gestão moderna e a
educação ambiental no contexto empresarial
O Capítulo III apresenta o PEAN. Esse plano configura-se em um modelo
de EA desenvolvido para a empresa com base na teoria ausubeliana, que tem como
princípio a aprendizagem significativa.
.
19
1 TÓPICOS DA EDUCAÇÃO AMBIENTAL
1.1 Teoria de Ausubel
A teoria construtivista da aprendizagem de David Paul Ausubel (1978) tem
como idéia central o próprio conceito de aprendizagem significativa que, segundo
Moreira (2003), corresponde àquela em que o significado do conhecimento é
resultado da interação com algum conhecimento especificamente relevante
existente na estrutura cognitiva do aprendiz. Nessa interação, os conhecimentos vão
se fortalecendo e tornando-se mais elaborados, não só os novos, mas também os
existentes. Dessa forma, a interação entre conceitos novos e prévios deve
relacionar-se não de maneira arbitrária e substantiva com aquilo que o aprendiz
sabe, mas numa pré-disposição contínua para o aprender.
Segundo ainda a teoria de Ausubel, a estrutura cognitiva serve-se de
organizadores prévios que se tornam âncoras para a nova aprendizagem e levam ao
desenvolvimento de conceitos subsunçores
1
que facilitam a aprendizagem
subseqüente.
Fundamentado nessa teoria, o “ensinante” pode direcionar o seu trabalho,
considerando o conhecimento prévio do aluno, utilizando princípios facilitadores
como organizadores prévios, diferenciação progressiva e reconciliação integrativa,
Moreira (2003). A diferenciação progressiva pode apoiar-se em mapas conceituais,
nos quais cada assunto deve ser programado de forma que as idéias mais gerais e
inclusivas da disciplina sejam apresentadas antes e progressivamente diferenciadas,
com introdução de detalhes específicos. Na reconciliação integrativa, a
programação do material instrucional deve ser feita de modo a explorar relações
entre idéias, apontar similaridades e diferenças significativas, além de reconciliar
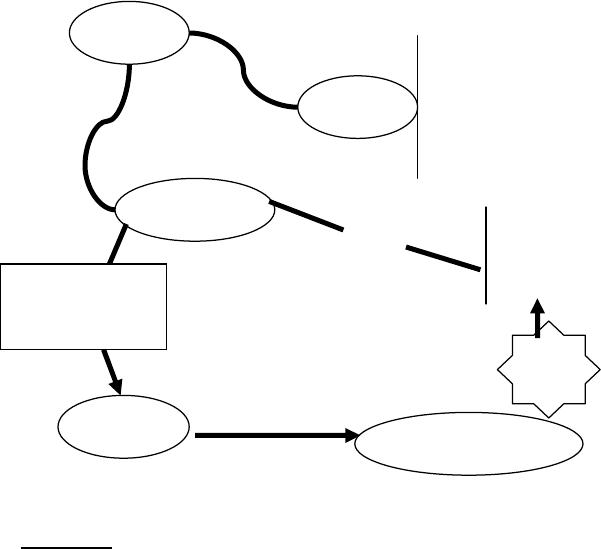
inconsistências reais ou aparentes. Vejam exemplo na Figura 1:
1
Subsunçores – Termo definido por Ausubel que significa estrutura cognitiva especifica.
20
Fonte: adaptado de Moreira & Masini, 1982
FIGURA 1: Representação esquemática do modelo de Ausubel indicando
diferenciação progressiva e reconciliação integrativa
Neste modelo apresentado na Figura 1, onde um conceito mais geral
(ou mais inclusivo), dois conceitos intermediários e quatro específicos, (ou menos
inclusivos), as linhas contínuas sugerem a direção recomendada para a
diferenciação progressiva de conceitos, enquanto as linhas pontilhadas mostram a
sugestão da reconciliação integrativa.
Essa diferenciação progressiva de conteúdos ou conceitos pode beneficiar
o uso de organizadores hierarquicamente, em ordem decrescente de inclusividade.
Essa organização, segundo Moreira & Masini (1982), quando utilizada em situações
práticas de aprendizagem, pode fornecer um ancoradouro antes de o aprendiz se
confrontar com novos conceitos, de modo a possibilitar a diferenciação progressiva e
a reconciliação integrativa. De acordo com Novak (1984), nessa perspectiva, os
mapas conceituais podem ser usados para dispor de forma organizada conceitos de
uma disciplina ou corpo de conhecimento nas quais a diferenciação progressiva e a
reconciliação integrativa podem atingir de forma mais eficiente as estruturas
cognitivas adequadas na medida em que as novas informações são apresentadas.
A dimensão de cada mapa conceitual vai sendo aperfeiçoada
gradativamente, aumentando assim a complexidade de entendimento dos conceitos
à medida que as estruturas cognitivas vão se delineando para níveis superiores de
assimilação.
21
A hierarquia vertical mostrada nos mapas conceituais sugerida por
Ausubel indica, portanto, a relação de subordinação entre os conceitos. Vale
ressaltar que conceitos com aproximadamente o mesmo nível de generalidade e
inclusividade aparecem na mesma posição vertical, o que dá ao mapa sua dimensão
horizontal. É fato ainda que não existe apenas um mapa que represente uma certa
estrutura conceitual, mas sim um conjunto de mapas para um mesmo conjunto de
conceitos.
Outro destaque da teoria de Ausubel é considerar que a instrução
individualizada deveria ser superior à instrução em grupo em termos de aquisição e
retenção do conhecimento. Isso porque a instrução individualizada é, em princípio,
dirigida ao individuo, às suas habilidades e aptidões e à sua estrutura cognitiva.
Ausubel argumenta que a aprendizagem de novos conceitos é facilitada por “n
estruturas cognitivas pré-existentes e essas podem não estar no mesmo nível de
retenção de conteúdos entre os indivíduos do grupo.
A EA apoiada na teoria de Ausubel deve se inserir em um contexto social,
histórico e cultural em que os processos mentais superiores (pensamentos,
linguagem) do indivíduo tenham origem em processos sociais construídos na escola,
trabalho, ou em outros grupos em que este se relaciona. É importante que o
material a ser trabalhado seja potencialmente significativo, capaz de provocar a
interação com diferentes subsunçores na estrutura cognitiva do aprendiz, ao ponto
de prepará-lo para outras situações de aprendizagens desejadas.
Na perspectiva vygotskyana, a interação social é o veículo fundamental
para a transmissão dinâmica (de inter para intrapessoal) dos conhecimentos sociais,
culturais e historicamente construídos. As pessoas não vivem isoladas, por isso as
relações de trabalho, familiares e outras devem ser consideradas no
desenvolvimento cognitivo de qualquer indivíduo. É por isso que Diaz (2002) afirma
que a EA deve estar em sintonia com a realidade social, política, ecológica e
econômica do meio em que se vive, provocando assim essa interação entre todos e
o meio ambiente.
A idéia de interação entre indivíduos, servindo-se do foco central da teoria
de Ausubel, a aprendizagem significativa, poderá definir estruturas de consciência
e provocar mudanças de hábitos e atitudes capazes de determinar valores e novas
habilidades em cada indivíduo e no grupo como um todo, inclusive sustentando-os
na luta pela busca da qualidade de vida. Portanto, uma proposta de educação
22
ambiental baseada nas idéias de Ausubel torna-se significativa para o aprendiz, uma
vez que ela deixa de ser arbitrária e mecânica para assumir características
relevantes, requerendo deste uma postura investigativa de descobertas que servirá
para motivá-lo a novas descobertas e aprendizagens, fato esse pouco provável de
se realizar na aprendizagem mecânica.
Na aprendizagem mecânica novos conceitos e idéias são
armazenados de maneira arbitrária, não interagem com aquela
existente na estrutura cognitiva e pouco ou nada contribuem para a
sua diferenciação. (NAPOLITANO & LARIUCCI, 2001, p. 120),
A aprendizagem mecânica pode ser entendida então como aprendizagem
“vaga”, sem significado, porque não estabelece interação a contento com conexões
anteriores processadas pelo aprendiz, portanto não é capaz de provocar a
retenção do novo e ou o desenvolvimento de novas estruturas cognitivas.
Outro fator de que a EA deve se servir da teoria ausubeliana é a
linguagem. Ausubel et al (1980, apud Neto, p.126, 2006) destaca que esta
desempenha no pensamento um papel operativo, mais do que comunicativo:
A linguagem é um facilitador importante da aprendizagem
significativa. O aperfeiçoamento da manipulação de conceitos e
proposições por meio das propriedades representacionais das
palavras, e através do refinamento das compreensões subverbais
emergentes na aprendizagem significativa clarifica tais significados e
os torna mais precisos e transferíveis. (AUSUBEL et AL, 1980,
apud , PONTES NETO, 2006, p.126)
Nesse entendimento a EA pode se servir da linguagem para fixar
conceitos, selecionar conteúdos, promover a troca entre os pares e avaliar a
aprendizagem. Todos esses tópicos fortalecem o relacionamento interpessoal e
provocam a motivação do grupo.
Todas essas questões relevantes da teoria de Ausubel servirão de
embasamento para o PEAN que será proposto mais adiante.
1.2 Educação Ambiental – Conceito e Trajetória Mundial
Em um conceito inicial pode-se definir a EA, como uma ação educativa,
transformadora de caráter social e de responsabilidade de todos no sentido de
conhecer e preservar o meio ambiente para promover o desenvolvimento
23
sustentável. Ela deve ser capaz de desenvolver no indivíduo o sentimento de
respeito a si próprio, aos seus semelhantes e a natureza como um todo.
O art. 225, § 1°, VI, da Constituição Federal Brasileira, descreve:
Todos têm direito ao meio ambiente ecologicamente equilibrado,
bem de uso comum do povo e essencial à sadia qualidade de vida,
impondo-se ao Poder Público e à coletividade o dever de defendê-lo
e preservá-lo para as presentes e futuras gerações. § 1º. Para
assegurar a efetividade desse direito, incumbe ao Poder Público
promover a educação ambiental em todos os níveis de ensino e a
conscientização pública para a preservação do meio ambiente.
(BRASIL, 1988).
Desse modo, a EA deveria estar inter-relacionada em todas as disciplinas
dos currículos escolares. No entanto isso ainda não vem acontecendo a contento no
Brasil. Os problemas ambientais ainda são pouco trabalhados nas escolas, Nessa
perspectiva nota-se a carência de articulação das políticas públicas para garantir o
cumprimento da legislação.
Para trabalhar com EA, muitos conceitos podem ser priorizados;
saneamento básico, degradação da fauna e da flora, poluição em geral, efeito
estufa, biodiversidade, reciclagem, resíduos domésticos e industriais, enfim, uma
infinidade deles, porém o mais importante é trabalhar a conscientização crítica do
indivíduo sobre a necessidade de preservação do meio ambiente como forma de
garantir a qualidade de vida hoje e para as gerações futuras, dessa forma ela deve
ser estrutura de maneira significativa, conforme estabelece a teoria ausubeliana.
Ao contrário do que muitos pensam, a EA não deve ser trabalhada apenas
na escola formal, é necessário envolvimento e mobilização de toda a sociedade.
Vejam o que diz o princípio nº 19 da Declaração de Estocolmo sobre o Meio
Ambiente Humano de 1972.
“É indispensável um esforço para a educação em questões
ambientais, dirigida tanto às gerações jovens como aos adultos e
que preste a devida atenção ao setor da população menos
privilegiada, para fundamentar as bases de uma opinião pública bem
informada, e de uma conduta dos indivíduos, das empresas e das
coletividades inspirada no sentido de sua responsabilidade sobre a
proteção e melhoramento do meio ambiente em toda sua dimensão
humana. É igualmente essencial que os meios de comunicação de
massas evitem contribuir para a deterioração do meio ambiente
humano e, ao contrário, difundam informação de caráter educativo
sobre a necessidade de protegê-lo e melhorá-lo, a fim de que o
homem possa desenvolver-se em todos os aspectos”.
24
Sendo dever de todos, o componente filosófico da EA é tão importante
quanto o comportamental. É imprescindível que ela seja entendida como Educação
Política, no sentido de que ela reivindica e prepara os cidadãos para exigir a justiça
social.
A EA ao contrário do que muitos pensam não se trata de um modismo
atual. As primeiras necessidades e preocupações com as questões ambientais
foram percebidas desde o final da década de 60. A partir de então, algumas ações
importantes vem sendo desenvolvidas em âmbito mundial, no sentido de refletir
sobre os problemas ambientais e discutir formas conjuntas para resolvê-los. Dessas
ações podem ser destacadas:
Clube de Roma – 1968
Essa reunião aconteceu em Roma em 1968, contou com a participação de
cientistas de 148 países e teve como objetivo discutir a crise atual e futura da
humanidade. Durante esse encontro foram tratados diversos assuntos, entre eles, o
crescimento da população mundial até meados do Século XXI, as reservas de
recursos naturais não renováveis, o aumento do consumo, entre outros.
Nessa primeira ação conjunta ficou evidenciada a necessidade urgente de
adoção de medidas com vistas a preservar o meio ambiente.
Os resultados dessa reunião foram sintetizados em um livro intitulado
“Limites do Crescimento”. Esse documento segundo Dias (2004), denunciava o
crescimento material da sociedade, a qualquer preço, e a meta de se tornar mais
rica e poderosa, sem levar em conta os problemas e o custo final desse progresso.
O livro se tornou referencia internacional para políticas públicas e projetos durante
vários anos e foi também alvo de diversas críticas por parte de alguns intelectuais,
especialmente latino-americanos, que liam nas entrelinhas a indicação de que para
se conservar o padrão de consumo dos países industrializados era necessário
controlar o crescimento populacional dos países pobres.
O grande ganho percebido com a realização do “Clube de Roma” foi o
debate e a colocação do problema ambiental para todos os povos e nações. Foi a
partir desse momento, através dessa exposição que muitos países vieram despertar
para os riscos ambientais e necessidade de preservação.
Conferência de Estocolmo – 1972
25
A Conferência de Estocolmo em 1972 foi um passo importante para as
questões ambientais, considerada um marco histórico-político internacional, decisivo
para a o surgimento de políticas de gerenciamento ambiental. Até então os
problemas ambientais considerados eram apenas a poluição do ar, da água e de
solo derivada da industrialização.
A Organização das Nações Unidas (ONU) foi a responsável pela
realização dessa primeira conferência mundial de Meio Ambiente Humano em
Estocolmo, na Suécia, cujo tema principal foi a poluição ocasionada principalmente
pelas indústrias.
Apesar de ter gerado bastante controvérsia, segundo Dias (2004), pois
diversos países em desenvolvimento, inclusive os representantes do Brasil
acusaram os países industrializados de quererem limitar os seus programas de
desenvolvimento usando para isso as políticas ambientais de controle da poluição,
como recurso para inibir a competitividade no mercado internacional, a conferência
acabou por chamar a atenção do mundo todo sobre a necessidade de preservação
ambiental.
Os resultados dessa conferência foram publicados na Declaração de
Estocolmo, do Programa das Nações Unidas para o Meio Ambiente (PNUMA). Esse
documento relata o primeiro consenso global a respeito da responsabilidade do
homem em cuidar do planeta. Em conseqüência desse consenso, foi instituída a
EA, reconhecendo, portanto a necessidade de educar o cidadão para a solução dos
problemas ambientais. A partir de então a Organização das Nações Unidas para a
Educação, a Ciência e a Cultura (UNESCO), organismo da ONU - se tornou
responsável pela divulgação dessa nova perspectiva educacional, realizando
seminários regionais em todos os países e procurando estabelecer os fundamentos
filosóficos e pedagógicos para essa ação educativa.
Os seminários realizados pela UNESCO resultaram numa ampla
publicação bibliográfica - textos, artigos e livros sobre educação ambiental que
contribuem de forma significativa para o entendimento da necessidade de mudança
de postura em relação às questões ambientais.
Carta de Belgrado – 1975
26
Após a conferência de 1972 outras ações foram implementadas em prol
da preservação ambiental e em 1975 realizou-se então um seminário internacional,
na cidade de Belgrado, Iugoslávia com o objetivo de elaborar um programa
internacional de EA. Esse seminário foi marcado pela presença de especialistas em
educação de diversas áreas; biologia, geografia e outras.
Nesse evento diversos temas como o desarmamento, acordos de paz,
democracia, fome, analfabetismo, desigualdade social e liberdade foram discutidos
amplamente, pois os especialistas consideravam inútil falar em EA enquanto
diversos países continuavam a produzir armas nucleares e privando seus cidadãos
de participarem efetivamente das decisões políticas.
Esse seminário foi considerado por muitos lideres políticos como um dos
mais importantes eventos realizados pela UNESCO e dele resultou então o
documento conhecido como “A Carta de Belgrado”, esse documento orientava que
os recursos de todo o mundo deveriam ser utilizados de maneira a beneficiar a toda
a humanidade, aumentando assim a qualidade de vida de forma igualitária.
Também em 1975 foi realizado em Tbilisi, na Geórgia (ex União Soviética)
a conferência de Tbilisi que veio consolidar a primeira etapa do Programa
Internacional de Educação Ambiental, iniciado em Belgrado no mesmo ano, que
recomendava que a EA deveria ser considerada em toda sua complexida de
aspectos que compõem a questão ambiental. Nesse entendimento Dias (2004,
p.83), descreve:
...a Educação Ambiental deveria ser o resultado de uma
reorientação e articulação de diversas disciplinas e experiências
educativas, que facilitassem a visão integrada do ambiente; que os
indivíduos e a coletividade pudessem compreender a natureza
complexa do ambiente e adquirir os conhecimentos, os valores, os
comportamentos e as habilidades práticas para participar
eficazmente da prevenção e solução dos problemas ambientai; que
se mostrassem, com toda clareza, as interdependências
econômicas, políticas e ecológicas do mundo moderno, no qual as
decisões e comportamentos dos diversos países poderiam produzir
conseqüências de alcance internacional; que suscitasse uma
vinculação mais estreita entre os processos educativos e a
realidade, estruturando suas atividades em torno dos problemas
concretos que se impõem à comunidade e enfocando-as através de
uma perspectiva interdisciplinar e globalizadora; que fosse
concebida como um processo contínuo, dirigido a todos os grupos
de idade e categorias profissionais. (DIAS, 2004, p.83).
27
A partir dessa conferência estavam lançadas, definitivamente, no mundo
todo, as linhas de orientações gerais para o desenvolvimento da Educação
Ambiental.
Relatório de Brandt
Em 1977 foi criada a Comissão Independente para Assuntos de
Desenvolvimento a pedido do presidente do Banco Mundial. Essa comissão foi
liderada pelo alemão Willy Brandt. A partir dessa ação, representantes das Nações
Unidas, promoviam reuniões em várias cidades do mundo para discutir os
problemas ambientais e as soluções encontradas após a conferência de Estocolmo.
Os resultados dessas ações foram publicados no livro “Nosso Futuro Comum”,
também conhecido por relatório Brundtland, que enfatizou a importância da
educação ambiental para a solução de diversos problemas sociais e apresentou ao
mundo o conceito de “Desenvolvimento Sustentável”, conceito este que tem como
primícia o equilíbrio do crescimento econômico com a preservação ambiental. Isto
pode envolver a implantação da prevenção à poluição, a redução do uso de
substâncias tóxicas e do desperdício e a desaceleração do esgotamento de recursos
não renováveis (TIBOR,1996).
O Relatório de Brudtland apresentou estratégias do desenvolvimento
sustentável industrial, argumentando que o desenvolvimento da indústria é um
processo que envolve governo, sociedade e indústria. Para tanto determinou a
observância de alguns ações importantes a serem consideradas, dentre elas
destacam-se :
a) Estabelecimento de metas, incentivos e padronização de normas ambientais
nessas ações devem ser consideradas as normas ambientais a serem seguidas, o
controle da poluição em todos os níveis, a saúde do trabalhador, a eficiência dos
produtos a serem produzidos e o controle de consumo de recursos naturais e
disposição de substâncias tóxicas.
b) Melhoria dos processos e ganhos de incentivos as empresas poderiam ser
incentivadas a investir em medidas preventivas e restauradoras a partir de vários
subsídios desde que implementassem medidas para melhoria dos processos de
produção e reaproveitamento de matérias-primas.
28
c) Avaliação ambiental Essa ação determinou a exigência de avaliação rigorosa
dos impactos econômicos para a instalação das indústrias.
Outras ações relevantes foram determinadas a partir do Relatório de
Brudtland e o mesmo forneceu ainda subsídios temáticos para a realização da
ECO-92.
ECO 92 – 1992
A ECO 92 foi, mais uma das importantes Conferências das Nações Unidas
sobre o Meio Ambiente e Desenvolvimento foi realizada no Rio de Janeiro em 1992
e contou com a participação de especialistas e autoridades de vários países. As
discussões dessa conferência se concentraram basicamente nos problemas
ambientais globais e nas questões do desenvolvimento ambiental, tais como a
crescente urbanização do mundo, o problema da energia, o aquecimento global, a
pobreza e o fomento ao desenvolvimento do Terceiro Mundo, entre outros.
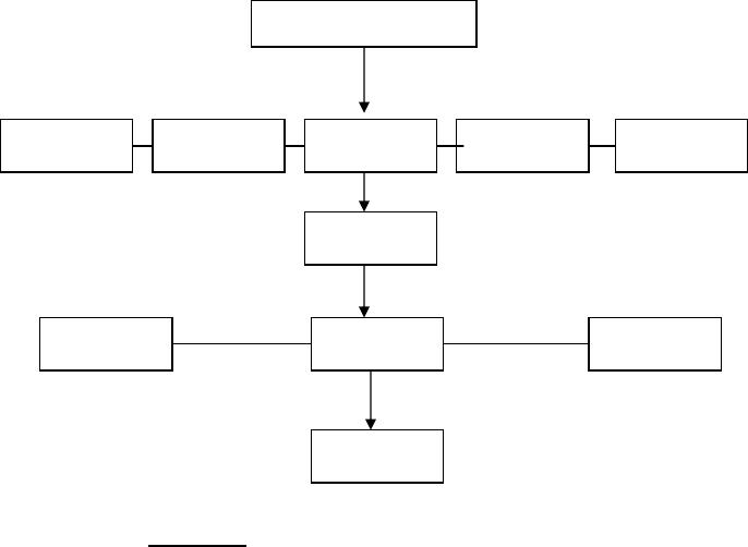
Para Dias (2004) os modelos até então impostos pelos sete países mais
ricos e por órgãos como o Fundo Monetário Internacional (FMI) e o Banco Mundial
podem ser observados conforme o modelo exposto na Figura 2:
Fonte: Reorganizado a partir de Dias (2004, p.95)
FIGURA 2
: Modelo de desenvolvimento imposto pelos países ricos, Fundo
Monetário Internacional e Banco Mundial
Modelo de “desenvolvimento”
EXCLUSÃO SOCIAL
CONSUMO
DEGRADAÇÃO AMBIENTAL
Perda da Qualidade de
Vida
Perda da Qualidade de
Experiência Humana
Produz
Produz
Miséria e Fome
Opulência e
Desperdício
29
De acordo com Dias (2004) a análise critica desse modelo serve para
esclarecer o rumo que a questão ambiental estava seguindo, o desenvolvimento a
qualquer preço gera a exclusão social, a degradação ambiental, e a conseqüente
perda da qualidade de vida e da experiência como pessoa humana.
Essa conferência foi importante então para discutir esses modelos de
desenvolvimento, resultando assim na consolidação de duas importantes
convenções, as quais foram assinadas pela maioria dos governos dos países ali
representados – a convenção do Clima e a Convenção da Biodiversidade. A primeira
trata-se da redução do nível de emissão de dióxido de carbono ao patamar
registrado em 1990. A segunda estabelece a proteção do potencial genético de mais
de cinco milhões de espécimes de plantas e animais em seu habitat natural.
A partir das discussões e estudos realizados na Rio 92, dois documentos
foram elaborados, o Tratado da Educação Ambiental para Sociedade Sustentável e
a Carta Brasileira de Educação Ambiental. Esses documentos tiveram como
principal propósito garantir que tanto os órgãos públicos, bem como a empresa
privada e organizações não governamentais ficassem responsáveis por propor
programas de educação ambiental e desenvolvimento sustentável para todas as
comunidades.
Outra ação importante dessa conferência foi o estabelecimento da
Agenda 21. De acordo com a proposta dessa agenda, foram traçadas metas a
serem desenvolvidas pelos países, cidades e municípios no sentido de disciplinar os
esforços em áreas pontuais, evitando a dispersão, o desperdício e as ações de
degradação ambiental.
Conferência da Cúpula Mundial Sobre Desenvolvimento Sustentável (Rio + 10)
Essa conferência foi realizada em 2002 em Johannesburgo, África do Sul
por iniciativa das Nações Unidas. O Objetivo principal era verificar quais os acordos
firmados entre os países durante a Eco 92, no Rio de Janeiro, que estavam sendo
cumpridos e também traçar novas metas sobre o desenvolvimento sustentável para
o mundo todo.
Para garantir o cumprimento dos acordos firmados por ocasião da ECO
92, quando foi elaborado então a “Agenda 21 Global”, uma espécie de planejamento
participativo comum, que visa disciplinar esforços em áreas-chaves evitando o
desperdício, a dispersão e as ações contraproducentes.
30
A Agenda 21 destacou dois aspectos importantíssimos a serem
implementados pelas indústrias:
a) A promoção da produção mais limpa - A produção mais limpa, é a que
consegue através de práticas adequadas e manejo de tecnologias apropriadas
reduzirem resíduos durante o processo de fabricação, armazenamento e transporte
dos produtos.
b) Promoção da Responsabilidade Empresarial essa ação determinou que os
governos devem estimular empresas gerenciadas de maneira sustentável,
oferecendo-lhes não incentivos econômicos, mas também possibilidades de
modernização.
As metas da Agenda 21 são bastante arrojadas e nem todas foram
implementadas, ainda, em todos os países, pelo menos não da forma desejada, mas
são referências importantes tanto para o desenvolvimento sustentável como para a
Educação Ambiental.
Outros seminários e conferências ainda são realizados no mundo todo e
servem para mostrar ao mundo a importância de todos se envolverem em projetos e
ações de melhoria da qualidade de vida, sem degradação ambiental, Servem
também para o despertar da necessidade de todo cidadão, em qualquer parte do
mundo, educar-se ambientalmente
1.3 A Educação Ambiental no Brasil
A EA no Brasil não mostra um panorama significativamente evoluído,
segundo Dias (2004), embora os índices de mortalidade infantil e alfabetização
tenham melhorado, a expectativa de vida da população ampliada e a mulher tenha
conquistado seu espaço na sociedade ainda é insatisfatório a prática do
desenvolvimento sustentável brasileiro. Políticas públicas tem sido implementadas e
ações de esforços já são notados em quase todos os Estados brasileiros, no sentido
de promover a pessoa humana e sua formação cidadã, na perspectiva de que se
sinta e aja como responsável pelo meio onde vive, entretanto ainda é preciso vencer
barreiras de ordem social, política e especialmente cultural.
31
Em Medina & Santos (2003, apud OLIVEIRA & MACÊDO 2008) é
destacado a complexidade que é educar-se ambientalmente. Nesse mesmo pensar,
Gadotti (1988) sinalizava que a EA também chamada de ecoeducação precisa
ser entendida como uma ruptura do conservadorismo, método tão praticado no
ensino tradicional brasileiro. Trata-se de uma mudança de postura em relação ao
modo de viver, ela propõe uma relação saudável e equilibrada em contexto com os
outros ambientes. A EA assim tratada podeser responsável para que o indivíduo
venha desenvolver habilidades para viver em harmonia, reconhecendo a importância
do sentimento de pertença a uma comunidade, estado ou país. Nesse contexto
necessita ainda ser vista como ciência, precisa fazer parte do discurso e construção
teórica da academia, para quem sabe, a partir daí, ser entendida como necessária e
urgente.
Diversos esforços foram feitos no mundo todo para o êxito na EA, no
Brasil o Ministério da Educação (MEC) abraçou a causa e propôs ações
significativas através da elaboração dos Parâmetros Curriculares Nacionais (PCNs).
Esse documento serviu de orientação e sustentáculo a professores que
trabalhavam projetos de forma isolada chamando a atenção para as causas
ambientais.
O Ministério do Meio Ambiente (MMA) e Instituto Brasileiro do Meio
Ambiente e dos Recursos Naturais Renováveis (IBAMA) também se dispuseram a
abraçar a causa e mesmo com verbas reduzidas vem realizando seminários,
encontros técnicos, conferencias e outras ações que mostram mudanças
significativas na formação da população brasileira, que passa a cada dia a se
posicionar de forma cada vez mais crítica e contundente frente a projetos que não
levam em consideração a preservação ambiental.
Outras ações importantes têm contribuído para o sucesso da EA no Brasil,
destacam-se o rigor exigido para o cumprimento da Legislação Ambiental e o
estabelecimento da Política Nacional do Meio Ambiente. Aqui vale ressaltar a
atuação do Sistema Nacional do Meio Ambiente (SISNAMA), o Conselho Nacional
do Meio Ambiente (CONAMA) e de cada órgão estadual e municipal que atuam em
conjunto ao MMA na proteção e preservação do meio ambiente, exigindo com rigor o
cumprimento das normas e divulgação das ações ligadas diretamente a preservação
do solo, fauna e flora.
32
A união de todos os órgãos governamentais que regem a legislação
ambiental é importante para validar a prática de ações educativas voltadas à
sensibilização da coletividade na defesa do meio ambiente. Por sua vez, essa
prática tende a estimular a participação de empresas privadas na prática de ações e
projetos voltados para a preservação ambiental e qualidade de vida das
comunidades, uma vez que a formação crítica de cada cidadão exigirá uma atuação
cada vez mais comprometida e ética de todos os segmentos sociais.
A trajetória da EA no Brasil têm mostrado possibilidades significativas no
enfrentamento das questões ambientais. Algumas ações foram realizadas com
sucesso, mas talvez seja necessário maior envolvimento do Sistema Regular de
Ensino no sentido de fazer adequação curricular, investimento na formação docente
e incentivo a projetos de pesquisa, mas o Ministério da Educação (MEC) tem agido
com perspicácia e medidas vêm sendo adotadas para minimizar esses problemas
que ainda dificultam o fortalecimento da EA no Brasil.
Uma importante contribuição para a prática da EA acaba vindo das
exigências internacionais através do cumprimento dos acordos estabelecidos
durante a realização das conferências mundiais sobre o meio ambiente. Uma vez
estabelecidos esses acordos cada país fica responsável em propor e cumprir ações
de preservação ambiental, isso acaba por garantir o estabelecimento de políticas e
garantias de recursos específicos na área.
Da união de todos os organismos seja nacional ou internacional o que
realmente importa é o resultado final a ser conquistado, ou seja, a prática da EA
voltada para a formação crítica de cada ser humano e mais que isso, o despertar
para o senso de coletividade e fraternidade, é preciso que todos os povos do planeta
tenham como meta garantir a qualidade de vida hoje e para as gerações futuras.
1.4 Objetivos da Educação Ambiental
A EA o pode ser vista de forma dicotômica separando o
desenvolvimento sustentável da consciência ecológica. Nesse contexto o objetivo
maior da EA, segundo Candiani (2005) é proporcionar aos indivíduos a
compreensão da natureza complexa do meio ambiente, fornecendo a todos,
subsídios para que percebam as interações entre os aspectos físicos, socioculturais,
33
político e econômicos que compõem a relação homem/meio. Esse autor acredita
também que a prática da EA seja capaz de transformar a concepção da natureza
como um elemento exterior ao homem, tornando-o mais responsável e
comprometido com os valores éticos e solidários entre os seres vivos.
Para Silva & Barros (2003) o desenvolvimento sustentável precisa ser
avaliado quanto a viabilidade econômica, a justiça social e ao equilíbrio ecológico
correto. Assim não se pode falar em EA, ou mesmo educação para a
sustentabilidade sem considerar as chaves pedagógicas necessárias à formação
integral do ser humano. Dentre elas destacam-se:
Garantia e Promoção da vida - para desenvolver o sentido da existência ao ponto
de promover a vida é preciso reconhecer inicialmente a Terra como um organismo
vivo onde habitam todos os seres, reconhecer que é dela que se retira todo o
sustento necessário a perpetuação de todas as espécies. É possível acreditar que a
partir dessa visão o meio ambiente passe a ser tratado com o respeito que lhe é
devido.
Princípio de Equilíbrio será possível pensar em ações de equilíbrio ecológico
através da capacidade de preservação dos ecossistemas.
Princípio da Ética – A consciência ecológica só é possível de ser despertada
através da preservação do conjunto de valores de uma comunidade.
Uso Consciente o uso racional de todos os bens de consumo fundamenta-se na
capacidade de utilização comedida, onde o senso de responsabilidade é entendido
independente da condição financeira de um povo.
Consciência Universal A consciência universal derruba o paradigma de que
os cientistas são capazes de perceber todo o Planeta. Ela propicia a visão de que o
homem pode e deve viver em harmonia com o universo independe de sua
localização geográfica ou classe social. A responsabilidade de preservação do meio
ambiente passa então a ser de todos.
Todos esses princípios aliam-se as diretrizes para a prática da EA
encontrada nos documentos da Conferência de Tbilisi, realizada em 1977, que
34
servem para nortear ações para definições de objetivos, princípios e estratégias para
a EA adotadas mundialmente.
Dias (2004), destaca que os objetivos de um programa de EA devem estar em
sintonia com as diferentes realidades do meio onde este será implantado, e sugere
inclusive um modelo para o traçado desse plano que pode ser analisado na Figura 3:
Fonte: Adaptação de Dias (2004, p.112)
FIGURA 3: Modelo para determinar os objetivos para um plano de Educação
Ambiental eficiente
Esse modelo destaca a importância de propor objetivo direcionado para a
EA, de acordo com a realidade do meio em que o indivíduo está inserido, para
promover o desenvolvimento da compreensão e mudar hábitos, posturas e
comportamentos a fim de garantir que o mesmo se envolva de fato nas ações, tendo
a visão ampliada para a complexidade do meio ambiente e assim passe a buscar
efetivamente a melhoria da qualidade de vida em sua comunidade.
A descrição correta do plano de EA, enfocando objetivos específicos e
articulando teoria e prática é um passo importante para o sucesso da formação
ecológica do indivíduo.
OBJETIVOS
DA EA
REALIDADES
SOCIAL
ECONÔMICA
POLÍTICA
CULTURAL
ECOLÓGICA
C & T
CONHECIMENTO
COMPREENSÃO
PERCEPÇÃO
HÁBITOS
POSTURAS
COMPORTAMENTOS
ENVOLVIMENTO
EM AÇÕES
MANUTENÇÃO E MELHORA
DA QUALIDADE DE VIDA
COMPLEXIDADE
INTERAÇÃO
EVOLUÇÃO
ADAPTAÇÃO
VISÃO
HOLÍSTICA
Devem estar em sintonia
dos vários fatores
do Meio Ambiente
para
promover
para mudar
Que sejam capazes de promover
que busquem
35
Aqui se revela também a necessidade de articulação entre a teoria e
a prática no processo educacional: educação ambiental é educação
e educação é ação, é caminhar do conhecimento para a prática. O
processo educativo ambiental é, nessa concepção, uma forma de
regular a intervenção do homem no ambiente, considerando a
intencionalidade dessa intervenção. Podemos dizer então que,
nessa perspectiva, a educação ambiental tem como pressuposto
pedagógico a articulação entre o conhecimento sobre os processos
ambientais, a intencionalidade dos sujeitos em sua relação com a
natureza e a transformação social, ou seja, a substituição radical
dos modelos de sociedade que vem destruindo o planeta. Tozoni-
Reis (2004, p. 74-75, apud OLIVEIRA & MACEDO, 2008)
Diante da complexidade da EA é possível entender os inúmeros
problemas que envolvem a mesma no sistema brasileiro de ensino.
Embora a Rio 92 tenha causado um grande impacto especialmente nos
brasileiros sobre a necessidade de praticar a EA. A cultura brasileira parece ainda
estar arraigada ao esquecimento, pois no momento em que um fato acontece, ele
possui alta repercussão, mas não dura muito, e assuntos tão importantes como a EA
acabam sendo esquecidos.
Os freqüentes crimes ambientais que ocorrem não são aceitos de modo
algum e as empresas são multadas, interditadas e chegam até mesmo a terem sua
imagem desgastada no mundo inteiro, mas aqui no Brasil acabam sendo
esquecidos. Esse fenômeno - “esquecimento” - talvez esteja arraigado a diversos
problemas que impedem a formação crítica do cidadão brasileiro em relação ao
meio ambiente, dentre eles destacam-se:
Falta de qualificação adequada de professores;
Falta de material didático adequado para orientar o trabalho da EA nas
escolas;
Falta de políticas de articulação entre o MEC e governos municipais e
estaduais;
Falta de recursos instrucionais como livros, revistas e periódicos;
Pouco investimento em pesquisas, estrutura física e humana nas
universidades; nesse aspecto concordamos inclusive com, Dias que
descreve:
36
Essa situação é especialmente nutrida pelas universidades
brasileiras: apáticas, vaidosas, obsoletas e dessintonizadas com a
realidade, continuam imersas em sua prática acadêmica utópica. Os
cursos de administração, jornalismo, direito, economia e engenharia,
entre outros, em sua maioria ainda não incorporaram devidamente
as dimensões ambientais em seus currículos. Continuam produzindo
profissionais que refletem o seu despreparo e vão engrossar o rol
dos devastadores. Dias (2004, p.19)
Embora todos esses problemas sejam afrontadores diretos da precária EA
praticada no país não se pode esquecer de tantos outros crimes ambientais
praticados cotidianamente no Brasil, como por exemplo:
A devastação de imensas áreas verdes feitos por empreendimentos imobiliários que
acabam muitas vezes com a chance de desenvolver o turismo sustentável uma
forte tendência mundial. O aumento cada vez mais crescente do consumo de
produtos industrializados. O crescimento populacional e da zona urbana sem
planejamento adequado, entre outros.
Mesmo diante de todas essas dificuldades, Pasqualetto & Melo (2007)
destacam que o Brasil o é o único país a apresentar deficiências nas práticas
ambientais, e que esses problemas são resultados de um contínuo processo de
degradação. Alguns não são mais possíveis de serem recuperados, outros ainda
podem ser evitados, mas para que isso aconteça é necessária a conscientização e
ação de todos, e isso só será atingido a partir do desenvolvimento de uma cultura de
preservação ambiental, que deve ser trabalhada em todas as instâncias
educacionais.
A Educação Ambiental permitirá, pelos seus pressupostos básicos,
uma nova interação criadora que redefina o tipo de pessoa que
queremos formar e os cenários futuros que desejamos construir
para a humanidade, em função do desenvolvimento de uma nova
racionalidade ambiental. Torna-se necessária a formação de
indivíduos que possam responder aos desafios colocados pelo estilo
de desenvolvimento dominante, a partir da construção de um novo
estilo harmônico entre a sociedade e a natureza e que, ao mesmo
tempo, sejam capazes de superar a racionalidade meramente
instrumental e economicista, que deu origem às crises ambiental e
social que hoje nos preocupam. Medina &Santos (2003,p.24)
É notório a contribuição que a EA, pode dar para a formação crítica do
cidadão e talvez seja essa a forma mais fácil de combater as constantes ações de
agressões ao meio ambiente. Assim as comunidades exploradas e manipuladas
37
poderão opinar, criticar, organizar e reivindicar seus direitos, especialmente os que
se referem diretamente à qualidade de vida.
Na luta para conseguir minimizar os problemas e efetivar ações de EA tão
necessárias, um passo favorável dado pelo Brasil foi a valorização das questões
ambientais destacadas na Legislação Federal, sobretudo a partir da promulgação da
Constituição Federal de 1988.
Segundo Torres (2004), em 1988 a Constituição Federal do Brasil foi
considerada uma das mais modernas, em termos mundiais, no que tange à questão
ambiental. Foi dedicado às questões ambientais um capítulo inteiro e que é
referência para outros países. Um dos artigos mais importantes a ser destacado é o
artigo 225 que dispõe:
Todos têm direito ao meio ambiente ecologicamente equilibrado,
bem de uso comum do povo e essencial à sadia qualidade de vida,
impondo-se ao poder público e a coletividade o dever de defendê-lo
e preservá-lo para as presentes e futuras gerações. (BRASIL, 1988).
Para garantir o cumprimento desse artigo, na Constituição Federal
vários parágrafos onde evidencia-se o compromisso que todos devem ter e descreve
também as responsabilidades do poder blico para com o meio Ambiente. no
parágrafo inciso VI do artigo 225, está escrito que é dever do poder público
“promover a educação ambiental em todos os níveis de ensino e a conscientização
pública para a preservação do meio ambiente”. Dessa forma fica evidenciado que a
responsabilidade deve ser de todos; poder público e comunidade.
É preciso que todos estejam dispostos a lutar pelo bem comum, e para
que isto aconteça, basta cumprir o que está escrito na legislação ambiental
brasileira, que, aliás, é muito ampla e obedece a uma hierarquia necessária do ponto
de vista jurídico. Essa hierarquia pode ser observada na Figura 4.
38
Fonte: Adaptação de Torres (2004. p.70)
FIGURA 4: Hierarquia das Leis Ambientais Brasileiras
Como pode ser notado, a legislação ambiental é formada por leis,
decretos, portarias, normas e resoluções em níveis federal, estadual e municipal e
para assegurar o cumprimento de toda a legalidade ambiental outros órgãos foram
criados, dentre eles o SISNAMA. O SISNAMA foi instituído pela Lei no 6.938 de 31
de agosto de 1981 e regulamentada pelo decreto nº 99.274 de 6 de junho de 1990, é
constituído pelos órgãos e entidades da União, Estados, do Distrito Federal, dos
Municípios e pelas Fundações instituídas pelo poder público responsáveis pela
proteção e melhoria da qualidade ambiental.
O SISNAMA é composto por órgão superior; conselho do governo, órgão
consultivo e deliberativo; o CONAMA, órgão central; MMA, órgão executor; IBAMA,
órgãos seccional - (entidades da Administração Pública Federal, direta ou indireta) e
pelos órgãos locais (entidades municipais ou responsáveis pelo controle e a
fiscalização das atividades ambientais).
CONAMA Conselho Nacional do Meio Ambiente - Este conselho foi instituído pela
Lei 6938, de 1981 e dispõe sobre a Política Nacional do Meio Ambiente,
regulamentada pelo Decreto nº 99,274, de 1990 e alterada posteriormente pelo
decreto 2.120, de 1997 e pelo decreto 3.942, de 2001, é um órgão consultivo e
Constituição Federal
Lei Complementar Lei Ordinária
Decreto
Legislativo
Decreto-Lei
Medida Provisória
Lei Delegada
Decreto
Resolução Portaria Deliberação
Instrução
Normativa
39
deliberativo do SISNAMA. O CONAMA é composto de Plenários e Câmaras
Técnicas e é presidido pelo Ministro do Meio Ambiente, e a Secretaria Executiva,
que é exercida pelo Secretário do MMA.
MMA Ministério do Meio Ambiente Este ministério é o órgão central do
SISNAMA, e tem como finalidade planejar, coordenar, supervisionar e controlar,
como órgão federal a política nacional e as diretrizes governamentais fixadas para o
meio ambiente.
De acordo com o Decreto Federal 4.118 de 7 de fevereiro de 2002, em
seu artigo 61, as áreas de competência do MMA são:
a) política nacional do meio ambiente e dos recursos hídricos;
b) política de preservação, conservação e utilização sustentável dos recursos
naturais;
c) proposição de estratégias, mecanismos e instrumentos econômicos e sociais
para a melhoria da qualidade ambiental e do uso sustentável dos recursos
naturais;
d) políticas para a integração do meio ambiente e produção;
e) políticas e programas ambientais para a Amazônia Legal, e
f) zoneamento ecológico-econômico.
Na estrutura do MMA encontram-se ainda outros elementos importantes,
como secretarias específicas, órgãos colegiados como o CONAMA, e Conselho
Nacional da Amazônia Legal (CONAMAZ), institutos como IBAMA, Companhia do
Desenvolvimento de Barcarena (CODEBAR) e Agência Nacional das Águas (ANA),
entre outros.
IBAMA – Instituto Brasileiro do Meio Ambiente e dos Recursos Naturais Renováveis.
O IBAMA foi criado através da Lei 7.735, de 22 de fevereiro de 1989 pela fusão
de quatro entidades brasileiras que trabalhavam na área ambiental: Secretaria do
Meio Ambiente (SEMA); Superintendência da Borracha (SUDHEVEA);
Superintendência da Pesca (SUDEPE) e Instituto Brasileiro de Desenvolvimento
Florestal (IBDF).
40
Esses são os principais órgãos que compõem a Legislação Ambiental no
Brasil, aliados a eles cada Estado e Município possuem Secretarias especiais que
são responsáveis diretas pelo cumprimento de toda Legislação Ambiental local.
O Histórico da Legislação Ambiental no Brasil, segundo Torres (2004) é
muito extenso, mas alguns especialistas costumam referir-se a quatro grandes
momentos na evolução da Legislação Ambiental Brasileira:
a) A Lei Federal 6938, de 31 de agosto de 1981, que dispõe
sobre a Política Nacional do Meio Ambiente, seus fins e
mecanismos de formulaão e aplicação, estabeleceu o SISNAMA e a
obrigatoriedade do licenciamento ambiental, além de trazer a
obrigação ao poluidor de reparar os dados causados,
posteriormente modificada com a introdução do Cadastro Técnico
Federal e da Taxa de Controle e Fiscalização Ambiental.
b) A Lei Federal 7.347, de 24 de julho de 1985, que disciplina a
Ação Civil Pública de Responsabilidade por danos causados ao
meio ambiente, ao consumidor, a bens e direitos de valor artístico,
estético, histórico, turístico e paisagístico como instrumento
processual específico para a defesa do ambiente e da outros
interesses difusos e coletivos, e possibilitou que a agressão
ambiental finalmente viesse a se tornar um caso de justiça.
c) A Constituição Federal de 1988, que dedicou ao meio ambiente
um capítulo próprio, onde se encontra o artigo 225, considerado
pelos especialista em Direito Ambiental como um dos textos mais
avançados do mundo.
d) A Lei Federal 9.605, de 12 de fevereiro de 1998, que dispõe
sobre as sanções penais e administrativas derivadas de condutas e
atividades lesivas ao meio ambiente conhecida como a Lei dos
Crimes Ambientais que apresentou uma sistematização das
sanções administrativas e tipificou de forma orgânica os crimes
ecológicos. Este instrumento também incluiu a pessoa jurídica como
sujeito ativo do crime ecológico. (TORRES 2004, p. 69)
Essas quatro Leis marcaram o avanço na Legislação Ambiental Brasileira
e, é baseado nelas que o licenciamento ambiental para atividades potencialmente
poluidoras e ou utilizadoras de recursos naturais são concedidas ou não. É a partir
delas também que outros decretos e Leis vêm sendo elaborados de acordo com as
necessidades para garantir que todo brasileiro tenha qualidade de vida e seja
responsável pela proteção ambiental. É o caso, por exemplo, da Política Nacional de
Educação Ambiental, Lei Federal nº 9795 de 1999.
41
1.5 Lei Federal de Educação Ambiental Brasileira
A Lei Federal 9795 de 27 de abril de 1999, dispõe sobre o inciso VI do
artigo 225 da Constituição Federal e incumbe o Poder Público de promover
educação ambiental em todos os níveis. Essa lei segundo Oliveira (2003), provocou
grandes discussões, e levou 6 (seis) anos para ser votada e aprovada. Ela
estabelece em seus três artigos:
Art. - Entendem-se por educação ambiental os processos por
meio dos quais o indivíduo e a coletividade constrõem valores
sociais, conhecimentos, habilidades, atitudes e competências
voltadas para a conservação do meio ambiente, bem de uso comum
do povo, essencial à sadia qualidade de vida e sua sustentabilidade.
Art. - A educação ambiental é um componente essencial e
permanente da educação nacional, devendo estar presente, de
forma articulada, em todos os níveis e modalidades do processo
educativo, em caráter formal e não-formal.
Art. - Como parte do processo educativo mais amplo, todos têm
direito à educação ambiental, incumbindo: (Lei 9795 de 27 de
abril de 1999).
Nesses artigos fica evidenciado que a EA é direito e dever de todos e
tanto o poder público quanto os setores privados devem se imbuir da
responsabilidade de praticá-la.
Quanto aos seus princípios a Lei Federal de Educação Ambiental dispõe:
Art. - São princípios básicos da educação ambiental:
I - o enfoque humanista, holístico, democrático e participativo;
II - a concepção do meio ambiente em sua totalidade, considerando
a interdependência entre o meio natural, o sócio-econômico e o
cultural, sob o enfoque da sustentabilidade;
III - o pluralismo de idéias e concepções pedagógicas, na
perspectiva da inter, multi e transdisciplinaridade;
IV - a vinculação entre a ética, a educação, o trabalho e as práticas
sociais;
V - a garantia de continuidade e permanência do processo
educativo;
42
VI - a permanente avaliação crítica do processo educativo;
VII - a abordagem articulada das questões ambientais locais,
regionais, nacionais e globais;
VIII - o reconhecimento e o respeito à pluralidade e à diversidade
individual e cultural. (Lei Federal Brasileira nº 9795 de 27 de abril de
1999).
O entendimento desses princípios segundo Torres (2004) ajudam a
fundamentar a prática da EA como ferramenta social e política capaz de promover
oportunidades de mudanças democráticas de base que estimule a sociedade a criar
novos modelos de vida, baseados em aptidões, valores e atitudes morais.
É importante salientar também que a Lei Federal de Educação Ambiental
determina o envolvimento de todos os segmentos para o alcance da proteção
ambiental. Nesse aspecto conclama as diversas entidades a praticá-la.
V - às empresas, entidades de classe, instituições públicas e
privadas, devem promover programas destinados à capacitação dos
trabalhadores, visando à melhoria e ao controle efetivo sobre o
ambiente de trabalho, bem como sobre as repercussões do
processo produtivo no meio ambiente. (Lei Federal Brasileira
9795 de 27 de abril de 1999).
Oliveira (2003), afirma que a prática da EA e uma estratégia que pode
resultar em ganhos significativos para todos, especialmente para as empresas,
podendo inclusive direcioná-la à sustentabilidade, dependendo é claro, do
compromisso dos líderes corporativos, que não deve analisá-la ou praticá-la
somente do ponto de vista estritamente comercial, mas com o firme propósito de
desenvolver cultura de preservação, assumindo compromissos motivadores que
levem a autêntica sustentabilidade. Dessa forma poderão garantir a participação de
todos e alcançar consequentemente a melhora na qualidade de vida dos
colaboradores e do meio em que vivem.
43
2 CONTEXTO EMPRESARIAL DA EDUCAÇÃO AMBIENTAL
A gestão industrial tem se modernizado muito com o passar do tempo.
Atualmente procura-se tornar o trabalho cada vez mais eficiente, os custos o mais
reduzido possível e a lucratividade sempre em alta. Aliado a todas essas
perspectivas surge a preocupação com o meio ambiente. Às metas de produção e o
aumento das vendas, as empresas tem adotado procedimentos de preservação
ambiental, como consumo consciente de matérias - primas, redução de emissão de
efluentes, reciclagem de materiais e investimentos em tecnologias para a produção
mais limpa.
A preocupação com os impactos ambientais vai desde a planta industrial
que agora é pensada sob modernas tecnologias capazes de garantir o controle de
emissão de gases e outros poluentes e vai até a capacitação e treinamentos dos
servidores, fato pouco atendido em tempos remotos e de extrema significância nos
dias atuais.
Nesse sentido diversos estudos têm mostrado o despertar para a
necessidade de capacitação profissional em gestão ambiental.
Os empresários estão cientes da necessidade de preparar sua
equipe para a função ambiental, a importância de estabelecer ações
capazes de minorar ou eliminar os impactos negativos no meio
ambiente. Os debates sobre a responsabilidade ambiental estão se
tornando cada dia mais freqüentes, seja pela necessidade de
atender à legislação seja pela conscientização de que as questões
ambientais são importantes para a qualidade de vida da população.
(AGUIAR & ARRAIAS, 2008, p.199).
Essa conscientização tem provocado investimentos em projetos de EA,
reduzindo o risco de danos à natureza e ao mesmo tempo eliminando desperdícios e
garantindo ganhos de competitividade. Mostrando assim que a responsabilidade
empresarial deixou de ter apenas características compulsórias para transformar em
ação voluntária, superando expectativas de investidores, colaboradores,
consumidores e sociedade como um todo.
A conscientização ambiental no setor industrial e essa conseqüente
mudança de paradigma são importantes segundo Aguiar & Arrais (2008) para
suscitar discussões e reflexões a respeitos da preservação ambiental e buscar
alternativas para minorar e ou evitar o aumento do desequilíbrio ambiental.
44
Especialistas em meio ambiente asseguram que esses novos padrões
ambientais podem dar inicio a inovações capazes de reduzir custos nos processos
de fabricação e ao mesmo tempo aumentar o valor de mercados dos produtos,
beneficiando assim o produtor com a lucratividade e a comunidade com produtos da
produção mais limpa. As inovações garantem ainda segundo Dias (2004), que as
empresas usem mais adequadamente uma rie de insumos, matérias-primas,
energia, água e outros, de forma a compensar os gastos feitos para preservar o
meio ambiente.
Superar as exigências legais deixa de ser uma estratégia preventiva para
traduzir-se em vantagem competitiva. Isso porque os investimentos em tecnologias
para produção mais limpa acabam resultando em uso racional de produtos e
insumos que por sua vez refletem na redução de custos de operações e processos
de fabricação. Sem contar no ganho que pode ser auferido na imagem da empresa
como ecologicamente responsável. Nesse sentido Hawkem, Lovins & Lovins (2000),
alertam que é extremamente importante estar atendo a essa nova tendência de
responsabilidade social, caso contrário a empresa poderá vir a perder vantagem
competitiva.
2.1 A Gestão Ambiental: Uma Nova Tendência da Gestão Moderna
Ao longo dos anos tem sido observado um movimento contínuo e
crescente de valorização do papel da GA, dentro das organizações. A questão
ambiental é tratada como diferencial competitivo.
A partir do momento em que se percebeu que o conceito arcaico de que
os recursos naturais seriam infinitos, eles passaram a ser objeto de gestão dentro
das empresas, ferramenta através da qual os seres humanos poderão obter o
desenvolvimento sustentável.
No relatório de Brundtland (1988, apud TORRES, 2003) - Nosso Futuro
Comum fica evidente que foi com o objetivo de obter maiores benefícios com a
aplicação de menores esforços, no passado, que resultaram nos impactos do
crescimento econômico sobre o meio ambiente. Agora é necessário se preocupar
em minimizar esses impactos causados pelo desgaste ecológico sobre as
perspectivas econômicas. Estas conclusões estabelecem o objetivo maior da gestão
45
ambiental que é, portanto, contribuir para tornar o desenvolvimento sustentável,
garantindo assim que atenda as necessidades humanas da geração atual sem
comprometer a capacidade de as gerações futuras atenderem também as suas
(BRUNDTLAND, 1988, apud TORRES,2003).
Nessa perspectiva, notam-se mudanças significativas na estrutura
tradicional dentro da análise competitiva das indústrias. De um lado têm-se
consumidores cada vez mais exigentes quanto à qualidade dos produtos e
preservação ambiental, do outro, órgãos governamentais que cobram com todo rigor
o cumprimento das normas ambientais e consequentemente dos processos de
produção mais limpa e menos impactante. Esses fatores interferem para que as
empresas percebam vantagens na implantação de um sistema de gestão ambiental,
quer seja na compra de produtos, empréstimos financeiros, avaliação de risco,
venda de ativos, contratação de seguros e ou outras transações comerciais.
As políticas públicas de preservação ambiental de acordo com Prakash
(2000) evoluem assim de instrumentos corretivos e controle para instrumentos de
gestão, internalizados nos processos de produção, consumo e mercado, sinalizando,
vantagens competitivas em suas aplicações.
De acordo com Robert (2002), ainda existem muitas barreiras a serem
vencidas nas organizações, especialmente as de ordem cultural interna. O processo
de interação entre sociedade e natureza, confere ao projeto de gestão ambiental
uma dupla tarefa: assegurar integração entre os processos de desenvolvimento
econômico e assumir as interações entre recursos e condições de reprodução do
meio ambiente, organizando uma articulação satisfatória com a gestão do espaço e
dos recursos naturais.
Para assegurar o sucesso dessas ações na GA Macedo et.al. (2008)
adverte que é preciso estar atendo à formação dos gestores, sendo imprescindível
um perfil profissional com visão sistêmica, que seja capaz de perceber a gestão
ambiental nas suas dimensões de conteúdo, forma e sustentação. Dessa maneira
será possível que ele entenda e atue conscientemente em todas as etapas
importantes do sistema de gestão ambiental, a saber:
Objetivo garantir o uso consciente dos recursos naturais, mantendo
assim o meio ambiente saudável e atendendo as necessidades
46
humanas atuais sem comprometer o atendimento das necessidades
das gerações futuras.
Metodologias atuar na preservação do meio ambiente e sobre as
modificações causadas a este, em virtude de descartes inadequados
de resíduos gerados pelas atividades humanas, a partir de um
planejamento viável do ponto de vista cnico e econômico, com
prioridades anteriormente definidas.
Ações monitoramento e controle das ações, orientações adequadas
e ações mitigadoras a possíveis impactos, treinamento e
conscientização da equipe sobre a necessidade de preservação
ambiental.
Atuações em todos os ambientes da empresa, com ações diretivas
para os problemas que forem detectados.
Avaliação a avaliação é imprescindível para mensurar a eficácia das
ações preventivas e também corretivas, se assim existirem.
Contudo a implantação de um sistema de gestão ambiental eficiente na
empresa passa necessariamente por uma análise criteriosa da alta administração. É
preciso que a equipe gestora esteja envolvida diretamente na implantação e
cumprimento das normas; mais que isso, é desejável o desenvolvimento de uma
cultura ambiental que propicie não o cumprimento de regras e normas, mas que
desperte em todos na organização o sentimento de colaboração e de desejo de
preservação ambiental. Assim sendo a implantação do SGA passa por diversas
etapas que devem ser analisadas criteriosamente e melhorados continuamente.
Dentre elas destacam-se:
Adoção da política ambiental após a análise da Legislação
Ambiental é elaborado pela equipe de GA e alta gerencia a política
ambiental que se deseja aplicar na empresa.
Planejamento ambiental Definida a política ambiental é feito o
planejamento das ações de acordo com os requisitos legais e descritas
as metas a serem alcançadas.
Implantação e operações O processo de implantação envolve a EA
no que se refere ao treinamento, conscientização e desenvolvimento
47
de habilidades e competências para que todos os envolvidos sejam
atuantes e responsáveis em suas funções.
Verificação e ações corretivas aqui são desenvolvidas as ações de
avaliação e medição dos resultados alcançados. Nessa etapa o
propostas também ações corretivas quando necessárias e preventivas,
são efetuados ainda os registros e auditorias necessárias.
Revisão pela equipe gestora e alta administração a revisão da
política ambiental da empresa é necessária e deve ser efetuada
constantemente pela alta gerencia.
A realização coerente de todas essas etapas, segundo Kiperstok et al.
(2002) traduz uma polícia ambiental eficiente com a realização de boas práticas
ambientais que podem levar conseqüentemente a certificação da organização pela
NBR ISO 14.001 se assim a empresa o desejar ou até mesmo por outras
certificações nacionais e internacionais.
2.2 Benefícios da Gestão Ambiental
A questão ambiental tem merecido, cada vez mais, destaque no
planejamento estratégico dos executivos nas empresas. A internalização dos
padrões de qualidade ambiental propostos na série Organização Internacional para
Padronização - ISO 14000, a globalização da economia, a conscientização dos
consumidores e as práticas educativas iniciadas nas escolas sobre educação
ambiental evidenciam que num futuro bem próximo a exigência dos consumidores
em relação à preservação do meio ambiente e à qualidade de vida tende a
intensificar de maneira acentuada. Diante disso, não resta alternativa às
organizações senão incorporar a questão ambiental como variável de tomada de
decisões na manutenção de uma postura responsável de respeito ao meio ambiente.
Winter (1987, apud DONAIRE, 1999) destaca várias razões pelas quais os
gestores devem praticar a GA nas empresas, dentre eles destacam-se: a
manutenção da sobrevivência ecológica, onde fica evidente que sem existir
economia orientada para a preservação ambiental não poderá existir qualidade
mínima de vida para o ser humano; consenso entre empresa e comunidade, sem
consenso entre ambas não poderá existir livre economia de mercado; redução de
48
riscos, sem GA podem aumentar as responsabilidades dos gestores em face dos
danos ambientais, acarretando até mesmo perigo a carreira profissional dos
mesmos; e redução de custos, a GA permite a redução de matérias-primas
evitando assim desperdícios.
As razões de Winter, descritas acima, são traduzidas no entendimento de
Harrington (2001) quando descreve ganhos significativos com a implantação do
sistema de gestão ambiental, destacadas no Quadro 1.
QUADRO 1: Benefícios na Implantação do Sistema de Gestão Ambiental
BENEFÍCIO/ RESULTADO
DESCRIÇÂO
Facilidades de acesso ao mercado
Boas práticas de GA podem contribuir para o aumento
da credibilidade da empresa e assim facilitar as
negociações comerciais através do setor de marketing.
Incentivos reguladores O sistema de Legislação oferece incentivos reguladores
a empresas que possuem um SGA consistente. Esses
incentivos vão desde a aprovação de concessões de
novas licenças, a redução de multas ou penalidades.
Facilidades na gestão e
cumprimentos de normas
Um SGA consistente garante a organização de Leis,
Regulamentos e documentos que facilitam a
demonstração dos resultados da GA.
Facilidade de acesso a seguros As seguradoras reconhecem o SGA como
comprometimento da empresa e com isso podem
facilitar o acesso ao seguro inclusive com redução de
custos
Melhora na eficiência dos
processos
A organização dos processos pelo SGA reduz o
desperdício de matéria-prima e diminui retrabalhos.
Aumento das receitas/redução de
custos
A organização dos processos podem provocar a
redução de custos e consequentemente o aumento das
receitas.
Melhora da relação com clientes e
fornecedores
O cumprimento de metas ambientais podem melhorar a
relação com clientes e fornecedores uma vez que a
imagem da empresa passa a ser destacada como
empresa responsável.
Melhora no ambiente de trabalho Os funcionários se sentem valorizados em saber que a
empresa se preocupa com sua segurança e saúde.
Através de treinamentos especializados são
desenvolvidas inclusive boas práticas de convi
vência
ética na empresa.
Redução de emissão de poluentes As boas práticas do SGA contribuem para a redução de
resíduos e conseqüentemente a emissão de poluentes.
Fonte: Adaptação de Harrington (2001)
Esses benefícios, por sua vez, contribuem para a Ecoeficiência nas
empresas. Segundo Kiperstok et al. (2002) o conceito de ecoeficiência aborda não
a eficiência nas questões ambientais e econômicas, mas também nas questões
sociais. Aqui vale ressaltar, que a sociedade cada vez mais esclarecida passa a
49
exigir das empresas o cumprimento da Legislação e em contrapartida passa a
valorizar com maior intensidade os produtos oriundos da produção mais limpa.
Corroboram com esse pensamento, outros autores:
A sociedade atual está mais consciente e mais receptiva aos
aspectos de marketing ecológico que os produtos irão lhe oferecer.
É o caso de cerca de 40 empresas (Tramontina, Tok e Stock, Cickel,
dentre outras) que criam o grupo de Compradores de Madeira
Certificada, com adoção de selo de procedência ambiental e social.
A nova consciência ambiental surgida no bojo das transformações
culturais que ocorreram nas décadas de 1960 e 1970 ganhou
dimensão e situou o meio ambiente como um dos princípios mais
fundamentais do homem moderno. (ANDRADE;TACHIZAWA;
CARVALHO, 2004, p.216, apud MACEDO et al, 2008, p. 61).
Entender a importância do envolvimento da sociedade em um processo
é imprescindível para facilitar a tomada de decisão dos gestores na organização.
Pettigrew (1996, apud FARIAS, 2008) sinaliza que para provocar mudanças
significativas na organização é importante contar com a receptividade externa, afinal
a competitividade de uma empresa é traduzida pela aceitação e validação de sua
imagem perante a comunidade.
2.3 Normas de Gestão Ambiental - A Série ISO 14000
A Organização Internacional para Padronização (ISO) foi fundada em
1946 para desenvolver normas de fabricação, comércio e comunicações. Sua sede
fica em Genebra, Suíça. Ela é uma organização internacional especializada, cujos
membros são entidades normativas de âmbito nacional provenientes de 111 países.
Até o final da cada de 70, a ISO concentrou-se basicamente, em estabelecer
normas técnicas de produtos específicos, entretanto em 1979 foi criado o Comitê
Técnico (CT) 176 para desenvolver normas globais para a gestão da qualidade e
sistemas de garantia da qualidade (TIBOR,1996).
Foi o trabalho desse comitê que resultou na publicação da série ISO 9000,
em 1987.
Devido à boa aceitação da norma ISO 9000, juntamente com a
proliferação de várias normas ambientais por todo o mundo, a ISO passou a mostrar
preocupação com a questão ambiental e determinou então que fosse constituído o
Strategic Action Group on the Environment (SAGE) em 1991, Tibor & Feldman,
50
(1996). O SAGE teve o objetivo de avaliar se a questão ambiental deveria ser
adotada na série 9000, ou se era necessário separar os comitês técnicos com
normas específicas. Esse estudo foi finalizado em 1992 e por sugestão do SAGE foi
criada então a série NBR ISO 14000, que se propõe a servir como um guia para que
as organizações possam criar, documentar, implementar e manter com eficiência um
sistema de gestão ambiental Sayre (1996).
Dentro da série ISO 14000 foram publicadas ainda, em 1996: a ISO 14001, a
ISO 14004, a ISO 14010, a ISO 14011 e a ISO 14012, sendo que as três últimas se
referem às orientações para auditoria ambiental. A ISO 14001 determina sobre os
requisitos que podem ser auditados para fins de certificação/registro ou de auto-
declaração, em outras palavras ela apresenta as condições para que a empresa
possa se declarar auto cumpridora da ISO 14000 e a ISO 14004 fornece exemplos,
descrições e opções que auxiliam tanto na implementação de SGA, quanto para
fortalecer sua relação com a gestão global da organização.
A ISO 14000 foi reeditada em 2004 com algumas alterações, cujo objetivo
era esclarecer alguns pontos da primeira edição de 1996, levando em consideração
as disposições da ISO 9001:2000, com o objetivo de aumentar a compatibilidade
entre as duas normas gerando assim maior benefício para seus usuários.
É importante considerar que as normas da série ISO 14000:2004 não exigem
como pré-requisito, a certificação pelas normas da série ISO 9000 e vice-versa. São
sistemas independentes embora a adesão conjunta gere economias de escala
quanto à documentação e à prática de auditorias periódicas que ambas exigem
Tachizawa (2005). Outro fato que deve ser lembrado é que a norma não substitui a
legislação ambiental vigente no local sede da empresa. Na verdade ela reforça a
exigência do cumprimento integral da legislação para que seja concedida a
certificação da organização.
Outra particularidade da norma ISO 14000, é que ela não estabelece
padrões de desempenho ambiental para a empresa, estes devem ser estabelecidos
pela própria empresa, dentro dos limites adotados em sua política ambiental Valle
(2004).
A importância da implantação da norma ISO 14000 reside no fato de que a
exigência dos consumidores, tanto nacionais, como internacionais por produtos
“ecologicamente corretos”, tem aumentado dia após dia. Vale destacar também que
um sistema de gestão ambiental bem concebido nos moldes do que preconiza a
51
norma ISO 14001:2004, permite uma diminuição dos custos operacionais e
financeiros de uma empresa. Esse sistema de gestão ambiental pode contribuir
também para uma redução visível na geração de resíduos, ou seja, resultando assim
em um controle melhor dos impactos ambientais causados pelas atividades da
organização. (VALLE, 2004) define que o intuito dessas normas ambientais é o de
estabelecer as interações entre as atividades produtivas e o meio ambiente
analisando o impacto causado pelos produtos, seus respectivos processos
produtivos e serviços relacionados. Nesse contexto Tachizawa (2005) afirma que as
questões ambientais deixaram de ser função exclusiva de preservação, para tornar-
se função administrativa, interferindo inclusive no planejamento estratégico das
empresas, de forma mais específica, no compromisso responsável de proteção ao
meio ambiente.
Essa nova forma de gestão, segundo Valle (2004), apoia-se na boa imagem
da empresa, e gera como conseqüência duas vantagens significativas, a primeira
delas, é a análise do ciclo de vida do produto que se reporta a ISO 14040,
identificando os efeitos de todos os componentes e processos envolvidos até a
disposição do produto final inclusive o descarte. A segunda é a rotulagem ambiental,
referente à ISO 14020, ferramenta importante para a certificação de produtos que
provocam menores impactos ambientais durante seu ciclo de vida, podendo assim
servir de sustentação na exploração do marketing ambiental, ferramenta bastante
eficaz no contexto atual para promoção dos negócios.
Para os governantes a implantação da ISO 14000 é interessante, pois
facilita à fiscalização a obediência à legislação ambiental.
No entendimento de Valle (2004), , contudo uma necessidade de
mudança de cultura que precisa ser estimulada para um novo modelo na relação do
homem com o meio ambiente. É preciso que as pessoas reflitam sobre o
comportamento no que se refere ao consumo e ao uso insustentável dos recursos
naturais, caso contrário, de nada adiantará o investimento em tecnologias e a
implantação de normas de gestão ambiental.
A resposta para essa mudança de mentalidade pode estar nas ações de
EA, não só do sistema formal de ensino, mas, sobretudo, na EA a ser praticada nas
organizações, ou seja, o sistema informal.
52
2.4 A Articulação da Educação Ambiental nas Empresas
A EA como destacada anteriormente é dever de todos, e na empresa
pode colaborar com a gestão ambiental na disseminação de uma cultura de
preservação e consequentemente na redução de impactos ambientais a níveis pré-
definidos.
As transformações ocorridas no mundo todo provocaram pressões nas
organizações e de acordo com Macedo et al. (2008) a EA passou a ser uma nova
ferramenta para a gestão nas empresas, a gestão ambiental. Ela assume posição de
destaque, especialmente no desenvolvimento da cultura organizacional e no
estabelecimento de metas para o posicionamento da imagem da empresa. E
segundo Dias (2004) isso só é possível através da conscientização crítica dos
colaboradores.
Tozoni-Reis (2004) alerta também que a EA é uma ação entre pessoas e
não deve ser pensada apenas como instrumento ideológico a serviço de metas
econômicas ou financeiras, mas como aspectos sociais, culturais. Nessa perspectiva
a EA tem como pressuposto pedagógico a articulação entre o conhecimento e a
intenção dos envolvidos nos processos de preservação da natureza. O gestor
ambiental tem, portanto a função de estabelecer a Política de Gestão Ambiental e as
práticas de proteção ambiental a serem implantadas, traçando uma íntima relação
entre o ser humano e sua atuação ética.
De acordo com Torres (2004) EA pode ser adotada também como medida
pró-ativa, desencadeando ações e práticas articuladas para a redução de consumo
de matéria-prima e energia, diminuindo retrabalhos e consumo de outros bens
naturais, evitando assim a escassez e promovendo a preservação, além disso, ela
também é instrumento de capacitação e treinamento.
Torres (2003), adverte ainda que é importante que as empresas ao
implantarem políticas ambientais não estejam interessadas somente no
cumprimento de metas ou alcance de certificação, mas atentem para o fato da
responsabilidade social, que passou a ser condição para que as empresas se
estabeleçam no mercado valorizando o ativo a reputação. Vinha (2003) também
opina:
Na era da globalização e da chamada sociedade da informação, os
ativos intangíveis (isto é, o conjunto de recursos não materiais,
como o conhecimento e a reputação) adquiriram importância
53
estratégica nos negócios. Para a empresa ter sua reputação
abalada pode significar um prejuízo incalculável. (VINHA, 2003,
p.38)
Diante disso, as empresas devem assumir uma postura voltada para a
disseminação de valores éticos e para a busca contínua de melhorias internas que
se transformem em externalidades positivas no cenário em que atuam. E para que a
sociedade possa reconhecer plenamente o caráter público das ações sociais das
empresas é fundamental que elas estejam em consonância com as políticas
públicas do país, nesse aspecto a EA pode colaborar com a gestão no sentido de
dar sustentabilidade à política ambiental adotada na empresa.
Segundo Reigota (1994) a EA não resolverá os complexos problemas
ambientais planetários, mas dentro das organizações pode influenciar diretamente
nas questões éticas, não de maneira sempre tranqüila, até porque nem todos
possuem perfil equilibrado, muitos homens ainda não se sentem parte da natureza,
mas posicionam-se à distância como se suas ações não contabilizassem resultados
significativos, daí a dificuldade em conscientizar a todos.
Na Lei Federal 9795 de Educação Ambiental de 1999, os objetivos da
EA são assim descritos:
Art. 5º Objetivos fundamentais da educação ambiental:
I - o desenvolvimento de uma compreensão integrada do meio
ambiente em suas múltiplas e complexas relações, envolvendo
aspectos ecológicos, psicológicos, legais, políticos, sociais,
econômicos, científicos, culturais e éticos;
II - a garantia de democratização das informações ambientais;
III - o estímulo e o fortalecimento de uma consciência crítica sobre a
problemática ambiental e social;
IV - o incentivo à participação individual e coletiva, permanente e
responsável, na preservação do equilíbrio do meio ambiente,
entendendo-se a defesa da qualidade ambiental como um valor
inseparável do exercício da cidadania;
V - o estímulo à cooperação entre as diversas regiões do País, em
níveis micro e macrorregionais, com vistas à construção de uma
sociedade ambientalmente equilibrada, fundada nos princípios da
liberdade, igualdade, solidariedade, democracia, justiça social,
responsabilidade e sustentabilidade;
VI - o fomento e o fortalecimento da integração com a ciência e a
tecnologia;
54
VII - o fortalecimento da cidadania, autodeterminação dos povos e
solidariedade como fundamentos para o futuro da humanidade.
Em praticamente todos os parágrafos citados anteriormente, fica
evidenciado que a EA deve ser uma ação coletiva, de cooperação entre todos e na
empresa não pode ser diferente. É preciso que todos na organização estejam
engajados para o sucesso da política ambiental estabelecida, até porque a cultura
de uma empresa não se realizada de forma isolada ou em setores, ela é de caráter
coletivo e único. Nesse sentido Oliveira & Macedo (p. 162, 2008) destaca alguns
pontos dessa unicidade na EA:
A valorização do indivíduo em sua dimensão coletiva, a
compreensão das relações sociais como tarefa da educação
ambiental;
A forte presença das idéias de integração, de trabalho coletivo,
de interdisciplinaridade na organização do ensino em todos os
níveis;
A articulação entre o conhecimento e as questões sociais;
A idéia de aquisição de conhecimentos para a prática e as idéias
sobre a história dos homens em sociedade aparecem como centrais
em suas representações de educação.
Não se pode, portanto pensar em desenvolvimento de política ambiental
sustentável em uma organização sem se preocupar com a integração e
envolvimento de todos os colaboradores, a linguagem deve ser única e sincera,
desde os altos cargos de gerência até os níveis de menor hierarquia. Aliás, a
mudança de cultura em uma organização é também considerada um trabalho de
sedução, segundo Pagès (1987, p.77).
Todo aquele que queira ser compreendido na organização deve
adotar esta linguagem para ter crédito e situar-se em relação às
normas que ela enuncia. Todo discurso que foge disso não será
entendido pois se situa fora do campo das representações coletivas
que este quadro de referências delimita. Um tal discurso não seria
nem mesmo combatido e considerado uma ameaça para os
princípios fundamentais da ética da organização, seria apenas
incongruente, irrelevante. (PAGES, 1987, p.77).
Amparadas nesses princípios de coletividade a EA na empresa deixa de ser
um fim em si mesma, e passa a ser instrumento de gestão não só para o alcance de
certificações ou cumprimento de metas, mas para posicionar a empresa com o
destaque que ela realmente merece – empresa ambientalmente responsável.
55
3 MODELO DE EDUCAÇÃO AMBIENTAL PARA A NEOQUÍMICA.
A NEOQUÍMICA é uma empresa do Grupo Limírio Gonçalves, fundada em
15 de abril de 1959, no Rio de Janeiro. Após sua aquisição em 1979 pelo
empresário Idelfonso Limírio Gonçalves foi transferido para Belo Horizonte e mais
tarde para São Paulo. Em 10 de agosto de 1989 a empresa foi estabelecida no
Distrito Agro Industrial de Anápolis (DAIA), (NEOQUIMICA, 2007).
A transferência da NEOQUÍMICA para a cidade de Anápolis-GO foi
marcada pela confiança em ser pioneira no Pólo Farmoquímico que mais tarde fora
consolidado naquele distrito industrial. Informações do site da empresa, em 2008,
demonstram que a mesma oferece aproximadamente 1.750 (um mil e setecentos e
cinquenta) empregos diretos.
A NEOQUÍMICA, como é conhecida, atua no ramo farmacêutico e
desenvolve seus produtos seguindo padrões de qualidade, segurança e respeito ao
meio ambiente.
De acordo com Gonçalves Filho (2007), recentemente a empresa recebeu
certificação da Agência Nacional de Vigilância Sanitária (ANVISA) para que o Centro
de Equivalência Farmacêutico (CEF) da NEOQUÍMICA possa fazer testes de
equivalência farmacêutica necessários para a obtenção de registros de
medicamentos genéricos e similares. A importância desses testes é porque
garantem a eficácia dos produtos, que é através deles que se verifica se os
medicamentos em processo de registro apresentam o mesmo princípio ativo, na
mesma quantidade e com as mesmas características do medicamento de referência.
Essa certificação significa um reforço no processo de controle de
qualidade e garante a confiabilidade dos medicamentos produzidos pela.
Os investimentos na estrutura tecnológica e na qualificação dos
profissionais credenciou o Laboratório Neoquímica a obter a
habilitação REBLAS (Rede Brasileira de Laboratórios Analíticos em
Saúde), instituição ligada à Agência Nacional de Vigilância Sanitária
(ANVISA). Essa certificação é o reconhecimento formal da
competência do Centro de Equivalência Farmacêutica necessários
para a obtenção de registros de Genéricos e Similares. (DORO, p.4,
2007).
56
Todo esse investimento em qualidade tem posicionado a indústria
farmacêutica em lugar de destaque no cenário nacional e internacional, e nesse
ponto vale ressaltar que o capital da empresa é inteiramente nacional.
A NEOQUÍMICA atua no desenvolvimento das seguintes atividades
farmacêuticas: (1) - Linha de produção de medicamentos sólidos; (2) - Linha de
produção de medicamentos semi-sólidos; (3) - Linha de produção de medicamentos
líquidos/gotas; (4) - Linha de medicamentos penicilínicos; (5) - Linha de embalagem
secundária de medicamentos cefalosporínicos e harmônios; insumos e materiais de
embalagem primária e secundária; (6) - Laboratórios de desenvolvimento
farmacotécnico, controle de qualidade físico-químico e microbiológico, estabilidade e
centro de equivalência farmacêutica. A linha de produtos da empresa está
segmentada basicamente em genéricos, produtos hospitalares e produtos isentos
de prescrição. O processo de fabricação é de cerca de 270 (duzentos e setenta)
medicamentos e mais de 430 (quatrocentos e trinta) apresentações diferentes de
medicamentos, uma produção em torno de 22 milhões de unidade/mês de
medicamentos, com projetos de ampliação da produção fabril para 30 milhões de
unidade/mês. (NEOQUIMICA, 2007).
A área construída da empresa é de aproximadamente 43.290 e conta
com um Centro de Distribuição - CD de aproximadamente 10.800 , possibilitando
assim o armazenamento adequado, a segurança dos produtos e o fácil sistema de
gerenciamento logístico da empresa.
De acordo com Gonçalves Filho (2007) a empresa tem se destacado
no setor farmoquímico graças aos constantes investimentos em tecnologias e
qualificação de seus profissionais.
3.1 A Responsabilidade Sócio-Ambiental da NEOQUÍMICA
A NEOQUÍMICA desenvolve atividade industrial que é potencialmente
causadora de poluição ambiental. Contudo nota-se preocupação com as práticas e
padrões de desempenho em segurança industrial, saúde ocupacional e
responsabilidade social e ambiental.
As Boas Práticas de Gerenciamento (BPG) referentes aos aspectos
sociais sempre estiveram presentes dentro do planejamento estratégico da
57
Neoquímica. Durante reuniões realizadas com os dirigentes foi percebido que a
indústria está alinhada com a visão de sustentabilidade dentro dos aspectos social,
econômico e ambiental.
No estabelecimento da Política Ambiental, sempre foram desenvolvidas
ações que tivessem como meta a preservação ambiental, a redução do consumo de
matéria-prima e energia e também ações de recuperação de danos ambientais por
ventura ocasionados. Nessa perspectiva desenvolveu inclusive projeto de
recuperação da mata ciliar próxima à nascente do Córrego Piteiras, localizado nas
proximidades da sede da empresa. O referido projeto foi denominado como Projeto
Nascente e pode ser analisado no Anexo1.
De acordo com Silva & Pons (2007) o tratamento de efluentes é sempre
um problema para indústrias que manipulam produtos químicos como é o caso da
produção de fármacos. Objetivando devolver a água da forma mais limpa possível
para a natureza, a NEOQUÍMICA, construiu recentemente uma nova Estação de
Tratamento de Efluentes (ETE). A ETE foi construída dentro das normas
estabelecidas pela ANVISA e está equipada com laboratório moderno capaz de
realizar testes de alta precisão, para verificar o grau de contaminação nos resíduos
produzidos. A figura 5, mostra o laboratório de testes de precisão da nova ETE da
NEOQUÍMICA.
FIGURA 5: Vista parcial do laboratório de testes da Estação de Tratamento de
Efluentes da NEOQUÍMICA em Anápolis-GO
58
A empresa mostra preocupação ambiental em diversas práticas e promove
anualmente a semana do meio ambiente onde são realizadas palestras para toda a
equipe de colaboradores, com enfoque na importância da preservação ambiental.
Outro destaque da empresa é quanto ao cumprimento das legislações,
não só ambientais, mas as que são necessárias para o desempenho de suas
atividades.
O avanço da NEOQUÍMICA em relação à proteção ao meio ambiente se
deu a partir de 2007 quando se iniciaram os estudos detalhados para a implantação
do seu SGA.
No primeiro momento, segundo Oliveira (2007) foram contratados técnicos
para realizarem o Estudo de Impactação Ambiental (EIA) e posteriormente
realizadas diversas reuniões para avaliação de custos e benefícios a serem
alocados e alcançados pelo projeto.
Almejando implantar um SGA que viesse atender não as exigências
legais da norma ISO 14.001, mas o sentimento de responsabilidade e dever
cumprido em relação à proteção ambiental a empresa sentiu necessidade de
desenvolver um trabalho de caráter educativo, onde os colaboradores pudessem ter
oportunidade de conhecer de fato o que é o meio ambiente e quais as necessidades
reais de protegê-lo.
Foi nessa perspectiva de trabalho que surgiu a oportunidade de
elaboração do PEAN e para tal, procedido de um diagnóstico da percepção
ambiental dos colaboradores da NEOQUÍMICA.
3.2 Diagnóstico da Percepção Ambiental na NEOQUIMICA
Ao iniciar o trabalho de pesquisa-ação na NEOQUIMICA foram feitas
diversas reuniões com chefes de seções para inteirar-se da formação dos
colaboradores. De posse de algumas informações sobre escolaridade e grau de
instruções dos funcionários foi elaborado um questionário para orientar a pesquisa e
posteriormente as ações a serem propostas no PEAN. Optou-se pela elaboração de
questionário qualitativo e quantitativo, pois de acordo com Bastos (2002), a
amplitude da pesquisa na abrangência das informações facilita o trabalho com
mapas conceituais, método este já escolhido para ser empregado no PEAN.
59
O questionário foi composto por onze (11) perguntas e foi aplicado a
oitenta (80) funcionários da NEOQUÍMICA de forma verbal, uma vez que os
encarregados de seções acreditavam que o preenchimento por escrito pelos
colaboradores poderia atrasar os afazeres de cada um. Essa decisão foi respeitada
e a sistematização da escrita foi feita pelo próprio entrevistador. Essa pesquisa foi
aplicada a funcionários nos três turnos de funcionamento da indústria nos meses de
janeiro e fevereiro de 2007.
Durante a aplicação do questionário, quando oportuno, outras
provocações eram feitas para que os pesquisados pudessem fazer comentários de
forma livre, isso aumentaria as informações e facilitaria o desempenho das tarefas
no PEAN. O questionário possuía as seguintes perguntas, descritas no quadro 2.
QUADRO 2: Questionário aplicado aos colaboradores da NEOQUÍMICA, em fevereiro
de 2007, para diagnosticar a percepção ambiental dos mesmos.
1- Há quanto tempo você trabalha na NEOQUÍMICA ?
( ) menos de 1 ano ( ) de 1 a 2 anos ( ) de 2 a 5 anos ( ) mais de 5 anos.
2- Você gosta do que faz? ( ) muito ( ) razoável ( ) não gosto
3- Você sabe sobre meio ambiente?
( ) muito ( ) pouco ( ) quase nada ( ) nada
comentários ________________________________________________________________
4- Você acha que é importante preservar o meio ambiente? Por quê?
( ) sim ( ) não ( ) mais ou menos comentários _________________________________
5- Você apaga sempre a luz quando você é o último a deixar um ambiente?
( ) sim ( ) não ( ) quase sempre ( ) nem sempre comentários _____________________
6- No setor que você trabalha você se preocupa em economizar matéria-prima? ( ) sim ( )
não Por quê? ________________________________________________________
7- E quanto a água, você considera importante economizar? ( ) sim ( ) não ( ) mais ou
menos comentários ___________________________________________________
8-Você acha que a água pode vir a acabar na Terra? ( ) acho que não ( ) acho que sim ( )
não tenho opinião formada sobre isso Comentários _____________________
9- Você gostaria de saber mais sobre meio ambiente? ( ) sim ( ) não comentários
_______________________________________________________________________
10- Você participou da semana do meio ambiente aqui na NEOQUÍMICA? ( ) sim ( )
não. Comentários _________________________________________________________
11- Qual a atividade da semana do meio ambiente você mais gosta?
( ) palestra ( ) teatro ( ) filme ( ) outros
60
Através dos resultados da pesquisa foi percebido que a empresa possui certa
estabilidade em seu quadro de funcionários, pois a maioria dos entrevistados está
na empresa a mais de dois anos, conforme mostra Figura 6.
FIGURA 6: Tempo de trabalho dos funcionários entrevistados na NEOQUÍMICA.
Na entrevista mais de 70% dos funcionários da empresa se mostraram
satisfeitos com o trabalho e afirmaram gostar do que fazem. Quando perguntados
sobre o que sabiam sobre o meio ambiente foi percebido que boa parte dos
colaboradores da NEOQUIMICA não conhecia conceitos mínimos referentes ao
meio ambiente, muitos deram respostas até certo ponto preocupantes e embora a
Figura 7 tenha mostrado que 38% dos entrevistados afirmaram que sabiam pouco
sobre o assunto, os comentários não confirmaram esse conhecimento. Vale a pena
destacar alguns: “Meio ambiente, sei sim, é a casa de cada um né?. Outro
colaborador destacou: meio ambiente são as grandes matas né, como a
Amazônia”. Outro ainda sei não senhora, mas não deve ser uma coisa
importante senão eu sabia com certeza”. Vários outros colaboradores
demonstraram não ter clareza sobre meio ambiente, poluição, degradação ambiental
e outros conceitos.
23%
29%
38%
10%
Menos de 1 ano
De 1 a 2 anos
De 2 a 5 anos
Mais de 5 anos
61
FIGURA 7: O que os funcionários da NEOQUIMICA sabem sobre os conceitos
básicos de meio ambiente; poluição, preservação ambiental e outros.
Quando questionados sobre a importância de preservar o meio ambiente,
26 pessoas afirmaram que é importante, 54 responderam que é mais ou menos
importante, e alguns comentários chamaram a atenção: Esse negócio de
preservar é coisa da televisão, as coisas da natureza nunca vão acabar”, outro
“Preservar? Não me preocupo com isso não, vou morrer mesmo, de qualquer
jeito”, outro “Tenho outras coisas mais sérias para pensar”, outro “Como
assim? O governo vai acabar com o meio ambiente também?”, outro:
“Economizar para que? Para os ricos ficarem ainda mais ricos?”. Essas
respostas confirmaram o pouco conhecimento que diversos colaboradores tinham
sobre as questões ambientais.
Ao serem perguntados sobre o hábito de apagar as luzes ao deixar o
ambiente, as respostas dos colaboradores foram surpreendentes. A maioria 64%
dos entrevistados, afirmaram que não apagavam a luz ao deixar o ambiente, e
alguns comentários mostraram que esse era um fato que ocorria não na
empresa, mas também nas residências dos mesmos. Figura 8.
19%
38%
35%
8%
Muito
Pouco
Quase nada
nada
62
FIGURA 8: Hábito de apagar as luzes ao deixar o ambiente
Sobre economizar matéria-prima na empresa, 93% responderam que sim,
é importante economizar e apenas 7% acha que o é importante. Os comentários
para essa questão mostraram que aproximadamente 72% dos funcionários pensava
nessa economia não como forma de proteger o meio ambiente, mas pelo medo de
serem demitidos.
Quanto a economizar água, os resultados foram preocupantes, os dados
mostraram que apenas 12% dos entrevistados responderam que é importante
economizar, 5% respondeu não ser importante e 83% acha que é mais ou menos
importante. Algumas expressões, refletem o descaso com a economia de recursos
naturais. “Isso é coisa da televisão, a água não vai acabar nunca”, outro “Nunca
pensei nisso”, outro “Já tenho que economizar com as compras de casa ainda
vou me preocupar com a água?”, outro “A água é de graça, para que
economizar?”. As pessoas demonstraram o saber que a água é um recurso
natural não renovável.
A pesquisa revelou que 92% dos colaboradores gostariam de saber mais
sobre meio ambiente. Essa informação pode ser vista na Figura 9, e foi sem dúvida
uma informação importante para o trabalho, pois mostrou certa predisposição dos
colaboradores em aprender.
11%
64%
14%
11%
Sim
Não
Quase sempre
Nem sempre
63
FIGURA 9: Você gostaria de saber mais sobre meio ambiente?
Sobre a participação na semana do meio ambiente na NEOQUIMICA,
mais de 90% dos colaboradores afirmaram que haviam participado. Um
colaborador afirmou:Já participei e gostei especialmente do teatro que foi
apresentado”, outro, “Participei e gostei de saber sobre o lixo”, outro “Já
participei e gostei do lanche que foi servido”. A Figura 10 mostra que a atividade
que mais gostaram foi a apresentação do teatro, com 53% de preferência, seguido
das palestras com 28% e 16% para a exibição de filmes.
FIGURA 10: Atividades da semana do meio ambiente na NEOQUIMICA que os
funcionários mais gostaram
92%
8%
sim
não
28%
53%
16%
3%
palestra
teatro
filme
outros
64
3.3 Plano de Educação Ambiental para a NEOQUIMICA - PEAN
Por toda a literatura discutida até aqui fica evidente que a EA é complexa
para ser proposta, especialmente dentro de organizações. Pelas suas peculiaridades
ela exige a participação efetiva e espontânea de todos. Não basta que a diretoria
tenha interesse em implantá-la e destine recursos para isso, é imprescindível que
todos os colaboradores sejam despertados para sua significância.
Ciente de toda a problemática que envolve a EA, o PEAN foi pensado e
elaborado alicerçando-se nas prerrogativas da teoria ausubeliana, tendo como norte
a promoção da aprendizagem significativa. Segundo Ausubel (1968) novos
conceitos são aprendidos na medida em que são percebidos claramente como
informações significativas, capaz de aguçar a estrutura cognitiva já existente no
indivíduo, provocando a retenção da informação e tornando-se suporte para
alicerçar outros conhecimentos. Nesse aspecto Napolitano & Lariucci, descreve:
A experiência cognitiva não se restringe à influência direta dos
conceitos já aprendidos significativamente sobre os componentes da
nova aprendizagem, mas abrange também modificações
significativas em atributos relevantes da estrutura cognitiva pela
influência do novo material. O processo da aprendizagem
significativa é caracterizado por uma articulação dos aspectos
específicos da estrutura cognitiva com as novas informações,
através da qual estas adquirem significado e são integradas à
estrutura cognitiva de maneira não-arbitrária, contribuindo para
diferenciação, elaboração e estabilidade dos conceitos preexistentes
e também da própria estrutura cognitiva. (NAPOLITANO &
LARIUCCI, 2001, p.121)
Como o propósito era desenvolver uma cultura sobre a importância de
cuidar do meio ambiente, onde todos pudessem sentir-se ambientalmente
responsáveis, fez-se necessário que os conceitos apresentados tivessem
significância, assim ficariam internalizados na estrutura cognitiva de cada um. Dessa
forma procurou-se trabalhar de maneira a valorizar o conhecimento do aprendiz e
sua história de vida, potencializando o diálogo permanente, o pensar coletivo, com
estímulo constante à discussão, à construção de hipóteses, ao enfrentamento das
dúvidas e ao desenvolvimento de habilidades de análise, comparação,
argumentação, síntese e intervenção.
Nessa perspectiva de que o PEAN pudesse tornar-se um instrumento
pedagógico de revalorização da ética, tão necessária para a conscientização
65
ecológica, optou-se por trabalhar com mapas conceituais que privilegiassem valores
culturais, responsabilidades e ações práticas em defesa do meio ambiente.
O mapa conceitual da estrutura do PEAN ficou definido conforme Figura
11.
FIGURA 11: Arquitetura Conceitual do Plano de Educação Ambiental da
NEOQUÍMICA, Anápolis-GO
Segundo Ausubel (2000), a produção de material instrucional seguindo o
princípio da diferenciação progressiva, deve apresentar primeiro os conceitos ou
idéias gerais, diferenciando-se progressivamente até chegar ao final com conceitos
ou idéias mais específicas. A argumentação do autor para defender este ponto de
vista está na forma natural de aposição dos seres humanos frente a uma situação de
aprendizagem em que a área de conhecimento é total ou parcialmente nova para o
aprendiz. De acordo com Ausubel (2000) a estrutura cognitiva humana, organiza-se
de forma hierárquica, onde os conceitos mais gerais ocupam posição inicial no
vértice da estrutura, progressivamente assimilam posições mais específicas e
diferenciadas.
Referenciando-se, portanto, na diferenciação progressiva da teoria
ausubeliana foi definido para o PEAN o conceito maior como Sensibilização:
SENSIBILIZAÇÃO
:
CONHECENDO O MEIO
AMBIENTE
Meio Ambiente:
Percepção da
Responsabilidade
Meio Ambiente:
Ações Concretas de
Proteção
Consolidando o
SGA da
Neoquímica
Meio Ambiente e Sociedade:
Dever de todos enquanto
cidadão
66
conhecendo o meio ambiente, essa escolha foi para que todos pudessem
entender o significado real de meio ambiente e se sensibilizassem pela preservação
ambiental, esse por sua vez estaria ligado a três outros conceitos em posição
horizontal,: o primeiro meio ambiente, percepção e responsabilidades, onde
estaria sendo trabalhado a responsabilidade de cada um para com o meio em que
vive, o segundo: meio ambiente, ações concretas, onde se definiriam ações e
responsabilidades individuais e em grupos, e o terceiro: consolidação do SGA da
NEOQUÍMICA, nesse conceito já seria trabalhado a efetivação do SGA com o
cumprimento de todas as metas definidas na política ambiental da empresa. As
setas com linhas cheias mostram o direcionamento do trabalho e a estruturação
adequada para o trabalho hierárquico de cada conceito, conforme sugerido pela
teoria cognitivista ausubeliana, as linhas pontilhadas sugerem a retro alimentação
dos conceitos estruturantes, consolidando assim o aprendido. Por fim todos esses
conceitos estão associados e direcionados a uma última etapa: meio ambiente e
sociedade dever de todos enquanto cidadão, nesse ponto o desejo é que cada
colaborador se sinta responsável não pelas ações propostas na empresa, mas
que esses conceitos extrapolem muros e passem a fazer parte da rotina de cada
cidadão.
Objetivos do PEAN
O objetivo maior do PEAN é desenvolver uma cultura de preservação
ambiental na empresa NEOQUÍMICA que seja capaz não de consolidar o seu
SGA de forma eficiente, mas que provoque todos os colaboradores a sentirem-se
agentes de transformação social usando de forma consciente matérias-primas e
bens naturais não renováveis, de modo a garantir a qualidade de vida na empresa e
na comunidade em que vivem.
De forma mais específica deseja-se trabalhar os conceitos essenciais de
meio ambiente de modo a torná-los compreensíveis para todos os colaboradores da
NEOQUÍMICA, sensibilizando-os quanto à necessidade de cuidar do planeta Terra.
Propor ações educativas como medida de preservação ambiental e redução de
gastos na empresa. Apresentar as metas da política de preservação ambiental da
empresa, de forma significativa, para que os funcionários reconheçam a importância
de praticá-las adequadamente, contribuindo assim para a solidificação do SGA e
para o desenvolvimento de uma cultura de preservação ambiental.
67
Metodologia
Com a preocupação em trabalhar de forma coerente, numa postura capaz
de provocar mudança de cultura, em relação às questões ambientais, a metodologia
adotada para o trabalho foi inteiramente voltada para a aprendizagem significativa,
sugerida pela teoria de Ausubel e corroborada por Oliveira & Macedo quando
afirmam que:
O modelo mecanicista, utilizado para resolver problemas, não
parece apto para interpretar a complexidade ambiental e sua
problemática. O apoio de um novo modelo teórico, de uma nova
ciência e de uma nova ética, que proponha reflexões críticas não
apenas sobre os eixos básicos de conhecimento, mas também sobe
os mecanismos articuladores, ajudará a construir uma
aprendizagem significativamente sobre o meio ambiente. Oliveira &
Macedo (2008, p.161)
Dessa forma o trabalho foi estruturado em três módulos, a saber:
Módulo I – Conhecendo e Construindo Meu Ambiente de Trabalho
O primeiro módulo foi elaborado com o intuito de promover um “despertar”
em todos os colaboradores diretos da NEOQUÍMICA para a urgência da
preservação ambiental.
Nesse módulo foi previsto a realização de palestras e seminários, exibição
de peças teatrais e vídeos que enfocam conceitos referentes ao meio ambiente
como poluição, degradação ambiental, uso de recursos naturais, necessidade de
preservação da fauna e da flora, desenvolvimento sustentável, entre outros.
Para que a aprendizagem seja efetivamente estruturada é preciso que
todos tenham consciência dos conceitos a serem aprendidos, por isso a importância
de trabalhar de acordo com o mapa conceitual estabelecido na elaboração do plano,
fazendo nesta primeira etapa a conceituação e a sensibilização dos colaboradores
para as questões ambientais.
Módulo II – Exercitando Pequenas Práticas
Como o número de funcionários da empresa Neoquímica é bem extenso,
cerca de 1.750 (um mil setecentos e cinqüenta) profissionais e os ambientes de
trabalho possuem peculiaridades diversas, no módulo II as atividades foram
propostas para serem aplicadas em pequenos grupos, separados,
preferencialmente, por setores e no máximo com vinte participantes em cada grupo.
68
Nessa etapa as atividades previstas foram direcionadas para cada grupo,
conforme mostra o Quadro 3.
QUADRO 3: Tarefas específicas para cada grupo de funcionários da NEOQUÍMICA
no Módulo II do plano de educação ambiental.
Ação Responsável Tarefa a ser desenvolvida Periodicidade/
participação
Reuniões
para
motivação
das
equipes.
Gestor
ambiental,
educador
ambiental e
chefes de
seções.
-Motivar cada membro da equipe para
que desliguem as luzes ao deixar os
ambientes
- Motivar o grupo para usar de forma
adequada o equipamento de
segurança;
- Incentivar o grupo a tapar
adequadamente os cestos de lixo;
-Incentivar o grupo a separar
adequadamente o lixo para a
reciclagem;
-Incentivar o grupo a economizar água;
-Incentivar o grupo a usar
adequadamente a matéria-prima,
evitando assim o desperdício;
-Motivar os colaboradores para que
mantenham os ambientes de trabalho
sempre limpos, evitando assim o gasto
exagerado de produtos de limpeza;
- Orientar e motivar o grupo a
transportar de maneira adequada os
produtos e matérias-primas.
-Orientar e motivar o grupo para a
higienização adequada tanto do
ambiente de trabalho como pessoal;
-Motivar o grupo para que estejam
atentos sobre os pequenos gestos que
podem contribuir significativamente
para a preservação ambiental, tanto
dentro da empresa como fora.
Essas reuniões
devem ser
realizadas de
vinte em vinte
dias por um
período de três
meses
consecutivos.
Cada grupo
deverá se
reunir de forma
isolada e todos
deve participar.
Reuniões
de
integração e
socialização
do grupo e
apresentaçã
o do Módulo
III
Gestor
ambiental,
educador
ambiental e
chefes de
seções
-Socializar com todo o grupo a
experiência vivida na realização das
atividades e discussão de novas tarefas
possíveis de serem realizadas.
-Apresentar o Módulo três aos grupos,
de forma a motivá-los sobre a
necessidade da continuidade dos
trabalhos.
Essas reuniões
devem
acontecer ao
final do terceiro
mês, com a
reunião de
todos os grupos
de cada turno.
69
Ao findar o Módulo II é importante que o gestor ambiental, juntamente com
o educador ambiental e os chefes imediatos de cada seção façam avaliação das
atividades realizadas dando feedbackpositivo quando oportuno, para que o grupo
se sinta motivado a continuar o trabalho no Módulo III. Segundo Oliveira & Macedo
(2008), a valorização dos trabalhadores de forma coletiva e a compreensão das
relações sociais é capaz de promover a articulação do conhecimento e das questões
sociais e assim realizar transformações significativas no meio em que vivem.
Módulo III – Efetivando o SGA no Laboratório Neoquímica
O Módulo III foi descrito como etapa importante do processo, pois irá
articular as ações de educação ambiental e a efetivação do SGA. É uma etapa que
deve contar com a participação de todos, desde os funcionários da produção até a
alta direção. Nesse aspecto Oliveira & Macedo, advertem:
O sucesso do SGA vai depender do comprometimento da alta
direção de integrá-lo ao planejamento global da empresa; do
envolvimento de todos os setores e de todas as pessoas
responsáveis pela sua implementação; dos recursos humanos,
físicos e financeiros necessários; do dinamismo e da revisão
periódica. (OLIVEIRA & MACÊDO, 2008, p.170).
Sendo assim, é imprescindível que todos tenham conhecimento do SGA
da empresa, não só as normas a serem seguidas, mas também os objetivos a serem
alcançados. No módulo III, se apresentado a todos os funcionários da
NEOQUÍMICA o SGA da empresa com definição de toda sua política ambiental.
As normas de padronização serão discutidas com cada setor de maneira a
confirmar a viabilidade do projeto e a importância do envolvimento de todo o grupo.
De acordo com Dias (2004) geralmente a implantação de novos projetos na
organização gera desconforto nos colaboradores quando a proposta o é
percebida como necessária e aplicável. Nessa perspectiva o trabalho deve ser
direcionado de forma a atingir e preservar um equilíbrio dinâmico entre objetivos,
meios e atividades a serem desenvolvidas.
Neste módulo será detalhado, portanto, passo-a-passo o que cada equipe
e setor devem fazer para alcançar o cumprimento das metas estabelecidas no SGA.
Estão previstas também ações de treinamento não de educação ambiental, mas
também para estudo técnico.
70
QUADRO 4: Matriz de treinamento sugerida para implantação do Sistema de Gestão
Ambiental da NEOQUIMICA, Anápolis-GO, 2008.
Treinamento Participantes
Palestra sobre a importância da norma ISO
14001:2004 e motivação para sua
implantação.
Presidência, Diretores Gerências,
Coordenações e Lideranças
Curso de interpretação da norma ISO
14001:2004
Coordenações e Lideranças
Identificação e avaliação de aspectos e
impactos
Gestor ambiental, coordenadores e
analistas.
Curso de auditoria interna do SGA Gestor ambiental e equipe
Gerenciando o processo de mudança e Team
Bulding
Comissão interna de meio ambiente
Auditor Líder Certificado (ISO 14001:2004) Gestor ambiental e equipe
Cursos sobre a legislação ambiental brasileira
Presidência e Diretores Gerências
Coordenações, Lideranças e toda a
equipe de gestão ambiental
Treinamentos de emergência
Demais colaboradores prestadores
de serviços
Outros cursos de qualificação em avaliação
com o RH (Otimização de processos,
requisitos legais, sistemas de gestão,
indicadores de desempenho)
Área ambiental
Palestras de divulgação e conscientização
sobre as questões ambientais (vários temas)
Coordenações e lideranças,
todos os colaboradores de cada
seção e
prestadores de serviços
Fonte: Organização a partir da política de gestão ambiental elaborado para a Neoquímica
Após a implantação do Módulo III as atividades serão direcionadas para o
Módulo IV.
Módulo IV – Monitoramento e avaliação do PEAN
No Módulo IV vai estabelecer relação entre ações de motivação,
monitoramento e avaliação de cada uma das etapas realizadas, de acordo com o
Quadro 5.
71
QUADRO 5: Ações a serem desenvolvidas no módulo IV do plano de educação
ambiental da NEOQUÍMICA, Anápolis-GO
Ação Responsável Periodicidade Observação
Reuniões para
motivação das
equipes
Gestor ambiental e
equipe
mensalmente
Seminários
sobre a
importância do
meio ambiente
Gestor ambiental e
equipe com a
participação de
convidados da área
ambiental a serem
definidos em
momento oportuno.
Anualmente, de
preferência na
semana do meio
ambiente em junho.
Poderão ser
preparados
atividade de
teatro, palestras e
outros sobre
temas
relacionados ao
meio ambiente
Realização de
avaliações das
ações de
educação
ambiental
implantadas.
Gestor ambiental e
equipe
mensalmente As reuniões
servirão para
mostrar a eficácia
das ações ou a
necessidade de
correções nas
mesmas
Criação de
grupos e
comissões de
proteção
ambiental
Gestor ambiental, e
demais pessoas
interessadas em
promover ações
educativas tanto na
empresa quanto fora
da mesma
Não existe um
período definido e
nem uma
obrigatoriedade para
esta ação. Ela
deverá ser
estimulada porem
deve acontecer de
forma voluntária.
Outras ações poderão surgir a partir do interesse dos colaboradores da
NEOQUÍMICA; o que se espera é que o alcance da certificação ISO 14.001 não
finde o projeto de EA dentro da empresa.
A EA deverá ter continuidade para que a empresa cumpra o seu papel
social de responsabilidade para com a comunidade.
Cronograma
O PEAN teve sua implantação iniciada em junho de 2007.
O Módulo I se estendeu de junho a novembro de 2007.
O módulo II foi iniciado em dezembro de 2007 e finalizado em março de
2008.
72
O módulo III teve início em abril de 2008 e possui término previsto para
setembro de 2008. Logo após o encerramento do módulo III será dado início a
implantação do Módulo IV, que terá como meta cuidar da avaliação e monitoramento
das atividades de EA de forma continuada, portanto sem previsão de término.
Recursos
Os recursos para a realização do PEAN foram orçados em
aproximadamente R$ 110.000,00 (cento e dez mil reais) e segundo a diretoria
financeira, os mesmos estão orçados e garantidos até o final de 2008. Após esse
período será feito novo cálculo para manutenção do projeto e a previsão
orçamentária continuará anualmente.
Responsáveis direto pelo projeto
Gestor ambiental da NEOQUIMICA.
Educadora ambiental – responsável pela elaboração do projeto.
3.4 Resultados Preliminares
O SGA da indústria Neoquímica ainda encontra-se em fase de
implantação, contudo o PEAN foi iniciado no ano de 2007 e conta com alguns
resultados possíveis de serem descritos.
Segundo Landim (2008), o envolvimento dos colaboradores nas práticas
de proteção ambiental são consideradas passos importantes para a implantação
do SGA. Na área administrativa o consumo de papel A4 era de 600 (seiscentas
resmas/mês) e com a conscientização dos colaboradores sobre a necessidade de
reduzir gastos de matéria-prima, já foram percebidos redução em cerca de 3%
(dezoito resmas/mês) e já é notório também a preocupação de todos no setor com a
coleta seletiva.
Outro ponto importante a destacar é o cuidado de todos os funcionários
com a manutenção da limpeza e organização dentro da indústria. Esse resultado é
satisfatório porque a diminuição do uso de produtos de limpeza consequentemente
interfere na redução da produção de resíduos líquidos. Nesse aspecto pode-se
ressaltar que não foi contabilizado, ainda, o gasto com material de limpeza, mas o
73
encarregado pelo setor afirma que o consumo diminuiu consideravelmente e arrisca
inclusive uma previsão otimista de economia de pelo menos 5% ao mês até o fim do
primeiro semestre de 2008.
Ressalta-se ainda que a participação nas palestras, eventos e reuniões de
trabalho tem sido satisfatória, com a presença em média, de pelo menos 87% dos
funcionários. Esse dado é significativo porque a participação é voluntária, não existe
nenhuma obrigatoriedade para a participação. Para ilustrar esses dados o Quadro 6
mostra a participação dos funcionários na etapa de implantação do Módulo I em
junho de 2007.
QUADRO 6: Palestras e eventos realizados na primeira semana da implantação do
Módulo I do PEAN – maio e junho de 2007 na NEOQUÍMICA, Anápolis-GO
Evento Número de
Participantes
Data Observações
Palestra I Tema:
Meio Ambiente:
Responsabilidade de
Todos.
Palestrante: Prof. Ms.
Juliana Rodrigues
1.394 31/05/2007 A palestra foi exibida nos
três turnos de
funcionamento da indústria
para que tivesse o alcance
de todos os colaboradores.
Filme Impactos
Ambientais.
1.411 01/06/2007 Idem observação anterior
Teatro Consciência
Ambiental
Grupo Teatral:
GARRA
1.521 01/06/2007 Idem observação anterior
Palestra II Tema:
Desenvolvimento
Sustentável
Palestrante: Prof.
Rosalina Lima Leite do
Nascimento
1.476 02/06/2007 Idem observação anterior
Distribuição de mudas 1720 03/06/2007 As mudas foram
distribuídas aos
funcionários com o
objetivo de sensibilizá-los
para as questões
ambientais
74
Além das atividades da Semana do Meio Ambiente foram realizadas oito
(8) reuniões de trabalho com encarregados dos diversos setores da empresa, entre
os meses de junho e setembro de 2007, sendo que em cada reunião houve a
participação de aproximadamente 52 pessoas em média, esse número representa
98% dos chefes das principais seções da NEOQUÍMICA.
Na etapa de preparação e implantação do Módulo II foram realizadas 6
(seis) reuniões em cada seção, entre os meses de outubro e dezembro de 2007,
totalizando 132 (cento e trinta e duas) reuniões com a participação média de 93%
dos funcionários de cada seção, atingindo assim a 1.581 (um mil quinhentos e
oitenta e um) colaboradores das diversas seções.
O módulo III foi iniciado em abril de 2008 e estão acontecendo as
reuniões para apresentação do SGA a todos os colaboradores. A participação
continua acima de 90% em todos os eventos, o que pode ser considerado
satisfatório para o projeto. Em relação as outras etapas do módulo III estão previstas
para acontecerem gradativamente até meados de setembro de 2008.
Logo após o encerramento do módulo III será iniciado o módulo IV,
possivelmente em 20 de setembro de 2008. Os demais resultados poderão ser
contabilizados a medida em que avançar as ações dos dois últimos módulos.
CONSIDERAÇÕES FINAIS
As mudanças no cenário econômico originaram pressões por parte dos
consumidores no mundo todo, criando assim novas formas competitivas e exigindo
das empresas metas eficazes no planejamento estratégico, e que ao mesmo tempo
posicione-as como organizações cumpridoras da responsabilidade social.
Aliados aos objetivos maiores das empresas de maximizar lucros e reduzir
custos somam-se outros de igual importância, os objetivos cio-ambientais. De
acordo com Tachizawa & Carvalho (2004) as razões para a adoção de práticas de
gestão ambiental não são apenas o cumprimento da legislação, mas, sobretudo,
referem-se à conscientização da importância da preservação do meio ambiente para
atender as exigências do mercado exportador e as reivindicações da comunidade
que se preocupa com o meio ambiente saudável e a qualidade de vida no planeta.
Dessa forma, pelo estudo realizado pode-se concluir que ser competitivo no
mercado e preservar o meio ambiente são objetivos complementares e nunca
excludentes.
75
Percebe-se pelo alcance do estudo realizado, que a EA embora seja
exigida por Lei Federal, ainda não é praticada a contento nas indústrias, conforme
Thomaz (2007), muitas delas estão preocupadas apenas em cumprir normas e
metas, exigidas para o funcionamento das atividades ou para o alcance de
certificações.
Quanto à pesquisa-ação realizada na NEOQUÍMICA foi possível perceber
que o uso de mapas conceituais e a diferenciação progressiva sugeridos pela teoria
ausubeliana, facilitou a compreensão de conceitos ambientais e tornou a
aprendizagem significativa para os colaboradores. A participação nos eventos
realizados, palestras, seminários e teatro, mostraram que a EA é possível de ser
realizada em ambientes de trabalho e que a mesma pode tornar-se aliada
importante da gestão, uma vez que a conscientização dos colaboradores diminui o
consumo de energia, matéria-prima e amesmo retrabalhos; o “despertar cultural”
gera compromisso ético não na preservação ambiental, mas em todas as
atividades a serem desenvolvidas.
O PEAN foi elaborado procurando aproximar-se ao máximo da teoria
construtivista de David Ausubel, com enfoque voltado para a aprendizagem
significativa e até onde foi implantado, o que se nota é que as pessoas são capazes
de lutar pela preservação ambiental, e muitas vezes não o fazem pelo fato de
ignorarem a importância desse ato.
Embora não seja fácil mudar paradigmas, quando os indivíduos entendem
a real necessidade de preservação ambiental, esse conhecimento se torna
significativo e a ação passa a ser espontânea. Isso ficou evidente na fala de um
colaborador da NEOQUÍMICA em reunião realizada em 10 de setembro de 2007,
“Eu não me preocupava mesmo com esse negócio de meio
ambiente, nem tão pouco com a quantidade de material que eu
gastava, eu pensava que isso era problema do patrão, hoje sei que
isso é problema de todos nós aqui na empresa, quanto mais nós
gastarmos, por exemplo com energia, menor vai ser nossa
contribuição para o bem estar de nossos filhos, netos, ou bisnetos”
(SILVA, 2007).
A manifestação desse funcionário reforça a esperança de construção de
um amanhã melhor. Talvez as ações do PEAN o tenham sido ainda significativas
para alguns funcionários da empresa, mas com certeza é o começo de uma ação
que poderá contagiar mais e mais pessoas nessa causa tão importante que é a
preservação do meio ambiente.
76
REFERÊNCIAS
AGUIAR, M. A . A . & ARRAIS, S. D. Sistema de Gestão Ambiental de acordo com a
NBR ISO 14001: desafios e perspectivas. In: MACÊDO. K.B (org.) Gestão Ambiental
e Organizações: Interfaces possíveis. Ed. Vieira. Goiânia, p.199, 2008.
AUSUBEL, D. P. Educational Psychology: a Cognitive View. New York: Holt,
Rinehart and Winston, 1968.
______________Aquisição e Retenção de Conhecimentos: Uma Perspectiva
Cognitiva. Lisboa. Paralelo Editora. 2000.
BASTOS, A.V.B. Mapas Cognitivos e a Pesquisa Organizacional: Explorando
Aspectos Metodológicos. Estudos de Psicologia, vol. 7. Natal : Edufrn, 2002, pp. 65-
77. Disponível
em: < http://redalyc.uaemex.mx/redalyc/pdf/261/26170908.pdf >. Aceso em: 06 Ago
2007.
BRASIL. Constituição da República Federativa do Brasil. 1988.
BRASIL. Lei Federal nº 6938, publicada no diário oficial em 31 de agosto de 1981.
_______.Lei Federal nº 7347, publicada no diário oficial em 24 de julho de 1985.
_______Lei Federal nº 9795, publicada no diário oficial em 27 de abral de 1999.
CANDIANI, G. Educação Ambiental: percepção e práticas sobre Meio Ambiente de
estudantes do ensino fundamental e médio. Revista Eletrônica Mestrado de
Educação Ambiental, Vol. 14, p. 42, p.53. Janeiro a junho de 2005.
DIAS, G.F. Educação Ambiental: Princípios e Práticas. São Paulo, SP: Ed. Gaia
Ltda, 2004.
DIAZ, A .P. Educação Ambiental como projeto.Porto Alegre, 2002.
77
DONAIRE, Denis. Gestão ambiental na empresa. 2. ed. São Paulo: Atlas, 1999.
DORO, L. Centro de Equivalência Farmacêutica da Neoquímica. Revista Neo
Notícias, Anápolis-GO, Ed. 35, ano 2, p. 4, p.5. Abril/maio de 2007.
FARIAS, K.M. O. Os impactos de um programa de gestão ambiental nos processos
e nas pessoas.In: MACÊDO. K.B (org.) Gestão Ambiental e Organizações: Interfaces
possíveis. Ed. Vieira. Goiânia, p.161, p194. 2008.
GADOTTI, M. Pedagogia da Terra. 5ª ed. São Paulo: Ed. Peirópolis, 2007.
GONÇALVES FILHO, M. A. L. Revista Neo Notícias, Anápolis-GO, Ed. 35, ano 2, p.
4, p.5. Abril/maio de 2007.
HAWKEN, P. LOVINS, A. LOVINS, L. H. Capitalismo natural. São Paulo: Cultrix,
2000.
HARRINGTON, H. James. A implementação da ISO 14000: como atualizar o
sistema de gestão ambiental com eficácia. São Paulo, Editora Atlas, 2001.
KIPERSTOK, A . et al. Prevenção da poluição, Brasília: SENAI/DN, 2002.
LANDIM, I.C. Gestora Ambiental da NEOQUÍMICA, em entrevista concedida no dia
03/03/2008 na Indústria Farmacêutica Neoquímica, Anápolis-GO.
MACEDO. K. B. et al.: Gestão Ambiental e Organizações: interfaces possíveis.
Goiânia-GO: Ed. UCG/ ed. Vieira, 2008.
MOREIRA, M. A .Teorias de Aprendizagem. São Paulo: EPU, 2003.
MOREIRA, M. e MASINI, E. "Aprendizagem Significativa - A teoria de David
Ausubel". São Paulo: Editora Moraes, 1982.
78
NAPOLITANO, Hamilton B.; LARIUCCI, Carlito. Alternativa para a Inter-Ação, Rev.
Fac. Educ.Goiânia, UFG, 26 (2): 119-129, jul./dez. 2001.
NEOQUÍMICA. Disponível em:< http://www.neoquimica.com.br/site> Acesso em: 05
ago. 2007.
NOVAK, J.D., GOWIN, D.B. Learning How to Learn . Cambridge. Cambridge
University Press. 1984.
OLIVEIRA.A & MACÊDO.K.B. A Educação Ambiental e a Formação de Gestores
Ambientais: Entre o discurso e as práticas. In: MACÊDO. K.B (org.) Gestão
Ambiental e Organizações: Interfaces possíveis. Ed. Vieira. Goiânia, p.161, p194.
2008.
OLIVEIRA, R.F. Visão integrada em meio ambiente, Brasília, SENAI/DN, 2003.108p.
OLIVEIRA, Z. A . B. Gerente de garantia da qualidade da NEOQUÍMICA, em
entrevista realizada no dia 17/03/2007 na Indústria Farmacêutica Neoquímica,
Anápolis-GO.
PASQUALETTO & MELO, Trilha sensitiva no memorial do cerrado da Universidade
Católica de Goiás, in: 24º CONGRESSO BRASILEIRO DE ENGENHARIA
SANITÁRIA E AMBIENTAL. Anais...Belo Horizonte - MG, 2007. p. 346,
PÀGES, Max et al. O poder nas organizações: a dominação das multinacionais
sobre os indivíduos, São Paulo: Atlas, 1987.
PONTES, NETO, J. A. S. Teoria de aprendizagem significativa de David Ausubel:
perguntas e respostas. Série-Estudos-Periodicos do Mestrado em Educação da
UCDB. Campo Grande-MS, n21. p.117-130, jan/jun.2006.
PRAKASH A . Greening the firm: the politcs of corporate environmentalism.
Cabridge: Cabridge University, 2000.
79
REIGOTA, M. O que é educação ambiental. São Paulo: Ed. Brasiliense, 1994.
ROBERT, K. The natural step: a história de uma revolução silenciosa. Rio de
Janeiro, Campus, 2002.
SILVA, R.C & BARROS, G. F. Produção mais limpa (P+1) no Brasil: vantagens e
limitações. In. ENCONTRO NACIONAL SOBRE GESTÃO EMPRESARIAL E MEIO
AMBIENTE, 7, São Paulo, 2003. Anais, São Paulo USP/FGV. 2003. p.1330-1343. 1-
CD-ROM.
SILVA, C. Colaborador da NEOQUÍMICA em entrevista concedida no dia 10 de
setembro de 2007, Indústria Farmacêutica Neoquímica, Anápolis-GO.
SILVA & PONS. Aplicação de métodos físicos químicos de fracionamento da
matéria orgânica para caracterização de efluentes domésticos em sistemas de
tratamento por lodos ativados, in: 24º CONGRESSO BRASILEIRO DE
ENGENHARIA SANITÁRIA E AMBIENTAL., Anais... Belo Horizonte-MG, 2007. p.
346
TIBOR, Tom. ISO 14000: um guia para as normas de gestão ambiental. São
Paulo: Futura, 1996
TIBOR, T. & FELDMAN, I. “ISO 14000: um guia para as normas de gestão
ambiental.”Tradução: Bazán Tecnologia e Linguística, Futura, São Paulo, 1996.
TACHIZAWA, Takeshy. Gestão Ambiental e Responsabilidade Social Corporativa:
estratégias de negócios focadas na realidade brasileira. 3.ed. São Paulo: Atlas,
2005.
THOMAZ, C.E. Práticas de Educação Ambiental. REMEA- Rev. Eletrônica Mestr.
Educ. Ambient. FUFRG – RG, ISSN 1517-1256, vol. 19, p. 70, p.87, julho a
dezembro de 2007.
80
TORRES, E. M. M. Fundamentos legais e econômicos aplicados aos processos de
gestão ambiental nas indústrias. SENAI, Departamento Nacional, Brasília, 2004.
TOZONI-REIS, M. Educação ambiental: natureza, razão e história. Campinas:
Autores Associados, 2004.
VALLE, Cyro Eyer do. Qualidade Ambiental ISO 14000. 5.ed. São Paulo: Senac,
2004.
VINHA. V. Economia do meio ambiente. Teoria e Prática. Rio de Janeiro: Campus,
2003.
81
ANEXOS
Anexo 1 Projeto Nascente da DBO Engenharia empresa contratada pela
Indústria Farmacêutica Neoquimica Ltda para fazer o estudo de impacto
ambiental. Este projeto foi inserido nesta Dissertação conforme autorização da
empresa executante e da empresa contratante, devendo ser anexado em sua
integra.
82
83
84
85
86
87
88
89
90
91
92
Livros Grátis
( http://www.livrosgratis.com.br )
Milhares de Livros para Download:
Baixar livros de Administração
Baixar livros de Agronomia
Baixar livros de Arquitetura
Baixar livros de Artes
Baixar livros de Astronomia
Baixar livros de Biologia Geral
Baixar livros de Ciência da Computação
Baixar livros de Ciência da Informação
Baixar livros de Ciência Política
Baixar livros de Ciências da Saúde
Baixar livros de Comunicação
Baixar livros do Conselho Nacional de Educação - CNE
Baixar livros de Defesa civil
Baixar livros de Direito
Baixar livros de Direitos humanos
Baixar livros de Economia
Baixar livros de Economia Doméstica
Baixar livros de Educação
Baixar livros de Educação - Trânsito
Baixar livros de Educação Física
Baixar livros de Engenharia Aeroespacial
Baixar livros de Farmácia
Baixar livros de Filosofia
Baixar livros de Física
Baixar livros de Geociências
Baixar livros de Geografia
Baixar livros de História
Baixar livros de Línguas
Baixar livros de Literatura
Baixar livros de Literatura de Cordel
Baixar livros de Literatura Infantil
Baixar livros de Matemática
Baixar livros de Medicina
Baixar livros de Medicina Veterinária
Baixar livros de Meio Ambiente
Baixar livros de Meteorologia
Baixar Monografias e TCC
Baixar livros Multidisciplinar
Baixar livros de Música
Baixar livros de Psicologia
Baixar livros de Química
Baixar livros de Saúde Coletiva
Baixar livros de Serviço Social
Baixar livros de Sociologia
Baixar livros de Teologia
Baixar livros de Trabalho
Baixar livros de Turismo