Download PDF
ads:
GERALDO SCHUMANN CUNHA
“USINA DIESEL” EM USINAS HIDRELÉTRICAS
Dissertação apresentada ao Programa
Interunidades de Pós Graduação em Energia da
Universidade de São Paulo (Instituto de
Eletrotécnica e Energia; Escola Politécnica;
Instituto de Física e Faculdade de Economia e
Administração) para a obtenção do título de
Mestre em Energia.
Orientação: Prof. Dr. Geraldo Francisco Burani
São Paulo
2006
ads:
Livros Grátis
http://www.livrosgratis.com.br
Milhares de livros grátis para download.
AUTORIZO A REPRODUÇÃO E DIVULGAÇÃO TOTAL OU PARCIAL DESTE
TRABALHO, POR QUALQUER MEIO CONVENCIONAL OU ELETRÔNICO,
PARA FINS DE ESTUDO E PESQUISA, DESDE QUE CITADA A FONTE.
FICHA CATALOGRÁFICA
Cunha, Geraldo Schumann.
“Usina diesel” em usinas hidrelétricas / Geraldo Schumann Cunha;
orientador Geraldo Francisco Burani – São Paulo, 2006.
131p.: il. ; 30 cm.
Dissertação (Mestrado - Programa Interunidades de Pós-Graduação
em Energia) – EP / FEA / IEE / IF da Universidade de São Paulo.
1. Usinas Hidrelétricas. 2. Usinas a Diesel
3. Recursos Energéticos 4. Geração de Energia Elétrica I. Título.
ads:
Dedicatória
Dedico esta Dissertação de Mestrado à minha
mãe Eulália Rennó Schumann Cunha, professora
do ensino primário de Minas Gerais; ao meu pai
Jair Cunha (in memorian), ex-combatente da 2ª
guerra mundial e alfaiate; à minha esposa Magali
Coli Schumann e ao meu filho Henrique Coli
Schumann.
Agradecimento
Agradeço ao misericordioso Deus pela saúde e disposição para conclusão deste trabalho.
Agradeço à minha paciente família, esposa e filho, pela compreensão da importância deste
projeto para mim, apoiando-me e renunciando às horas de convivência e lazer.
Agradeço aos familiares, especialmente à minha mãe, e aos amigos que me apoiaram nesta
jornada.
Agradeço, também aos professores, colegas e funcionários (em especial à secretária
Aparecida Rosa de Souza Tarábola) do IEE-USP (Instituto de Eletrotécnica e Energia da
Universidade de São Paulo) pela amizade, compreensão e pelos momentos convividos,
aprendizados e trocas de experiências.
Agradeço à Voith-Siemens Hydro Power Generation (em especial ao Sr. Dr. Henrique Prado
Alvarez e Sr. Mário Antônio de Almeida) que disponibilizaram-me horário para cursar as
disciplinas necessárias para realização desta dissertação.
Agradeço às empresas DCML-Distribuidora Cummins Minas S/A (em particular, ao Sr.
Giuseppe Eduardo Bellezza), à Leme Engenharia – MG (especialmente ao Sr. Dejair Soares
Porto), à Quater Engenharia (destacadamente ao Sr. Gladstone Ramos), à Copem Engenharia
(em particular, ao Sr. Sérgio Rocha), à COGEN – SP (Sr. Walter T. Yoshida) e às companhias
geradoras de energia hidrelétrica pelas informações prestadas e disponibilizadas.
Agradecimento aos professores da banca examinadora Dr. Délvio Franco Bernardes (UNIFEI
– Itajubá/MG), Dr. José Aquiles Baesso Grimoni ((PIPGE/USP) pelos comentarios, análises e
aconselhamentos e uma gratidão muito especial ao meu orientador, Dr. Geraldo Francisco
Burani, pela sua atenção, amizade, compreensão e confiança. MUITO OBRIGADO.
Epígrafe
“Quando a alma, ao termo de mil hesitações e
desenganos, cravou as raízes para sempre num
ideal de amor e de verdade, podem calcá-la e
torturá-la, podem-na ferir e ensangüentar, que,
quanto mais a calcam, mais ela penetra no ideal
que busca, mais ela se entranha no seio ardente
que deseja”.
Guerra Junqueiro
RESUMO
CUNHA, G.S. “Usina diesel” em usinas hidrelétricas. 2006.131p. Dissertação de Mestrado
- Programa Interunidades de Pós-Graduação em Energia. Universidade de São Paulo.
Esta dissertação de mestrado refere-se ao estudo da viabilidade do uso de “usina diesel” acima
de 500 kVA, para fornecimento de energia elétrica aos equipamentos auxiliares elétricos de
usinas hidrelétricas no Brasil, como uma alternativa ao uso de único grupo motor diesel-
gerador (“grupo singelo”) que, atualmente, é importado para valores acima de 500 kVA.
Assim, baseado em uma análise exemplificativa, pretende-se obter subsídios para se decidir a
melhor opção entre importar grupo motor diesel-gerador de grande capacidade ou comprar, no
mercado brasileiro, “usina diesel” (formada por 02, 03 ou mais grupos motor diesel-gerador
operando em paralelo), considerando-se os aspectos de preço, instalação, operação e
manutenção.
E, para maior entendimento deste tema, esta dissertação apresentará um breve conceito de
cargas elétricas de uma usina hidrelétrica (incluindo os critérios de classificação de cargas
essenciais, de carga permanente, de carga de ponta e de demanda máxima), das classes de
potências de grupo motor diesel-gerador e do estado da arte de “usina diesel” no Brasil.
Também, serão apresentados exemplos sobre critérios de cálculo para grupo motor diesel-
gerador, exigências de fabricante para unidade hidrogeradora (relativos aos mancais escora /
combinado e regulador de velocidade) e de necessidades / critérios do usuário final
(companhias produtoras de energia hidrelétrica).
Palavras chaves: usina hidrelétrica; serviços auxiliares elétricos; “usina diesel”; paralelismo;
divisão de cargas.
ABSTRACT
CUNHA, G.S. “Diesel power plant” in hydroelectric power plants. 2006.131p. Masters
Dissertation - Post-Graduation in Energy Inter-units Program / Universidade de São Paulo.
This masters dissertation refers to the feasibility study of using "diesel power plants" over 500
kVA as the energy supply for the auxiliary electrical equipment of hydroelectric power plants
in Brazil, as an alternative to the use of single diesel generator sets which, nowadays, is
imported for outputs above 500 kVA.
Therefore, using an example-based analysis, it is intended to obtain subsidies for allowing one
to decide which is the best option: importing a large capacity diesel generator set or buying, in
the brazilian market, a “diesel power plant” (consisting of 2, 3 or more diesel generator sets
operating in parallel), considering price, installation, operation and maintenance aspects.
Furthermore, for a better understanding, this masters dissertation will present a brief concept
of the electrical loads in a hydroelectric power plant (including classification criteria such as
essential, permanent, peak and maximum demand), of the output classes of diesel generator
sets and of the state-of-the-art of “diesel power plants” in Brazil.
There will also be presented examples of calculation criteria for diesel generator sets,
manufacturer demands for the hydroelectric main power unit (related to the combined thrust
and guide bearing and turbine governor) and examples of the necessity / criteria of the end
user (hydroelectric power producer utilities).
Key-words: hydroelectric power plant, electrical auxiliary services, diesel power plant,
parallel operation, load sharing
LISTA DE FIGURAS
Pág.
Figura 1 - Vista geral da UHE Itaipu - lago e barragens 27
Figura 2 - Conduto forçado da UHE Itaipu 28
Figura 3 - Vista geral de uma subestação elétrica em alta tensão 29
Figura 4 - Vista de equipamentos de uma subestação elétrica em alta tensão 30
Figura 5 - Linha de transmissão de energia elétrica em “circuito simples” 31
Figura 6 - Linha de transmissão de energia elétrica em “circuito duplo” 31
Figura 7 - Exemplo de empreendimento hidrelétrico em diagrama de blocos 33
Figura 8 - Ilustração em corte de uma unidade hidrogeradora 36
Figura 9 - Barramento blindado de fases isoladas - vista monofásica 40
Figura 10 - Barramento blindado de fases isoladas - vista trifásica 41
Figura 11 - Vista de um disjuntor trifásico em baixa tensão elétrica 43
Figura 12 - CCM – vista geral 45
Figura 13 - Banco de baterias estacionárias 47
Figura 14 - Sala de baterias estacionárias com exaustão inadequada 55
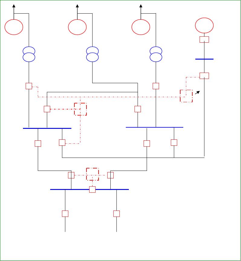
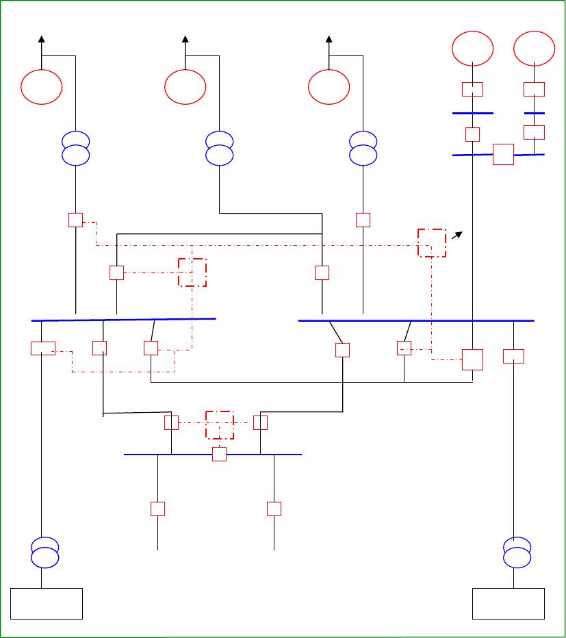
Figura 15 - Desenho unifilar geral de uma usina hidrelétrica 71
Figura 16 - Vista geral de um grupo motor diesel-gerador de 500 kVA máximos 73
Figura 17 - Vista gráfica da classificação “stand-by” 77
Figura 18 - Vista gráfica da classificação “contínuo ou prime power” 78
Figura 19 - Vista gráfica da classificação “básica ou base power” 79
Figura 20 - Foto de uma “usina diesel” em usina hidrelétrica 83
Figura 21 - Visão geral de uma “usina diesel” 88
Figura 22 - Desenho unifilar geral para os serviços auxiliares elétricos - de uma 100
Usina hidrelétrica
Figura 23 - Vista frontal de um painel de sincronismo e paralelismo - de uma 109
“Usina diesel”
LISTA DE TABELAS
Pág.
Tabela 3.1 - Exemplo de lista de cargas de uma unidade hidrogeradora - 58
Com turbina tipo “Kaplan”
Tabela 3.2 - Exemplo de lista de cargas de uma subestação de alta tensão - 61
Associada a uma usina hidrelétrica
Tabela 3.3 - Exemplo de lista de cargas do vertedouro e cargas gerais - de uma 62
Usina hidrelétrica
Tabela 3.4 - Exemplo de lista de cargas para cálculo de demanda máxima - de uma 66
Usina hidrelétrica (com turbina “Kaplan”)
Tabela 3.5 - Dados gerais de grupo motor diesel-gerador (fabricantes variados) 80
Tabela 3.6 - Resumo parcial e preliminar de “usina diesel” no Brasil - 02/2006 - 87
Geração
Tabela 3.7 - Resumo parcial e preliminar de “usina diesel” no Brasil - 02/2006 - 87
Cogeração
Tabela 3.8 - Potências totais de UHE´s em operação e outorgadas no Brasil - 2006 89
Tabela 5.1 - Comparativo entre “usina diesel” e “grupo singelo” de 900 kVA - 114
Fevereiro / 2003
Tabela 5.2 - Comparativo entre “usina diesel” e “grupo singelo” de 900 kVA - 114
Fevereiro / 2006
Tabela 5.3 - Comparativo entre “usina diesel” e “grupo singelo” de 650 kVA - 115
Setembro / 2002
Tabela 5.4 - Comparativo entre “usina diesel” e “grupo singelo” de 650 kVA - 115
Fevereiro / 2006 - Sem expurgo parcial do IGP-M
Tabela 5.5 - Comparativo entre “usina diesel” e “grupo singelo” de 650 kVA - 116
Setembro / 2002
Tabela 5.6 - Comparativo entre “usina diesel” e “grupo singelo” de 650 kVA - 116
Fevereiro / 2006 - Com expurgo parcial do IGP-M
Tabela 6.1 - Exemplos de grupo motor diesel-gerador em usina hidrelétrica 125
LISTA DE SIGLAS – INSTITUIÇÕES
ABNT - Associação Brasileira de Normas Técnicas
ANSI - American National Standard Institute
ANEEL - Agência Nacional de Energia Elétrica
COGEN SP - Associação Paulista de Cogeração de Energia
DIN - Deutsches Institut Für Normung
FEI - Faculdade de Engenharia Industrial (integrante do Centro Universitário da
FEI)
FGV - Fundação Getúlio Vargas
IEC - International Electro-technical Commission
IEE - Institution of Electrical Engineers
IEE-USP - Instituto de Eletrotécnica e de Energia da USP
ISO - International Organization for Standardization
IGP-M - Índice Geral de Preços de Mercado (publicado pela FGV)
MME - Ministério das Minas e Energia
NEMA - National Electrical Manufactures Association
ONS - Operador Nacional do Sistema Elétrico
UFU - Universidade Federal de Uberlândia
UNICAMP - Universidade Estadual de Campinas
UNIFEI - Universidades Federal de Itajubá
USP - Universidade de São Paulo
VDE - Verband Deutscher Elektrotechniker
VSPA - Voith Siemens Hydro Power Generation Ltda – São Paulo
LISTA DE ABREVIATURAS – TERMOS TÉCNICOS
AT - alta tensão
BT - baixa tensão
CA - corrente alternada
CC - corrente contínua
CCM - centro de comando de motores
CCM1 - centro de comando de motores 1 (análogos aos demais centros de comando
de motores)
CF - casa de força
EPC - Engineering Procurement and Construction
FC - fator de carga
GMG - grupo motor diesel-gerador
GMG1 - grupo motor diesel-gerador 1 (análogos aos demais grupos motor diesel-
gerador)
IP - taxa de redução de disponibilidade por manutenção programada
LS - load sharing
LTP - limited prime power
MT - média tensão
NBR - norma brasileira
PA - potência assegurada
PCH - pequena central hidrelétrica
PDG - painel de distribuição geral
PDGA - painel de distribuição geral do lado A
PDGB - painel de distribuição geral do lado B
PDG-VT - painel de distribuição geral do vertedouro
PEXT - painel de alimentação externa
PEXT1 - painel de alimentação externa 1 (análogos aos demais painéis de alimentação
externa)
PGD - painel do grupo motor diesel-gerador
PGD1 - painel do grupo motor diesel-gerador 1 (similares aos demais painéis do
grupo motor diesel-gerador)
PL - painel de iluminação e tomadas
PMG - permanent magnet generator
PRP - prime power
PSIN - painel de sincronismo e paralelismo do grupo diesel
RT - regulador de tensão
RV - regulador de velocidade
SAE - serviços auxiliares elétricos
SDSC - sistema digital de supervisão e controle
SE - subestação
SF
6
- gás hexafluoreto de enxofre
TEIF - taxa equivalente de indisponibilidade forçada
TD - tomada d´água
TRA - transformador de potência abaixador auxiliar
TRA1 - transformador de potência abaixador auxiliar do hidrogerador 1(1 (similares
aos demais transformador de potência abaixador auxiliar)
TREX - transformador de potência abaixador auxiliar relativo ao painel de
alimentação externa
TREX1 - transformador de potência abaixador auxiliar relativo ao painel de
alimentação externa 1 (análogos aos demais transformadores)
UD - usina diesel
UHE - usina hidrelétrica
UPS - uninterruptible power supply
UTE - usina térmica
VT - vertedouro
LISTA DE SÍMBOLOS
kVA - quiloVolt-Ampére
A - Ampére
kV - quiloVolt
kW - quiloWatt
P
N
- potência ativa nominal disponibilizada (em kW)
η - letra grega para representação de rendimento da carga (física)
S
N
- potência aparente nominal (em kVA)
P
C
- potência ativa consumida da fonte de energia (em kW)
Q - potência reativa (em kVAr)
kVAr - quiloVolt-Ampére reativo
cos - função matemática trigonométrica “cosseno”
φ - letra grega para representação de ângulo (matemática / geometria)
cos φ - fator de potência da carga
j - símbolo matemático para números complexos
tg - função matemática trigonométrica “tangente”
I
P
- corrente de partida do motor elétrico
I
N
-
corrente nominal do motor elétrico
I
P
/I
N
- relação entre corrente de partida e corrente nominal do motor
h/a - hora/ano
% - porcentagem
V - Volt
dB - deciBell
m - metro
mm - milímetro
kg - quilograma
s - segundo
MW - megaWatt
GW - gigaWatt
S - potência elétrica aparente ou potência total
U - tensão elétrica
I - corrente elétrica
I
CP
- corrente total de partida
x”
d
- reatância subtransitória de eixo direto
U - queda de tensão
mA - miliAmpére
ºC - grau Célsius
min - minuto
m
2
- metro quadrado
SUMÁRIO
1. INTRODUÇÃO
2. OBJETIVO E JUSTIFICATIVA
2.1. OBJETIVO
2.2. JUSTIFICATIVA
3. CONCEITOS GERAIS
3.1. INTRODUÇÃO
3.2. USINAS HIDRELÉTRICAS
3.2.1. Introdução
3.2.1.1. Visão geral de um empreendimento hidrelétrico
3.2.1.2 Conceito sobre turbina hidráulica
3.2.1.3. Conceito sobre gerador elétrico
3.2.1.4. Ilustração em corte de uma “unidade hidrogeradora”
3.2.2. Condições operativas das unidades hidrogeradoras
3.2.3. Sistema auxiliar elétrico
3.2.3.1. Em corrente alternada
3.2.3.1.1. Transformador de potência abaixador auxiliar
3.2.3.1.2. Painéis de distribuição geral e de carga
3.2.3.1.3. Painéis de Iluminação e Tomadas
3.2.3.1.4. Painel de alimentação externa
3.2.3.1.5. Grupo motor diesel-gerador
3.2.3.2. Em corrente contínua
3.2.4. Serviços auxiliares elétricos
3.2.4.1. Introdução
3.2.4.2. Importância dos serviços auxiliares elétricos
3.3. CARGAS ELÉTRICAS SUPRIDAS PELOS SERVIÇOS AUXILIARES
ELÉTRICOS
3.3.1. Introdução
3.3.2. Cargas elétricas da casa de força
3.3.3. Cargas elétricas da subestação elétrica
3.3.4. Cargas elétricas da tomada d´água e do vertedouro
3.4. CRITÉRIOS PARA CARGAS ELÉTRICAS E PARA DEMANDAS
3.4.1. Introdução
3.4.2. Cargas essenciais
3.4.3. Cargas permanentes
3.4.4. Cargas de ponta
3.4.5. Demanda instantânea e demanda média
3.4.6. Demanda máxima provável
3.5. FONTES DE ENERGIA ELÉTRICA PARA OS SERVIÇOS AUXILIARES
ELÉTRICOS
3.5.1. Fontes primárias internas
3.5.1.1 Introdução
3.5.1.2 Fonte primária interna específica
3.5.1.3 Fonte primária interna comum
3.5.2. Fonte secundária externa
3.5.3. Fonte de emergência
3.6. GRUPO MOTOR DIESEL-GERADOR PARA USINA HIDRELÉTRICA
3.6.1. Introdução
3.6.2. Classificação de potências
3.6.3. Composição geral de um grupo motor diesel-gerador
3.6.4. “Usina diesel”
3.6.5. Condições de dimensionamento
4. “USINA DIESEL” PARA USINA HIDRELÉTRICA COM TRÊS
UNIDADES HIDROGERADORAS
4.1. PREMISSAS DE CONFIGURAÇÃO ADOTADAS
4.2. DESCRIÇÃO FUNCIONAL DA CASA DE FORÇA
4.2.1. Transferência automática
4.2.2. Sistema de alívio de cargas
4.2.3. Controle e supervisão de grupo motor diesel-gerador
4.2.4. Partida e parada de grupo motor diesel-gerador
4.3. ANÁLISE TÉCNICA
5. EXEMPLO COMPARATIVO DE “USINA DIESEL” E “GRUPO
SINGELO”
5.1. EXEMPLO PARA 900 kVA – CONTÍNUO
5.2. EXEMPLO PARA 650 kVA – CONTÍNUO
5.3. ANÁLISE ECONÔMICA
6. EXEMPLO COMPARATIVO DE “USINA DIESEL” E “GRUPO
SINGELO”
6.1. EXEMPLO PARA 900 kVA – CONTÍNUO
6.2. EXEMPLO PARA 650 kVA – CONTÍNUO
6.3. ANÁLISE ECONÔMICA
7. CONCLUSÃO
8. RECOMENDAÇÃO
9. REFERÊNCIA BIBLIOGRÁFICA
19
1. INTRODUÇÃO
As usinas hidrelétricas (UHE) brasileiras, que necessitam de fornecimento de energia elétrica
de emergência acima de 500 kVA máximos para os serviços auxiliares elétricos da casa de
força (CF), em sua quase totalidade, utilizam um único grupo motor diesel-gerador (GMG)
importado, ao invés de se usar uma “usina diesel” (UD).
Embora, atualmente o conceito de “usina diesel” (vários grupos motor diesel-gerador de
potência menor em paralelo, cuja potência total equivale a um único grupo motor diesel-
gerador de maior potência (aqui denominado de “grupo singelo”)) seja amplamente conhecido
e utilizado em diversos setores da sociedade mundial, a adoção desta concepção em usinas
hidrelétricas no Brasil não é prática comum.
Tal dificuldade deve-se às presentes dúvidas quanto ao fato da “usina diesel” ser capaz de
atender aos requisitos técnicos de operação, comando, proteção e controle, além de
questionamentos sobre manutenção e área de instalação.
20
2. OBJETIVO E JUSTIFICATIVA
2.1. OBJETIVO
Esta dissertação de mestrado tem por objetivo a discussão da viabilidade da aplicação de
“usina diesel” em usinas hidrelétricas a serem implantadas no Brasil.
Neste contexto, a discussão será através de análises exemplificativas onde serão considerados
critérios de projeto de engenharia elétrica e exigências tanto de fabricante de unidades
hidrogeradoras como de usuários finais (companhias geradoras de energia hidrelétrica), bem
como quesitos de manutenção, sobressalentes e pós-venda.
Além do propósito acima, o autor pretende, também, contribuir para o desenvolvimento de
procedimentos e critérios para esclarecimento de dúvidas e questionamentos quanto ao uso de
“usina diesel” em usinas hidrelétricas, notadamente nos quesitos específicos de paralelismo,
operação e proteção e carregamento.
21
2.2. JUSTIFICATIVA
De um modo geral, a parcela maior do mercado mundial para o grupo motor diesel-gerador de
energia elétrica é composto pelos setores industrial, comercial, residencial (condomínios) e
hospitalar. Para tais segmentos não há necessidades de se ter uma maior complexidade em
controle, comando, proteção e operação do grupo motor diesel-gerador.
Porém, para os grupos motor diesel-gerador importados, acima de 500 kVA máximos, a
serem usados em usinas hidrelétricas, será necessário uma lógica (painel) adicional de
interface entre o grupo motor diesel-gerador e o sistema digital de supervisão e controle
(SDSC) da usina hidrelétrica, por exemplo.
Complementarmente, há falta de literatura sobre “usina diesel”, voltada para aplicação em
usinas hidrelétricas, detalhando melhor os critérios específicos para dimensionamento,
aterramento, sincronismo, paralelismo, operação e proteção e carregamento.
Assim, falta de literatura e de quantidade significativa de referências práticas em usinas
hidrelétricas (em funcionamento) dificultam a aceitação de “usinas diesel”.
Isto ocorre pelo fato das companhias geradoras de energia hidrelétrica, em geral, focarem
atendimento às exigências técnicas e, com isso, adquirirem grupos motor diesel-gerador de
potências maiores que 500 kVA (máximos e importados), ao invés de se implementar “usina
diesel” com grupos motor diesel-gerador de potências menores.
Neste contexto, além de dúvidas sobre eficácia e eficiência de “usina diesel”, os fatores que
dificultam a aplicabilidade da mesma em usinas hidrelétricas podem ser resumidos em:
- Opção dos fabricantes de motores diesel por não fabricarem, no Brasil, motores diesel
para grupo motor diesel-gerador acima de 500 kVA máximos;
- Existência, na maioria das companhias geradoras de energia hidrelétrica, da prática de se
adotar um único grupo motor diesel-gerador;
22
- E, conforme acima mencionado, falta de referências práticas em quantidade significativa
e falta de literaturas explícitas sobre “usina diesel” para aplicação em usinas hidrelétricas.
Torna-se importante esta discussão, pois toda usina hidrelétrica necessita de uma geração de
energia elétrica de emergência como alternativa para o restabelecimento da usina hidrelétrica
(no caso de ausência total de energia para os serviços auxiliares elétricos da UHE. (black-
out)) e para suprir as necessidades de energia elétrica para serviços mínimos de segurança
(iluminação de emergência, alarmes, vigilância, comunicação, etc).
Isto é, toda usina hidrelétrica necessita de energia elétrica para manter a integridade física do
empreendimento e ter capacidade para partir uma unidade hidrogeradora, uma vez que o
sistema de energia em corrente contínua não é para estas finalidades.
Como no atual modelo de desverticalização (distinção entre empresas do setor elétrico em
geradoras, distribuidoras e empresas transmissoras), é evitado o uso de energia elétrica
externa como fonte alternativa à falta de energia derivada das unidades hidrogeradoras, a
fonte de emergência, através de grupo motor diesel-gerador, é imprescindível.
Assim, mostrando-se a viabilidade do uso de “usina diesel”, a indústria nacional será
incrementada, uma vez que não haverá necessidade de importação (para os casos acima de
500 kVA máximos), além de se colaborar com a balança de comércio exterior.
Em suma, justifica-se a presente dissertação para, com maiores esclarecimentos, ter-se um
embasamento maior sobre aplicação de “usina diesel” em usina hidrelétrica e, com isso,
contribuir para a ruptura da prática do uso de “grupo singelo”, até então adotada.
23
3. CONCEITOS GERAIS
3.1. INTRODUÇÃO
Para o desenvolvimento desta dissertação de mestrado, o autor, que trabalha na área de
fabricação de geradores elétricos e de turbinas hidráulicas, além do fornecimento dos demais
equipamentos elétricos para usinas hidrelétricas, utilizou também de sua vivência profissional,
ou seja, de sua experiência adquirida em diversas etapas de vários empreendimentos
hidrelétricos de portes e configurações variadas.
Tais empreendimentos foram tanto para empresas estatais como para empresas privadas, bem
como para “empresas consórcios” nas modalidades de Engineering Procurement and
Construction (EPC) e chave na mão (turn-key).
Assim, o autor participou da elaboração de propostas técnicas (inclusive de especificações
técnicas); proferiu palestras técnicas (pela empresa onde trabalha (Voith Siemens Hydro
Power Generation Ltda – São Paulo (VSPA)) tanto internas (curso de usina hidrelétrica) como
externas (de divulgação tecnológica)).
As palestras externas foram ministradas em eventos culturais de diversas instituições de
ensino tais como: Universidade Federal de Itajubá (UNIFEI), Universidade Estadual de
Campinas (UNICAMP), Universidade Federal de Uberlândia (UFU) e Faculdade de
Engenharia Industrial (FEI - integrante do Centro Universitário da FEI).
O autor também atuou em administração de contratos e trabalha, atualmente, com
coordenação de projeto elétrico e com coordenação de fornecimento de equipamentos e
sistemas elétricos para usina hidrelétrica (incluindo os componentes e interfaces referentes à
casa de força, à subestação de alta tensão elétrica, às linhas de transmissão de energia elétrica,
à tomada d´água e ao vertedouro). Em todas estas atividades, houve grande interação com
empresas projetistas elétricas tradicionais do Brasil e com fornecedores de equipamentos.
24
Assim, nesta dissertação de mestrado, o autor promoveu uma consolidação de diversas
especificações técnicas, memoriais de cálculo, critérios e procedimentos de projeto,
agregando, assim, sua experiência ao tema através de um exemplo de “usina diesel”
(constituída por dois grupos singelos) aplicável a uma usina hidrelétrica com três unidades
hidrogeradoras. Para tal, o autor efetuou um levantamento do estado da arte da concepção
“usina diesel” em usinas hidrelétricas e das restrições da unidade hidrogeradora, além de
sistematizar os critérios e premissas de dimensionamento de energia emergencial para usina
hidrelétrica.
Dessa forma, o autor preferiu não citar detalhadamente as identificações dos
empreendimentos hidrelétricos, dos documentos de projeto (impedimentos de divulgação),
uma vez que a idéia geral é resultante dessa simbiose entre o cotidiano profissional do autor e
sua interação com empresas.
Logo, muitos conceitos e critérios foram discutidos e consolidados em reuniões de trabalho
referentes aos projetos energéticos onde o autor participou efetivamente.
Desta maneira, vários tópicos, abordados pelo autor nesta dissertação, representam práticas
comuns, possíveis de serem constatadas nas diversas obras já entregues ou sendo construídas.
Naturalmente, quando possível, o autor fez as citações pertinentes ou utilizou identificações
fictícias.
Entretanto, nos itens agradecimento e referências bibliográficas, as citações generalizadas
foram efetuadas.
25
3.2. USINAS HIDRELÉTRICAS
3.2.1. Introdução
Entende-se por usina hidrelétrica como sendo um aproveitamento energético que disponibiliza
energia elétrica nos terminais dos geradores elétricos síncronos, devidamente excitados, a
partir do acionamento de turbinas hidráulicas por fluxos de água.
3.2.1.1. Visão geral de um empreendimento hidrelétrico
Em termos gerais, um empreendimento hidrelétrico, no modelo atual de desverticalização, é
composto de dois blocos interligados por uma linha de transmissão, chamada, normalmente,
de linha curta. Tais blocos são: usina hidrelétrica e subestação elétrica (SE) associada.
A seguir, estes blocos serão mais detalhados, no tocante a equipamentos, funções e
subdivisões.
* “Bloco usina hidrelétrica”:
Neste bloco, têm-se duas partes: “parte relativa à casa de força” e “parte relativa ao
conjunto tomada d´água (TD) e vertedouro (VT)”.
- “Parte relativa à casa de força”:
Nesta parte, em termos gerais, há dois setores de equipamentos, sendo um “setor de
geração” e o outro, “setor de transformação”.
- “Setor de geração” (interno à casa de força):
É, basicamente, composto pela unidade hidrogeradora (turbina hidráulica e gerador
elétrico) e pelos equipamentos associados para regulação e proteção, para operação,
para medição e faturamento de energia elétrica e para comando e controle.
26
Também fazem parte deste os equipamentos e sistemas referentes aos serviços
auxiliares eletromecânicos e a interligação entre este setor e o setor seguinte.
- “Setor de transformação” (geralmente, externo à casa de força):
Este setor é composto pelo transformador de potência elevador e equipamentos
associados de proteção e manobra, para possibilitarem uma tensão elétrica de
transmissão superior a de geração.
Por motivos técnico-econômicos e dependendo da potência gerada e transmitida,
destaca-se que, na maioria dos casos, a interligação entre transformador elevador e
terminais do gerador elétrico dos dois setores acima citados, é feita por barramentos
blindados de fases isoladas (pressurizados ou não).
Destaca-se, também que a tensão elétrica de geração é em média tensão elétrica
(MT) enquanto que a transmissão de energia elétrica é efetuada, geralmente, em alta
tensão elétrica (AT).
- “Parte relativa ao conjunto tomada d´água e vertedouro”:
Na tomada d´água, a água é captada para acionamento das turbinas, através de um
sistema de adução que, em geral, poderá ser por condutos forçados ou túneis de adução
(escavados em rocha com revestimento ou não).
No vertedouro, é escoado o excesso de água que não passará pelas turbinas ou é escoada
água em outras manobras como, por exemplo, para garantir vazão sanitária (atender as
necessidades hídricas à jusante).
Estas necessidades vão desde o abastecimento de água para cidades até às atividades
agropecuária e industrial, para o caso do empreendimento hidrelétrico não estiver em
operação ou, quando em operação, não houver vazão hídrica suficiente.
27
A “Figura 1”, a seguir, mostra uma visão aérea da “Usina Hidrelétrica Itaipu” onde se tem:
- Posição 1: o lago de Itaipu (“represa” – “lado de montante”);
- Posição 2: barragem principal (neste caso, se localiza a “tomada d´água”): representa o
divisor entre o “lado de montante” e o “lado de jusante”;
- Posição 3: o conduto forçado (vide “Figura 2”);
Figura 1 - Vista geral da UHE Itaipu - lago e barragens
Fonte: Curso interno VSPA (2002)
- Posição 4: casa de força (onde estão localizadas as unidades hidrogeradoras / equipamentos
associados e os canais de fuga – “lado de jusante”);
- Posição 5: vertedouro (aqui, localizam-se a barragem do vertedouro, suas comportas e sua
rampa de escoamento (“tobogã”)).
1
2
3
4
5
28
A “Figura 2” abaixo evidencia a dimensão do diâmetro (10,5 m) do conduto forçado (posição
1) da “Usina Hidrelétrica de Itaipu” quando comparado à estatura (1,70 m) de um ser humano
(posição 2).
Figura 2 - Conduto forçado da UHE Itaipu
Fonte: Curso interno VSPA (2002)
* “Bloco subestação elétrica”:
No “bloco subestação elétrica associada”, em termos genéricos, localiza-se o conjunto de
equipamentos de alta tensão elétrica para proteção, manobra e para medição e faturamento
de energia elétrica.
Tais equipamentos são dispostos em configurações variadas dependendo da concepção da
subestação elétrica que pode ser projetada nas configurações do tipo “barra simples” e
2
1
29
“barra dupla”, tipo “disjuntor e meio” e “anel”, etc. Destaca-se que a subestação pode ser
concebida com estruturas metálicas ou de concreto, dependendo das especificações dos
clientes, das tensões envolvidas e etc.
A subestação elétrica pode ser ao tempo (convencional, isolação através do ar o que faz a
SE ocupar grandes áreas, semelhante a campos de futebol) ou abrigada (com isolação
através do gás SF
6
(hexafluoreto de enxofre) que, devido ao seu alto índice dielétrico,
necessita de pequena área).
Pode-se dizer que a subestação elétrica é exatamente a interface entre o empreendimento
hidrelétrico e o sistema elétrico (interligado ou não) externo ao mesmo.
A “Figura 3” mostra uma visão geral de uma subestação elétrica em alta tensão com os
diversos equipamentos de manobra, de proteção e medição.
Figura 3 - Vista geral de uma subestação elétrica em alta tensão
Fonte: Curso interno VSPA (2002)
30
A “Figura 4” representa um disjuntor monofásico de alta tensão com 08 pólos isolados a
SF
6
(posição 1), um secionador de alta tensão aberto (posição 2), além de estruturas
metálicas (posição 3) e de anéis equalizadores anti-corona (posição 4).
Figura 4 - Vista de equipamentos de uma subestação elétrica em alta tensão
Fonte: Curso interno VSPA (2002)
A interligação entre a subestação elétrica e o sistema elétrico é feita, em geral, através de
linhas de transmissão de energia elétrica em alta tensão (conhecidas por “linhas longas”), as
quais podem ser projetadas tanto em corrente alternada como corrente contínua e os valores
de tensão elétrica são padronizados conforme normas técnicas.
Estas linhas de transmissão possuem diversas configurações, desde linha de transmissão em
um ou mais circuito simples até em circuitos duplos (vide “Figuras 5 e 6”, a seguir) e suas
torres de transmissão possuem diversos formatos de construção (“siluetas”) já testadas e
padronizadas pelas diversas empresas de geração e de transmissão de energia elétrica.
1
2
3
4
31
Figura 5 - Linha de transmissão de energia elétrica em “circuito simples”
Fonte: Curso interno VSPA (2002)
Figura 6 - Linha de transmissão de energia elétrica em “circuito duplo”
Fonte: Curso interno VSPA (2002)
32
Tais configurações dependem, entre outros fatores, da tensão elétrica de transmissão (valor e
tipo (alternada ou contínua)), da capacidade da linha de transmissão (energia elétrica a ser
transmitida), do grau de redundância, do destino final da linha, das condições ambientais, etc.
As linhas de transmissão (“curta” ou “longa”), dependendo da configuração do
empreendimento hidrelétrico, serão partes do escopo de fornecimento para este bloco.
Estes blocos, partes e setores estão representados na “Figura 7”, que, ilustrando um
empreendimento hidrelétrico simplificado, resume o acima descrito.
Nesta figura há linhas tracejadas separando os blocos da “casa de força” e da “subestação” em
alta tensão elétrica, as quais são interligadas por “linha de transmissão curta”, separando as
partes “casa de força” e “tomada d´água e vertedouro”, além dos setores de “geração” e de
“transformação”.
Observando a “Figura 7” abaixo, pode-se constatar que:
- A posição 1 indica a unidade hidrogeradora (composta de turbina hidráulica e gerador
elétrico);
- A posição 2 indica a interligação (barramentos blindados ou cabos de média tensão) entre
os terminais do gerador elétrico e os do transformador de potência elevador (posição 3);
- A posição 3 indica tanto os enrolamentos do primário (em média tensão elétrica, igual à
tensão elétrica de geração) como os enrolamentos do secundário (em alta tensão elétrica,
igual ao valor da tensão elétrica de transmissão) do transformador de potência elevador.
- As posições 7 e 8 indicam a “parte relativa ao conjunto tomada d´água e vertedouro”,
sendo tomada d´água e vertedouro indicados pela posição 7 e o sistema de adução de água
(condutos forçados ou túneis de adução) indicado pela posição 8.
33
Bloco “usina hidrelétrica” (UHE) Bloco “subestação” (SE)
Parte “TD/VT” Parte “casa de força” (CF)
Setor de geração Setor de transformação
Figura 7 – Exemplo de empreendimento hidrelétrico em diagrama de blocos
Fonte: Curso interno VSPA (2002)
Desse modo, as posições 1, 2, 3, 7 e 8 representam o “bloco usina hidrelétrica”, onde as
posições 1, 2 e 3 compõem a “parte relativa à casa de força” (sendo as posições 1 e 2, o “setor
de geração” e a posição 3, o “setor de transformação”).
Já as linhas de transmissão de energia elétrica são indicadas pelas posições 4 (linha curta, que
interliga o transformador de potência elevador à subestação elétrica em alta tensão elétrica
(posição 5)) e pela posição 6 (linha longa, que interliga a subestação elétrica associada ao
empreendimento hidrelétrico ao sistema elétrico externo).
4
1
6
7 3
5
2
8
34
O bloco “subestação elétrica” está representado pela posição 5 e pelas posições 4 (em geral) e
6 (raramente), dependendo da configuração do empreendimento elétrico no atual modelo de
desverticalização das empresas de energia elétrica.
3.2.1.2. Conceito sobre turbina hidráulica
Quanto às turbinas hidráulicas, destaca-se que há diversos tipos tanto quanto aos modelos de
pás de acionamento dos rotores como quanto à configuração de montagem (horizontal ou
vertical) e instalação, tais como: turbinas do tipo Bulbo (submersas), tipo Kaplan, Francis,
Pelton, etc.
Basicamente, o regulador de velocidade (RV) é capaz de alterar a rotação da turbina, através
do controle de vazão e do ângulo de incidência do jato/fluxo hidráulico nas pás do rotor da
mesma, mediante sinais e sensores, sistemas eletrônicos, óleo-dinâmico e pneumático, bem
como à agulha reguladora (turbinas tipo Pelton) e ao pré-distribuidor móvel.
Assim, há a necessidade de moto-bombas para o óleo de regulação que, dependendo do tipo
de turbina e de sua potência, estas moto-bombas representam cargas pesadas a serem
acionadas nos diversos modos operacionais das unidades hidrogeradoras, principalmente no
caso de turbinas tipo Kaplan que possuem regulação das pás rotativas.
3.2.1.3. Conceito sobre gerador elétrico
Também há vários modelos de geradores elétricos síncronos, tanto quanto ao arranjo de
mancais eixo (a serem definidos a unidade hidrogeradora) como quanto à configuração de
montagem que pode ser de forma horizontal, vertical ou acoplado à turbina tipo Bulbo.
Em termos gerais, o gerador é composto de uma parte rotativa (rotor) e uma parte estática
(estator). No rotor é montado um enrolamento de campo (pólos) que, quando excitado e em
movimento, induz tensão elétrica nos enrolamentos estatóricos e, portanto, nos terminais de
fases do gerador.
35
Associado aos sinais e sensores, aos sistemas eletrônicos e ao transformador de excitação, o
regulador de tensão (RT) é capaz de variar tensão induzida nos terminais do gerador, através
da variação da intensidade da corrente de excitação no campo do gerador.
Observa-se que a conversão de energia mecânica em energia elétrica só é possível quando se
tem tensão elétrica disponibilizada (gerada) e um circuito elétrico fechado, ou seja, a presença
da circulação de corrente elétrica.
A escolha do modelo de turbina hidráulica a ser utilizada em um determinado
empreendimento hidrelétrico, juntamente com o tipo de gerador elétrico síncrono, é função de
diversos fatores.
Entre estes fatores, pode-se citar: estudo do aproveitamento; estudo do impacto ambiental;
impacto em desapropriação, em atividades econômicas (agropecuária, por exemplo) e
realocação de cidades, vilas e estradas; análise da navegabilidade do curso d´água; estudo de
viabilidade técnico-econômico, incluindo rendimento, queda líquida e vazão de água, etc.
Independentemente dos tipos escolhidos de turbina hidráulica e gerador elétrico síncrono, a
energia mecânica (potencial gravitacional ou cinética) associada à água (represada ou em
movimento) será a energia motriz (mecânica) que movimentará o rotor da turbina hidráulica e
o rotor do gerador elétrico síncrono.
O movimento rotacional da unidade hidrogeradora se dá devido ao fato do rotor da turbina
hidráulica estar acoplado ao rotor do gerador elétrico síncrono (através de eixo de
acoplamento).
Com o enrolamento de campo do gerador elétrico devidamente excitado e com um circuito
elétrico fechado, haverá a circulação de corrente elétrica confirmando que a energia
proveniente de uma usina hidrelétrica nada mais é que a energia mecânica associada à água
convertida em energia elétrica.
36
3.2.1.4. Ilustração em corte de uma “unidade hidrogeradora”
A “Figura 8” abaixo mostra uma ilustração de corte de uma unidade hidrogeradora vertical
composta de uma turbina tipo Francis, cujo rotor está sendo indicado pela posição 1. Este
rotor está unido ao rotor do gerador elétrico (vide posição 2) através de um eixo de
acoplamento (vide posição 3).
Figura 8 - Ilustração em corte de uma unidade hidrogeradora
Fonte: VSPA (2004)
A posição 4 indica o conjunto de servo-motores que, acionado pelo regulador de velocidade,
irá alterar a posição das pás do distribuidor móvel (posição 5), regulando, assim, a posição
angular de “ataque do jato d´água” e, consequentemente, a velocidade de rotação da turbina.
2
7
4
1
5
3
6
37
As posições 6 e 7 indicam, respectivamente, os enrolamentos do estator (parte fixa do gerador
elétrico) e os pólos (parte rotativa integrante ao rotor do gerador elétrico).
Após a excitação dos pólos, por uma corrente elétrica contínua, e com o movimento do rotor
do gerador elétrico surgirá uma tensão elétrica alternada nos terminais de fase dos
enrolamentos do estator.
3.2.2. Condições operativas das unidades hidrogeradoras
Em quaisquer usinas hidrelétricas, sempre haverá três possibilidades operativas para as
unidades hidrogeradoras (turbina hidráulica acoplada ao gerador elétrico), conforme a seguir:
* condição operativa 1: todas as unidades hidrogeradoras paradas (programadas ou não
(emergência ou forçada)):
Nesta situação, o projeto deve conceber a disponibilidade de fonte de energia elétrica
considerando-se o caso extremo de ausência total de energia para os serviços auxiliares
elétricos da usina hidrelétrica (black-out).
Esta fonte de energia elétrica será destinada não só para a segurança da usina hidrelétrica
(energia para suprir as necessidades de energia elétrica dos serviços mínimos de segurança
(iluminação de emergência, alarmes, vigilância, comunicação, etc)), como também, para a
partida de uma unidade hidrogeradora, desde que a mesma esteja apta para tal. Caso
possível, posteriormente a partida de uma unidade, faz-se o restabelecimento da usina
hidrelétrica.
* condição operativa 2: partida da unidade hidrogeradora (independentemente se após uma
parada forçada ou parada programada):
Nesta condição operativa, o projeto deverá garantir que o sistema auxiliar elétrico seja
capaz de fornecer energia necessária a todos os equipamentos pertinentes ao processo de
38
partida de uma unidade hidrogeradora, mesmo que as demais unidades hidrogeradoras
estejam fora de operação e que não haja alimentação externa (concessionária local de
energia);
* condição operativa 3: parada forçada das unidades hidrogeradoras:
Neste caso, o projeto deverá conceber a disponibilidade de fonte de energia elétrica para
garantir a integridade dos equipamentos durante a parada forçada.
Em quaisquer das três condições operativas acima mencionadas, percebe-se a necessidade da
garantia do suprimento de energia elétrica, principalmente numa situação em que as unidades
hidrogeradoras principais ou auxiliares estejam fora de operação e que não haja outra
alimentação externa disponível.
Nestes casos, a instalação de fonte de energia elétrica de emergência é fundamental e
imprescindível, o que confirma que sempre haverá a necessidade da previsão e da instalação
de grupo motor diesel-gerador como última fonte de energia redundante.
Assim, esta fonte de energia elétrica de emergência poderá ser uma única unidade (grupo
motor diesel-gerador) ou “usina diesel” (vários grupos motor diesel-gerador em paralelo),
objeto desta dissertação de mestrado.
Ressalta-se que a fonte externa alternativa pode ser, por exemplo, ou oriunda da rede de
distribuição (em média tensão, no valor de 13,8 kV) ou do sistema de transmissão de energia
elétrica da concessionária local.
Em ambos os casos tornam-se necessários o uso de transformadores de potência abaixadores
que adequarão o valor da tensão elétrica externa para o valor da tensão elétrica de trabalho
(em baixa tensão elétrica) dos serviços auxiliares.
39
3.2.3. Sistema auxiliar elétrico
É um conjunto de equipamentos e subsistemas que, juntamente com o sistema digital de
supervisão e controle, possibilita que as unidades hidrogeradoras possam disponibilizar
energia elétrica nos terminais dos geradores síncronos, nos terminais dos transformadores de
potência elevadores e na barra de saída da subestação elétrica de alta tensão.
Ou seja, permite que a usina hidrelétrica cumpra a sua função de gerar e disponibilizar energia
elétrica. Para tal, o sistema auxiliar elétrico deve garantir suprimento de energia elétrica com
segurança, confiabilidade e qualidade.
Basicamente, o sistema auxiliar elétrico é composto de dois conjuntos: um de equipamentos
em corrente alternada (CA) e outro em corrente contínua (CC), os quais serão apresentados a
seguir de um modo geral, porém, dando-se uma maior ênfase aos equipamentos em corrente
alternada.
3.2.3.1. Em corrente alternada
Este conjunto é composto por transformadores de potência abaixadores auxiliares; por painéis
de distribuição geral (PDG) e de carga (centro de comando de motores (CCM)), por painéis
de iluminação e tomadas (PL), painéis de alimentação externa (PEXT); por cubículos de
manobra (em média tensão elétrica) e grupo motor diesel-gerador de emergência.
3.2.3.1.1. Transformador de potência abaixador auxiliar
O transformador de potência abaixador auxiliar (TRA) localiza-se na plataforma dos
transformadores elevadores, externa à casa de força (quando projetado do tipo “à óleo”) ou
interno à casa de força (quando projetado do tipo “à seco”).
A função destes transformadores auxiliares é “drenar” energia elétrica dos terminais de fases
das unidades geradoras elétricas e, posteriormente, disponibilizá-la aos painéis de distribuição
geral de energia elétrica em corrente alternada, conforme será explanado e ilustrado (“Figura
40
15”) no item 3.5 desta dissertação. A energia distribuída, dependendo da potência requerida
pelas cargas dos serviços auxiliares, pode ser diretamente em baixa tensão (BT) ou
primeiramente em média tensão e posteriormente “transformada” em baixa tensão elétrica.
Estes transformadores representam, na maioria dos projetos, as fontes primárias internas de
energia elétrica (que serão apresentados no item 3.5.1. desta dissertação) para os serviços
auxiliares elétricos (SAE) da usina hidrelétrica e “abaixam” a média tensão elétrica ao valor
da baixa tensão elétrica alternada usada nos serviços auxiliares elétricos.
Conforme as características do projeto (corrente elétrica nominal primária dos
transformadores auxiliares), estes transformadores podem ser conectados às fases dos
geradores elétricos principais ou através de cabos de média tensão elétrica ou de barramentos
blindados. Destaca-se que os barramentos blindados podem ser de fases isoladas, de fases
segregadas ou de fases não segregadas.
A “Figura 9”, abaixo, mostra um trecho de barramento blindado de fase isolada onde a
posição 1 representa o invólucro, a posição 2 indica o condutor propriamente dito e a posição
3, os isoladores que também exercem a função de fixação.
Figura 9 - Barramento blindado de fases isoladas - vista monofásica
Fonte: Megabarre (VSPA - curso interno 2002)
2
3
1
41
A “Figura 10” a seguir, ilustra as três fases do barramento blindado de fases isoladas da saída
do “housing” do gerador elétrico. Ressalta-se que “housing” é o termo dado ao invólucro de
concreto (em geral para as unidades hidrogeradoras verticais) que “abriga” o gerador elétrico.
Figura 10 - Barramento blindado de fases isoladas - vista trifásica
Fonte: VSPA (curso interno - 2002)
Destaca-se que ainda há empreendimentos que não possuem os transformadores de potência
abaixadores auxiliares e, sim, somente unidades hidrogeradoras auxiliares do tipo “pequena
central hidrelétrica” (PCH).
Neste caso, o grupo motor diesel-gerador é usado como fonte de emergência para os serviços
auxiliares eletromecânicos destas unidades hidrogeradoras auxiliares, além dos serviços
mínimos de segurança (iluminação de emergência, alarmes, vigilância eletrônica,
comunicação, etc).
Naturalmente, as filosofias de operação e de redundância para os serviços auxiliares
eletromecânicos das usinas hidrelétricas são bem diversas e variam para cada projeto. Por
exemplo, podem-se ter usinas hidrelétricas que possuem transformadores de potência
abaixadores auxiliares e, como retaguarda, fonte de energia elétrica externa (concessionária
local) ou unidades hidrogeradoras auxiliares. Em quaisquer configurações, sempre haverá
fonte de energia elétrica de emergência, ou seja, grupo motor diesel-gerador.
42
3.2.3.1.2. Painéis de distribuição geral e de carga
Os painéis de distribuição geral (independentemente do tipo de fonte – vide item 3.5 desta
dissertação) sempre irão distribuir a energia elétrica oriunda das fontes de energia para os
serviços auxiliares elétricos, ou seja, aos demais painéis de carga, centros de comando de
motores e painéis de iluminação e tomadas dispostos nos diversos pisos da casa de força da
usina hidrelétrica.
Esta distribuição de energia elétrica pode ser feita em baixa tensão elétrica diretamente aos
demais painéis. Ou, dependendo da potência requerida pelos serviços auxiliares elétricos e
dos critérios de projeto e de dimensionamento, a energia é distribuída inicialmente em média
tensão e, após “abaixamento”, a energia elétrica é disponibilizada aos diversos painéis e aos
centros de comando de motores da usina e subestação.
Convém ressaltar que, dependendo das distâncias envolvidas, os serviços auxiliares elétricos
da subestação elétrica, do vertedouro e da tomada dá água também podem ser “alimentados”
diretamente em baixa tensão elétrica a partir dos painéis de distribuição geral da casa de força.
Se as quedas de tensão forem consideráveis (o que levaria ao aumento das “bitolas” dos
cabos) pode-se usar linha de distribuição elétrica em média tensão para transmitirem a energia
do painel de distribuição geral (saída em baixa tensão) até a subestação.
Para tal, usam-se transformadores de distribuição elevadores e abaixadores, em cada
extremidade. Também, dependendo do projeto, usa-se alimentação externa que, em geral, é
em média tensão, com posterior “transformação” para baixa tensão elétrica.
Normalmente, a distribuição é feita em baixa tensão elétrica. Neste caso, os painéis de
distribuição geral possuem disjuntores trifásicos motorizados e extraíveis “de entrada” de
energia, além de serem específicos para cada uma das possibilidades de fontes de energia (as
internas, as externas ou a fonte de emergência).
Possuem, também, disjuntores de saída e lógica de transferência automática, além de
dispositivos de supervisão, medição, proteção e controle.
43
Os disjuntores de entrada são eletricamente intertravados de tal forma que não haja
paralelismo de duas fontes de energia nos painéis de distribuição geral e que esta condição
permaneça durante e após a transferência automática das fontes.
A “figura 11” abaixo ilustra um disjuntor de entrada trifásico (posição 1), sendo montado em
um painel, com seus respectivos transformadores de corrente do tipo janela (posição 2) que
estão instalados em cada uma das barras das fases de entrada do disjuntor trifásico para
proteção de sobrecorrente.
Figura 11 – Vista de um disjuntor trifásico em baixa tensão elétrica
Fonte: VSPA (curso interno – 2002)
Os painéis de distribuição geral podem ser projetados com barras simples ou concebidos com
barra dupla (com disjuntor de acoplamento e com opcional segregação de cargas essenciais de
não essenciais).
No caso da utilização de “usina diesel”, como último recurso de fonte de energia para os
serviços auxiliares elétricos, o paralelismo de seus grupos motor diesel-gerador não deve
ocorrer no painel de distribuição geral.
2
1
44
Este paralelismo deve ocorrer no painel do grupo diesel (PGD) que é um painel de comando
automático local do grupo motor diesel-gerador e no seu correspondente painel de
sincronismo (PSIN).
Quanto aos centros de comando de motores, os mesmos são painéis compostos de colunas de
entradas de energia elétrica e com lógica de transferência destas entradas através de
disjuntores motorizados para cada entrada, devidamente intertravados para se evitar o
paralelismo de fontes de energia.
Os centros de comando de motores podem ser concebidos com barras simples ou com barras
duplas interligadas por disjuntores de acoplamento longitudinal e são divididos em CCM das
unidades hidrogeradoras (visa atender as cargas das unidades) e CCM para as demais cargas e
de serviços gerais (tais como compressores de ar, bombas de drenagem e bombas de
esvaziamento, etc).
Além disso, há uma série de “gavetas” (também conhecidas por demarradores) projetadas
para acionamento de motores.
Estas gavetas englobam dispositivos de comando, proteção e sinalização, entre outros, e
possuem dimensões variadas dependendo da potência requerida pelas cargas motrizes a serem
supridas pelas gavetas em questão.
A “Figura 12” apresenta uma vista geral de um centro de comando de motores onde são
indicadas as colunas de entrada das fontes de energia elétrica (posição 1) e as “gavetas” ou
demarradores (posição 2).
Eventualmente, também há saídas de tensão elétrica para alimentação de cargas não motrizes
ou para alimentação de demarrador instalado localmente ao motor elétrico.
45
Figura 12 - CCM - vista geral
Fonte: VSPA (curso interno – 2002)
Para o caso de “colapso” no abastecimento de energia aos serviços auxiliares elétricos e para
se evitar grupo motor diesel-gerador de grande potência é necessária a realização de um
sistema de alívio de cargas (vide item 4.2.2.). Neste sistema, somente as cargas essenciais
(vide item 3.4.2.) serão “alimentadas” pelo grupo motor diesel-gerador.
Para tal, a segregação de cargas essenciais das não essenciais é feita de diversos modos, ou
projetando-se com o conceito de barras duplas ou com um “sistema de alívio de cargas”.
No caso de barras duplas, tem-se uma barra para cargas essenciais e outra barra para cargas
não essenciais e esta segregação pode ser feita tanto no painel de distribuição geral como nos
centros de comando de motores (que é o mais comum - vide “Figura 15”).
No caso de “sistema de alívio de cargas”, esta segregação é feita através de lógica de relés,
isto é, não é feita em barras distintas. Logo, poderá haver cargas essenciais em ambas as
barras, conforme será apresentado no exemplo de operação de usina diesel (vide item 4.2
desta dissertação).
O “sistema de alívio de cargas” será acionado assim que os comandos de partida dos grupos
motor diesel-gerador são dados e é efetivado quando os grupos motor diesel-gerador são
1
2
46
conectados aos painéis de distribuição geral (fechamento dos disjuntores de entrada referentes
aos grupos motor diesel-gerador).
3.2.3.1.3. Painéis de Iluminação e Tomadas
São painéis responsáveis para os circuitos de distribuição de iluminação e tomadas dispostas
por toda a usina, também em forma de quadros locais de iluminação e tomadas gerais.
3.2.3.1.4. Painel de alimentação externa
Através deste painel, é feita a interface entre a alimentação proveniente da concessionária
local de energia elétrica, normalmente em média tensão elétrica, e os painéis de distribuição
geral.
Este painel de alimentação externa possui disjuntor de entrada motorizado e extraível além de
secionador (sob carga) com fusíveis para manobra e proteção do primário do transformador
auxiliar abaixador. Para os casos de mais de uma entrada, também são intertravados
eletricamente para se impedir o paralelismo das fontes de energia elétrica.
Além dos dispositivos de proteção e manobra, também possuem sistema de medição e
faturamento da energia elétrica adquirida externamente, o qual deve atender aos requisitos do
Operador Nacional do Sistema Elétrico (ONS).
3.2.3.1.5. Grupo motor diesel-gerador
Representa um motor diesel acoplado a um gerador elétrico, cuja finalidade é a geração de
energia elétrica como fonte de energia emergencial às cargas essenciais da usina hidrelétrica.
No item 3.6 será apresentado um detalhamento maior do grupo motor diesel-gerador.
3.2.3.2. Em corrente contínua
Para se garantir o suprimento de energia elétrica às cargas que não podem ser desligadas (as
que necessitam de “energia firme”) e que são “alimentadas” por tensão elétrica alternada ou
47
por tensão elétrica contínua, tem-se que projetar um sistema capaz de fornecer energia de
forma ininterrupta, confiável, segura e de qualidade.
Estas cargas são as bobinas de abertura e de fechamento de equipamentos de proteção e
manobra; os relés de proteção; cargas referentes à iluminação de emergência e às sinalizações;
as cargas relativas aos alarmes de um modo geral e à segurança; cargas referentes às fontes de
energia aos painéis do sistema digital de supervisão e controle bem como à área de
telecomunicação, teleproteção e de transmissão de dados, comandos, voz e imagem.
Para tal, o sistema auxiliar em corrente contínua é composto, entre outros, por: painéis de
distribuição geral e painéis de cargas; por grupos de conjuntos de baterias estacionárias (vide
“Figura 13”) e carregadores de baterias (retificadores ou conversores de corrente alternada
para corrente contínua), além de baterias para o sistema de comunicação.
Figura 13 - Banco de baterias estacionárias
Fonte: VSPA (curso interno – 2002)
Também compõem este sistema, os inversores (conversores de corrente contínua para
corrente alternada), as fontes ininterruptas de energia (“no-break”) e os painéis de iluminação
de emergência e sinalização.
48
Assim, mesmo na ausência total de energia elétrica alternada (inclusive a proveniente do
grupo motor diesel-gerador), a usina hidrelétrica possuirá condições mínimas operativas para
proteção, telecomunicação, teleproteção e para ações emergenciais.
Naturalmente, esta fonte de energia elétrica será por um tempo adequado às necessidades
concebidas para a usina hidrelétrica e ao sistema em corrente contínua, cujo dimensionamento
é específico para cada caso de projeto.
Caso o grupo motor diesel-gerador esteja em operação como fonte de energia de emergência,
além de assumir as cargas essenciais e motrizes, também alimentará os carregadores dos
conjuntos de baterias.
Dependendo da concepção do empreendimento, o sistema de corrente contínua deve prever
que cargas que necessitarem de “energia firme” em corrente alternada sejam também
“alimentadas” pelo sistema “bateria-inversor” e, naturalmente, que as cargas que requererem
“energia firme” em corrente contínua sejam alimentadas diretamente pelo conjunto de
baterias.
A seguir serão conceituados os serviços auxiliares elétricos.
3.2.4 Serviços auxiliares elétricos
3.2.4.1. Introdução
É uma parte do sistema auxiliar elétrico, notadamente composta pelos painéis de uma forma
geral (tanto em corrente alternada como em corrente contínua).
Portanto, incluem-se os painéis de distribuição geral, os painéis de iluminação e tomadas e os
centros de comando de motores de toda a usina, ou seja, da casa de força, da tomada d´água e
vertedouro, das áreas externas e da subestação associada à usina hidrelétrica.
É este conjunto de painéis que disponibiliza a chegada da energia elétrica em corrente
alternada (ou em corrente contínua) às diversas cargas necessárias para proteção, transmissão
49
de dados, comando, controle e operação, partida e parada das unidades hidrogeradoras.
3.2.4.2. Importância dos serviços auxiliares elétricos
Em complemento às abordagens de usina hidrelétrica, feita no item 3.2. (desta dissertação),
ressalta-se que, independentemente dos tipos de turbina hidráulica e de gerador elétrico
escolhidos, a energia mecânica (potencial gravitacional ou cinética) associada à água
(represada ou em movimento) será a energia motriz (mecânica) que movimentará o rotor da
turbina hidráulica.
Devido ao fato do rotor da turbina estar acoplado ao gerador elétrico síncrono (através de eixo
da unidade hidrogeradora), o rotor do gerador também iniciará rotação. Com o enrolamento
de campo excitado e com circuito elétrico “fechado” pode-se dizer que a energia hidrelétrica
nada mais é que energia mecânica associada à água convertida em energia elétrica requerida
pela carga conectada no circuito elétrico “fechado”.
Naturalmente, como há partes rotativas, faz-se necessário o uso de mancais com segmentos de
metal patente ou de teflon para “guiar” a rotação do eixo (mancais guia) e para “escorar” o
conjunto rotativo quando parado (mancal escora).
Além dos mancais, há freios e dispositivos de levantamento para o início de movimento,
dependendo do projeto. Assim, o conjunto rotativo é praticamente composto pelo rotor da
turbina, pelo rotor do gerador, além do eixo de acoplamento.
Devido ao atrito e ao calor os segmentos dos mancais sofreriam desgastes e aquecimentos
caso não houvesse uma lubrificação e troca de calor. Assim, os segmentos dos mancais são
imersos em cubas de óleo que, além da função de lubrificação, também servirá de meio para
troca de calor gerado pelo atrito e rotação.
Desse modo, o calor gerado pelo atrito entre o eixo e os segmentos dos mancais é transferido
ao óleo, que, aquecido, necessitará de troca de calor. Há diversos tipos de troca de calor do
óleo dos mancais, desde a troca natural como a troca forçada (via trocador de calor e bombas
de circulação).
50
Portanto, dependendo do arranjo, há necessidade de moto-bomba para circulação e injeção do
óleo, bem como para circulação de água de refrigeração para a unidade hidrogeradora. Além
do mais, como o regulador de velocidade altera a rotação da turbina, através do controle de
vazão e do ângulo de incidência do jato/fluxo hidráulico nas pás do rotor da mesma
(utilizando sistema óleo-dinâmico e pneumático), é necessário o uso de moto-bombas para o
óleo de regulação.
Outras cargas que merecem destaques são as cargas referentes às bombas de acionamento das
comportas do vertedouro, principalmente no levantamento das mesmas (na necessidade de se
verter água) e as cargas referentes às bombas de drenagem e de esvaziamento.
São exatamente estas cargas (relativas à integridade dos mancais e à regulação da turbina,
referentes às bombas de drenagem e às centrais óleo-dinâmicas das comportas do vertedouro,
entre outras) que necessitam de suprimento de energia elétrica.
Desse modo, no projeto da planta hidrelétrica deve estar assegurada a disponibilidade de
fontes de energia elétrica com confiabilidade e redundância, inclusive a necessária fonte de
emergência (grupo motor diesel-gerador), razão desta dissertação de mestrado.
Tal fato visa garantir a integridade das unidades hidrogeradoras, inclusive no caso de
ocorrência que promova a retirada da excitação dos geradores hidrelétricos (eliminação da
tensão elétrica nos terminais dos mesmos).
Porém, de nada adiantariam as fontes de energia elétrica redundantes se os painéis dos
serviços auxiliares elétricos (com seus múltiplos dispositivos de supervisão, sinalização e
alarme, de comando de força, de proteção e acionamento) não forem dimensionados ou se não
estiverem aptos para entregar esta energia às cargas gerais e, principalmente, às cargas
essenciais, no caso de uma contingência.
Assim, está evidenciada a importância dos servos auxiliares elétricos na usina hidrelétrica.
51
3.3. CARGAS ELÉTRICAS SUPRIDAS PELOS SERVIÇOS AUXILIARES
ELÉTRICOS
3.3.1. Introdução
Normalmente, as cargas elétricas supridas pelos serviços auxiliares elétricos são todas as
cargas (motrizes e não motrizes) que a usina hidrelétrica possui, incluindo aqui as cargas da
casa de força e da subestação, as da tomada d´água e do vertedouro, além de cargas das áreas
externas e das barragens.
Estas cargas elétricas (quantidades, tipos e potência) dependem diretamente de cada projeto,
ou seja, do tipo de arranjo da turbina e do gerador, das condições ambientais, tipo e local da
usina hidrelétrica (caverna, bulbo, etc), de sua função no sistema elétrico, do grau de
redundância do projeto, das distâncias entre a casa de força, tomada d´água, vertedouro e
subestação, etc.
Nas “Tabelas 3.1, 3.2 e 3.3” foram indicadas, a título de exemplo, algumas cargas, tanto de
forma qualitativa como quantitativa, da unidade hidrogeradora, da subestação, do vertedouro
e cargas gerais para uma usina hidrelétrica composta de turbinas “tipo Kaplan”.
Neste contexto, complementarmente às “Tabelas” acima citadas, as cargas elétricas a serem
supridas pelos serviços auxiliares elétricos podem ser agrupadas em: cargas da casa de força,
cargas da subestação elétrica e cargas da tomada d´água / vertedouro, conforme a seguir:
3.3.2. Cargas elétricas da casa de força
Neste caso, as diversas cargas elétricas da casa de força podem ser agrupadas em cargas das
unidades e dos compressores, cargas dos auxiliares mecânicos e elétricos gerais, cargas do
sistema de ventilação e do sistema de iluminação / tomadas.
- Cargas das unidades hidrogeradoras e dos transformadores elevadores:
52
Tais como, bombas de circulação e injeção de óleo dos mancais, bomba de regulação e de
levantamento, cargas dos reguladores de tensão (“escorva” do campo e ventiladores) e de
velocidade, dos resistores de aquecimento e refrigeração dos transformadores, etc;
- Cargas dos compressores:
Inclui os compressores do ar de regulação além do ar de serviço e do ar de rebaixamento
(caso seja prevista a operação do gerador como compensador síncrono para compensação
de reativos do sistema elétrico);
- Cargas dos auxiliares mecânicos;
São as cargas referentes às bombas de drenagem e esvaziamento, às válvulas motorizadas,
ao sistema de tratamento de água e esgoto, aos elevadores e às oficinas bem como as
cargas referentes aos equipamentos hidromecânicos e de levantamento (incluindo as
pontes rolantes e talhas motorizadas);
- Cargas do sistema de ventilação:
São as cargas relativas aos ventiladores e exaustores, ao sistema de ar condicionado e aos
desumidificadores.
- Cargas do sistema de iluminação e tomadas:
São constituídas pelas cargas referentes ao sistema de iluminação e tomadas gerais, de
serviços e das unidades hidrogeradoras.
- Cargas dos auxiliares elétricos gerais:
53
São as requeridas pelos carregadores de baterias, pelos inversores, filtro prensa, pelas
cargas relativas ao sistema de aquecimento da água de arrefecimento ou do óleo dos
grupos motor diesel-gerador (vide item 3.6) e etc.
3.3.3. Cargas elétricas da subestação elétrica
Neste caso, são englobadas todas as cargas da subestação elétrica, tais como: carregadores de
baterias e inversores; telecomunicação e teleproteção; iluminação e tomadas; sistema de
ventilação, sistemas de exaustão e de ar condicionado; motorização e aquecimento de
disjuntores e secionadores de alta tensão.
3.3.4. Cargas elétricas da tomada d´água e do vertedouro
Similarmente à subestação elétrica, estas cargas são agrupadas em bombas das centrais óleo-
dinâmicas das comportas, cargas de iluminação e tomadas; limpa grades, etc.
54
3.4. CRITÉRIOS PARA CARGAS ELÉTRICAS E PARA DEMANDAS
3.4.1. Introdução
A soma das potências das cargas elétricas (conforme antes mencionadas) das usinas
hidrelétricas representa a potência total instalada, mas não a potência total demandada, ou
seja, analogamente a uma residência ou qualquer outro estabelecimento, há cargas que não
estarão simultaneamente em operação e, portanto, energizadas.
Neste contexto, é comum a divisão destas cargas elétricas em basicamente três tipos: cargas
essenciais, cargas permanentes e cargas de ponta. Também, classifica-se a demanda em 03
tipos: demanda instantânea, demanda média e demanda máxima.
Ressalta-se que os critérios para esta classificação de cargas e de demanda máxima podem
variar dependendo dos critérios de dimensionamento das projetistas, do fornecedor e do
cliente, além das exigências do empreendimento hidrelétrico. A título de exemplo, tem-se:
3.4.2. Cargas essenciais
São as cargas imprescindíveis para se garantir a integridade dos equipamentos e da usina
hidrelétrica em quaisquer condições operativas, ou seja, partidas e paradas (forçadas ou não)
das unidades hidrogeradoras além da situação de máquinas paradas.
Como exemplo, tem-se o seguinte: cargas referentes à bomba de injeção de óleo dos mancais,
à bomba do regulador de velocidade e do tanque de óleo de infiltração; cargas relativas ao
sistema de resfriamento dos geradores e à pressurização do barramento blindado; cargas dos
painéis dos reguladores de velocidade e de tensão (escorva do campo e refrigeração das
pontes tiristorizadas).
Têm-se, ainda, carga referente aos sistemas de aquecimento da água de arrefecimento e do
óleo do grupo motor diesel-gerador, além das cargas relativas aos carregadores de baterias,
aos inversores e à exaustão das salas de baterias.
55
Também há cargas referentes ao sistema de resfriamento dos transformadores de potência
elevadores; ao sistema de telecomunicação e proteção (motores de disjuntores e secionadores
de alta tensão); cargas relativas às comportas do vertedouro e, dependendo dos critérios de
definição de cargas essenciais, há cargas relativas às comportas da tomada d´água e aos
compressores do ar de regulação.
A “Figura 14” ilustra a importância do sistema de exaustão da sala das baterias estacionárias
que, caso seja inadequada, poderá impedir a correta extração do gás exalado das baterias que,
na presença de uma faísca qualquer (como um simples acionamento de interrruptor, por
exemplo), poderá passar pelo processo de combustão e explosão.
Figura 14 - Sala de baterias estacionárias com exaustão inadequada
Fonte: VSPA (curso interno – 2002)
Também há cargas referentes ao sistema de resfriamento dos transformadores elevadores; à
telecomunicação e à proteção (motores de disjuntores e secionadores de alta tensão); cargas
relativas às comportas do vertedouro e, dependendo de critérios, às comportas da tomada
56
d´água e aos compressores do ar de regulação.
3.4.3. Cargas permanentes
São consideradas cargas permanentes as cargas que ou estão sempre energizadas ou estarão
energizadas por um tempo longo (em geral, considerado ou acima de uma hora ou acima de
duas horas de funcionamento);
3.4.4. Cargas de ponta
Contrapondo às cargas permanentes, as cargas de ponta são energizadas por pouco tempo (ou
até uma hora ou até duas horas de funcionamento, em geral), como exemplo, as bombas de
esvaziamento;
3.4.5. Demanda instantânea e demanda média
Considera-se como demanda instantânea a potência nominal ativa (P
N
), em kW,
“disponibilizada” pela carga, ou seja, no caso de motor, a potência “entregue” na ponta do
eixo do mesmo. Portanto, descontando-se as perdas no processo, isto é, considerando o
rendimento (η) do motor.
O conceito de demanda média nada mais é que a potência nominal aparente (S
N
), em kVA, ou
a efetiva potência total que a carga requer da fonte de energia elétrica (potência consumida
(P
C
)). Em outras palavras, sem o desconto das perdas no processo.
A equação (1) abaixo indica esta potência e evidencia o caráter fasorial da mesma (j), uma vez
que se devem ser levados em conta a potência reativa, onde aplicável (Q, cuja unidade é
kVAr) e o fator de potência da carga (cos φ):
S
N
= P
C
+ j · P
C
/ tg φ equação (1)
57
Estes valores são imprescindíveis para o dimensionamento do grupo motor diesel-gerador.
Assim, considerando-se:
- A classificação de cargas acima;
- A classificação de demanda acima;
- A relação entre as correntes de partida (I
P
) e nominal (I
N
) dos motores, ou seja, I
P
/
I
N;
- Os critérios de projeto e
- As condições operativas das unidades hidrogeradoras;
o dimensionamento do grupo motor diesel-gerador, quer seja na configuração “grupo singelo”
ou na configuração “usina diesel”, pode ser efetuado conforme a orientação geral abaixo:
- Para o cálculo do motor a diesel: neste caso, é utilizado o valor total de demanda
instantânea (em kW).
- Para o cálculo do gerador elétrico síncrono: neste caso, é utilizado o valor total de demanda
média (em kVA).
As tabelas seguintes, como exemplos, ilustram valores aproximados de cargas de uma
unidade hidrogeradora (“Tabela 3.1”); as cargas de uma subestação de alta tensão elétrica
(“Tabela 3.2”); as cargas de um vertedouro e cargas gerais da usina hidrelétrica (“Tabela
3.3”).
Nestas tabelas, não estão indicadas as cargas referentes aos demais equipamentos, tais como:
hidromecânicos e de levantamento, ar condicionado e ventilação das diversas áreas da usina.
58
Tabela 3.1 – Exemplo de lista de cargas de uma unidade hidrogeradora - com turbina tipo “Kaplan”
______________________________________________________________________________________________________________________
Demanda instantânea (em kW) Demanda média (em kVA)
Situação da unidade / tempo Situação da unidade / tempo
Descrição da carga dados técnicos parada partindo parando parada partindo parando
Qtde. Carga por unidade P
N
(kW) cos φ η contínuo 5 min 10 min contínuo 5 min 10 min
______________________________________________________________________________________________________________________
02 Bomba circulação de óleo - 2,0 2,0
Mancal guia gerador
02 Bomba circulação de óleo - 2,0 2,0
Mancal guia turbina
02 Bomba circulação de óleo - 50,0 50,0
Mancal combinado
02 Bomba de injeção de óleo - 30,0 30,0 30,0
02 Bomba principal - 160,0 160,0
Regulador da turbina
01 Bomba secundária - 80,0 80,0 80,0 80,0
Regulador da turbina
01 Bomba de coleta de óleo - 2,0
Servomotor
Continua...
Continuação...
59
Tabela 3.1 – Exemplo de lista de cargas de uma unidade hidrogeradora - com turbina tipo “Kaplan”
______________________________________________________________________________________________________________________
Demanda instantânea (em kW) Demanda média (em kVA)
Situação da unidade / tempo Situação da unidade / tempo
Descrição da carga dados técnicos parada partindo parando parada partindo parando
Qtde. Carga por unidade P
N
(kW) cos φ η contínuo 5 min 10 min contínuo 5 min 10 min
______________________________________________________________________________________________________________________
02 Bomba de drenagem - 1,0 1,0 1,0 1,0
Tampa da turbina
01 Bomba de levantamento 5,0
01 Resistores de aquecimento - 25,0
Gerador
01 Exaustor de vapor de óleo - 2,0
Mancais
02 Bomba de vedação - 6,0
Eixo da turbina
01 Transformador elevador 25,0 25,0
01 Painel regulador turbina 1,0 1,0
Continua...
60
Continuação...
Tabela 3.1 – Exemplo de lista de cargas de uma unidade hidrogeradora - com turbina tipo “Kaplan”
______________________________________________________________________________________________________________________
Demanda instantânea (em kW) Demanda média (em kVA)
Situação da unidade / tempo Situação da unidade / tempo
Descrição da carga dados técnicos parada partindo parando parada partindo parando
Qtde. Carga por unidade P
N
(kW) cos φ η contínuo 5 min 10 min contínuo 5 min 10 min
______________________________________________________________________________________________________________________
01 Sistema de excitação - 5,0 5,0 5,0
Escorva do campo
01 Sistema de excitação - 4,0 4,0
Ventiladores
01 Sistema digital de 2,0 2,0 2,0 2,0
Supervisão e controle
______________________________________________________________________________________________________________________
Fonte: VSPA (curso interno - 2002)
Legenda: Qtde. (quantidade); P
N
(potência ativa nominal disponível); cos φ (fator de potência da carga) e η (rendimento da carga)
61
Tabela 3.2 – Exemplo de lista de cargas de uma subestação de alta tensão - associada a uma Usina hidrelétrica
______________________________________________________________________________________________________________________
Demanda instantânea (em kW) Demanda média (em kVA)
Situação da unidade / tempo Situação da unidade / tempo
Descrição da carga dados técnicos parada partindo parando parada partindo parando
Qtde. Carga por unidade P
N
(kW) cos φ η contínuo 5 min 10 min contínuo 5 min 10 min
______________________________________________________________________________________________________________________
03 Conversor CA – CC 20,0 40,0 40,0 40,0
02 Inversor CC-CA 10,0 10,0 10,0 10,0
01 Quadro Telecomunicação 1,0 1,0 1,0 1,0
01 SDSC 2,0 2,0 2,0 2,0
01 Quadro iluminação 30,0
26 Motores dos secionadores 1,0
08 Motores dos disjuntores 3,0
26 Aquecimento dos secionadores 0,2 5,2 5,2 5,2
08 Aquecimento dos disjuntores 1,5 12,0 12,0 12,0
02 Ar condicionado sala controle 10,0
02 Ar condicionado telecomunicação 3,0
02 Exaustores da sala de baterias 1,0 1,0 1,0 1,0
______________________________________________________________________________________________________________________
Fonte: VSPA (curso interno - 2002)
Legenda: Qtde. (quantidade); P
N
(potência ativa nominal disponível); cos φ (fator de potência da carga) e η (rendimento da carga)
62
Tabela 3.3 – Exemplo de lista de cargas do vertedouro e cargas gerais - de uma Usina hidrelétrica
______________________________________________________________________________________________________________________
Demanda instantânea (em kW) Demanda média (em kVA)
Situação da unidade / tempo Situação da unidade / tempo
Descrição da carga dados técnicos parada partindo parando parada partindo parando
Qtde. Carga por unidade P
N
(kW) cos φ η contínuo 5 min 10 min contínuo 5 min 10 min
______________________________________________________________________________________________________________________
20 Bomba da central óleo-dinâmica 7,0
da comporta do vertedouro
01 Compressores de ar de serviço 25,0
01 Pórtico rolante 60,0
01 Quadro de iluminação 40,0
01 circuito de tomadas 40,0
03 Bomba de drenagem casa de força 50,0 50,0 50,0 50,0
03 Bomba de esvaziamento 130,0
03 Bomba de água industrial 40,0
02 Bomba de incêndio 50,0
03 Filtro de água industrial 1,0
01 Oficina Mecânica 45,0
02 Exaustores da sala de baterias 1,0
______________________________________________________________________________________________________________________
Fonte: VSPA (curso interno - 2002)
Legenda: Qtde. (quantidade); P
N
(potência ativa nominal disponível); cos φ (fator de potência da carga) e η (rendimento da carga)
63
Os valores de potência indicados nas “Tabelas 3.1, 3.2 e 3.3” acima são valores de demanda
instantânea em kW, ou seja, as “potências ativas” disponibilizadas pelas cargas.
Em cada tabela, é feita uma classificação das cargas entre cargas essenciais e não essenciais.
Esta classificação varia de projeto para projeto, dependendo dos critérios adotados e
acordados pelas empresas de engenharia executiva do cliente e do consórcio fornecedor, em
conformidade, no mínimo, com as normas pertinentes e exigências das instituições
governamentais, reguladoras e operadoras do sistema elétrico brasileiro.
Assim, pode-se ter a uma classificação como abaixo:
- Quanto à “Tabela 3.1”, as cargas essenciais são: bomba de injeção do óleo e de drenagem
da tampa da turbina, bomba secundária do regulador da turbina; cargas reativas ao
transformador elevador e ao painel do regulador da turbina, além da carga referente à
“escorva” do campo do gerador elétrico.
- Quanto à “Tabela 3.2”, as cargas essenciais são: conversores CA/CC, inversores CC/CA,
quadro do sistema de telecomunicação, SDSC, exaustores da sala de baterias da
subestação.
- Quanto à “Tabela 3.3”, as cargas essenciais são: exaustores da sala de baterias da casa de
força e as bombas da central óleo-dinâmica, de drenagem e de incêndio.
Embora não apresentados em tabela, também podem ser consideradas como cargas essenciais
os compressores de ar de serviço, de rebaixamento da água do tubo de sucção, compressores
para estabilidade/cavitação e secador de ar comprimido de serviço.
Para se preencher os valores das colunas referentes à demanda média (em kVA), isto é,
referentes à “potência aparente nominal” (S
N
), deve-se efetuar cálculos preliminares,
considerando os dados das cargas, onde aplicáveis, tais como:
- Fator de potência (
cos φ),
64
- Potência ativa nominal (P
N
) disponibilizada ou ativa consumida (P
C
) da fonte de energia.
Desse modo, para o cálculo da potência aparente, conforme constatado na equação (2) abaixo,
são necessários os valores dos rendimentos (η) e de fator de potência de cada carga (onde
aplicáveis) das tabelas acima..
S
N
= (P
N
/ η) + j · (P
N
/ η) · tg φ equação (2)
Esta equação é originária da equação (1), apresentada anteriormente no item 3.4.5. (página
56), pois a potência ativa consumida (P
C
) nada mais é que a razão entre a potência ativa
nominal “disponibilizada” pela carga e o rendimento desta carga (onde aplicável):
P
C
= P
N
/ η equação (3)
Convém relembrar que a potência aparente é uma grandeza vetorial, daí a presença do
indicador de número complexo “j” nas equações (1) e (2).
Através das tabelas acima (já com os valores calculados de potência aparente) e das demais
cargas da usina hidrelétrica, consegue-se obter as demandas instantâneas e médias totais para
cada uma das condições operativas das unidades (já vistas no item 3.2.2), ou seja:
- condição operativa 1 - todas as unidades hidrogeradoras paradas (programadas ou não
(emergência ou forçada)): esta situação está representada na coluna “parada” tanto para
demanda instantânea como média;
- condição operativa 2 - partida da unidade hidrogeradora (independentemente se após uma
parada forçada ou parada programada): esta situação está representada na coluna
“partindo”, igualmente para ambas as demandas;
- condição operativa 3: parada forçada das unidades hidrogeradoras: esta situação está
representada na coluna “parando” também para as duas demandas de potência;
65
Então, calcula-se a demanda máxima provável (vide item 3.4.6. e “Tabela 3.4”) para cada
condição operativa acima e, juntamente com os critérios dimensionais, toma-se o cenário
pessimista (pior caso) como base para a determinação das potências do motor a diesel e do
gerador elétrico síncrono.
3.4.6. Demanda máxima provável
O normalmente praticado é considerar como demanda máxima provável a soma das cargas
permanentes com as cargas de ponta com grande probabilidade (critério também variável) de
estarem operando simultaneamente com as cargas permanentes.
É exatamente este parâmetro que é usado para o dimensionamento do transformador de
potência abaixador auxiliar para os serviços auxiliares elétricos.
Assim, de posse das listas de cargas elétricas e dos critérios dimensionais, elabora-se uma
tabela com as potências unitárias e instaladas totais de cada carga, além das demandas
instantânea, média e máxima provável (obtida com a definição acima).
O relatado aqui está ilustrado na “Tabela 3.4” a seguir:
66
Tabela 3.4 – Exemplo de lista de cargas para cálculo de demanda máxima - de uma Usina hidrelétrica (com turbina “Kaplan”)
__________________________________________________________________________________________________________________________
Descrição da carga Potência aparente (kVA) Potência demandada (em kVA)
Qtde. Carga por unidade Unitária Total Máxima Permanente Ponta
__________________________________________________________________________________________________________________________
02 Bomba circulação de óleo do mancal guia turbina 3,0 6,0 3,0 3,0 -
02 Bomba circulação de óleo do mancal escora 60,0 120,0 60,0 60,0 -
02 Bomba de injeção de óleo do mancal escora 35,0 70,0 35,0 - 35,0
02 Bomba circulação de óleo dos mancais guia do gerador 10,0 20,0 10,0 10,0 -
01 Exaustor de vapor de óleo do mancal guia 0,5 0,5 0,5 0,5 -
01 Exaustor de vapor de óleo do mancal escora 1,5 1,5 1,5 1,5 -
02 Bomba de água da vedação 5,0 10,0 5,0 5,0 -
02 Bomba de drenagem da tampa da turbina 6,0 12,0 6,0 - 6,0
02 Bomba de óleo do regulador da turbina 170,0 340,0 340,0 170,0 170,0
01 Sistema de aquecimento do gerador 40,0 40,0 - - -
01 Sistema de resfriamento do transformador elevador 50,0 50,0 50,0 50,0 -
01 Excitação – escorva do campo e ventiladores 25,0 25,0 10,0 10,0 -
01 Tomada d´água – comportas de emergência 100,0 100,0 100,0 5,0 95,0
TOTAL 511,0 800,0 623,0 315,0 308,0
_________________________________________________________________________________________________________________________
Fonte: VSPA (curso interno - 2002)
Legenda: Qtde. (quantidade); P
N
(potência ativa nominal disponível); cos φ (fator de potência da carga) e η (rendimento da carga)
67
3.5. FONTES DE ENERGIA ELÉTRICA PARA OS SERVIÇOS AUXILIARES
ELÉTRICOS
Resumidamente, as fontes de energia elétrica para os serviços auxiliares podem ser
classificadas em fontes primárias internas, fontes secundárias externas e fonte de emergência.
Para usinas hidrelétricas com três ou mais unidades hidrogeradoras, na maioria das vezes, as
fontes primárias internas podem ser divididas em específica (ou dedicada) e em comum (ou
compartilhada).
Já a fonte secundária externa, normalmente, é referente à captação externa de energia
(concessionária local ou de outra usina hidrelétrica da mesma empresa).
A fonte de emergência é o grupo motor diesel-gerador que pode ser constituído por um único
grupo (“grupo singelo”) ou por vários grupos em paralelo (“usina diesel”, tema desta
dissertação).
Há casos em que uma pequena central hidrelétrica (PCH), decorrente de aproveitamento
energético da vazão sanitária, por exemplo, representa a fonte de primária energia interna para
as unidades hidrogeradoras, o que alteraria a classificação acima apresentada.
Normalmente, uma escala de prioridades de fontes é estabelecida partindo-se do uso de fonte
primária interna específica até a fonte de emergência, como abaixo:
* Fonte primária interna específica (ou dedicada);
* Fonte primária interna comum (ou compartilhada);
* Fonte secundária externa e
* Fonte de emergência.
Para melhor entendimento, este conceito referente à classificação acima, será apresentado
através de premissas e por meio de um exemplo de uma usina hidrelétrica com três unidades
68
hidrogeradoras (o qual é detalhado no capítulo 4 desta dissertação):
- Em todas as unidades hidrogeradoras será feita “sangria” através de transformadores
auxiliares originando as fontes primárias internas, sendo que duas serão as fontes
específicas e uma, a fonte comum;
- Cada transformador auxiliar será calculado para que, sozinho, possa alimentar os serviços
auxiliares elétricos da usina hidrelétrica;
- Há previsão de fonte externa de energia elétrica (proveniente de concessionária local);
- Há previsão de fonte emergencial de energia elétrica (grupo motor diesel-gerador);
- Em condições de operação normal, havendo uma falha em uma fonte primária específica
ou dedicada, será usada a fonte primária interna comum;
- Na indisponibilidade desta fonte compartilhada, a fonte específica remanescente assumirá
as cargas dos serviços auxiliares elétricos.
- Na falta das fontes primárias (as específicas e a comum), a fonte externa será conectada;
- Havendo colapso total de suprimento de energia elétrica (falta das fontes específicas, da
fonte comum e da externa), a última redundância de fonte de energia elétrica será
acionada, ou seja, o grupo motor diesel-gerador.
A seguir, estes conceitos de fontes de energia elétrica serão mais detalhados:
3.5.1. Fontes primárias internas
3.5.1.1 Introdução
São as fontes de energia elétrica que primeiramente devem ser utilizadas para alimentação dos
69
serviços auxiliares elétricos, pois dispensam gastos com aquisição de energia da
concessionária (fonte externa) ou com o consumo de óleo diesel (fonte de emergência).
São representadas, em geral, pelos transformadores de potência abaixadores auxiliares (TRA)
(conectados nas saídas de fases dos geradores elétricos) que disponibilizam energia em baixa
tensão elétrica aos painéis de distribuição geral, na maioria dos casos. Normalmente, as fontes
primárias internas são classificadas em fonte específica e fonte comum.
Para uma usina composta de seis unidades hidrogeradoras, por exemplo, pode-se ter um
transformador auxiliar conectado a cada unidade hidrogeradora, totalizando 06
transformadores auxiliares, onde cada transformador auxiliar fará a “sangria” de energia
elétrica dos terminais de cada “gerador hidrelétrico”.
Naturalmente, a definição do número de transformadores auxiliares dependerá da
configuração utilizada para a usina hidrelétrica que decorre da análise técnico-econômica, do
grau de importância estratégica da usina hidrelétrica para o sistema elétrico (usina de base,
por exemplo), da especificação do cliente, do grau de redundância e de flexibilidade das
fontes de energia.
Outra alternativa para usina hidrelétrica de 06 unidades hidrogeradoras, como ilustração, seria
uma quantidade menor de transformadores auxiliares, o que usualmente é o mais praticado.
Ou seja, são concebidos três transformadores auxiliares, um para cada conjunto de duas
unidades hidrogeradoras.
3.5.1.2. Fonte primária interna específica
Dessa maneira, entende-se por fontes específicas as primárias internas que alimentam
exclusivamente os serviços auxiliares elétricos de uma ou mais unidades hidrogeradoras, além
dos serviços gerais da casa de força, ou seja, de modo específico ou dedicado.
É comum, mesmo se tendo um transformador auxiliar para cada hidrogerador, não se usar um
transformador auxiliar como fonte primária interna específica para os serviços auxiliares de
cada unidade hidrogeradora. Por exemplo, no caso de uma usina hidrelétrica com três
unidades geradoras, podem-se ter dois transformadores como fontes primárias específicas e o
70
terceiro como fonte primária comum, para o caso da falta de alguma fonte específica.
Neste caso, o transformador deverá ser projetado de modo que, sozinho, consiga fornecer
energia elétrica aos serviços auxiliares elétricos das três unidades, garantindo, assim, o
perfeito funcionamento dos três hidrogeradores.
O dimensionamento dos mesmos é feito com base na configuração concebida para o
empreendimento e na necessidade de energia elétrica em corrente alternada que o sistema
auxiliar elétrico necessita para atender às três condições operativas e nos critérios de cargas
(ambos já apresentados nos itens 3.2.2 e 3.4, respectivamente, desta dissertação).
3.5.1.3. Fonte primária interna comum
Quanto à fonte de energia elétrica comum ou compartilhada, entende-se que é uma fonte
primária interna (derivada de um dos geradores elétricos) que representa uma alternativa de
fonte de energia elétrica para quando ocorrer falha de uma das fontes primárias dedicadas.
Assim, esta fonte comum é utilizada antes de se usar a capacidade total da fonte dedicada
remanescente e, conseqüentemente, antes de se usar energia externa (que deve ser adquirida) e
antes de se consumir óleo diesel, via acionamento dos grupos motor diesel-gerador.
Em geral, esta fonte primária comum permanece como uma “reserva quente”, ou seja, até os
terminais de seus respectivos disjuntores de entrada dos painéis de distribuição geral, todos os
equipamentos, necessários para fornecimento de energia às barras destes painéis, estarão aptos
e energizados.
Para um perfeito funcionamento e não ocorrência de paralelismo de fontes ressalta-se que os
disjuntores de entrada correspondentes à fonte comum estarão abertos e que é projetado um
sistema de intertravamento elétrico parcial (referente ao gerador G1) dos disjuntores e de
lógica de transferência de fontes.
A “Figura 15” ilustra a configuração acima citada (a menos das fontes externas, que também
“alimentam” as barras dos painéis de distribuição geral) e indica a fonte de emergência (vide
item 3.5.3.). Notar que o ponto de conexão (indicado por *) de linhas geométricas contínuas
71
(que representam barras ou interligações elétricas) não são pontos de conexão elétrica.
Para a SE Para a SE Para a SE
TRA1 TRA2 TRA3 PGD
Transferência
Automática
PDGA PDGB
*
CCM típico
Para a carga
Figura 15-Desenho unifilar geral de uma usina hidrelétrica
Fonte: VSPA (2004)
Nesta figura, o transformador auxiliar referente ao gerador hidrelétrico G2 representa a fonte
interna primária comum e o gerador D indica o grupo motor diesel-gerador de emergência.
G1 G3 G2
D
72
Também estão indicados os transformadores de potência abaixadores auxiliares; as barras dos
painéis de distribuição geral dos lados A e B (PDGA e PDGB), a barra do painel do grupo
diesel (PGD) e as barras de um centro de comando de motores típico (CCM), como ilustração.
Os quadrados contínuos representam os disjuntores e as linhas tracejadas, o intertravamento
entre os disjuntores das fontes, de transferência e de acoplamento (indicado na barra do
CCM).
Para o caso de “usina diesel”, a representação é análoga, tendo, neste caso, um disjuntor de
entrada ao painel do grupo diesel (PGD) para cada grupo motor diesel-gerador, devidamente
intertravados para se evitar, também, o paralelismo de fontes na barra deste painel.
3.5.2. Fonte secundária externa
São as fontes decorrentes de alimentação externa, em geral, adquiridas de concessionária de
energia local em média tensão. Portanto, necessitam de cubículos de média tensão para
manobra, proteção e medição que são denominados de painéis de alimentação externa, já
comentados no item 3.2.3.1.4. desta dissertação.
Na saída dos painéis de alimentação externa são instalados transformadores de potência
abaixadores auxiliares que, após transformarem a média tensão de entrada para baixa tensão
elétrica alternada, transferem a energia, já em baixa tensão, aos painéis que devem ser
supridos por estas fontes de energia externa. Dependendo das distâncias envolvidas (o que
inviabiliza a distribuição em baixa tensão), esta solução pode ser aplicada ao vertedouro, à
tomada d´água e à subestação. Desse modo, nesta configuração, esta fonte de energia será
considerada como fonte primária de energia.
3.5.3. Fonte de emergência
A fonte de energia elétrica de emergência é representada pelo grupo motor diesel-gerador,
quer seja na configuração “grupo singelo” ou “usina diesel”. Tais grupos diesel podem ser
instalados na casa de força, na subestação e no vertedouro.
Naturalmente, os locais de instalação, quantidades e configuração de grupos diesel bem como
73
sua capacidade dependem dos critérios para dimensionamento de grupos diesel, da potência
elétrica requerida pelos serviços auxiliares elétricos e das distâncias envolvidas (critérios para
cablagem e queda de tensão).
Assim, no caso de falta total de suprimento de energia aos serviços auxiliares elétricos da
usina hidrelétrica, os grupos motor diesel-gerador devem garantir as “alimentações” das
cargas essenciais e imprescindíveis para atender as diversas condições operativas das
unidades hidrogeradoras.
Estas condições operativas (unidades paradas, partida de unidade ou parada forçadas das
mesmas) já foram explanadas no item 3.2.2 desta dissertação.
No item 3.6. seguinte, será feito um detalhamento maior do grupo motor diesel-gerador, cuja
vista geral está na “Figura 16” abaixo:
Figura 16-Vista geral de um grupo motor diesel-gerador de 500 kVA máximos
Fonte: Cummins
74
3.6. GRUPO MOTOR DIESEL-GERADOR PARA USINA HIDRELÉTRICA
3.6.1. Introdução
Basicamente, o grupo motor diesel-gerador, para usina hidrelétrica é composto de um motor
diesel de combustão interna e injeção direta (classificado como motor de “ciclo diesel”)
acoplado a uma máquina elétrica síncrona (gerador elétrico de corrente alternada, também
denominado de “alternador”, associado a um sistema de excitação).
O sistema de excitação pode ser concebido com excitação do tipo:
- Estática: os enrolamentos polares (campo) do alternador são excitados diretamente pelo
sistema de excitação estática (em tensão contínua da saída de ponte de tiristores) a partir
da tensão de saída dos alternadores, ou seja, depende da tensão disponibilizada à carga.
Para tal, não exige excitatriz, mas necessita de anel coletor, escovas e, em geral, de
excitação inicial (“field flashing” ou “escorva” do campo). Como vantagem, possuir
menor tempo de regulação e forma de onda mais deformada. Assim, é recomendável para
partida de motores de indução maiores e é inadequado para equipamentos que necessitam
de forma de onda menos distorcida.
- Brushless, ponte rotativa ou excitação auto-excitado: é o tipo mais barato e mais usado. O
campo do alternador é excitado diretamente pela ponte rotativa de retificadores (também
em tensão contínua).
A ponte rotativa é alimentada pela tensão alternada induzida no rotor da excitatriz a partir
da tensão contínua aplicada pelo regulador digital (por tiristores) nos enrolamentos do
estator da excitatriz.
O regulador de tensão também é alimentado pela tensão de saída dos alternadores.
Portanto, não necessita de anel coletor e nem de escovas, mas também exige de excitatriz
e, em geral, de “escorva” do campo.
75
Como vantagem, na presença de um curto-circuito simétrico na saída do alternador o
campo do mesmo deixa de ser excitado (não se “sustenta”). Mas, por conseguinte, deve-se
atentar com o tempo hábil para desarmar os disjuntores de proteção.
- Excitação tipo independente ou por PMG (permanent magnet generator): além da
excitatriz anteriormente citada, há uma excitatriz auxiliar composta de um “imã
permanente rotativo” que induzirá uma tensão alternada no estator da mesma, a qual será
aplicada no regulador de tensão digital e deste ao estator da excitatriz principal (contínua).
A partir deste ponto, este sistema de excitação é análogo ao sistema anterior, exceto que,
neste caso, não há necessidade de field flashing do campo. Este tipo é chamado de
excitação independente porque não utiliza a mesma energia disponibilizada às cargas para
alimentar o campo do alternador.
Este fato representa sua grande vantagem, pois podem suportar valores altos de correntes
(até três vezes a nominal) por tempos consideráveis (cerca de até 10s) o que o torna
recomendável para partida de grandes motores elétricos, para alimentação de cargas não
lineares como, por exemplo, UPS (uninterruptible power supply ou “no breaks”).
Também, há boa performance ante o curto-circuito prolongado (neste caso, usar
transformadores de corrente e disjuntor de saída de fases do GMG).
Dessa forma, com a operação do motor diesel, a potência ativa no eixo do mesmo é
transmitida ao gerador síncrono devido ao acoplamento (que em geral é do tipo disco flexível
ou single bearing). Consequentemente, o gerador elétrico ou alternador, quando
convenientemente excitado, disponibiliza uma tensão elétrica alternada nos seus terminais de
fases.
Ao se ter um circuito elétrico fechado (“fechamento” do disjuntor de uma carga), haverá a
circulação de corrente elétrica, caracterizando, assim a conversão de energia química do óleo
diesel em energia elétrica.
Como a função do grupo motor diesel-gerador é gerar energia elétrica através do acionamento
do motor diesel, o mesmo representa uma fonte alternativa de energia aos serviços auxiliares
76
elétricos, no caso, para alimentação das cargas essenciais da usina hidrelétrica.
Estes grupos podem ser acionados e comandados tanto localmente como remotamente e de
forma manual ou local, mediante chaves seletoras, quadro local e painéis de comando.
3.6.2. Classificação de potências
Convém ressaltar que, quanto ao valor de potência, tolerância permitida e regime de trabalho,
os grupos motor diesel-gerador possuem classificações que variam conforme os fabricantes
que, em geral, adotam as normas de origem se seus respectivos países. Ressalta-se também,
que no Brasil há uma normatização específica (norma ABNT NBR6396 - “Motores
alternativos de combustão interna não veiculares” – 1976).
Assim, para os fabricantes instalados no Brasil, tem-se:
- Grupo de fabricantes, originários da Europa, seguem, em geral, as normas DIN (DIN 6270
e DIN 6271);
- Grupo de fabricantes, originários dos Estados Unidos da América, seguem, em geral, as
normas ISO (ISO 8528 e 3046);
Assim, com base nas Normas ISO 3046, ISO 8528, DIN 6271, ABNT MB 749 (NBR 06396),
e ABNT MB 130 (NBR 05477), têm-se as seguintes classificações usualmente praticadas para
os grupos motor diesel-gerador envolvendo valores de potência, tempo de funcionamento e
potência reserva possível:
- Stand-by ou Emergência (intermitente ou máxima): representa o maior valor de potência
da faixa de valores da “Tabela 3.5” seguinte e é aplicável para fornecimento de
emergência.
Neste caso, o grupo motor diesel-gerador é capaz de suprir energia em aplicação do tipo
“cargas variáveis” por um período recomendável, em geral, de 300h/a, entretanto, sem
capacidade de sobrecarga.
77
Esta classificação é usada para suprir energia durante a interrupção da energia normal e
confiável, porém, não deve ser “paralelada” com a rede normal de energia. Os tempos de
operação e valores de potência correspondentes (fator de carga (FC)) variam conforme
recomendações dos fabricantes.
Há fabricante que recomenda esta classe de potência para somente atender aplicações do
tipo “cargas variáveis” com fator de carga média de 80% de sua classificação “stand-by”
durante um tempo máximo de 200 horas de operação por ano. Já para o caso de 100% de
sua classificação “stand-by” o tempo máximo será de 25 horas por ano. Também indica
que, com esta classificação, não é permitido paralelismo com fonte normal de energia. A
“Figura 17” abaixo representa esta recomendação.
Figura 17-Visão gráfica da classificação “stand-by”
Fonte: Cummins
- Contínuo (ou prime power): representa o valor intermediário e recomendado para
aplicações do tipo “cargas variáveis” por um período, em geral, de 1.000h/a, em regime de
emergência. Neste caso, há uma capacidade de sobrecarga de 10%, desde que operando
uma hora a cada doze horas.
78
Esta classificação é usada para suprir energia durante a interrupção da energia adquirida
comercialmente, porém, pode ser “paralelada” com a rede comercial de energia (sujeito a
limitação de tempo de operação e exigências da concessionária) e pode suprir energia em
aplicação do tipo “carga constante”, desde que seguindo recomendações dos fabricantes
para tal.. Os tempos de operação e potência (fator de carga (FC)) também variam
conforme recomendações dos fabricantes.
Igualmente à classificação “stand-by”, também há fabricante que recomenda esta classe de
potência, para aplicações do tipo “cargas variáveis”, com fator de carga média de 70% de
sua classificação “contínuo ou prime power”, considerando um tempo máximo de 500
horas de operação por ano. Quanto à capacidade de sobrrecarga de 10% do valor da
potência “contínua”, a mesma não deverá exceder o tempo máximo de 25 horas por ano
(operando no regime de uma hora a cada doze horas).
A “Figura 18” abaixo representa esta recomendação.
Figura 18-Visão gráfica da classificação “contínuo ou prime power”
Fonte: Cummins
79
- Básica (base power): Representa o menor valor de potência (em torno de 70% da potência
stand-by), porém com o maior tempo de uso recomendado, 8.400 h/a, restando cerca de
4% ao ano para manutenção, ou seja, para praticamente uso contínuo de energia para uma
carga de até 100% da classificação “básica ou base power”. É recomendado para
aplicações do tipo “cargas constantes” e não possui uma capacidade de sobrecarga.
Esta classificação é usada para suprir energia durante a interrupção da energia adquirida
comercialmente, recomendada para “paralelismo” com a rede comercial de energia
(observar as exigências da concessionária), porém, por prolongados período de tempo, ou
seja, quase sem limitação de tempo de operação.
A “Figura 19” abaixo representa esta recomendação.
Figura 19-Visão gráfica da classificação “básica ou base power”
Fonte: Cummins
Comercialmente, a nomenclatura acima apresentada é alterada conforme os diversos
fabricantes: de stand-by para intermitente ou limited time power (LTP), de contínuo para
prime power (PRP) e de básica para prime ou base power.
Também variam, conforme os fabricantes, os tempos de operação e os valores de potências
(fator de carga (FC)) correspondentes.
80
Destaca-se que no Brasil, são fabricados grupos motor diesel-gerador singelos de até 450
kVA (contínuo) ou 500 kVA (stand-by ou intermitente), devido a não fabricação de motores
acima 360kW (contínuo) no mercado nacional, fato que não ocorre com a fabricação de
geradores elétricos.
Como as usinas hidrelétricas são concebidas para alimentarem cargas variáveis (de diversas
modalidades, desde baterias, inversores, fontes, cargas motrizes e resistivas, etc) a
classificação mais recomendada de faixa de potência é a classificação “Contínua (ou prime
power)”.
A “Tabela 3.5” ilustra uma vasta faixa de potências e arranjos de modelos de motor diesel e
gerador elétrico.
Tabela 3.5 - Dados gerais de grupos motor diesel-gerador (fabricantes variados)
____________________________________________________________________
Potências (kVA-kW) dimensões (mm) massa (kg)
__________________________________________________________________________
Stand-by Contínua básica comprimento largura altura
13 -10,4 11,7 - 9,4 10,5 - 8,4 1090 725 970 420
110 - 88 100 - 80 99 - 79 2050 800 1300 940
170 - 136 150 - 120 123 - 99 2580 960 1400 1280
290 - 232 260 - 208 203 - 162 2900 1030 1850 1880
310 - 248 280 - 224 253 - 203 3260 1000 1800 2820
380 - 304 345 - 276 266 - 213 2900 1150 1930 2350
450 - 360 405 - 324 315 - 252 2900 1150 1930 2350
500 - 400 455 - 364 319 - 255 3180 1120 1587 2750
625 - 500 556 - 445 500 - 400 2800 1400 1700 2880
750 - 600 676 - 541 600 - 480 3500 1400 1800 3540
1000 - 800 900 - 720 706 - 565 4361 1743 2328 7973
2500 - 2000 2275 - 1820 319 - 255 5950 2192 3265 17190
_____________________________________________________________________________________________
Fonte: Catálogo STEMAC nº 050.011.0034 Rev. 01 – Abril/2005
81
A “Tabela 3.5” acima engloba diversos fabricantes de motores. Porém, para qualquer caso, até
a potência stand-by de 500kVA, os motores dos grupos são de dois a seis cilindros e, acima
dessa potência, de seis a dezesseis cilindros.
3.6.3. Composição geral de um grupo motor diesel-gerador
O grupo motor diesel-gerador é composto por uma série de componentes desde o sistema de
partida ao sistema de escape de gases. A seguir, serão listados alguns itens para maior
visualização:
- Sistema de partida dos motores:
Este sistema pode ser concebido do tipo “partida elétrica” “partida por ar comprimido” ou
“por mola”. O mais usado para grupo motor diesel-gerador, aplicável para usina
hidrelétrica, é o sistema de “partida elétrica”, o qual é composto basicamente de baterias
(que podem ser de 12V (para grupos diesel menores) ou 24V (para grupos diesel maiores)
e motor de arranque.
- Sistema de admissão de ar:
Em geral, o ar de combustão é aspirado na sala do grupo diesel. Assim, a limpeza deste ar
aspirado é feita por filtros adequados ao grau de impurezas do ar da sala do grupo diesel.
- Sistema de combustível e de lubrificação:
Composto por dispositivos que irão permitir a admissão e injeção do óleo diesel ao motor
diesel e a lubrificação do motor. Pata tal, são necessários, entre outros, de bomba injetora,
bicos injetores, tanque de óleo, bomba de circulação forçada do óleo lubrificante,
regulador de pressão e filtros.
A injeção pode ser de forma indireta (atualmente, pouco utilizada) e de forma direta
82
(representa o tipo de injeção mais usado, onde o combustível é injetado diretamente sobre
cabeça do pistão através de bicos injetores).
- Sistema arrefecimento (refrigeração) à água:
Normalmente o motor é resfriado à água e com a circulação da mesma no bloco e nos
cabeçotes de modo forçado, em circuito fechado e pressurizado através de uma bomba
centrífuga. Para tal, são usados válvulas termostáticas, radiador (montado junto ao motor)
e ventilador que, similarmente à bomba centrífuga, é acionado pelo próprio motor. No
caso de locais frios, usa-se também um líquido anticongelante misturado à água.
- Sistema de pré-aquecimento da água de arrefecimento e do óleo lubrificante:
Considerando que o sistema de energia de emergência deve estar apto a suprir as cargas
prioritárias (essenciais) no menor tempo possível um ponto crítico é o tempo decorrido
desde a detecção da falta de energia normal até a transferência de carga. Isto é, passando
pelas etapas de transferência de fontes de energia, de partida do grupo motor diesel-
gerador ou da “usina diesel” até a efetiva “alimentação” das cargas.
Desse modo, quanto maior for a exigência ao grupo diesel estar apto a “assumir” cargas
(maiores valores de carga em menores tempo) maiores são os cuidados com a partida a
frio. Tais valores poderão chegar até a 100% da carga num único passo de aceitação de
carga (cerca de 10 s após a partida do grupo diesel). Em geral, adota-se, para a usina
hidrelétrica, o conceito de o grupo estar apto a “assumir” 50% da carga prescrita em até 10
s após o comando elétrico de partida do “grupo singelo” ou da “usina diesel”.
Daí a necessidade de um sistema que possibilite um pré-aquecimento da água de
arrefecimento e do óleo combustível. Este sistema é constituído por resistores elétricos, é
acionado quando o grupo diesel está fora de operação e também deve considerar as
temperaturas ambientes e as normas aplicáveis.
- Sistema de exaustão de gases (escapamento e silencioso):
83
O dimensionamento deste sistema é impactado pelo nível de ruído solicitado e pelo
movimento relativo entre o escapamento e o grupo diesel. Em geral, o nível de ruído
solicitado é de até 95 dB, medido, e em qualquer direção, a 5 m de distância da ponta do
tubo de saída do escapamento, sendo o grupo diesel fornecido sem carenagem.
Assim, este sistema é constituído de coletor de descarga arrefecido, de silencioso com alto
grau de abafamento e demais acessórios para isolamento de vibrações e de calor.
A “Figura 20” mostra a sala de alojamento de uma “usina diesel” instalada em usina
hidrelétrica. Nesta figura pode-se observar o motor a diesel (posição 2), o gerador elétrico
síncrono (3) e o sistema de escapamento (1).
Figura 20-Foto de uma “usina diesel” em usina hidrelétrica
Fonte: Stemac (2005)
- Sensores e equipamentos para controle, comando, proteção e regulação:
É composto por vários dispositivos como relés e sensores instalados no grupo motor
diesel-gerador e nos painéis do grupo diesel e de sincronismo, além de monitoramento de
3
2
1
84
grandezas elétricas (tensão, freqüência, corrente, potência, energia, etc).
Assim, há fabricantes que disponibilizam sistema de proteção contra curto-circuito com
monitoramento de corrente nas três fases de saída do alternador (através de
transformadores de corrente e disjuntor de saída incorporados) e permitem proteções
contra voltagem excessiva e baixa, contra perda do campo e da energia reversa, contra
sobrecorrente trifásica e sobrecorrente de terra.
Também há os reguladores de tensão e de velocidade associados ao grupo que são
responsáveis pelo controle (regulação) de velocidade do motor diesel e pela regulação da
tensão elétrica do gerador elétrico síncrono.
Com isso, estes reguladores são imprescindíveis para o tempo de resposta do grupo frente
a uma alteração de carga (acréscimo ou redução).
Ou seja, mediante oscilações decorrentes de grandes e bruscos carregamentos ou rejeição
de carga, os reguladores de tensão e de velocidade (governor) procurarão regular a
variação da tensão do alternador elétrico e a variação da rotação do motor (freqüência).
Para tal, os reguladores atuarão nos ângulos de disparo dos tiristores e no sistema de
injeção de combustível e este tempo de resposta varia de acordo com os diversos
componentes do processo (alternador, motor, combustível, reguladores e magnitude das
oscilações (que está relacionada com a natureza das cargas manobradas)).
Na concepção de “grupo singelo”, caso a faixa de variação de tensão e de freqüência,
mesmo com atuação dos reguladores, permanecerem fora da faixa projetada o sistema de
proteção comandará o indesejável desligamento da fonte de emergência.
Entretanto, a ausência total de energia emergencial torna-se muito mais improvável no
caso de se ter uma “usina diesel” com 02 ou mais unidades singelas. Isto porque o sistema
de proteção irá desligar a unidade singela que não está respondendo às atuações dos
reguladores, permanecendo as demais íntegras e fornecendo uma energia parcial. Tal
possibilidade reforça a vantagem de flexibilidade e de disponibilidade da “usina diesel”.
85
Ainda há outros dispositivos e componentes como para amortecimento de vibrações e para
aplicação em regiões sujeitas aos abalos sísmicos, sistema de manutenção do óleo de
lubrificação, sistema de aquecimento da bateria, skid (base de instalação) etc.
3.6.4. “Usina diesel”
Representa um conjunto de grupos motor diesel-gerador singelos, de potência menor,
operando em paralelo, ou seja, com uma potência total equivalente a um único grupo motor
diesel-gerador de maior potência, que acima de 500 kVA (stand-by), não é fabricado no
Brasil.
Desse modo, para se atender as necessidades de potências maiores, ou se importa o motor,
com posterior acoplamento ao gerador nacional e montagem do grupo motor diesel-gerador,
ou se concebe a execução de vários grupos motor diesel-gerador singelos menores para
operarem em paralelo, constituindo, assim, a usina diesel de potência equivalente ao único
grupo diesel maior.
Para o caso de importação, naturalmente, deve ser levado em conta a variação cambial e os
custos de importação e de assistência técnica.
Desse modo, com base na “Tabela 3.5”, considerando-se a necessidade de uma potência
contínua (prime) de 2.275 kVA pode-se usar 6 grupos motor diesel-gerador de 405 kVA ou
usar 02 grupos singelos de 345 kVA, para uma potência de 676 kVA.
Assim, a decisão da configuração a ser adotada deverá ser resultante de uma análise técnico-
econômica que considerará os seguintes itens:
- Disponibilidade e custo de espaço para instalação (há necessidade de se ter cerca de 1m
entre as máquinas singelas);
- Taxas cambiais, custos de importação (taxas, impostos) e de operação;
- Flexibilidade, confiabilidade e disponibilidade;
86
- Operação paralelada e divisão de cargas;
- Intercambialidade de peças sobressalentes e pós-venda (assistência técnica), etc.
Entretanto, convém destacar que as empresas que executam montagem de grupos motor
diesel-gerador no Brasil, atualmente, são beneficiadas com a redução de impostos de
importação, fato que não ocorre com as empresas que fabricam motores diesel no Brasil
(mesmo que também executem montagem de grupo motor diesel-gerador).
De um modo geral, os diversos arranjos de grupos motor diesel-gerador possuem soluções
semelhantes, tanto no tocante aos motores diesel e aos geradores elétricos como também aos
painéis de comando e controle, às sinalizações, proteções e monitoramento, manutenção e
assistência técnica, diferenciando entre si quanto à faixa de potência total de “usina diesel”.
Logo, de um modo geral, qualidade, confiabilidade, desempenho, vida útil superior a vinte
anos e nível de ruído não representam diferenciais significativos entre os diversos fabricantes.
Destaca-se, contudo, que há pequenas diferenças no tocante às soluções para aceitação de
carga e paralelismo de grupos diesel da “usina diesel”.
Assim, há “grupos singelos” ou agrupados em “usina diesel” instalados nos mais diversos
segmentos brasileiros, desde industriais, supermercados, condomínios residenciais ou
comerciais, setores hoteleiro e hospitalar, centrais telefônicas, empresas de transporte
(metrôs), áreas bancária e agrícola, etc.
Em tais segmentos, a energia confiável gerada via grupo motor diesel-gerador é usada como
fonte principal de energia, complemento em horários de ponta, cogeração do excedente ou
como fonte de emergência e até mesmo como usina de geração de energia a diesel, inclusive
acima de 50 MW, para atender emergencialmente a escassez de energia elétrica no Brasil
(durante o “apagão” de 2001). Algumas dessas usinas foram, posteriormente, desmontadas e
exportadas. (como exemplo, a “UTE Sete Lagoas” - MG, empreendimento de 68,8 MW do
grupo Cummins ).
Como ilustração dessa variedade de setores, a “Tabela 3.6” indica resumo parcial e preliminar
de “usinas diesel” instaladas no Brasil até 02/2006 como geração.
87
Tabela 3.6 - Resumo parcial e preliminar de “usina diesel” no Brasil até 02/2006 - geração
___________________________________________________________________________
Segmentos de atividade potência instalada número de número de
(em kW) empreendimentos unidades
___________________________________________________________________________
Alimentos e bebidas 27.233 21 46
Extrativa mineral 11.010 2 5
Papel e celulose 2.240 2 3
Química e Petroquímica 6.874 5 10
Siderurgia e metalurgia 6.768 6 11
Têxtil 2.000 1 2
Outras indústrias 54.286 24 60
Comércio e serviços 30.631 15 33
Hospitais e hotéis 8.616 8 17
Shopping e edifícios corporativos 1.673 2 3
Total 151.331 86 190
_________________________________________________________________________________
Fonte: COGEN SP - Fevereiro/2006
Similarmente, a “Tabela 3.7” indica um resumo parcial de “usinas diesel” instaladas no
Brasil, até 02/2006 como cogeração.
Tabela 3.7 - Resumo parcial e preliminar de “usina diesel” no Brasil até 02/2006 - cogeração
___________________________________________________________________________
Segmentos de atividade potência instalada número de número de
(em kW) empreendimentos unidades
___________________________________________________________________________
Borracha 972 1 3
Hotéis 264 1 1
Química e petroquímica 1.000 1 1
Total 2.236 3 5
_________________________________________________________________________________
Fonte: COGEN SP - Fevereiro/2006
88
Cabe ressaltar que as “Tabelas 3.6 e 3.7”, por representarem resumos parciais e preliminares
de “usinas diesel” instaladas no Brasil, servem como uma referência e mostram uma potência
instalada de mais de 153 MW.
Abaixo, a “Figura 21” ilustra 04 grupos singelos que irão compor uma “usina diesel”:
Figura 21-Visão geral de uma “usina diesel”
Fonte: Maquigeral
Registra-se que um dos fornecedores instalado no Brasil, já comercializou mais de 45.000
grupos motor diesel-gerador em mais de 50 anos de Brasil, vendidos nas configurações
“grupo singelo” ou em “usina diesel”.
Para se ter uma idéia de que a concepção de “usina diesel” já é um conceito consolidado,
podem-se citar usinas diesel operativas em São Paulo (em rede de televisão, laboratórios,
jornais, hospitais, etc) tais como: 3X1563 kVA, 2X1563 kVA, 4X625 kVA, 3X1941 kVA,
2X1941 kVA, 5X450 kVA, 3X2500 kVA, 3X950 kVA. Em outros estados brasileiros, tem-
se: 2X360 kVA, 2X2. 000 kVA, usinas de 1.000 e 3.600 kVA.
89
Quanto ao índice de falhas de grupos motor diesel-gerador em paralelo, não foi possível, até o
presente momento, a obtenção de uma estatística de falhas de “usina diesel” no Brasil,
provavelmente por falta de registros destas inúmeras “usinas diesel” na Agência Nacional de
Energia Elétrica (ANEEL).
A portaria nº 303 de 18/11/2004 do Ministério das Minas e Energia (MME) do Brasil indica
os conceitos das taxas que influenciam no cálculo da potência assegurada (PA) da usina (taxa
equivalente de indisponibilidade forçada (TEIF) e a taxa de redução de disponibilidade por
manutenção programada (IP)) para usina térmica (UTE) sem, todavia, para as UD´s.
O que se pretende mostrar nesta dissertação é que, em usinas hidrelétricas que necessitam de
energia auxiliar acima de 500 kVA intermitente (ou stand-by, ou máximos), pode-se instalar
“usina diesel” equivalente sem prejudicar os critérios de confiabilidade e operacionabilidade
além do quesito econômico.
A “Tabela 3.8”, compilada de outras tabelas disponíveis no site da ANEEL, indica as
potências totais de usinas hidrelétricas brasileiras em operação, outorgadas em construção e
outorgadas não iniciadas. Nesta tabela também são indicados os totais referente às diversas
modalidades outorgadas e a potência total da matriz elétrica brasileira (caso da coluna
referente à usina hidrelétrica em operação, incluindo as potências importadas).
Tabela 3.8 - Potências totais de UHE´s em operação e outorgadas no Brasil - 2006
___________________________________________________________________________
UHE´s operativas UHE´s outorgadas (kW) UHE´s outorgadas (kW)
(em kW) em construção não iniciadas
___________________________________________________________________________
UHE 71.390.105 2.771.168 5.109.600
Total 101.731.582 (*) 4.176.976 23.594.903
Participação 70,17% 66.34% 21,66%
___________________________________________________________________________
Fonte: ANEEL – site/fevereiro/2006
(*) representa o total da matriz energética, incluindo a energia importada.
90
Com base na “Tabela 3.8” acima, há quase 8 GW referentes às usinas hidrelétricas em
construção ou por iniciar. Naturalmente, as potências são variadas e incluiem os grandes
aproveitamentos.
Apesar da maioria das usinas hidrelétricas que estão em construção já terem adquirido a fonte
de emergência para os serviços auxiliares elétricos, tem-se um potencial de mais de 5 GW
para implementação de “usinas diesel” (onde aplicável) e, com isso, promover um incremento
no mercado nacional de fabricantes de componentes de grupos motor diesel-gerador.
3.6.5. Condições de dimensionamento
Para o dimensionamento da potência total do grupo motor diesel-gerador, algumas premissas
devem ser levadas em consideração, tanto para o cálculo da potência mecânica (kW) do motor
diesel, como para o cálculo da potência elétrica (kVA) do gerador síncrono.
Assim, de um modo geral, têm-se as seguintes premissas e ações a serem consideradas:
- Premissa de dimensionamento 1: elaborar ou conhecer a lista de cargas completa da usina
hidrelétrica, ou seja, as cargas da casa de força (atenção especial às cargas da unidade, no
caso bomba de regulação para turbinas Kaplan), as cargas da subestação, da tomada
d´água e do vertedouro.
Esta lista deve conter as quantidades de cargas (incluindo as de reserva), condições
ambientais (altitude e temperatura) e as características técnicas das cargas (tensão de
alimentação; correntes de nominal e de partida, rendimento e fator de potência);
- Premissa de dimensionamento 2: estabelecer ou conhecer a configuração (tensão de
alimentação e tipo de alimentação) e o modo operativo das cargas e da usina, no tocante
aos serviços auxiliares elétricos e fontes de energia para os mesmos.
Conhecer as condições operativas das unidades hidrogeradoras (já explanadas no item
3.2.2 desta dissertação) para se certificar da não possibilidade de paralelismo de fontes;
91
- Premissa de dimensionamento 3: estabelecer ou conhecer os critérios de definição de
cargas essenciais, permanentes e de ponta (identificação das cargas e dos tempos
adotados), além do critério definido para demanda média, ou seja, que cargas o grupo
motor diesel-gerador deve assumir na ausência de energia;
- Premissa de dimensionamento 4: estabelecer critérios de temporização para todos os
motores (faixa de tempo e de potência dos motores) para se evitar partida simultânea dos
mesmos. È imprescindível a partida escalonada dos motores para se diminuir a potência
do grupo diesel da usina hidrelétrica;
- Premissa de dimensionamento 5: ter claramente o critério e a operação do sistema de
alívio de cargas a ser concebido para o empreendimento;
- Premissa de dimensionamento 6: estabelecer ou conhecer os critérios de tempo para cada
uma das condições operativas das unidades (máquina parando e máquina partindo). Em
geral são usados 5 e 10 min, respectivamente;
- Premissa de dimensionamento 7: estabelecer o critério para carga inicial que o motor
diesel já está suportando, quando for assumir a partida da maior carga (bomba de
regulação para turbina Kaplan, por exemplo). Neste ponto indicar também o critério de
variação de freqüência;
- Premissa de dimensionamento 8: de posse dos dados acima e com base nas equações (1),
(2) e (3) apresentadas no item 3.4.5. (páginas 56 e 64), obter a potência total instalada, as
demandas instantâneas (potência ativa em KW, para cálculo da potência do motor diesel)
e demanda média (potência aparente em kVA, para dimensionamento do gerador síncrono
elétrico) para cada condição operativa das unidades (vide “tabelas 3.1 a 3.4”).
Nesta fase, já se deve ter a identificação das cargas essenciais;
- Premissa de dimensionamento 9: com base nos dados acima, estabelecer ou conhecer os
critérios da pior condição ou situação mais adversa a que o motor diesel será submetido e
verificar se o mesmo suporta esta condição de demanda instantânea.
92
Esta premissa varia conforme o arranjo concebido para a usina hidrelétrica, podendo ser,
por exemplo: com o motor diesel já alimentando uma carga inicial, considerar a partida de
uma unidade geradora simultaneamente à partida da maior carga (que pode ser a moto-
bomba de regulação, no caso de turbinas Kaplan); ou durante a parada forçada de todas as
unidades, além da carga inicial, ocorrer a partida de outra carga de valor significativo,
possível para esta situação (bomba de drenagem, por exemplo);
- Premissa de dimensionamento 10: com o valor do rendimento do gerador elétrico,
determinar a potência do motor diesel, que, após o cálculo do gerador elétrico, deverá ser
revista buscando-se a padronização e compatibilização com os produtos do mercado
nacional (para o caso de grupo singelo) ou de análise para definição da melhor
configuração para usina diesel.
- Premissa de dimensionamento 11: em decorrência da premissa de pior condição ao motor
diesel, tem-se a condição mais desfavorável para o gerador elétrico e, nesta condição, o
mesmo deverá ter potência em regime contínuo no mínimo igual à potência média
solicitada durante esta condição mais severa.
Dependendo dos valores levantados acima, esta condição pode ocorrer na parada das
unidades geradoras ou na partida da primeira unidade, por exemplo, considerando-se a
carga inicial e a possível partida de uma carga significativa;
- Premissa de dimensionamento 12: de posse da potência elétrica do gerador, deve-se
verificar se a maior corrente solicitada pela carga não excede, por exemplo, a duas vezes a
corrente nominal do gerador elétrico escolhido.
Assim, através da equação (4) de potência aparente e dos valores de cos ϕ, calculam-se os
valores da corrente de partida tanto da carga referente à carga inicial como da carga
referente à possível partida de uma carga significativa.
S = 3 U I cos ϕ equação (4)
Em seguida, com a soma destas duas correntes de partida, obtém-se a corrente total I
CP
,
cujo valor é necessário para verificação da queda de tensão (vide premissa de
93
dimensionamento 13). Posteriormente, determina-se a potência mínima do gerador
elétrico;
- Premissa de dimensionamento 13: em seguida, efetuar uma verificação da queda de
tensão, quando da partida do maior motor sob condição mais severa. Neste caso,
estabelecer % de queda de tensão (por exemplo, de 15%). Através da equação (5), abaixo,
e com o valor da reatância subtransitória de eixo direto (X”
d
), pode-se obter a corrente
nominal e compará-la com os critérios admitidos.
U = ( x”
d
• I
CP
/I
N
) / ( 1 + x”
d
• I
CP
/I
N
) equação (5)
Naturalmente, encontrando-se valores indesejáveis, conflitantes com as premissas
adotadas, o gerador elétrico deverá ser recalculado;
- Premissa de dimensionamento 14: deve-se evitar que a variação de freqüência interfira no
dimensionamento do motor. Para tal, caso necessário, adotar possibilidade operacional do
gerador acima da tensão nominal (em geral de 380 V/220 V);
- Premissa de dimensionamento 15: finalmente, reverifica-se a padronização, agora do
grupo motor diesel-gerador, visando facilitar as opções de compra, quer seja pela
configuração do tipo “usina diesel” como pela configuração do tipo “grupo singelo”.
94
4. “USINA DIESEL” PARA USINA HIDRELÉTRICA COM TRÊS
UNIDADES HIDROGERADORAS
A seguir, será apresentado um exemplo de configuração de serviços auxiliares e o modo
operante da “usina diesel” como fonte de emergência de uma usina hidrelétrica com três
unidades hidrogeradoras, a qual será denominada de “Usina Hidrelétrica X”. Para tal, serão
adotadas algumas premissas.
4.1. PREMISSAS DE CONFIGURAÇÃO ADOTADAS
Estas premissas são inerentes ao projeto em questão e, assim, podem ser uma referência para
outros empreendimentos, uma vez que os critérios de projeto e configuração da usina
hidrelétrica, bem como sua função no sistema elétrico, interferem diretamente na fixação
destas pré-condições.
Neste item, o autor utilizou sua vivência profissional na área de engenharia de sistemas
elétricos e de coordenação de fornecimentos de equipamentos, além da interação com
empresas projetistas elétricas e com fornecedores. Esta vivência profissional é resultante de
consolidações de especificações técnicas, de critérios de projeto, memoriais de cálculo e de
diagramas unifilares, os quais foram elaborados no desenvolvimento de projeto reais.
Neste contexto, a “Usina Hidrelétrica X” representa um exemplo próximo de soluções já
adotas em usinas hidrelétricas..
O que está previsto no nosso projeto inicial é a interface com os pontos provenientes dos
grupos diesel geradores (casa de força e vertedouro) através de contatos secos (para sinais
digitais) e de corrente de 4-20 mA, para sinais analógicos.
- Premissa de configuração 1: o empreendimento é composto de bloco gerador (casa de
força, tomada d´água e vertedouro) e da subestação secionadora ou de manobra, cuja
distância à casa de força viabiliza a distribuição de energia em baixa tensão;
- Premissa de configuração 2: a “Usina Hidrelétrica X” possui três unidades hidrogeradoras
95
entre 100 MVA e 150 MVA (gerador elétrico vertical acoplado a turbina hidráulica do
tipo Kaplan);
- Premissa de configuração 3: junto à casa de força, há três transformadores de potência
abaixadores auxiliares, derivados das saídas de fases de cada gerador, como fontes de
energia primárias interna para as cargas dos serviços auxiliares elétricos;
- Premissa de configuração 4: a distribuição de energia elétrica em corrente alternada para
os serviços auxiliares elétricos da casa de força e da subestação é feita em baixa tensão
com variação de +10% e –5%, sendo 380/220 V trifásico para motores e cargas maiores e
de 220 V (para iluminação, tomadas e cargas menores);
- Premissa de configuração 5: a usina possui dois painéis de distribuição geral de corrente
alternada (PDG´s A e B), análogos entre si,e cada um deles é capaz de “alimentar” todas
as cargas da “Usina Hidrelétrica X”;
- Premissa de configuração 6: em condições normais de operação, os painéis PDG´s estão
energizados pelos transformadores auxiliares referentes às unidades hidrogeradoras 1 e 3 .
Logo, só os disjuntores de entrada destes painéis, referentes a estes dois alimentadores,
estão fechados;
- Premissa de configuração 7: os painéis PDG-A ou PDG-B são os alimentadores de cada
centro de comando de motores, os quais são executados com barra dupla, porém sem
segregação de cargas essenciais das não essenciais. Assim, as barras A e B dos CCM´s
“alimentam”, normalmente, tanto cargas essenciais como cargas não essenciais;
- Premissa de configuração 8: a casa de força da “Usina Hidrelétrica X” possui dois
transformadores de potência abaixadores auxiliares como fontes de energia secundária,
proveniente de alimentação externa da concessionária local (através de um dos dois
painéis de alimentação externa em média tensão);
- Premissa de configuração 9: como fonte de energia emergencial, junto à casa de força, há
uma “usina diesel” composta de dois grupos singelos (grupo motor diesel-gerador 1 e 2)
para suprir as cargas essenciais (selecionadas por um sistema de alívio de cargas) da casa
96
de força e da subestação secionadora da usina hidrelétrica.
Deverá ser fornecido um painel de sincronismo completo que abrigará: o controlador
automático de sincronismo, incluindo a verificação das pré-condições de paralelismo; o
sistema de divisão de cargas (LS - load sharing) e um disjuntor extraível motorizado para
efetuar o paralelismo dos grupos motor diesel-gerador.
- Premissa de configuração 10: cada grupo motor diesel-gerador da “usina diesel” é
projetado com capacidade para garantir a parada segura das três unidades hidrogeradoras e
projetado para operação em paralelo. Portanto, os reguladores de velocidade e de tensão
deverão ser apropriados para esta exigência, incluindo a “escorva do campo” do gerador
(“field-flashing”).
- Premissa de configuração 11: quanto ao grupo motor diesel-gerador, têm-se as seguintes
condições:
- Os grupos motor diesel-gerador terão sistema de arrefecimento para refrigeração dos
motores e um sistema de pré-aquecimento para o óleo lubrificante (função da
temperatura local) e para a água de arrefecimento (mínimo de 50 ºC);
- Tempo necessário para estabilização de tensão e velocidade (freqüência) para assumir
50% da carga prevista em 10 s e, para o paralelismo, de 10 a 15 s;
- Cada grupo motor diesel-gerador terá duas baterias que alimentarão dois motores de
arranque que atuarão alternadamente nas partidas consecutivas quando houver falha de
partida, por exemplo;
- Em caso de falha na primeira partida, o grupo motor diesel-gerador será submetido a até
cinco tentativas consecutivas de partida, com tempo médio de 5s entre cada uma;
- Os grupos motor diesel-gerador serão fornecidos com sistema de exaustão e silencioso,
além de amortecedores de vibração.
- Os grupos motor diesel-gerador deverão atender as Normas Técnicas pertinentes e
97
aplicáveis, tais como Normas da ABNT, ANSI, IEC, NEMA, DIN e VDE .
- Premissa de configuração 12: a distância entre o vertedouro e a casa de força é tal que
inviabiliza a distribuição de energia em baixa tensão. Então, o vertedouro possui dois
transformadores de potência abaixadores auxiliares como fontes de energia primária,
proveniente de alimentação externa (em média tensão, da concessionária local).
Estas fontes estão eletricamente intertravadas de forma a impedir paralelismo de fontes.
Logo, a distribuição de energia elétrica CA para os auxiliares elétricos do vertedouro é em
380/220 V trifásico ou 220 V monofásico (igual à “premissa de configuração 4”);
- Premissa de configuração 13: o vertedouro também possui uma fonte de energia de
emergência que é composta de um grupo motor diesel-gerador singelo. Em caso de falta
da energia externa, o vertedouro será suprido pela sua fonte emergencial;
- Premissa de configuração 14: a aquisição de energia das fontes externas da concessionária
local poderá ser feita de modo temporário (para a casa de força, no caso de perda de uma
ou mais fontes primárias) ou de modo permanente (para o vertedouro).
Além disso, deverá atender aos requisitos regulatórios de instituições pertinentes, tais
como Agência Nacional de Energia Elétrica (ANEEL) e Operador Nacional do Sistema
Elétrico (ONS) - no tocante a medição e faturamento e transmissão de dados;
- Premissa de configuração 15: os motores possuem um sistema de partidas escalonadas,
isto é, é prevista uma temporização entre as partidas dos motores;
- Premissa de configuração 16: numa situação de emergência, com parada forçada das
unidades, o pulmão de pressurização do ar de regulação é projetado para suportar até 03
oscilações e os mancais das unidades são previstos para até 2 min sem circulação de óleo;
- Premissa de configuração 17: o tempo necessário para lógica de transferência de fontes é
da ordem de 5 s;
98
4.2. DESCRIÇÃO FUNCIONAL DA CASA DE FORÇA
A seguir será apresentada uma descrição funcional da “Usina Hidrelétrica “X” que focará os
serviços auxiliares da casa de força. Isto, porque na casa de força, conforme a “premissa de
configuração 9” do item 4.1., está prevista a instalação de uma “usina diesel”, objeto desta
dissertação. Portanto, esta descrição não abrangerá o vertedouro que, conforme “premissa de
configuração 13” do item 4.1., possuirá um "grupo singelo”.
Assim, em condições normais de operação, as cargas dos serviços auxiliares elétricos em
corrente alternada serão supridas pelas unidades hidrogeradoras através de 03 fontes
primárias, sendo duas específicas (cada uma delas dedicada a um painel de distribuição geral
(PDG)) e uma comum aos dois painéis de distribuição geral, quando na falta de uma ou mais
das fontes dedicadas.
Assim, os demais painéis e cargas da casa de força e subestação da “Usina Hidrelétrica X”
serão energizados através dos painéis de distribuição geral.
Na ausência de uma fonte específica e da fonte comum (perda de um dos painéis de
distribuição geral), as cargas alimentadas por este painel serão transferidas, automaticamente,
para o outro painel de distribuição geral. Assim, cada PDG é projetado para alimentar toda a
carga dos serviços auxiliares elétricos da “Usina Hidrelétrica X”.
Em caso de perda de todas as fontes primárias (as duas específicas e a comum), os painéis de
distribuição geral serão alimentados pela fonte secundária externa, via painel de alimentação
externa 1 ou 2 (vide “premissa de configuração 8” (item 4.1));
Na ausência das alimentações primárias internas e secundária externa (perda total das fontes
de energia) serão dados comandos para as paradas das unidades hidrogeradoras e a usina
diesel assumirá as cargas essenciais em regime de emergência, através de um sistema
automático de alívio de cargas executado nos CCM´s. Esta fonte de emergência é composta
por dois grupos motor diesel-gerador (GMG1 e GMG2), sendo que, durante a perda das
fontes primárias e da secundária, a energia dos grupos motor diesel-gerador será transmitida
99
às cargas essenciais através dos painéis de distribuição geral (PDGA e B).
O “grupo motor diesel-gerador 1” será conectado por cabos ao “painel de distribuição geral
A” a partir de seu “painel do grupo motor diesel-gerador 1” (PGD1). Igualmente, o “grupo
motor diesel-gerador 2” será conectado por cabos ao “painel de distribuição geral B”, a partir
do “painel do grupo motor diesel-gerador 2” (PGD2). Para a realização de paralelismo (após
sincronização), os painéis PGD1 e 2 são interligados ao painel de sincronismo (PSIN) que
concentra os dispositivos elétricos e eletrônicos para a verificação das pré-condições de
sincronismo.
Os centros de comando de motores (CCM´s), distribuídos pela casa de força e demais
estruturas do empreendimento, terão como fontes alimentadoras os painéis de distribuição
geral. e, para se evitar o paralelismo destas fontes, terão dois disjuntores de entrada e um de
acoplamento intertravados eletricamente de tal forma que, em condições normais de operação,
cada barra é alimentada por um lado do sistema de serviços auxiliares, permanecendo o
disjuntor de acoplamento aberto.
A “Figura 22” a seguir, originária da “Figura 15”, porém incluindo as fontes externas, ilustra
o acima descrito. Observa-se, porém, que os pontos de conexão (indicadas por *) de linhas
geométricas contínuas (que representam barras ou interligações elétricas) não são pontos de
conexão elétrica. Analogamente à “Figura 15”, o transformador auxiliar referente ao gerador
hidrelétrico G2 representa a fonte interna primária comum e os geradores D1 (ou GMG1) e
D2 (ou GMG2) representam os “grupos singelos” que constituem a “usina diesel”.
Também estão indicados os transformadores de potência abaixadores auxiliares (os de
“sangria” e os de alimentação externa); as barras dos painéis de distribuição geral dos lados A
e B (PDGA e PDGB), a barra do painel de sincronismo e paralelismo dos “grupos singelos”
da “usina diesel” (PSIN), as barras dos painéis do grupo diesel (PGD1 e 2) e as barras de um
centro de comando de motores (CCM) típico, como ilustração.
Os quadrados contínuos representam os disjuntores e as linhas tracejadas, o intertravamento
elétrico parcial (referente ao gerador G1) entre os disjuntores das fontes, de transferência e de
100
acoplamento (indicado na barra do CCM). Nesta figura, também não estão indicadas as saídas
(dos painéis de alimentação externa) para o vertedouro, conforme as “premissas de
configuração 8 e de 12 a 14” (vide item 4.1.) e os intertravamentos elétricos dos GMG´s.
Para a SE Para a SE Para a SE
PGD1
TRA1 TRA2 TRA3
PSIN
Transferência
Automática
“lado A” “lado B”
PDGA * PDGB
*
CCM típico
Para a carga
TREX1 TREX2
PEXT1 PEXT2
Figura 22-Desenho unifilar geral dos serviços auxiliares elétricos de uma usina hidrelétrica
Fonte: VSPA (2004)
G1 G3 G2
D1 D2
101
Observa-se na “Figura 22” que os disjuntores representados após os grupos motor diesel-
gerador (D1 e D2) são trifásicos opcionais e inseridos próximos aos terminais de fases dos
grupos.
A presença desses disjuntores protegerá os “grupos singelos” para quaisquer faltas (curto-
circuito) que possam vir a ocorrer no trecho entre os “grupos singelos” D1 e D2 até os painéis
dos grupos diesel (PGD1 e 2) e destes até os disjuntores de entrada do painel de sincronismo e
paralelismo (PSIN).
4.2.1 Transferência automática
Em cada painel do grupo diesel (PGD) de cada “grupo singelo” da “usina diesel” e em cada
painel de distribuição geral (PDG´s 1 e 2) da casa de força, há um sistema de transferência
automática de fontes de energia projetado para assegurar a continuidade de fornecimento de
energia elétrica para os serviços auxiliares.
Esta transferência é independente uma da outra e alimentada em 220 V, 60 Hz, a partir das
entradas de cada painel.
Na falta de uma das fontes de energia elétrica, o sistema de transferência automática, após
verificação da ausência de tensão elétrica na barra, comuta a “alimentação” para a fonte de
energia elétrica seguinte, porém, dentro de uma hierarquia pré-estabelecida:
- Fonte primária interna específica;
- Fonte primária interna comum;
- Fonte secundária externa;
- Transferência de alimentação, nos centros de controle dos motores (painéis CCM´s), para
a outra fonte primária interna específica (caso presente) e, caso ausente, o passo seguinte;
- Fonte de emergência, no caso de “blackout”, ou seja, perda das fontes primárias internas
102
(as duas específicas e a comum) e perda da fonte secundária externa.
Neste contexto, considerando-se o “lado A” da configuração unifilar apresentada na “Figura
22”, têm-se as quatro opções de transferências a seguir:
- Opção 1 - perda da fonte primária específica do lado A:
Em condições normais, as cargas dos serviços auxiliares da “Usina Hidrelétrica X” estão
sendo supridas pelos painéis de distribuição geral (PDGA e B), onde cada painel possui
quatro fontes de alimentação devidamente intertravadas eletricamente. Estas fontes são:
- Uma fonte interna específica de seu respectivo lado (A ou B);
- Uma fonte interna comum (originária da unidade hidrogeradora G2);
- Uma fonte interna específica do outro lado (B ou A) e
- Uma fonte de emergência (oriunda ou de um “grupo singelo” não “paralelado” ou da
“usina diesel” (com os dois grupos motor diesel-gerador em paralelismo)).
Assim, em condições normais, nos painéis de distribuição geral (PDGA e B) só os
disjuntores referentes aos alimentadores primários específicos é que estarão fechados e,
nos CCM´s, os disjuntores de acoplamento de suas barras A e B estarão abertos.
Ao faltar tensão da fonte primária específica do lado A, o sistema de transferência
automático verificará, através de sensores de tensão, se há tensão proveniente da fonte
primária interna comum.
Em caso afirmativo, o disjuntor da fonte primária inoperante será aberto, o disjuntor
referente à fonte comum será fechado e os demais alimentadores permanecerão abertos.
- Opção 2 - perda da fonte primária específica do lado A e ausência da primária comum:
O sistema de transferência automático verificará a presença de tensão proveniente da fonte
103
secundária externa da casa de força (PEXT1 ou PEXT2) e, caso afirmativo, o alimentador
da fonte específica do lado A será aberto, enquanto o disjuntor de entrada (referente à
fonte externa) no painel de distribuição geral do lado A (PDGA) será fechado. Os demais
alimentadores permanecerão abertos.
- Opção 3 - perda da fonte primária específica do lado A; ausências da fonte primária
comum e da fonte secundária externa; presença da fonte primária específica do lado B:
Caso a fonte externa não esteja disponível, após o tempo de retardo necessário para
verificação de transferência de fontes, o sistema de transferência automático iniciará a
comutação para o lado B (nos diversos CCM´s), mediante abertura de seus disjuntores de
entradas do lado A e, em seguida, o fechamento dos disjuntores de acoplamento de suas
respectivas barras duplas.
No painel de distribuição geral (PDGA), nesta situação, será aberto o alimentador
referente à sua fonte específica e os demais permanecerão abertos, ou seja, todos os
alimentadores estarão abertos.
Ao retornar a tensão, de qualquer das fontes primária ou secundária no lado A, o sistema
retornará automaticamente à situação original, obedecendo a seqüência de fontes definidas
anteriormente.
- Opção 4 - “Blackout”, perda total das fontes primárias (ausência de tensão proveniente
dos transformadores de potência de serviços auxiliares abaixadores (instalados nas saídas
de fases dos geradores elétricos 1, 2 e 3 da Usina)) e perda da fonte secundária (ausência
de tensão proveniente dos transformadores auxiliares abaixadores instalados após o painel
PEXT1 e 2 (fonte externa)):
Nesta situação de “blackout”, após o tempo decorrido para verificação de transferência de
fontes e de lado, será dado comando para parada de todas as unidades hidrogeradoras e,
para garantir as paradas seguras das mesmas, serão dados comandos de partidas aos
grupos motor diesel-gerador (GMG1 e 2) e será dado um comando para inicialização do
sistema de alívio de cargas.
104
Este alívio de cargas irá desconectar as cargas não essenciais e permitirá que somente
continuem conectadas as cargas essenciais para a integridade do empreendimento
(segurança e telecomunicação mínimas) e para que a parada forçada das unidades
hidrogeradoras ocorra sem riscos de danos materiais.
Após a partida, estabilização de tensão e de velocidade dos “grupos motor diesel-gerador
1 e 2”, serão abertos, nos painéis de distribuição geral, os disjuntores referentes às fontes
específicas e serão fechados os disjuntores dos alimentadores referentes à “usina diesel”.
Desse modo será efetivado o alívio de cargas e, naturalmente, os demais disjuntores
permanecerão no estado “aberto”.
Assim, a “usina diesel” (ou seja, cada “grupo singelo”) é projetada para estar apto a
assumir as cargas essenciais num intervalo de 10 a 15s após as partidas dos GMG´s
(supondo que não haja falha na partida de nenhum deles). Estas cargas, conforme já
comentado, são as cargas necessárias para se garantir a parada segura das três unidades
hidrogeradoras.
Simultaneamente, o painel de sincronismo e paralelismo (PSIN) iniciará o processo de
verificação das pré-condições de sincronismo dos “grupos singelos” (GMG1 e 2) e, após o
sincronismo, o paralelismo será efetuado.
Caso o paralelismo falhe, o “grupo singelo” da “usina diesel” que teve a partida com êxito
permanecerá alimentando um dos lados dos serviços auxiliares (ou A ou B), semelhante à
situação de alimentação por fontes primárias internas específicas (condições normais de
operação), porém, neste caso, com alívio de cargas (somente as cargas essenciais).
Na pior hipótese de um dos “grupos singelos” não entrar em operação (decorridas cinco
tentativas), o “grupo singelo” remanescente terá capacidade de atender a parada segura
das três unidades geradoras.
Para tal, haverá transferência de cargas do lado correspondente ao outro grupo singelo
(que está inoperante), para o lado que está energizado pelo grupo diesel em operação (vide
“premissa de configuração 10” do item 4.1. acima).
105
Esta transferência se dará nos centros de comando de motores (CCM´s), semelhante ao
descrito na opção 3 acima, porém, com alívio de cargas (somente as cargas essenciais).
Dessa forma, ressalta-se que, independentemente de haver paralelismo dos dois grupos
motor diesel-gerador ou somente um “grupo singelo” estiver em operação, só serão
supridas as cargas essenciais imprescindíveis para a operação da “Usina Hidrelétrica X”.
Pelo acima exposto, fica evidente a flexibilidade operacional da fonte de energia elétrica de
emergência quando concebida na filosofia “usina diesel” em detrimento da configuração
“grupo singelo” que, ao falhar nas partidas consecutivas, coloca em risco todo o
empreendimento hidrelétrico.
Portanto, a confiabilidade da concepção “usina diesel” é muito maior que a filosofia de um
único grupo motor diesel-gerador, desde que a “premissa de configuração 10” (indicada no
item 4.1. desta dissertação) seja considerada no dimensionamento e no fornecimento dos
grupos motor diesel-gerador integrantes da “usina diesel”.
Além do mais, a possibilidade de se fazer manutenção e testes preventivos em um “grupo
singelo” tendo o outro “grupo singelo” como reserva capaz de atender às cargas essenciais,
aumenta mais ainda a confiabilidade da concepção “usina diesel”.
Para os casos de “usina diesel” com mais de dois “grupos singelos”, pode-se projetar que cada
conjunto de dois grupos singelos em paralelismo seja capaz de atender os serviços auxiliares
elétricos essenciais para a condição crítica de dimensionamento do grupo diesel. (vide item
3.6.3 desta dissertação).
Numa primeira análise, tem-se a impressão de que está havendo custos desnecessários para a
usina hidrelétrica.
Porém, quando comparado com implicações decorrentes da indisponibilidade da usina
hidrelétrica perante o ONS (Operador Nacional do Sistema Elétrico) e também quando
comparado com as perdas de receita monetária devido a não operação das unidades
hidrogeradoras, o cenário muda radicalmente.
106
Sem contar o provável prejuízo causado por eventuais danos às unidades hidrogeradoras que
tiveram que realizar as paradas forçadas sem os serviços auxiliares essenciais energizados.
Portanto, torna-se evidente a grande vantagem da adoção de fonte de energia elétrica na
concepção “usina diesel” para o empreendimento.
4.2.2 Sistema de alívio de cargas
Complementando a “premissa de configuração 9(item 4.1), têm-se as seguintes observações
para o sistema de alívio de cargas:
- O envio de sinais para se desligar as cargas não essenciais, alimentadas pelos CCM´s,
ocorre quando se inicia a partida dos “grupos singelos” GMG1 e GMG2;
- O alívio de cargas é efetuado quando for comandado o fechamento dos disjuntores
referentes aos grupos motor diesel-gerador nos painéis de distribuição geral;
- O alívio de cargas é efetuado em cada CCM pela operação de um relé em cada uma das
barras (A e B), que desligará a fonte de controle do demarrador dos motores considerados
“não essenciais” e os manterá desligados enquanto os grupos motor diesel-gerador
estiverem em operação até a efetiva “volta” de uma fonte de alimentação não emergencial;
- O alívio de cargas será cancelado, automaticamente, ao retornarem as fontes normais e
ainda quando houver reenergização da usina hidrelétrica (black-start), ou poderá ser
cancelado através de um comando do SDSC (sistema digital de supervisão e controle) da
“Usina Hidrelétrica X”;
- Na presença de tensões nos lados A ou B, após um intervalo predeterminado de tempo, a
configuração original é restituída de forma automática. Em seguida, é dado o comando de
parada aos grupos motor diesel-gerador.
107
4.2.3. Controle e supervisão de grupos motor diesel-gerador
Os equipamentos integrantes do Sistema de Controle e Supervisão dos grupos motor diesel-
gerador GMG1 e GMG2 serão instalados nos painéis do grupo diesel (que nada mais é que
um painel de comando automático local (PGD1 e 2)).
Serão estes painéis que possuirão comandos de operações local e remoto, selecionados através
de chave seletora de duas posições.
Na posição local, os “grupos singelos” GMG1 e GMG2 serão comandados a partir dos
respectivos painéis de comando local, por meio de botoeiras.
Na posição remota, os “grupos singelos” serão comandados por sinal externo, através de
contatos livres de potencial, sendo previstos tanto o comando remoto de partida como o
comando remoto de parada.
Na ocorrência de qualquer anormalidade, tais como falha de partida, pressão de óleo
lubrificante baixa, temperatura excessiva do motor, etc., o sistema de controle executará as
seguintes funções:
- Parar o grupo motor diesel-gerador e atuar no dispositivo de bloqueio, impedindo novo
comando de partida, até que o operador intervenha, restabelecendo o sistema;
- Atuar em sistema de alarme local, com sinalização individual para cada função e com
rearme manual;
- Atuar num contato individual, livre de potencial, para cada falha. Estes contatos serão
ligados ao sistema digital de supervisão e controle (SDSC) da “Usina Hidrelétrica X” o
que permitirá uma supervisão remota dos “grupos singelos”.
108
4.2.4. Partida e parada de grupos motor diesel-gerador
Quanto ao processo de partida, tem-se:
- O sistema de partida automática dos grupos motor diesel-gerador receberá um pulso para
partida, seja pelo comando local ou pelo remoto, e iniciará o ciclo de partida do motor
diesel com, inclusive, o envio de sinais para os CCM´s desligarem as cargas não
essenciais.
- Caso algum grupo motor diesel-gerador da “usina diesel” não parta na primeira tentativa,
o sistema de partida executará automaticamente cinco novas tentativas, em intervalos
ajustáveis de aproximadamente cinco (5) segundos, alternando as baterias e motores de
arranque (vide “premissa de configuração 11” no item 4.1.).
Após a última tentativa sem sucesso, o sistema de controle bloqueará o GMG e acionará o
alarme.
- Quando os valores de tensão e de freqüência, previstas para assumir cargas, forem
estabelecidos e detectados por sensores do sistema auxiliar elétrico, presentes nos painéis
do grupo diesel (PDG1 e 2), serão dados comandos de fechamento aos disjuntores
alimentadores das barras desernergizadas (sem as fontes primárias e secundária) dos
painéis de distribuição geral (PDGA e B).
- Concomitantemente à partida dos “grupos singelos” da “usina diesel”, ocorrerá
verificação das pré-condições de sincronismo dos mesmos e, em seguida, será executado o
paralelismo, através do fechamento do disjuntor de paralelismo, instalado no painel de
sincronismo e paralelismo PSIN da “usina diesel”.
Neste momento, o alívio de cargas nos centros de comando de motores referentes às
unidades hidrogeradoras e às cargas essenciais é efetuado e o processo de transferência de
cargas é concretizado.
109
A “Figura 23” seguinte apresenta a vista frontal deste painel.
Figura 23-Vista frontal de um painel de sincronismo e paralelismo de uma “usina diesel”
Fonte: Maquigeral
Quanto ao processo de parada, tem-se:
- Ao ser dado comandos de parada (pulso), seja a partir do comando local ou do comando
remoto, haverá nova transferência de cargas, ou seja, a carga será “retirada” dos grupos
motor diesel-gerador GMG1 e 2 e “devolvida” às fontes normais. O sistema de
sincronismo e paralelismo deverá voltar à condição inicial.
- Os grupos motor diesel-gerador GMG1 e 2 continuarão operando sem carga, por um
período, recomendado pelo fabricante, suficiente para um bom arrefecimento. Ao final
deste período, o motor deverá parar e permanecer apto a receber novo comando de
partida.
110
4.3. ANÁLISE TÉCNICA
Pelo acima exposto e pelas premissas de configuração adotadas (item 4.1) é feita a seguinte
análise técnica:
Quanto ao grupo motor diesel-gerador singelo ou “grupos singelos” compondo “usina diesel”:
- A tecnologia atual de grupos motor diesel-gerador permite que o mesmo, após o sinal de
partida, esteja apto a assumir 50% das cargas (admitindo que não haja falha de partida) em
até 10 s.
- O tempo para se efetuar o paralelismo está um torno de 15 s, considerando--se 5 s para o
segundo “grupo singelo” assimilar a referência de tensão e de freqüência do primeiro
grupo (que já está conectado na barra do painel de sincronismo e paralelismo (PSIN)).
Caso a “usina diesel” tenha mais de dois grupos motor diesel-gerador em paralelo, o
tempo para os demais sincronizarem é mínimo, praticamente quase que instantâneo.
Portanto, a tecnologia atual dos fornecedores de grupos motor diesel-gerador, isto é “o
estado da arte”, atende a “premissa de configuração 11” (vide item 4.1).
De fato, no caso mais otimista (sem falhas nas partidas dos grupos), haverá um tempo
total de até 30 s para se ter o paralelismo. Já no caso mais pessimista, tem-se o êxito na
partida de um “grupo singelo” (por exemplo, GMG1) e o êxito na partida do outro “grupo
singelo” (no caso, o GMG2) somente após as 5 tentativas permitidas. Acrescentando-se os
tempos de lógica de transferência (“premissa de configuração17” - vide item 4.1) e de
paralelismo, tem-se um tempo total da ordem de no máximo 55 s para se ter a “usina
diesel” operando em paralelismo.
- Quanto aos requisitos de gerenciamento e divisão de cargas (load sharing), a tecnologia
atual de diversos fornecedores de grupo diesel atende plenamente o exigido, uma que os
mesmos são feitos de forma automática e segura. Também, são atendidas as exigências de
proteção, monitoramento e transmissão de dados (há vasta lista de fornecimento de grupos
diesel inclusive como cogeração e sincronismo na rede elétrica das concessionárias).
111
- A inadequada circulação de 3º harmônico é contornável com a “suspensão” do neutro,
deixando uma unidade aterrada, caso necessário. Ou com o uso de um transformador de
aterramento na barra de geração da “usina diesel”.
- Em geral, as empresas já mantêm um plano de manutenção preventivo que inclui até
simulações de partida e de carregamento (“assumir carga”), o que favorece a vida útil do
grupo motor diesel-gerador (GMG).
- Para um perfeito funcionamento do GMG e seu pleno uso durante a vida útil do mesmo,
os fabricantes recomendam que o grupo motor diesel-gerador opere com uma carga
mínima que, em geral, é em torno de 30% do valor da classificação de potência para o
qual foi projetado. Tal procedimento é necessário para se evitar a carbonização das
camisas do motor diesel, uma vez que, operando abaixo de 30%, poderá não ser atingida a
temperatura mínima e nem se garantirá a queima adequada do combustível.
Desse modo, a concepção de “usina diesel” (com 02 grupos singelos) permite que, caso
necessário, possa ser atendido um carregamento de 15% do valor total, bastando para isso,
o funcionamento de apenas um “grupo singelo” da “usina diesel” com 30% da carga da
“usina diesel”, o que mostra sua maior flexibilidade.
Quanto às unidades hidrogeradoras:
- Os fabricantes de hidrogeradores já concebem mancais que operam, sem a presença de
óleo lubrificante e sem refrigeração, por tempo acima de 2 min, ou seja, o suficiente para a
“usina diesel” efetuar o paralelismo, mesmo na pior hipótese (55 s).
Logo, tecnicamente, não há restrições ao uso de usina diesel em usina hidrelétrica, restando
uma análise do ponto de vista econômico, conforme a seguir efetuada.
112
5. EXEMPLO COMPARATIVO DE USINA DIESEL E GRUPO SINGELO
Observa-se que o autor optou por exemplos com 900 e 650 kVA por se tratarem de valores
próximos a soluções de 03 unidades hidrogeradoras na faixa de 100 a 150 MVA (conforme
“premissa de configuração 3” - vide item 4.1) abrangendo casos com turbinas Kaplan e
Francis.
5.1. EXEMPLO PARA 900 kVA - CONTÍNUO
A “Tabela 5.1” indica valores de um “grupo singelo” e de uma “usina diesel” composta de
dois “grupos singelos”, cuja potência total é igual a potência da opção único grupo.
Trata-se de dados de fevereiro de 2003, obtidos de uma proposta do fabricante “um” e com
motor do fabricante “A”.
A “Tabela 5.2” representa a os valores da “Tabela 5.1”. atualizados para fevereiro de 2006,
segundo os seguintes critérios:
- Cotações do dólar (USA) comercial: fonte www.calculos.com/consulta10.php - média
dos valores médios mensais (de compra e de venda)
- Índices IGP-M: www.fgvdados.com.br/dsp_gratuitas.asp
- Atualização (correção) do dólar (USA): www.calculos.com/consulta10.php - aplicada a
taxa de desvalorização do Dólar (USA) perante ao Euro. Este valor foi obtido da relação
Euro/Dólar (USA), média dos valores médios mensais (de compra e de venda).
- Não foram considerados o aumento de custo do aço no mercado internacional e o atual
aumento de consumo de grupos diesel;
113
5.2. EXEMPLO PARA 650 kVA – CONTÍNUO
As “Tabelas 5.3 e 5.5” são idênticas e indicam valores de um grupo singelo e de uma “usina
diesel” de potência total equivalente, composta de dois grupos singelos.
Trata-se de dados de setembro de 2002, obtidos de uma proposta do fabricante “dois” e como
motor fabricante “B” e propositalmente foram utilizadas duas vezes pelo autor para facilitar a
comparação imediata com as “Tabelas 5.4 e 5.6”, respectivamente.
As “Tabelas 5.4. e 5.6” representam a os valores da “Tabela 5.3” atualizados para fevereiro de
2006 segundo os critérios abaixo:
- Cotações do dólar (USA) comercial: fonte www.calculos.com/consulta10.php - média
dos valores médios mensais (de compra e de venda)
- Índices IGP-M: www.fgvdados.com.br/dsp_gratuitas.asp
- Atualização (correção) do dólar (USA): www.calculos.com/consulta10.php - aplicada a
taxa de desvalorização do Dólar (USA) perante ao Euro. Este valor foi obtido da relação
Euro/Dólar (USA), média dos valores médios mensais (de compra e de venda).
- Não foram considerados o aumento de custo do aço no mercado internacional e o atual
aumento de consumo de grupos diesel;
- A “Tabela 5.4” foi atualizada pelos índices acima mencionados e sem o expurgo parcial
da variação do IGP-M no período em questão;
- A “Tabela 5.6” foi atualizada considerando um expurgo parcial do IGP-M. Assim, foi
aplicado pelo autor um expurgo nos índices de do IGP-M de 09/2002 a 02/2003 visando
eliminar o efeito da eleição presidencial de 2002 pois, neste período, registrou-se um
aumento significativo nos índices do IGP-M (o que distorce a análise). Assim, a variação
do IGP-M foi reduzida de 18,65% (de 09/2002 a 02/2003) para 6% (média geométrica da
variação do IGP-M de 02/2003 a 02/2006).
114
Tabela 5.1 - Comparativo entre “usina diesel” e “grupo singelo” de 900 kVA - Fevereiro/2003
Fabricante 1
Motor A
(maior custo)
900 kVA
GDG em R$
Fevereiro/2003
GDG em US$
Fevereiro/2003
Adaptação usina
hidrelétrica - Em R$
Fevereiro/2003
Cotação do dólar
Fevereiro/2003 (1)
Comparativo
em R$
Fevereiro/2003
Diferença em R$
entre usinas diesel e
grupo singelo
Diferença em kVA
entre usinas diesel
e grupo singelo
Opção1:
Usina com 02
grupos singelos
350.000,00 70.000,00 420.000,00 -37,46% -7,10%
Opção 2:
01 único grupo
diesel singelo
170.000,00 49.000,00 3,6625 671,625,00 100,00% 100,00%
Tabela 5.2 - Comparativo entre “usina diesel” e “grupo singelo” de 900 kVA - Fevereiro/2006
Fabricante 1
Motor A
(maior custo)
900 kVA
GDG em R$
Fevereiro/2006
IGP-M (2)
GDG em US$
Fevereiro/2006
(3)
Adaptação usina
hidrelétrica - Em R$
Fevereiro/2006 IGP-M
(2)
Cotação do dólar
Fevereiro/2006 (1)
Comparativo
em R$
Fevereiro/2006
Diferença em R$
entre usinas diesel e
grupo singelo
Diferença em kVA
entre usinas diesel
e grupo singelo
Opção1:
Usina com 02
grupos singelos
417.445,00
(+ 19,27%)
83.489,00 (+19,27%) 501.934,00
+10,24%
-7,10%
Opção 2:
01 único grupo
singelo
185.378,20
(+ 9,046%)
58.442,30 (+19,27%)
2,136
(-41,68%)
454.410,00 100,00% 100,00%
1) Cotações do dólar (USA) comercial: fonte www.calculos.com/consulta10. php - média dos valores médios mensais de compra e de venda
2) Atualização do dólar (USA): fonte www.calculos.com/consulta10.php
- relação dólar/Euro (média dos valores médios mensais (de compra e de venda)
3) Índices IGP-M: fonte www.fgvdados.com.br/dsp_gratuitas.asp
115
Tabela 5.3 – Comparativo entre “usina diesel” e “grupo singelo” de 650 kVA - Setembro/2002
Fabricante 2
Motor B
(menor custo)
650 kVA
GDG em R$
Setembro/2002
GDG em US$
Setembro/2002
Adaptação usina
hidrelétrica-Em R$
Setembro/2002
Cotação do dólar
Setembro/2002 (1)
Comparativo
em R$
Setembro/2002
Diferença em R$
entre usinas diesel
e grupo singelo
Diferença em kVA
entre usinas diesel
e grupo singelo
Opção1:
Usina com 02
grupos singelos
190.000,00 39.000,00 229.000,00 -22,80% +4,40%
Opção 2:
01 único grupo
diesel singelo
85.000,00 28.000,00 3,16 296.600,00 100,00% 100,00%
Tabela 5.4 – Comparativo entre “usina diesel” e “grupo singelo” de 650 kVA – Fevereiro/2006 - Sem expurgo parcial do IGP-M
Fabricante 2
Motor B
(menor custo)
650 kVA
GDG em R$
Fevereiro/2006
IGP-M (2)
GDG em US$
Fevereiro/2006
(3)
Adaptação usina
hidrelétrica-Em R$
Fevereiro/2006
IGP-M (2)
Cotação do dólar
Fevereiro/2006 (1)
Comparativo
em R$
Fevereiro/2006
Diferença em R$
entre usinas diesel
e grupo singelo
Diferença em kVA
entre usinas diesel
e grupo singelo
Opção1:
Usina com 02
grupos singelos
268.850,00
(+41,50%)
55.185,00
(+41,50%)
324.035,00 +25,05%
+4,40%
Opção 2:
01 único grupo
diesel singelo
100.459,80
(+ 18,188%)
39.620,00
(41,500%)
2,136
(-32,405%)
260.500,00 100,00% 100,00%
1) Cotações do dólar (USA) comercial: fonte www.calculos.com/consulta10. php - média dos valores médios mensais de compra e de venda
2) Atualização do dólar (USA): fonte www.calculos.com/consulta10.php - relação dólar/Euro (média dos valores médios mensais (de compra e de venda)
3) Índices IGP-M: fonte www.fgvdados.com.br/dsp_gratuitas.asp
116
Tabela 5.5 – Comparativo entre “usina diesel” e “grupo singelo” de 650 kVA - Setembro/2002
Fabricante 2
Motor B
(menor custo)
650 kVA
GDG em R$
Setembro/2002
GDG em US$
Setembro/2002
Adaptação usina
hidrelétrica-Em R$
Setembro/2002
Cotação do dólar
Setembro/2002 (1)
Comparativo
em R$
Setembro/2002
Diferença em R$
entre usinas diesel
e grupo singelo
Diferença em kVA
entre usinas diesel
e grupo singelo
Opção1:
Usina com 02
grupos singelos
190.000,00 39.000,00 229.000,00 -22,80% +4,40%
Opção 2:
01 único grupo
diesel singelo
85.000,00 28.000,00 3,160 296.600,00 100,00% 100,00%
Tabela 5.6 – Comparativo entre “usina diesel” e “grupo singelo” de 650 kVA – Fevereiro/2006 - Com expurgo parcial do IGP-M
Fabricante 2
Motor B
(menor custo)
650 kVA
GDG em R$
Fevereiro/2006
IGP-M (2)
GDG em US$
Fevereiro/2006
(3)
Adaptação usina
hidrelétrica-Em R$
Fevereiro/2006
IGP-M (2)
Cotação do dólar
Fevereiro/2006 (1)
Comparativo
em R$
Fevereiro/2006
Diferença em R$
entre usinas diesel
e grupo singelo
Diferença em kVA
entre usinas diesel
e grupo singelo
Opção1:
Usina com 02
grupos singelos
240.203,70
(+26,423%)
49.304,97
(+26,423%)
289.508,67
+15,81%
+4,40%
Opção 2:
01 único grupo
diesel singelo
100.459,80
(+ 18,188%)
35.398,44
(26,423%)
2,136
(-32,405%)
249.980,57 100,00% 100,00%
1) Cotações do dólar (USA) comercial: fonte www.calculos.com/consulta10. php - média dos valores médios mensais de compra e de venda
2) Atualização do dólar (USA): fonte www.calculos.com/consulta10.php
- relação dólar/Euro (média dos valores médios mensais (de compra e de venda)
3) Índices IGP-M: fonte www.fgvdados.com.br/dsp_gratuitas.asp
4) Expurgo do “efeito eleição-2002” no IGP-M: de 18,65% (de 09/2002 a 02/2003) para 6% (média geométrica de 02/2003 a 02/2006)
117
5.3. ANÁLISE ECONÔMICA
- “Tabela 5.1
Observando-se a “Tabela 5.1”, num cenário onde 1US$ = R$3,6625, sem dúvida alguma a
aplicação de “usina diesel” é favorável, uma vez que seu preço é 37,5% mais barato.
A diferença indicada no comparativo de potências deve-se à escolha de família de motor
para adequar a potência equivalente, neste caso, a usina diesel é cerca de 7% menor,
porém, atende o solicitado que é disponibilizar uma potência contínua de 900kVA.
Em termos de espaço (lay-out) a “usina diesel” ocupa uma área maior. Observando as
dimensões da “Tabela 3.5”, constata-se que a área ocupada pelo “grupo singelo” é de
7,6m
2
enquanto a ocupada pela “usina diesel” é de 10,3m
2
(observar que há necessidade
mínima de 1m entre as unidades singelas).
Logo, a “usina diesel’ ocupa um espaço cerca de 36% maior (2,7 m
2
a mais) o que, para a
implantação da sala do diesel na usina hidrelétrica não representa problemas significativos
(exceto para os casos de usina em caverna ou em casos onde a solução de implantação
exige altos custos de engenharia civil, por exemplo, muita escavação em rocha).
Naturalmente, o diferencial de área varia dependendo da combinação motor (modelo e
fabricante) diesel e gerador e deve ser focado de forma absoluta (m
2
) e não de forma
relativa (%).
Em termos de manutenção, segundo informações de fabricantes, a “usina diesel” apresenta
um custo semelhante ao “grupo singelo” para o caso de manutenção preventiva. Porém,
para manutenção corretiva, o custo da “usina diesel” é cerca de 15% inferior.
Além do que, há soluções de contrato de manutenção com monitoramento do grupo diesel
feito remotamente pelo fabricante que passa a ter acesso e monitoramento remoto das
principais grandezas o que permite ao fabricante analisar o desempenho e ter histórico do
118
equipamento. Outros fabricantes têm soluções próximas em termos de call-center.
Quanto às peças sobressalentes, em geral os fabricantes as disponibilizam em tempos
iguais, tanto para a solução “usina diesel” como para a filosofia “grupo singelo”.
Porém, uma intervenção mais severa (recuperação) de um motor diesel importado levará,
em média, três vezes mais tempo que o fabricado no Brasil.
Assim, excetuando a ocupação de espaço maior, certamente a “usina diesel” é mais viável
que um único motor diesel importado.
- “Tabela 5.2
Observando-se a “Tabela 5.2”, num cenário onde 1US$ = R$2,136, com valores
atualizados segundo os critérios acima indicados, a “usina diesel” passará de uma
condição favorável (-37,5%) para uma situação desfavorável (+10,24%), comparando-a
com um “grupo singelo”. Mas deve-se ressaltar que numa relação cambial US$/R$ = 2,39,
esta diferença aproxima-se de zero.
Entretanto, considerando-se os efeitos positivos quanto à manutenção, confiabilidade e
disponibilidade (nas “premissas de configuração” apresentadas nesta dissertação – item
4.1) e considerando-se o incremento no mercado nacional, apesar da ocupação de uma
área maior no layout, deve-se efetuar uma análise financeira criteriosa.
Esta análise deve incluir os impactos do aumento do aço, as implicações da demanda por
grupos diesel atualmente aquecida, bem como e considerar as flutuações das taxas
cambiais e incentivos fiscais.
Tal análise visa oferecer elementos (subsídios) ao cliente de tal forma que o mesmo possa
decidir qual a melhor opção: “grupo singelo” ou “usina diesel”.
119
- “Tabela 5.3”
Observando-se a “tabela 5.3”, num cenário onde 1US$ = R$3,16, sem dúvida alguma a
aplicação de “usina diesel” é favorável, uma vez que a o preço da “usina diesel” era cerca
de 23% mais barata que um “grupo singelo”, apesar da área ocupada ser cerca de 10m
2
maior.
Quanto à diferença de potências e demais fatores, são aplicáveis as análises feitas para as
“Tabelas 5.1 e 5.2”.
- “Tabela 5.4”
Observando-se a “Tabela 5.4”, num cenário onde 1US$ = R$2,136, a solução “usina
diesel” passa de uma situação favorável de 23% mais barata para uma condição de 25%
mais cara que um “grupo singelo”.
Entretanto, conforme opinião do autor, houve neste cenário uma contaminação do IGP-M
devido ao efeito “eleição presidencial” o que é retratado na variação do IGP-M (cerca de
18,65% em praticamente meio ano, de 09/2002 a 02/2003.
Este incremento percentual dificulta a análise uma vez que é quase igual à variação do
IGP-M (19,27%) ocorrida nos três anos seguintes (02/2003 02/2006).
Por esta razão, o autor promoveu um expurgo parcial nos índices do IGP-M de 09/2002 a
02/2003, conforme indicado na “Tabela 5.6”, ou seja, reduziu de 18,65% para 6% (valor
correspondente à média geométrica da variação de02/2003 a 02/2006).
Quanto à diferença de potências e demais fatores, são aplicáveis as análises feitas para as
“Tabelas 5.1 e 5.2”.
Deve-se ressaltar que numa relação cambial US$/R$ = 2,83, esta diferença aproxima-se de
120
zero e que neste período houve uma queda de quase 33% nesta relação. Em se mantendo
esta diferença, somente após uma criteriosa análise técnico-econômica é que se poderá
definir a melhor opção entre “grupo singelo” ou “usina diesel”.
- “Tabela 5.5”
A “Tabela 5.5” é idêntica à “Tabela 5.3”, cuja análise já foi efetuada anteriormente.
Entretanto, conforme já indicado, o autor optou por repetir a “Tabela 5.3” (com
numeração 5.5) para melhorar a visualização impressa e, com isso, facilitar a comparação
com a “Tabela 5.6”.
- “Tabela 5.6”
Com a aplicação do expurgo parcial no IGP-M, a variação do mesmo passa de 41,5% para
26,423%. Nesta condição, observando a “Tabela 5.6”, num cenário onde 1US$ = R$2,136,
a solução “usina diesel” passa de uma situação favorável de 23% mais barata (“Tabela
5.3”) para uma condição de 16% mais cara (“Tabela 5.6”). Quanto à diferença de
potências e demais fatores, são aplicáveis as análises feitas para as “Tabelas 5.1 e 5.2”.
Destaca-se também que numa relação cambial US$/R$ = 2,53, esta diferença aproxima-se
de zero e que neste período houve uma queda de quase 33% nesta relação.
Neste patamar de diferencial, considerando-se os efeitos positivos quanto à manutenção,
flexibilidade, confiabilidade e disponibilidade (nas “premissas de configuração”
apresentadas nesta dissertação – item 4.1) e considerando-se o incremento no mercado
nacional, apesar da ocupação de uma área maior no layout (10m
2
), deve-se efetuar uma
análise financeira criteriosa.
Tal análise visa oferecer elementos (subsídios) ao cliente de tal forma que o mesmo possa
decidir qual a melhor opção: “grupo singelo” ou “usina diesel”.
121
6. CONCLUSÃO
Do ponto de vista técnico, pelo desenvolvido nesta dissertação, o autor conclui que a solução
“de usina diesel” é plenamente aplicável em usinas hidrelétricas. Tal afirmação decorre do
fato de o mercado nacional ter ampla experiência e tecnologia no conceito de “usina diesel”
(concepção, paralelismo, divisão de cargas, tempo para assumir cargas, confiabilidade,
flexibilidade, disponibilidade, etc) e ampla experiência e tecnologia na concepção e
fabricação de unidades hidrogeradores (exigências de mancais, por exemplo).
Dessa forma, considerando-se a “usina diesel” composta de “grupos singelos” usada como
exemplo no item 4 desta dissertação, e complementando a análise técnica efetuada no item 4.3
acima, o autor conclui que é viável o uso de “usina diesel” em usinas hidrelétricas, conforme
as premissas de configuração aqui discutidas. De fato:
- Quanto à questão de carregamento e divisão de cargas, a tecnologia atual dos fabricantes
de grupos motor diesel-gerador permite que o mesmo, após o sinal de partida, esteja apto a
assumir 50% das cargas (admitindo que não haja falha de partida) em até 10 s num único
“passo”.
Nos casos em que se é permitido assumir cargas sem atingir a tensão nominal e freqüência
nominal (atingindo cerca de 90% dos valores nominais) este tempo, dependendo do
fabricante, poderá ser ainda menor.
Também, dependendo do fabricante e das condições de temperatura e do sistema de pré-
aquecimento, havendo necessidade, pode-se assumir até 100% das cargas em até 10 s após
o comando de partida dos grupos motor diesel-gerador (admitindo que haja sucesso na
primeira tentativa de partida dos “grupos singelos”).
Quanto à divisão de cargas, a tecnologia atual de diversos fornecedores de grupo motor
diesel-gerador atende plenamente os requisitos referentes ao gerenciamento e divisão de
cargas (load sharing) de forma automática, segura e permite operação com controle
isolado ou conjunto, similar ao controle de potência das unidades hidrogeradoras.
122
Outro ponto favorável à concepção “usina diesel” é o fato de se poder operar com valores
de carga menores que 30% da classificação de potência total da “usina diesel”, sem
comprometer as camisas dos cilindros devido ao processo de carbonização.
De fato, por exemplo, a concepção de “usina diesel” (com 02 grupos singelos) permite
que, caso necessário, possa ser atendido um carregamento de no mínimo 15% do valor
total, bastando para isso, o funcionamento de apenas um “grupo singelo” da “usina diesel”
com 30% da carga da “usina diesel”, evidenciando sua flexibilidade e disponibilidade.
- Quanto ao tempo para se efetuar o paralelismo, através de controladores e reguladores
microprocessados, é constatado na prática um tempo da ordem de até 15 s, considerando-
se até 5 s para o segundo “grupo singelo” assimilar a referência de tensão e de freqüência
do primeiro grupo motor diesel-gerador que já está conectado na barra do painel de
sincronismo e paralelismo (PSIN).
Caso a “usina diesel” tenha mais de dois grupos motor diesel-gerador em paralelo, a partir
do segundo, o tempo para os demais sincronizarem nas barras é mínimo, ou seja, é quase
que instantâneo. Portanto, a tecnologia atual dos fornecedores de grupos motor diesel-
gerador, isto é “o estado da arte”, atende plenamente a “premissa de configuração 11”
(vide item 4.1).
Assim, no caso mais otimista, não havendo falhas nas partidas dos grupos motor diesel-
gerador, haverá um tempo total de até 30 s para se ter o paralelismo, considerando-se o
tempo de transferência de fontes.
No caso mais pessimista, tem-se o êxito na partida de um “grupo singelo” (por exemplo,
GMG1) e o êxito na partida do outro “grupo singelo” (no caso, o GMG2) somente após as
5 tentativas permitidas.
Neste caso, conforme já apresentado, antes do “grupo singelo” operante (GMG1) assumir
toda a carga essencial (para a parada segura das três unidades), o processo de tentativas de
partidas é iniciado e esgotado.
Assim, o tempo médio decorrido para “grupo singelo” GMG2 estar energizando a barra de
123
seu painel já está em torno de 35 s. (conforme “premissa de configuração 11” - vide item
4.1 desta dissertação).
Acrescentando os tempos de lógica de transferência (“premissa de configuração 17” - vide
item 4.1) e de paralelismo, tem-se um tempo total da ordem de no máximo de 55 s para se
ter a “usina diesel” apta a operar com plena capacidade.
- Também, não há dificuldades de se atender as exigências de proteção, monitoramento e
transmissão de dados, uma vez que são fornecidos grupos motor diesel-gerador para áreas
diversas (conforme “Tabelas 3.6 e 3.7”), inclusive como cogeração e sincronismo na rede
elétrica das concessionárias.
Mais uma vez, a “usina diesel” se destaca no tocante à flexibilidade e disponibilidade
frente às perturbações decorrentes de manobras de grandes cargas de forma brusca
(entrada ou rejeição de cargas).
No caso “grupo singelo”, caso as faixas de variação de tensão e de freqüência, mesmo
com atuação dos reguladores, permanecerem fora da faixa projetada o sistema de proteção
comandará o indesejável desligamento da fonte de emergência.
Entretanto, para a concepção de “usina diesel” a desligamento total da energia
emergencial é muito mais improvável.
Isto porque o sistema de proteção irá desligar somente a unidade singela que não está
respondendo às atuações dos reguladores, permanecendo as demais íntegras que
fornecerão energia parcial, o que vem a reforçar a flexibilidade desta concepção.
- Quanto à circulação de 3º harmônico, inerente à construção física dos geradores elétricos,
similarmente às PCH´s ou até mesmo aos grandes projetos, é contornável com a
“suspensão” do neutro, deixando uma unidade aterrada, caso necessário.
Ou, ainda, a instalação de um transformador de aterramento na barra de geração da “usina
diesel” (vide “Figura 21”) mantendo-se, assim, os “grupos singelos” sem aterramento do
neutro dos enrolamentos do gerador elétrico.
124
Observa-se que os enrolamentos do transformador de aterramento podem estar na
configuração “zig-zag” ou na configuração “estrela / triângulo”, como exemplos.
Para tal, devem ser efetuados estudos adequados de proteção bem como um correto
dimensionamento do transformador de aterramento, anteriormente mencionado.
Em geral, o neutro do fechamento estrela do gerador elétrico do grupo motor diesel-
gerador é acessível e aterrado. Como em qualquer caso, atenção deve ser dada ao sistema
de aterramento.
- Quanto ao quesito manutenção, é pratica usual das companhias de geração incluir no
programa de manutenção das usinas hidrelétricas um monitoramento e um plano de
manutenção dos grupos motor diesel-gerador.
Tal plano inclui as manutenções preventivas e as simulações de partida e de carregamento
(“assumir carga”), fato que certamente contribuirá para redução de índices de falhas na
partida dos “grupos singelos” que formam a “usina diesel” e, consequentemente, na
redução da sua indisponibilidade.
Além do mais, o fato de se ter mais de um grupo, permite à equipe de operação e
manutenção uma indiscutível flexibilidade e confiabilidade das fontes de emergência.
- Por outro lado, já há usinas diesel em operação em algumas plantas hidrelétricas de
empresas geradoras tradicionais.
A “Tabela 6.1” seguinte indica uma série de usinas hidrelétricas no Brasil e valores de
potência de fonte de emergência.
Nesta tabela, são indicados os as potências totais das unidades hidrogeradoras, os tipos de
turbina e a configuração e potência do grupo diesel empregado.
125
Tabela 6.1-Exemplos de grupo motor diesel em usinas hidrelétricas
___________________________________________________________________________
Potência total da tipo de turbina fonte de emergência para casa de força
Usina hidrelétrica tipo configuração potência
___________________________________________________________________________
3.500 MW Francis “usina diesel” 2 x 550 kVA
1.600 MW Kaplan “grupo singelo” 1 x 1.500 kVA
“usina diesel” 3 x 450 kVA
850 MW Francis “usina diesel” 4 x 350 kVA
350 MW Kaplan “usina diesel” 4 x 350 kVA
130 MW Francis “usina diesel” 2 x 450 kVA
1.600 MW Kaplan “hidrogerador“ 2 x 4,5 MVA
1.400 MW Francis “grupo singelo” 1 x 1.250 kVA
1.000 MVA Kaplan “grupo singelo” 1 x 2.000 kVA
630 MW Francis “grupo singelo” 1 x 1.000 kVA
550 MVA Kaplan “grupo singelo” 1 x 1.500 kVA
450 MVA Francis “grupo singelo” 1 x 500 kVA
350 MVA Kaplan “grupo singelo” 1 x 1.000 kVA
300 MW Kaplan “grupo singelo” 1 x 350 kVA
150 MW Kaplan “grupo singelo” 1 x 355 kVA
150 MW Kaplan “grupo singelo” 1 x 300 kVA
140 MW Kaplan “grupo singelo” 1 x 500 kVA
110 MW Francis “grupo singelo” 1 x 300 kVA
100 MW Kaplan “grupo singelo” 1 x 350 kVA
90 MW Francis “grupo singelo” 1 x 200 kVA
80 MVA Francis “grupo singelo” 1 x 280 kVA
80 MW Kaplan “grupo singelo” 1 x 355 kVA
80 MW Bulbo “grupo singelo” 1 x 450 kVA
___________________________________________________________________________
Fonte: Concessionárias de geração de energia elétrica – maio de 2006
126
- Observando a “Tabela 6.1”, constata-se que não há uma “regra de três” simples para se
obter a potência do grupo motor diesel-gerador. O seu dimensionamento depende de
vários fatores, a saber:
- Tipo de turbina (turbina tipo Kaplan é a que mais exige carga em termos de bomba de
regulação);
- Quantidade de unidades hidrogeradoras;
- Filosofia de operação dos serviços auxiliares elétricos;
- Critérios de definição de cargas essenciais e de demandas;
- Critérios de dimensionamento do grupo motor diesel-gerador;
- Grau de redundância desejado e exigências do sistema elétrico;
- Especificações e critérios da projetista de engenharia elétrica e do cliente; etc.
A “Tabela 6.1” também indica que há usinas hidrelétricas que utilizam unidades
hidrogeradoras auxiliares para os serviços auxiliares elétricos e que há usinas em que estão
instaladas as duas concepções de fonte de emergência, ou seja, tanto a filosofia “grupo
singelo” como o conceito de “usina diesel”.
Quanto às unidades hidrogeradoras:
- Os fabricantes de hidrogeradores, do ponto de vista de severidade aos mancais e a
necessidade de regulação das unidades hidrogeradoras (perante fortes oscilações),
possuem tecnologia de fabricação que atende plenamente a “premissa de configuração 16”
(item 4.1 desta dissertação), ou seja, 2 mim sem circulação de óleo e até 03 oscilações que
obrigam atuações mais radicais do mecanismo de regulação das turbinas.
- Os fabricantes de hidrogeradores, do ponto de vista de severidade aos mancais e a
necessidade de regulação das unidades hidrogeradoras (perante fortes oscilações),
possuem tecnologia de fabricação que atende plenamente a “premissa de configuração 16”
127
(item 4.1 desta dissertação), ou seja, 2 mim sem circulação de óleo e até 03 oscilações que
obrigam atuações mais radicais do mecanismo de regulação das turbinas.
De fato, conforme indicado no segundo subitem desta conclusão, a “usina diesel” estará
apta a “assumir” cargas em menos de um minuto (até 55s, na pior hipótese) e os mancais
da unidade hidrogeradora (tanto os de guia como os de escora e combinados) são
projetados para ficarem sem a injeção e a circulação do óleo por um tempo superior (cerca
de 2 min).
Este tempo e o quesito “despressurização do ar de regulação” variam conforme os
fabricantes e exigências de clientes, uma vez que estas premissas e exigências de projeto
são pré-consolidadas na fase de proposta e detalhadas durante o projeto executivo.
Assim, do ponto de vista técnico, o autor reforça sua conclusão de que não há objeções ao uso
de “usina diesel” em usina hidrelétrica, restando, todavia, uma análise do ponto de vista
econômico.
Quanto à análise econômica, os quesitos de manutenção, peças de reserva e ainda o incentivo
à indústria nacional são altamente significativos e representam fatores que irão se contrapor à
flutuação cambial, atualmente desfavorável à escolha da solução “usina diesel”.
Porém, para uma relação cambial US$/R$ acima de 2,34 o cenário torna-se favorável à usina
diesel de 900 kVA e, para uma relação US$/R$ acima de 2,45, uma “usina diesel” de 650
kVA irá se tornar mais vantajosa que um “grupo singelo” equivalente.
Logo, o autor conclui que a “usina diesel” é perfeitamente viável tecnicamente. Em termos
econômicos, somente após uma análise mais criteriosa onde deverão ser levados em conta
também as flutuações cambiais, as variações nos preços da matéria prima, os incentivos
fiscais e variações de demanda por grupo motor diesel-gerador. Como indicativo, valem as
relações cambiais (US$/R$) de 2,39 e de 2,53 para os casos de 900 kVA e de 650 kVA (com
expurgo do IGP-M).
128
7. RECOMENDAÇÃO
Como recomendação, o autor sugere que sejam efetuados trabalhos que tenham por objetivo
diminuir as cargas essenciais a serem supridas pelo grupo motor diesel-gerador e, com isso,
reduzir a potência dos grupos diesel, quer sejam na configuração “grupo singelo” ou na
concepção “usina diesel”:
- Aplicação de partidas soft-start visando à diminuição de solicitações na partida de
motores;
- Revisão de critérios para: adoção de cargas essenciais, definição de demanda
instantânea e de demanda média para usina hidrelétrica;
- Elaboração de software para efetuar uma integração de diversos dados e condições,
tais como: relação de cargas totais (essenciais, permanentes e de ponta); as condições
operativas das unidades hidrogeradoras; as premissas de configuração, o
dimensionamento do grupo motor diesel-gerador e a análise financeira anteriormente
citada. Tal software visará à simulação de situações diversas das expostas nesta
dissertação de mestrado.
Por fim, o autor espera ter contribuído com a discussão deste tema e ter oferecido uma visão
sistematizada que orientará o entendimento da questão.
129
8. REFERÊNCIAS BIBLIOGRÁFICAS
AGÊNCIA NACIONAL DE ENERGIA ELÉTRICA. Banco de informações de geração.
Capacidade de geração do Brasil. Disponível em: <www.aneel.gov.br/15.htm>. Acesso em:
02 mar.2006.
AGÊNCIA NACIONAL DE ENERGIA ELÉTRICA. Banco de informações de geração.
Capacidade de geração do Brasil. Matriz de energia elétrica. Disponível em:
<www.aneel.gov.br/15.htm>. Acesso em: 02 mar. 2006
COPEM ENGENHARIA; VOITH SIEMENS HYDRO POWER GENERATION. Grupo
diesel, critérios de projeto para dimensionamento. São Paulo, 2005.
CUMMINS POWER GENERATION: Manual de aplicação: grupos geradores arrefecidos a
água. São Paulo, Cummins Brasil Ltda. 182p. (Catálogo T-30d-07).
DEBIT. Consulta indicadores: Dólar comercial [compra e venda]. Disponível em:
< www.calculos.com/consulta10.php>. Acesso em: 02 mar. 2006
DEBIT. Consulta indicadores: Euro - US$ [compra e venda]. Disponível em:
< www.calculos.com/consulta10.php>. Acesso em: 02 março2006
FUNDAÇÃO GETÚLIO VARGAS. Índice Geral de Preços do Mercado, IGP-M. [Número
índice mensal]. Disponível em: <www.fgvdados.com.br/dsp_gratuitas.asp>. Acesso em:
02 mar.2006
130
LEME ENGENHARIA; VOITH SIEMENS HYDRO POWER GENERATION. Grupo
diesel e serviços auxiliares elétricos: especificações técnicas, memorial de cálculo e critérios
de projeto para dimensionamento. São Paulo, 2004.
MINISTÉRIO DE MINAS E ENERGIA. Portaria número 303 de 18/11/2004. Disponível em:
<www.mme.gov.br/site/search.do?previousQuery=portaria+303&pageNum=8>. Acesso
em: 02 mar 2006
PANDIARAJ, K.; FOX, B.; MORROW, D. J.; PERSAUD, S.; MARTIN, J. P. Centralized
control of diesel gen-sets for peak shaving and system support. IEE Proceedings Generation
Transmission and Distribution, v.149, n.2, p.126-132, Mar. 2002.
PEREIRA, J. C. Motores e Geradores. Princípio de funcionamento: instalação, operação
e manutenção de grupos diesel geradores. 122p. Disponível em:
< www.joseclaudio.eng.br/diesel.html >. Acesso em: 23 fev.2006.
QUATER ENGENHARIA; VOITH SIEMENS HYDRO POWER GENERATION. Grupo
diesel: especificações técnicas, memorial de cálculo e critérios de projeto para
dimensionamento. Belo Horizonte, 2003.
SIMONE, A.G. Centrais e aproveitamentos hidrelétricos. São Paulo, Érica, 2003. 246p.
STEMAC GRUPOS GERADORES. Tabela de potências e dimensões de linha diesel 60
Hz., 2005. 12p. (Catálogo técnico número 050.011.0034 rev. 01).
VOITH SIEMENS HYDRO POWER GENERATION. Curso interno de usina hidrelétrica,
VSPA. São Paulo, 2002.
131
YOSHIDA, Walter T. Anexo - Resumo potencial e cogeração diesel. Disponível em:
<[email protected]>. Acesso em: 23 fev.2006
NOTA: Não são do conhecimento do autor referências bibliográficas sobre o tema desta
dissertação no meio acadêmico. Este conceito encontra-se nas empresas fornecedoras de
soluções integradas do empreendimento eletromecânico, empresas fabricantes ou
fornecedoras de equipamentos e empresas projetistas. Algumas das referências acima são de
empresas que participaram de projetos em que o autor trabalhou efetivamente, tendo, então,
acesso aos conceitos consolidados conjuntamente e a colaboração das mesmas, conforme já
citado no item 3.1.
Livros Grátis
( http://www.livrosgratis.com.br )
Milhares de Livros para Download:
Baixar livros de Administração
Baixar livros de Agronomia
Baixar livros de Arquitetura
Baixar livros de Artes
Baixar livros de Astronomia
Baixar livros de Biologia Geral
Baixar livros de Ciência da Computação
Baixar livros de Ciência da Informação
Baixar livros de Ciência Política
Baixar livros de Ciências da Saúde
Baixar livros de Comunicação
Baixar livros do Conselho Nacional de Educação - CNE
Baixar livros de Defesa civil
Baixar livros de Direito
Baixar livros de Direitos humanos
Baixar livros de Economia
Baixar livros de Economia Doméstica
Baixar livros de Educação
Baixar livros de Educação - Trânsito
Baixar livros de Educação Física
Baixar livros de Engenharia Aeroespacial
Baixar livros de Farmácia
Baixar livros de Filosofia
Baixar livros de Física
Baixar livros de Geociências
Baixar livros de Geografia
Baixar livros de História
Baixar livros de Línguas
Baixar livros de Literatura
Baixar livros de Literatura de Cordel
Baixar livros de Literatura Infantil
Baixar livros de Matemática
Baixar livros de Medicina
Baixar livros de Medicina Veterinária
Baixar livros de Meio Ambiente
Baixar livros de Meteorologia
Baixar Monografias e TCC
Baixar livros Multidisciplinar
Baixar livros de Música
Baixar livros de Psicologia
Baixar livros de Química
Baixar livros de Saúde Coletiva
Baixar livros de Serviço Social
Baixar livros de Sociologia
Baixar livros de Teologia
Baixar livros de Trabalho
Baixar livros de Turismo