Download PDF
ads:
UNIVERSIDADE TECNOLÓGICA FEDERAL DO PARANÁ
PROGRAMA DE PÓS-GRADUAÇÃO EM ENGENHARIA ELÉTRICA
E INFORMÁTICA INDUSTRIAL
LUIZ AUGUSTO KALVA DE ANDRADE
SISTEMA DE MEDIÇÃO PARA OXIMETRIA DE PULSO
DISSERTAÇÃO
CURITIBA
2009
ads:
Livros Grátis
http://www.livrosgratis.com.br
Milhares de livros grátis para download.
LUIZ AUGUSTO KALVA DE ANDRADE
SISTEMA DE MEDIÇÃO PARA OXIMETRIA DE PULSO
CURITIBA
2009
1
Dissertação apresentada ao Programa de
Pós-Graduação em Engenharia Elétrica e
Informática Industrial da Universidade
Tecnológica Federal do Paraná como requisito
parcial para a obtenção do título de “Mestre
em Ciências” Área de concentração:
Engenharia Biomédica
Orientador: Prof. Dr. Pedro Miguel Gewehr
ads:
3
5
AGRADECIMENTOS
Meus agradecimentos:
A Deus por mais esta conquista.
Ao Prof. Dr. Pedro Miguel Gewehr pela generosa paciência, dedicação e
profissionalismo, que me incentivou a continuar e concluir este trabalho.
Ao Prof. Dr. Joaquim Miguel Maia por transmitir seu entusiasmo pela profissão de
engenheiro e professor.
Ao pessoal do Serviço de Anestesia do Hospital Santa Cruz pela oportunidade de hoje
estar atuando na área de engenharia biomédica.
Aos meus pais, Luiz Eduardo e Ana Cristina, e à minha irmã, Roberta, pelo infinito
amor incondicional que sempre me deram.
Ao amor da minha vida, Cecilia, que sempre me amou mesmo em horas de minha
ausência.
E a todos que de alguma forma puderam contribuir com este trabalho.
2
RESUMO
ANDRADE, Luiz Augusto Kalva. Sistema de Medição para Oximetria de Pulso. 2009. 88p.
Dissertação (Mestrado em Engenharia Biomédica) Programa de Pós-Graduação em
Engenharia Elétrica e Informática Industrial, Universidade Tecnológica Federal do Paraná.
Curitiba, 2009.
Este estudo tem como objetivo o desenvolvimento de um sistema para oximetria de pulso
destinado a medir a saturação arterial de oxigênio. A determinação da saturação de oxigênio
no sangue é reconhecida mundialmente como padrão de cuidado em anestesiologia, sendo
utilizado em diversas aplicações desde tratamentos intensivos em hospitais até cirurgias
veterinárias. O sistema de oximetria desenvolvido emprega um sensor de transmitância
utilizando LEDs e um fotodetector como componentes principais. O instrumento é composto
de um amplificador de transimpedância, circuito de demultiplexação, filtros passa-faixas,
amplificador de ganho digitalmente programável e um processador digital de sinais. Os
resultados de funcionamento do protótipo foram comparados com um simulador de oximetria
de pulso comercial, obtendo-se um coeficiente r = 0,99954 entre os dados de saturação de
oxigênio. Medições in vivo obtidas foram comparadas com medições feitas por um oxímetro
comercial, atingindo-se diferenças médias de ±1,67% entre os dados de percentagem de
saturação pulsátil e ±1,44 batimentos cardíacos para a taxa de batimentos por minuto.
Espera-se que este trabalho possa contribuir para melhorar a monitorização de oxigênio aos
tecidos do corpo tornando ainda mais comum e acessível o uso da técnica de medição da
oximetria de pulso.
Palavras-Chave: Oximetria de Pulso. Saturação de oxigênio. DSP.
3
ABSTRACT
ANDRADE, Luiz Augusto Kalva. Measurement System for Pulse Oximetry. 2009. 88p.
Dissertação (Mestrado em Engenharia Biomédica) Programa de Pós-Graduação em
Engenharia Elétrica e Informática Industrial, Universidade Tecnológica Federal do Paraná.
Curitiba, 2009.
The main subject of this research is the development of a measurement system for pulse
oximetry in order to determine oxygen arterial saturation. The measurement of blood oxygen
saturation is recognized as a world standard in anesthesiology care, being used in intensive
care units as well as in veterinary surgery. The developed oximetry system employs a
transmittance probe using light emitting diodes and a photo detector as main components. The
instrument is also composed by a transimpedance amplifier, demux and sample-and-hold
circuits, pass-band filters, digitally controlled amplifier and a digital signal processor. The
functioning results of the prototype were confirmed by using a commercial pulse oximeter
simulator, obtaining a coefficient r = 0.99954 between the oxygen saturation data. Also, in
vivo results obtained were compared with a commercial pulse oximeter showing mean
differences of ±1.67% for percentage saturation data and ±1.44 beats per minute for heart rate.
It is hoped that this work can help to improve the oxygen monitoring to body tissues and to
make pulse oximetry a more common and accessible monitoring technique.
Keywords: Pulse Oximetry. Oxygen saturation. DSP.
4
LISTA DE FIGURAS
Figura 1: Respirações interna e externa...................................................................................21
Figura 2: Curva de dissociação da oxiemoglobina..................................................................25
Figura 3: Alterações da curva de dissociação da oxiemoglobina causadas pela PCO
2
(a) e pela
temperatura (b)..........................................................................................................................27
Figura 4: Feixes luminosos provenientes dos LEDs do sensor atravessam camadas de tecido
de um dedo................................................................................................................................29
Figura 5: Feixes atravessam arteríolas onde variações de volumes modulam feixes
provenientes do sensor (a) e forma de onda resultante da absorção/transmissão dos feixes pelo
pulso arterial (b)........................................................................................................................30
Figura 6: Relação entre coeficiente de extinção e comprimento de onda para as hemoglobinas
mais comuns..............................................................................................................................30
Figura 7: Curva de calibração para um oxímetro de pulso.......................................................32
Figura 8: Sinal Pletismográfico com as componentes AC e DC..............................................34
Figura 9: Sensor comercial para oximetria...............................................................................35
Figura 10: Testes de artefatos de movimento...........................................................................36
Figura 11: Sistema para a captura da Oximetria de Pulso........................................................40
Figura 12: Sinais de controle dos feixes vermelho e infravermelho respectivamente
representados pelas curvas 1 e 2...............................................................................................42
Figura 13: Sinal de controle de intensidade dos feixes, onde cada nível do ciclo deste sinal
representa na ordem a intensidade dos feixes vermelho, infravermelho e quando não
emissão......................................................................................................................................43
Figura 14: Sinal após o Amplificador de Ganho Controlado, os níveis representam os sinais
de absorção/transmissão dos feixes vermelho, infravermelho e sem emissão..........................45
Figura 15: Saída dos filtros passa baixa para os canais vermelho (parte superior) e
infravermelho (parte inferior)...................................................................................................45
Figura 16: Sistema de medição de oximetria de pulso: 1 sensor de oximetria, 2 módulo
de medição, 3 – fonte de alimentação.......................................................................................46
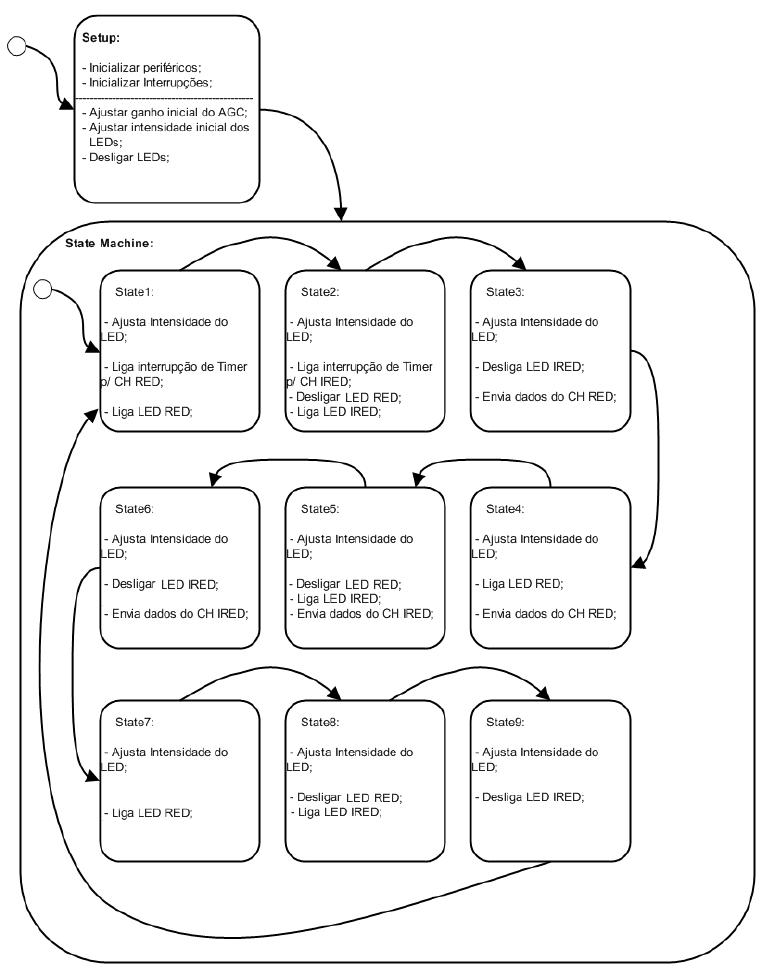
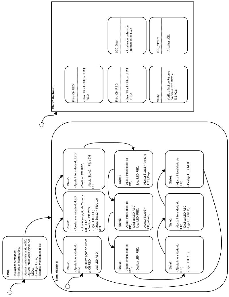
Figura 17: Máquina de estado do firmware para envio dos dados dos feixes. Os estados 1 e 2
fazem a aquisição dos sinais, os estados 3 a 6 comutam os LEDs enviando dados e os estados
7 a 9 apenas comutam os LEDs mantendo compatibilidade com o simulador.........................48
5
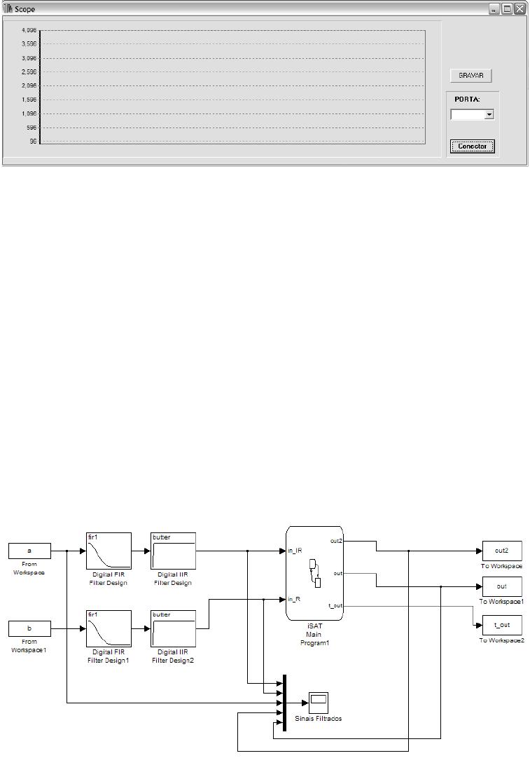
Figura 18: Tela do programa Scope contendo áreas de plotagem do gráfico de pletismografia e
de configuração da comunicação serial e um botão para início da gravação dos dados...........50
Figura 19: Modelo do firmware para medição da oximetria de pulso gerado pelo software
MATLAB 7...............................................................................................................................50
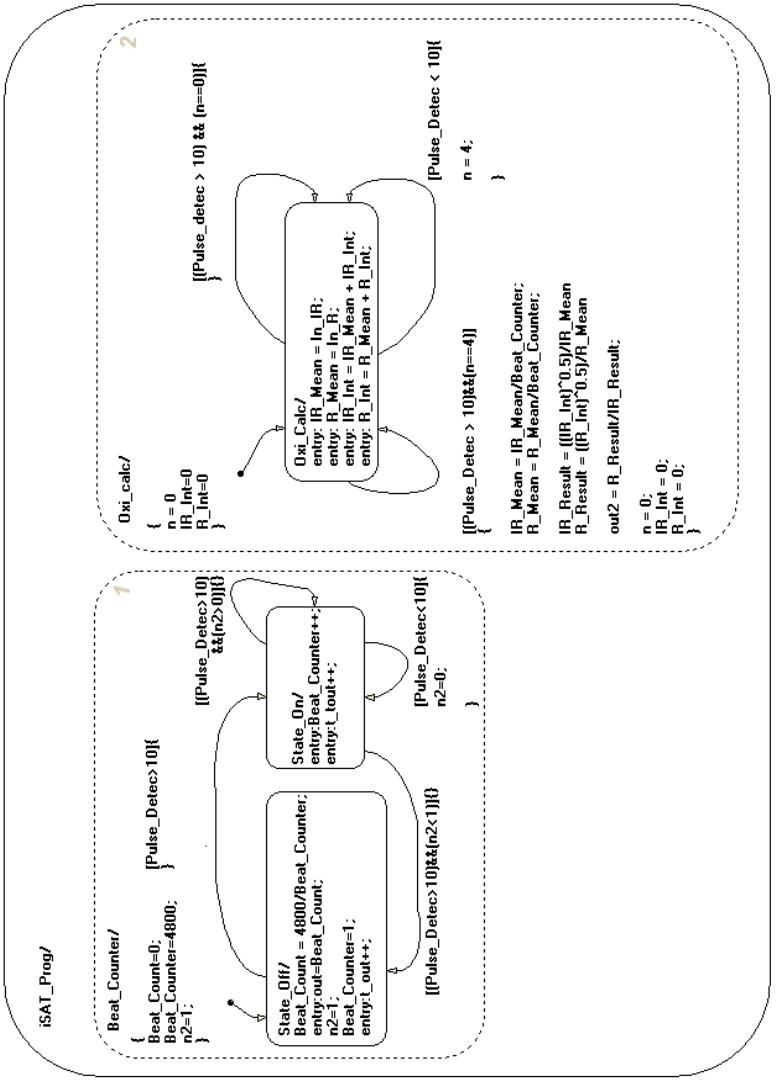
Figura 20: Statecharts da medição da %SpO2 e da taxa BPM internamente ao bloco iSAT
Main Program...........................................................................................................................52
Figura 21: Resultado da saída do bloco sinais filtrados onde são indicadas as curvas: 1 – Sinal
pletismográfico vermelho gravado, 2 – Sinal pletismográfico infravermelho gravado, 3 – Sinal
pletismográfico vermelho filtrado, 4 Sinal pletismográfico infravermelho filtrado, 5 Valor
da relação R, 6 – Valor de batimentos por minuto ...................................................................53
Figura 22: Máquina de estados do firmware do oxímetro de pulso. Na State Machine
comutam-se os LEDs e durante as funções da State2 Machine são realizadas as filtragens
digitais, cálculos da %SpO2 e da taxa BPM e atualizações dos dados do display...................55
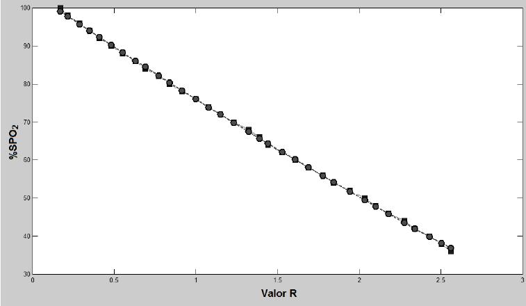
Figura 23: Resultado do programa para os dados de %SpO2 : a curva mostra a proximidade
entre dados calculados e dados obtidos com a ajuda do simulador.........................................57
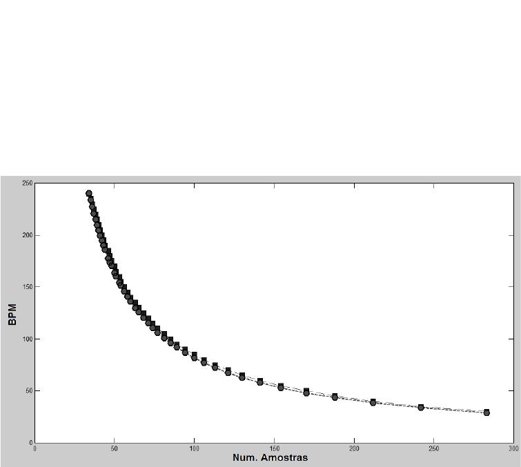
Figura 24: Resultado do programa para os dados de BPM: a curva mostra a proximidade entre
dados calculados e dados obtidos com a ajuda do simulador..................................................58
Figura 25: Display do sistema de aquisição da oximetria de pulso. Itens 1, 2 e 3 indicam
respectivamente: %SpO2, BPM e o nível do sinal pletismográfico detectado.........................59
Figura 26: Gráfico comparativo de %SpO2: programada no simulador de oximetria, eixo x, e
a medida pelo oxímetro experimental, eixo y...........................................................................60
Figura 27: Gráfico comparativo de taxa BPM: programada no simulador de oximetria, eixo x,
e a medida pelo oxímetro experimental, eixo y........................................................................61
6
LISTA DE TABELAS
Tabela 1: Resultados do teste de medição in vivo do oxímetro experimental comparado ao
oxímetro comercial realizado no dia 10/09/2009......................................................................63
7
LISTA DE ABREVIATURAS E SIGLAS
A – ampère
AC
R
– Intensidade variável do feixe vermelho
AC
IR
– Intensidade variável do feixe infravermelho
A/D – Analógico – Digital
AGC – Amplificador de Ganho Controlado
BGA – Ball Grid Array
BPG – Bifosfoglicerato
BPM – Batimentos Por Minuto
bits – Menor unidade de informação
bps – Bits por segundo
C – Linguagem de programação
CO
2
– Gás Carbônico
COHb – Carboxiemoglobina
CPU – Central Processing Unit
DC
IR
– Intensidade constante do feixe infravermelho
DC
R
– Intensidade constante do feixe vermelho
DIP – Dual In-line Package
dL – decilitro
DSC – Digital Signal Controller
dsPIC – Modelo de microcontrolador
DSP – Digital Signal Processor
FIR – Finite Impulse Response
H
2
CO
3
– Ácido carbônico
Hb – Hemoglobinas reduzidas
HbO
2
– Oxiemoglobinas
Hz – hertz
ICD2 – In-Circuit Debug 2
ICSP – In-Circuit Serial Programming
IIR – Infinite Impulse Response
L – litro
LCD – Liquid Crystal Display
8
LED – Light Emitting Diode
LSB – Lower Significant Bit
m
2
– metro quadrado
MetHb – Metemoglobina
mmHg – milímetro de mercúrio
mL – mililitro
mA – miliampère
µm – micro metro
mmol – milimol
MIPS – Milhões de instruções por segundo
MHz – megahertz
nm – nanometro
O
2
– Oxigênio molecular
PCO
2
– Pressão Parcial de gás carbônico
pH – atividade do íon H
+
PO
2
– Pressão Parcial de Oxigênio
PWM – Phase Wave Modulation
PLL – Phase Locked Loop
R – Relação R
r – Coeficiente de correlação
RS-232 – Tipo de protocolo de comunicação serial
SMD – Surface Mounted Device
SO
2
– Saturação de oxigênio
SaO
2
– Saturação arterial de oxigênio
SpO
2
– Saturação pulsátil de oxigênio
UART – Universal Assincronous Receiver Transmiter
USB – Universal Serial Bus
UTI – Unidade de Terapia Intensiva
V – volt
W – watt
c – Concentração
C – Concentração
9
c
HbO2
– Concentração de oxiemoglobinas
c
Hb
– Concentração de hemoglobinas reduzidas
ε(λ) – Coeficiente de extinção da substância
d – Distância
dL/dt – Derivada da distância em relação ao tempo
L – Distância
λ – Comprimento de onda
I – Intensidade de luz
I
0
– Intensidade de luz inicial
I
1
– Intensidade de luz final
I
R
– Intensidade do feixe vermelho
I
IR
– Intensidade do feixe infravermelho
P – Pressão
S – Solubilidade
t – Tempo
10
SUMÁRIO
1 INTRODUÇÃO....................................................................................................................15
1.1 MOTIVAÇÃO....................................................................................................................15
1.2 OBJETIVOS.......................................................................................................................16
1.3 ESTRUTURA DA DISSERTAÇÃO..................................................................................17
2 FUNDAMENTAÇÃO TEÓRICA......................................................................................18
2.1 PRINCÍPIOS FÍSICOS DOS GASES................................................................................18
2.2 FISIOLOGIA DA RESPIRAÇÃO HUMANA...................................................................19
2.2.1 Respiração externa...........................................................................................................20
2.2.2 Respiração interna............................................................................................................22
2.3 TRANSPORTE DE OXIGÊNIO NO SANGUE................................................................23
2.3.1 Hemoglobinas funcionais e não-funcionais.....................................................................23
2.3.2 Fatores que interferem na dissociação da hemoglobina...................................................27
2.4 HIPOXIA E HIPOXEMIA.................................................................................................28
2.5 LEI DE BEER-LAMBERT................................................................................................28
2.6 LEI DE BEER-LAMBERT NA OXIMETRIA DE PULSO..............................................29
2.6.1 Feixes Luminosos Utilizados...........................................................................................29
2.6.2 O CO-oxímetro................................................................................................................31
2.6.3 Validade da Lei de Beer-Lambert....................................................................................31
2.6.4 Cálculo da relação R usando o método derivativo...........................................................33
2.7 SENSOR DE OXIMETRIA DE PULSO............................................................................35
2.8 FONTES DE ERROS DE MEDIÇÃO NA OXIMETRIA DE PULSO.............................36
2.8.1 Artefatos de Movimento..................................................................................................36
2.8.2 Baixa Perfusão.................................................................................................................37
2.8.3 Baixa Saturação................................................................................................................37
2.8.4 Interferências Ópticas......................................................................................................37
2.8.5 Outras Fontes de Erros.....................................................................................................38
3 MATERIAIS E MÉTODOS...............................................................................................39
3.1 SISTEMA DE MEDIÇÃO DA OXIMETRIA DE PULSO...............................................39
3.2 MODELO DE SOFTWARE PARA TRATAR SINAIS.....................................................47
3.2.1 Firmware destinado à aquisição dos pulsos pletismográficos.........................................47
3.2.2 Software destinado à recepção dos dados e gravação......................................................49
3.2.3 Modelo de software..........................................................................................................50
3.3 SOFTWARE DE CÁLCULO DOS COEFICIENTES........................................................53
3.4 FIRMWARE DO OXÍMETRO DE PULSO........................................................................54
4 RESULTADOS E DISCUSSÕES.......................................................................................57
4.1 RESULTADOS OBTIDOS DURANTE A CALIBRAÇÃO DO SISTEMA...................57
4.2 VISUALIZAÇÃO DOS DADOS OBTIDOS E OPERAÇÃO DO SISTEMA .................59
4.3 DESEMPENHO COMPARADO ATRAVÉS DO SIMULADOR....................................60
4.4 DESEMPENHO COMPARADO ATRAVÉS DE MEDIÇÕES IN VIVO.........................62
5 CONCLUSÕES E TRABALHOS FUTUROS..................................................................65
5.1 CONCLUSÕES..................................................................................................................65
5.2 TRABALHOS FUTUROS.................................................................................................67
11
REFERÊNCIAS BIBLIOGRÁFICAS..................................................................................68
APÊNDICE A – VISTAS DA PLACA..................................................................................72
APÊNDICE B – PROGRAMA FIRMWARE DE CAPTURA DE DADOS......................73
APÊNDICE C – PROGRAMA SCOPE DE AQUISIÇÃO DE DADOS NO PC..............79
APÊNDICE D – PROGRAMA DE CÁLCULO DA CURVA DE CALIBRAÇÃO.........82
APÊNDICE E – PROGRAMA PARA CÁLCULO DOS FILTROS.................................83
APÊNDICE F – TESTE DE FUNCIONALIDADE.............................................................84
APÊNDICE G PROTOCOLO DE MEDIÇÃO PARA O PRIMEIRO
EXPERIMENTO IN VIVO....................................................................................................87
APÊNDICE H TABELA DE VALORES MEDIDOS PARA O SEGUNDO
EXPERIMENTO IN VIVO....................................................................................................88
12
15
1 INTRODUÇÃO
O oxigênio é vital para o funcionamento de cada célula do corpo humano. Na
ausência de oxigênio por um tempo prolongado, as células morrerão (CLARK, 1999). Assim,
a correta entrega de oxigênio para as células é um importante indicador da saúde de uma
pessoa.
Existem vários métodos desenvolvidos para análise do transporte de oxigênio no
sangue arterial. O método mais comum, conhecido como oximetria de pulso, estima a
saturação de oxigênio do plasma sanguíneo pela relação de feixes de dois comprimentos de
ondas transmitidos e absorvidos em camadas compactas de tecido, como a do dedo de um
indivíduo, quando da ocorrência de batimentos cardíacos.
Por se tratar de equipamentos biomédicos, ou seja, que monitoram parâmetros de
vidas humanas, os oxímetros devem ter uma boa estabilidade e qualidade de medição com
baixas taxas de erros, além de durabilidade e imunidade a ruídos.
1.1 MOTIVAÇÃO
A oximetria de pulso é um método não invasivo e contínuo de monitorização da
saturação arterial de oxigênio tornando-se indispensável para profissionais da saúde na
atividade de diagnosticar possíveis anormalidades referentes aos níveis de oxigênio ligado à
hemoglobina e do ritmo cardíaco, detectando e até mesmo prevenindo casos de severa hipoxia
(RUCHALA, 1999), tornando-se por isso praticamente um padrão para monitorização de
pacientes em UTI´s e ambientes cirúrgicos (SEBALD, 1999).
A saturação de oxigênio fornece informação da oxigenação celular, porém não
nenhuma outra variável que forneça uma melhor evidência da hipoxia. Somente a medição da
saturação de oxigênio não ajuda o bastante na detecção das causas da anomalia, assim esta
medição deve ser complementada com outras medições, como a pressão sanguínea, a taxa de
batimentos cardíacos, taxa respiratória, temperatura e outras.
Na anestesiologia, a saturação de oxigênio fornece uma informação de retorno ao
anestesiologista, pois este está controlando e sempre verificando o sistema respiratório do
paciente durante a cirurgia e na sala de recuperação.
A Organização Mundial da Saúde tem tomado várias iniciativas para melhorar a
segurança nos cuidados da saúde. Como parte de umas destas iniciativas, foi criado um
16
projeto chamado WHO Surgical Safety Checklist”. Neste projeto identificam-se três fases de
uma operação cirúrgica: antes da indução anestésica, antes da incisão na pele e antes do
paciente deixar a sala de operação. Cada fase tem alguns itens a serem verificados antes de
cada medida tomada, tais como administração de antibióticos e revisão da medicação. Um dos
componentes a ser verificado toda cirurgia é o oxímetro de pulso.
Por isso o projetoGlobal Pulse Oximetry Project (WHO, 2009), também criado
pela organização, tem o objetivo de melhorar a qualidade dos cuidados na anestesia pelo
mundo, fornecendo dispositivos de medição de oximetria de pulso de baixo custo e robustos
para toda sala de cirurgia que não tenha um dispositivo como esse. Este projeto reforça ainda
mais a necessidade de se ter um oxímetro de pulso em qualquer ambiente cirúrgico.
A implementação de um oxímetro de pulso se torna viável pela necessidade dos
clientes que precisam desta tecnologia com exatidão comparáveis aos oxímetros importados.
Estes clientes podem ser: universidades, de veterinária ou de medicina, consumidores
primários diretos, hospitais ou clínicas de pequeno porte e transportes aeromédicos
Adicionalmente, a possibilidade de poder atender a todos os interessados em
adquirir uma tecnologia nacional e de qualidade a um preço justo, quando se pensa não
apenas em valores para aquisição de um equipamento mas incluindo-se também custos com
manutenção através da reposição de componentes de custo muito baixo.
Ainda a concretização de um dispositivo de tamanho reduzido também torna-se
uma característica a ser buscada visando o desenvolvimento natural da atual integração dos
equipamentos como um todo.
1.2 OBJETIVOS
O objetivo deste trabalho consiste no desenvolvimento de um sistema para a
medição da oximetria de pulso e da taxa dos batimentos cardíacos utilizando sensores
comercialmente disponíveis e como referência um simulador comercial para oxímetros de
pulso. Ao final do trabalho, espera-se ter comparações entre valores medidos pelo sistema de
medição, um simulador e também um oxímetro de pulso comercialmente disponível, neste
último através de medições in vivo.
17
1.3 ESTRUTURA DA DISSERTAÇÃO
Esta dissertação está organizada em cinco capítulos. No capítulo 2, faz-se uma
revisão da literatura sobre os princípios físicos aplicados à oximetria, relacionando os
principais parâmetros de medida e as técnicas utilizadas para sua caracterização, os
fundamentos fisiológicos e onde se aplicam as técnicas de medição. O capítulo 3 apresenta a
metodologia empregada descrevendo o hardware e firmware do sistema de aquisição, e as
rotinas de software utilizadas para processamento dos resultados. No capítulo 4 são relatados
os resultados obtidos e o capítulo 5 apresenta a discussão dos resultados, as conclusões do
trabalho e as propostas de trabalhos futuros.
18
2 FUNDAMENTAÇÃO TEÓRICA
Neste capítulo são apresentados os aspectos relacionados às características e
conceitos sobre a teoria da aplicação da oximetria de pulso. Esses conceitos são fundamentais
para melhor compreensão do sistema de aquisição da oximetria de pulso desenvolvido e para
a monitorização dos parâmetros fisiológicos.
2.1 PRINCÍPIOS FÍSICOS DOS GASES
Lei de Dalton das pressões parciais. Um gás contido em um recipiente exerce
pressão contra as paredes do mesmo devido ao contínuo movimento e choque entre suas
moléculas (CINGOLANI e HOUSSAY, 2004). A pressão gerada pelo gás é diretamente
proporcional ao número de moléculas e a temperatura do gás e inversamente proporcional ao
volume do recipiente conforme a lei universal dos gases onde:
P=
nRT
V
(1)
P é a pressão exercida pelo gás, n o número de moléculas do gás, R a constante
dos gases ideais, T a temperatura e V é o volume do recipiente.
Se o recipiente contém uma mistura de gases, cada um deles contribui para a
pressão total exercida por essa mistura (CINGOLANI e HOUSSAY, 2004). A lei de Dalton
para as pressões parciais determina que a contribuição de um determinado gás para a pressão
total, ou pressão parcial do gás, é proporcional ao seu número de moléculas na mistura, e por
consequência, à sua concentração. Segundo a equação (2), tem-se:
P
Total
=P
A
P
B
(2)
e:
P
A
=P
Total
C
A
e
P
B
=P
Total
C
B
(3)
Onde P
Total
é a pressão total exercida pela mistura gasosa, P
A
e P
B
são as pressões
parciais dos gases e C
A
e C
B
são as concentrações dos gases no recipiente.
19
Lei de Henry para pressões parciais em líquidos. Quando um gás entra em
contato com um líquido, as moléculas de gás movem-se continuamente entre o gás e o líquido
(CINGOLANI e HOUSSAY, 2004). Com o tempo, o número de moléculas de gás que entra
na fase líquida por unidade de tempo é igual ao número de moléculas que vão em direção
oposta, do líquido para o gás. Nesta condição diz-se que a mistura entre o gás e o líquido
atinge um equilíbrio, onde as pressões parciais do gás nas fases gasosa e líquida da mistura
são iguais.
As moléculas de gás que não se combinam quimicamente com as contidas no
líquido são consideradas dissolvidas no quido (CINGOLANI e HOUSSAY, 2004). A
concentração do gás dissolvido em um líquido depende da pressão parcial do gás e do
coeficiente de solubilidade a uma determinada temperatura (MARIEB e HOEHN, 2008).
Sendo que o coeficiente de solubilidade depende das naturezas do gás e do líquido em
questão. A equação (4) mostra a relação que determina a concentração do gás dissolvido.
C
gas
=P
gas
S
gas
(4)
Onde C
gas
é a concentração do gás, P
gas
é a pressão parcial do gás e S
gas
é a
solubilidade do gás (expresso em mL·dL
sangue
-1
·mmHg
-1
/ºC).
2.2 FISIOLOGIA DA RESPIRAÇÃO HUMANA
A principal função do sistema respiratório é suprir o corpo com oxigênio e
eliminar dióxido de carbono. Para realizar esta função, tem-se pelo menos quatro processos,
que no coletivo é chamado de respiração (MARIEB e HOEHN, 2008).
1 Ventilação Pulmonar: movimento do ar entrando e saindo dos pulmões para
que gases sejam renovados continuamente.
2 Respiração externa: movimento do oxigênio vindo dos pulmões para o
sangue e do dióxido de carbono do sangue para os pulmões.
3 – Transporte dos gases respiratórios: transporte do oxigênio dos pulmões para
os tecidos celulares do corpo, e do dióxido de carbono dos tecidos celulares para os pulmões.
Este transporte é complementado pelo sistema cardiovascular usando o sangue para este
transporte gasoso.
20
4 Respiração interna: movimento do oxigênio do sangue para as células dos
tecidos e do dióxido de carbono vindo das células dos tecidos para o sangue.
Somente os dois primeiros processos são de inteira responsabilidade do sistema
respiratório, mas este não conseguiria cumprir a sua função de obter oxigênio e eliminar
dióxido de carbônico sem que o terceiro e quarto processos ocorram. Como os sistemas
respiratório e circulatório estão interligados, se um destes sistemas falhar, as células do corpo
começarão a morrer pela falta de oxigênio.
2.2.1 Respiração externa
Durante a respiração externa três fatores influenciam para a troca do oxigênio e do
dióxido de carbono através da membrana respiratória (MARIEB e HOEHN, 2008). Estes
fatores são descritos a seguir:
1 Gradiente de pressão parcial e solubilidade gasosa: Os gradientes das
pressões parciais do oxigênio e do dióxido de carbono forçam a difusão destes gases através
da membrana respiratória devido à pressão do gás oxigênio (PO
2
) do sangue desoxigenado na
artéria pulmonar ser de somente 40 mmHg contra uma pressão de 104 mmHg nos alvéolos
(MARIEB e HOEHN, 2008). Como resultado o oxigênio difunde-se rapidamente dos alvéolos
para os capilares sanguíneos pulmonares, conforme a Figura 1.
A PO
2
dos dois lados da membrana chega a 104 mmHg em aproximadamente 0,25
segundos. Então a concentração, e também a pressão parcial, de oxigênio nos alvéolos são
controlados pela taxa de absorção de oxigênio pelo sangue e pela taxa de renovação de gases
nos pulmões pelo processo ventilatório (GUYTON e HALL, 2006).
O dióxido de carbono é continuamente produzido pelo organismo e então
transportado pelo sangue para os alvéolos, que removem tal gás através da ventilação
(GUYTON e HALL, 2006). O dióxido de carbono difunde ao longo da direção oposta em um
gradiente de pressão menor comparado ao do oxigênio (PCO
2
de 45 mmHg para os capilares
pulmonares e PCO
2
de 40 mmHg para o ar alveolar) até atingir o equilíbrio em 40 mmHg.
Assim o dióxido de carbono é expelido gradativamente nos alvéolos durante a expiração
(MARIEB e HOEHN, 2008).
2 Acoplamento Ventilação-Perfusão: Para que a troca gasosa seja eficiente,
deve haver um acoplamento entre a quantidade de gás chegando ao alvéolo, também chamada
de ventilação, e o fluxo sanguíneo nas capilaridades pulmonares, conhecido como perfusão
(MARIEB e HOEHN, 2008). Nos alvéolos em que a ventilação é inadequada, a PO
2
é baixa.
21
Como resultado, as arteríolas terminais se constringem, e o sangue é redirecionado para áreas
respiratórias onde a PO
2
é maior e a oxigenação pode ser mais eficiente. Por outro lado nos
alvéolos onde a ventilação é máxima, as arteríolas pulmonares se dilatam aumentando o fluxo
sanguíneo para dentro das capilaridades associadas.
Figura 1: Respirações interna e externa
Fonte: MARIEB e HOEHN (2008).
22
Enquanto mudanças na PO
2
alveolar afetam os diâmetros das arteríolas
pulmonares, mudanças na PCO
2
causam mudanças no diâmetro dos bronquíolos. Os
bronquíolos servem áreas onde os níveis de CO
2
alveolar são altos, dilatando-se, permitindo
assim uma eliminação mais rápida do CO
2
(MARIEB e HOEHN, 2008).
Logo um sincronismo entre ventilação alveolar e perfusão pulmonar. Baixa
ventilação alveolar resulta em baixa quantidade de oxigênio e altos níveis de dióxido de
carbono no alvéolo. Consequentemente, as arteríolas pulmonares se constringem e as vias
aéreas se dilatam, trazendo fluxo sanguíneo e fluxo de ar. Uma PO
2
alta e baixa PCO
2
no
alvéolo fazem com que os bronquíolos, que servem este alvéolo, se comprimam promovendo
um fluxo sanguíneo para dentro das capilaridades pulmonares.
Esses mecanismos homeostáticos fornecem condições adequadas para a troca
gasosa, porém a ventilação e a perfusão não possuem pressões parciais de oxigênio iguais
devido a alguns fatores: primeiro, a gravidade causa variações regionais de sangue e ar dentro
dos pulmões, e segundo, o aparecimento de áreas não ventiladas devido à presença de muco
no duto alveolar. Esses fatores mais o desvio do sangue pelas veias bronquiais, fazem com
que se tenha uma leve diferença da PO
2
do ar alveolar (104 mmHg) para o sangue arterial
pulmonar (100 mmHg).
3 Área da membrana respiratória: Em pulmões saudáveis a espessura da
membrana varia de 0,5 a 1 µm (MARIEB e HOEHN, 2008). A taxa de difusão através da
membrana é inversamente proporcional à sua espessura, por isso qualquer fator que aumente a
sua espessura normal, em mais de duas a três vezes, pode interferir significativamente na
troca respiratória (GUYTON e HALL, 2006). A área da superfície da membrana pulmonar
está diretamente relacionada à quantidade de gás que difunde através dela a um dado período
(MARIEB e HOEHN, 2008). Se considerar esta área somando-se as áreas de cada saco
alveolar, pode-se chegar a um total de aproximadamente 70 m
2
para os pulmões de um adulto
do sexo masculino, e também que a quantidade total de sangue que passa nas capilaridades
dos pulmões varia de 60 a 140 mL, vê-se que devido à grande área de difusão relacionada à
pequena quantidade de sangue que passa, torna possível a troca rápida de gases entre o sangue
e os alvéolos (GUYTON e HALL, 2006).
2.2.2 Respiração interna
A troca gasosa nos tecidos do corpo faz com que as pressões parciais e os
gradientes de difusão sejam invertidos da situação descrita na respiração externa. Entretanto,
23
os fatores que promovem as trocas gasosas entre os capilares sistêmicos e as células dos
demais tecidos são essencialmente idênticos aos que atuam nos pulmões, conforme a Figura 1
(MARIEB e HOEHN, 2008). Essas células continuamente usam oxigênio em suas atividades
de metabolismo, produzindo dióxido de carbono. A PO
2
nos tecidos sempre mais baixa
comparada ao sangue arterial sistêmico (40 mmHg contra 100 mmHg) gera essa diferença de
pressão, fazendo com que o oxigênio difunda-se rapidamente do sangue capilar para os
tecidos, através do líquido intersticial que envolve as células teciduais, até atingir o equilíbrio
entre as pressões (GUYTON e HALL, 2006). Ao mesmo tempo, o dióxido de carbono move-
se ao longo do seu gradiente para o sangue na direção exatamente oposta ao oxigênio, porém
com diferenças de pressão bem inferiores às do gradiente de pressão para o oxigênio (PCO
2
de 40 mmHg do sangue arterial e PCO
2
de 45 mmHg dos tecidos).
Essa diferença de gradientes, necessários para a mobilidade, deve-se à grande
diferença entre as solubilidades no sangue do dióxido de carbono (0,57 mL·dL
sangue
-1
a uma
pressão de 760mHg e temperatura de 37°C) e a do oxigênio (0,024 mL·dL
sangue
-1
a uma pressão
de 760mHg e temperatura de 37°C) ser mais de aproximadamente vinte vezes entre estes
compostos (GUYTON e HALL, 2002). Como resultado, o sangue venoso deixa as
capilaridades do tecido retornando ao coração com uma PO
2
de 40 mmHg e uma PCO
2
de 45
mmHg (MARIEB e HOEHN, 2008).
2.3 TRANSPORTE DE OXIGÊNIO NO SANGUE
2.3.1 Hemoglobinas funcionais e não-funcionais
As hemoglobinas têm a função de transportar o oxigênio das artérias capilares
pulmonares e liberando-o pelas artérias sistêmicas (WIEBEN, 1997). A hemoglobina, mais
especificamente, é um pigmento avermelhado contido internamente nas células vermelhas.
Uma célula vermelha, a hemácia, pode conter aproximadamente 265 milhões de moléculas de
hemoglobina (CLARK, 1999). Esta molécula é composta de 4 sub-unidades, cada qual com
um polipeptídeo, ligadas a uma unidade heme (contendo ferro). Os quatro polipeptídeos de
cada hemoglobina são chamadas globina. Cada unidade heme e polipeptídeo pode carregar
uma molécula de oxigênio (O
2
). Assim uma molécula de hemoglobina pode carregar quatro
moléculas de oxigênio.
Na hemoglobina, o oxigênio se combina frouxamente a uma das chamadas
ligações de coordenação do átomo de ferro. Essas ligações são extremamente frouxas,
24
tornando grande a facilidade reversível de combinação à molécula de oxigênio. Por isso o
oxigênio não se transforma na forma iônica e é transportado na sua forma molecular (O
2
) para
os tecidos, sendo liberado nos líquidos teciduais ainda sob a forma molecular (GUYTON e
HALL, 2006).
As hemoglobinas que têm a capacidade de se ligar ao oxigênio de forma
reversível são chamadas de hemoglobinas funcionais. Quando uma hemoglobina está saturada
de oxigênio (carregando moléculas de oxigênio) esta é chamada de oxiemoglobina (HbO
2
),
porém se esta não estotalmente (carregando quatro moléculas de oxigênio) ou parcialmente
(carregando de uma a três moléculas de oxigênio) saturada com oxigênio é chamada de
hemoglobina reduzida (Hb) (MARIEB e HOEHN, 2008). Então oxiemoglobinas e
hemoglobinas reduzidas são hemoglobinas funcionais.
A maioria das hemoglobinas em um indivíduo saudável são funcionais.
A saturação funcional de oxigênio (SO
2
funcional), medida usada para essas hemoglobinas, é
expressa em percentagem e determinada pela quantidade de oxiemoglobinas comparada à
soma das quantidades de oxiemoglobinas e hemoglobinas reduzidas, como na equação (5).
SO
2
funcional=
HbO
2
HbHbO
2
=
c
HbO
2
c
Hb
c
HbO
2
(5)
Onde HbO
2
é a quantidade de hemoglobinas oxigenadas, Hb é a quantidade de
hemoglobinas reduzidas, c
HbO2
é a concentração de hemoglobinas oxigenadas, c
Hb
é a
concentração de hemoglobinas reduzidas. A saturação de oxigênio funcional pelo sangue
arterial é chamada saturação arterial funcional de oxigênio (SaO
2
funcional), levando apenas
em consideração as hemoglobinas funcionais, e é geralmente expressa em percentagem.
As hemoglobinas que não têm a capacidade de se ligar ao oxigênio, para o
propósito do transporte deste para os demais sistemas do corpo, são conhecidas como
hemoglobinas não-funcionais. As hemoglobinas não-funcionais mais conhecidas são
metemoglobina (MetHb), carboxiemoglobina (COHb), sulfemoglobina e a
carboxisulfemoglobina. Geralmente estas hemoglobinas ocorrem do fato da molécula heme
apresentar uma afinidade maior de ligação a determinadas outras moléculas diferentes do
oxigênio (O
2
). Por exemplo, a afinidade de ligação da molécula heme em se ligar ao
monóxido de carbono (CO) é de 210 vezes maior que a ligação desta molécula ao oxigênio
25
resultando na carboxiemoglobina, fazendo-a perder a funcionalidade reversível de se ligar ao
oxigênio.
Ao considerar que também existem hemoglobinas que não contribuem mais para o
transporte gasoso, tem-se a saturação fracional de oxigênio (SO
2
fracional)
(TUNGJITKUSOLMUN, 1997). Esta é medida em percentagem e determinada pela
concentração de oxiemoglobinas comparada à soma das concentrações totais de hemoglobinas
(funcionais e não funcionais) segundo a equação (6).
SO
2
fracional=
c
HbO2
c
HbO2
c
Hb
c
COHb
c
MetHb
outras..
(6)
A relação entre a saturação de oxigênio SO
2
e a PO
2
(Figura 2) é conhecida como
curva de dissociação da oxiemoglobina. O sangue de uma pessoa normal contém, em cada
100mL, cerca de 15g de hemoglobina; cada grama de hemoglobina pode combinar-se com
cerca de 1,34mL de oxigênio (GUYTON e HALL, 2006). Por isso, 100% saturada, a
hemoglobina contida em 100mL de sangue pode combinar-se no total de 15 x 1,34 = 20,1mL
de O
2
.
Figura 2: Curva de dissociação da oxiemoglobina
Fonte: MARIEB e HOEHN (2008).
Mudanças na saturação de Hb acarretam em mudanças na PO
2
. Observe-se que a
hemoglobina es quase totalmente saturada a uma PO
2
de 70 mmHg. Rápidas cargas e
26
descargas de O
2
da hemoglobina, ocorrem a valores de PO
2
na porção degrau da curva.
No circuito sistêmico, aproximadamente 25% do O
2
das hemoglobinas é descarregado nos
tecidos em repouso. No entanto hemoglobinas do sangue venoso do tecido em repouso ainda
estão 75% saturadas com oxigênio. Durante exercícios, a PO
2
pode cair abaixo de 15 mmHg,
causando uma descarga adicional de 50% e deixando ainda a hemoglobina 25% saturada.
Pode-se ver que a curva de dissociação (Figura 2) possui um comportamento de
subida nos valores de PO
2
de 10 a 50 mmHg atingindo um platô nos valores entre 70 e 100
mmHg (MARIEB e HOEHN, 2008). Sob condições normais (apresentando uma PO
2
em torno
de 95mm Hg) tem-se uma saturação de 97% para o sangue arterial e uma saturação em média
de 75% para os demais tecidos (com uma PO
2
em torno de 40 mmHg). Estes valores normais
podem ser visualizados na Figura 2 (GUYTON e HALL, 2006).
A PO
2
tecidual normalmente não pode aumentar acima dos 40 mmHg, pois a
hemoglobina estabelece um limite superior da PO
2
nos tecidos. Isto é caracterizado também
pela forma de platô da curva de dissociação, onde grandes variações na PO
2
, acima dos 40
mmHg, não causam grandes variações na saturação de oxigênio (GUYTON e HALL, 2006).
Assim, em condições de grande demanda de oxigênio pelos tecidos, uma ligeira queda na PO
2
faz com que quantidades extras de oxigênio sejam liberadas das hemoglobinas, cerca de 20-
25% do oxigênio ligado é descarregado e porções substanciais de O
2
ainda estão presentes no
sangue venoso (MARIEB e HOEHN, 2008), através também de um aumento no fluxo
sanguíneo tecidual, mantendo assim um razoável controle da PO
2
nos tecidos entre 15 e 40
mmHg.
Quando a PO
2
alveolar cai a 60 mmHg (considera-se aproximadamente
100 mmHg como nível normal de pressão) tem-se ainda uma saturação arterial de 89%,
apenas 8% abaixo dos 97% de saturação arterial normal e ainda suficientemente alta para
entregar oxigênio aos demais tecidos do corpo (GUYTON e HALL, 2006), pois os demais
tecidos ainda removem 5 mL de oxigênio a cada 100 mL do sangue que passa através dos
tecidos, o que acarreta em uma PO
2
tecidual de 35 mmHg, apenas 5 mmHg abaixo do nível
normal de 40 mmHg. Então a PO
2
tecidual pouco se altera ante uma acentuada variação da
PO
2
alveolar (variação de 100 mmHg para 60 mmHg).
Por outro lado se a PO
2
alveolar atingir um nível acima de 100 mmHg, ao
atravessar os capilares teciduais perdem-se vários mililitros de oxigênio para os tecidos,
reduzindo então a PO
2
do sangue capilar a valores de pressão pouco acima de 40 mmHg.
Contudo isto demonstra o efeito “tampão do oxigênio” do sistema da hemoglobina do sangue,
27
onde a PO
2
alveolar pode variar e ainda assim consegue manter uma PO
2
tecidual constante
(GUYTON e HALL, 2006).
2.3.2 Fatores que interferem na dissociação da hemoglobina
Temperatura, pH do sangue, PCO
2
, e quantidades de BPG (2,3 - bifosfoglicerato)
influenciam a saturação a uma dada PO
2
. O BPG, que se liga reversamente à hemoglobina, é
produzido pelas células vermelhas para a quebra da glicose no processo anaeróbico chamado
glicólise (MARIEB e HOEHN, 2008). O desvio da curva de dissociação pode ser visto na
Figura 3.
Um desvio da curva para a direita (Figura 3a), devido ao aumento do dióxido de
carbono e dos íons hidrogênio no sangue tem um efeito de intensificar a liberação de oxigênio
do sangue para os tecidos e oxigenação do sangue nos pulmões. Este é o efeito Bohr
(GUYTON e HALL, 2006), que pode ser explicado da seguinte maneira: enquanto o sangue
atravessa os tecidos, o CO
2
difunde-se das células para o sangue, aumentando a PCO
2
do
sangue, que por sua vez aumenta a concentração de H
2
CO
3
e íons hidrogênio no sangue. Esta
reação causa um deslocamento da curva de dissociação para a direita e para baixo,
consequência do oxigênio forçado para fora da hemoglobina, liberando assim mais
quantidades do gás aos tecidos.
Figura 3: Alterações da curva de dissociação da oxiemoglobina causadas pela PCO
2
(a) e pela
temperatura (b)
Fonte: MARIEB e HOEHN (2008).
28
A descarga de O
2
é aumentada em condições de aumento de temperatura (Figura
3b) e aumento da PCO
2
ou concentração de íons hidrogênio (diminuição do pH), causando
assim um deslocamento da curva para a direita.
Efeito exatamente contrário acontece nos pulmões, onde o CO
2
difunde-se do
sangue para os alvéolos, reduzindo a PCO
2
do sangue e diminuindo a concentração de íons
hidrogênio, deslocando a curva de dissociação para a esquerda e para cima (Figura 3a).
Portanto, a quantidade de oxigênio que se liga à hemoglobina a qualquer PO
2
alveolar torna-
se consideravelmente maior, permitindo um transporte também maior de oxigênio aos tecidos.
2.4 HIPOXIA E HIPOXEMIA
Hipoxia significa nível de oxigenação tecidual menor que o normal. Hipoxemia
significa nível de oxigenação sanguínea menor que a normal. São conceitos de sutil diferença,
onde o primeiro termo se refere a uma condição perigosa do funcionamento das células em
consequência da baixa saturação arterial (SEBALD, 1997). Assim a hipoxemia também é uma
condição perigosa. Por outro lado, não é necessária a existência de hipoxia sob condições de
existência de hipoxemia, pois o fluxo de oxigênio pode ser limitado na ventilação, perfusão
ou na difusão do gás pelo organismo (BRAUNER e WANG, 1997). O clínico deve
cuidadosamente avaliar os resultados da oxigenação sanguínea pois as saturações de oxigênio
SaO
2
, e consequentemente a SpO
2
(que será posteriormente explanada) fornecem somente a
medição da hipoxemia, não uma medição própria da hipoxia.
2.5 LEI DE BEER-LAMBERT
A lei de Beer-Lambert descreve a atenuação de um feixe luminoso através de um
meio uniforme contendo uma substância que absorve este feixe (WIEBEN, 1997). Se um
feixe luminoso monocromático incidente de intensidade I
0
entra no meio, uma parte deste
feixe é transmitido através do meio enquanto a outra parte é absorvida. A intensidade I da luz
que atravessa este meio diminui exponencialmente com a distância, assim:
I =I
0
e
ε λcd
(7)
29
onde ε(λ) é o coeficiente de extinção da substância a um específico comprimento de onda λ, c
é a concentração da substância que absorve o feixe, e d é o comprimento do caminho óptico
através do meio. A concentração c é medida em mmol·L
-1
e o coeficiente de extinção é
expresso em L·mmol
-1
cm
-1
.
Esta lei não leva em consideração os efeitos de espalhamento da luz no meio,
apenas baseia-se na propriedade de que a soma das intensidades da luz transmitida e
absorvida é igual à intensidade da luz incidente sobre o meio.
2.6 LEI DE BEER-LAMBERT NA OXIMETRIA DE PULSO
2.6.1 Feixes Luminosos Utilizados
Oxímetros de pulso determinam a saturação pulsátil de oxigênio (SpO
2
) do
sangue arterial pela medição da transmissão/absorção da luz pelo tecido vivo em dois
comprimentos de onda distintos e usando a pulsação arterial, daí a nomenclatura “oximetria
de pulso”, para diferenciar a absorção/transmissão do sangue arterial da absorção/transmissão
de outros componentes que possam interferir na medição (WIEBEN, 1997). A Figura 4
mostra como os feixes luminosos atravessam as camadas de tecidos, para o caso do dedo do
indivíduo, para a detecção dos componentes arteriais do sinal adquirido pelo fotodetector.
Observa-se que pigmentos da pele e tecidos ósseo e sanguíneo venoso participam da absorção
constante dos feixes, enquanto que pela Figura 5, nota-se a modulação dos feixes pelo pulso
sanguíneo arterial.
Figura 4: Feixes luminosos provenientes dos LEDs do sensor atravessam camadas de tecido de um dedo
Fonte: HP (1987).
30
Figura 5: Feixes atravessam arteríolas onde variações de volumes modulam feixes provenientes do sensor
(a) e forma de onda resultante da absorção/transmissão dos feixes pelo pulso arterial (b)
Fonte: HP (1987).
Dois comprimentos de onda foram escolhidos para a oximetria de pulso: 660nm e
940nm (FARMER, 1997). uma boa disponibilidade de LEDs nesses comprimentos de
onda e também os coeficientes de extinção de Hb e HbO
2
são distintos o bastante. Pela Figura
6, pode-se ver que HbO
2
tem um coeficiente de extinção maior que Hb para o comprimento
de onda de 940nm e um baixo coeficiente de extinção à 660nm. Em outras palavras se a
saturação arterial de oxigênio (SaO
2
) aumenta, a absorção da luz aumenta em 940nm e
diminui em 660nm.
Figura 6: Relação entre coeficiente de extinção e comprimento de onda para as hemoglobinas
mais comuns
Fonte: RUSH, SANKAR e SCHARF (1996).
31
Grandes diferenças do coeficiente de extinção da luz da hemoglobina reduzida e
hemoglobina oxigenada mudam a absorção/transmissão da luz significativamente enquanto a
saturação de oxigênio muda muito pouco. Por isso foi escolhida a emissão do feixe vermelho
no comprimento de onda de 660nm para assegurar uma grande diferença entre os coeficientes
de extinção. Uma outra característica para a escolha dos dois comprimentos de onda é o efeito
relativamente constante de absorção dos feixes na faixa de 840nm, ou seja, sem variações de
absorção no comprimento de onda escolhido. Deslocamentos no pico do comprimento de
onda de emissão dos feixes pelos LEDs causariam grandes erros. Pode-se notar também na
Figura 6, que os espectros de extinção da Hb e HbO
2
são relativamente constantes em 660nm
e 940nm.
2.6.2 O CO-oxímetro
CO-oxímetros são espectrofotômetros especificamente projetados para analisar
concentrações de diferentes tipos de hemoglobinas incluindo ainda a hemoglobina reduzida, a
oxiemoglobina, a carboxiemoglobina e a metemoglobina (FARMER, 1997). Cada uma destas
hemoglobinas apresenta seu próprio coeficiente de extinção (Figura 6).
Usando pelo menos quatro feixes de comprimentos de onda diferentes, a
quantidade de cada tipo de hemoglobina pode ser determinada de uma amostra sanguínea
através da absorção/transmissão destes feixes. Modelos atuais medem a
absorbância/transmitância luminosa em até 128 comprimentos de onda, aumentando a
exatidão dos aparelhos, minimizando a interferência de outras substâncias permitindo assim a
detecção de um maior número de substâncias diferentes (NASCIMENTO, 2008).
CO-oxímetros utilizam amostras de sangue hemolisadas, células com a membrana
celular removida, reduzindo o efeito de espalhamento da luz que diminui por consequência a
exatidão da medição (FARMER, 1997). Utilizando medições in-vitro suas medições tornam-
se discretas a tempos de amostragens tomadas para análise, não sendo uma medição contínua.
Devido à sua exatidão na medição de espécies de hemoglobinas, os CO-oxímetros tornam-se
um padrão para outros métodos de medições, inclusive para os oxímetros de pulso.
2.6.3 Validade da Lei de Beer-Lambert
ainda alguns fenômenos importantes para considerar, pois estes são causas de
erros para oxímetros de pulso. Um destes fenômenos é o espalhamento da luz. Como citado
32
anteriormente, a Lei de Beer-Lambert não leva em consideração o espalhamento da luz, por
isso uma medição direta da SaO
2
não é possível (TUNGJITKUSOLMUN, 1997). O oxímetro
de pulso mede a absorção/transmissão dos feixes, calcula então uma relação entre
absorção/transmissão (relação R) destes feixes e usa dados adquiridos de um CO-oxímetro
para empiricamente estimar um valor para a SpO
2
. Um exemplo de curva de calibração de um
oxímetro pode ser vista na Figura 7, onde para cada valor de percentagem de saturação tem-se
um valor R respectivo.
Um oxímetro de pulso estima a SpO
2
, sem considerar níveis de pH e de
hemoglobinas não-funcionais, considera que um indivíduo sob medição deste equipamento
também esteja sob condições fisiológicas iguais aos indivíduos submetidos à medição para a
calibração deste equipamento.
A luz que atravessa o tecido humano não é dividida apenas em luz absorvida e luz
transmitida como proposto pela lei de Beer-Lambert (WIEBEN, 1997). Algumas partes da luz
também são refletidas e outras espalhadas.
A reflexão da luz pela superfície da pele e a absorção da luz devido aos outros
tecidos diferentes do sangue arterial podem ser superados ao utilizar-se a forma de onda
pletismográfica. Entretanto, a superfície da pele, tecidos muscular e ósseo e o próprio sangue
causam espalhamento da luz aumentando a atenuação do feixe. O sangue é um meio não-
homogêneo com uma absorção luminosa não linear da luz, um exemplo disso é a variação da
concentração de hemoglobinas.
Figura 7: Curva de calibração para um oxímetro de pulso
Fonte: RUSH, SANKAR e SCHARF (1996).
33
A variação da absorção/transmissão da luz não é totalmente devido ao aumento do
comprimento do caminho óptico durante a sístole (WIEBEN, 1997). a variação no eixo
das células vermelhas, o qual muda a sua absorção luminosa também. Células vermelhas têm
o formato de discos bicôncavos. Seu maior diâmetro está alinhado paralelamente à direção do
fluxo sanguíneo durante a diástole e alinha-se perpendicularmente à direção do fluxo durante
a sístole. Consequentemente o caminho óptico é maior durante a sístole aumentando a
absorção do feixe, e igualmente, a reflexão da luz muda de acordo com o eixo da célula
vermelha. Como resultado destas propriedades, a absorção/transmissão e reflexão do sangue
em movimento variam dentro do ciclo cardíaco e com a velocidade do fluxo sanguíneo.
2.6.4 Cálculo da relação R usando o método derivativo
Através da equação de Beer-Lambert, pode-se calcular a relação R entre feixes
para estimar a percentagem de SpO
2
(PALREDDY, 1997). Segundo a equação (8) onde: I
1
é a
intensidade da luz emergente, I
0
é a intensidade da luz incidente, α é o coeficiente de extinção
relativo do material e L é a distância percorrida pelo feixe. Neste método apresentado por
Yorkey (1996), a relação R é determinada usando derivadas. Assumindo que a distancia L a
ser percorrida é a mesma para ambos os feixes durante o mesmo intervalo de tempo entre
amostras, então qualquer mudança no caminho óptico (dL/dt) deve ser o mesmo para ambos
os feixes.
I
1
= I
0
e
−L
(8)
Ressalta-se que a intensidade dI
1
/dt refere-se ao sinal obtido pela
absorção/transmissão do feixe modulado pela variação da distância L de
absorção/transmissão, esta causada pela variação dos diâmetros das arteríolas do leito que as
contém sob medição (WIEBEN, 1997). Esta parte alternante do sinal (AC), que pode ser
melhor entendida pela Figura 8, permite diferenciar a absorção/transmissão do sangue venoso
e outros componentes não variantes no tempo (DC) da absorção/transmissão de componentes
variantes do sangue arterial.
34
Figura 8: Sinal Pletismográfico com as componentes AC e DC
Fonte: RUSH e SANKAR (1999).
Para o caso da equação de Beer-Lambert, a derivada fica:
dI
1
dt
=I
0
e
−L
− 
dL
dt
(9)
Entretanto,
dI
1
dt
I
1
=
dL
dt
(10)
Aqui I
1
é igual às componentes AC e DC (referentes ao sinal de pletismografia
visualizado na Figura 8) da forma de onda e dI
1
/dt é igual a derivada ou a componente AC da
forma de onda. A parte DC refere-se a sinais não variantes no tempo, tais como o sangue
venoso e outros pigmentos da pele, e a parte AC refere-se a sinais variantes no tempo, como
o sangue arterial. Para os dois comprimentos de onda fica:
R=
dI
R
dt
I
R
dI
IR
dt
I
IR
=
R
−
IR
(11)
35
Onde: λ
R
corresponde ao comprimento de onda no espectro vermelho.
λ
IR
corresponde ao comprimento de onda no espectro infravermelho.
Nota-se que para um dado intervalo discreto:
dI
R
dt
I
R
t
2
− I
R
t
1
(12)
Escolhendo t
2
e t
1
para os tempos de máximo e mínimo da forma de onda, pode-se
referir a esta diferença como sendo a componente AC, e o denominador como algum tempo t
3
entre t
2
e t
1
, como um valor DC, então:
dI
R
dt
I
R
dI
IR
dt
I
IR
I
R
t
2
−I
R
t
1
I
R
t
3
I
IR
t
2
−I
IR
t
1
I
IR
t
3
=
AC
R
DC
R
AC
IR
DC
IR
= R
(13)
2.7 SENSOR DE OXIMETRIA DE PULSO
O sensor para oximetria de pulso geralmente consiste de dois LEDs, que emitem
feixes luminosos nos comprimentos de onda de 660nm e 940nm, e um fotodetector sensível a
estes comprimentos de onda (REDDY, 1997). Sua estrutura deve proteger o fotodetector da
interferência de outros feixes provenientes do ambiente, além de manter os foto-emissores a
uma distância coerente para a aquisição dos feixes. A Figura 9 ilustra um sensor comercial
para oximetria.
Figura 9: Sensor comercial para oximetria
Fonte: SIGERAL (2009).
36
2.8 FONTES DE ERROS DE MEDIÇÃO NA OXIMETRIA DE PULSO
2.8.1 Artefatos de Movimento
Os artefatos de movimento são um grande problema devido aos movimentos
musculares do paciente próximos ao sensor de oximetria incindindo pulsos espúrios,
provocando resultados errados quando estes pulsos também são processados
(TUNGJITKUSOLMUN, 1997). É um problema significante em pacientes adultos e infantis
ativos. Uma quantidade de movimento requerida para perturbar o sinal é muito pequena.
Tremores e leves contrações dos dedos podem tornar o sinal errôneo, além de qualquer
movimento transiente do sensor relativo à pele pode causar um artefato significante no
caminho óptico. Além disso estes artefatos podem imitar um batimento cardíaco, assim o
instrumento pode não diferenciar pulsações arteriais dos pulsos provenientes dos artefatos de
movimento.
A Figura 10 mostra diversos testes de movimentos do dedo com os quais pode-se
aplicar uma interferência na medição. Esses artefatos podem ser expressos como uma
combinação de movimentos complexos e imprevisíveis, sendo a forma das componentes
destes movimentos também dependente do tipo de sensor utilizado e do local de fixação do
sensor (HAYES e SMITH, 2001). O teste 1 mostra a interferência pela pressão do dedo ao
sensor, o teste 2 pela flexão do dedo, o teste 3 por movimentos ondulatórios da mão e o teste 4
pela combinação dos testes 1, 2 e 3.
Figura 10: Testes de artefatos de movimento
Fonte: HAYES e SMITH (2001).
37
2.8.2 Baixa Perfusão
As circunstâncias em que o paciente está fraco e apresenta pulsação muito fraca
também são problemas consideráveis. Uma considerável redução da pulsação vascular
periférica, tais como em hipotermia, vasoconstrição, hipotensão, durante desvio
cardiopulmonar, podem resultar em um sinal pletismográfico insuficiente para ser
confiavelmente processado pelo oxímetro de pulso (TUNGJITKUSOLMUN, 1997). Em tais
condições dificuldades em se remover do sinal pulsátil os pulsos de artefatos presentes
devido a uma baixa relação sinal-ruído. Como o oxímetro baseia-se na detecção de um sinal
pulsátil para o cálculo da oximetria, se um sinal variável, decorrente do pulso, for tão
pequeno, da ordem de 1000 vezes em relação ao sinal de contínua absorção, tais como o
produzido pelo sangue venoso, pigmentação e demais tecidos, certamente este sinal acarretará
em cálculos errôneos da oximetria (RUSH, SANKAR e SCHARF, 1996).
2.8.3 Baixa Saturação
O oxímetro de pulso tem um potencial alto para erros a baixas saturações (< 80%),
principalmente porque de forma ética, os fabricantes não induzem voluntários a níveis de
hipoxia severos para fins de calibração do equipamento (TUNGJITKUSOLMUN, 1997). O
erro, causado pelas baixas saturações, pode ser explicado também por uma redução na relação
sinal-ruído na oximetria de pulso. Como a saturação diminui, uma menor quantidade de luz
vermelha passa pelos tecidos devido à uma alta absorção do feixe pela hemoglobina reduzida,
então o sinal pulsante adquirido torna-se fraco. Aumentando-se o ganho dos amplificadores
para uma aquisição coerente deste sinal fraco, um ruído elétrico e fisiológico também é
amplificado, resultando em uma diminuição da exatidão.
2.8.4 Interferências Ópticas
Fontes luminosas externas extremamente brilhantes, tais como: lâmpadas
cirúrgicas, lâmpadas fluorescentes, lâmpadas infravermelhas para aquecimento e a luz do sol
direta, podem afetar a medição dos oxímetros de pulso (TUNGJITKUSOLMUN, 1997). Esta
interferência pode ocorrer quando luzes externas chegam até o fotodetector sem passar pelo
meio, neste caso o dedo do paciente, que contém as artérias sob medição. Assim o oxímetro
deve ser eficaz o bastante para rejeitar os sinais provenientes dessas outras fontes com uma
38
redução do ângulo de incidência para o fotodiodo e o encapsulamento do sensor do oxímetro
deve ser opaco o bastante.
Um outro tipo de interferência óptica pode ocorrer quando parte da luz,
proveniente dos LEDs, chega até o fotodetector sem passar pelo meio contendo as artérias,
ocorrendo assim um desvio luminoso, resultando em medições errôneas ou instáveis.
2.8.5 Outras Fontes de Erros
Existem ainda diversas outras fontes de erros e não menos comuns tais como,
efeito da temperatura ambiente, temperatura do paciente, posição do sensor, pigmentação da
pele, interferências eletromagnéticas, condições médicas e substâncias intravenosas
(TUNGJITKUSOLMUN, 1997). Ainda o efeito da alta concentração das hemoglobinas
não-funcionais que também participam da absorção dos feixes emitidos. Embora estas se
apresentem em baixa concentração, sua absorção não é tão pequena para deixar de interferir
nas medições da oximetria de pulso, pois o cálculo considera a presença de apenas duas
hemoglobinas: a oxigenada e a reduzida (RUSH, SANKAR e SCHARF, 1996).
Para os casos de interferência por outras hemoglobinas, estas podem ocorrer em
pacientes tabagistas crônicos ou que inalaram fumaça (TUNGJITKUSOLMUN, 1997). Elas
causam uma leitura elevada, porque a carboxiemoglobina, que tem um coeficiente de extinção
de 0,07 L·mmol
-1
·cm
-1
no comprimento de onda de 660nm, é praticamente indistinguível do
coeficiente da oxiemoglobina, neste comprimento de onda. Ainda o fato do coeficiente de
extinção da carboxiemoglobina ser muito menor que 0,01 L·mmol
-1
·cm
-1
no comprimento de
onda de 940nm, conforme apresentado na Figura 6. Então um aumento na concentração de
carboxiemoglobina tende a diminuir a razão entre feixes na qual a saturação está
correlacionada (EISENKRAFT, 1988).
39
3 MATERIAIS E MÉTODOS
Neste capítulo é apresentada a descrição completa do sistema de oximetria de
pulso desenvolvido. Depois de apresentar os fundamentos necessários para a efetiva medição
da oximetria de pulso, este capítulo relata todo o desenvolvimento do sistema de
aquisição/medição e ainda como se procedeu à calibração do sistema com a ajuda de um
simulador de oximetria.
Esta descrição está dividida em quatro partes:
1 - Sistema de medição da oximetria de pulso: trata-se de todo o hardware
necessário para aquisição dos sinais, incluindo toda a parte de recepção, tratamento e geração
dos sinais provenientes;
2 - Modelo de software para aquisição dos sinais da oximetria de pulso: esta
parte referencia os métodos dos programas para aquisição e gravação de dados em um PC e a
modelagem do que posteriormente será um algoritmo final para o tratamento dos sinais da
oximetria;
3 - Software de cálculo dos coeficientes: aqui se mostram modelos de cálculos
necessários para estimar a oximetria de pulso e a taxa de BPM, bem como a calibração deste
sistema;
4 - Firmware do oxímetro de pulso: finalmente o software embarcado contendo
os algoritmos e equações que definem o funcionamento deste sistema.
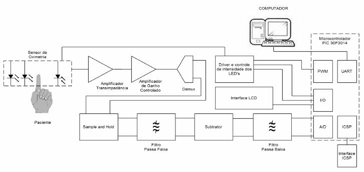
3.1 SISTEMA DE MEDIÇÃO DA OXIMETRIA DE PULSO
O esquema básico do sistema para captar e armazenar os sinais para o cálculo da
oximetria de pulso é apresentado na Figura 11.
O dispositivo utiliza um sensor de um oxímetro de pulso comercial compatível
com o sistema Ohmeda de oximetria, o qual possui dois LEDs e um fotodetector sob a
forma de clipe fixável no dedo. Este sensor foi escolhido devido à compatibilidade com o
simulador de oximetria utilizado para os testes e a informação disponível sobre o
funcionamento do sistema compatível a este sensor, apresentado por Paranjape (1997).
Para um funcionamento adequado do circuito, desenvolveu-se uma placa de
circuito impresso para proporcionar melhoria dos sinais, obtendo boa qualidade dos sinais de
pequena amplitude captados pelo fotodiodo. As vistas desta placa constam no apêndice A.
40
Figura 11: Sistema para a captura da Oximetria de Pulso
Fonte: Autoria própria.
A seguir apresenta-se uma descrição sobre cada bloco implementado do sistema.
Sensor de Oximetria: Este sensor é comercialmente disponível e compatível com
o padrão Ohmeda de oxímetros, em forma de clipe fixável no dedo. Este sensor possui um
duoled (um LED com três terminais), contendo um anodo para o vermelho, com emissão em
660nm, um anodo para o infravermelho, com emissão em 940nm, e um catodo comum aos
dois LEDs. Além do duoled, tem-se um fotodiodo para a recepção dos feixes
transmitidos/absorvidos através do dedo. O duoled e o fotodiodo estão localizados em braços
diferentes do clipe, para que exista uma efetiva modulação dos feixes por parte da variação
pulsátil do sangue. Com a finalidade de proteger o sinal detectado, o cabo condutor do sinal
possui uma malha externa de retorno para proteção contra interferências externas ao sistema.
Microcontrolador: Para uma coerente aquisição do sinal de oximetria e ainda
proporcionar compatibilidade de funcionamento com o simulador de oximetria, o
microcontrolador deve proporcionar um desempenho tal que atenda a todos esses requisitos e
mais opções de interfaceamento a um número mínimo de dispositivos periféricos agregados a
sua estrutura. O microcontrolador, um DSC, Digital Signal Controller Controlador Digital
de Sinais, da Microchip modelo dsPIC 30F3014 de 16 bits (MICROCHIP, 2009) possui
características de um processador digital de sinais (DSP, Digital Signal Processor).
A escolha do microcontrolador dsPIC 30F3014 da Microchip deve-se:
Possibilidade de operar de 2,5V a 5,5V;
Possui pelo menos 5 Timers;
Possui 2 UARTs (Universal Asincronous Receiver Transmitter);
41
13 canais do Conversor Analógico Digital de 12 bits;
Interface ICSP (In-Circuit Serial Programming) para a gravação do firmware
no próprio circuito;
Capacidade de processamento de até 30 MIPS (milhões de instruções por
segundo);
Possibilidade de utilizar um compilador C para o desenvolvimento de software;
Encapsulamento DIP 40 pinos;
PLL interno para aumento da taxa de milhões de instruções processadas por
segundo (MIPS);
Este microcontrolador ficou responsável pela amostragem dos sinais e controlar,
de forma simultânea, os feixes e o envio dos dados através de uma interface serial além de
enviar as informações necessárias para um display LCD. Para isso este dispositivo trabalha a
uma taxa de 20 MIPS usando um cristal de 10MHz como oscilador.
O conversor analógico-digital deste DSC tem uma resolução de 12 bits e ainda a
possibilidade de alimentação com duas tensões de referência, uma positiva e outra negativa
(V+ e V-), onde tais tensões de referência foram arbitradas para otimizar a resolução sobre o
sinal amostrado. Para este sistema tem-se o seguinte nível de tensão para 1 LSB:
V
+
V
-
2
n
=V
LSB
(14)
4,30,6
2
12
=90310
6
V
Todas as tarefas do microcontrolador serão discutidas no decorrer deste tópico e
ainda nos tópicos relacionados ao firmware.
Driver e controle dos LEDs: Os feixes são gerados pela emissão dos LEDs. Para
isto acontecer, uma correta e eficiente corrente elétrica que alimente estes dispositivos deve
ser levada em consideração para que seus feixes tenham intensidades suficientes para
atravessarem o tecido sob medição. O circuito utilizado para o controle destes feixes foi uma
fonte de corrente controlada por tensão, possuindo dois transistores para o comutação
separada de cada diodo emissor dos feixes, os LEDs infravermelho e vermelho. A Figura 12
mostra os sinais de controle ou chaveamento dos feixes para os canais vermelho, visto no
42
canal 1, e infravermelho, visto no canal 2 de um osciloscópio Tektronics modelo TDS 1002
(TEKTRONICS, 2009).
Figura 12: Sinais de controle dos feixes vermelho e infravermelho
respectivamente representados pelas curvas 1 e 2
Fonte: Autoria própria.
Cabe ressaltar que a emissão destes feixes ocorrem separadamente. Assim, a um
ciclo de 480Hz controlado pelo microcontrolador ocorre a emissão e a captura destes feixes.
Inicialmente emite-se o feixe vermelho, para em seguida o feixe infravermelho ocorrer. Cada
feixe consome um terço do período do ciclo, assim em uma terceira parte do ciclo não
feixe sendo emitido. Tal ciclo foi arbitrado, pois corresponde ao ciclo utilizado pelo modelo
Ohmeda de oxímetros (PARANJAPE, 1997), permitindo assim utilizar o simulador de sinais
de oximetria disponível, calibrado e compatível com esse modelo. Este ciclo pode ser
visualizado na Figura 13, onde se observa cada nível de controle de cada LED e uma parte do
ciclo onde não há emissão.
As intensidades de correntes que passam pelos LEDs infravermelho e vermelho
são de 60mA e 120mA, respectivamente. A intensidade da corrente passante pelos LED é
controlada pelo sinal proveniente do módulo PWM, Pulse Wave Modulation, do
microcontrolador, que depois de filtrado, fornece o nível adequado ao amplificador
operacional de controle de corrente dos LEDs.
Este PWM controla os níveis de corrente através do nível médio do sinal
modulado por largura de pulso então filtrado e proveniente do microcontrolador. Esta
aplicabilidade de uso do PWM como um controle digital para uma saída analógica, foi
demonstrada por Alter (ALTER, 2009) e Mitchell (MITCHELL, 2009) onde, através da
largura de pulso enviado, tem-se um determinado nível após a filtragem do sinal. Assim para
43
se ter uma excursão coerente do sinal sem deformidades, ocasionadas pela filtragem, foi
projetado um filtro passa-baixa de terceira ordem para o PWM, com a ajuda do programa
FilterLab (FILTERLAB, 2009).
Figura 13: Sinal de controle de intensidade dos feixes, onde cada nível do ciclo
deste sinal representa na ordem a intensidade dos feixes vermelho,
infravermelho e quando não há emissão.
Fonte: Autoria própria.
Um sinal que permite um degrau sem deformidades de cada parte do ciclo de
comutação, deve ser:
Freq. Chav.Num. partes do cicloNum.harmônicas=Banda do sinal
(15)
logo:
480310=14400 Hz
Como o filtro é de terceira ordem, para que o sinal do PWM não interfira em
nenhuma outra parte do circuito, a frequência do PWM é de 144000Hz ou seja também pelo
menos dez vezes maior que a banda de sinal necessária. Esta frequência de PWM fornece uma
resolução máxima de controle de 128 níveis ou 7 bits:
log
Freq.CPU
Freq. PWM
log 2
=n bits
(16)
44
log
2010
6
144000
log 2
=7,11 bits
A resolução de controle do sinal de intensidade está limitado pela frequência de
comutação dos sinais e da frequência de clock do microprocessador, ou seja, quanto menor a
frequência do ciclo de comutação dos sinais, maior é a resolução obtida a partir do PWM para
uma dada frequência de clock do microcontrolador. Uma vez que necessidade de manter
dois níveis de controle, um para cada feixe, já tem-se uma grande margem de controle de
nível de corrente.
Pré-amplificador: com os sinais provenientes dos feixes detectados pelo
fotodiodo do sensor, os mesmos são adequados pelo pré-amplificador. Este estágio do sistema
deve amplificar de 2·10
4
vezes o sinal detectado, a fim de se obter nível satisfatório para uma
amostragem pelo conversor analógico-digital do microcontrolador. A configuração utilizada
para a conexão entre o fotodiodo e este amplificador é a fotocondutiva (OSI, 2009), onde tem-
se o catodo na conexão positiva e o anodo na conexão negativa do amplificador, fornecendo
assim rapidez e linearidade na resposta do fotodiodo.
Amplificador de Ganho Controlado: a segunda amplificação é de ganho
controlável. Neste caso, o Amplificador de Ganho Controlado (AGC) pode aumentar de 1 a
128 vezes ainda o sinal proveniente do pré-amplificador. A Figura 14 ilustra o sinal
resultante, onde o primeiro degrau refere-se ao nível transmissão/absorção do vermelho
seguido do nível de transmissão/absorção do infravermelho. Esta etapa é necessária para uma
melhor margem de recepção do sinal amostrado pelo conversor analógico-digital do
microcontrolador.
Demux e sample and hold: nesta etapa ocorre a separação dos feixes e a
amostragem. Aqui os feixes detectados e amplificados são separados por uma chave
semicondutora, o circuito integrado CD4051 (FAIRCHILD, 2009), controlada pelo
microcontrolador. Os níveis de tensão são armazenados em capacitores em uma topologia
conhecida como filtro passa-baixas de primeira ordem com ganho Av unitário.
Filtro Passa-Faixa: após a amplificação e separação dos feixes, este filtro de
primeira ordem serve para selecionar a parte pulsátil do sinal modulado pelos feixes, com uma
passagem de frequências de 0,3Hz a 530Hz e um ganho Av de 33.
45
Figura 14: Sinal após o Amplificador de Ganho Controlado, os níveis
representam os sinais de absorção/transmissão dos feixes
vermelho, infravermelho e sem emissão.
Fonte: Autoria própria.
Subtrator: após uma primeira filtragem, este circuito serve para grampear e
inverter o sinal desejado na metade da excursão máxima que será amostrado (2,5 V), pelo
conversor A/D do microcontrolador.
Filtro Passa-Baixa: este filtro de primeira ordem serve para limitar a banda do
sinal selecionado em 72Hz com um ganho unitário, fornecendo corrente suficiente para os
canais A/D do microcontrolador e filtragem contra efeitos de aliasing (JAMAL e STEER,
1999) dos sinais adquiridos. A Figura 15 mostra a saída dos filtros passa-baixa para os canais
vermelho (parte superior) e infravermelho (parte inferior).
Figura 15: Saída dos filtros passa baixa para os canais vermelho
(parte superior) e infravermelho (parte inferior)
Fonte: Autoria própria.
46
Interface ICSP: esta interface (da sigla In-Circuit Serial Programmig, permite a
gravação do software do microcontrolador na própria placa desenvolvida, utilizando um
programador modelo ICD2 da LabTools (LABTOOLS, 2009). Este programador utiliza a
porta USB de comunicação do computador, para enviar e receber dados do microcontrolador
em questão.
Interface LCD: para a visualização dos dados de percentagem de saturação (%
SpO
2
), taxa de batimentos por minuto (BPM) e nível do sinal de pletismografia, utilizou-se
um display de cristal líquido Vishay (VISHAY, 2009) de 16 colunas por 2 linhas de fácil
programação e implementação em hardware. Apenas 4 linhas de dados e 2 linhas para seleção
de comandos são utilizados através do conector SV5.
Tensões de Alimentação: embora este item não possa ser visualizado na Figura
11, é impreterível falar de uma parte tão importante do sistema. O sistema utiliza, como fonte
de alimentação principal, uma fonte de 250W para computadores. Esta envia tensões de ±12V
para o sistema de medição, que por sua vez regula estas tensões para ±5V, 2,5V e 0,6V. Tais
tensões são necessárias para alimentar os amplificadores operacionais e demais circuitos
integrados presentes no hardware do sistema. Vale ressaltar que o uso de uma fonte de
alimentação de 250W deve-se única e exclusivamente à sua disponibilidade e facilidade de
implementação, pois o consumo médio de corrente do hardware foi de 100mA, não sendo
necessária tamanha capacidade de potência. A Figura 16 mostra o sistema de medição ligado
à fonte.
Figura 16: Sistema de medição de oximetria de pulso: 1 – sensor de oximetria, 2 – módulo de medição, 3
– fonte de alimentação
Fonte: Autoria própria.
47
Interface serial: para a aquisição dos dados de calibração do equipamento por um
computador e certificação do pleno funcionamento do sistema, a interface serial transmite
dados através do protocolo RS-232 a uma taxa de 38200 bps, utilizando o circuito integrado
MAX232 (MAXIM, 2009), para enfim gerar a calibração e um modelo de software. Este não
foi utilizado durante a mostra dos dados no display, assim a sua implementação esteve
presente em protoboard, não constando na versão final da placa desenvolvida.
3.2 MODELO DE SOFTWARE PARA TRATAR SINAIS
Este tópico foi dividido em duas partes, uma destinada ao firmware implementado
para aquisição dos valores referentes aos pulsos pletismográficos relacionados aos feixes, e o
software de gravação destes pulsos no computador.
3.2.1 Firmware destinado à aquisição dos pulsos pletismográficos
Para determinar um modelo de software para o cálculo da oximetria de pulso,
deve-se ter uma base de dados, ou seja curvas de pletismografia para alimentar este modelo de
software a ser implementado. O hardware anteriormente proposto, apenas envia os dados
através da interface serial para a coleta e gravação dos dados destas curvas pelo computador,
em arquivos que posteriormente serão processados pelo modelo de software.
O firmware aqui apresentado, assim como todos os outros, foi desenvolvido em
linguagem C através do compilador para microcontroladores dsPIC chamado mikroC for
dsPIC desenvolvido pela Mikroeletronika (MIKROELETRONIKA, 2009). O código do
firmware implementado consta no apêndice B e seu diagrama de fluxo mostrado na Figura 17
será explicado a seguir.
Este programa (Figura 17) possui uma função de inicialização dos periféricos do
microcontrolador e então entra na rotina State Machine, a qual possui os estados de
funcionamento do hardware do sistema. A rotina State Machine possui 9 estados, todos estes
regulam a intensidade dos LEDs e então os comutam para proporcionar uma compatibilidade
com o simulador de oximetria. Os estados 1 e 2 são responsáveis pela comutação e aquisição
das amostras, quando é ligada a interrupção de Timer. No estado 3 nenhum LED está aceso,
começa o envio dos dados através da porta serial para o computador. Os estados de 4 a 6
também comutam os LEDs enviando o restante dos dados, porém sem nenhuma aquisição.
48
Os estados restantes de 7 a 9 apenas comutam os LEDS para depois retornar ao estado 1
inicial.
Figura 17: Máquina de estado do firmware para envio dos dados dos feixes. Os estados 1 e 2 fazem a
aquisição dos sinais, os estados 3 a 6 comutam os LEDs enviando dados e os estados 7 a 9
apenas comutam os LEDs mantendo compatibilidade com o simulador.
Fonte: Autoria própria.
49
Todos estes estados são necessários para manter o sistema enviando dados para o
computador ainda mantendo a compatibilidade com o simulador para oxímetros. Por isso a
taxa de aquisição de dados foi definida em 160Hz devido à aquisição em dois dos estados de
funcionamento da máquina, e os estados restantes de comutação dos LEDs servem
principalmente para manter a compatibilidade de funcionamento com o simulador de
oxímetros.
3.2.2 Software destinado à recepção dos dados e gravação
O software para a gravação dos dados dos pulsos pletismográficos foi gerado
utilizando o compilador Borland Builder C++ 5.0 desenvolvido pela Borland (BORLAND,
2009). O código fonte deste software pode ser visto no apêndice C e aqui foi chamado de
Scope”. A figura 18 mostra a tela de operação do programa para aquisição e gravação das
curvas. Tem-se uma caixa de diálogo para a escolha de uma das portas de comunicação RS-
232 (aqui o usuário pode escolher as portas de COM1 a COM4) disponíveis no computador,
um botão para conectar/desconectar e um gráfico para a visualização da recepção dos dados
provenientes do feixe infravermelho.
Com o hardware do sistema, conectado à porta de comunicação do computador e
alimentado pela fonte mencionada no item 3.1, é possível fazer uma aquisição de
aproximadamente 6000 pontos para cada feixe. Se o usuário desejar descontinuar o envio de
dados do sistema de aquisição para o computador, deve clicar no botão próprio para isso.
Então grava-se automaticamente um arquivo contendo dados para aquela gravação em
especial. Vale ressaltar que é o próprio usuário que deve renomear os arquivos para que estes
não sejam sobrepostos. Este sistema, hardware e software de aquisição, equivale ao proposto
por Andrade e Gewehr (ANDRADE e GEWEHR, 2008), onde todo o aparato serve para
processar dados para o cálculo da oximetria.
Utilizando um simulador para oxímetros, modelo Index 2 MF da marca Fluke
(FLUKE, 2009), primeiramente configurou-se este dispositivo para fornecer sinais de
oximetria a uma taxa de 75 BPM e variou-se a %SpO
2
para as saturações de 100% a 36% e
em seguida o oposto: manteve-se a saturação constante (em 96%) e variou-se a taxa de
batimentos por minuto (BPM) de 30 a 230. E assim estes sinais foram armazenados em
arquivos que posteriormente foram tratados pelo modelo de software, comentado no item
3.2.3, obtendo-se com maior facilidade dados de grande relevância para a determinação dos
filtros digitais e da estrutura do algoritmo de cálculo, inclusive da curva de calibração.
50
Figura 18: Tela do programa Scope contendo áreas de plotagem do gráfico de pletismografia e de
configuração da comunicação serial e um botão para início da gravação dos dados
Fonte: Autoria própria.
3.2.3 Modelo de software
O modelo de software implementado segue os mesmos métodos apresentados por
Andrade e Gewehr (2008). Através do software MATLAB 7 da MathWorks (MATHWORKS,
2009), pode-se modelar um algoritmo para cálculo da oximetria de pulso utilizando uma de
suas ferramentas: o Simulink. Dentro deste item do programa, algoritmos podem ser
modelados através de conceitos de statecharts para desenvolvimento de softwares. Devido à
versatilidade do programa, várias formas e meios de se processar podem ser criados até
encontrar o que melhor se adapte ao sistema e à finalidade desejada. A Figura 19 mostra os
blocos utilizados no Simulink, e a seguir uma breve explanação sobre cada bloco.
Figura 19: Modelo do firmware para medição da oximetria de pulso gerado pelo software MATLAB 7
Fonte: Autoria própria.
51
Blocos From Workspace A e B: daqui o modelo é suprido com os dados em
arquivos, gerados pelo software discutido no item 3.2.2, cada bloco deste contém
separadamente dados dos sinais infravermelho e vermelho.
Digital FIR Filter Design: estes blocos desempenham uma filtragem digital do
tipo Finite Impulse Response (resposta ao impulso finita). Estes filtros proporcionam a função
de passa-baixas, para a eliminação de interferências, como ruídos. Aqui se verificou qual o
melhor filtro deste tipo a ser implementado. Neste caso a melhor frequência de corte deste
filtro foi estipulada em 40Hz para que frequências harmônicas, de até a décima ordem,
componham o sinal final adquirido.
Digital IIR Filter Design: são blocos que desempenham uma filtragem digital do
tipo Infinite Impulse Response (resposta ao impulso infinita). Estes proporcionam a função de
filtro passa-altas, eliminando interferências de baixa frequência, como movimentos do dedo.
Verificando-se qual o melhor filtro deste tipo a ser implementado, a melhor frequência de
corte ficou estipulada em 0,3Hz permitindo que apenas o sinal pulsátil desejado seja
adquirido. Esses filtros apenas representam um algoritmo, não sendo o próprio código para
filtragens a ser implementado no firmware do sistema de medição. Então o MATLAB calcula a
filtragem através da frequência de amostragem determinada, que é de 160Hz.
Bloco iSat Main Program: desempenha os cálculos de batimentos por minuto e
da relação R entre os feixes, disponibilizando-os em suas saídas out e out2. Dentro deste
bloco pode-se utilizar o conceito de máquinas de estado para modelar as funções de cálculo.
A Figura 20 ilustra o funcionamento desta parte do algoritmo.
Internamente ao bloco observam-se os estados necessários para o cálculo da
oximetria (Oxi_Calc) e taxa de batimentos por minuto (Beat_Counter), internamente a esta
máquina de estados. Este algoritmo funciona de forma que se o nível de sinal pletismográfico
passar por um determinado nível, em sentido ascendente e descendente, calcula-se a taxa de
BPM através do número de amostras, e a %SpO
2
através da relação dada pela equação (13), ao
longo do ciclo pulsátil.
Bloco Sinais Filtrados: pode-se visualizar o resultado das filtragens, bem como a
informação retirada dos sinais pós-processados. Um exemplo do resultado deste modelo pode
ser visto na figura 21, onde se observam os sinais de pletismografia dos canais vermelho e
infravermelho gravados, indicados pelas curvas 1 e 2, os sinais de pletismografia dos dois
canais claramente tratados, curvas 3 e 4, bem como os resultados dos cálculos de batimentos
por minuto e da relação R entre feixes detectados, curvas 6 e 5 respectivamente.
52
Figura 20: Statecharts da medição da %SpO
2
e da taxa BPM internamente ao bloco iSAT Main Program
Fonte: Autoria própria.
53
Figura 21: Resultado da saída do bloco sinais filtrados onde são indicadas as curvas: 1 – Sinal
pletismográfico vermelho gravado, 2 – Sinal pletismográfico infravermelho gravado, 3 – Sinal
pletismográfico vermelho filtrado, 4 – Sinal pletismográfico infravermelho filtrado, 5 – Valor
da relação R, 6 – Valor de batimentos por minuto
Fonte: Autoria própria.
Para disponibilizar os dados tratados por valores, dos cálculos de batimento por
minuto e da relação R, tem-se os blocos To Workspace out e out2. Com estes blocos pode-se
aproveitar os dados gerados pelo modelo para criar novos arquivos.
3.3 SOFTWARE DE CÁLCULO DOS COEFICIENTES
Com os dados que determinam o comportamento do equipamento resultantes do
modelo (item 3.2.3), pôde-se determinar as equações que calibram o equipamento para a
%SpO
2
e a taxa de BPM. Estas equações são determinadas através do método dos mínimos
quadrados. Os coeficientes que determinam as retas de ajuste do equipamento ao método dos
mínimos quadrados foram resultados de um programa executado no MATLAB. O código fonte
deste programa pode ser visto no apêndice D e os resultados obtidos para a %SpO
2
e a taxa de
BPM são apresentados no item 4.1.
54
3.4 FIRMWARE DO OXÍMETRO DE PULSO
Com os coeficientes da curva de calibração (resultado do item 3.3) e os filtros
digitais obtidos a partir do modelo proposto (no item 3.2.2), segue-se para o firmware
definitivo de funcionamento do oxímetro de pulso. Através do compilador também utilizado
no item 3.2.1, implementou-se o firmware representado pela máquina de estados, visto na
Figura 22. A seguir apresenta-se uma breve explanação do funcionamento da máquina de
estados.
O funcionamento deste firmware é praticamento o mesmo do item 3.2.1, salvo os
estados em que ao invés do sistema enviar dados para o computador, este terá que processar
os sinais adquiridos, processá-los e mostrar dados no display LCD, previamente proposto para
este fim no item 3.1. Por isso se discutirá sobre os estados da State2 Machine.
Neste programa tem-se duas máquinas de estado, a State Machine e a State2
Machine. Na State Machine, os estados de 1 a 9 devem comutar os LEDs, controlando as
suas intensidades de emissão, ao mesmo tempo que chamam as funções pertinentes à State2
Machine, que realizam as filtragens digitais, calculam a %SpO
2
e a taxa BPM e ainda
atualizam os dados do display.
Filtra CH RED e Filtra CH IRED: Aqui se aplicam as filtragens digitais
previamente modeladas no item 3.2.3 aos canais dos feixes vermelho e infravermelho.
Primeiramente utiliza-se a filtragem do tipo FIR, passa-baixas, e depois a do tipo IIR, passa-
altas. Para filtragem do tipo FIR, foi implementado um filtro de 15
a
ordem com o método de
janelamento de Hamming (KUO e LEE, 2001), com os coeficientes de filtragem calculados
para a frequência já determinada no item 3.2.2 e a partir da função de cálculo para estes
filtros, constante no apêndice E, também disponível no MATLAB.
Para o filtro IIR, foi implementado um filtro de 2
a
ordem com a 2
a
topologia para
filtros IIR (KUO e LEE, 2001) e com os coeficientes calculados por uma função do
MATLAB, disponível no apêndice E.
Verify: Neste estado fazem-se todos os cálculos necessários para a detecção dos
pulsos, cálculos da %SpO
2
e taxa de BPM. O motivo pelo qual todos estes cálculos são feitos
aqui, é a dependência entre os cálculos de %SpO
2
e taxa de BPM com o início e término dos
ciclos pulsáteis detectados pela fotopletismografia. O cálculo da %SpO
2
é executado ao longo
do ciclo pulsátil utilizando a equação de calibração calculada. A taxa de BPM calcula-se
através do número de amostras adquiridas pelo conversor A/D do microcontrolador ao longo
deste ciclo pulsátil por uma equação de calibração calculada.
55
Figura 22: Máquina de estados do firmware do oxímetro de pulso. Na State Machine comutam-se os LEDs
e durante as funções da State2 Machine são realizadas as filtragens digitais, cálculos da %SpO
2
e da taxa
BPM e atualizações dos dados do display.
Fonte: Autoria própria.
56
Estes valores de %SpO
2
e taxa de BPM passam por um cálculo de média para
vinte medidas, para então ser entregue à próxima etapa.
LCD_disp: Depois da aquisição dos valores de %SpO
2
e taxa de BPM, este
estado coloca em vetores os algarismos referentes aos tais valores para a posterior atualização
destes no display LCD. Ainda neste estado também faz-se o cálculo do nível de sinal
pletismográfico detectado para ser visualizado no display LCD. Este nível de sinal mostrará
de 1 a 7 quadrados, que indicam a intensidade da detecção do sinal de pletismografia.
LCD_refresh: Este estado é responsável pela atualização dos dados, algarismo
por algarismo, no display LCD. A configuração e envio dos dados ao display foi bastante
auxiliada por uma biblioteca, de funções para displays LCD deste tipo, já encontrada no
próprio compilador.
57
4 RESULTADOS E DISCUSSÕES
Neste capítulo são apresentados os resultados obtidos com o sistema de aquisição
da oximetria de pulso, após a apresentação dos métodos e dos princípios que os regem. Tais
resultados mostram como opera e qual o desempenho deste sistema através da comparação
utilizando sinais de um simulador de oximetria assim como uma comparação com um
oxímetro de pulso comercial em medições in vivo.
4.1 RESULTADOS OBTIDOS DURANTE A CALIBRAÇÃO DO SISTEMA
Para a regressão linear realizada, Figura 23, com os dados de calibração da
%SpO
2
, observa-se a proximidade dos dados representando os pontos (círculos) obtidos dos
coeficientes calculados, e dados representando os pontos (quadrados) obtidos do modelo
comentado no item 3.2.3. Esta reta relaciona a relação R entre feixes e a %SpO
2
.
Figura 23: Resultado do programa para os dados de %SpO
2
: a curva mostra a proximidade entre dados
calculados e dados obtidos com a ajuda do simulador.
Fonte: Autoria própria.
58
Ao final do programa implementado nas linhas de comando do MATLAB, tem-se
o resultado da correlação entre a curva calculada e a obtida pelo modelo, evidenciando um
coeficiente de correlação r = 0,99985 para os dados de %SpO
2
. A equação (17) foi obtida para
esta reta.
% SpO
2
=26,068R103,26
(17)
na figura 24, os resultados do programa serviram para os dados de calibração
de BPM. Se observa a proximidade dos dados em círculos, representando os pontos obtidos
dos coeficientes calculados, e quadrados, representando os pontos também obtidos do modelo
do item 3.2.3.
Figura 24: Resultado do programa para os dados de BPM: a curva mostra a proximidade entre dados
calculados e dados obtidos com a ajuda do simulador
Fonte: Autoria própria.
Esta curva relaciona o número de amostras obtidas pelo conversor A/D do
microcontrolador a cada batimento e a taxa de BPM. Ao final do programa implementado, nas
linhas de comando do MATLAB, tem-se o resultado da correlação entre a curva calculada e a
obtida pelo modelo, evidenciando um coeficiente de correlação r = 0,99973 para dados de
taxa BPM. A equação (18) foi obtida para esta curva.
59
BPM =
8700
N
amostras
(18)
4.2 VISUALIZAÇÃO DOS DADOS OBTIDOS E OPERAÇÃO DO SISTEMA
A Figura 25 apresenta a visualização dos dados fornecidos pelo equipamento, com
a imagem do display do sistema em funcionamento. Os itens 1, 2 e 3 na figura indicam
respectivamente: a SpO
2
em percentagem, a taxa BPM, e o nível do sinal pletismográfico
detectado. O nível de sinal detectado pode ser melhor explorado considerando-o não apenas
como um nível detectado, mas também pode ser uma ferramenta da indicação do melhor
posicionamento do sensor de oximetria e da vasoconstrição, itens que serão melhor discutidos
no tópico 4.3. Esta barra de nível horizontal pode mostrar no máximo 7 quadrados, que
indicam a intensidade da detecção.
Considera-se um nível de detecção satisfatória, uma variação de dois, três ou mais
quadrados (o que para o conversor A/D do DSC representa de 1024 a 4096 pontos) e para
uma baixa detecção uma variação de apenas um quadrado (ou 512 pontos para o conversor A/
D) para este e os tópicos seguintes. Porém para uma detecção na qual tem-se níveis atingindo
o último quadrado da barra de detecção, pode significar uma saturação dos amplificadores, ou
seja, a medição de %SpO
2
e da taxa BPM podem indicar um valor errôneo. Para fins deste
trabalho, uma boa margem de detecção representa uma amplitude maior ou igual a de dois
quadrados sem atingir níveis máximos.
Figura 25: Display do sistema de aquisição da oximetria de pulso. Itens 1, 2 e 3 indicam
respectivamente: %SpO
2
, BPM e o nível do sinal pletismográfico detectado
Fonte: Autoria própria.
60
4.3 DESEMPENHO COMPARADO ATRAVÉS DO SIMULADOR
Para uma verificação da exatidão do sistema, i.e., do oxímetro experimental,
frente ao simulador, foi efetuada uma série de 32 medidas gerando pontos a cada 2% de níveis
de saturação. Estes níveis estendem-se de 36 a 100%. Segundo a Figura 26, tem-se para o eixo
x os valores programados no simulador, e para o eixo y os valores medidos pelo oxímetro de
pulso experimental.
Figura 26: Gráfico comparativo de %SpO
2
: programada no simulador de oximetria,
eixo x, e a medida pelo oxímetro experimental, eixo y
Fonte: Autoria própria.
Tais valores medidos pelo oxímetro de pulso experimental foram adquiridos
programando-se um ganho de 2 para o AGC, fornecendo assim uma variação de pelo menos
dois quadrados, i.e. uma boa detecção para a barra que mostra a intensidade do sinal
pletismográfico. Pode-se ver que a curva da relação entre valores (Figura 26), se aproxima
notoriamente de uma reta com um coeficiente angular próximo de 1, que pode ser reafirmado
pela correlação entre dados de r = 0,99954.
30% 40% 50% 60% 70% 80% 90% 100%
30%
40%
50%
60%
70%
80%
90%
100%
Valores Simulador (SpO2)
Valores Oximetro (SpO2)
61
Pode-se observar que a reta perde parte de sua correlação nos valores acima de
90% de saturação devido à leve mudança de sua inclinação. Isto ocorre porque, para
saturações acima de 90%, a diferença entre amplitudes dos sinais detectados torna-se ainda
mais tênue, ou seja, é preciso um controle automático de ganho para amplificar os sinais e
consequentemente a diferença entre as suas amplitudes.
Para a verificação do oxímetro experimental, frente ao simulador, comparando
agora valores da taxa BPM (Figura 27), foi efetuada uma série de 40 medidas gerando pontos
a cada 5 BPM. Esta taxa estende-se de 30 a 230 BPM e o ganho para o AGC manteve-se em
2. Segundo a Figura 27, tem-se para o eixo x os valores programados no simulador e para o
eixo y os valores medidos pelo oxímetro de pulso experimental. Pode-se ver que o coeficiente
de correlação r = 0,99997 denota o quanto a curva de calibração para a taxa de BPM
realmente indica a equação de cálculo desta taxa.
Figura 27: Gráfico comparativo de taxa BPM: programada no simulador de
oximetria, eixo x, e a medida pelo oxímetro experimental, eixo y
Fonte: Autoria própria.
0 50 100 150 200 2 50
0
50
100
150
200
250
Valores Simulador (BPM)
Valores Oximetro (BPM)
62
4.4 DESEMPENHO COMPARADO ATRAVÉS DE MEDIÇÕES IN VIVO
Nesta parte foram realizados dois testes: o primeiro avalia diferentes casos de
voluntários e assim identifica-se a melhora na detecção dos sinais pelo dispositivo, e um
segundo teste, em situações estáveis de medição sem mudanças de voluntários, avalia-se a
continuidade e estabilidade do dispositivo em efetuar a medição.
Os voluntários submetidos aos testes in vivo foram devidamente esclarecidos a
respeito do propósito dos experimentos e ainda concordaram por escrito com os termos
apresentados.
O oxímetro comercial utilizado é um equipamento da marca Ohmeda (GE, 2009)
modelo Biox 3700 também compatível com o simulador. Seu funcionamento é semelhante ao
sistema aqui proposto, com a diferença de possuir várias características para torná-lo
comercialmente aceitável, tais como: uma interface para ajustar os alarmes, um backlight de
fundo do display LCD, bateria para seu funcionamento no caso da ausência de rede elétrica e
outras.
Antes de se aplicar o teste in vivo, primeiramente verificou-se a calibração do
oxímetro comercial com o simulador de oximetria, variando-se a taxa BPM e de %SpO
2
para
diversos valores validando a sua medição usando um protocolo para testes de funcionalidade
em oxímetros de pulso apresentado por FERNANDES, OJEDA e LUCATELLI (2001). O
resultado deste protocolo para o oxímetro comercial pode ser visto no apêndice F.
Os testes de desempenho, comparando os dois oxímetros, são executados de tal
forma em que cada voluntário ficou sob medição com o oxímetro experimental em um dedo
da mão esquerda, por exemplo, e com o oxímetro comercial medindo em um dedo da mão
direita, seguindo um protocolo determinado contido no apêndice G. O primeiro teste levou em
consideração a %SpO
2
medida (%oxi_comer e %oxi_exp), a taxa BPM (BPM_comer e
BPM_exp), o sexo, o nível de sinal pletismográfico do oxímetro experimental (N_S), o ganho
do oxímetro experimental (o AGC) e se o voluntário possui esmalte nas unhas ou se também
estava com as mãos frias, pois ambas situações causam uma detecção muito fraca do sinal
pletismográfico. O tempo em que o voluntário ficou sob medição foi de aproximadamente 20
minutos para cada medida anotada.
O resultado para este teste pode ser visto na Tabela 1. Nesta tabela uma série
de 11 medidas. De 1 a 8, os testes foram executados com um ganho de 2 para o AGC, e para
os demais testes, de 9 a 11, um ganho de 3 para o AGC. Isto deve-se ao seguinte: nos testes de
1 a 8 verificou-se uma performance de medição insatisfatória (testes 3, 4, 6 e 8) para o
63
oxímetro experimental, assim foram realizadas novas medições, no caso de 9 a 11 para os os
mesmos voluntários dos testes 3, 4 e 6.
Uma medição insatisfatória para este estudo considera uma detecção ruim do nível
de sinal pletismográfico acompanhado de valores errôneos de %SpO
2
ou taxa BPM ou ambos.
Assim houve três medições insatisfatórias que foram novamente reavaliadas mudando-se o
ganho do AGC, de 2 para 3, acompanhado de melhorias do local de medição, submetendo-se
os voluntários a um leve aquecimento das mãos a fim de se reverter uma situação de
vasoconstrição dos dedos (TUNGJITKUSOLMUN, 1997), e ou mudança do sensor para
outro dedo da mão sob medição, permitindo assim uma melhor detecção.
Analisando as três últimas medições com o ganho do AGC alterado para 3, vê-se
que houve melhorias significativas quanto à qualidade da medição frente às condições
adversas como esmalte nas unhas e vasoconstrição (TUNGJITKUSOLMUN, 1997) causada
neste caso pela baixa temperatura das mãos. Por outro lado medições onde havia uma boa
detecção dos pulsos pletismográficos, visto pelo nível de sinal - N_S, também houve uma
considerável exatidão na medição tanto da %SpO
2
e da taxa BPM. Assim quanto maior a
amplitude de detecção, ou seja, quanto maior a quantidade de níveis, número maior que 1024
pontos detectados por este sistema pelo conversor A/D, melhor é a exatidão no cálculo da
%SpO
2
e da taxa BPM.
Tabela 1: Resultados do teste de medição in vivo do oxímetro experimental comparado ao oxímetro
comercial realizado no dia 10/09/2009
Fonte: Autoria própria.
Essa melhoria observada nos testes 9, 10 e 11 pela alteração no ganho do AGC,
denota a importância de um controle automático de ganho para atingir uma margem
considerável da detecção e para os cálculos necessários. Ao final calculou-se o desvio padrão
te ste sexo N_S Ganho Esmalte mãos frias
1 97 97 0 78 76 2,63 F 1 2 X X
2 97 94 3,19 94 93 1,08 M 3 2
3 96 93 3,23 51 52 1,92 M 1 2 X
4 96 97 1,03 79 85 7,06 F 1 2 X
5 96 97 1,03 86 83 3,61 F 3 2 X
6 96 98 2,04 68 88 22,73 M 1 2 X
7 96 94 2,13 67 78 14,1 M 3 2 X
8 96 92 4,35 78 83 6,02 M 2 2
9 97 95 2,11 66 65 1,54 M 2 3 X
10 96 95 1,05 70 71 1,41 F 3 3 X X
11 97 95 2,11 87 89 2,25 M 2 3 X
% oxi_comer % oxi_e xp e rro_%_oxi bpm_comer bpm_exp erro_%_bmp
64
para as medidas de %SpO
2
e BPM. Para o primeiro atingiu-se um desvio padrão de 1,35%
entre dados de saturação, e para o último atingiu-se um desvio padrão de 3,41 entre dados de
BPM.
O segundo teste realizado segue o mesmo tipo de configuração de medição, ou
seja, o voluntário fica sob medição dos dois equipamentos simultaneamente, com a diferença
de que aqui foi realizado em apenas um voluntário e as medições foram realizadas a cada 4
minutos em um período total de 2 horas e 48 minutos. A lista completa com as medições
realizadas está no apêndice H.
Para este experimento atingiu-se variações médias para o oxímetro desenvolvido
de ±1,67% no valor de saturação e ±1,44 batimentos no valor de BPM, e desvios padrão de
1,18% para saturação e 1,02 para BPM. Esses valores foram comparados ao oxímetro
comercial.
65
5 CONCLUSÕES E TRABALHOS FUTUROS
Este capítulo apresenta a discussão dos resultados obtidos neste trabalho, inclusive
comparando-os com os resultados de outros trabalhos relacionados. Apresentam-se também as
conclusões e sugestões de possíveis trabalhos que poderão dar sequência a esta pesquisa.
5.1 CONCLUSÕES
Um sistema para a aquisição de oximetria de pulso foi desenvolvido utilizando-se
um sensor comercialmente disponível para oxímetros compatíveis com o sistema Ohmeda de
medição, um módulo de medição dos sinais e uma fonte de alimentação para o sistema. O
sensor de oximetria possui um duoled, com emissores de feixes vermelho (660 nm) e infra-
vermelho (940 nm), e um fotodetector, no caso um fotodiodo. O módulo de medição possui
circuitos de amplificação e filtragem (amplificador de transimpedância, amplificador
digitalmente configurável e filtros passa-faixas e passa-baixas), outros circuitos para uma
melhor adequação do sinal (subtrator e reguladores de tensão), um dsPIC para aquisição e
cálculos e um display LCD para a visualização dos dados. O firmware desenvolvido em
linguagem C controla todas as funções de: comutar os feixes, aquisição dos sinais, filtragens
digitais, cálculos de %SpO
2
e taxa BPM e o envio de dados para a visualização pelo LCD.
Assim o módulo de aquisição foi construído utilizando-se componentes de baixo custo e fácil
comercialização, itens de grande relevância ao considerar um equipamento a ser
industrializado.
Para o desenvolvimento do sistema, ainda foi utilizado um software para
modelamento matemático, o MATLAB, com as suas mais diversas ferramentas para a
aplicação neste sistema e ainda foi desenvolvido um software para a gravação de dados no
PC, através do compilador Borland C++ 5.0 Builder, utilizando-se a linguagem de
programação C++. Pode-se rever que a curva de calibração obtida com a ajuda do simulador
para oximetria (Index 2 MF da Fluke), item 3.3 e Figura 22, se assemelha consideravelmente
à relação linear obtida do trabalho publicado por RUSH, SANKAR e SCHARF (1996)
(Figura 7).
O sistema foi avaliado pela estabilidade e correlação entre valores medidos,
comparando-os através do simulador e um oxímetro de pulso comercial (o oxímetro modelo
Biox 3700 da marca Ohmeda) porém neste caso utilizando-se medições in vivo.
66
Na comparação de valores com o simulador, atingiu-se um coeficiente de
correlação r = 0,99954 entre valores de %SpO
2
. Esta correlação muito próxima da unidade
era esperada pois o oxímetro experimental foi devidamente calibrado através deste mesmo
simulador. Porém um valor melhor não foi alcançado. Pois às saturações acima de 90%, a
diferença entre as amplitudes tendem a ser ainda menores, ou seja, um controle de ganho tem
de ser feito, preferencialmente aumentando-se esse ganho para uma melhor discretização de
valores de %SpO
2
, acima de 90% de saturação.
Durante os testes in vivo, percebeu-se a importância de melhorias na estabilidade
de medições e a aplicação de um controle automático de ganho, frente às dificuldades de
medição dos pulsos pletismográficos devido às situações de vasoconstrição, pigmentos nas
unhas (esmalte) e leves movimentos musculares e outras fontes de erros
(TUNGJITKUSOLMUN, 1997). Assim conseguiu-se diferenças médias, entre o oxímetro
implementado e o comercial, de ±1,67% para %SpO
2
e ±1,44 batimentos para BPM, e desvios
padrão de 1,18% e 1,02 entre os dados, mostrando um funcionamento coerente do oxímetro
desenvolvido quando este está devidamente configurado para a medição.
Para finalizar, atingiu-se o objetivo de construir um sistema de aquisição da
oximetria de pulso com boa exatidão comparado aos comercialmente disponíveis e ainda
utilizando-se componentes de baixo custo, uma vez que a maioria dos componentes podem
ser adquiridos em estabelecimentos locais, sem a necessidade de importações. O custo total
investido no módulo de medição ficou estimado em R$193,00, isto sem o custo adicional de
R$140,00 referente ao sensor para oximetria.
Também conclui-se da viabilidade da construção de um equipamento para
medição da oximetria de pulso calibrando-o através de um simulador, fazendo com que este
sistema de medição possa funcionar de acordo com outros modelos de oxímetros de pulso
existentes. Isso se torna possível através de pequenas mudanças no software e na mudança de
poucos componentes no hardware. Ou seja, pode-se projetar diferentes sistemas de medição
de oximetria de pulso, calibrando-os através deste simulador, desde que ambos (oxímetro e
simulador) tornem-se compatíveis. Assim através deste trabalho pôde-se desenvolver um
meio para a medição de oximetria de pulso, construído com dispositivos obtidos no mercado
nacional a um baixo custo.
67
5.2 TRABALHOS FUTUROS
Sugestões para trabalhos futuros incluem mais pesquisas sobre as aplicações
médicas associadas à medição da oximetria de pulso, além de explorar melhorias na qualidade
da detecção do sinal, executando medições também durante exercícios físicos.
Possíveis melhorias tecnológicas construtivas para o sistema de medição a serem
exploradas:
Implementação de um controle automático de ganho;
Construção deste sistema utilizando tecnologia SMD e se necessário
desenvolvimento da placa de circuito impresso em quatro camadas (normalmente utilizada
quando se implementa componentes com encapsulamento BGA);
Possibilidade de implementar comunicação via rádio para uma estação remota de
visualização dos dados, um exemplo de emprego de comunicação wireless via protocolo
Zigbee ou Bluetooth;
Otimizar características de redução do consumo de energia e de medição sob
condições em que há movimentos musculares e outras interferências;
Melhorar a interface possibilitando também uma configuração de alarmes e
parâmetros de funcionamento;
Implementar a utilização de bateria;
Implementar a medição da oximetria de pulso de forma conjunta à medição de
outros parâmetros fisiológicos para diagnosticar possíveis anomalias, um exemplo disto é a
incorporação de um oxímetro de pulso a um equipamento de medição da pressão não invasiva
conforme já mencionado por Ruchala (1997);
Pode-se ainda melhorar e implementar mais características ao software de
aquisição dos sinais pletismográficos (software do PC), agregando até mesmo uma FFT (Fast
Fourier Transformer) para fins de análise espectral dos sinais.
68
REFERÊNCIAS BIBLIOGRÁFICAS
ALTER, David M. Using PWM Output as a Digital-to-Analog Converter on a TMS320F280x
Digital Signal Controller. Application Report SPRAA88A. Disponível em: <http:// focus.ti.c
om/lit/an/spraa88a/spraa88a.pdf>. Acessado em 18 abr. 2009.
ANDRADE, Luiz A. K., GEWEHR, Pedro M. Desenvolvimento de um sistema para
aquisição e modelamento do processamento de sinais da oximetria de pulso. 21º Con. Bras.
Eng. Biom., Salvador, ISBN: 978-85-60064-13-7, 2008.
BORLAND. Borland C++ Builder 5.0. Borland C++ Builder 5.0 Compilador e Manuais.
Disponível em: <http://cc.embarcadero.com/reg/c_builder>. Acessado em 17 abr. 2009.
BRAUNER, Colin J., WANG, Tobias. The Optimal Oxygen Equilibrium Curve: A
Comparison Between Environmental Hypoxia and Anemia. In: American Journal of
Zoology. v. 37, no. 4, 1997.
CLARK, Susanne A. Normal Oxygen Transport. In: Design of Pulse Oximeters. Ed.: John G.
Webster, Madison: J W Arrowsmith, p. 1-12, 1999.
CINGOLANI, Horacio E., HOUSSAY, Alberto B. Fisiologia Humana de Houssay. 7. ed.
Tradução: Adriane Belló Klein et al., Porto Alegre: Artmed, ISBN: 85-363-0076-0, 2004.
EISENKRAFT, James B. Carboxyhemoglobin and pulse oximetry. In: Anesthesiology. St.
Louis, v. 68, n.2, p. 279-82, 1988.
FAIRCHILD. CD4051BC CD4052BC CD4053BC Single 8-Channel Analog
Multiplexer/Demultiplexer, Dual 4-Channel Analog Multiplexer/Demultiplexer, Triple 2-
Channel Analog Multiplexer/Demultiplexer. CD4051BC Data Sheet. Disponível em:
<http://sigma.octopart.com/14153/datasheet/Fairchild-CD4051BCN.pdf>. Acessado em 17
abr. 2009.
FARMER, James. Blood Oxygen Measurement. In: Design of Pulse Oximeters. Ed.: John G.
Webster, Madison: J W Arrowsmith, p. 21-39, 1997.
69
FERNANDES, Reinaldo, OJEDA, Renato G., LUCATELLI, Marcos V., “Ensaios para
Avaliação de Funcionalidade de Oxímetros de Pulso”, In: II Con. Lat. Amer. Ing. Biom. ,
Havana, 23 a 25 de Maio, 2001.
FILTERLAB. FilterLab Filter Design Software. FilterLab®2.0 User’s Guide. Disponível
em:<http://ww1.microchip.com/downloads/en/DeviceDoc/51419a.pdf>. Acessado em 17 abr.
2009.
FLUKE. Index 2 MF – SpO
2
Simulator. Manual de Operação. Disponível em:
<http://assets.fluke.com/manuals/index2mfumeng0100.pdf> . Acessado em 26/06/2009.
GE. GE Healthcare. 3700 Pulse Oximeter – User Manual. Ohmeda, 1995.
GUYTON, Arthur C., HALL, John E. Tratado de Fisiologia Médica. 10. ed. Tradução:
Charles Alfred Esbérard et al., Rio de Janeiro: Guanabara Koogan, 2002.
GUYTON, Arthur C., HALL, John E. Tratado de Fisiologia Médica. 11. ed. Tradução:
Alcides Marinho Jr. et al., Rio de Janeiro: Elsevier, 2006.
HAYES, Matthew J., SMITH, Peter R. A New Method for Pulse Oximetry Possessing
Inherent Insensitivity to Artifact. In: IEEE Trans. Biom. Eng. v. 48, n. 4, 2001.
HP. Pulse Oximetry A Primer. In: Application Note. Autor: Thomas J. Hayes. A
apresentação feita a Tennesse Hospital Association, Nashville, 12 nov. 1987.
JAMAL, Rahman, STEER, Robert. Filters. In: Measurement, Instrumentation, and Sensors
Handbook. Editor: John G. Webster. Boca Raton: CRC Press, c. 82, p. 1-28, 1999.
KUO, Sen M., LEE, Bob H. Filters. In: Real Time Digital Signal Processing. New York:
Jonh Willey & Sons, p. 181-197, 2001.
LABTOOLS. ICD2BR Gravador. Guia do Usuário ICD2BR - In Circuit Debugger.
Disponível em:<http://www.labtools.com.br/arquivos/manual%20ICD2-BR-2007.out_rev._09
.pdf>. Acessado em 19 jun. 2009.
MARIEB, Elaine N., HOEHN, Katja. Human Anatomy & Physiology. 8 ed., San Francisco:
Benjamin Cummings, ISBN: 978-0-8053-956-3, 2008.
70
MATHWORKS. Software para modelagem matemática MATLAB 7.
MATLAB 7 Getting Started Guide. Disponível em: <http://www.mathworks.com/
access/helpdesk/help/pdf_doc/matlab/getstart.pdf>. Acessado em 17 jul. 2009.
MAXIM. MAX 232A Datasheet. +5V-Powered, Multichannel RS-232 Drivers/Receivers.
Disponível em: <http://datasheets.maxim-ic.com/en/ds/MAX220-MAX249.pdf>. Acessado
em 7 abr. 2009.
MICROCHIP. dsPIC30F3014/4013 High-Performance, 16-Bit Digital Signal Controllers.
dsPIC30F3014/4013 Data Sheet. Disponível em:<http://ww1.microchip.com/downloads/en/
DeviceDoc/70138F.pdf>. Acessado em 20 mar. 2009.
MIKROELETRONIKA. dsPIC30/33 and PIC24 C Compiler. dsPIC30/33 and
PIC24 C Compiler Manual. Disponível em: <http://www.mikroe.com/pdf/mikroc_dspic/
mikroc_dspic_manual.pdf>. Acessado em 20 mar. 2009.
MITCHELL, Mike. Using PWM Timer_B as a DAC. Application Report SLAA116.
Disponível em: <http://focus.ti.com/lit/an/slaa116/slaa116.pdf>. Acessado em 18 abr. 2009.
NASCIMENTO,Tatiana S. et al. Metemoglobinemia: do diagnóstico ao tratamento. In:
Revista Brasileira de Anestesiologia. ISSN 0034-7094. v.58, n.6, Campinas. Nov/Dec. 2008.
OSI. OSI Optoeletronics. Photodiode Caracteristics and Applications. Disponível
em:<http://www.osioptoelectronics.com/application-notes/AN-Photodiode-Parameters-charac
teristics.pdf>. Acessado em 17 abr. 2009.
PALREDDY, Surekha, Signal Processing Algorithms, In: Design of Pulse Oximeters. Ed.:
John G. Webster, Madison: J W Arrowsmith, p. 125-157, 1997.
PARANJAPE, K. S., Electronic Instrument Control, In: Design of Pulse Oximeters. Ed.:
Jonh G. Webster, Madison: J W Arrowsmith, p. 97-123, 1997.
REDDY, Moola V. S., Probes, In: Design of Pulse Oximeters. Ed.: John G. Webster,
Madison: J W Arrowsmith, p. 87-96, 1997.
RUCHALA, Joanna B., Applications of Pulse Oximetry, In: Design of Pulse Oximeters. Ed.:
John G. Webster, Madison: J W Arrowsmith, p. 215-237, 1997.
71
RUSH, T. L., SANKAR, R., SCHARF, J. E., Signal Processing Methods for Pulse Oximetry.
In: Comput. Biol. Med. , v. 26, no. 2, p. 176-198, 1996.
SEBALD, Daniel J. Motivation of Pulse Oximetry. In: Design of Pulse Oximeters. Ed.: John
G. Webster, Madison: J W Arrowsmith, p. 13-20, 1997.
SIGERAL. Imagem de um sensor de oximetria. Sigeral Eletromedicina.
Disponível em: <http://www.sigeral.com/fotos/sensorm.jpg>. Acessado em 17 jul. 2009.
TEKTRONICS. TDS200, TDS1000/TDS2000, TDS1000B/TDS2000B, and TPS2000
Programmer Digital Storage Oscilloscopes. TDS1000 and TDS2000 Series Digital Storage
Oscilloscope - User Manual. Disponível em: <http://www2.tek.com/cmswpt/madetails.lotr?
ct=MA&cs=mpm&ci=8784&lc=EN>. Acessado em 20 jul. 2009.
TUNGJITKUSOLMUN, Supan. Accuracy and Errors. In: Design of Pulse Oximeters. Ed.:
John G. Webster, Madison: J W Arrowsmith, p. 176-198, 1997.
VISHAY. VISHAY LCD-016M002B Datasheet. 16 x 2 Character LCD. Disponível em:
<http://www.datasheetcatalog.org/datasheet/vishay/016m002b.pdf>. Acessado em 12 jun.
2009.
WHO. Global Pulse Oximetry Project. World Health Organization. Disponível em: <http://
www.who.int/patientsafety/safesurgery/pulse_oximetry/en/index.html>. Acessado em 29 nov.
2009.
WIEBEN, Oliver. Light Absorbance in Pulse Oximetry. In: Design of Pulse Oximeters. Ed.:
Jonh G. Webster, Madison: J W Arrowsmith, p. 40-55, 1997.
YORKEY, T. J. Two 'rat rat' derivation. In: Personal communication. Hayward, CA:
Nellcorr Inc.
72
APÊNDICE A – VISTAS DA PLACA
Imagem da vista de cima da placa (TOP LAYER). Escala 1:1.
Fonte: Autoria própria.
Imagem da vista de baixo da placa (BOTTOM LAYER). Escala 1:1.
Fonte: Autoria própria.
73
APÊNDICE B – PROGRAMA FIRMWARE DE CAPTURA DE DADOS
// %%%%%%%%%%%%%%%%%%%%%%%%%%%%%%%%%%%%%%%%%%%%%%%%%%%%%%%%%%%%%%%%%%%
//
//
//
unsigned int State2 = 0 absolute 0x0C40;
unsigned int State1 = 1;
unsigned int RED_sample = 0, IRED_sample = 0;
unsigned int Channel = 0; // variavel usada para sample_channel
unsigned int temp, temp2, temp3, temp4, temp5;
//
//
//
void set_gain(unsigned int GAIN) {
unsigned int i;
PORTF = 0x8F;
Delay_us(10);
PORTF = 0xEF;
for(i = 0; i < GAIN; i++) {
Delay_us(10);
PORTF = PORTF | 0x10;
Delay_us(10);
PORTF = PORTF & 0xCF;
}
}
//
//
//
unsigned int adc_convert(unsigned int channel) {
ADCSSL = channel;
ADCON1bits.SAMP = 1; //Inicializa a conversão
while(!ADCON1bits.DONE); //Aguarda finalizar a conversão
return ADCBUF0;
}
//
//
//
void send_char(unsigned int Data) {
U1TXREG = Data;
U1STAbits.UTXEN = 1;
while(!U1STAbits.TRMT);
74
}
//
//
//
void state_machine() {
switch(State1) {
case 1:
OC1RS = 0x0020;
PORTB = PORTB | 0x0800;
T2CONbits.TON = 1; // Turn On Timer2
Channel = 4; // Set channel 2 to sample
Delay_us(150);
PORTB = PORTB | 0x0200;
break;
case 2:
PORTB = PORTB & 0xFDFF;
PORTB = PORTB & 0xE1FF;
OC1RS = 0x0010;
PORTB = PORTB | 0x1000;
T2CONbits.TON = 1; // Turn On Timer2
Channel = 8; // Set channel 3 to sample
Delay_us(150);
PORTB = PORTB | 0x0400;
break;
case 3:
PORTB = PORTB & 0xEBFF;
PORTB = PORTB & 0xE1FF;
OC1RS = 0x0000;
temp = RED_sample >> 8;
send_char(temp);
break;
case 4:
OC1RS = 0x0020;
PORTB = PORTB | 0x0800;
temp = RED_sample;
send_char(temp);
break;
case 5:
75
PORTB = PORTB & 0xE1FF;
OC1RS = 0x0010;
PORTB = PORTB | 0x1000;
temp = IRED_sample >> 8;
send_char(temp);
break;
case 6:
PORTB = PORTB & 0xE1FF;
OC1RS = 0x0000;
temp = IRED_sample;
send_char(temp);
break;
case 7:
OC1RS = 0x0020;
PORTB = PORTB | 0x0800;
break;
case 8:
PORTB = PORTB & 0xE1FF;
OC1RS = 0x0010;
PORTB = PORTB | 0x1000;
break;
case 9:
PORTB = PORTB & 0xE1FF;
OC1RS = 0x0000;
State1 = 0;
break;
}
State1++;
}
//
//
//
void interrupt_TRM1() org 0x001A {
if (IFS0bits.T1IF) {
PR1 = 0x3641; // Timer1 Period value
T1CONbits.TCKPS = 0;
IFS0bits.T1IF = 0;
state_machine();
}
76
}
//
//
//
void interrupt_TRM2() org 0x0020 {
if (IFS0bits.T2IF) {
T2CONbits.TON = 0; // Turn OFF Timer2
switch(Channel) {
case 4:
RED_sample = adc_convert(Channel);
break;
case 8:
IRED_sample = adc_convert(Channel);
break;
}
IFS0bits.T2IF = 0;
}
}
//
//
//
void main() {
//
// Setting TRIS Registers
//
TRISA = 0xFFFF;
TRISB = 0xE02F;
TRISC = 0xFFFF;
TRISD = 0xFCFE;
TRISF = 0xFF87;
//
// Setting CN Module
//
CNPU1 = 0x0000;
CNPU2 = 0x0000;
//
// Setting Compare Module
//
OC1CON = 0x000E; // Timer3 is the clock source for compare x
// PWM mode on OCx, Fault pin disabled
OC1RS = 0x0000;
OC1R = 0x0000;
//
// Setting ADC Module
//
ADPCFG = 0xFFF0;
ADCON2 = 0x6300;
77
ADCON3 = 0x1E02;
ADCHS = 0x0000;
ADCSSL = 0x0000;
ADCON1 = 0x80E0;
//
// Setting USART Module
//
// USART 1
U1RXREG = 0x0000;
U1TXREG = 0x0000;
U1BRG = 0x0020; // Set Baud Rate at 38400
U1MODE = 0x8000;
U1STA = 0x0000;
// USART 2
U2MODE = 0x0000;
U2STA = 0x0000;
U2RXREG = 0x0000;
U2TXREG = 0x0000;
U2BRG = 0x0000;
//
// Setting Timer 1 Module
//
TMR1 = 0x0000; // Timer1 initial value
PR1 = 0x3641; // Timer1 Period value
T1CON = 0x0000;
//
// Setting Timer 2 Module
//
TMR2 = 0x0000; // Timer2 initial value
PR2 = 0x1B21; // Timer2 Period value
T2CON = 0x0000;
//
// Setting Timer 3 Module
//
TMR3 = 0x0000; // Timer3 initial value
PR3 = 0x008B; // Timer3 Period value
T3CON = 0x0000;
//
// Setting Interrupts Module
//
INTCON1 = 0x0000;
INTCON2 = 0x0000;
IFS0 = 0x0000;
IFS1 = 0x0000;
IFS2 = 0x0000;
IEC0 = 0x0048; // Enable Timer1, Timer2
IEC1 = 0x0000;
IEC2 = 0x0000;
IPC0 = 0x7000; // Set Timer1 Priority = 7
IPC1 = 0x0600; // Set Timer2 Priority = 6
IPC2 = 0x0000;
IPC3 = 0x0000;
IPC4 = 0x0000;
IPC5 = 0x0000;
IPC6 = 0x0000;
78
IPC10 = 0x0000;
//
// Main Program Begins
//
PORTB = 0x0000;
PORTD = 0x0000;
PORTF = 0x0000;
State2 = 0;
set_gain(LT_GAIN);
T1CONbits.TON = 1; // Turn On Timer1
T3CONbits.TON = 1; // Turn On Timer3
while(1);
}
79
APÊNDICE C – PROGRAMA SCOPE DE AQUISIÇÃO DE DADOS NO PC
//---------------------------------------------------------------------------
#include <vcl.h>
#pragma hdrstop
#include "sat_code.h"
#include <stdio.h>
//#include "sat_header.h"
//---------------------------------------------------------------------------
#pragma package(smart_init)
#pragma link "CPort"
#pragma link "ibctrls"
#pragma link "ibreg"
#pragma resource "*.dfm"
TForm1 *Form1;
//---------------------------------------------------------------------------
unsigned char buffer[4], ch, RED[12000], IRED[12000];
unsigned int Y = 0, X = 0, Y2 = 0, X2 = 0, i = 0, j = 0, State = 0;
AnsiString Nome_Arq;
FILE *arq;
//---------------------------------------------------------------------------
__fastcall TForm1::TForm1(TComponent* Owner)
: TForm(Owner)
{
}
//---------------------------------------------------------------------------
void __fastcall TForm1::ComPort1RxChar(TObject *Sender, int Count)
{
ComPort1->Read(buffer,4);
X = buffer[0];
Y = buffer[1];
X2 = buffer[2];
Y2 = buffer[3];
if(j < 5999) {
RED[j] = buffer[1]; // Deve primeiro armazenar o menos significativo
RED[j + 1] = buffer[0]; // para o Matlab processar...
IRED[j] = buffer[3];
IRED[j + 1] = buffer[2];
}
X = X * 256 + Y;
X2 = X2 * 256 + Y2;
// Series1->AddXY(i, X, NULL, clRed);
Series2->AddXY(i, X2, NULL, clNavy);
i++;
j = j + 2;
Label1->Caption = j/2;
80
if(i > 198) {
// Series1->Clear();
Series2->Clear();
i = 0;
}
}
//---------------------------------------------------------------------------
void __fastcall TForm1::Button1Click(TObject *Sender)
{
unsigned int k;
if(ComPort1->Connected==False) {
ComPort1->Connected=True;
ComPort1->ClearBuffer(True, True);
ComPort1->Open();
Button1->Caption = "Desconectar";
return;
}
if(ComPort1->Connected==True) {
ComPort1->ClearBuffer(True, True);
ComPort1->Connected = False;
ComPort1->Close();
Button1->Caption = "Conectar";
arq = fopen("c:\\curva_XXXXXXX_ired.dat", "wb"); //C:\\MATLABR11\\work\\
while((fwrite(&IRED[0], sizeof(ch), j, arq) < j));
fclose(arq);
arq = fopen("c:\\curva_XXXXXXX_red.dat", "wb"); //C:\\MATLABR11\\work\\
while((fwrite(&RED[0], sizeof(ch), j, arq) < j));
fclose(arq);
j = 0;
i = 0;
return;
}
}
//---------------------------------------------------------------------------
void __fastcall TForm1::ComboBox1Change(TObject *Sender)
{
switch(ComboBox1->ItemIndex) {
case 0:
ComPort1->Port = "COM1";
81
break;
case 1:
ComPort1->Port = "COM2";
break;
case 2:
ComPort1->Port = "COM3";
break;
case 3:
ComPort1->Port = "COM4";
break;
default:
ComPort1->Port = "COM4";
break;
}
}
//---------------------------------------------------------------------------
82
APÊNDICE D – PROGRAMA DE CÁLCULO DA CURVA DE CALIBRAÇÃO
%
% Programa que calcula coef. da funcao pelo metodo dos minimos quadrados...
%
clear;
X = [ 283 242 212 188 170 154 141 130 121 113 106 100 94 89 85 81 77 74 71 68 65 63 60 58 56
54 53 51 50 48 47 46 44 43 42 41 40 39 38 37 36 35 34 ];
Y = [ 30 35 40 45 50 55 60 65 70 75 80 85 90 95 100 105 110 115 120 125 130 135 140 145 150
155 160 165 170 175 180 185 190 195 200 205 210 215 220 225 230 235 240 ];
x0 = [10 10]; % Starting guess, mesmo numero de variaveis....
x = lsqcurvefit('myfun',x0,X2,Y) % ajutas coef. para a funcao 'myfun'
[linha, coluna] = size(X);
for i = 1:1:coluna
Y2(i) = myfun(x, X(i));
C(i,1) = Y(i);
C(i,2) = Y2(i);
end
R = corrcoef(C) % Calcula correlação
figure(1);
%subplot(2,1,1);
plot(X,Y,'--rs','MarkerEdgeColor','k','MarkerFaceColor','b','MarkerSize',10);
hold;
%subplot(2,1,2);
plot(X,Y2,'—ro','LineWidth',2,'MarkerEdgeColor','k','MarkerFaceColor','r','MarkerSize',10);
%%%%%%%%%%%%%%%%%%%%%%%%%%%%%%%%%%%%%%%%%%%%%%%%%%%%%%%%%%%%%%%%%%%%%%%%%%%
%
%
%
function F = myfun(x,xdata)
%F = x(1)*xdata + x(2);
F = 8700 / xdata;
83
APÊNDICE E – PROGRAMA PARA CÁLCULO DOS FILTROS
% Filtro FIR
%
% A(z)*y[n]=B(z)*x[n]
%
% Passa Baixas fc = 40 Hz
%
%clear all
close all
fs = 160; %Frequencia de Amostragem
fc1 = 40; %Frequencia de Corte
N = 15; %Ordem do Filtro
Wn1 = 2*fc1/fs; %Freq. de Corte Normalizada
A = [1]; %Polinomio A = 1 (FIR)
B = fir1(N,Wn1); %Pol. B calculado pelo metodo do janelamento
freqz(B,A);
COEF = B';
save -ASCII -TABS FPB_FIR.doc COEF; %Salva coeficiente em um arquivo .doc
%%%%%%%%%%%%%%%%%%%%%%%%%%%%%%%%%%%%%%%%%%%%%%%%%%%%%%%%%%%%%%%%%%%%%%%%%
% Filtro IIR
%
% A(z)*y[n]=B(z)*x[n]
%
% Passa Altas fc = 0.3 Hz
%
clear all
close all
fs = 160; %Frequencia de Amostragem
fc = 0.3; %Frequencia de Corte
N = 3; %Ordem do Filtro
Wn = 2*fc/fs; %Freq. de Corte Normalizada
[B, A] = butter(N,Wn,'high');
freqz(B,A);
COEF = [A' B'];
save -ASCII -TABS FPB_IIR.doc COEF; %Salva coeficiente em um arquivo .doc
84
APÊNDICE F – TESTE DE FUNCIONALIDADE
Protocolo de teste de funcionalidade do oxímetro de pulso comercial comparado a
um simulador para oxímetros. Protocolo este sugerido por FERNANDES, OJEDA e
LUCATELLI (2001).
Primeiramente é realizado um ensaio qualitativo, onde são analisadas as condições
físicas de funcionamento do equipamento tais como:
Aparência externa: verificação da existência de perfurações, rachaduras, sujeira
ou qualquer coisa que esteja no gabinete do equipamento.
Marcações: verificação de marcações nos painéis do equipamento.
Indicações visuais e sonoras e mostradores: verificação da legibilidade dos
displays gráficos e numéricos do equipamento.
Botões e teclas: teste dos estados e funcionamento das teclas e botões de controle
do equipamento.
Fusível de proteção: verificação dos estados e valores dos fusíveis de proteção do
equipamento.
Cabo de alimentação: verificação das condições do cabo de força, observando
possíveis irregularidades, tais como: mau isolamento, mau contato de seus terminais e
flexibilidade.
Sensor de oximetria de pulso: certificação das boas condições do sensor de
oximetria contra problemas de: isolação, rupturas, conexão de seu conector e detecção
dos sinais de oximetria.
Bateria interna: teste da bateria com plena carga, depois de devidamente
carregada, até o acionamento do alarme de baixa carga da bateria e verificando o seu tempo
de funcionamento até tal condição segundo o manual do equipamento.
Depois do ensaio qualitativo são analisadas as condições de medição do
equipamento através do ensaio quantitativo, onde são avaliados os seguintes itens:
Medição de %SpO
2
: são efetuadas oito medições de %SpO
2
entre 80% e 100% e
o erro de leitura do equipamento em relação ao simulador não deve ser maior que ±4%. Para
este teste a taxa de BPM é mantida em 75 BPM.
Medição de taxa de BPM: são realizadas oito medições da taxa de BPM entre 30
e 250 BPM e o erro de leitura não deve ultrapassar 3 BPM. Para este teste a %SpO
2
simulada
é mantida em 96%.
85
Verificação dos alarmes de %SpO
2
: são realizadas quatro medições para
alarmes de baixa %SpO
2
e quatro medições para alarmes de alta %SpO
2
, ambas medições
mantiveram-se a uma taxa de 75 BPM. Para este teste considera-se diferenças toleráveis de
até 2% entre as %SpO
2
medidas e simuladas.
A página seguinte refere-se ao teste de funcionalidade realizado no oxímetro
comercial.
86
87
APÊNDICE G – PROTOCOLO DE MEDIÇÃO PARA O PRIMEIRO
EXPERIMENTO IN VIVO
Para o experimento in vivo comparando o sistema de medição construído e o
oxímetro comercial definiram-se alguns passos afim de manter uma correta medição sem
grandes interferências externas. Tais passos seguem abaixo:
1 Posicionar corretamente os sensores de oximetria dos equipamentos de forma
que não existam espaços e nem inclinação entre o clipe do sensor e o dedo do voluntário.
2 – Verificar o nível do sinal pletismográfico detectado em ambos os
equipamentos afim de se certificar de uma medição adequada da %SpO
2
.
3 – Certificar-se da correta medição do oxímetro comercial na obtenção de valores
normais de %SpO
2
.
4 Se durante a comparação entre os equipamentos for percebida uma
discrepância muito elevada do valor medido pelo sistema de medição desenvolvido, procura-
se atenuar esta diferença através da melhoria do local de medição do sensor deste sistema
através de três métodos:
Aquecendo-se as mãos, se percebido um baixo aquecimento delas.
Cobertura do sensor de oximetria afim de se proteger o local de medição de
interferências luminosas.
Mudança de dedo sob medição.
5 Sem quaisquer melhorias em relação aos valores medidos e ao nível de sinal
pletismográfico (caso não indique no display variações entre 2 a 3 quadrados), interrompe-se
a medição anotando o valor medido e faz-se uma nova configuração do AGC para a partir do
passo 1 tentar uma nova medição.
6 – Conseguindo uma boa detecção do sinal, anota-se o valor medido.
88
APÊNDICE H – TABELA DE VALORES MEDIDOS PARA O SEGUNDO
EXPERIMENTO IN VIVO
Valores medidos para o segundo experimento in vivo realizado no dia 18/09/2009
Fonte: Autoria própria
horário SAT_com BPM_com
18:00:01 97 92 88 89
18:04:01 97 92 94 90
18:08:01 97 92 94 93
18:12:01 96 94 90 90
18:16:01 97 94 89 90
18:20:01 96 93 81 81
18:24:01 96 94 81 81
18:28:01 96 93 81 82
18:32:01 96 93 79 80
18:36:01 96 94 82 81
18:40:01 96 94 79 80
18:44:01 96 94 78 79
18:48:01 96 94 75 74
18:52:01 95 95 80 81
18:56:01 96 95 84 87
19:00:01 96 94 81 83
19:04:01 96 94 75 76
19:08:01 97 97 87 86
19:12:01 97 95 84 85
19:16:01 96 95 89 90
19:20:01 96 93 89 89
19:24:01 96 94 89 90
19:28:01 97 95 88 88
19:32:01 97 94 85 82
19:36:01 97 94 83 84
19:40:01 98 96 81 81
19:44:01 98 99 80 80
19:48:01 97 97 88 92
19:52:01 98 97 84 82
19:56:01 97 96 84 86
20:00:01 97 96 83 80
20:04:01 97 97 80 82
20:08:01 98 98 84 86
20:12:01 98 97 83 81
20:16:01 98 98 89 83
20:20:01 98 98 87 87
20:24:01 98 98 82 81
20:28:01 97 98 81 84
20:32:01 98 98 84 86
20:36:01 97 98 85 86
20:40:01 97 98 82 82
20:44:01 97 98 89 87
20:48:01 98 99 87 85
SAT_exp BPM_exp
Livros Grátis
( http://www.livrosgratis.com.br )
Milhares de Livros para Download:
Baixar livros de Administração
Baixar livros de Agronomia
Baixar livros de Arquitetura
Baixar livros de Artes
Baixar livros de Astronomia
Baixar livros de Biologia Geral
Baixar livros de Ciência da Computação
Baixar livros de Ciência da Informação
Baixar livros de Ciência Política
Baixar livros de Ciências da Saúde
Baixar livros de Comunicação
Baixar livros do Conselho Nacional de Educação - CNE
Baixar livros de Defesa civil
Baixar livros de Direito
Baixar livros de Direitos humanos
Baixar livros de Economia
Baixar livros de Economia Doméstica
Baixar livros de Educação
Baixar livros de Educação - Trânsito
Baixar livros de Educação Física
Baixar livros de Engenharia Aeroespacial
Baixar livros de Farmácia
Baixar livros de Filosofia
Baixar livros de Física
Baixar livros de Geociências
Baixar livros de Geografia
Baixar livros de História
Baixar livros de Línguas
Baixar livros de Literatura
Baixar livros de Literatura de Cordel
Baixar livros de Literatura Infantil
Baixar livros de Matemática
Baixar livros de Medicina
Baixar livros de Medicina Veterinária
Baixar livros de Meio Ambiente
Baixar livros de Meteorologia
Baixar Monografias e TCC
Baixar livros Multidisciplinar
Baixar livros de Música
Baixar livros de Psicologia
Baixar livros de Química
Baixar livros de Saúde Coletiva
Baixar livros de Serviço Social
Baixar livros de Sociologia
Baixar livros de Teologia
Baixar livros de Trabalho
Baixar livros de Turismo