Download PDF
ads:
CENTRO UNIVERSITÁRIO DA FUNDAÇÃO
EDUCACIONAL INACIANA Pe. SABÓIA DE MEDEIROS
HUGO LEONARDO MENDES MARTINS
207.135-5
SIMULAÇÃO DINÂMICA DE UM VEÍCULO SOB DIFERENTES
GEOMETRIAS DE DIREÇÃO
São Bernardo do Campo
2010
ads:
Livros Grátis
http://www.livrosgratis.com.br
Milhares de livros grátis para download.
HUGO LEONARDO MENDES MARTINS
207.135-5
SIMULAÇÃO DINÂMICA DE UM VEÍCULO SOB DIFERENTES
GEOMETRIAS DE DIREÇÃO
Dissertação apresentada ao Centro Universitário da
FEI, como requisito para a obtenção do Grau de
Mestre em Engenharia Mecânica.
Área de Concentração: Sistemas da Mobilidade
Orientador: Prof. Dr. Roberto Bortolussi
São Bernardo do Campo
2010
ads:
Martins, Hugo Leonardo Mendes.
Simulação dinâmica de um veículo sob diferentes geometrias
de direção / Hugo Leonardo Mendes Martins. São Bernardo do
Campo, 2010.
118 f. : il.
Trabalho de Conclusão de Curso - Centro Universitário
da FEI.
Orientador: Prof. Dr. Roberto Bortolussi
Ackermann. 2. Dinâmica de veículos. 3. Multicorpos. I. Bortolussi,
Roberto, orient. II. Título.
CDU 629.113
AGRADECIMENTOS
Gostaria de agradecer:
Aos meus pais que foram fundamentais na minha formação propiciando que eu
pudesse chegar onde estou.
À minha família, pelo apoio e compreensão.
Aos professores Roberto Bortolussi, Ricardo Bock e Marco Barreto pela constante
atenção.
Aos colegas de mestrado e amigos Rafael Donadio, Marcos Paulo Pinheiro e Rafael
Serralvo Neto, que me ajudaram e me acompanharam nos estudos durante todo o período do
curso.
E, a todos os membros das equipes Baja FEI e Fórmula FEI.
RESUMO
O presente trabalho visa o estudo da variação do comportamento dinâmico de um
veículo automotor com quatro rodas sob diferentes condições de geometria de direção, tais
geometrias possuem diferentes porcentagens de Ackermann e foram otimizadas por uma
rotina criada em Matlab.
Criaram-se modelos em Adams/Car completos com tais geometrias de direção e foram
analisados estática e dinamicamente. Testes dinâmicos como fish hook, skidpad, single lane
change e ramp steer foram utilizados com objetivo de verificar se os modelos possuem
comportamento condizente em diversas situações.
Com o objetivo de validar o modelo foram feitos testes em um protótipo Formula SAE
utilizando equipamento de aquisição AIM Racing Data Power e os valores foram comparados
com as simulações feitas.
Desta forma pode-se gerar uma metodologia de análise e modelos multicorpos que
podem servir como referência para outros projetos.
Palavras chave: Ackermann, dinâmica de veículos, multicorpos, simulação e Fórmula SAE.
ABSTRACT
The objective of this thesis is the dynamic study of four wheel vehicle behavior at
different steering system geometries, these geometries have different Ackermann percentages
and was optimized by a Matlab routine.
It was created Adams/Car full models with those geometries and were analyzed static
and dynamically. Dynamic tests as fish hook, skidpad, single lane change and ramp steer were
used as objective to verify if the models have similar behavior at different situations.
To validate the model a Formula SAE prototype was tested using an AIM Racing Data
Power logger equipment and the results were compared with the simulations.
In this way, it could create a methodology of analyze and modeling multi-body that
can be used as reference to new projects.
Key words: Ackermann, vehicle dynamics, multi-body, simulation and Formula SAE.
LISTA DE SÍMBOLOS
%Ackermann – porcentagem do Ackermann [%]
AE – deslocamento longitudinal da caixa de direção [mm]
a
y
– Aceleração lateral [g]
b – distância longitudinal do eixo dianteiro ao centro de gravidade [m]
BA metade da distância entre os centros dos pinos mestre na altura dos braços de direção
[mm]
BC – comprimento do braço de direção [mm]
BD – distância de referência, usada para encontrar a variação do ângulo de esterço [mm]
c – distância longitudinal do centro de gravidade ao eixo traseiro [m]
CC
α
– Coeficiente de esterçamento [N
y
/N
z
/°]
CD – comprimento do tirante de direção [mm]
C
α
– Rigidez ao esterçamento [N/°]
C
αf
– Rigidez ao esterçamento dos pneus dianteiros [N/°]
C
αr
– Rigidez ao esterçamento dos pneus traseiros [N/°]
DE – metade do comprimento da caixa de direção (de centro a centro das articulações) [mm]
F
x
– Força trativa ou longitudinal [N]
F
y
– Força lateral [N]
F
yf
– Força lateral no eixo dianteiro [N]
F
yr
– Força lateral no eixo traseiro [N]
F
z
– Força vertical ou normal [N]
g – Aceleração da gravidade [m/s
2
]
K – Coeficiente de sub-esterço [°/g]
K
t
– Rigidez do pneu [N/mm]
L – Distância entre-eixos [m]
L
a
= comprimento do Ackermann atual [m]
M – Massa do veículo [kg]
M
x
– Momento de sobre-giro do pneu [Nm]
M
y
– Torque de resistência ao rolamento do pneu [Nm]
M
z
– Torque de auto-alinhamento do pneu [Nm]
R – Raio da curva [m]
R
p
– Centro da área de contado do pneu
r
t
– deslocamento da cremalheira durante o esterço [mm]
sxl – Componente em X do vetor de orientação do eixo da roda dianteira esquerda
sxr – Componente em X do vetor de orientação do eixo da roda dianteira direita
syl – Componente em Y do vetor de orientação do eixo da roda dianteira esquerda
syr – Componente em Y do vetor de orientação do eixo da roda dianteira direita
t – Bitola [m]
V – Velocidade do veículo [m/s]
V
car
= Velocidade característica [m/s]
V
crit
= Velocidade crítica [m/s]
wcv
l
– Vetor de orientação do eixo da roda dianteira esquerda
wcv
r
– Vetor de orientação do eixo da roda dianteira direita
W
f
– Peso no eixo dianteiro [N]
w
l
– Coordenada do centro da roda dianteira esquerda
w
r
– Coordenada do centro da roda dianteira direita
W
r
– Peso no eixo traseiro [N]
α – Ângulo de deriva [°]
α
f
– Ângulo de deriva das rodas dianteiras [°]
α
r
– Ângulo de deriva das rodas traseiras [°]
β – ângulo de referência entre BC e BD [°]
β
i
– ângulo de referência inicial entre BC e BD para r
t
=0 [°]
δ – Ângulo de esterçamento, convergência ou divergência [°]
δ
i
– Ângulo de esterçamento da roda interna [°]
δ
m
– Ângulo de Ackermann ou ângulo de esterçamento médio [°]
δ
o
– Ângulo de esterçamento da roda externa [°]
Z = distância vertical entre centros de rodas opostas [mm]
ε – ângulo de referência entre BA e BD [°]
ε
i
– ângulo de referência inicial entre BA e BD para r
t
=0 [°]
λ – ângulo do braço de direção [°]
µ
d
– Coeficiente de atrito dinâmico
µ
e
– Coeficiente de atrito estático
φ – Ângulo de rolagem [°]
γ – Ângulo de cambagem [°]
LISTA DE FIGURAS
Figura 1: Geometria do pino mestre.........................................................................................24
Figura 2: Ângulo de câmber .....................................................................................................26
Figura 3: Ângulos de convergência e divergência....................................................................27
Figura 4: Sistema de coordenadas padrão SAE........................................................................29
Figura 5: Deformação em pneu girando sob força lateral ........................................................30
Figura 6: Resposta da força Lateral para uma entrada degrau de esterço ................................31
Figura 7: Propriedades da força lateral no pneu.......................................................................32
Figura 8: Exemplo da plotagem da força lateral versus ângulo de deriva para um pneu
diagonal ............................................................................................................................33
Figura 9: Exemplo da plotagem da força lateral versus angulo de cambagem para um pneu
diagonal ............................................................................................................................34
Figura 10: Geometrias de direção de Ackermann ....................................................................37
Figura 11: Geometrias de direção de Ackermann, com a caixa de direção para trás do eixo..38
Figura 12: Geometrias de direção de Ackermann, considerando ângulos de deriva................39
Figura 13: Paralelogramo da geometria de direção..................................................................40
Figura 14: Geometria de um veículo contornando uma curva .................................................45
Figura 15: Propriedades dos pneus em curva – Força X Ângulo de deriva .............................46
Figura 16: Modelo de bicicleta em curva .................................................................................48
Figura 17: Variação do ângulo de esterço de acordo com a velocidade...................................51
Figura 18: Fluxograma de desenvolvimento ............................................................................61
Figura 19: Modelo CAD Fórmula FEI RS3 .............................................................................62
Figura 20: Modelo multicorpos Fórmula FEI RS3...................................................................62
Figura 21: Subsistema de direção.............................................................................................64
Figura 22: Subsistema da suspensão dianteira .........................................................................66
Figura 23: Curva da mola dianteira ..........................................................................................67
Figura 24: Curva do amortecedor dianteiro..............................................................................67
Figura 25: Subsistema dos pneus e rodas dianteiros ................................................................68
Figura 26: Subsistema da suspensão traseira............................................................................69
Figura 27: Curva da mola traseira ............................................................................................70
Figura 28: Curva do amortecedor traseiro................................................................................70
Figura 29: Subsistema da carroceria - Fórmula FEI.................................................................71
Figura 30: Curva Torque X Rotação - Fórmula FEI RS3.........................................................72
Figura 31: Subsistema do trem de força - Fórmula FEI ...........................................................73
Figura 32: Protótipo Fórmula FEI RS3 ....................................................................................75
Figura 33: Esterçamento: Ackermann ......................................................................................77
Figura 34: Esterçamento: Ângulo Ackermann .........................................................................77
Figura 35: Esterçamento: Erro do Ackermann.........................................................................78
Figura 36: Esterçamento: Ângulo de esterçamento ideal nas rodas .........................................78
Figura 37: Esterçamento: Razão de rigidez das rodas..............................................................79
Figura 38: Esterçamento: Esterçamento por rolagem...............................................................79
Figura 39: Curso paralelo: Câmber ..........................................................................................80
Figura 40: Curso paralelo: Convergência e divergência ..........................................................80
Figura 41: Fish hook: Esterçamento.........................................................................................82
Figura 42: Fish hook: Velocidade ............................................................................................82
Figura 43: Fish hook: Aceleração Lateral ................................................................................83
Figura 44: Fish hook: Aceleração Longitudinal.......................................................................83
Figura 45: Fish hook: Escorregamento lateral .........................................................................84
Figura 46: Fish hook: Ângulo de Rolagem ..............................................................................84
Figura 47: Fish hook: Aceleração lateral X Ângulo de volante...............................................85
Figura 48: Fish hook: Aceleração lateral X Velocidade ..........................................................86
Figura 49: Fish hook: Esterçamento por rolagem ....................................................................86
Figura 50: Single lane Change: Velocidade.............................................................................87
Figura 51: Single lane Change: Aceleração Lateral .................................................................88
Figura 52: Ramp Steer: Velocidade..........................................................................................88
Figura 53: Ramp Steer: Aceleração Lateral .............................................................................89
Figura 54: Skidpad: Aceleração Lateral ...................................................................................90
Figura 55: Skidpad: Ângulo de rolagem da carroceria.............................................................91
Figura 56: Skidpad: Ângulo de escorregamento lateral ...........................................................91
Figura 57: Skidpad: Ângulo de esterço pela velocidade ..........................................................92
Figura 58: Programa Race Studio 2..........................................................................................93
Figura 59: Vista esquemática do equipamento.........................................................................94
Figura 60: RS3 – preparação do protótipo................................................................................95
Figura 61: RS3 – teste de aceleração........................................................................................95
Figura 62: RS3 – Fish hook......................................................................................................96
Figura 63: RS3 – Aceleração lateral.........................................................................................96
Figura 64: RS3 – Velocidade longitudinal ...............................................................................97
Figura 65: RS3 – Distância percorrida .....................................................................................97
Figura 66: Simulação preliminar de um fish hook....................................................................98
Figura 67: Aquisição preliminar de um fish hook ....................................................................99
Figura 68: Comparativo entre a curva da simulação preliminar versus curva aquisitada ......100
Figura 69: Comparativo entre curva de esterço final versus curva aquisitada .......................100
Figura 70: Modelo 1 – Aceleração lateral ..............................................................................101
Figura 71: Modelo 1 – Velocidade longitudinal.....................................................................101
Figura 72: Modelo 1 – Distância percorrida...........................................................................102
SUMÁRIO
Conteúdo
1 INTRODUÇÃO......................................................................................................20
1.1 Histórico .................................................................................................................20
1.2 Motivação...............................................................................................................22
1.3 Objetivos.................................................................................................................23
1.3.1 Objetivo Geral ........................................................................................................23
1.3.2 Objetivos Específicos .............................................................................................23
2 REVISÃO TEÓRICA ............................................................................................24
2.1 Terminologia ..........................................................................................................24
2.1.1 Pino mestre .............................................................................................................24
2.1.2 Deslocamento frontal do pino mestre.....................................................................25
2.1.3 Deslocamento axial.................................................................................................25
2.1.4 Deslocamento lateral do pino mestre......................................................................25
2.1.5 Rasto mecânico.......................................................................................................26
2.1.6 Ângulo de câmber...................................................................................................26
2.1.7 Convergência e divergência ...................................................................................26
2.1.8 Cáster......................................................................................................................27
2.2 Pneu ........................................................................................................................28
2.2.1 Impressão do pneu no solo e aderência ..................................................................28
2.2.2 Propriedades de esterçamento ................................................................................29
2.2.2.1 Ângulo de deriva ....................................................................................................29
2.2.3 Força da cambagem................................................................................................33
2.2.4 Força Lateral...........................................................................................................34
2.2.5 Força Longitudinal .................................................................................................35
2.2.6 Força Normal..........................................................................................................35
2.2.7 Momento de sobre-giro ..........................................................................................35
2.2.8 Torque de resistência ao rolamento........................................................................35
2.2.9 Torque de auto-alinhamento...................................................................................36
3 GEOMETRIA DE DIREÇÃO ACKERMANN.....................................................37
3.1 Conceito..................................................................................................................37
3.2 Cálculo do Ackermann ...........................................................................................39
4 CURVAS EM REGIME PERMANENTE.............................................................44
4.1 Introdução...............................................................................................................44
4.2 Contornando curvas em baixa velocidade..............................................................45
4.3 Contornando curvas em alta velocidade.................................................................46
4.4 Forças em curva nos pneus.....................................................................................46
4.5 Equacionamento para regime permanente em curvas ............................................47
4.5.1 Gradiente de sub-esterço ........................................................................................49
4.5.1.1 Esterçamento Neutro ..............................................................................................50
4.5.1.2 Sub-esterçante.........................................................................................................50
4.5.1.3 Sobre-esterçante......................................................................................................51
4.5.1.4 Velocidade característica........................................................................................52
4.5.1.5 Velocidade crítica...................................................................................................52
4.6 Equacionamento no Adams/Car .............................................................................53
4.6.1 Matriz de flexibilidade............................................................................................53
4.6.1.1 Método computacional e características da suspensão e direção ...........................53
4.6.1.2 Esterçamento por rolagem......................................................................................55
4.6.1.3 Razão de rolagem da suspensão .............................................................................57
4.6.1.4 Convergência e divergência ...................................................................................58
4.6.1.5 Razão de rigidez das rodas .....................................................................................58
4.6.1.6 Ackermann..............................................................................................................58
4.6.1.7 Ângulo Ackermann ................................................................................................59
4.6.1.8 Erro do ângulo Ackermann.....................................................................................59
4.6.1.9 Ângulo de esterçamento ideal.................................................................................59
4.6.1.10 Porcentagem do Ackermann...................................................................................60
4.6.1.11 Ângulo de esterçamento .........................................................................................60
5 DESCRIÇÃO DO MODELO.................................................................................61
5.1 Desenvolvimento do modelo em CAD...................................................................61
5.2 Desenvolvimento do modelo em programa multicorpos........................................62
5.2.1 Descrição dos subsistemas......................................................................................64
5.2.1.1 Direção....................................................................................................................64
5.2.1.2 Suspensão dianteira ................................................................................................65
5.2.1.3 Pneus e rodas dianteiros .........................................................................................68
5.2.1.4 Suspensão traseira ..................................................................................................69
5.2.1.5 Pneus traseiros........................................................................................................70
5.2.1.6 Chassi e carroceria..................................................................................................71
5.2.1.7 Trem de força..........................................................................................................71
5.2.1.8 Freios ......................................................................................................................74
5.3 Construção do protótipo .........................................................................................74
5.3.1 Especificações técnicas...........................................................................................75
5.4 Análises estáticas....................................................................................................76
5.4.1 Análise da geometria de direção.............................................................................76
5.4.2 Análise da geometria de suspensão ........................................................................79
5.5 Análises Dinâmicas ................................................................................................81
5.5.1 Fish hook ................................................................................................................81
5.5.1.1 Fish hook - Ângulo de volante ...............................................................................82
5.5.1.2 Fish hook - Velocidade...........................................................................................82
5.5.1.3 Fish hook - Aceleração lateral................................................................................83
5.5.1.4 Fish hook - Aceleração longitudinal.......................................................................83
5.5.1.5 Fish hook - Escorregamento lateral........................................................................84
5.5.1.6 Fish hook - Angulo de rolagem ..............................................................................84
5.5.1.7 Fish hook - Aceleração lateral X Ângulo de volante..............................................85
5.5.1.8 Fish hook - Aceleração lateral X Velocidade.........................................................85
5.5.1.9 Fish hook - Esterçamento por rolagem...................................................................86
5.5.2 Single lane change (mudança de faixa) ..................................................................86
5.5.2.1 Single lane change - Velocidade ............................................................................87
5.5.2.2 Single lane change - Aceleração lateral..................................................................87
5.5.3 Ramp Steer (Entrada rampa de esterço) .................................................................88
5.5.3.1 Ramp Steer - Velocidade........................................................................................88
5.5.3.2 Ramp Steer - Aceleração lateral .............................................................................89
5.5.4 Skidpad (Simulação de curva com raio constante).................................................89
5.5.4.1 Skidpad - Aceleração lateral...................................................................................90
5.5.4.2 Skidpad - Ângulo de rolagem da carroceria ...........................................................90
5.5.4.3 Skidpad - Ângulo de escorregamento lateral..........................................................91
5.5.4.4 Skidpad - Ângulo de esterço pela velocidade.........................................................92
6 AQUISIÇÃO DOS DADOS ..................................................................................93
6.1 Instrumentação do protótipo...................................................................................93
7 TESTES DINÂMICOS COM PROTÓTIPO .........................................................95
7.1 Aceleração lateral ...................................................................................................96
7.2 Velocidade longitudinal..........................................................................................97
7.3 Distância percorrida................................................................................................97
7.4 Realimentação de dados .........................................................................................98
8 VALIDAÇÃO E RESULTADOS........................................................................101
9 CONCLUSÃO......................................................................................................103
10 RECOMENDAÇÕES E TRABALHOS FUTUROS...........................................104
REFERÊNCIAS .....................................................................................................................105
APÊNDICE – Rotina em Matlab............................................................................................107
ANEXO – Sensores utilizados ...............................................................................................117
20
1 INTRODUÇÃO
1.1 Histórico
De acordo com King-Hele, D. (2002), o primeiro estudo sobre sistemas de direção que
originou as geometrias utilizadas hoje em dia foi feito pelo Dr. Erasmus Darwin por volta de
1759. Nesta época ele viajava cerca de 16.000 km por ano por causa de suas visitas diárias aos
seus pacientes. Para diminuir o perigo e o desconforto das viagens ele projetou uma geometria
para aumentar a estabilidade e melhorar o sistema de direção de sua carruagem.
Sua invenção foi uma evolução dos sistemas até então utilizados por carroças que
tinham um eixo articulado pelo centro e era fixo diretamente no chassi. Neste novo caso, o
eixo permanecia fixo enquanto as rodas eram presas independentemente a pinos mestre e
controladas por braços articulados. Neste sistema as rodas dianteiras podiam ser maiores, pois
não precisavam passar por baixo da carruagem, isso aumentava o conforto, não corria o risco
em curvas muito fechadas das rodas dianteiras se alinharem com uma roda traseira
aumentando a chance de tombamento e permitia esterçar em velocidades maiores mais
facilmente. O Dr. Erasmus Darwin não patenteou este invento, pois a seu ver, achou que
poderia de alguma forma estragar sua reputação como médico.
Segundo King-Hele, D. (2002), dois amigos de Darwin tiveram interesse pelo sistema,
o primeiro, Richard Lovell Edgeworth apresentou o sistema como sendo projeto seu na
Sociedade de Artes com consentimento de Darwin e chegou a ganhar uma medalha de ouro
pelo invento. O segundo, James Watt, trocou algumas cartas com Darwin discutindo sobre o
invento, estas cartas são os únicos registros que mostram alguns desenhos feitos por Darwin,
onde se pode ver que as geometrias foram idealizadas por ele.
Existiram apenas cinco carruagens que comprovadamente foram construídas com este
sistema na época, duas por Darwin, uma por Edgeworth, outra por seu amigo Sir Francis
Delaval e mais uma pelo príncipe Edward, irmão do Rei George III, de acordo com King-
Hele, D. (2002).
21
O sistema, apesar de eficiente, não foi bem aceito pelos construtores de carruagens da
época, pois o conceito não era muito simples de se entender acarretando em dificuldades
construtivas e gerava preocupação com reparabilidade em locais distantes das oficinas dos
construtores.
Esta geometria ficou no esquecimento até que em 1817, Georg Lankensperger, um
construtor de carruagens alemão, utilizando como referência o sistema de Darwin, refez os
projetos da geometria com o intuito de patenteá-lo em seu nome. Contratou um agente para
fazê-lo na Inglaterra, Rudolf Ackermann que além de também ser alemão, também projetava
carruagens e portanto, tinha conhecimento técnico sobre o assunto.
Ackermann era um dos maiores autores de livros ilustrados e de desenhos da época,
chegou a lançar 63 livros nos sete primeiros anos de publicações, fazia gravuras utilizando um
complexo sistema de sobreposição de camadas de tinta, publicava uma revista mensal com
diversas gravuras que eram coloridas manualmente, fez a publicação de mais de 1400 dessas
revistas durante 20 anos.
De acordo com The Repertory of Arts (1819), Ackermann publicou a patente
Improvements on axletrees to four-wheel carriages” em 27 de Janeiro de 1818 em seu nome,
desta forma, rapidamente o nome de Lankensperger foi esquecido e todo crédito pela
invenção sempre foi dada a Ackermann.
Posteriormente, em meados de 1870, Charles Jeantaud, renomado construtor de
carruagens na França, fez algumas modificações na geometria de Lankensperger criando o
Diagrama Jeantaud. Este diagrama mostrava a projeção dos braços de direção se
interseccionando sobre o eixo traseiro. Isto, segundo ele, seria suficiente para compensar a
diferença dos centros dos raios entre roda externa e interna evitando arrasto das rodas e
futuramente dos pneus.
Hoje em dia, todas as variações de geometria de direção, erroneamente, são atribuídas
a Rudolph Ackermann.
22
1.2 Motivação
Quando se trabalha em projetos universitários como Baja, Fórmula SAE, trabalho de
conclusão de curso ou ainda projetos de veículos para produção em pequena escala, como por
exemplo carros de corrida, não se tem acesso a um grande banco de dados ou referências para
o projeto, como existem nas grandes montadoras. Tem-se que basear-se exclusivamente em
referências encontradas em livros, internet ou em dicas dadas por professores ou engenheiros
com experiência.
Entretanto, nunca existiu e provavelmente nunca existirá uma fórmula mágica ou uma
série de parâmetros que sirva para qualquer tipo de veículo. Um exemplo típico é o ângulo de
cáster, livros indicam faixas de valores para carros de corrida, veículos de rua e fora de
estrada, mas o que acontece quando se usa um valor diferente do recomendado? Há vinte anos
o projeto de uma suspensão levava meses, portanto a definição errada de um parâmetro
poderia atrasar muito o lançamento do veículo. Com a evolução dos computadores e dos
programas, alterações podem ser feitas em dias ou até em horas. Isto facilita para que se possa
experimentar teorias diferentes e entender o porquê de cada valor sugerido, bem como a
influência destes parâmetros no comportamento do veículo.
No caso específico de geometrias de direção, autores de livros atuais como Milliken,
W. F. e Milliken D. L. (1995) e Gillespie, T. D. (1992) se restringem a comentar três tipos de
geometrias, Ackermann clássico, paralelo e reverso, mas nenhuma variação entre elas.
Mitchell, Staniforth e Scott (2006) mostram um estudo matemático da geometria de
Ackermann que pode ser usado para determinar geometrias intermediárias dos tipos
comentados anteriormente. Entretanto, este estudo não mostra os efeitos ao se usar estas
variações. É exatamente neste ponto que o estudo deste trabalho começa.
Quer-se então, comprovar neste estudo, qual a variação no comportamento dinâmico
de um veículo ao se variar a geometria de direção para diferentes condições de Ackermann,
validando o modelo desenvolvido no Adams/Car e comparando com um protótipo funcional.
Dos resultados, pode-se concluir para cada teste efetuado, qual o tipo de geometria que tem
um melhor resultado dinâmico.
23
1.3 Objetivos
1.3.1 Objetivo Geral
Cada motorista dirige de uma forma diferente, alguns com mais experiência outros
com menos, ambos podem estar sujeitos a diversas variáveis externas como cansaço,
obstáculos ou problemas mecânicos no veículo. No caso de pilotos, ainda é somado o fato de
pilotarem o veículo no seu limite de desempenho e qualquer fator externo, que não seja
facilmente controlável, pode ser fatal.
Os procedimentos criados neste trabalho servem para veículos de passeio ou para
veículos de competição, visto que se utiliza como base procedimentos de testes adotados por
grandes fabricantes de veículos com objetivo de ter certeza que o veículo será suficientemente
seguro para ser comercializado.
O presente trabalho tem como objetivo comparar diferentes condições de geometria de
direção e gerar um procedimento de testes que auxilie no desenvolvimento do comportamento
da dinâmica lateral do veículo. Para isso utiliza-se um veículo Formula SAE instrumentado
para validar o modelo virtual gerado em Adams/Car.
1.3.2 Objetivos Específicos
a) Estudar a geometria de direção e a influência de seus parâmetros no
comportamento do veículo;
b) Desenvolver um modelo de veículo completo em programa multicorpos, que
mostre resultados confiáveis para auxiliar no desenvolvimento de novos projetos;
c) Criar um procedimento de testes que possa ser simulado em Adams/Car e
reproduzido experimentalmente;
d) Fazer o levantamento de dados em veículo para validar o modelo gerado.
24
2 REVISÃO TEÓRICA
Deve-se primeiramente rever alguns conceitos básicos relacionados à geometria de
suspensão que são importantes para o entendimento do comportamento dinâmico do veículo.
Cada parâmetro apresentado resulta em características específicas de comportamento e serão
explicados em detalhe, pois o conjunto deles é que resulta em um veículo com satisfatório
comportamento dinâmico.
2.1 Terminologia
Na figura 1 pode-se ver diversos parâmetros relacionados à geometria da suspensão e
da direção de um veículo que serão detalhados a seguir.
Figura 1: Geometria do pino mestre
Fonte: Autor “adaptado de” Milliken, W. F. e Milliken, D. L. 1995, p.710
2.1.1 Pino mestre
Pino mestre é o eixo de rotação do esterçamento das rodas, é definido por uma linha
que passa pelos centros de articulação superior e inferior da manga de eixo em vista frontal.
Este eixo define outros dois parâmetros importantes, o braço a terra e o deslocamento axial
que serão descritos posteriormente.
Em vista lateral o ângulo definido pelo pino mestre é o ângulo de cáster. Nesta vista
são definidos mais dois parâmetros, o deslocamento do pino mestre e o rasto mecânico.
25
2.1.2 Deslocamento frontal do pino mestre
É a distância projetada no solo entre o eixo pino mestre e o centro do pneu em vista
frontal. Valores negativos tendem a estabilizar a trajetória retilínea do veículo em condições
de atrito diferentes entre um lado e o outro do veículo, principalmente para veículos com
tração dianteira.
Durante a movimentação do veículo para frente, a força aplicada na linha de centro do
pneu cria um momento com o deslocamento frontal do pino mestre. Este momento ocasiona
uma força no braço de direção, sendo que para valores negativos do braço a terra acarreta em
convergência dos pneus e para valores positivos acarreta em divergência. Dependendo da
aplicação do veículo é interessante ter convergência ou divergência estática para anular parte
deste efeito gerado durante o movimento. O conceito de convergência e divergência está
descrito no item 2.1.7, a seguir.
2.1.3 Deslocamento axial
Distância horizontal do centro do pneu ao eixo pino mestre na vista frontal. Para
valores positivos, que acontece quase na totalidade dos veículos, faz com que a frente do
veículo levante levemente no momento do esterçamento. Isto ajuda no retorno de volante para
manobras de baixa velocidade (abaixo de 15 km/h).
2.1.4 Deslocamento lateral do pino mestre
Distância horizontal do centro do pneu ao eixo pino mestre em vista lateral, muito
comum em veículos com duas rodas. Alterando o valor do deslocamento do pino mestre é
possível alterar o torque de auto-alinhamento gerado pelo cáster, desta forma é possível ter
altos valores de cáster sem o aumento exagerado do torque auto-alinhante.
26
2.1.5 Rasto mecânico
É distância projetada no solo entre o pino mestre e o centro do pneu em vista lateral,
como pode ser visto na figura 1. O rasto mecânico gera uma força de auto-alinhamento na
direção e é diretamente proporcional a força no volante de direção.
2.1.6 Ângulo de câmber
Ângulo entre o plano de simetria da roda e a vertical em uma vista frontal ou traseira.
Como pode ser visto na figura 2, câmber positivo é quando a parte superior do pneu está mais
para fora do carro que a parte inferior.
O aumento do câmber durante o rolamento da roda produz força lateral, por isso é
importante o seu ajuste para garantir a máxima área de contato do pneu com o solo em
qualquer situação de trabalho de suspensão ou rolagem do veículo. Este posicionamento é
importantíssimo para ter-se um melhor desempenho do pneu, pois assim, gera-se uma melhor
distribuição de carga, resultando em forças maiores e conseqüentemente atingindo maiores
acelerações laterais. Outros detalhes específicos sobre o comportamento do pneu serão
discutidos posteriormente.
Figura 2: Ângulo de câmber
Fonte: Autor “adaptado de” Rill 2007, p.5
2.1.7 Convergência e divergência
O ângulo entre a linha de centro do veículo e a linha de centro da roda, vistos de cima,
será positivo se o prolongamento das linhas de centro se cruzar na frente do veículo e será
chamado de convergência, por outro lado será negativo se o prolongamento das linhas se
27
cruzarem atrás do veículo e será chamado de divergência, este conceito pode ser visto na
figura 3. Valores excessivos acarretam desgaste prematuro dos pneus. A convergência pode
melhorar a estabilidade direcional e reduzir a tendência de trepidação das rodas.
Figura 3: Ângulos de convergência e divergência
Fonte: Autor “adaptado de” Rill 2007, p.4
2.1.8 Cáster
Cáster é o ângulo em vista lateral entre o pino mestre e a vertical. É considerado
positivo quando a parte superior da roda está inclinada para trás do veículo e negativo quando
a parte superior está inclinada para frente do veículo. Durante o esterço o cáster faz com que a
frente do veículo suba e desça, entretanto, enquanto um lado sobe o outro desce. Isso acaba
ocasionando uma diferença das forças normais sobre cada roda e conseqüentemente deixa o
veículo com o peso cruzado (forças normais maiores em uma roda dianteira e outra traseira
diagonalmente oposta), com isso o veículo pode ter, por exemplo, um comportamento sobre-
esterçante.
De acordo com Smith (1975), o cáster é parâmetro que mais influencia para obtermos
uma melhor estabilidade direcional. Estabilidade direcional é a habilidade que um veículo
possui em andar em linha reta com a mínima correção de esterçamento feita pelo condutor.
A estabilidade criada pelo cáster é resultado da força vertical, seja pelo peso estático
na roda ou pelo peso devido à transferência de carga em aceleração ou frenagem, portanto
quanto maior for o valor do cáster maior será esta estabilidade. Entretanto valores altos do
cáster durante o esterço acabam aumentando o valor da cambagem. Assim o valor do cáster
deve ser um compromisso entre quanto se quer de estabilidade direcional e quando câmber o
pneu aceita no esterçamento sem perder desempenho.
28
2.2 Pneu
As forças de aceleração de um carro de corrida no plano horizontal são originadas
principalmente nos pneus, um entendimento do comportamento dos pneus é a chave para
atingir os maiores diagramas “g-g” (Milliken, W. F.; Milliken, D. L., 1995, p.13).
2.2.1 Impressão do pneu no solo e aderência
A impressão do pneu no solo ou área de contato é a área em que os elementos de
borracha do pneu estão em contato com o solo. Os elementos de borracha na área de contato
ou estão aderidos ao solo ou estão escorregando no solo (Milliken, W. F.; Milliken, D. L.,
1995, p.14-15).
Aderência, conforme Milliken, W. F. e Milliken, D. L. (1995, p.14-15), é quando a
borracha é “atraída” ou “gruda” ao solo por causa de uma variedade de mecanismos,
incluindo um “engrenamento” mecânico à textura do pavimento e uma adesão molecular à
superfície. Quando o valor máximo do coeficiente de atrito é alcançado parte ou toda borracha
escorrega pelo solo. A força gerada depende da velocidade do escorregamento, carga
aplicada, tipo de borracha, características do solo, etc. A dinâmica deste processo é
extremamente complexa, em função disso não será discutido o comportamento dos pneus,
pois os conceitos básicos são suficientes para este trabalho.
Para se melhorar o desempenho de um veículo, principalmente durante o projeto,
deve-se prever qual pneu estará aderindo ao solo e qual estará escorregando, bem como as
forças associadas que surgem na área de contato, pois o limite da aceleração instantânea é
limitado pelas forças geradas na área de contato.
Na figura 4, a seguir, pode-se ver as forças, torques e ângulos que agem nos pneus de
acordo com a orientação padronizada pela SAE, tais propriedades são descritas nos itens
seguintes.
29
Figura 4: Sistema de coordenadas padrão SAE
Fonte: Autor “adaptado de” Gillespie 1992, p.339
2.2.2 Propriedades de esterçamento
As funções mais importantes que um pneu deve ter são:
a) Desenvolver forças laterais necessárias para controlar a direção do veículo;
b) Gerar aceleração lateral em curvas ou em trocas de pista e
c) Resistir a forças externas como rajadas de vento e inclinação lateral do
pavimento (Gillespie, 1992, p347-348).
2.2.2.1 Ângulo de deriva (Gillespie, 1992, p.348-351)
Ao submeter um pneu a forças laterais durante o rolamento, o pneu escorrega para o
lado. Um ângulo é gerado entre a direção que a roda aponta e a direção da trajetória. Este
ângulo é conhecido como ângulo de deriva. Para ajudar a compreensão do mecanismo que
acaba gerando o ângulo de deriva tem-se a figura 5, que é uma imagem esquemática
simplificada do comportamento do pneu.
30
Figura 5: Deformação em pneu girando sob força lateral
Fonte: Autor “adaptado de” Gillespie 1992, p.349
Durante a rotação do pneu os elementos da banda ao entrarem em contato com o solo,
na região denominada área de impressão do pneu no solo, tendem a seguir a trajetória do
movimento e com isso acabam se deformando lateralmente. Este processo acaba gerando
forças laterais e ocorre até o limite de aderência entre pneu e solo, a partir deste ponto ocorre
o escorregamento e o elemento em questão sai da região da área de impressão.
A integração das forças sobre a área de contato gera uma resultante de força lateral
com o ponto de aplicação no centróide da área de contato. A assimetria das forças geradas na
área de contato cria uma força resultante deslocada do centro do pneu a uma distância
conhecida como rasto pneumático. Pela convenção da SAE a força lateral deve ser
representada no centro da área de contato do pneu, por isso, nesta posição, a resultante é a
força lateral, F
y
e o torque de auto-alinhamento, M
z
. O valor do torque de auto-alinhamento é
igual ao produto da força lateral com o rasto pneumático.
O mecanismo descrito não é um fenômeno instantâneo, mas atrasa a progressão do
ângulo de deriva por causa da necessidade da deflexão da lateral dos pneus. Este atraso está
altamente relacionado à rotação do pneu, normalmente leva meia ou uma volta do pneu para
efetivamente atingir uma condição de força em regime permanente. Este fenômeno é
31
observado em baixas velocidades quando é aplicado, rapidamente, um esterçamento
considerável no volante do veículo.
A resposta de força lateral é similar ao mostrado na figura 6, abaixo.
Figura 6: Resposta da força Lateral para uma entrada degrau de esterço
Fonte: Autor “adaptado de” Gillespie 1992, p.349
Ao esterçar o volante, é necessária pelo menos meia volta do pneu para que haja
deflexão lateral e consequentemente força lateral. Este atraso é chamado de comprimento de
acomodamento e pode ser medido durante a perda de força em curvas quando o pneu está
operando em solo rugoso que resulta em grandes variações das forças verticais.
Quando a carga diminui ocorre escorregamento em toda área de contato e as paredes
laterais do pneu se alinham. O pneu deve então rolar sobre o comprimento de acomodamento
para conseguir gerar novamente força lateral. Como conseqüência percebe-se que o pneu
possui uma baixa capacidade de gerar forças laterais em solo rugoso. Para aumentar o
desempenho é necessário que se projete a suspensão para minimizar as variações de carga no
pneu.
Mais comumente, o que se espera da força lateral durante o rolamento do pneu é
caracterizado apenas em regime permanente (forças normais e ângulos de deriva constantes).
A relação entre o ângulo de deriva e força lateral pode ser levantada experimentalmente e é
exemplificada na figura 7, a seguir.
32
Figura 7: Propriedades da força lateral no pneu
Fonte: Autor “adaptado de” Gillespie 1992, p.350
Na figura 7 tem-se:
µ
d
– Coeficiente de atrito dinâmico
C
α
– Rigidez ao esterçamento [N/°]
Quando o ângulo de deriva é zero, o pneu está apontando para direção do movimento e
a força lateral é zero. Com os primeiros a 10˚ de ângulo de deriva a força lateral cresce
rapidamente e linearmente e os mecanismos mostrados nas figuras anteriores fazem efeito.
Entre 15˚ e 20˚ a força lateral atinge seu máximo (normalmente igual a µ
e
x F
z
) e começa a
diminuir quando a região de escorregamento aumenta na área de contato.
Onde:
µ
e
– Coeficiente de atrito estático
Outra propriedade importante para o ajuste e controle de estabilidade desejados no
veículo é dada pelo ângulo inicial da curva de força lateral versus ângulo de deriva, nesta
condição a tangente da curva no ângulo de deriva igual a zero resulta em um valor conhecido
como rigidez ao esterçamento, usualmente representado por C
α
.
0=
=
αα
δα
δ
y
F
C
(1)
33
As propriedades dos pneus em curva em função da carga e do ângulo de deriva são
exemplificadas na figura 8.
Figura 8: Exemplo da plotagem da força lateral versus ângulo de deriva para um pneu diagonal
Fonte: Autor “adaptado de” Gillespie 1992, p.351
O eixo vertical é a escala de força lateral. O eixo horizontal é a escala do ângulo de
deriva e força normal. Note que o ângulo de deriva e a força normal tem valores negativos.
Ângulos de escorregamento negativos geram forças laterais positivas e força normal negativa
gera força vertical positiva. Este gráfico mostra um bom formato para o mapeamento das
propriedades do pneu.
A rigidez ao esterçamento é influenciada por uma série de variáveis, são elas: medidas
do pneu e tipo, cargas, pressão de enchimento, desenho do pneu entre outros.
2.2.3 Força da cambagem
Outra forma de gerar força lateral em um pneu vem da rolagem em função do aumento
do ângulo de câmber, com este, uma força conhecida como força da cambagem é produzida.
O ângulo de inclinação é definido a partir da perpendicular do plano do solo, os valores
positivos correspondem à orientação com o topo da roda inclinada para dentro do veículo.
34
Como no ângulo de deriva, a força lateral com o ângulo de cambagem possui uma
característica relativa ao ângulo inicial da curva, conhecida como rigidez a cambagem, C
γ
, e é
definido pela equação:
0=
=
γγ
δγ
δ
y
F
C
(2)
Onde:
C
γ
– Rigidez à cambagem [N/°]
γ – Ângulo de cambagem [°]
Em valores absolutos, a rigidez a cambagem é normalmente de 10% a 20% da rigidez
ao esterçamento. Pode ser visto na figura 9 um exemplo de um gráfico da força lateral em
função da cambagem e carga para um veículo de passageiros.
Figura 9: Exemplo da plotagem da força lateral versus angulo de cambagem para um pneu diagonal
Fonte: Autor “adaptado de” Gillespie 1992, p.356
2.2.4 Força Lateral
A força lateral surge devido a reações entre o pneu e o solo, maiores acelerações
laterais ocorrerão apenas se maiores forças laterais forem atingidas, e isso só ocorre se houver
um melhor aproveitamento do pneu usando gráficos como mostrados nas figuras 8 e 9.
35
“O veículo faz curva devido às forças laterais que são aplicadas ao pneu” (Milliken,
W. F. e Milliken, D. L., 1995, p.15).
“De acordo com a norma SAE J670, a força lateral é originada no plano central do
pneu na região de contato com o solo, e é perpendicular à direção que a roda está direcionada
se não houver inclinação ou cambagem” (Milliken, W. F. e Milliken, D. L., 1995, p.15).
2.2.5 Força Longitudinal
É a componente da força que age no pneu no plano do solo e paralelo a intersecção do
plano da roda com o plano do solo (Gillespie, 1992, p339).
A força longitudinal é a componente que surge devido às acelerações longitudinais,
tanto na arrancada como na frenagem.
2.2.6 Força Normal
É a componente da força que age nos pneus pelo solo e é perpendicular ao solo. A
força normal é negativa em sua intensidade. o termo força vertical é definido como o valor
negativo da força normal, ou seja, é positivo em sua intensidade (Gillespie, 1992, p339).
2.2.7 Momento de sobre-giro
É o momento que age nos pneus pelo solo em torno da intersecção do plano central da
roda com o plano do solo (Gillespie, 1992, p339-340).
2.2.8 Torque de resistência ao rolamento
É o momento que age nos pneus pelo solo em torno de uma normal à intersecção do
plano da roda com o plano do solo (Gillespie, 1992, p340).
36
O torque de resistência ao rolamento ocorre devido ao atrito e perdas de todo conjunto
motriz e é sempre contrário ao movimento.
2.2.9 Torque de auto-alinhamento
É o momento que age no pneu pelo solo que é normal ao plano do solo. (Gillespie,
1992, p340).
Surge como resultante das forças geradas em torno do pino mestre, resultando em
convergência ou divergência durante a movimentação do veículo.
37
3 GEOMETRIA DE DIREÇÃO ACKERMANN
O estudo da geometria da direção e o comportamento resultante da escolha de uma
geometria específica m sendo estudados muitos anos. Constantemente são apresentadas
publicações sobre o assunto em diversos congressos. Basicamente existem duas formas de se
estudar a geometria de direção, geométrica e matematicamente. Cada autor justifica sua
escolha baseado em fatos, resultados ou simplesmente a premissas de projeto.
Entretanto, mesmo os livros mais conhecidos sobre dinâmica veicular não aprofundam
os cálculos sobre a geometria em si e tampouco falam sobre qual a variação do
comportamento do veículo ao variar os ângulos do braço de direção a partir do Ackermann
clássico.
O objetivo deste capítulo é explicar a teoria envolvida na geometria de Ackermann e
conceituar os cálculos necessários para um entendimento básico da geometria e do seu
comportamento.
3.1 Conceito
A geometria de Ackermann determina a forma que uma roda irá esterçar em relação a
outra, ou seja, se irão esterçar de forma paralela ou uma mais do que a outra.
Existem três possibilidades de geometrias Ackermann, conforme se pode ver na figura
10.
Figura 10: Geometrias de direção de Ackermann
Fonte: Autor “adaptado de” Milliken, W. F. e Milliken, D. L. 1995, p.714
38
Geometricamente, a geometria de Ackermann é definida prolongando-se linhas que
passam pelo centro do pino mestre e da rótula externa do sistema de direção no lado esquerdo
e direito do veículo.
Conforme Mitchell, Staniforth e Scott (2006), o Ackermann clássico possui um
esterçamento em que todas as rodas têm raios concêntricos quando a geometria tem as
características da figura 11, ou seja, o prolongamento dos braços de direção se encontrando
sobre o eixo traseiro e a caixa alinhada com as articulações externas dos tirantes. Infelizmente
os estudos a seguir mostram que este caso não tem o resultado esperado, formulou-se então,
uma solução que mostra uma otimização do esterço e apesar dos cálculos serem
simplificados, sem considerar os ângulos de deriva, obteve-se uma redução considerável do
erro do Ackermann.
Figura 11: Geometrias de direção de Ackermann, com a caixa de direção para trás do eixo
Fonte: Autor “adaptado de” Milliken, W. F. e Milliken, D. L. 1995, p.714
Altas acelerações laterais mudam este panorama consideravelmente. Os pneus operam
com ângulos de escorregamento consideráveis e as forças no lado interno são muito menores
que do lado externo da curva. Revendo as curvas de desempenho dos pneus, é percebido que
um menor ângulo de deriva é necessário com pouca força normal para atingir a máxima força
lateral em curvas. Se o veículo tem como geometria o Ackermann clássico, o pneu interno é
forçado a um ângulo de deriva maior do que o necessário para a máxima força lateral.
Arrastar o pneu interno por altos ângulos de deriva (acima do pico de forca lateral) aumenta a
temperatura do pneu e faz com que haja perda de velocidade. Para carros de corrida é comum
o uso de Ackermann paralelo ou até de Ackermann reverso (Milliken, W.F. e Milliken, D.L.,
1995, p714-715). Estes modelos são usados porque normalmente em pistas os raios das curvas
são grandes e o esterço é baixo e porque utilizando o veículo em seu limite o controle do pneu
externo a curva é mais importante por possuir maior carga.
39
Figura 12: Geometrias de direção de Ackermann, considerando ângulos de deriva
Fonte: Autor “adaptado de” http://www.smithees-racetech.com.au/ackerman.html
Um equívoco muito comum é dizer que a geometria Ackermann é feita para
compensar a diferença entre raios de giro das rodas direcionais, entretanto, uma geometria de
direção otimizada deve, para cada ângulo de esterço do volante fazer com que os diferentes
raios de giro de cada roda do veículo sejam concêntricos. A figura 12 é um bom exemplo para
visualizar-se esta condição onde os valores dos raios não são iguais, tanto no caso onde se
considera os ângulos de deriva quando no caso que estes não são considerados, sendo que o
segundo caso foi considerado para os cálculos mostrados a seguir.
3.2 Cálculo do Ackermann
O objetivo de um estudo específico da geometria é entender a relação de esterço entre
uma roda e a outra e o que pode ser feito alterando a geometria para otimizar o seu
comportamento.
É possível fazer estudos da progressão de esterço geometricamente, entretanto este
estudo é extremamente trabalhoso e difícil de se encontrar uma geometria otimizada que
minimize o erro do esterçamento e conseqüentemente o desgaste excessivo dos pneus.
40
Desta forma, opta-se por fazer um equacionamento matemático para entender a
progressão do esterçamento em cada condição do Ackermann. Estes cálculos, no entanto, não
mostraram os valores esperados, principalmente no caso do Ackermann clássico que deveria
resultar em um esterçamento com raios concêntricos em quaisquer condições de esterço,
apresentando erros consideráveis. Com isso foi necessário estudar algumas variações para
encontrar-se uma geometria que reduzisse o erro ou até deixá-lo igual a zero. Estudou-se,
individualmente, a influência da variação da posição longitudinal da caixa de direção (AE), do
comprimento do braço de direção (BC) e do comprimento do tirante de direção (CD) que
altera também o ângulo do braço de direção (λ). Nenhuma destas variações foi suficiente para
zerar o erro do Ackermann por completo, com isso viu-se a necessidade de fazer um estudo
mais complexo em que fosse possível fazer mais de uma variação ao mesmo tempo e
encontrar qual delas resultaria um menor erro. Em nenhum dos casos foram considerados os
ângulos de deriva, pois eles variam de roda para roda em cada condição de esterço e fazer
uma aproximação não mostraria valores exatos. A análise considerando o ângulo de deriva
será feita apenas nas simulações executadas no Adams/Car.
Criou-se uma rotina no programa Matlab que é apresentada no Apêndice, esta rotina
foi feita utilizando a figura 13 e as fórmulas seguintes.
Figura 13: Paralelogramo da geometria de direção
Tem-se então:
41
t
rDEBA
AE
=
ε
tan
(3)
Onde:
ε
ângulo de referência entre BA e BD que varia em função do esterçamento dado
pela variação do r
t
[°]
AE – deslocamento longitudinal da caixa de direção [mm]
BA metade da distância entre os centros dos pinos mestre na altura dos braços de
direção [mm]
DE – metade do comprimento da caixa de direção (de centro a centro das articulações)
[mm]
r
t
– deslocamento da cremalheira durante o esterço [mm]
222
)(
t
rDEBAAEBD +=
(4)
Onde:
BD distância de referência, usada para encontrar a variação do ângulo de esterço
[mm]
β
cos2
222
×××+= BDBCBDBCCD
BD
BC
CDBDBC
×
×
+
=
2
cos
222
β
(5)
Onde:
CD – comprimento do tirante de direção [mm]
BC – comprimento do braço de direção [mm]
β ângulo de referência entre BC e BD, que varia em função do esterçamento dado
pela variação do curso da caixa de direção, r
t
[°]
42
O ângulo estático do braço de direção, para r
t
=0, foi calculado conforme equação a
seguir:
ε
β
λ
=
90 (6)
Onde:
λ – ângulo do braço de direção [°]
Valores positivos do ângulo de direção representam que o braço de direção está
inclinado para dentro do veículo.
Variando-se valores do curso da caixa de direção (r
t
), pode-se calcular a progressão
dos ângulos da geometria. Esta variação resulta em valores de ângulo de esterçamento (δ) e
são calculados a partir da variação do ângulo λ em relação a sua posição inicial, portanto:
)()(
ii
εβεβδ
++=
(7)
ε
i
– ângulo de referência inicial entre BA e BD, para r
t
=0 [°]
β
i
– ângulo de referência inicial entre BC e BD, para r
t
=0 [°]
Uma forma muito comum de medir quanto está variando a geometria de direção em
relação ao Ackermann clássico é feita em função da variação em porcentagem do Ackermann
atual para o Ackermann clássico, desta forma o cálculo pode ser feito como mostrado a
seguir:
L
L
mannAc
a
×=100ker%
(8)
Onde:
%Ackermann – porcentagem do Ackermann [%]
L
a
= comprimento do Ackermann atual [m]
Utilizando se a rotina criada chegou-se nos valores da tabela 1.
43
Tabela 1 – Resultados encontrados com rotina criada no Matlab
Modelo 1
Modelo 2
Modelo 3
Modelo 4
Dados de Entrada
BA [mm]
562 562 562 562
DE [mm] 289 280 280 280
L [mm] 1600 1600 1600 1600
Valores otimizados
BC [mm]
71 71 71 86
CD [mm]
319 248 258 267
Parâmetros
AE [mm]
-101 54 67 83
A otimização dos valores foi feita em duas etapas, primeiro rodou-se a rotina
Ackermann 1
onde encontram-se os valores do braço de direção (BC) e do tirante de direção
(CD) e estes valores foram utilizados na rotina
Ackermann 2
onde novamente o valor do
braço de direção (BC) é otimizado mas, neste caso, encontra-se também a posição da caixa de
direção longitudinalmente (AE).
44
4 CURVAS EM REGIME PERMANENTE
4.1
Introdução
O comportamento em curva de um veículo a motor é uma característica desejável
quando se diz respeito ao desempenho relacionado à dirigibilidade. Dirigibilidade é um termo
usado para definir a forma da resposta que um veículo tem a partir das entradas dadas pelo
condutor, ou pela facilidade de se controlar, ou seja, dirigibilidade é uma forma de medir a
interação veículo-condutor.
O condutor e o veículo são considerados como um sistema fechado, significa que o
condutor observa a direção e posição do veículo e corrige sua entrada para atingir o
movimento desejado.
Sistema aberto refere-se às respostas do veículo para entradas de ângulos de direção
específicas e mais precisamente definidas como comportamento da “resposta direcional”.
A medida mais comum de resposta para sistemas abertos é o gradiente de sub-esterço.
Gradiente de sub-esterço é uma medida de desempenho analisada em condições de regime
permanente, embora a medição possa ser usada para pressupor propriedades sobre condições
que não são completamente regime permanente.
Um sistema aberto em curva, ou o desejo de resposta direcional, será examinado a
seguir. Primeiramente será analisado o comportamento ao contornar a curva em baixas
velocidades e em seguida serão consideradas as diferenças que surgem durante condições de
alta velocidade. A importância das propriedades dos pneus irá surgir nos casos de contorno de
curva em alta velocidade e naturalmente levará ao estudo das propriedades da suspensão que
influenciam ao contornar curvas.
45
4.2
Contornando curvas em baixa velocidade
Para curvas em baixa velocidade, como em manobras ao estacionar, normalmente
abaixo de 15 km/h, não existe ângulo de deriva e o pneu não gera forças laterais.
Geometricamente este conceito é representado na Figura 14.
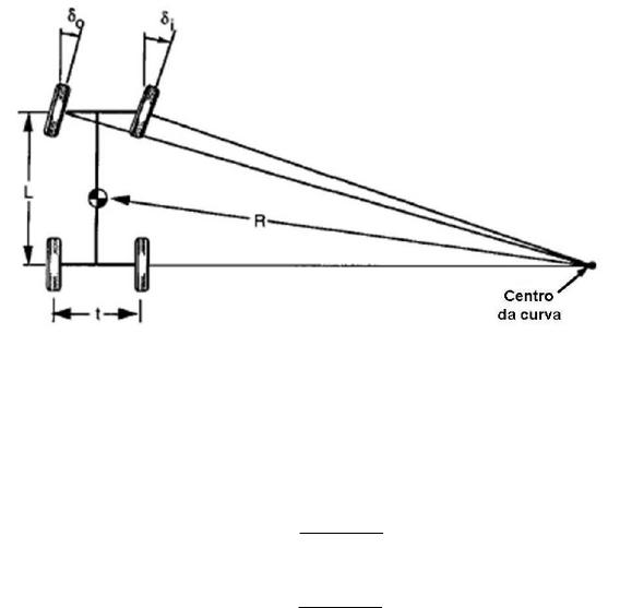
Figura 14: Geometria de um veículo contornando uma curva
Fonte: Autor “adaptado de” Gillespie 1992, p.197
Os ângulos das rodas dianteiras são definidos por:
)2/(
tan
tR
L
o
+
=
δ
(9)
)2/(
tan
tR
L
i
=
δ
(10)
Onde:
δ
i
– Ângulo de esterçamento da roda interna [˚]
δ
o
– Ângulo de esterçamento da roda externa [˚]
L – Distância entre-eixos [m]
R – Raio da curva [m]
t – Bitola [m]
46
O ângulo médio, ou ângulo de Ackermann, é definido por:
R
L
m
=
δ
tan
(11)
Onde:
δ
m
– Ângulo de Ackermann ou ângulo de esterçamento médio [˚]
4.3
Contornando curvas em alta velocidade
Para curvas em alta velocidade é necessário levar em conta as acelerações laterais e
para isso o ângulo de deriva estará presente em cada pneu, isso significa que a direção da
trajetória não será mais colinear com a linha de centro do pneu, e sim, em relação a uma
componente definida pelo ângulo de deriva.
4.4
Forças em curva nos pneus
Durante a curva o pneu desenvolve forças laterais e escorregamento enquanto gira.
Figura 15: Propriedades dos pneus em curva – Força X Ângulo de deriva
Fonte: Autor “adaptado de” Gillespie 1992, p.198
47
Como pode ser visto na figura 15, a força lateral, F
y
, para câmber igual zero e uma
força normal no pneu que tem seu valor aumentado à medida que o ângulo de deriva aumenta,
para ângulo de deriva menores que 5
o
, por ser linear, pode ser definida como:
α
α
CF
y
=
(12)
Existe uma grande relação entre a força lateral e a carga e com isso as propriedades do
pneu em curva também são chamadas de coeficiente de esterçamento que é a rigidez ao
esterçamento dividido pela carga e é denominado CC
α.
z
FCCC /
αα
=
(13)
Onde:
CC
α
– Coeficiente de esterçamento [N
y
/N
z
/˚]
4.5
Equacionamento para regime permanente em curvas
Para modelos em alta velocidade e grandes valores de raio de curva, maiores que o
entre eixos do veículo, é considerado para estudo o modelo de bicicleta, ou seja, apenas com
duas rodas, como pode ser visto na figura 16. Assim não é considerada diferença no ângulo de
escorregamento entre rodas externas e internas e conseqüentemente o ângulo é dado pelo
ângulo médio de Ackermann,
δ
m
, conforme visto anteriormente.
48
Figura 16: Modelo de bicicleta em curva
Fonte: Autor “adaptado de” Gillespie 1992, p.201
Onde:
α
f
– Ângulo de deriva das rodas dianteiras [˚]
α
r
– Ângulo de deriva das rodas traseiras [˚]
b – distância longitudinal do eixo dianteiro ao centro de gravidade [m]
c – distância longitudinal do centro de gravidade ao eixo traseiro [m]
Equacionando a partir da segunda lei de Newton, tem-se a seguinte equação:
=+=
R
MV
FFF
yryfy
2
(14)
Onde:
F
yf
– Força lateral no eixo dianteiro [N]
F
yr
– Força lateral no eixo traseiro [N]
M – Massa do veículo [kg]
49
V – Velocidade do veículo [m/s]
4.5.1
Gradiente de sub-esterço
Para o cálculo do gradiente de sub-esterço, K, usa-se a equação do ângulo de esterço
adicionando o ângulo de deriva dianteiro e subtraindo o ângulo de deriva traseiro, resultando a
equação a seguir:
gR
V
C
W
C
W
R
L
r
r
f
f
m
2
3.57
+=
αα
δ
(15)
Sendo que os ângulos de deriva são:
gRC
VW
f
f
f
α
α
2
=
(16)
gRC
VW
r
r
r
α
α
2
=
(17)
Onde:
W
f
– Peso no eixo dianteiro [N]
W
r
– Peso no eixo traseiro [N]
C
αf
– Rigidez ao esterçamento dos pneus dianteiros [N/˚]
C
αr
– Rigidez ao esterçamento dos pneus traseiros [N/˚]
g – Aceleração da gravidade [m/s
2
]
Portanto, o ângulo de esterço de forma simplificada é dado pela formula a seguir:
ym
K
R
L
a3.57 +=
δ
(18)
50
K – Coeficiente de sub-esterço [˚/g]
a
y
– Aceleração lateral [g]
A análise da equação 18 mostra importantes características de comportamento do
veículo, entre elas a relação entre o ângulo de esterço e o raio de curva e entre o ângulo de
esterço e a aceleração lateral. Além disso, mostra o gradiente de sub-esterço que quantifica o
esterçamento e a direção de entrada do esterço.
Com isso podem-se ter três possibilidades de comportamento de esterçamento
(Gillespie, 1992, p. 203):
4.5.1.1
Esterçamento Neutro
rf
r
r
f
f
K
C
W
C
W
αα
αα
=== 0
(19)
Ocorre quando as forças geradas no eixo dianteiro são iguais às geradas no eixo
traseiro em uma curva de raio constante, sem alteração no ângulo de esterço e variando
apenas a velocidade. Um veículo com característica de esterçamento neutro pode ser
acelerado lentamente mantendo um fixo de ângulo do volante e manterá o raio da curva
constante durante a manobra, como pode ser observado na figura 17.
4.5.1.2 Sub-esterçante
rf
r
r
f
f
K
C
W
C
W
αα
αα
>>> 0
(20)
Para uma curva de raio constante, o ângulo de esterço deve aumentar com a velocidade
na relação de K vezes a aceleração lateral, em g’s. Assim, aumenta linearmente com a
aceleração lateral e com o quadrado da velocidade. Neste caso, a aceleração lateral no CG
causa um escorregamento maior das rodas dianteiras do que das traseiras. Conseqüentemente
51
para aumentar a força lateral nas rodas dianteiras para manter o raio da curva, é necessário
aumentar o ângulo de esterço.
4.5.1.3 Sobre-esterçante
rf
r
r
f
f
K
C
W
C
W
αα
αα
<<< 0
(21)
Para uma curva de raio constante, o ângulo de esterço deverá diminuir conforme a
velocidade e a aceleração lateral aumentam. Neste caso, a aceleração lateral no CG causa um
escorregamento maior nas rodas traseiras do que nas dianteiras. A saída de traseira do carro
gira as rodas dianteiras para dentro da curva, diminuindo o raio da curva. O aumento da
aceleração lateral ocorrido faz com que a saída de traseira aumente ainda mais e o processo
continua a não ser que se reduza o ângulo de esterço para manter o raio original da curva.
A relação entre ângulo de esterço e velocidade bem como os comportamentos que o
veículo pode ter são melhores visualizados na figura 17, a seguir. Tal figura indica o valor do
ângulo de Ackermann para o esterçamento neutro e o valor limite para sub-esterço.
Figura 17: Variação do ângulo de esterço de acordo com a velocidade
Fonte: Autor “adaptado de” Gillespie 1992, p.204
52
4.5.1.4 Velocidade característica
De acordo com Gillespie 1992, para um veículo com característica sub-esterçante, o
nível de sub-esterçamento pode ser quantificado por um parâmetro conhecido como
velocidade característica. Velocidade característica, por definição, é simplesmente a
velocidade em que o ângulo de esterço necessário para fazer uma curva seja igual a duas
vezes o ângulo de Ackermann.
K
g
LV
car
3.57=
(22)
Onde:
V
car
– velocidade característica [m/s]
4.5.1.5 Velocidade crítica
no caso de um veículo sobre-esterçante, conforme Gillespie (1992), velocidade
crítica é aquela no qual, acima dela, o veículo fica instável.
Analisando-se a fórmula a seguir, pode-se notar que a velocidade crítica depende da
distância entre eixos, pode-se concluir então que para um mesmo nível de sobre-esterçamento,
veículos com maior entre-eixos terão uma maior velocidade crítica do que veículos com entre-
eixos mais curtos.
K
g
LV
crit
3.57=
(23)
Onde:
V
crit
– velocidade crítica [m/s]
A velocidade crítica é atingida no momento em que o ângulo do volante fica igual a
zero na curva, ou seja, a partir deste momento para aumentar a velocidade é necessário que o
ângulo de esterço seja negativo, esta situação também é conhecida como drift.
53
4.6 Equacionamento no Adams/Car
Será abordado a seguir o equacionamento utilizado pelo programa de cálculo
multicorpos Adams/Car. Em alguns casos, serão mostrados conceitos abordados, mas neste
caso, serão apresentados do ponto de vista de como é tratado e equacionado pelo programa.
4.6.1 Matriz de flexibilidade
4.6.1.1 Método computacional e características da suspensão e direção
Durante a análise de suspensão o Adams/Car calcula 38 características diferentes
baseadas na geometria da suspensão, na matriz de flexibilidade da suspensão, ou em ambas. A
geometria da suspensão refere-se à posição e orientação das peças relativas ao solo durante os
movimentos verticais, rolagem e esterçamento da massa suspensa (MD R2 Adams/Car help,
2006). Este posicionamento e orientação é feito considerando as coordenadas que definem as
articulações e pontos de interação entre as peças modeladas, também conhecidos como hard
points. Cada hard point deve ser criado e inserido no modelamento utilizando coordenadas
espaciais (x, y e z) em relação ao sistema de coordenadas de referência adotado.
A matriz de flexibilidade refere-se aos movimentos incrementais da suspensão devido
à aplicação incremental de forças no centro das rodas. O Adams/Car calcula a matriz de
flexibilidade da suspensão para cada posição durante o movimento de articulação. Razão de
arfagem e torque de alinhamento são variáveis calculadas pela matriz de flexibilidade da
suspensão (MD R2 Adams/Car help, 2006).
As variáveis de direção e suspensão são baseadas em:
a) Cálculo do eixo de esterçamento
b) Definição da matriz de flexibilidade
A matriz de flexibilidade para um sistema, [C], também conhecida como matriz
compliance, é definida como as derivadas parciais dos deslocamentos em função das forças
aplicadas:
54
]
F
X
[[C]
=
(24)
Se o sistema for linear, a matriz de rigidez pode ser usada para prever o movimento do
sistema devido às forças de entrada:
F}[C]{X}{
=
(25)
Desta forma, o elemento Cij da matriz é o deslocamento do sistema com i-ésimo grau
de liberdade devido à força no j-ésimo grau de liberdade.
O Adams/Car utiliza matrizes 12 x 12 para relacionar o movimento entre as rodas do
lado direito e esquerdo para forças e torques aplicados nos centros das rodas. O exemplo desta
matriz pode ser visto a seguir:
direitaroda
direitaroda
direitaroda
direitaroda
direitaroda
direitaroda
esquerdaroda
esquerdaroda
esquerdaroda
esquerdaroda
esquerdaroda
esquerdaroda
direitaroda
direitaroda
direitaroda
direitaroda
direitaroda
direitaroda
esquerdaroda
esquerdaroda
esquerdaroda
esquerdaroda
esquerdaroda
esquerdaroda
TZ
TY
TX
FZ
FY
FX
TZ
TY
TX
FZ
FY
FX
CCC
CC
C
C
CCC
CCC
CCC
AZ
AY
AX
Z
Y
X
AZ
AY
AX
Z
Y
X
_
_
_
_
_
_
_
_
_
_
_
_
_
_
_
_
_
_
_
_
_
_
_
_
)12.12()...2.12(),1.12(
...
...
)2.9(),1.9(
)1.8(
)1.7(
...
...
...
)12.3()...2.2(),1.3(
)12.2()...2.2(),1.2(
)12.1()...2.1(),1.1(
(26)
Por exemplo, o elemento C(3,3) é o movimento vertical (Z
roda_esquerda
) devido a uma
força vertical (Fz
roda_esquerda
) aplicada no centro da roda esquerda. O elemento C(3,9) é o
movimento vertical (Z
roda_esquerda
) devido a uma força vertical (Fz
roda_direita
) aplicada no centro
da roda direita. No caso de uma suspensão independente sem barra estabilizadora, C(3,9) é
zero, pois a roda esquerda não gera nenhuma força sobre a roda direita. Os outros elementos
da matriz são definidos de forma similar (MD R2 Adams/Car help, 2006).
55
4.6.1.2
Esterçamento por rolagem
É a relação entre o ângulo de esterço e o ângulo de rolagem
Este cálculo é feito por etapas:
Primeiro é calculado o ângulo de rolagem
t
K
CCCC
momentrolld
anglerolld
t
++
=
2
)9,9()3,9()9,3()3,3(
)_(
)_(
(27)
Onde:
K
t
– Rigidez do pneu
Em seguida é calculada a diferença de orientação entre os eixos das mangas de eixo
esquerda e direita
{
}
)9,6()3,6(),9,5()3,5(),9,4()3,4( CCCCCCw
l
=
(28)
{
}
)9,12()3,12(),9,11()3,11(),9,10()3,10( CCCCCCw
r
=
(29)
Onde:
w
l
– Coordenada do centro da roda dianteira esquerda
w
r
– Coordenada do centro da roda dianteira direita
A variação entre os vetores da manga de eixo do lado esquerdo e os vetores da manga
de eixo do lado direto é dada pelas derivadas parciais dos vetores:
ll
l
wcvw
momentrolld
wcvd
×=
)_(
)(
(30)
rr
r
wcvw
momentrolld
wcvd
×=
)_(
)(
(31)
56
Onde:
wcv
l
– Vetor de orientação do eixo da roda dianteira esquerda
wcv
r
– Vetor de orientação do eixo da roda dianteira direita
A mudança no ângulo de esterço devido à mudança no vetor de orientação do centro
da roda também é um vetor de derivadas parciais dado por:
{ }
0,,
0.1
)(
)_(
22
sxlsyl
sxlsylwcvd
anglesteerd
l
l
+
=
(32)
{ }
0,,
0.1
)(
)_(
22
sxrsyr
sxrsyrwcvd
anglesteerd
r
r
+
=
(33)
Onde:
sxl – Componente em X do vetor de orientação do eixo da roda dianteira esquerda
sxr – Componente em X do vetor de orientação do eixo da roda dianteira direita
syl – Componente em Y do vetor de orientação do eixo da roda dianteira esquerda
syr – Componente em Y do vetor de orientação do eixo da roda dianteira direita
A mudança no ângulo de esterço para uma mudança no momento de rolagem é
calculado usando a regra da cadeia:
=
)_(
)(
)(
)_(
)_(
)_(
momentrolld
wcvd
wcvd
anglesteerd
momentrolld
anglesteerd
l
l
ll
(34)
=
)_(
)(
)(
)_(
)_(
)_(
momentrolld
wcvd
wcvd
anglesteerd
momentrolld
anglesteerd
r
r
rr
(35)
Aplicando a regra da cadeia mais uma vez, o rolamento por esterço é:
57
=
)_(
)_(
)_(
)_(
._
momentrolld
anglerolld
momentrolld
anglesteerd
leftsteerroll
l
(36)
=
)_(
)_(
)_(
)_(
._
momentrolld
anglerolld
momentrolld
anglesteerd
rightsteerroll
r
(37)
4.6.1.3
Razão de rolagem da suspensão
A relação de rolagem da suspensão é um torque por grau de rolagem medido no centro
das rodas, é calculado aplicando-se uma força vertical na área de contado do pneu (MD R2
Adams/Car help, 2006).
tF
Z
×=
x
T
(38)
Onde:
T
x
Momento de rolagem da carroceria, sendo que é positivo no sentido horário
quando visto pela direção do eixo X positivo [Nm]
A distância vertical entre os centros das rodas,
Z, é dada por:
)9,9()3,9()9,3()3,3(
XXXXZ
+
=
(39)
A rolagem é calculada usando o deslocamento vertical total entre os centros das rodas
e a bitola:
t
Z
=
φ
tan
(40)
Onde:
φ
– Ângulo de rolagem
58
A relação de rolagem da suspensão é:
Z
t
T
raterollsusp
X
==
2
__
φ
(41)
4.6.1.4
Convergência e divergência
É o ângulo entre o eixo longitudinal do veículo e a linha de intersecção entre o plano
da roda e o plano XY (solo) (MD R2 Adams/Car help, 2006).
=
Y
X
leftangletoe
cos
cos
tan._
1
(42)
=
Y
X
rightangletoe
cos
cos
tan._
1
(43)
4.6.1.5
Razão de rigidez das rodas
Razão de rigidez das rodas é a rigidez vertical da suspensão em relação ao veículo
medido no centro da roda.
O Adams/Car calcula a relação da roda como o inverso do deslocamento em Z no
centro da roda devido às forças verticais aplicadas em ambas as rodas simultaneamente (MD
R2 Adams/Car help, 2006).
( )
)9,3()3,3(
1
._
CC
leftratewheel
+
=
(44)
( )
)9,9()3,9(
1
._
CC
rightratewheel
+
=
(45)
4.6.1.6
Ackermann
É a diferença entre o angulo de esterçamento da roda esquerda com a roda direita. Um
Ackermann positivo indica que a roda direita está esterçando mais que a esquerda.
59
anglesteerleftanglesteerrightackermann
____
=
(46)
4.6.1.7
Ângulo Ackermann
É o valor de ângulo teórico entre os ângulos das rodas esquerda e direita. Este ângulo é
calculado pela tangente do entre-eixos dividido pelo raio da curva. O valor é positivo para
curvas a direita (MD R2 Adams/Car help, 2006).
=
R
L
angleackermann
1
tan_
(47)
4.6.1.8
Erro do ângulo Ackermann
É a diferença entre o angulo de esterço e a geometria ideal de Ackermann. Como o
Adams/Car usa a roda interna para calcular o centro da roda, o erro do Ackermann para roda
interna é zero (MD R2 Adams/Car help, 2006).
)_____(._
anglesteelidealleftanglesteerleftlefterrorackermann
=
(48)
)_____(._
anglesteelidealrightanglesteerrightrighterrorackermann
=
(49)
4.6.1.9
Ângulo de esterçamento ideal
É o angulo de esterço, em radianos, para uma geometria de Ackermann clássico.
=
yR
radiusturn
basewheel
leftanglesteelideal
leftp
ˆ
_
_
tan.__
)(
1
(50)
=
yR
radiusturn
basewheel
rightanglesteelideal
rightp
ˆ
_
_
tan.__
)(
1
(51)
Onde:
R
p
– Centro da área de contado do pneu
60
Curvas para direita resultam ângulos positivos e raios de curvas.
a)
0
ˆ
)(
<yR
leftp
b)
0
ˆ
)(
>yR
rightp
c)
|Ângulo de esterço ideal da roda interna|>|ângulo de esterço ideal roda externa|
4.6.1.10
Porcentagem do Ackermann
É a relação entre o Ackermann atual e o Ackermann clássico expresso em
porcentagem, tendo como limites os valores de -999% a 999%, onde os valores negativos
correspondem ao Ackermann reverso (MD R2 Adams/Car help, 2006). Esta fórmula de
cálculo é importante para avaliarmos o comportamento da relação entre o Ackermann atual e
o clássico em diferentes posições do volante, entretanto na posição de volante a 0 grau para
rodas alinhadas simetricamente o valor será sempre 100%, e desta forma não demonstra o
valor de porcentagem estática em relação ao Ackermann clássico conforme demonstrado na
fórmula 8.
anglesteeridealleftanglesteeridealrightackermannideal
_______
=
(52)
rmannideal_acke
ackermann
kermannpercent_ac ×=
100
(53)
4.6.1.11
Ângulo de esterçamento
Angulo de esterçamento é o angulo medido entre a direção do veículo e a linha de
intersecção do plano do centro da roda com o solo (MD R2 Adams/Car help, 2006).
=
Y
X
leftanglesteer
cos
cos
tan._
1
(54)
=
Y
X
rightanglesteer
cos
cos
tan._
1
(55)
61
5 DESCRIÇÃO DO MODELO
Todo o desenvolvimento foi feito usando o veículo Fórmula FEI RS3 e a seqüência do
desenvolvimento foi feita de acordo com o fluxograma mostrado na figura 18:
Figura 18: Fluxograma de desenvolvimento
5.1
Desenvolvimento do modelo em CAD
Para iniciar um desenvolvimento de multicorpos, deve-se ter um modelo
tridimensional em CAD (
Computer Aided Design
) com o maior número de peças modeladas.
A equipe Fórmula utiliza o programa Unigraphics NX5 para modelar seu veículo, portanto
este foi utilizado para obtenção dos valores de massa, inércia e posição dos centros de
gravidade das peças que foram consideradas no modelamento feito no Adams/Car. A seguir,
na figura 19, pode ser visto o modelo do veículo.
D
D
e
e
s
s
e
e
n
n
v
v
o
o
l
l
v
v
i
i
m
m
e
e
n
n
t
t
o
o
d
d
o
o
m
m
o
o
d
d
e
e
l
l
o
o
e
e
m
m
C
C
A
A
D
D
D
D
e
e
s
s
e
e
n
n
v
v
o
o
l
l
v
v
i
i
m
m
e
e
n
n
t
t
o
o
d
d
o
o
m
m
o
o
d
d
e
e
l
l
o
o
e
e
m
m
p
p
r
r
o
o
g
g
r
r
a
a
m
m
a
a
m
m
u
u
l
l
t
t
i
i
c
c
o
o
r
r
p
p
o
o
s
s
(
(
A
A
d
d
a
a
m
m
s
s
/
/
C
C
a
a
r
r
)
)
C
C
o
o
n
n
s
s
t
t
r
r
u
u
ç
ç
ã
ã
o
o
d
d
o
o
p
p
r
r
o
o
t
t
ó
ó
t
t
i
i
p
p
o
o
A
A
q
q
u
u
i
i
s
s
i
i
ç
ç
ã
ã
o
o
d
d
o
o
s
s
d
d
a
a
d
d
o
o
s
s
E
E
l
l
a
a
b
b
o
o
r
r
a
a
ç
ç
ã
ã
o
o
d
d
o
o
s
s
t
t
e
e
s
s
t
t
e
e
s
s
e
e
s
s
i
i
m
m
u
u
l
l
a
a
ç
ç
ã
ã
o
o
p
p
r
r
é
é
v
v
i
i
a
a
R
R
e
e
a
a
l
l
i
i
m
m
e
e
n
n
t
t
a
a
ç
ç
ã
ã
o
o
d
d
o
o
s
s
d
d
a
a
d
d
o
o
s
s
d
d
e
e
e
e
n
n
t
t
r
r
a
a
d
d
a
a
n
n
o
o
p
p
r
r
o
o
g
g
r
r
a
a
m
m
a
a
A
A
n
n
á
á
l
l
i
i
s
s
e
e
d
d
o
o
s
s
r
r
e
e
s
s
u
u
l
l
t
t
a
a
d
d
o
o
s
s
C
C
o
o
n
n
c
c
l
l
u
u
s
s
ã
ã
o
o
62
Figura 19: Modelo CAD Fórmula FEI RS3
O conjunto de peças modeladas em CAD representa aproximadamente 85% do
protótipo, mesmo assim, o comparativo com um teste experimental feito para encontrar o
posicionamento do centro de gravidade do protótipo mostrou uma diferença inferior a 1% da
posição nos três eixos de coordenada. Isto forneceu confiabilidade para usarem-se os pesos e
momentos de inércia que são necessários como dados de entradas no modelamento de
multicorpos.
5.2
Desenvolvimento do modelo em programa multicorpos
Na figura 20 pode-se ver a imagem esquemática gerada no Adams/Car. Todas as peças
vistas são meramente ilustrativas, pois o Adams/Car não se baseia nas geometrias visualizadas
Figura 20: Modelo multicorpos Fórmula FEI RS3
63
para fazer seus cálculos. Tais cálculos são feitos utilizando propriedades que devem ser
inseridas manualmente para cada peça.
Utilizando os modelos do CAD iniciou-se o modelamento do veículo completo em
Adams/Car, a seqüência de desenvolvimento foi feita da seguinte forma:
a)
Análise dos modelos padrão (
templates
) de cada subsistema e correção das
coordenadas dos pontos de articulação utilizados em cada um deles;
b)
Obtenção das massas, momentos de inércia e localização do CG de cada peça
vindos do programa CAD e correção dos modelos padrão ou subsistemas;
c)
Levantamento experimental das curvas de força por velocidade dos
amortecedores;
d)
Levantamento experimental das curvas das molas;
e)
Levantamento da curva de torque por rotação do motor;
f)
Inserção no modelo de dados como relação de caixa de direção, relações de
transmissão, área frontal, coeficiente de arrasto aerodinâmico etc.;
g)
Verificação dos dados de pneu obtidos e análise dos parâmetros considerados;
h)
Considerou-se um piloto com 68 kg, valor solicitado pelo regulamento da
competição Formula SAE;
O modelo desenvolvido no Adams/Car possui a seguinte configuração:
Conjunto do veículo completo:
a)
Subsistema de direção;
b)
Subsistema da suspensão dianteira;
c)
Subsistema dos pneus e rodas dianteiros;
d)
Subsistema da suspensão traseira;
e)
Subsistema dos pneus e rodas traseiros;
f)
Subsistema do chassi e carroceria;
g)
Subsistema do trem de força.
Também foi utilizado um conjunto para estudo cinemático da suspensão dianteira e
sistema de direção conforme indicado abaixo:
64
Conjunto dianteiro:
a)
Subsistema de direção;
b)
Subsistema da suspensão dianteira;
c)
Subsistema dos pneus e rodas dianteiros.
5.2.1
Descrição dos subsistemas
5.2.1.1
Direção
O sistema de direção tem uma relação em graus de 3:1, sendo que o volante esterça no
total 180 graus e conseqüentemente isto resulta em um ângulo de esterço nas rodas de 30º
para cada lado. Este valor é obtido em um curso total de cremalheira de 60 mm.
Figura 21: Subsistema de direção
No subsistema de direção, figura 21, também foram adicionados os valores das
inércias, massas e posições de centro de gravidade o volante, coluna de direção, rolamento,
pinhão, cremalheira, caixa de direção, tirantes, juntas esféricas e parafusos.
65
5.2.1.2
Suspensão dianteira
A suspensão dianteira é do tipo duplo A com amortecedores acionados por um sistema
de vareta e balancim, também conhecido como
push-rod
.
A manga de eixo foi modelada com a possibilidade de alguns ajustes, entre eles a troca
do braço de direção. Com isso é possível substituir os braços de forma fácil e testar o veículo
com diferentes geometrias de direção.
Além da geometria original do protótipo, foram criados mais três modelos de
geometria de Ackermann diferentes. Estes modelos foram definidos utilizando a rotina criada
em Matlab visando um menor erro de Ackermann para cada geometria. Posteriormente, cada
uma dessas geometrias foi analisada no Adams/Car para verificar qual delas fornece um
melhor comportamento dinâmico. Os modelos foram denominados da seguinte forma:
a)
Modelo 1
: conforme projeto original do protótipo, com caixa a frente do eixo e
com a intersecção da projeção dos braços de direção entre o lado esquerdo e direito a
aproximadamente 600 mm à frente do eixo traseiro, que representa 45% de Ackermann e um
ângulo do braço de direção de 38º.
b)
Modelo 2
: a intersecção da projeção dos braços de direção entre o lado esquerdo e
direito está para frente do eixo traseiro, o valor foi otimizado pelos cálculos feitos em Matlab
para que fosse reduzido o erro de esterçamento entre as rodas mantendo os raios de giro de
cada roda concêntricos. Esses cálculos resultaram em um ângulo do braço de direção de 28,5º
e 65% de Ackermann. Este modelo deve mostrar uma tendência mais sobre-esterçante em
curvas;
c)
Modelo 3
: a intersecção da projeção dos braços de direção entre o lado esquerdo e
direito está sobre eixo traseiro, na posição estática com os pneus alinhados, ou seja, 100% de
Ackermann. Este modelo deve apresentar um comportamento mais neutro em curvas;
d)
Modelo 4
: para ter-se uma idéia de como seria um modelo com a intersecção da
projeção dos braços de direção entre o lado esquerdo e direito atrás do eixo traseiro, este ficou
com 200% de Ackermann e deve apresentar uma tendência mais sub-esterçante em curvas.
Como primeira verificação feita ao gerar geometrias com diferentes ângulos de
Ackermann, percebeu-se que cada modelo ficou com diferentes raios de giro. Na tabela 2 são
66
relacionados os valores dos raios de giro mínimo para cada modelo. Esta variação terá
influência nos resultados obtidos:
Tabela 2 – Especificações técnicas
Raio de giro
Modelo 1 5,180 m
Modelo 2 4,272 m
Modelo 3 5,041 m
Modelo 4 6,680 m
Na figura 22 pode-se ver a geometria da suspensão dianteira:
Figura 22: Subsistema da suspensão dianteira
As peças consideradas para inserção das propriedades no caso da suspensão dianteira
foram: braço superior, braço inferior, manga de eixo, braço de direção, vareta de acionamento
do amortecedor, balancim, amortecedor, mola, pinça de freio, juntas esféricas e parafusos.
A suspensão dianteira usa molas com 23 N/mm de constante de elástica, a curva
utilizada pode ser vista na figura 23:
67
Figura 23: Curva da mola dianteira
O amortecedor utilizado é da marca FOX pressurizado, utilizado em bicicletas. Ele
possui 15 regulagens para compressão e 15 regulagens para extensão. Foi realizado um
levantamento de todas as curvas de compressão e extensão em um dinamômetro específico
para amortecedores. Com isso obtiveram-se curvas de força por deslocamento e de força por
velocidade para cada uma das regulagens podendo combinar todas elas e simular mais de 200
casos. No caso específico desta análise utiliza-se apenas uma combinação que gerou a curva
mostrada na figura 24, e é a combinação utilizada no veículo durante os testes.
Figura 24: Curva do amortecedor dianteiro
68
5.2.1.3
Pneus e rodas dianteiros
O modelo em Adams/Car dos pneus, Hoosier 13” x 7.0” @ 12psi, foi obtido através da
aquisição de um banco de dados específico para veículos Formula SAE, com levantamento
feito em dinamômetro por uma empresa especializada, a
Stackpole Engineering Services Inc
.
Portanto, o modelo usado tem exatamente as características do pneu do veículo. Este modelo
foi recebido no formato de arquivo utilizado pelo Adams/Car e utiliza como formulação o
Pacejka 2002.
O único ajuste feito nas curvas do pneu foi em relação aos coeficientes de atrito
longitudinal e lateral, pois durante a aquisição em dinamômetro usa-se um tipo de material
que simula o asfalto, entretanto os valores resultantes podem ser diferentes dos valores da
pista em que o veículo será testado, desta forma é recomendado pela
Stackpole
que sejam
feitos destes dinâmicos com um protótipo e de acordo com valores aquisitados por
acelerômetros longitudinais e laterais e sejam feitas correções dos valores dos coeficientes de
atrito.
Chega-se então à conclusão que os fatores de correção deveriam ser 72% dos fatores
originais das curvas.
Figura 25: Subsistema dos pneus e rodas dianteiros
69
Ao inserir os dados das geometrias dos pneus foram consideradas as massas e inércias
de todas as peças girantes acopladas à roda, portanto, a própria roda, pneu, disco de freio,
cubo de roda, rolamentos e parafusos. O modelo representativo dos pneus e rodas dianteiros
pode ser visto na figura 25.
5.2.1.4
Suspensão traseira
A suspensão traseira como na dianteira, é do tipo duplo A com amortecedores
acionados por um sistema de vareta e balancim, porém com uma barra adicional de controle,
como pode ser visto na figura 26.
Figura 26: Subsistema da suspensão traseira
A suspensão traseira usa molas com 31 N/mm de constante de elasticidade, os
amortecedores são iguais aos dianteiros, entretanto a regulagem é diferente, as curvas de mola
e amortecedor traseiros podem ser vistas nas figuras 27 e 28, respectivamente.
70
Figura 27: Curva da mola traseira
Figura 28: Curva do amortecedor traseiro
5.2.1.5
Pneus traseiros
Os pneus traseiros têm as mesmas dimensões e características dos pneus dianteiros.
71
5.2.1.6
Chassi e carroceria
O modelamento do subsistema da carroceria foi feito considerando as massas, posição
de CG e momentos de inércia de itens como chassi, bateria, radiador, piloto, pedaleira e a
carroceria, Na figura 29 pode-se ver tais itens considerados.
Este subsistema também possui parâmetros como área frontal e coeficiente de arrasto
aerodinâmico.
Figura 29: Subsistema da carroceria - Fórmula FEI
5.2.1.7
Trem de força
O motor utilizado no protótipo tem 600 cilindradas, original da Honda CBR 600 RR,
como se usa um restritor de ar, a potência máxima do motor medida em dinamômetro de rolo
é de 56,6 kW @ 12650 rpm.
Como a curva foi aquisitada em um dinamômetro de rolo, pode-se ter um desvio por
causa das perdas que são estimadas.
72
O Adams/Car utiliza curvas parciais interpoladas entre pelo menos duas curvas pré-
definidas no caso de análises que utilizem variação da posição de borboleta, como nha-se
apenas a curva de torque máximo (100% de borboleta) estimou-se uma curva a 10%, como
pode ser visto na figura 30.
Torque [Nmm] x Rotação [rpm]
0
10000
20000
30000
40000
50000
60000
70000
80000
0
10
0
0
20
0
0
3
0
00
4000
5000
6000
7000
8000
9000
1
0
000
11000
12000
13000
Rotação [rpm]
Torque [Nmm]
Torque a 10% N.mm
Torque a 100% N.mm
Figura 30: Curva Torque X Rotação - Fórmula FEI RS3
Como o modelo do trem de força é complexo e não o tem-se totalmente detalhado, o
peso foi medido e a posição do CG foi estimada experimentalmente, entretanto, o momento
de inércia do conjunto foi estimado em CAD a partir de um modelo simplificado. Além do
motor e da transmissão originais da moto foram considerados no modelamento o coletor de
admissão completo com corpo de borboleta, coletor de escape, escapamento, semi-eixos,
coroa pinhão, corrente e homocinéticas. O modelo com o nível de detalhamento modelado
pode ser visto na figura 31, a seguir:
73
Figura 31: Subsistema do trem de força - Fórmula FEI
As relações de transmissão utilizadas são originais da moto Honda, entretanto a sexta
marcha foi removida. Tais relações podem ser vistas na tabela 3.
Tabela 3: Relações de transmissão
Relações de transmissão
Relação primária 2,111
1
a
Marcha 2,666
2
a
Marcha 1,937
3
a
Marcha 1,611
4
a
Marcha 1,409
5
a
Marcha 1,260
Relação final 3,750
74
5.2.1.8
Freios
Os freios no Adams/Car não são dinâmicos, ou seja, não existem mecanismos atuando
para ocasionar frenagem. A frenagem é feita matematicamente aplicando um torque de
frenagem que é calculado utilizando os parâmetros que podem ser vistos na tabela 4.
Tabela 4: Parâmetros do freio – Adams/Car
Descrição Parâmetro Valor
Razão de frenagem dianteira Pvs_front_brake_bias 0.6
Coeficiente de atrito dianteiro Pvs_front_brake_mu 0.4
Raio efetivo de aplicação do pistão dianteiro [mm] Pvs_front_effective_piston_radius 117.0
Área do pistão dianteiro [mm
2
] Pvs_front_piston_area 635.0
Offset da roda dianteira [mm] Pvs_front_rotor_hub_wheel_offset 13.2
Largura do cubo da roda dianteira [mm] Pvs_front_rotor_hub_width 32.0
Espessura do disco dianteiro (referenciada pela face
interna do cubo) [mm]
Pvs_front_rotor_width -4.0
Porcentagem máxima de frenagem permitida [%] Pvs_max_brake_value 100.0
Coeficiente de atrito traseiro Pvs_rear_brake_mu 0.4
Raio efetivo de aplicação do pistão traseiro [mm] Pvs_ rear_effective_piston_radius 117.0
Área do pistão traseiro [mm
2
] Pvs_ rear_piston_area 635.0
Offset da roda traseira [mm] Pvs_ rear_rotor_hub_wheel_offset 13.2
Largura do cubo da roda traseira [mm] Pvs_ rear_rotor_hub_width 32.0
Espessura do disco traseiro (referenciada pela face
interna do cubo)
Pvs_ rear_rotor_width -4.0
5.3
Construção do protótipo
Paralelamente à criação do modelo em Adams/Car e do próprio modelo em CAD é
possível iniciar a construção do protótipo. No caso deste desenvolvimento já tínha-se o
protótipo construído sendo que apenas algumas modificações estavam sendo feitas para
otimização de projeto e para redução de massa das peças, visto que este protótipo é usado em
uma competição anual entre universidades. Uma foto deste protótipo pode ser vista na figura
32, a seguir:
75
Figura 32: Protótipo Fórmula FEI RS3
5.3.1
Especificações técnicas
Na tabela 5 podem ser vistos alguns dados técnicos do protótipo RS3, valores como
comprimento, largura, altura, bitolas e entre-eixos foram definidos como premissas de projeto,
sendo que alguns deles têm valores mínimos dados como pré-requisitos do regulamento da
competição. O peso mostrado foi ajustado no modelo de acordo com o peso real do protótipo
com piloto.
A altura do centro de gravidade foi verificada usando-se uma mesa para inclinar o
veículo e pesá-lo, pode-se assim, calcular a altura do centro de gravidade real do protótipo, o
resultado mostrou uma diferença menor que 2%.
A área frontal foi obtida no programa CAD e o coeficiente aerodinâmico foi obtido a
partir de uma simulação feita em um programa de CFD (
Computer Fluid Dynamics
)
76
Tabela 5 – Especificações técnicas
Especificações técnicas
Comprimento 2,820 m
Largura 1,442 m
Altura 1,120 m
Bitola dianteira 1,270 m
Bitola traseira 1,221 m
Entre-eixos 1,600 m
Peso total considerando piloto 2884 N
Altura do centro de gravidade 0,309 m
Distribuição de peso 49% dianteiro e 51% traseiro
Coeficiente aerodinâmico 0,72
Área frontal 0,9 m
2
5.4
Análises estáticas
5.4.1
Análise da geometria de direção
Foram gerados alguns gráficos da geometria de direção para mostrar a similaridade
entre modelos e verificar se as diferenças encontradas nos resultados foram influenciadas
principalmente pela variação do ângulo de Ackermann.
A análise do esterçamento das rodas pode ser feito a partir de um ângulo determinado
ou pelo deslocamento linear na caixa de direção ao ponto que um deslocamento vertical é
aplicado na roda simulando o trabalho da suspensão.
Esta combinação gera alguns gráficos usados para analisarmos o comportamento do
sistema de direção.
Para esta análise no Adams/Car, foi utilizado o conjunto dianteiro, descrito
anteriormente.
77
Figura 33: Esterçamento: Ackermann
O valor do Ackermann, figura 33, é a diferença entre o ângulo das rodas esquerda e
direita para cada geometria testada, esta diferença é conseqüência das diferentes porcentagens
de Ackermann definidas anteriormente e são responsáveis por todas as variações de
comportamento dinâmico que serão mostrados a seguir.
Figura 34: Esterçamento: Ângulo Ackermann
O ângulo de Ackermann, figura 34, é o ângulo de esterço na roda e neste caso é
mostrado em função do ângulo de esterçamento do volante, as curvas correspondem apenas
ao esterçamento da roda esquerda. Considerando o
Modelo 1
como referência, pode-se notar
que o
Modelo 3
possui um comportamento de esterçamento similar a ele, o
Modelo 2
tem um
esterçamento maior e o
Modelo 4
tem o esterçamento menor que o
Modelo 1
.
78
Figura 35: Esterçamento: Erro do Ackermann
O erro do Ackermann, figura 35, representa a diferença entre o ângulo da geometria
atual e o ângulo ideal determinado pelo Adams/Car, que pode ser visto na figura 36. Este erro
foi minimizado para cada geometria adotada utilizando-se a rotina criada em Matlab.
Figura 36: Esterçamento: Ângulo de esterçamento ideal nas rodas
A partir de uma análise de esterçamento podem-se obter gráficos da razão de rigidez
das rodas e de esterçamento por rolagem, como pode ser visto nas figuras 37 e 38,
respectivamente.
79
Figura 37: Esterçamento: Razão de rigidez das rodas
Figura 38: Esterçamento: Esterçamento por rolagem
5.4.2
Análise da geometria de suspensão
A análise do deslocamento da roda no trabalho de suspensão é fundamental para
entender-se o comportamento dinâmico que a suspensão irá apresentar. Neste caso, também
pode estar incorporado no modelo em estudo, o subsistema de direção.
Apesar de existirem outros modelos prontos de analises de suspensão do Adams/Car
optou-se por usar apenas o Curso Paralelo de Roda que mostra de forma clara o
comportamento de um conjunto de suspensão.
80
Com relação ao estudo da geometria de suspensão fizeram-se apenas análises do
ganho de cambagem (figura 39) e de convergência/divergência (figura 40) pelo curso da
suspensão, pois são os fatores que poderiam influenciar no resultado das análises dinâmicas.
Figura 39: Curso paralelo: Câmber
A variação da cambagem durante o curso vertical não sofreu influência pela variação
do Ackermann, conseqüentemente as forças geradas pelo pneu serão equivalentes e apenas
terão variação durante o esterço.
O comparativo de
bump-steer
(esterçamento devido ao trabalho da suspensão)
dianteiro nas três versões de Ackermann escolhidas mostra que as geometrias têm um
comportamento que pode ser afetado pelas diferentes geometrias. Entretanto neste caso, por
não haver ondulação na pista de testes e os testes dinâmicos consideram a rolagem entende-se
que estas diferenças afetam pouco o comportamento dinâmico do veículo da forma analisada.
Figura 40: Curso paralelo: Convergência e divergência
81
No caso da geometria inicial,
Modelo 1
, é visualizado um comportamento um pouco
diferente, pois a caixa de direção, neste caso, está para frente do eixo dianteiro, como pode ser
visto a seguir.
5.5
Análises Dinâmicas
5.5.1
Fish hook
O
fish hook
é uma manobra que tem sua trajetória em forma de gancho e tem como
objetivo analisar a resistência ao capotamento do veículo. Esta manobra é feita em duas
partes:
A primeira parte consiste em manter o maior esterço possível em uma direção até que
a razão de rolagem seja zero. Após isso é feita a segunda parte da manobra na qual é feito um
rápido esterço na direção contrária, mantendo por pelo menos mais três segundos.
Este procedimento deve ser feito até que seja atingido o máximo de aceleração lateral,
caso as rodas internas percam contato com o solo, não deve ser ultrapassado o limite de 50
mm de distância com o solo para que o teste seja considerado válido.
A velocidade inicial ideal utilizada deve estar entre 30 km/h e 70 km/h e a manobra é
feita sem nenhum tipo de aceleração dada pelo motor, começando com a velocidade inicial
estabelecida e desacelerando sem ação de freio motor ou freios.
O teste iniciou a 40 km/h, pois acima disso ocorria um alto escorregamento de pneu.
Levou-se 1 segundo para ir de 0 a 90º do ângulo do volante para esquerda, manteve-se 1
segundo nesta posição, mais 1 segundo para girar 180º para direita, ou seja, 90º para voltar
para posição inicial e mais 90º para o esterçamento total para direita e finalmente manteve-se
1 segundo nesta posição. Não se manteve mais tempo, pois a velocidade final era baixa não
impactando nos resultados obtidos.
82
Pode-se ver na figura 41 a curva de entrada dos ângulos do volante em função do
tempo da simulação. Para os quatro modelos foram utilizados exatamente os mesmos dados
de entrada.
5.5.1.1
Fish hook -
Ângulo de volante
Figura 41: Fish hook: Esterçamento
5.5.1.2
Fish hook -
Velocidade
Como resultado obteve-se as curvas de velocidade em função do tempo que podem ser
vistas na figura 42.
Figura 42: Fish hook: Velocidade
83
O
Modelo 4
manteve maior velocidade durante todo o percurso. E atingiu uma
aceleração lateral maior no último trecho demonstrando ter maior estabilidade, como pode ser
visto a seguir na figura 43.
5.5.1.3
Fish hook -
Aceleração lateral
Figura 43: Fish hook: Aceleração Lateral
5.5.1.4
Fish hook -
Aceleração longitudinal
Figura 44: Fish hook: Aceleração Longitudinal
84
A aceleração longitudinal, figura 44, no caso do Fish hook mostra a desaceleração do
veículo, portanto valores menores são ideais para se perder menos velocidade. Como era de se
esperar o
Modelo 4
teve um melhor resultado.
5.5.1.5
Fish hook -
Escorregamento lateral
Pode-se perceber analisando a figura 45, que o menor escorregamento lateral do
Modelo 4
em relação aos outros modelos foi um fator fundamental para manter a velocidade
mais alta e ter uma baixa desaceleração.
Figura 45: Fish hook: Escorregamento lateral
5.5.1.6
Fish hook -
Angulo de rolagem
Figura 46: Fish hook: Ângulo de Rolagem
85
O
Modelo 4
teve um maior ângulo de rolagem em conseqüência da maior aceleração
lateral atingida no trecho final do teste, como pode ser visto na figura 46.
5.5.1.7
Fish hook -
Aceleração lateral X Ângulo de volante
O gráfico da aceleração lateral pelo ângulo de volante, figura 47, é importante para
entender a resposta obtida em função da entrada dada.
Figura 47: Fish hook: Aceleração lateral X Ângulo de volante
5.5.1.8
Fish hook -
Aceleração lateral X Velocidade
Velocidades maiores em curva com maiores acelerações laterais indicam veículos com
maior desempenho, como pode ser visto na figura 48, pode-se ver que o
Modelo 4
teve
resultado melhor, seguido do
Modelo 3.
86
Figura 48: Fish hook: Aceleração lateral X Velocidade
5.5.1.9
Fish hook -
Esterçamento por rolagem
A relação entre quanto se esterça o volante e quanto o veículo rola pode ser visto na
figura 49.
Figura 49: Fish hook: Esterçamento por rolagem
5.5.2
Single lane change
(mudança de faixa)
O
Single lane change
é uma manobra feita para se observar o comportamento do
veículo em uma troca de pista feita rapidamente, este é um caso comum onde se pode perder o
controle do veículo, rodando na pista ou até mesmo capotando.
87
A análise foi feita com velocidade inicial de 70 km/h com esterço máximo de 90
o
de
esterço de volante iniciando o ciclo após 1 segundo.
5.5.2.1
Single lane change
- Velocidade
Na simulação do
single lane change
o
Modelo 2
obteve melhor resultado que o
modelo1, diferente do que havia ocorrido no
fish hook
, já o
Modelo 4
nesta simulação
também teve o melhor resultado.
Figura 50: Single lane Change: Velocidade
5.5.2.2
Single lane change
- Aceleração lateral
88
Figura 51: Single lane Change: Aceleração Lateral
Observa-se que na análise
Single lane change
, como aconteceu no
Fish hook
o
Modelo 4
conseguiu manter uma velocidade maior no final do percurso e ainda obteve alguns
picos de aceleração lateral maiores que os outros modelos.
5.5.3
Ramp Steer
(Entrada rampa de esterço)
Consiste em fazer um incremento contínuo de esterço com uma razão pré-definida,
começando de 0 grau até a aceleração lateral máxima suportada, sendo que esta deve ser no
mínimo 0,5g.
A análise iniciou a 60 km/h em 3
a
marcha com valor máximo de ângulo de esterço de
volante de 90
o
iniciando após 1 segundo e com tempo total da análise de 5 segundos.
5.5.3.1
Ramp Steer
- Velocidade
O
Modelo 4
, na simulação de
ramp steer
, mais uma vez obteve melhor resultado. Pois
pode-se perceber na figura 52 que manteve uma maior velocidade durante o percurso.
Figura 52: Ramp Steer: Velocidade
89
5.5.3.2
Ramp Steer
- Aceleração lateral
Figura 53: Ramp Steer: Aceleração Lateral
Mais uma vez a simulação mostrou uma maior velocidade durante o percurso para o
Modelo 4
, mas neste caso a aceleração lateral foi maior apenas no final da simulação, como
pode-se perceber analisando a figura 53.
5.5.4
Skidpad
(Simulação de curva com raio constante)
Esta simulação tem como objetivo analisar o aumento da aceleração lateral do veículo
ao passo que a velocidade aumenta, mas mantendo o raio da curva. Nesta análise também é
possível determinar se o carro tem comportamento sub ou sobre-esterçante.
O raio da curva foi fixado em 10 metros, para que se pudesse reproduzir os testes do
Adams/Car na pista de testes.
Para não haver influência de transferências de carga bruscas a aceleração lateral deve
aumentar em uma razão que não seja superior a 0.2m/s
2
/s.
Os modelos não estavam gerando respostas precisas para a simulação de
Skidpad
,
mostrando alguma perturbação nas curvas de aceleração lateral e nas curvas dos ângulos de
escorregamento lateral, mesmo assim os resultados foram publicados, pois é possível
comparar e tirar uma resposta conclusiva em relação à tendência que cada curva possui.
90
A análise iniciou a 25 km/h aumentando até 50 km/h em 20 segundos com raio de giro
de 10 metros.
5.5.4.1
Skidpad
- Aceleração lateral
Na simulação de
Skidpad
os modelos tiveram comportamento semelhante enquanto o
esterçamento aumentava para compensar o escorregamento, após 12 s o esterço total foi
atingido e apenas após este ponto pode-se observar na figura 54 uma diferença considerável
entre os modelos.
Figura 54: Skidpad: Aceleração Lateral
5.5.4.2
Skidpad
- Ângulo de rolagem da carroceria
Apesar de valores similares para aceleração lateral notou-se uma pequena diferença no
ângulo de rolagem da carroceria, como pode-se verificar na figura 55.
91
Figura 55: Skidpad: Ângulo de rolagem da carroceria
5.5.4.3
Skidpad
- Ângulo de escorregamento lateral
Mais uma vez não se notou diferenças consideráveis entre os modelos na análise do
ângulo de escorregamento lateral enquanto o esterçamento aumentava progressivamente,
notou-se uma diferença apenas após o limite de esterçamento ter sido atingido, conforme
figura 56.
Figura 56: Skidpad: Ângulo de escorregamento lateral
92
5.5.4.4
Skidpad
- Ângulo de esterço pela velocidade
Figura 57: Skidpad: Ângulo de esterço pela velocidade
A análise de
Skidpad
não mostrou resultados que fossem conclusivos para indicar um
melhor modelo, entretanto desta análise pode-se traçar as curvas de esterço por velocidade ,
como na figua 57, que indicam que todos os modelos são sub-esterçantes, apesar das grandes
diferenças da porcentagem do Ackermann entre os quatro modelos.
93
6 AQUISIÇÃO DOS DADOS
6.1
Instrumentação do protótipo
O protótipo foi instrumentado com um
EVO3 Pro
da
AIM Sportline
. Este equipamento
é composto de uma base de aquisição, programa
Race Studio 2
para análise dos dados
aquisitados e de diversos sensores que foram adquiridos separadamente. Os sensores
utilizados são listados com suas especificações no Anexo A. A seguir podemos ver na figura
58 o software fornecido pela AIM para fazer o coleta e análise dos resultados aquisitados. Em
seguida tem-se, na figura 59 algumas fotos do equipamento e uma vista esquemática do
equipamento e de seus sensores.
Figura 58: Programa Race Studio 2
94
Figura 59: Vista esquemática do equipamento
95
7 TESTES DINÂMICOS COM PROTÓTIPO
Fez-se a preparação do protótipo para uma bateria de testes para serem utilizados para
validação do modelo. Utilizaram-se os parâmetros estipulados em projeto como convergência,
cambagem, pressão de pneu de acordo com a curva disponível entre outros.
Figura 60: RS3 – preparação do protótipo
Figura 61: RS3 – teste de aceleração
96
Figura 62: RS3 Fish hook
Com o modelo devidamente instrumentado obteve-se os seguintes resultados para o
teste de
fish hook
que foi utilizado como comparativo para validação.
7.1
Aceleração lateral
Figura 63: RS3 – Aceleração lateral
Durante o teste de fish hook chegou-se a uma aceleração lateral máxima de 1.28 g.
97
7.2
Velocidade longitudinal
Figura 64: RS3 – Velocidade longitudinal
A curva de velocidade pelo tempo de aquisição pode ser vista na figura 64 e
demonstra a forma com que o veículo vai perdendo velocidade em função das manobras são
executadas.
7.3
Distância percorrida
Figura 65: RS3 – Distância percorrida
O gráfico de distância percorrida no caso do
fish hook
é importante, pois se consegue
analisar se o veículo atingiu um rolamento maior em relação aos outros modelos.
98
7.4
Realimentação de dados
Para comparar os valores entre simulação e teste é necessário que os dados sejam os
mesmos ou os mais próximos possíveis. Os testes padrão que o Adams/Car simula possuem
dados de entrada matemáticos, ou seja, é impossível para um piloto reproduzir tais testes.
Montadoras chegam a usar equipamentos que controlam o veículo para ter o controle da
manobra. Criou-se um processo simples que para efeito comparativo é suficiente para validar-
se o modelo criado.
Anteriormente aos testes com o protótipo, havia sido feito uma simulação
preliminar no Adams/Car para entender o comportamento do veículo e seus limites. O
resultado pode ser visto na figura 66 que mostra uma simulação de
fish hook
.
Figura 66: Simulação preliminar de um fish hook
Esta simulação foi feita com um esterçamento de 90
o
de volante para esquerda em 1
segundo, manteve-se o volante esterçado por 1 segundo, um esterçamento de 180
o
para
direita, também e um segundo mantendo nesta posição até fechar o ciclo de análise em 4
segundos totais, com velocidade inicial de 40 km/h.
Como se poderia prever, nenhum piloto conseguiria ter tal precisão e controle para
reproduzir uma manobra como esta.
99
Durante as aquisições feitas, obtive-se a curva para o ângulo de volante no
fish hook,
conforme mostrado na figura 67.
Figura 67: Aquisição preliminar de um fish hook
Como primeira tentativa, utilizou-se os valores do gráfico da aquisição para
realimentar a simulação, neste caso obteve-se um esterçamento de 90
o
para esquerda em 0,35
segundos, mantendo nesta posição por 0,55 segundos, um esterçamento de 180
o
para direita
em 0,7 segundos encerrando a aquisição em 3 segundos, sendo que a velocidade inicial foi de
44,43 km/h.
Fazendo uma sobreposição do gráfico da aquisição e do gráfico da simulação já
realimentada, pode-se observar na figura 68 que ainda existia uma pequena diferença entre as
curvas por causa da diferença progressão de esterço dada pelo programa e pelo piloto.
100
Figura 68: Comparativo entre a curva da simulação preliminar versus curva aquisitada
Para termos um resultado mais confiável, aproximando ainda mais as curvas, gerou-se
um arquivo a partir dos dados de aquisição para servir como dado de entrada do Adams/Car,
os dados de entrada foram velocidade inicial e posição de volante em função do tempo, isto
foi suficiente para termos uma curva conforme comparativo mostrado na figura 69.
Figura 69: Comparativo entre curva de esterço final versus curva aquisitada
Ainda pode-se ver uma pequena diferença entre as curvas, entretanto nota-se que
durante a aquisição os valores mostrados em fim de curso da direção possuíam algum ruído,
este foi removido, pois devido aos batentes de direção que garantem 90 graus de esterço para
cada lado.
101
8 VALIDAÇÃO E RESULTADOS
Utilizando as curvas geradas como dados de entrada para o Adams/Car pode-se
comparar os resultados obtidos, validando assim, o modelo gerado.
Figura 70: Modelo 1 – Aceleração lateral
Comparando-se os gráficos de aceleração lateral do modelo (figura 70) com o
protótipo verifica-se uma grande semelhança entre o perfil das curvas e o mesmo valor
máximo de aceleração, 1,28 g.
Figura 71: Modelo 1 – Velocidade longitudinal
102
Com relação à velocidade longitudinal percebe-se que, apesar das curvas terem uma
tendência parecida durante a inversão do movimento, o modelo não obteve resultados tão
parecidos com os do protótipo, neste caso obteve-se 20 km/h de velocidade final após 3,4s no
protótipo e 29 km/h na simulação.
Figura 72: Modelo 1 – Distância percorrida
Para a distância percorrida, como era de se esperar após o resultado da velocidade,
também se observou uma diferença considerável, 30 metros para o protótipo contra 35 metros
da simulação, como pode ser visto na figura 72.
Estes resultados mostram que ainda é necessário algum tipo de refino no modelamento
para se obter resultados absolutos e mais precisos.
103
9 CONCLUSÃO
Conseguiu-se através desse estudo, aumentar o compreendimento dos ângulos
relacionados a geometria de direção e de sua influência na dirigibilidade e estabilidade do
veículo.
O modelamento do veículo em Adams/Car mostrou um resultado satisfatório para
analisar as diferenças entre cada modelo apresentado e poderá servir de base para novos
projetos. As simulações feitas também podem servir como referência para avaliar o
comportamento dinâmico do veículo com o auxílio dos inúmeros gráficos e resultados que
podem ser retirados de tais análises.
As análises feitas mostraram-se coerentes e indicando o melhor desempenho para um
dos modelos criados (
Modelo 4
), desta forma pode-se entender que, neste veículo, aumentar a
porcentagem de Ackermann melhora o seu desempenho, visto que houve quase sempre nos
testes feitos melhora dos valores de aceleração lateral e velocidade no final das manobras.
Esta melhora se deu ao fato do
Modelo 4
ter um comportamento mais sub-esterçante
que os outros e pelo fato ter o raio de giro maior que os outros modelos.
Pode-se dizer então que as variações das porcentagens de Ackermann têm grande
influência no comportamento e desempenho do veículo, servindo como ajuste para
comportamentos sub ou sobre-esterçantes.
Entretanto, a validação feita mostrou que para utilizarem-se as analises e para
obterem-se valores absolutos comparáveis entre modelo e protótipo precisa-se ainda evoluir
um pouco o modelamento no Adams/Car, principalmente em relação aos fatores das curvas de
pneu e curva de motor, que influenciam muito nas respostas do modelo. Mesmo assim,
comparando-se as curvas das simulações apenas entre os modelos, podem-se verificar
tendências bem definidas nas curvas, mostrando um desempenho superior do
Modelo 4
em
relação aos outros.
104
10 RECOMENDAÇÕES E TRABALHOS FUTUROS
O modelo em Adams/Car poderia ser revisado em função dos novos veículos
construídos, adicionando as propriedades das novas peças que vem sendo modeladas em
CAD. Os parâmetros das curvas de pneu poderiam ser melhor estudados e curvas em cargas
parciais do motor aquisitadas em dinamômetro, pois são fatores que influenciam diretamente
nas respostas encontradas e apenas após um melhor entendimento e modelamento destes, o
modelo poderá fornecer respostas confiáveis para qualquer situação e tipo de análise.
Fazer uma simulação considerando um circuito completo e acertar os parâmetros
utilizados pelo motorista padrâo que o ADAMS/Car por parâmetros medidos em pilotos de
testes.
Além disso, a geometria do
Modelo 4
poderia ser construída e montada no protótipo
para serem feitos novos testes e comprovar a melhoria de desempenho em relação ao
Modelo
1.
105
REFERÊNCIAS
PACEJKA, H.B.
Tire and vehicle dynamics
. 2002. Society of Automotive Engineers, Inc.
REIMPELL, J
The automotive chassi
. 2001. Butterworth-Heinemann.
MILLIKEN, WILLIAN F. and MILLIKEN, DOUGLAS L.
Race car vehicle dynamics
.
1995. Society of Automotive Engineers, Inc.
GILLESPIE, THOMAS D.
Fundamentals of vehicle dynamics
. 1992. Society of
Automotive Engineers, Inc.
RILL, G.
Vehicle dynamics
. 2007. University of Applied Sciences – Prof. Dr. Georg Rill.
MUELLER, RUSSEL L.,
Full vehicle dynamics model of a Formula SAE racecar using
Adams/CAR
. 2005. Texas A&M University.
MD R2 Adams/Car Help – car_analysis.pdf
HEMMINGS AUTO BLOGS.
Turn, turn, turn: The story of how Ackermann steering
got its name
. Disponível em: <http://blog.hemmings.com/index.php/2008/12/16/turn-turn-
turn/> . Acesso em: 03 jan. 2009, 22:37:00.
SMITH, STEVE,
Advanced race car suspension development
. 1974. Steve Smith
Autosports Puplications.
DWIGGINS, BOYCE H.,
Automotive steering systems.
1968. Delmar Publishers (Canada)
Ltd.
MITCHELL, WM. C.; STANIFORTH, ALLAN AND SCOTT, IAN
, Analysis of
Ackermann steering geometry.
2006. SAE Technical Paper Series.
OLLEY, MAURICE,
Steady state steering
. 1961. General Motors Corporation.
TABOREK, JAROSLAV J.,
Mechanics of vehicles
. 1957. Penton Publishing Co.
NUNNEY, MALCOLM J.;
Light & Heavy vehicle tecnology
. 2007. Butterworth-
Heinemann
KING-HELE, D.,
Notes & Records of the Royal Society
. 2002. The Royal Society
WYATT, J.,
The repertory of arts, manufactures and agriculture
. 1819. Repertory office
CHACE, MILTON A.; WIELENGA, THOMAS J.,
A test and simulation process to
improve rollover resistance
. 1999. Society of Automotive Engineers, Inc.
106
HAC, ALEKSANDER; SIMPSON, MELINDA D.,
Estimation of vehicle side slip angle
and yaw rate.
2000. Society of Automotive Engineers, Inc.
FRIMBERGER, MANFRED; WOLF, FLORIAN; SCHOLPP, GERD; SCHIMIDT,
JUERGEN,
Influences of parameters at vehicle rollover.
2000. Society of Automotive
Engineers, Inc.
KASPRZAK, EDWARD M.; HACKER, KURT; LEWIS KEMPER,
Racecar optimization
and tradeoff analysis in a parallel computing environment.
2000. Society of Automotive
Engineers, Inc.
GERRARD, M. B.,
Kinematic suspension linkages a model for their behavior and a
procedure for their design.
2002. Society of Automotive Engineers, Inc.
AMATO, T.; FRENDO, F.; GUIGGIANI, M.,
Handling behavior of racing karts.
2002.
Society of Automotive Engineers, Inc.
HIEMER, MARCUS; VIETINGHOFF, ANNE VON; KIENCKE, UWE; MATSUNAGA,
TAKANORI,
Determination of the vehicle body side slip angle with non-linear observer
strategies.
2005. Society of Automotive Engineers, Inc.
MEHDI ANSAREY M., S. M.; SHARIATPANAHI, M.; SALIMI, SHAHRAM,
Optimization of vehicle steering linkage with respect to handling criteria using genetic
algorithm methods.
2005. Society of Automotive Engineers, Inc.
WILDE, JAMES R.; HEYDINGER, GARY J.; GUENTHER, DENNIS A.,
ADAMS
simulation of ride and handling performance of the kinetic suspension system.
2006.
Society of Automotive Engineers, Inc.
107
APÊNDICE – Rotina em Matlab
Abaixo estão relacionadas duas rotinas feitas em Matlab para otimização do ângulo de
Ackermann. No corpo da rotina estão descritos os parâmetros que devem ser alterados para se
obter o resultado desejado.
A primeira rotina considera a otimização do comprimento do braço de direção (BC) e
do tirante de direção (CD) e a segunda rotina considera a otimização do comprimento do
braço de direção (BC) e da posição da caixa (AE) de direção longitudinalmente.
Os parâmetros utilizados para cálculo como dados de entrada podem ser vistos na
Figura 13, para um melhor entendimento.
% Ackermann 1
% Otimização dos valores do comprimento do braço de controle e do comprimento do braço
de direção
clc
clear
% Dados de entrada
% Comprimento braço de controle [mm]
cd_inicial=260; %Valor adotado inicialmente para inicio da analise
cd_tolerancia=30; %Tolerância limite para mais e para menos, considerar folgas na região
da suspensão para definir tal valor
% Comprimento braço de direção [mm]
bc_inicial=71; %Valor adotado inicialmente para inicio da analise
bc_tolerancia=15; %Tolerância limite para mais e para menos, considerar folgas na região
da suspensão para definir tal valor
% Deslocamento da cremalheira [mm]
108
rtmax=30; %Curso máximo que a cremalheira se desloca
% Meia largura entre pinos mestre [mm]
BA=562; %Distancia entre pinos mestre dividido por dois
% Meia largura da caixa de direção [mm]
DE=281; %Distancia entre articulações internas da caixa de direção
% Deslocamento longitudinal da caixa de direção [mm]
AE=67; %Deslocamento da caixa em relação ao centro dos pneus dianteiros
% Entre-eixos [mm]
L=1600; %Distancia entre-eixos do veiculo
% Cálculos
‘aguarde...’
% Deslocamento da cremalheira
Rt=linspace(0,rtmax,30);
% Equacionamento Lado 1 (interno para AE<0, externo para AE>0)
% Comprimento braço de direção
bc=linspace(bc_inicial-bc_tolerancia,bc_inicial+bc_tolerancia,50); %[mm]
% Comprimento braço de controle
cd=linspace(cd_inicial-cd_tolerancia,cd_inicial+cd_tolerancia,50);
m=zeros(length(bc),length(cd));
for cont1=1:length(bc);
109
BC=bc(cont1);
for cont2=1:length(cd);
CD=cd(cont2);
for cont3= 1:length(Rt);
epsilon1(cont3)=abs(180*atan(AE/(BA-DE-Rt(cont3)))/pi);
epsilonzero=abs(180*atan(AE/(BA-DE))/pi);
BD1(cont3)=sqrt(AE^2+(BA-DE-Rt(cont3))^2);
BDzero=sqrt(AE^2+(BA-DE)^2);
beta1(cont3)=180*acos((BC^2+BD1(cont3)^2-CD^2)/(2*BC*BD1(cont3)))/pi;
betazero=180*acos((BC^2+BDzero^2-CD^2)/(2*BC*BDzero))/pi ;
lambda1(cont3)=90-epsilon1(cont3)-beta1(cont3);
lambdazero=90-epsilonzero-betazero;
delta1(cont3)=abs(lambda1(cont3)-lambdazero);
if AE<0;
R1(cont3)=L/tan(delta1(cont3)*pi/180)+BA;
else
R1(cont3)=L/tan(delta1(cont3)*pi/180)-BA; warning off MATLAB:divideByZero;
end
% Equacionamento Lado 2 (externo para AE<0, interno para AE>0)
epsilon2(cont3)=abs(180*atan(AE/(BA-DE+Rt(cont3)))/pi);
110
epsilonzero=abs(180*atan(AE/(BA-DE))/pi);
BD2(cont3)=sqrt(AE^2+(BA-DE+Rt(cont3))^2);
BDzero=sqrt(AE^2+(BA-DE)^2);
beta2(cont3)=180*acos((BC^2+BD2(cont3)^2-CD^2)/(2*BC*BD2(cont3)))/pi;
betazero=180*acos((BC^2+BDzero^2-CD^2)/(2*BC*BDzero))/pi;
lambda2(cont3)=90-epsilon2(cont3)-beta2(cont3);
lambdazero=90-epsilonzero-betazero;
delta2(cont3)=abs(lambda2(cont3)-lambdazero);
if AE<0;
R2(cont3)=L/tan(delta2(cont3)*pi/180)-BA;
else
R2(cont3)=L/tan(delta2(cont3)*pi/180)+BA;warning off MATLAB:divideByZero;
end
% Equacionamento Ackermann Médio
deltam(cont3)=(delta1(cont3)+delta2(cont3))/2;
Rm(cont3)=L/tan(pi*deltam(cont3)/180);warning off MATLAB:divideByZero;
DELTAdelta(cont3)=abs(delta1(cont3)-delta2(cont3));
% Correções
111
if AE<0;
delta1corrigido(cont3)=atan(L/(Rm(cont3)-BA))*180/pi;
else
delta1corrigido(cont3)=atan(L/(Rm(cont3)+BA))*180/pi;
end
if AE<0;
delta2corrigido(cont3)=atan(L/(Rm(cont3)+BA))*180/pi;
else
delta2corrigido(cont3)=atan(L/(Rm(cont3)-BA))*180/pi;
end
erromediao(cont3)=(abs(delta1corrigido(cont3)-
delta1(cont3))+abs(delta2corrigido(cont3)-delta2(cont3)));
end
Errosoma=sum(erromediao);
m(cont1,cont2)=Errosoma;
end
end
mi=min((min(m))');
fid=find(m==mi);
coluna=ceil(fid/length(cd));
linha=rem(fid,length(bc));
if linha==0
linha=length(bc);
end
CD_Final=cd(coluna)
BC_Final=bc(linha)
Errosoma % é desejável o menor valor possível
112
% Ackermann 2
% Otimização dos valores do comprimento do braço de controle e da posição longitudinal da
caixa de direção
clc
clear
% Dados de entrada
% Comprimento braço de controle [mm]
cd_inicial=260; %Valor adotado inicialmente para inicio da analise
cd_tolerancia=30; %Tolerância limite para mais e para menos, considerar folgas na região
da suspensão para definir tal valor
% Deslocamento longitudinal da caixa de direção [mm]
ae_inicial=83; %Valor adotado inicialmente para inicio da analise
ae_tolerancia=10; %Tolerância limite para mais e para menos, considerar folgas na região
da suspensão para definir tal valor
% Comprimento braço de direção [mm]
BC=84;
% Deslocamento da cremalheira
rtmax=30; %Curso máximo que a cremalheira se desloca
% Meia largura entre pinos mestre [mm]
BA=562; %Distancia entre pinos mestre dividido por dois
% Meia largura caixa de direção [mm]
DE=280; %Distancia entre articulações internas da caixa de direção
% Entre-eixos [mm]
L=1600; %Distancia entre-eixos do veiculo
113
% Cálculos
‘aguarde...’
% Deslocamento da cremalheira
Rt=linspace(0,rtmax,30);
% Equacionamento Lado 1 (interno para AE<0, externo para AE>0)
% Comprimento braço de direção
ae=linspace(ae_inicial-ae_tolerancia,ae_inicial+ae_tolerancia,50); %[mm]
% Comprimento braço de controle
cd=linspace(cd_inicial-cd_tolerancia,cd_inicial+cd_tolerancia,50);
m=zeros(length(ae),length(cd));
for cont1=1:length(ae);
AE=ae(cont1);
for cont2=1:length(cd);
CD=cd(cont2);
for cont3= 1:length(Rt);
epsilon1(cont3)=abs(180*atan(AE/(BA-DE-Rt(cont3)))/pi);
epsilonzero=abs(180*atan(AE/(BA-DE))/pi);
BD1(cont3)=sqrt(AE^2+(BA-DE-Rt(cont3))^2);
BDzero=sqrt(AE^2+(BA-DE)^2);
beta1(cont3)=180*acos((BC^2+BD1(cont3)^2-CD^2)/(2*BC*BD1(cont3)))/pi;
114
betazero=180*acos((BC^2+BDzero^2-CD^2)/(2*BC*BDzero))/pi ;
lambda1(cont3)=90-epsilon1(cont3)-beta1(cont3);
lambdazero=90-epsilonzero-betazero;
delta1(cont3)=abs(lambda1(cont3)-lambdazero);
if AE<0;
R1(cont3)=L/tan(delta1(cont3)*pi/180)+BA;
else
R1(cont3)=L/tan(delta1(cont3)*pi/180)-BA; warning off MATLAB:divideByZero;
end
% Equacionamento Lado 2 (externo para AE<0, interno para AE>0)
epsilon2(cont3)=abs(180*atan(AE/(BA-DE+Rt(cont3)))/pi);
epsilonzero=abs(180*atan(AE/(BA-DE))/pi);
BD2(cont3)=sqrt(AE^2+(BA-DE+Rt(cont3))^2);
BDzero=sqrt(AE^2+(BA-DE)^2);
beta2(cont3)=180*acos((BC^2+BD2(cont3)^2-CD^2)/(2*BC*BD2(cont3)))/pi;
betazero=180*acos((BC^2+BDzero^2-CD^2)/(2*BC*BDzero))/pi;
lambda2(cont3)=90-epsilon2(cont3)-beta2(cont3);
lambdazero=90-epsilonzero-betazero;
115
delta2(cont3)=abs(lambda2(cont3)-lambdazero);
if AE<0;
R2(cont3)=L/tan(delta2(cont3)*pi/180)-BA;
else
R2(cont3)=L/tan(delta2(cont3)*pi/180)+BA;warning off MATLAB:divideByZero;
end
% Equacionamento Ackermann Médio
deltam(cont3)=(delta1(cont3)+delta2(cont3))/2;
Rm(cont3)=L/tan(pi*deltam(cont3)/180);warning off MATLAB:divideByZero;
DELTAdelta(cont3)=abs(delta1(cont3)-delta2(cont3));
% Correções
if AE<0;
delta1corrigido(cont3)=atan(L/(Rm(cont3)-BA))*180/pi;
else
delta1corrigido(cont3)=atan(L/(Rm(cont3)+BA))*180/pi;
end
if AE<0;
delta2corrigido(cont3)=atan(L/(Rm(cont3)+BA))*180/pi;
else
delta2corrigido(cont3)=atan(L/(Rm(cont3)-BA))*180/pi;
end
erromediao(cont3)=(abs(delta1corrigido(cont3)-
delta1(cont3))+abs(delta2corrigido(cont3)-delta2(cont3)));
end
116
Errosoma=sum(erromediao);
m(cont1,cont2)=Errosoma;
end
end
mi=min((min(m))');
fid=find(m==mi);
coluna=ceil(fid/length(cd));
linha=rem(fid,length(ae));
if linha==0
linha=length(ae);
end
CD_Final=cd(coluna)
AE_Final=ae(linha)
Errosoma % é desejável o menor valor possível
117
ANEXO – Sensores utilizados
A seguir estão relacionados os sensores utilizados no levantamento de dados feito
como protótipo fórmula SAE RS3 e suas especificações:
Velocidade por roda fônica nas 4 rodas
Especificação:
Distância requerida do sensor: 0,5 a 1 mm
Número de pulsos por volta: 4
Potenciômetros de suspensão ou LVDT (Linear Variable Differential Transformer)
Especificação:
Resistência nominal: 1k
/ 25 mm
Velocidade máxima no eixo: 1000 mm/s
Potenciômetro para ângulo de esterçamento
Especificação:
Resistência nominal: 10 k
/ 25 mm
Tolerância no valor da resistência: 5%
Precisão: 0,034%
Curso nominal: 3600° / 10 voltas
Pressão de freio
Especificação:
Faixa de medição: 0-2000 psi
Sinal de saída: 1- 5V
Giroscópio
Especificação:
Faixa de medição: ± 90º/s
Linearidade: 5%
Acelerômetro vertical (massa suspensa)
118
Especificação:
Faixa de medição: ±5 g
Linearidade: 1% da escala total
GPS (Global Positioning System)
O GPS aquisita algumas informações redundantes, como ele não é tão preciso como os
sensores específicos, estas informações são usadas apenas para referência comparativa, é o
caso da aceleração lateral, aceleração longitudinal e do giroscópio.
Dados aquisitados pelo GPS:
Velocidade
Número de satélites
Aceleração lateral
Aceleração longitudinal
Heading
”, posição em relação ao norte
Giroscópio [°/s]
Acelerômetros Longitudinal (ACC1) e Lateral (ACC2)
Internos ao módulo EVO3 Pro
Sensor de rotação
Original do motor Honda CBR 600
Sensor de posição da borboleta
Original do motor Honda CBR 600
Livros Grátis
( http://www.livrosgratis.com.br )
Milhares de Livros para Download:
Baixar livros de Administração
Baixar livros de Agronomia
Baixar livros de Arquitetura
Baixar livros de Artes
Baixar livros de Astronomia
Baixar livros de Biologia Geral
Baixar livros de Ciência da Computação
Baixar livros de Ciência da Informação
Baixar livros de Ciência Política
Baixar livros de Ciências da Saúde
Baixar livros de Comunicação
Baixar livros do Conselho Nacional de Educação - CNE
Baixar livros de Defesa civil
Baixar livros de Direito
Baixar livros de Direitos humanos
Baixar livros de Economia
Baixar livros de Economia Doméstica
Baixar livros de Educação
Baixar livros de Educação - Trânsito
Baixar livros de Educação Física
Baixar livros de Engenharia Aeroespacial
Baixar livros de Farmácia
Baixar livros de Filosofia
Baixar livros de Física
Baixar livros de Geociências
Baixar livros de Geografia
Baixar livros de História
Baixar livros de Línguas
Baixar livros de Literatura
Baixar livros de Literatura de Cordel
Baixar livros de Literatura Infantil
Baixar livros de Matemática
Baixar livros de Medicina
Baixar livros de Medicina Veterinária
Baixar livros de Meio Ambiente
Baixar livros de Meteorologia
Baixar Monografias e TCC
Baixar livros Multidisciplinar
Baixar livros de Música
Baixar livros de Psicologia
Baixar livros de Química
Baixar livros de Saúde Coletiva
Baixar livros de Serviço Social
Baixar livros de Sociologia
Baixar livros de Teologia
Baixar livros de Trabalho
Baixar livros de Turismo