Download PDF
ads:
U
NIVERSIDADE
F
EDERAL DO
E
STADO DO
R
IO DE
J
ANEIRO
C
ENTRO DE
C
IÊNCIAS
E
XATAS E
T
ECNOLOGIA
P
ROGRAMA DE
P
ÓS
-G
RADUAÇÃO EM
I
NFORMÁTICA
S
EMIOT
IS:
S
ISTEMA DE
I
NFORMAÇÃO PARA
A
NÁLISE
S
EMIÓTICA DE
C
ANÇÕES
Rodrigo De Santis
Orientadores:
Professora Doutora Rosana de Saldanha da Gama Lanzelotte
Professor Doutor Sean Wolfgand Matsui Siqueira
R
IO DE
J
ANEIRO
,
RJ
B
RASIL
M
ARÇO DE
2009
ads:
Livros Grátis
http://www.livrosgratis.com.br
Milhares de livros grátis para download.
ii
ads:
iii
Santis, Rodrigo De.
S236 SemiotIS : sistema de informação para análise semiótica de canções /
Rodrigo De Santis, 2009.
167f.
Orientador: Rosana de Saldanha da Gama Lanzelotte.
Co-orientador: Sean Wolfgand Matsui Siqueira.
Dissertação (Mestrado em Informática) – Universidade Federal do
Estado do Rio de Janeiro, Rio de Janeiro, 2009.
1. Sistemas de informação musical. 2. Canções – Análise, apreciação.
3. Música – Semiótica. 4. Análise semiótica. 5. Computação musical.
I.Lanzelotte, Rosana de Saldanha da Gama. II. Siqueira, Sean Wolfgand
Matsui. III. Universidade Federal do Estado do Rio de Janeiro (2003-).
Centro de Ciências Exatas e Tecnologia. Curso de Mestrado em
Informática. IV. Título.
CDD – 006.67
iv
Agradecimentos
Agradeço em primeiro lugar aos meus orientadores: Rosana Lanzelotte e Sean
Siqueira.
A realização desta pesquisa se deveu à enorme felicidade de encontrar pessoas
tão competentes, dedicadas e entusiasmadas.
Sean, com seu jeito tranqüilo, determinado e competente; e Rosana, com sua
vitalidade contagiante e incomensurável conhecimento e generosidade e paciência para
partilhá-lo, deram o perfeito equilíbrio que me permitiu ordenar e transformar as muitas
idéias inicialmente soltas em um trabalho coerente.
Da parte deles não faltou, em momento algum, conhecimento, interesse,
disponibilidade e dedicação. É inevitável fugir ao lugar-comum, que neste caso reflete a
mais absoluta verdade: tudo o que este trabalho possui de qualidade e virtude, devo aos
meus orientadores. Os defeitos deste trabalho decorrem da minha incapacidade de ter
aprendido mais com eles.
Além de orientadores de mestrado, Rosana e Sean são pessoas que muito me
influenciaram na maneira de encarar os problemas e os desafios. Tenho a impressão de
ser hoje um homem um pouco mais maduro, generoso e consciente que dois anos
atrás. Devo isso a eles.
Agradeço também a todos os professores do programa, sempre dispostos a
auxiliar, orientar e colaborar com as pesquisas.
Ao professor Angelo Ciarlini, uma profunda gratidão pela contribuição direta na
pesquisa, pelas opiniões e críticas sempre muito relevantes, pela enorme disponibilidade
e interesse pela pesquisa, além da grande confiança e apoio que resultaram no meu
ingresso ao doutorado.
Agradecimentos especiais também ao decano, professor Asterio Tanaka, que
sempre demonstrou muito entusiasmo em relação à pesquisa e incentivou-me a trilhar os
caminhos da multidisciplinaridade desde os primeiros momentos.
v
Agradeço aos professores de outros programas e instituições que deram
incondicional acolhida ao meu interesse multidisciplinar e foram fundamentais para a
realização deste trabalho:
- Professor Carlos Alberto Figueiredo do Programa de Pós-Graduação em
Música da UNIRIO com seu olhar crítico e uma enorme boa vontade, proporcional ao
seu conhecimento;
- Professores Antonio Luz Furtado e Simone Barbosa da pós-graduação em
Informática da PUC-Rio cuja disciplina Ciência Cognitiva muito contribuiu para o
delineamento deste trabalho;
- Professora Lucia Teixeira, da pós-graduação em Letras da Universidade
Federal Fluminense, a quem faço especial deferência pelo muito que me incentivou e
ensinou no árduo caminho da Semiótica, juntamente com os professores José Roberto
do Carmo Jr. e Renata Mancini, também da UFF, sempre receptivos às idéias e
dispostos às discussões e compartilhamento de seus conhecimentos.
À secretaria do PPGI, sempre empenhada em desfazer todas as dificuldades e
eventuais entraves burocráticos. Especialmente à Alessandra Nascimento, sempre muito
competente, simpática e prestativa.
A todos os colegas e amigos que me apoiaram e ajudaram durante estes anos de
pesquisa.
Ao amigo Eduardo Motta, companheiro de mestrado, de letras e de músicas,
pelos comentários, opiniões e pela mangação recíproca, constante e construtiva.
Agradecimentos especiais à Daniela Andrade, por tudo, especialmente pelo
carinho, pela confiança e pelo incentivo em todos os momentos.
À Coordenação de Aperfeiçoamento de Pessoal de vel Superior, CAPES, pela
ajuda financeira concedida durante o mestrado.
vi
“Ohne Musik wäre das Leben ein Irrtum”.
(Sem música, a vida seria um erro).
Friedrich Nietzsche
vii
SANTIS, Rodrigo. SemiotIS: Sistema de Informação para análise semiótica de
canções. UNIRIO, 2009. 167 páginas. Dissertação de Mestrado.
Departamento de Informática Aplicada, UNIRIO.
RESUMO
Sistemas de Informação que manipulam recursos musicais executam, entre outras
funções, a extração de características e a análise do conteúdo musical. Enquanto a etapa
de extração de características musicais produz resultados bastante precisos, a definição
das regras de análise sobre o conteúdo ainda ressente-se de um modelo que leve em
consideração aspectos da organização intrínseca dos recursos musicais. Nesta
dissertação é proposto um modelo para análise de canções populares baseado na teoria
Semiótica. Este modelo leva em consideração como as características melódicas das
canções são organizadas e como essa organização produz o sentido que é percebido
pelos ouvintes. Para realizar a extração das características melódicas, este trabalho
baseia-se na “Teoria Geral Computacional da Estrutura Musical”, de Emilios
Cambouropoulos. Para realizar a análise semiótica, baseia-se na “Semiótica da Canção”
de Luiz Tatit. São apresentadas, além do modelo de análise, a sua implementação em
um protótipo desenvolvido em linguagem Java e OWL, e sua aplicação na análise de
um conjunto de 22 canções brasileiras.
Palavras-chave: Sistemas de Informações Musicais, computação musical, análise
semiótica, análise de canções.
viii
ABSTRACT
Music Information Retrieval systems usually perform feature extraction and content-
based analysis. While feature extraction has been thoroughly studied, content-based
analysis is a challenging task which considers specific aspects of musical resources. The
present work proposes a model for popular song analysis based on Semiotics theory.
The model captures the structure of the song melodies and serves as a basis for
understanding the feeling a song produces on listeners. Feature extraction is performed
as proposed by Emilios Camboroupoulos in his Computational Theory of Musical
Structure. Semiotic analysis is based on the works by Luiz Tatit. A prototype has been
implemented using Java and OWL and has been applied to 22 Brazilian songs.
Keywords: Music Information Retrieval, music computing, Semiotics, songs analysis.
ix
Índice
1. Introdução...........................................................................................................................1
1.1 Motivação............................................................................................................... 1
1.2 Proposta.................................................................................................................. 3
1.2.1 Abrangência da proposta................................................................................. 3
1.2.2 Metodologia..................................................................................................... 4
1.2.3 Contribuições esperadas.................................................................................. 5
1.3 Estrutura da dissertação.......................................................................................... 6
2. Análise de conteúdo dos recursos musicais em Sistemas de Informações Musicais .........7
2.1 Análise baseada em conteúdo em Sistemas de Informações Musicais .................. 8
2.2 Semiótica da canção ............................................................................................. 10
2.2.1 Passionalização.............................................................................................. 12
2.2.2 Tematização................................................................................................... 13
2.2.3 Figurativização .............................................................................................. 14
2.2.4 Aplicação da tipologia................................................................................... 15
3. Sistema para análise de canções utilizando regras com base semiótica...........................17
3.1 Arquitetura............................................................................................................ 18
3.2 Análise melódica .................................................................................................. 19
3.3 Análise semiótica.................................................................................................. 20
3.3.1 Níveis de análise semiótica............................................................................ 24
3.3.2 Recuperação por níveis de similaridade........................................................ 26
4. SemiotIS (protótipo).........................................................................................................27
4.1 Implementação da arquitetura – visão geral......................................................... 28
4.2 Módulo de Análise ............................................................................................... 29
4.2.1 Interface de entrada ....................................................................................... 29
4.2.2 Partitura em MusicXML................................................................................ 32
4.2.3 Parsing das canções....................................................................................... 34
4.2.4 Componente para análise melódica............................................................... 34
4.2.4.1 Algoritmos de segmentação.................................................................... 35
4.2.4.2 Algoritmo de categorização (UNSCRAMBLE)..................................... 42
4.2.5 Componente para análise semiótica .............................................................. 42
4.2.5.1 Modelo de representação em OWL........................................................ 42
x
4.2.5.2 Regras de análise semiótica.................................................................... 45
4.3 Componente de Armazenamento de Dados.......................................................... 49
4.4 Módulo de Recuperação por Similaridade – prova de conceito........................... 50
4.4.1 Interface de Recuperação............................................................................... 50
4.4.2 Componente de Critérios de Similaridade..................................................... 51
4.4.3 Componente de Recuperação por Similaridade............................................. 52
5. Análise das canções..........................................................................................................54
5.1 Seleção do repertório............................................................................................ 54
5.2 Execução das análises........................................................................................... 56
5.3 Resultado das análises.......................................................................................... 57
5.4 Validação dos resultados das análises.................................................................. 58
5.4.1 Análise 1 – Garota de Ipanema: “a canção canônica”................................... 59
5.4.2 Análise 2 – Felicidade: a tematização absoluta............................................. 60
5.4.3 Análise 3 – Eu Sei Que Vou Te Amar: a passionalização gradativa............. 62
5.4.4 Análise 4 – Eu te amo: a passionalização construída de outra forma............ 63
5.5 Recuperação por similaridade (prova de conceito) .............................................. 64
5.5.1 Exemplo 1 – Canções estruturalmente similares a “Luiza” .......................... 64
5.5.2 Exemplo 2 – Canções quantitativamente similares a “Asa Branca” ............. 65
5.5.3 Exemplo 3 – Canções similares a “Gota d’água”: o sofisma do critério
quantitativo............................................................................................................. 66
5.5.4 Exemplo 4 – Recuperação com critérios de similaridade estruturais e
quantitativos: os melhores resultados..................................................................... 66
5.6 Validação dos resultados da Recuperação por similaridade................................. 68
5.7 Contra-exemplos: casos especiais ........................................................................ 73
5.7.1 Saudosa Maloca – a resposta no arranjo........................................................ 73
5.7.2 Sina – a resposta no ritmo ............................................................................. 76
6. Conclusões........................................................................................................................78
6.1 Contribuições........................................................................................................ 79
6.1.1 Contribuições em Sistemas de Informação ................................................... 79
6.1.2 Contribuições em Semiótica.......................................................................... 80
6.1.3 Contribuições em Música.............................................................................. 80
6.2 Trabalhos Futuros................................................................................................. 80
Referências Bibliográficas....................................................................................................84
xi
Apêndice A – Glossário de Termos Musicais......................................................................89
Apêndice B – Retrospectiva da Semiótica Musical .............................................................93
Apêndice C – Regras da Teoria Gerativa da Música Tonal (Lerdahl & Jackendoff) ..........97
Apêndice D – Modelo e Regras da Teoria Geral Computacional da Estrutura Musical
(Camboroupoulos)..............................................................................................................100
Apêndice E – Canções analisadas (melodia e letra)...........................................................103
Aquarela do Brasil. Ary Barroso, 1939................................................................ 103
Asa Branca. Luiz Gonzaga/Humberto Teixeira, 1947. ........................................ 106
Assum preto. Luiz Gonzaga/Humberto Teixeira, 1950........................................ 108
Conversa de Botequim. Vadico/Noel Rosa, 1935................................................ 110
Corcovado. Tom Jobim, 1960. ............................................................................. 113
Detalhes. Roberto Carlos/Erasmo Carlos, 1971................................................... 115
Eu sei que vou te amar. Tom Jobim/Vinícius de Moraes, 1958........................... 118
Eu te amo. Tom Jobim/Chico Buarque, 1980. ..................................................... 120
Felicidade. Lupicínio Rodrigues, 1947................................................................. 123
Fio Maravilha, Jorge Ben Jor, 1972. .................................................................... 124
Garota de Ipanema. Tom Jobim/Vinícius de Moraes, 1962................................. 126
Gota d'Água. Chico Buarque, 1975...................................................................... 128
Luiza. Tom Jobim, 1987....................................................................................... 130
Marina. Dorival Caymmi, 1947............................................................................ 132
Nervos de Aço. Lupicínio Rodrigues, 1947......................................................... 134
O que é que a baiana tem? Dorival Caymmi, 1939.............................................. 136
País Tropical. Jorge Ben Jor. 1969....................................................................... 138
Pra Machucar Meu Coração. Ary Barroso, 1943. ................................................ 141
Quero que vá tudo pro inferno. Roberto Carlos/Erasmo Carlos, 1965................. 143
Saudosa Maloca. Adoniran Barbosa, 1951........................................................... 145
Sina. Djavan, 1982. .............................................................................................. 148
Último Desejo. Noel Rosa, 1937.......................................................................... 151
xii
Índice de Figuras
Figura 1.1. Interdisciplinaridade em Sistemas de Informações Musicais. Adaptada de
(DOWNIE, 2001). ............................................................................................................ 2
Figura 1.2. Sistema de Informações Musicais com uma “camada Semiótica”. ............... 5
Figura 2.1 Gráfico Tensivo apresentando a relação entre os elementos musicais (tempo
e altura). Adaptado de (TATIT, 1998) ........................................................................... 11
Figura 2.2 Tipologia da canção e seus principais elementos. Adaptada de (DIETRICH,
2007)............................................................................................................................... 15
Figura 3.1 Arquitetura de um Sistema de Informação para Análise de Canções........... 18
Figura 3.2 Diagrama de espacialização da Canção Garota de Ipanema......................... 21
Figura 3.3 Direcionalidade passional ............................................................................. 22
Figura 3.4 Direcionalidade temática............................................................................... 22
Figura 3.5 Representação dos elementos de figurativização que neutralizam os perfis
melódicos........................................................................................................................ 23
Figura 3.6 Níveis de análise do plano da expressão musical. Adaptado de (DIETRICH,
2006)............................................................................................................................... 24
Figura 4.1. Diagrama de implementação da arquitetura do SemiotIS............................ 28
Figura 4.2. Interface de entrada do módulo de análise do SemiotIS.............................. 31
Figura 4.3. Exemplo da primeira etapa de segmentação: movimentos.......................... 36
Figura 4.4. Exemplo da segunda etapa de segmentação: partes..................................... 37
Figura 4.5. Exemplo da terceira etapa de segmentação: frase........................................ 38
Figura 4.6. Exemplo da quarta etapa de segmentação: motivos..................................... 39
Figura 4.7. Exemplo da quinta etapa de segmentação: intervalos.................................. 40
Figura 4.8. Modelo OWL para representação da estrutura geral da canção (melodia e
letra)................................................................................................................................ 43
Figura 4.9. Modelo OWL para representação das categorias semióticas....................... 44
Figura 4.10. Modelo OWL para representação da estrutura melódica e das categorias
semióticas. ...................................................................................................................... 45
Figura 4.11. Relação entre as regras de análise e as propriedades melódicas................ 47
Figura 4.12. Relação entre as regras de análise e as categorias semióticas.................... 48
Figura 4.13. Interface de do módulo de Recuperação por Similaridade do SemiotIS ... 50
xiii
Figura 5.1 – Sumarização dos resultados das análises para os níveis 7 e 5. .................. 58
Figura 5.2 – Tela do SemiotIS com resultado da análise das três partes de Garota de
Ipanema. ......................................................................................................................... 59
Figura 5.3 – Tela do SemiotIS com resultado da análise de Felicidade. No Nível 4, a
frase tonal e no Nível 5 as duas partes caracterizadas pela repetição da frase tonal...... 61
Figura 5.4 –Resultado da Recuperação por similaridade estrutural a Luiza. ................. 65
Figura 5.5 – Comparação dos resultados da análise das canções Asa Branca e Assum
Preto................................................................................................................................ 68
Figura 5.6 – Comparação dos resultados da análise das canções Fio Maravilha e País
Tropical........................................................................................................................... 69
Figura 5.7 – Comparação dos resultados da análise das canções Aquarela do Brasil e O
Que é que a baiana tem?................................................................................................. 70
Figura 5.8 – Comparação dos resultados da análise das canções Detalhes, Último
Desejo, Nervos de Aço e Pra Machucar Meu Coração. ................................................. 71
Figura 5.9 – Comparação dos resultados da análise das canções Garota de Ipanema e
Quero que vá tudo pro inferno no nível “7 – Canção”................................................... 72
Figura 5.10 – Comparação dos resultados da análise das canções Garota de Ipanema e
Quero que vá tudo pro inferno no nível “5 – Partes”. .................................................... 72
Figura 5.11 – Análise melódica de Saudosa Maloca...................................................... 74
Figura 5.12 – Tematização em Saudosa Maloca............................................................ 74
Figura 5.13 – Análise melódica de Sina......................................................................... 76
Figura A.1 – Representação das alturas das notas musicais no pentagrama.................. 89
Figura A.2 – Fórmula de compasso 4/4.......................................................................... 89
Figura A.3 – Notas, pausas e suas durações................................................................... 90
Figura A.4 – Representação de alguns intervalos........................................................... 90
Figura D.1 – Modelo da estrutura geral da Teoria Geral Computacional da Estrutura
Musical ......................................................................................................................... 100
xiv
Lista de Abreviaturas
AIPS
Algoritmo de indução de padrões em seqüências e função de seleção
CSS
Cascading Style Sheets
HTML
HyperText Markup Language
ISMIR
International Symposium in Music Information Retrieval
JSP
Java Server Pages
MDLL
Modelo de detecção local de limites
MIR
Music Information Retrieval
NIFF
Notation Interchange File Format
OWL
Web Ontology Language
RGI
Representação geral de intervalos
SBCM
Simpósio Brasileiro em Computação Musical
SGBD
Sistema Gerenciador de Bancos de Dados
SIM
Sistemas de Informações Musicais
SMDL
Standard Music Description Language
TCGEM
Teoria Computacional Geral da Estrutura Musical
TGMT
Teoria Gerativa da Música Tonal
XML
Extensible Markup Language
1
1. Introdução
"O fato de sermos capazes de reconhecer uma certa
natureza de uma existência diante de nós é
atribuído ao nosso contato com ela, que
desperta um conhecimento primordial, ou seja,
desperta nossas percepções que são
manifestações parciais de um conhecer
coexistente com o mundo".
Merleau-Ponty.
1.1 Motivação
Sistemas de Informação que lidam com recursos musicais não são recentes. A
pesquisa histórica de UITDENBOGERD (2000) mostra que nos primórdios da
computação, os recursos musicais eram objeto de estudos, desde os primitivos
diretórios de temas musicais de Barlow e Morganstern em 1948 (BARLOW e
MORGANSTERN, 1948), passando pelos primeiros sistemas computacionais a partir
do final da década de 1960 (LINCOLN, 1970), (DOWNLING, 1978).
No entanto, a criação de uma área de pesquisa independente para o estudo dos
sistemas que lidam com informações musicais é mais recente. A denominação Sistemas
de Informações Musicais SIM (LANZELOTTE et al., 2004) tem por origem a
expressão em inglês Music Information Retrival MIR área de pesquisa
interdisciplinar criada por Donald Byrd e J. Stephen Downie, a qual é atribuída a
incumbência de investigação de novas soluções para a modelagem e implementação de
sistemas de informação para conteúdos musicais (DOWNIE, 2000).
O caráter intrinsecamente interdisciplinar de SIM abrange áreas como a
Informática, a Musicologia, a Engenharia de Áudio, a Psicologia Cognitiva, a
Lingüística, a Ciência da Informação e outras ciências, conforme ilustra a figura 1.1, a
seguir:
2
Figura 1.1. Interdisciplinaridade em Sistemas de Informações Musicais. Adaptada
de (DOWNIE, 2001).
No relatório elaborado após cada edição do simpósio promovido anualmente
pelo grupo de pesquisa internacional em Sistemas de Informações Musicais, o ISMIR
(International Symposium in Music Information Retrieval), os pesquisadores indicam os
tópicos de pesquisa mais relevantes da área. Na edição realizada em 2008, os tópicos de
pesquisa levantados foram (DOWNIE, 2008):
identificação de padrões para catalogação automática;
reconhecimento de estilos e/ou gêneros musicais;
detecção de plágio;
identificação de intérprete/compositor;
identificação de emoção/humor;
definição de estruturas e formas musicais para sistemas interativos de
composição/improvisação;
recomendação de músicas.
Embora tenham objetivos finais distintos, estes tópicos revelam a importância de
aspectos comuns à pesquisa em Sistemas de Informações Musicais: a extração de
características e aplicação de regras de análise sobre o conteúdo musical.
A extração de características dos recursos musicais pode referir-se à extração de
metadados (como as informações de compositor, título, ano de gravação etc.) ou à
3
extração de dados internos ao objeto musical (como as freqüências sonoras de um
arquivo de áudio ou as notas musicais de uma partitura).
A partir das características extraídas, os Sistemas de Informações podem aplicar
regras de análise para alcançar objetivos específicos como, por exemplo, uma simples
busca de recursos musicais que tenham sido gravados em um determinado período; ou
uma regra para identificar as mudanças de andamento de uma música
1
.
Ao passo que a extração de características já é um problema bem resolvido pelos
SIM, a determinação das regras de análise de conteúdo continua a constituir um
problema (DOWNIE, 2008).
Em pesquisa sobre a recuperação baseada em conteúdo, LEW et al. (2006)
mostram que os SIM freqüentemente falham ao realizar este tipo de análise e que, na
maioria das vezes, estas falhas são evidentes para um usuário humano. Esta constatação
permite presumir a necessidade de haver um modelo de análise de conteúdo que leve em
conta como os recursos musicais são organizados para produzir os efeitos de sentido
percebidos pelos seres humanos.
1.2 Proposta
A proposta desta pesquisa consiste na especificação e implementação de um
modelo de análise do conteúdo musical baseado na teoria Semiótica, ciência que se
ocupa do estudo dos fenômenos da significação e dos mecanismos de produção do
sentido nas diversas manifestações humanas (GREIMAS, 1976).
1.2.1 Abrangência da proposta
A forma de expressão musical tratada é a canção popular. A principal
justificativa para tal escolha é o fato de a canção possuir mais de duas décadas o
privilégio de ser um campo de estudo específico dentro da teoria semiótica: a Semiótica
da Canção, desenvolvida pelo pesquisador brasileiro Luiz Tatit (TATIT, 1986).
Além do embasamento teórico provido pela Semiótica da Canção, há de se
destacar a importância cultural da canção no Brasil, e também (ou por isso mesmo) o
seu alto grau de relevância em termos de aplicações comerciais e de mercado.
Em termos musicais, as análises se concentram na melodia das canções.
Segundo a teoria semiótica, é a melodia que identifica musicalmente uma canção e que,
1
Definições sobre a terminologia musical podem ser encontradas no Apêndice A – “Glossário de Termos
Musicais”.
4
integrada com a letra
2
, “constitui o sentido e caracteriza as canções populares” (TATIT,
1998).
Em termos de manifestação material das canções, será utilizada a música escrita,
em partituras musicais. Na partitura são encontradas as informações de estruturação
melódica necessárias para a realização da análise semiótica.
1.2.2 Metodologia
O modelo proposto foi desenvolvido a partir da definição de uma “camada
semiótica” que abrange os seguintes aspectos:
A representação do conteúdo musical (no caso, das canções populares) em uma
linguagem legível por computador. Foi escolhida a representação das partituras
musicais através da linguagem MusicXML (GOOD, 2000).
A modelagem e implementação das regras de análise musical utilizadas. No âmbito
deste trabalho, foi considerada a análise melódica das partituras segundo a Teoria
Gerativa da Música Tonal (LERDAHL e JACKENDOFF, 1983).
A especificação e implementação do modelo de categorias semióticas com base na
Semiótica da Canção (TATIT, 1994). A implementação do modelo foi feita
utilizando a linguagem OWL.
A especificação de regras para realização da análise semiótica a partir dos resultados
da análise musical, de acordo com o modelo de categorias semióticas. A
implementação das regras foi feita em linguagem Java e os resultados armazenados
em um banco de dados relacional MySQL.
2
Neste trabalho será utilizado o termo “letra” para fazer referência ao conteúdo textual da canção.
Embora considerado inadequado por alguns especialistas, a expressão “letra de música”, no caso da
canção popular, alude de forma mais imediata ao significado desejado do que a expressão “texto
musical”.
5
A figura 1.2, a seguir, ilustra a “Camada Semiótica” proposta neste trabalho:
Figura 1.2. Sistema de Informações Musicais com uma “camada Semiótica”.
A camada semiótica foi implementada em um protótipo de Sistemas de
Informações Musicais: o SemiotIS. Este protótipo é composto por dois módulos: o
primeiro para a análise propriamente dita, que inclui a camada semiótica; e o segundo
para aplicação dos resultados a partir da recuperação com base em relações de
similaridade.
1.2.3 Contribuições esperadas
Para atingir o objetivo principal de definir um modelo de análise de melodias de
canções baseado na teoria semiótica, são esperadas contribuições nas áreas relacionadas
de Sistemas de Informação, Música e Semiótica, dentre as quais se destacam:
Em Sistemas de Informação:
um modelo para representação do conhecimento da análise semiótica de
canções;
a construção de um protótipo, o SemiotIS, que permite a aplicação
computacional dos conceitos da Semiótica da Canção.
Em Semiótica:
a aplicação prática, através da implementação do protótipo, dos conceitos da
Semiótica da Canção, o que aos semioticistas uma ferramenta que permite a
automação de alguns passos do processo de análise e também a verificação e
comparação do resultado de análises feitas manualmente.
Em Música:
a exploração de um tipo de análise da canção popular ainda pouco difundido (a
análise semiótica);
6
a possibilidade de aplicação prática, através do protótipo que aplica regras de
análise melódica sobre partituras de canções populares.
1.3 Estrutura da dissertação
A dissertação está estruturada da seguinte forma:
No capítulo 2 são apresentados os conceitos fundamentais dos Sistemas de
Informações Musicais para tratamento de similaridade baseado em conteúdo e suas
deficiências. Em seguida é apresentada a teoria Semiótica como uma teoria que provê
um modelo possível para análise de canções.
No capítulo 3 são apresentados os conceitos para definição de um Sistema de
Informação para análise de canções com base em um modelo semiótico.
No capítulo 4 é apresentada a implementação do protótipo SemiotIS, um
Sistema de Informação para análise semiótica de canções populares escrito em
linguagem Java, utilizando um modelo de dados em linguagem OWL.
No capítulo 5 é apresentada a utilização do SemiotIS para realização da análise
de 22 canções populares; os resultados destas análises e o cotejamento com os
resultados obtidos nas análises feitas por especialistas (semioticistas).
Por fim, no capítulo 6 são apresentadas as conclusões gerais, relacionando os
resultados obtidos, as principais contribuições e listando ainda alguns possíveis
trabalhos futuros decorrentes desta pesquisa.
Devido às características de multidisciplinaridade, o referencial teórico que
embasa esta dissertação é consideravelmente amplo e heterogêneo, incluindo
fundamentos e técnicas da teoria e da análise musical, da teoria semiótica e,
obviamente, da informática.
Para não tornar a leitura desnecessariamente custosa e o trabalho maçante,
optou-se por, sempre que possível, apresentar os conceitos fundamentadores de maneira
sucinta e objetiva e colocar o embasamento teórico em um apêndice devidamente
referenciado no corpo do texto.
7
2. Análise de conteúdo dos recursos musicais em Sistemas de
Informações Musicais
“A similaridade de representação corresponde à
similaridade das palavras, que pode, de fato,
recordar-nos o uso múltiplo do mesmo material”.
Sigmund Freud.
O homem entende o mundo a partir da representação que faz das coisas e da sua
associação com o que lhe é conhecido.
Quando alguém ouve uma canção pela primeira vez e é capaz de identificar, por
exemplo, quem é o intérprete ou, até mesmo, no caso de um ouvinte mais atento, quem
é o compositor, o arranjador ou o flautista que “toca igualzinho” àquele de outra música,
é porque estabeleceu mentalmente uma relação de similaridade com outras informações
já conhecidas e representadas.
Se, para um ser humano, situar esses critérios é muitas vezes uma tarefa difícil e
suscetível a erros, para um Sistema de Informação, embora os problemas relacionados à
percepção se agravem, tem-se considerável vantagem no que diz respeito à memória
(quantidade de informação armazenada) e à capacidade de processamento (recuperar e
analisar estas informações), que são muito maiores que a de uma mente humana.
Pensar um Sistema de Informação Musical (SIM) é, portanto, fazer uso das
vantagens inerentes à arquitetura, armazenamento, recuperação e processamento de
informações, aplicando-as em um modelo de representação do conhecimento que
permita uma aproximação da capacidade perceptiva e analítica da mente humana.
Este capítulo apresenta alguns conceitos sobre a análise de conteúdo em SIM e
apresenta a Semiótica como uma ciência que provê um possível modelo para
representação da análise do conteúdo de canções.
Na seção 2.1 são apresentadas técnicas de análise baseadas em conteúdo em SIM
e alguns problemas desta abordagem.
8
Na seção 2.2 é apresentada a Semiótica da Canção, teoria de base lingüística,
que tem por objetivo investigar como se a construção do sentido nas canções, de
acordo com regras estruturais e ferramentas de apreensão do sentido.
2.1 Análise baseada em conteúdo em Sistemas de Informações Musicais
As técnicas de análise aplicadas em Sistemas de Informações são usualmente
divididas em três grandes grupos: as baseadas em conteúdo, as colaborativas e as
híbridas (ROLLAND e GANASCIA, 2000).
As técnicas de análise baseadas em conteúdo, como o próprio nome indica,
consideram o conteúdo do objeto. No caso da canção, podem ser analisadas desde
informações internas ao objeto musical (como ritmo, melodia, freqüências sonoras etc.)
ou metadados descritivos (como os que indicam o compositor, o título, o ano de
gravação, o gênero etc.).
As análises baseadas em métodos colaborativos são aquelas que se baseiam em
perfis de usuários e nas classificações feitas pelo conjunto de usuários de uma
comunidade. Funciona a partir das avaliações feitas pelos usuários que, de acordo com
algum tipo de modelo (ranking, descrição etc.), dão seu parecer sobre as canções que
ouviram.
A abordagem híbrida consiste na combinação dos dois métodos anteriores: o
colaborativo e o baseado em conteúdo.
Em sua pesquisa sobre os Sistemas de Recomendação Musicais, o pesquisador
grego Gediminas Adomavicius identificou que o método híbrido une as vantagens de
uma maior acurácia e de uma maior possibilidade de automação providos pelo método
baseado em conteúdo às vantagens de uma avaliação mais direta dos gostos e da
percepção dos usuários (ADOMAVICIUS, 2005).
Entretanto, Adomavicius evidencia problemas a partir dos resultados obtidos da
utilização de sistemas de recomendação de canções disponíveis na web: apesar de
apresentarem uma taxa de acerto significativa em canções muito conhecidas, as
recomendações de canções menos famosas freqüentemente resultam em equívocos que
podem ser considerados crassos por qualquer usuário humano.
Estes resultados permitiram verificar que os métodos colaborativos podem
encobrir problemas dos métodos baseados em conteúdo, pois quando poucas
9
avaliações feitas pelos usuários, os critérios de análises de conteúdo revelam-se
insuficientes para identificar satisfatoriamente as relações de similaridade entre canções.
Outro problema relacionado aos métodos colaborativos é a forte tendência de
conduzirem à massificação dos gostos e opiniões. Isto se dá, porque “nos métodos
colaborativos, normalmente um grupo minoritário dispensa as competências culturais da
maioria dos usuários para imprimir o seu próprio gosto” (SANTINI, 2008).
Inquestionavelmente as próprias formas de distribuição da música sempre
privilegiaram o agrupamento em categorias: como os programas de rádio, os shows e
até mesmo os discos gravados. Desta forma, a similaridade era legitimada pelo meio de
distribuição e desempenhava um papel fundamental na forma de filtrar e conduzir os
gostos e a apreciação musical.
No entanto, o surgimento e a popularização da web vêm causando profundas
mudanças nas formas de acesso e distribuição dos recursos musicais. Neste cenário, os
Sistemas de Informações Musicais passaram a ter um papel central no processo de
intermediação entre as pessoas (usuários) e os conteúdos (objetos) musicais.
Os Sistemas de Informações Musicais são potencialmente utilizáveis por um
número quase ilimitado de pessoas e podem atuar sobre um conjunto praticamente
imensurável de dados fundamentalmente heterogêneos (aqueles disponíveis na web).
Por estes motivos, agravam-se os problemas de estabelecimento de critérios de análise
que sejam suficientemente gerais, mas que possam ser aplicados levando em
consideração as especificidades dos usuários e dos objetos musicais.
Percebe-se, portanto, a necessidade de um modelo que seja capaz de analisar o
conteúdo sob uma perspectiva próxima daquela provida pela percepção humana que é
capaz de estabelecer instantaneamente relações entre um conteúdo novo e as
informações já previamente conhecidas (como no exemplo dado no início do capítulo).
Este modelo, uma vez implementado computacionalmente deve permitir ainda o
processamento dos dados armazenados e a recuperação de informações com base em
regras que levem em consideração os resultados da análise de conteúdo dos objetos
musicais (SANTIS e LANZELOTTE, 2008).
Alguns sistemas como o Mufin
3
, o MusicIP
4
e o Sloud
5
, tendo identificado a
mesma necessidade, propõem alternativas à análise colaborativa. Conforme
3
Mufin: Simply discover music! - http://www.mufin.com
4
Music IP: Your world. Amplified - http://www.musicip.com/
5
Search Out Loud: Music Made Easy - http://www.sloud.com/
10
levantamento feito por (THOMPSON, 2008), estes sistemas investem no incremento
dos critérios de similaridade baseados na análise de conteúdo (embora, por razões
comerciais, não revelem como o fazem).
O presente trabalho, por sua vez, propõe um modelo para a análise de conteúdo
baseado na teoria Semiótica, cuja fundamentação é apresentada a seguir.
2.2 Semiótica da canção
A Semiótica é uma ciência de origem lingüística e que “propõe modelos para a
análise da construção do sentido nas diversas modalidades de expressão” (GREIMAS,
1976). Dentre estas modalidades de expressão, este trabalho se dedica a aplicar os
modelos teóricos e as ferramentas de análise desenvolvidas pelo músico e semioticista
brasileiro Luiz Tatit para análise de canções populares, no âmbito da Semiótica da
Canção (TATIT, 1994)
6
.
Tatit explica a motivação de sua pesquisa com a seguinte consideração (TATIT,
2002):
“A canção brasileira ocupa hoje um espaço artístico amplo demais para
permanecer desvinculada de qualquer esfera de reflexão no país.
todo um aparato industrial, tecnológico e mercadológico cuidando da
sua produção e aumentando seu poder de penetração nos diversos
setores socioculturais sem que haja, em contrapartida, qualquer
acompanhamento analítico em condições de desvendar ao menos uma
parcela desses estratos de sentido que a canção movimenta
diariamente”.
Sendo a canção inegavelmente relevante para a cultura brasileira e sendo a sua
apreensão até certo ponto natural e de domínio público, este trabalho contenta-se a
apresentar uma definição bastante sumária sobre canção. Segundo Mário de Andrade, a
canção é “um tipo de composição poética destinada a ser cantada” (ANDRADE, 1965).
A definição de Mário de Andrade remete a uma característica reveladora da
canção: ela faz-se reconhecer pela união de um elemento textual (a letra da canção) e
um elemento musical (a melodia). Não por acaso, desde a primeira formulação (TATIT,
1986), a Semiótica da Canção elegeu, dentre os elementos que compõem o discurso
6
A relação entre Música e Semiótica não é nova, e uma perspectiva histórica é apresentada no “Apêndice
B – Retrospectiva da Semiótica Musical” desta dissertação como informação complementar.
11
musical, a letra e a melodia que a sustenta como sendo o “núcleo de identidade da
canção”.
Ao analisar a melodia e a letra das canções populares, Tatit concluiu que a
construção do sentido se dá através de “princípios isomórficos entre os planos de
expressão e conteúdo” (TATIT, 1994). Ou seja, “dessa maneira é possível perceber
como se a construção do sentido numa obra que usa dois sistemas de significação
distintos: um texto lingüístico sustentado por um texto melódico” (DIETRICH, 2007).
Assim, é exatamente na interação entre a letra e a melodia que a canção constrói
o seu sentido. Considerando que a maior parte do cancioneiro popular brasileiro
apresenta uma completa integração (no plano do conteúdo e no plano da expressão)
entre a melodia e letra (TATIT, 2002), a opção por analisar canções onde haja tal
integração se justifica. Entretanto, conforme indicado no primeiro capítulo desta
dissertação, os resultados aqui apresentados observarão apenas a análise do plano da
expressão melódica das canções. Isso não quer dizer que a análise das letras tenha uma
importância menor, mas resulta de uma forma de limitar o âmbito desta pesquisa sem,
no entanto, comprometer a sua validade.
Uma vez definido o objeto de análise como sendo a melodia da canção, a análise
desta melodia é feita com base no “Gráfico Tensivo”, herdado da Semiótica Tensiva
(FONTANILLE e ZILBERBERG, 2001), conforme ilustra a figura 2.1 que representa
fragmentos musicais em diferentes alturas durante o tempo:
Figura 2.1 Gráfico Tensivo apresentando a relação entre os elementos musicais
(tempo e altura). Adaptado de (TATIT, 1998)
12
No gráfico apresentado, o eixo x refere-se ao tempo e o eixo y à altura. Os
valores no eixo do tempo têm relação com a duração, enquanto os valores no eixo da
altura relacionam-se com a intensidade.
No exemplo hipotético apresentado, o fragmento “a” representa uma nota
musical que dura 13 unidades de tempo enquanto a nota representada pelo fragmento
“b” dura apenas 4. O fragmento “a” tem uma intensidade menor (valor 4) representando
uma nota mais grave, enquanto a nota do fragmento “b” tem intensidade “10”,
correspondendo a uma nota mais aguda.
As relações entre as durações e as alturas em um trecho musical são,
respectivamente, o andamento e a tessitura (TATIT, 2002).
O andamento diz respeito às variações de duração. Relaciona-se à idéia de um
som “mais rápido” ou “mais lento”.
A tessitura diz respeito às variações de altura, e corresponde à distância entre a
nota mais grave e a mais aguda de uma melodia. Relaciona-se à idéia de um som “mais
fraco” ou “mais forte”.
As variações de comportamento destas categorias são reguladas por dois pares
de funções:
O primeiro par, que diz respeito à altura, refere-se às variações de freqüência dos
sons musicais e articula-se em expansão x concentração.
O segundo par, que diz respeito ao andamento, refere-se às variações de duração
dos sons musicais no tempo. Articula em aceleração x desaceleração.
Destas correlações e seus variados graus de mistura resultam os estilos
melódicos que permitiram estabelecer os seguintes tipos de “perfis melódicos” nas
canções populares: passionalização, tematização e figurativização. (TATIT, 1998).
2.2.1 Passionalização
A passionalização se apresenta em melodias “verticalizadas”, com grande
exploração da tessitura e um andamento desacelerado.
Caracteriza-se pela não previsibilidade, e por melodias que apresentam grandes
saltos intervalares (que, não poucas vezes, são empregados uma única vez.) e enfatizam
as durações. Isto normalmente está associado à idéia de sofrimento, de perda e,
13
conseqüentemente, de busca, de progressão ou de evolução e, conseqüentemente, de
surpresa.
“As canções passionais denotam o sentimento de ausência, onde o sujeito
evidencia a falta do objeto de desejo” (TATIT, 1998).
As canções de amor são o melhor exemplo das canções predominantemente
passionais. Praticamente todos os cancionistas brasileiros falaram de amor e
compuseram canções passionais. Alguns exemplos são: “Rosa” de Pixinguinha, “Luiza”
de Tom Jobim, “Oceano” de Djavan, dentre centenas de outras.
Mário de Andrade, no verbete “Canção” de seu Dicionário Musical Brasileiro
brinca “Seus temas favoritos [da canção] são o amor.... e o amor. E em geral, o amor.
Porém amor cortês, cheio de delicadezas e grã-finismo de expressão. Às vezes se canta
a natureza também.” (ANDRADE, 1984).
2.2.2 Tematização
A tematização se apresenta em melodias “horizontalizadas”, com pequena
exploração da altura e grande repetição de motivos rítmicos de curta duração.
Há um predomínio da concentração da tessitura, combinada com uma aceleração
no andamento. As canções deste tipo são fortemente caracterizadas pela reiteração, “o
que caracteriza sua tendência involutiva, como um eterno retorno ao ponto de partida,
como se não houvesse distância a ser vencida” (TATIT, 1998). Estas repetições atuam
sobre o tempo mnésico (relativo à memória) e servem para ativar a memória do ouvinte,
reduzindo assim o fluxo de informações, e estabilizando o pulso acelerado, evitando,
assim, a sua dissolução.
As canções temáticas são em geral permeadas pelo sentimento de plenitude, de
aproximação do sujeito com o objeto desejado.
Canções predominantemente temáticas são os hinos (de países, clubes), as
marchinhas de carnaval e os sambas de exaltação como “Aquarela do Brasil” de Ary
Barroso ou “Onde o Céu Azul é Mais Azul” de Alberto Ribeiro, João De Barro e Alcyr
Pires Vermelho, por exemplo.
14
2.2.3 Figurativização
A figurativização se apresenta como a voz que fala dentro da melodia. Neste
caso, tem-se um plano da expressão onde “irrompem traços da fala cotidiana,
contrapondo-se ao que de estável nos perfis melódicos temáticos e passionais, na
exata medida em que a introdução da fala na melodia vai de encontro ao efeito de
estabilização pretendido” (TATIT, 1998).
Para descrição da Figurativização, Tatit aborda o conceito de tonemas, que são:
“inflexões que finalizam as frases (...). Têm apenas três possibilidades
físicas de realização (descendência, ascendência ou suspensão), os
tonemas oferecem um modelo geral e econômico para a análise
figurativa da melodia, a partir das oscilações tensivas da voz. Assim,
uma voz que inflete para o grave, distende o esforço da emissão e
procura o repouso fisiológico, diretamente associado à terminação
asseverativa do conteúdo relatado. Uma voz que busca a freqüência
aguda ou sustenta sua altura, mantendo-a tensa do esforço fisiológico,
surge sempre continuidade, ou seja, outras frases devem vir em seguida
a tulo de complementação, resposta ou mesmo como prorrogação das
incertezas ou das tensões emotivas de toda sorte” (TATIT, 1998).
Canções figurativas são aquelas onde a fala irrompe, como é o caso típico do
rap. Trechos figurativos são muito comuns em canções com características anedóticas,
onde a voz que fala suspende o percurso melódico, como ocorre freqüentemente no
samba de breque, por exemplo.
15
2.2.4 Aplicação da tipologia
A figura 2.2 apresentada a seguir sumariza a tipologia proposta pela Semiótica
da Canção e as relações entre os elementos melódicos que a caracterizam:
Figura 2.2 Tipologia da canção e seus principais elementos. Adaptada de
(DIETRICH, 2007)
É importante ressaltar que a predominância de um ou outro estilo em uma
canção não exclui a possibilidade da mistura de elementos de estilos numa mesma
canção. Na verdade, alerta Tatit, “é justamente na mistura, na dosagem e nas
combinações que se dão as múltiplas possibilidades de construção de sentido que
encontramos na canção popular” (TATIT, 1998).
Um exemplo da mistura pode ser observado na canção “Garota de Ipanema” de
Tom Jobim e Vinicius de Moraes, onde a primeira parte é absolutamente temática
(andamento acelerado, repetições e concentrações), a segunda parte é completamente
passional (andamento lento, saltos intervalares, e continuidades) e em seguida uma
repetição da estrutura da primeira parte (voltando, portanto, a ser temática)
7
.
Mais exemplos de análises, envolvendo os três estilos, serão apresentados no
capítulo “5 – Análise das canções”.
Ao finalizar este capítulo é importante frisar que diferenças significativas
entre a canção popular e canção clássica. Embora a palavra canção seja única, e venha
do latim “cantione” significando “canto, encanto, encantamento” e tenha sempre relação
a alguma característica poética e uma aspiração ao belo, as canções clássicas estão
vinculadas a formas musicais e literárias bem definidas. Por outro lado, nas canções
7
Este tipo de construção musical é usualmente chamada de A-B-A.
16
populares as melodias apresentam grandes variações e o texto não é marcado por
“lirismo puro” nem está sujeito a um padrão métrico ou poético definido.
Portanto, o modelo proposto a seguir para análise do conteúdo das melodias de
canções populares tem por característica fundamental observar estas diferenças e
estabelecer critérios que não estejam limitados à análise da forma e da estrutura, mas
também da organização do conteúdo e da relação desta organização com a percepção
dos ouvintes. Pois, embora um modelo puramente estruturalista devesse apresentar bons
resultados na análise de canções clássicas, provavelmente deixaria de funcionar nas
primeiras instabilidades estruturais tão comuns às canções populares.
17
3. Sistema para análise de canções utilizando regras com base
semiótica
“Arquitetura é música congelada”
Arthur Schopenhauer
No capítulo anterior foi apresentado como a teoria Semiótica pode oferecer um
modelo baseado na percepção para representar e classificar as canções.
Um Sistema de Informações Musicais com critérios de análise baseados na
teoria Semiótica deve, portanto, prover alguma maneira de representar este modelo e
suas regras.
No caso da Semiótica da Canção, aplicada nesta dissertação, estas regras podem
ser divididas em duas camadas: a primeira camada constituída pelas regras de análise
melódica, portanto, basicamente de regras relacionadas à linguagem musical, que
permitam analisar a construção musical da melodia (andamento, repetições etc.).
A segunda camada é composta pelas regras e pelo modelo semiótico em si, que
permitem uma nova leitura sobre os resultados das análises musicais da camada
anterior, a partir de um modelo descritivo adequado.
Para apresentar cada uma destas etapas, este capítulo está estruturado da
seguinte forma:
Na seção 3.1 é apresentada a arquitetura geral de um Sistema de Informação
para análise semiótica de canções.
Na seção 3.2 é discutido o módulo de análise, apresentando o embasamento
teórico utilizado para representação do conteúdo musical e análise melódica das
canções.
Na seção 3.3 é apresentado o modelo semiótico de análise das canções, com base
na Semiótica da Canção.
18
3.1 Arquitetura
A figura a seguir esquematiza os elementos e o fluxo geral da arquitetura do
Sistema de Informações Musicais proposto:
Figura 3.1 Arquitetura de um Sistema de Informação para Análise de Canções
Os elementos que compõem a arquitetura do sistema são, portanto, divididos em
dois módulos: um módulo de análise e um módulo de Recuperação por Similaridade.
Compõem o módulo de análise:
A análise do conteúdo musical, que permite a extração das informações dos
objetos musicais utilizados como entrada. No caso estudado, a entrada é a
partitura musical de uma canção e a análise se restringe às informações
melódicas.
A análise semiótica sobre os dados da análise melódica, gerando um novo
conjunto de dados, desta vez com o resultado da análise semiótica.
O armazenamento dos dados analisados, organizados de acordo com um
modelo que permita sua ulterior utilização.
No módulo de Recomendação por Similaridade:
19
A canção que serve como critério de busca. Assim como no módulo de
análise, a arquitetura proposta considera que a informação estará
representada através de uma partitura.
A recuperação das análises relativas ao critério de busca informado, que
utiliza os dados armazenados pelo módulo de análise de canções.
O processamento da busca por similaridade.
A apresentação do resultado da recuperação.
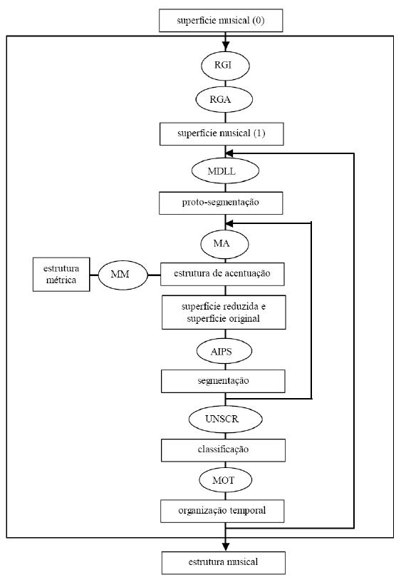
3.2 Análise melódica
Analisar canções melodicamente é uma tarefa consideravelmente comum e bem
resolvida tanto sob o ponto de vista da teoria musical quanto pelo da teoria
computacional. Discutir as dificuldades e divergências nas metodologias existentes não
está no âmbito deste trabalho. Para uma visão completa, recomenda-se a leitura de, por
exemplo, (ANAGNOSTOPOULOU, 1999), (CAMBOUROPOULOS, 1999),
(SELFRIDGE-FIELD, 1998), (HURON, 1992), (Ó MAIDÍN, 1992).
De volta à análise melódica, este trabalho baseia-se na “Teoria Gerativa da
Música Tonal” TGMT (LERDAHL e JACKENDOFF, 1983) que é uma detalhada
teoria sobre as hierarquias musicais, organizada em forma de uma gramática da música
tonal e cujo objetivo é, segundo o autor, “modelar a intuição musical”. Esta gramática
tem a forma de um conjunto de regras que objetivam descrever a estrutura que um
ouvinte “entende” quando ouve uma determinada música.
8
Do ponto de vista computacional, foi adotada a “Teoria Computacional Geral da
Estrutura Musical” (TCGEM) proposta pelo pesquisador grego Emilios
Cambouropoulos (CAMBOUROPOULOS, 1998) que, por sua vez baseia-se e estende
os conceitos da “Teoria Gerativa da Música Tonal” de Lerdahl & Jackendoff.
A teoria de Cambouropoulos divide a estrutura musical em níveis inter-
relacionados, que permitem a análise seguindo um percurso que vai do mais abstrato ao
mais complexo, da superfície às formas de organização dos elementos musicais
9
.
Os cinco aspectos são:
8
As regras da TGMT estão descritas no Apêndice C – Teoria Gerativa da Música Tonal.
9
A maneira como a teoria prevê a modelagem e a definição das regras destes aspectos é apresentada no
Apêndice D – “Modelo e Regras da Teoria Geral Computacional da Estrutura Musical”
20
Superfície: é o nível mais baixo de representação musical, que corresponde às
notas ou intervalos entre as notas, utilizado como ponto de partida para a análise.
Segmentação: é a formalização do modo como é realizada a subdivisão em
trechos, levando em conta aspectos locais, como a percepção de
descontinuidades (por exemplo, uma nota longa ou um intervalo melódico
grande), e aspectos não locais, como a semelhança entre segmentos.
Classificação: a superfície musical pode ser descrita em termos de classes com
significado musical. Cada classe consiste num conjunto de entidades musicais
(por exemplo, segmentos) que são associadas em função de um determinado
conjunto de critérios. No caso deste trabalho, a classificação será o agrupamento
das classes de acordo com a tipologia da canção, visando a classificar os
segmentos em “passionais”, “temáticos” ou “figurativos”.
Organização temporal: as categorias são organizadas temporalmente, de
acordo com as relações e funções existentes entre os diversos materiais musicais.
Este estuda a distribuição das classes ao longo da peça. Aproveitando o exemplo
da canção Garota de Ipanema apresentado no final do capítulo 2, esta
organização é o que permite dizer que a canção se organiza numa forma A-B-A,
onde a parte A é temática e a B é passional.
Redução: as reduções são representações mais abstratas da superfície musical,
através da identificação de alguns eventos musicais mais proeminentes que
outros. Este aspecto não faz sentido para o sistema proposto, dado que esta visão
abstrata da superfície musical será substituída pela camada semiótica.
3.3 Análise semiótica
A segmentação da análise melódica em níveis consecutivos, conforme proposto
pela Teoria Geral Computacional da Estrutura Musical, é perfeitamente coerente com a
perspectiva semiótica de análise, que se baseia no percurso gerativo de sentido, segundo
o qual o sentido se em níveis complementares, do mais geral e abstrato, ao mais
complexo (GREIMAS e COURTÉS, 1989).
Nas melodias, que são o objeto de análise deste trabalho, os níveis de
profundidade estão relacionados a informações musicais. Uma vez que as informações
musicais e suas formas de representação normalmente não são compreendidas por
21
usuários não especialistas, Tatit propôs a adoção de uma representação visual do
conteúdo musical baseada na representação “piano-roll” (bastante comum no meio
musical e nos programas de editoração eletrônica de partituras). Este mecanismo de
representação visual foi chamado de “diagrama de espacialização da melodia”
(DIETRICH, 2004).
Sua concepção remete diretamente ao gráfico apresentado na seção 2.2 onde se
representa a altura da nota no eixo vertical e a duração no eixo horizontal. No entanto,
Tatit propõe a contigüidade da representação, o que permite uma visão da “evolução” da
superfície musical no tempo. E, usualmente, ao analisar as letras das canções, as sílabas
são apresentadas junto à linha correspondente à nota em que ela é cantada, promovendo
uma melhor identificação por parte do leitor.
A seguir, na figura 3.2, é apresentado um exemplo do diagrama de
espacialização da melodia das três partes da canção Garota de Ipanema:
Figura 3.2 Diagrama de espacialização da Canção Garota de Ipanema
Com o auxílio do gráfico de espacialização da melodia, serão apresentados os quatro
regimes previstos pelo modelo da semiótica da canção:
22
Sintaxe melódico-passional: é aquela que caracteriza um trecho passional,
definida pelas características de expansão melódica, saltos intervalares e duração
das notas. A figura 3.3 exemplifica a direcionalidade da melodia numa sintaxe
passional:
Figura 3.3 Direcionalidade passional
Sintaxe melódico-temática: é aquela que caracteriza um trecho temático,
definida pelas características de aceleração melódica, concentração e reiterações
das notas e trechos. A figura 3.4 exemplifica a direcionalidade da melodia numa
sintaxe temática:
Figura 3.4 Direcionalidade temática
23
Sintaxe da figurativização: é aquela que caracteriza a voz que fala dentro do
perfil melódico da canção. Segundo Tatit “a figurativização é o termo que
abrange todos os recursos não-passionais, não-temáticos e, inclusive, a passagem
entre os dois pólos. É a neutralização dos investimentos melódicos.” (TATIT,
1998). A figura 3.5 destaca com círculos, os elementos de figurativização que
desestabilizam os perfis melódicos:
Figura 3.5 Representação dos elementos de figurativização que neutralizam os
perfis melódicos
Interação temático-passional: quando em um mesmo trecho não predomínio
de uma das sintaxes (passional e temática), a direção do percurso melódico se dá
pela alternância quase concomitante entre elas, resultando no que Tatit chama de
“emaranhado passional e temático” (TATIT, 1998).
Nesta situação, encontra-se uma dificuldade prática de aplicação do resultado da
análise. Como desfazer o “emaranhado” da classificação? A resposta pode ser dada pelo
nível da análise aplicada. Uma vez que este modelo de análise semiótica atua sobre o
resultado da análise musical, é possível pensar esta atuação em camadas diferentes, indo
desde o nível mais alto e superficial (em um primeiro momento, a canção como um
todo), passando pelos movimentos que eventualmente componham a canção, pelas
partes, pelas frases, pelos motivos e pelos intervalos até chegar às notas musicais (nível
mais granular de um texto musical).
24
Estes níveis de análise são especificados pormenorizadamente pelo pesquisador
Peter Dietrich em seu artigo “Plano da expressão musical: níveis de descrição”
(DIETRICH, 2006) sendo resumidos, simplificadamente, no esquema da figura 3.6.
10
Figura 3.6 Níveis de análise do plano da expressão musical. Adaptado de
(DIETRICH, 2006)
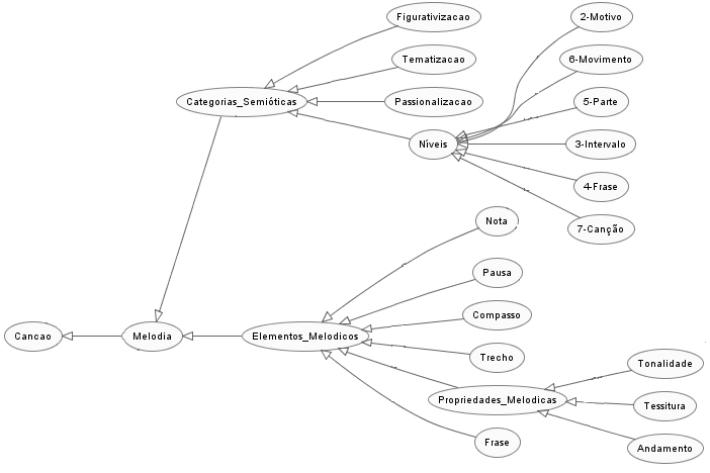
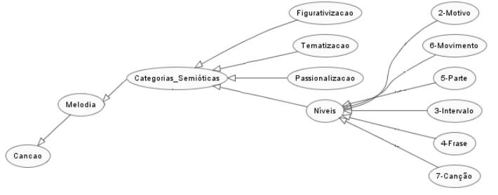
3.3.1 Níveis de análise semiótica
Conforme apresentado no capítulo 2, a utilização dos resultados da análise
semiótica de canções é aplicável a diversos tipos de Sistemas de Informações Musicais.
Cada tipo de sistema pode requerer a execução da análise em um ou mais níveis,
os quais correspondem aos níveis da análise semiótica, conforme apresentado a seguir:
Nível 7 – Canção inteira:
Neste nível é considerada a classificação da canção como um todo. Um exemplo
pode ser o de canções totalmente temáticas (como dois hinos de clubes de futebol).
Nível 6 – Movimento (ou tema):
No caso de uma canção que tenha mais de um movimento, são consideradas as
classificações dos movimentos da canção em relação à canção utilizada como critério de
busca.
10
A terminologia usada está diretamente relacionada à linguagem musical, cujos termos estão
relacionados no Apêndice A – “Glossário de Termos Musicais”.
25
Não é comum na canção popular brasileira a divisão em movimentos.
Normalmente, a canção é uma peça curta em um movimento. No entanto,
exceções, como por exemplo, a canção “Gabriela” de Tom Jobim.
Nível 5 – Parte:
Neste nível de análise são consideradas as canções que tenham as partes
classificadas de forma igual. Por exemplo: canções que tenham duas partes, a primeira
temática e a outra passional.
Nível 4 – Frase:
Neste nível são consideradas as canções que têm as frases que compõem as
partes, classificadas de forma igual. Chegando neste nível de granularidade mais fino,
pode-se verificar como as estruturas musicais são organizadas para compor o sentido,
ou seja, como as frases estão arranjadas dentro das canções para compor as partes.
Na prática, na análise de canções populares (que são um tipo de música tonal), o que
é relevante é a frase tonal, que pode ser entendida simplificadamente, como a frase
principal da canção, e que normalmente se repete, caracterizando, assim, a melodia.
Nível 3 – Motivo:
Neste nível são consideradas as canções que tenham motivos classificados de
forma igual. Embora este seja um nível de granularidade bastante fino, é possível
pensar aplicações deste tipo de critério como, por exemplo, em aplicações interessadas
em indicar possíveis temas incidentais ou permitir identificar recorrências na forma de
representação de idéias ou figuras musicais. Um exemplo bastante curioso deste último
caso é a canção popular “Baião de Quatro Toques” de autoria de José Miguel Wisnik e
Luiz Tatit, que se utiliza do mesmo motivo da “Quinta Sinfonia” de Ludwig van
Beethoven.
Os outros níveis mais granulares, como Intervalo e Nota não são utilizados como
critério de similaridade semiótica, pois pouco significam individualmente, servindo
fundamentalmente para compor as estruturas dos níveis superiores (DIETRICH, 2006).
26
3.3.2 Recuperação por níveis de similaridade
A recuperação por níveis de similaridade provê meios de recuperar os dados das
análises, com base em parâmetros de busca.
É importante ressaltar que a recuperação por similaridade apresentada neste
trabalho é apenas uma forma de demonstrar os resultados da análise sendo aplicados.
A aplicabilidade desejada para os resultados da camada de análise semiótica está
diretamente relacionada ao tipo de Sistema de Informação Musical no qual será
empregada. Em um Sistema de Recomendação, o objetivo será retornar as canções que
mais atendam aos critérios de similaridade de acordo com o perfil de um usuário; em
um sistema de detecção de plágio o objetivo será identificar canções que sejam
estruturalmente similares a alguma outra etc.
Uma vez definidas as características fundamentais de um Sistema de Informação
Musical que se propõe a realizar a Análise Semiótica de canções, incluindo a arquitetura
e os módulos que o compõe, será apresentada no capítulo seguinte a implementação de
um protótipo deste sistema: o SemiotIS.
27
4. SemiotIS (protótipo)
“Eu vou fazer uma canção pra ela
Uma canção singela, brasileira
Para lançar depois do carnaval
Eu vou fazer um iê-iê-iê romântico
Um anti-computador sentimental”.
Caetano Veloso
Neste capítulo são apresentados os aspectos relevantes da implementação do
protótipo de um Sistema de Informações Musicais para análise semiótica de canções, de
acordo com a arquitetura descrita no capítulo 3.
Este protótipo recebeu o nome de SemiotIS e possui dois módulos
complementares: o Módulo de Análise e o módulo de Recuperação por Similaridade.
O Módulo de Análise é o módulo principal do sistema, que realiza o
processamento da canção, a análise melódica e a análise semiótica, ficando ainda
responsável por gravar os resultados das análises no banco de dados.
O Módulo de Recuperação por Similaridade é uma prova de conceito da
aplicabilidade do modelo proposto e limita-se a, partindo de uma canção analisada,
recuperar canções com características similares, de acordo com alguns parâmetros
escolhidos pelo usuário.
Na seção 4.1 é apresentada a implementação da arquitetura do SemiotIS.
Na seção 4.2 é apresentado o módulo de análise e seus componentes.
Na seção 4.3 é apresentado o componente de armazenamento de dados.
Na seção 4.4 é apresentado o módulo de Recuperação por Similaridade e seus
componentes.
28
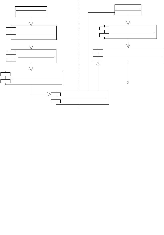
4.1 Implementação da arquitetura – visão geral
A implementação do SemiotIS consistiu na concretização da arquitetura
apresentada no capítulo 3, conforme indica o diagrama apresentado na figura 4.1:
Canção : MusicXML
MusicXML Parser : Java
Análise Melódica : Java
Análise Semiótica : OWL, Java
ArmazenamentoBD : MySQL
Recuperação por Similaridade : Java
Módulo de análise Módulo de Recuperação por Similaridade
Critérios de Similaridade : OWL
Canção analisada
Resultado da Recomendação
Figura 4.1. Diagrama de implementação da arquitetura do SemiotIS
Resumidamente, o fluxo operacional do SemiotIS é constituído por:
No módulo de análise:
Um objeto de entrada: que é uma partitura de canção na linguagem MusicXML.
Um componente MusicXML Parser
11
, implementado em linguagem Java que
realiza os primeiros processamentos do módulo de análise, ao verificar se o
documento informado é uma partitura válida e, caso positivo, realizando o
parsing completo do documento e deixando-o disponível na memória (na forma
de árvore de dados XML), pronto para ser usado pelos componentes seguintes.
11
O termo preferido ao inglês “parser” é “analisador” e, igualmente preferível é o uso de “análise” a
parsing”. No entanto, como este trabalho já emprega a palavra “análise” para referir-se à atividade de
dissecação dos objetos musicais, quando se referir à ação de percorrer um arquivo para dividi-lo e
classificá-lo, será utilizado o termo anglicista.
29
Um componente de análise melódica que implementa a Teoria Computacional
Geral da Estrutura Musical (TCGEM) e, a partir da utilização dos dados da
árvore XML, identifica os elementos correspondentes aos vários níveis da
estrutura musical. Ao término do seu processamento, este aciona o módulo de
análise Semiótica.
Um componente de análise semiótica que utiliza um modelo de representação de
conhecimento escrito em linguagem OWL, e que, através das regras escritas em
linguagem Java, processa, a partir dos resultados da análise melódica, as
classificações e calcula as porcentagens dos vários níveis de análise. Ao término
do processamento, o módulo aciona o componente de armazenamento, que
registra as informações.
No módulo de Recuperação por Similaridade, a partir de uma canção
analisada, o componente de critérios de similaridade acessa o modelo OWL de
categorias semióticas e, partindo dos critérios de busca, aciona o componente de
recuperação por similaridade, que recupera no banco de dados as canções que atendam
aos critérios desejados e as apresenta como resultado.
A seguir, cada um dos módulos e seus componentes serão apresentados com
maior detalhe.
4.2 Módulo de Análise
Este módulo tem por objetivo realizar a análise melódica e semiótica das
partituras das canções e armazenar os resultados para que sejam utilizados pelo módulo
de Recuperação por Similaridade.
Além dos componentes de parsing e análise, o módulo de análise possui também
uma interface de processamento para entrada e apresentação dos dados.
4.2.1 Interface de entrada
A interface de entrada do módulo de análise tem por objetivo servir como
receptora para a partitura e como apresentação dos resultados do processamento. Não
faz parte dos requisitos desta primeira versão do SemiotIS permitir que o usuário
interaja com o sistema nem modifique os resultados das análises realizadas
automaticamente.
30
Assim, a interface foi desenvolvida utilizando linguagens e técnicas que
propiciassem maior facilidade na implementação da interface e na interação com os
demais componentes do sistema. Foi escolhida a linguagem JSP e linguagens correlatas
para sistemas web (HTML, CSS, JavaScript etc.) foram utilizadas.
31
A interface de entrada apresenta sete áreas, conforme ilustra a figura 4.2:
Figura 4.2. Interface de entrada do módulo de análise do SemiotIS.
32
A área 1 contém o cabeçalho e menu do sistema, com informações introdutórias e
botões de navegação.
A área 2 possibilita a realização de uma nova análise. O usuário deve informar o
endereço de um arquivo no formato MusicXML que contenha a partitura a ser
analisada e clicar no botão “Analisar”. Ao selecionar a canção desejada, seus dados
serão preenchidos e apresentados nas áreas 3 a 6.
A área 3 apresenta o Sumário com as características fundamentais sobre a canção
analisada (Título e Autor) e permite ainda remover a análise do banco de dados.
A área 4 apresenta informações sobre o processamento e serve como “log” do
processamento da análise ou da recuperação. No caso de haver problemas com o
arquivo ou durante a realização da análise, as informações são destacadas em
vermelho, facilitando a identificação do problema ocorrido.
A área 5 apresenta o resultado da análise melódica a partir da representação do
diagrama de especialização da melodia da canção. A representação é feita no nível
“1 Nota”, mostrando a duração e altura das notas que compõem a melodia. As
linhas verticais contínuas representam a divisão de compasso, enquanto as
pontilhadas representam a subdivisão do tempo.
A área 6 contém as principais informações processadas pelo SemiotIS. Nela são
apresentados os resultados da análise semiótica. São apresentados os resultados a
partir no “nível 3 – Motivo” até o “Nível 7 – Canção”. Nos níveis 3 e 4, de
granularidade mais fina, não processamento dos perfis semióticos. Para os níveis
“5 Parte”, “6 Movimento” e “7 Canção” são apresentados os perfis e seu
percentual quantitativo correspondente.
A área 7 apresenta a lista de canções analisadas. Como o SemiotIS foi usado para
demonstração da análise de 22 canções, julgou-se mais conveniente listar nesta área
todas as canções analisadas. Em uma versão definitiva, certamente será necessário
prover algum meio de busca e navegação em um universo potencialmente ilimitado
de canções analisadas.
4.2.2 Partitura em MusicXML
Foi dito anteriormente que o SemiotIS recebe como entrada uma partitura
musical no formato MusicXML. Esta subseção apresenta algumas informações
33
relevantes sobre a representação de partituras e, especialmente, sobre o formato
MusicXML.
A partitura musical é uma forma de representação escrita da música, que contém
símbolos e regras próprios. Portanto, um sistema computacional que lide com partituras
musicais deve ser capaz de, primeiramente, prover um meio de interpretar estes
símbolos e compreender as regras.
Formatos de representação computacional da música como a NIFF (Notation
Interchange File Format) e a SMDL (Standard Music Description Language) existem
desde na década de 1980. Estas propostas não tiveram muito sucesso, sobretudo devido
à não adoção deste tipo de formato padrão pelas ferramentas comerciais do mercado.
(SANTIS e FERREIRA, 2007).
Com o surgimento da linguagem XML e sua consolidação como uma linguagem
padrão para representação e transporte de dados na web, começaram a surgir novos
projetos para representação da linguagem musical. Dentre as propostas existentes, este
trabalho escolheu utilizar a MusicXML (GOOD, 2000).
A escolha da MusicXML se deveu preponderantemente à grande aceitação deste
formato pela comunidade de sistemas de informações musicais (ORIO et al., 2003) e
pelo fato de várias das principais ferramentas de editoração de partituras (como Finale
12
,
Encore
13
e Sibelius
14
) apresentarem suporte à importação e exportação de arquivos de
partituras musicais em MusicXML.
Além disso, o formato MusicXML é de uso livre e aberto, o que permite a
consulta e mesmo a manipulação direta do esquema de dados (XML Schema) através do
qual a MusicXML provê a representação dos elementos musicais, seus tipos e sua
estruturação.
E é justamente esta maior facilidade em manipular diretamente as estruturas
musicais e seus componentes que fornece a base para realização das análises melódica e
semiótica propostas neste trabalho.
12
Finale Music Notation Software - http://www.finalemusic.com/
13
Encore - http://www.gvox.com/
14
Sibelius - http://www.sibelius.com/
34
4.2.3 Parsing das canções
A leitura dos arquivos MusicXML para extração das informações musicais foi
implementada utilizando a biblioteca XERCES
15
, uma implementação gratuita e de
acesso livre escrita em linguagem Java.
A primeira etapa do processo de parsing consiste na leitura completa do arquivo
e sua verificação em relação ao esquema MusicXML, “MusicXML XSD versão 2.0”.
Caso haja algum erro no processamento do arquivo ou na validação dos dados
em relação ao esquema, o problema será informado na interface de processamento e a
análise não será realizada. Caso o arquivo seja um documento válido estruturalmente,
durante a perscrutação do mesmo já terá sido gerada em memória a árvore de
documento (DOM object, da linguagem Java) com toda a estrutura relevante para a
análise melódica. A ressalva “estrutura relevante” se faz necessária porque, durante este
pré-processamento somente é armazenada em memória a estrutura relativa à melodia da
canção e as informações de título e autor. As demais informações (como letra da
canção, informações de arranjo, outras partes além da melodia etc.) são descartadas no
momento do parsing.
Como o XSD do MusicXML realiza apenas validação sintática, o SemiotIS
aproveita o momento do parsing para realizar algumas validações semânticas básicas:
verificar se conteúdo musical (se a partitura não está vazia); se a linha melódica não
contém informações de acordes (que não são entendidos pela TCGEM), e, por fim,
aceita canções que tenham, ao menos, 12 compassos. Este valor foi arbitrariamente
estipulado para evitar erros durante o processo de análise (que ao tentar buscar as
repetições e reiterações em supostas “canções” com tamanho demasiadamente reduzido,
geravam subdivisões insignificantes do ponto de vista musical, como motivos e frases
com uma ou duas notas musicais), comprometendo os resultados da busca por
similaridade.
4.2.4 Componente para análise melódica
Como mencionado no capítulo 3, a análise melódica implementada pelo
SemiotIS baseia-se na Teoria Computacional Geral da Estrutura Musical
(CAMBOUROPOULOS, 1998). A implementação da análise é dividida em duas etapas
consecutivas: a primeira consiste na análise da superfície musical, através da extração e
15
XERCES2 Java Parser - http://xerces.apache.org/xerces2-j/
35
segmentação da melodia; e a segunda consiste na verificação de como os segmentos se
relacionam e interagem entre si.
A primeira etapa tem característica “top-down” e se baseia nas rupturas para
extrair os segmentos. A segunda etapa, inversamente, apresenta uma abordagem
“bottom-up”, e parte dos fragmentos para chegar às suas relações de composição.
4.2.4.1 Algoritmos de segmentação
Partindo da integralidade da canção, o algoritmo tem por objetivo segmentar a
melodia em fragmentos semanticamente relevantes até o nível de intervalo. Esta
segmentação se baseia em regras de detecção de ruptura. As rupturas são os eventos que
suspendem ou alteram o fluxo melódico e são divididas em dois grupos: as macro-
rupturas (identificação de silêncio; sinais de suspensão; mudanças de tonalidade, de
unidade métrica etc.) e as rupturas globais (alterações na estrutura, ou na densidade;
rupturas de intensidades; mudança na direcionalidade ou marcas de articulação).
Uma dificuldade adicional para a tarefa de segmentação consiste em reconhecer
trechos que são similares, porém apresentam-se escritos de maneira diferente ou com
pequenas alterações, como os trechos oitavados, escritos em outra tonalidade ou com
pequenas diferenças de alturas
16
. Para resolver este problema, a TCGEM implementa o
componente RGI (Representação Geral de Intervalos) que normaliza a melodia da
canção a partir da transposição melódica.
Após a normalização e antes da primeira etapa da segmentação, é executada
ainda uma etapa preliminar de leitura da melodia, onde são “anotadasem memória
todas as rupturas identificadas. A estrutura de armazenamento destas rupturas consiste
na frase tonal anterior à ruptura, na própria ruptura e na frase tonal posterior à ruptura.
Estas rupturas são identificadas em graus, de acordo com a relevância dentro do
contexto da canção, segundo os pesos definidos no Modelo de Detecção Local de
Limites (MDLL) (CAMBOROPOULOS, 1998).
Com estas informações processadas, é possível executar os algoritmos para
detecção do nível correspondente a cada tipo de ruptura identificada, conforme
apresentado a seguir:
16
Em uma metáfora bastante simplista, este problema pode ser comparado às várias maneiras de dizer
uma mesma frase em português.
36
Primeira segmentação (Movimentos):
Figura 4.3. Exemplo da primeira etapa de segmentação: movimentos
Algoritmo 1 Identificação dos movimentos
Entrada: canção
nota-atual <-- PRIMEIRA-NOTA
nota-seguinte <-- PROXIMA-NOTA
enquanto não for fim da melodia faça
se INÍCIO(nota-seguinte) – FINAL(nota-atual) > RUPT-1 então
SEGMENTE(nota-atual,nota-seguinte)
fim se
se FINAL(nota-seguinte) > FINAL(nota-atual) então
nota-atual <-- nota-seguinte
nota-seguinte <-- PRÓXIMA-NOTA(nota-seguinte)
senão
nota-seguinte <-- PRÓXIMA-NOTA(nota-seguinte)
fim se
fim enquanto
Esta primeira etapa do algoritmo executa sucessivas subdivisões na melodia com
o objetivo de identificar uma mudança de movimento. Esta mudança é identificada
através da variável
RUPT-1
que contém o valor correspondente à macro-ruptura de
mudança de andamento precedida por identificação de silêncio. Esta variável é
inicializada durante a etapa preliminar de leitura da melodia. Quando encontra uma nota
após esta ruptura, o algoritmo considera que se trata de um novo movimento; enquanto
não encontrar, o algoritmo continua a segmentação e considera as notas analisadas
como pertencentes ao mesmo movimento.
37
Segunda segmentação (Partes):
Canção
Movimentos
Partes
Figura 4.4. Exemplo da segunda etapa de segmentação: partes
Algoritmo 2 Identificação das partes
Entrada: movimento
enquanto não for fim do movimento faça
se frase-atual <> FRASE-TONAL e
INÍCIO(frase-seguinte) – FINAL(frase-atual) > RUPT-2 então
SEGMENTE-PARTE(frase-atual, frase-seguinte)
fim se
frase-atual <-- frase-seguinte
frase-seguinte <-- PRÓXIMA(frase-seguinte)
SEGMENTE-PARTE(frase-atual, frase-seguinte)
fim enquanto
Esta segunda etapa do algoritmo subdivide a melodia de um determinado
movimento com o objetivo de identificar as partes da canção. A função de segmentação
baseia-se na comparação entre a frase analisada e a frase tonal identificada na etapa de
pré-processamento. Quando mudança de frase e essa mudança é precedida por uma
ruptura de grau 2 (mudança de andamento, mudança de tonalidade ou silêncio com
duração superior à unidade métrica do movimento
17
), o algoritmo considera que se trata
de uma nova parte.
17
Por exemplo, em uma melodia 2/4, será considerada uma ruptura de grau dois, uma pausa de três ou
mais tempos.
38
Terceira segmentação (Frases):
Canção
Movimentos
Partes
Frases
Figura 4.5. Exemplo da terceira etapa de segmentação: frase
Algoritmo 3 Identificação das frases
Entrada: parte
enquanto não for fim da parte faça
se frase-atual <> frase-seguinte e
INÍCIO(frase-seguinte) – FINAL(frase-atual) > RUPT-3 e
INÍCIO(frase-seguinte) – FINAL(frase-atual) < FATOR_AJST então
SEGMENTE-FRASE(frase-atual, frase-seguinte)
fim se
frase-atual <-- frase-seguinte
frase-seguinte <-- PRÓXIMA(frase-seguinte)
SEGMENTE-FRASE(frase-atual, frase-seguinte)
fim enquanto
Esta terceira etapa do algoritmo subdivide a melodia de uma determinada parte
com o objetivo de identificar as frases da canção. A função de segmentação baseia-se na
comparação entre as frases (atual e seguinte). Quando há mudança de frase e essa
mudança é precedida por uma ruptura de grau 3 (salto intervalar dentro da tessitura
média da canção ou pausa de duração inferior à unidade métrica da parte), o algoritmo
considera que se trata de uma nova parte.
Devido às múltiplas instabilidades comuns às melodias da canção popular, nesta
etapa do algoritmo identificou-se a necessidade de aplicar um fator de ajuste com o
objetivo de evitar a subdivisão excessiva das frases. Considerando que as frases da
canção popular são usualmente compostas por quatro a sete compassos, o algoritmo
aplica um fator de ajuste para desconsiderar subdivisões decorrentes de rupturas
inferiores a este limiar.
39
Quarta segmentação (Motivos):
Figura 4.6. Exemplo da quarta etapa de segmentação: motivos
Algoritmo 4 Identificação dos Motivos
Entrada: frase
enquanto existir frase faça
motivo1 <-- GRUPO(frase)
motivo2 <-- GRUPO(frase)
se motivo1 <> motivo2 então
SEGMENTE-MOTIVO(motivo1,motivo2)
fim se
motivo1 <-- motivo-seguinte
motivo2 <-- PRÓXIMA(motivo-seguinte)
SEGMENTE-MOTIVO(motivo1,motivo2)
fim enquanto
Esta quarta etapa do algoritmo subdivide a melodia de uma determinada frase
com o objetivo de identificar os motivos melódicos. A função de segmentação baseia-se
na comparação entre os grupos de notas (atual e seguinte). O agrupamento por notas é
feito a partir da unidade de compasso da frase. Quando mudança de motivo na frase,
o algoritmo considera que se trata de um novo motivo.
40
Quinta segmentação (Intervalos):
Figura 4.7. Exemplo da quinta etapa de segmentação: intervalos
41
Algoritmo 5 Identificação dos Intervalos
Entrada: motivos
enquanto existir motivos faça
intervalo1 <-- GRUPO(OBTEM-VELOCIDADE(motivo))
intervalo2 <-- GRUPO(OBTEM-VELOCIDADE(PROXIMO(motivo)))
se intervalo1 <> intervalo2 então
SEGMENTE-INTERVALO(intervalo1,PROXIMO(motivo))
fim se
intervalo1 <-- PROXIMO(motivo)
fim enquanto
OBTEM-VELOCIDADE
Entrada: motivos
moda <-- MODA-VELOCIDADES(motivos)
se NÃO-EXISTE-MODA(moda) então
retorne MÉDIA-VELOCIDADES(motivos)
senão
se EXISTE-MAIS-DE-UMA-MODA(motivos) então
retorne MAIOR-MODA(motivos)
senão
retorne moda
fim se
fim se
A quinta e última etapa do algoritmo subdivide os motivos melódicos em
intervalos. A unidade básica do intervalo é o conjunto de compassos que compõe a
unidade métrica da canção.
Quando, através da aplicação desta regra a dois intervalos consecutivos, é
detectada uma diferença, o limite do intervalo pode ser ambíguo, uma vez que pode ser
colocado em qualquer um dos lados do intervalo. Para resolver esta ambigüidade, o
algoritmo busca identificar a ruptura dos intervalos levando em consideração critérios
relativos à velocidade (andamento) do motivo analisado. O cálculo da velocidade é feito
com base na moda das velocidades do trecho. Caso o trecho não possua uma velocidade
preponderante, o cálculo é feito com base na velocidade média.
42
4.2.4.2 Algoritmo de categorização (UNSCRAMBLE)
Uma vez tendo sido identificadas as estruturas, a segunda etapa do algoritmo
consiste em classificar os fragmentos de acordo com as relações de similaridade que
eles apresentam e organizá-los de forma temporal.
Para a tarefa de categorização, Cambouropoulos definiu e implementou o
algoritmo UNSCRAMBLE (CAMBOUROPOULOS e SMAILL, 1997). Não houve
necessidade de refazer a implementação deste algoritmo para o SemiotIS, visto que os
resultados de sua execução são adequados às necessidade do sistema e as únicas
inconsistências são relativas aos aspectos de Redução que, conforme explicitado na
seção 3.2, não são consideradas neste trabalho por serem substituídas pela camada
semiótica, cujo componente de análise é apresentado a seguir.
4.2.5 Componente para análise semiótica
No componente de análise semiótica reside a principal contribuição desta
proposta: a definição de uma “camada semiótica” a ser aplicada sobre os resultados
obtidos pelas análises musicais convencionais (como a análise melódica apresentada na
seção anterior).
A primeira necessidade para definição deste componente é a modelagem das
categorias semióticas e a implementação das regras de análise com base neste modelo.
O modelo de representação foi escrito na linguagem OWL e as regras de análise
definidas em linguagem Java, conforme apresentado a seguir.
4.2.5.1 Modelo de representação em OWL
A escolha da linguagem OWL para implementação do modelo de representação
da camada semiótica se deveu à perspectiva de uma futura integração com ontologias e
também pela possibilidade de especificação das regras de inferência dentro do próprio
modelo, conforme especificado na seção 6.2 – Trabalhos Futuros.
Outras vantagens da representação do modelo em OWL são: a facilidade de
integração com as interfaces de programação e de banco de dados e o fato deste tipo de
linguagem possuir um ferramental bastante satisfatório para especificação,
visualização e testes.
43
O modelo construído pode ser dividido em três visões principais.
A primeira diz respeito à estruturação geral da canção, e de seus componentes
principais (melodia e letra
18
) e seus respectivos atributos, conforme ilustra a figura 4.8:
Figura 4.8. Modelo OWL para representação da estrutura geral da canção
(melodia e letra)
As classes de elementos melódicos relacionam-se diretamente à forma de
estruturação de conteúdo dos arquivos MusicXML (portanto, das partituras musicais). A
representação das notas, acidentes e durações permite a aplicação dos resultados da
análise melódica diretamente no modelo e sua ulterior utilização pelo componente de
análise semiótica. Esta ligação entre os dois níveis de análise é feita com base nas
propriedades melódicas (tonalidade, tessitura e andamento) e do seu preenchimento
durante o processo de análise melódica.
18
Embora não tenha sido utilizada nesta primeira versão do SemiotIS, as classes e atributos relativos às
letras foram mantidas para fins ilustrativos.
44
A segunda visão se relaciona às categorias semióticas propriamente ditas:
Figurativização, Tematização e Passionalização, que podem ser associadas aos 6 níveis
(lembrando que o nível 1 não é representado por ser a própria nota musical): Motivo,
Intervalo, Frase, Parte, Movimento e Canção.
A relação entre os níveis de análise e as categorias não foi representada no
modelo OWL. Sua implementação ficou a cargo dos algoritmos de segmentação
apresentados na seção anterior.
A categorização proposta é apresentada na figura 4.9:
Figura 4.9. Modelo OWL para representação das categorias semióticas.
45
A terceira visão do modelo OWL é apresentada na figura 4.10 e mostra as
categorias semióticas e os elementos melódicos modelados:
Figura 4.10. Modelo OWL para representação da estrutura melódica e das
categorias semióticas.
Conforme ilustra a figura, nesta primeira implementação do SemiotIS o modelo
OWL considera as Categorias Semióticas fisicamente desconectadas das Propriedades
Melódicas.
Como indicado na seção 6.2 Trabalhos Futuros, um possível e necessário
desdobramento desta proposta consiste em transformar este modelo de categorias
semióticas em uma ontologia escrita em linguagem OWL-DL, e incluir as regras de
relacionamento entre as categorias dentro do próprio modelo.
Na implementação ora apresentada, os relacionamentos estão a cargo das regras
de análise implementadas em linguagem Java e que são apresentadas a seguir.
4.2.5.2 Regras de análise semiótica
O processamento da análise semiótica de canções consiste na classificação dos
resultados da análise melódica sobre o modelo semiótico. Esta classificação é feita
seguindo regras que especificam a quais categorias se aplicam cada elemento.
46
A implementação das regras baseou-se no componente AIPS (Algoritmo de
indução de padrões em seqüências e função de seleção) da TGCEM, a partir da sua
reimplementação de acordo com as categorias semióticas.
Partindo do nível de intervalo, o AIPS compara cada segmento com todos os
demais segmentos possíveis que tenham o mesmo tamanho, sendo o processo realizado
de modo que dois segmentos nunca sejam comparados mais do que uma vez. Os
segmentos que se repetem são etiquetados para tratamento posterior (os segmentos são
comparados na sua forma original, retrógrada
19
, invertida
20
e retrógrada e invertida). Os
segmentos para os quais não for identificada qualquer repetição são descartados e
marcados de modo a que não voltem a fazer parte do processo, o que permite a redução
do espaço de pesquisa à medida que o processo vai avançando. O algoritmo é aplicado
uma vez para cada nível de análise desejado (Intervalo, Motivo, Frase, Parte e
Movimento).
Os segmentos mais importantes são selecionados de acordo com os seguintes
critérios: em primeiro lugar são preferidos os padrões maiores; em segundo lugar os
padrões que ocorrem (se repetem) com mais freqüência; por fim, os padrões que não se
sobrepõem.
Esta seleção é realizada recorrendo a uma função, denominada função de seleção
(CAMBOUROPOULOS, 1998), que atribui a cada segmento um valor de importância
que reflete os princípios mencionados:
onde a, b e c são constantes que servem para ajustar a importância relativa de
cada um dos princípios, de acordo com o MDLL, T é o tamanho do padrão, F o número
de vezes que ocorre e GS o grau de sobreposição.
Com os resultados da aplicação do AIPS a cada um dos níveis é possível realizar
a categorização de acordo com as regras semióticas.
19
A retrogradação de um segmento musical consiste em trocar a ordem pela qual as notas aparecem (a
primeira troca com a última, a segunda troca com a penúltima, etc.).
20
A inversão de um segmento musical consiste em trocar o sinal dos intervalos entre as notas.
47
As regras semióticas são 6, e cada par corresponde a uma propriedade melódica,
conforme ilustra a figura 4.11:
Figura 4.11. Relação entre as regras de análise e as propriedades melódicas.
As regras que determinam se houve aceleração ou desaceleração incidem sobre o
andamento e levam em conta dois parâmetros distintos: a informação de andamento
explícita na partitura ou a verificação de alteração na duração dos sons em trechos
consecutivos.
As regras que determinam se houve concentração ou expansão da melodia são
aquelas que incidem sobre a tessitura e verificam a altura das notas, observando se
saltos intervalares ou sons tendendo à estabilidade.
As regras que determinam se houve suspensão ou continuidade do fluxo
melódico incidem sobre a tonalidade e verificam dois elementos: mudança explícita da
tonalidade na partitura ou uma mudança no fluxo melódico em relação aos trechos
anteriores.
48
Em relação às categorias semióticas, a aplicação dos resultados das regras é
menos homogênea e mais imprecisa, conforme ilustra a figura 4.12:
Categorias semióticas
Tematização
Passionalização
Figurativização
Regras de análise
Aceleração
Desaceleração
Expansão
Concentração
Suspensão
Continuidade
Figura 4.12. Relação entre as regras de análise e as categorias semióticas.
As regras de aceleração e desaceleração determinam se uma melodia é temática
ou passional, respectivamente. De maneira semelhante, as regras de concentração ou
expansão determinam uma prevalência do perfil temático ou passional.
A regra de suspensão, por agir diretamente sobre a tonalidade indica uma
mudança de nível ou a incidência de um perfil figurativizado. Em contrapartida, a regra
de continuidade pode indicar o prosseguimento de qualquer outro perfil que esteja
predominando até o momento.
Seguindo a organização lógica do AIPS, as regras semióticas são aplicadas
sempre dentro de um mesmo nível, comparando as estruturas melódicas do início
daquele trecho a o seu final. Por exemplo: ao categorizar o nível “5 – Parte”, o
SemiotIS leva em consideração as características da parte analisada e das demais partes
da canção, buscando categorizá-la como temática, passional ou figurativa, mas não leva
em conta os veis mais granulares como os intervalos e motivos que, na prática, são
considerados durante a etapa de Classificação e Organização Temporal da análise
melódica.
49
A classificação dos perfis semióticos não é absoluta. Conforme visto durante a
apresentação da teoria semiótica, é muito comum haver mistura de perfis melódicos em
um mesmo trecho. Por este motivo, o algoritmo de aplicação das regras semióticas leva
em consideração aspectos quantitativos em cada categorização realizada.
A quantificação é feita através de um cálculo percentual que leva em
consideração a soma total dos trechos categorizados em cada perfil (em todo o nível
tratado) e calcula seu percentual em relação ao tamanho do nível completo.
Por exemplo, em um trecho de 20 compassos que apresente os 5 primeiros
compassos temáticos, os 5 seguintes figurativos, os 5 seguintes novamente temáticos e
os 5 últimos passionais, será classificado como temático (50%), sendo também
armazenada a informação que é 25% figurativo e 25% passional.
Para evitar discrepâncias por causa de unidades fracionárias durante a
apresentação dos resultados (que serão apresentados no capítulo 5), os valores de todos
os cálculos percentuais realizados pelo SemiotIS são arredondados para unidades de 5.
As regras de análise semiótica foram implementadas através de classes em
linguagem Java e se comunicam com o modelo OWL através da biblioteca OWL-API
21
.
Para apresentação dos resultados da análise foi utilizada a representação através
do diagrama de espacialização da melodia, gerado dinamicamente durante o processo de
análise através de algumas adaptações na biblioteca Free Clef
22
que permite a
representação de estruturas musicais a partir de dados em MusicXML.
Os dados da partitura em MusicXML, da análise melódica, da análise semiótica
e da representação gráfica dos resultados são gravados pelo componente de
armazenamento de dados.
4.3 Componente de Armazenamento de Dados
O componente de armazenamento de dados do SemiotIS conecta os dois
módulos do sistema: recebe os dados das canções analisadas pelo módulo de análise e
os fornece como subsídio para os processamentos do módulo de Recuperação por
Similaridade.
21
The OWL API - http://owlapi.sourceforge.net/
22
Free Clef – http://www.freeclef.org
50
Este componente foi escrito em linguagem Java, através da implementação de
interfaces de gravação e recuperação de dados no SGBD MySQL utilizando a biblioteca
MySQL Connector/J
23
.
4.4 Módulo de Recuperação por Similaridade – prova de conceito
Este módulo tem por objetivo servir como prova de conceito para a avaliação
dos resultados gerados pelo módulo de análise.
Ele se subdivide nos componentes Critérios de Similaridade e Recuperação por
Similaridade, possuindo também uma interface com o usuário.
4.4.1 Interface de Recuperação
A interface do módulo de recuperação é visual e estruturalmente bastante
semelhante à interface do módulo de análise apresentada na seção 4.2.1. Foi
implementada em linguagem JSP, utilizando HTML, CSS e JavaScript.
A interface de recuperação apresenta cinco áreas, conforme ilustra a figura 4.13:
Figura 4.13. Interface de do módulo de Recuperação por Similaridade do SemiotIS
A área 1 é o cabeçalho e menu do sistema, com informações introdutórias e
botões de navegação.
23
MySQL Connector/J - http://www.mysql.com/products/connector/j/
51
A área 2 apresenta os controles para especificação dos critérios a serem
utilizados na recuperação por similaridade: se será estrutural e/ou
quantitativo e, neste último caso, qual o percentual de desvio aceito. A
interface possibilita ainda determinar em qual nível de profundidade será
realizada a recuperação: “Nível 7 Canção”, “Nível 6 Movimento” ou
“Nível 5 - Parte”.
A área 3 apresenta os dados fundamentais sobre a canção escolhida como
base para comparação (Título e Autor) e as características semióticas do
nível escolhido.
A área 4 apresenta o resultado da recuperação por similaridade, mostrando
os nomes das canções recuperadas e o percentual de similaridade em relação
à canção base.
A área 5 apresenta a lista de canções analisadas. Ao selecionar a canção
desejada, seus dados serão preenchidos e apresentados na área 4.
4.4.2 Componente de Critérios de Similaridade
O componente Critérios de Similaridade é encarregado do processamento dos
parâmetros selecionados para a recuperação dos dados.
O critério de similaridade estrutural, como o nome indica, leva em consideração
a estrutura dos perfis semióticos a serem procurados. A estrutura no “Nível 7 – Canção”
faz referência à classificação da canção como um todo. Por exemplo: se tiver sido
selecionada como base uma canção passional, ao ser escolhido o critério estrutural e o
nível 7, serão recuperadas no banco de dados todas as canções classificadas como
passionais.
O critério estrutural no “Nível 6 Movimento” e no “Nível 5 Parte” apresenta
resultados mais interessantes, retornando canções que se organizam (em movimentos ou
em partes) de maneira análoga à canção base. No exemplo citado anteriormente da
canção “Garota de Ipanema”, uma busca por critérios estruturais no Nível 5, retornaria
outras canções que tivessem três partes, sendo a primeira temática, a segunda passional
e a terceira temática.
52
A recuperação em níveis mais granulares (“Nível 4 Frase”, “Nível 3
Motivo”) produziria resultados baseados apenas na similaridade melódica (não
considerando os aspectos semióticos), tendo sido, por este motivo, suprimida.
O critério de similaridade quantitativo tem por objetivo identificar o quanto uma
canção (em um determinado nível) é composta de cada um dos possíveis perfis
semióticos. Considerando desta vez o exemplo de uma canção que possui 100
compassos, dos quais 60 sejam classificados como passionais; outros 30 classificados
como temáticos; e os 10 restantes como figurativos, configurando então uma canção
60% passional, 30% temática e 10% figurativa. Uma busca por critérios quantitativos
no “Nível 7 Canção” retornará canções que sejam classificadas com 60% de qualquer
perfil. Se a busca for em nível 6 ou em nível 5, serão retornadas canções que tenham
exatamente a mesma distribuição da hipotética canção usada como base: 60%, 30% e
10% (não importando qual o perfil: se temática, passional ou figurativa nem em qual
ordem de estruturação).
É possível ainda combinar os dois critérios: efetuando, assim, uma busca por
canções que se organizem estrutural e quantitativamente da mesma forma.
Outro parâmetro previsto para a prova de conceito da Recuperação por
Similaridade é o percentual de desvio aceito, que permite ao usuário especificar uma
margem de tolerância para o critério de recuperação quantitativo. Esta forma de
indexação permite procurar canções com organizações aproximadas.
Após organizar e processar os parâmetros de recuperação solicitados pelo
usuário, o componente de critérios de similaridade ativa o componente de recuperação,
apresentado a seguir.
4.4.3 Componente de Recuperação por Similaridade
O componente de Recuperação por Similaridade é o responsável pela consulta
ao banco de dados, pela recuperação das informações e a apresentação dos resultados ao
usuário.
Este componente está escrito em linguagem Java, e, a partir da estrutura de
dados recebida do componente de Critérios, monta e executa a consulta ao banco de
dados.
53
Com o resultado da consulta, o componente apresenta os dados na interface de
saída. Exemplos de funcionamento do SemiotIS, incluindo os módulos de análise e de
recuperação, são apresentados no capítulo seguinte.
54
5. Análise das canções
La vraie musique suggère des idées
analogues dans des cerveaux différents
24
.
Charles Baudelaire
O SemiotIS foi utilizado para realizar a análise de um conjunto de 22 canções
populares brasileiras.
Utilizando o módulo de análise, foram gerados os resultados da análise melódica
e semiótica das canções e, a partir destes resultados, foi utilizado o módulo de
Recuperação por Similaridade, com o objetivo de verificar a aplicação dos diferentes
graus de similaridade identificados de acordo com a teoria semiótica.
Na seção 5.1 são apresentadas as considerações sobre a seleção do repertório.
Na seção 5.2 são apresentadas informações sobre a utilização do SemiotIS no
processo de análise.
Na seção 5.3 são apresentados os resultados das análises das canções pelo
módulo de análise; enquanto na seção 5.4 é apresentada a validação destes resultados
através do cotejamento com as análises feitas por especialistas.
Na seção 5.5 são apresentados os resultados da verificação dos graus de
similaridade entre as canções analisadas; e na seção 5.6 é apresenta a validação destes
resultados.
Na seção 5.7 são apresentados dois contra-exemplos, com casos de canções onde
a análise semiótica realizada pelo SemiotIS não apresentou resultados corretos.
5.1 Seleção do repertório
O cancioneiro popular brasileiro é muito vasto, proporcionando uma quase
infinidade de possibilidades de combinações de canções a serem analisadas.
Para delimitar o trabalho de seleção, foram estabelecidas cinco premissas:
24
“A verdadeira música sugere idéias semelhantes em cérebros diferentes”. (Charles Baudelaire)
55
Selecionar canções “famosas”, para facilitar o entendimento por parte de
leitores não especialistas e não habituados às formas musicais;
Pelo mesmo motivo, selecionar canções de compositores conhecidos e, para
permitir análises comparativas mais abrangentes, selecionar duas canções de
cada compositor. As exceções foram Adoniran Barbosa e Djavan que
tiveram uma canção escolhida cada um, conforme será explicado a seguir.
Outra exceção foi a escolha de 5 canções de autoria de Tom Jobim (autoria
exclusiva ou em parceria). Esta escolha foi proposital, para ilustrar como um
mesmo compositor pode produzir peças tão diferentes entre si e, por outro
lado, com características similares às de outros compositores, mesmo que de
estilos ou gerações diferentes;
Selecionar canções de períodos distintos da música brasileira, para
verificação da aplicabilidade da proposta a repertórios com características
diversas;
Pelo mesmo motivo, selecionar canções de gêneros distintos (samba, baião,
bossa-nova, jovem guarda etc.);
As canções escolhidas devem ter sido previamente analisadas por
especialistas semioticistas (e as análises publicadas) para permitir o
cotejamento dos resultados na análise feita pelo SemiotIS.
Respeitando essas condições, foram selecionadas as 22 canções, que são listadas
a seguir em ordem alfabética e cujas partituras e letras estão disponíveis no “Apêndice E
- Canções analisadas”:
Aquarela do Brasil. Ary Barroso, 1939.
Asa Branca. Luiz Gonzaga/Humberto Teixeira, 1947.
Assum Preto. Luiz Gonzaga/Humberto Teixeira, 1950.
Conversa de Botequim. Vadico/Noel Rosa, 1935.
Corcovado. Tom Jobim, 1960.
Detalhes. Roberto Carlos/Erasmo Carlos, 1971.
Eu Sei Que Vou Te Amar. Tom Jobim/Vinícius de Moraes, 1958.
Eu Te Amo. Tom Jobim/Chico Buarque, 1980.
Felicidade. Lupicínio Rodrigues, 1947.
Fio Maravilha, Jorge Ben Jor, 1972.
56
Garota de Ipanema. Tom Jobim/Vinícius de Moraes, 1962.
Gota d'Água. Chico Buarque, 1975.
Luiza. Tom Jobim, 1987.
Marina. Dorival Caymmi, 1947.
Nervos de Aço. Lupicínio Rodrigues, 1947.
O Que É Que A Baiana Tem? Dorival Caymmi, 1939.
País Tropical. Jorge Ben Jor. 1969.
Pra Machucar Meu Coração. Ary Barroso, 1943.
Quero Que Vá Tudo Pro Inferno. Roberto Carlos/Erasmo Carlos, 1965.
Saudosa Maloca. Adoniran Barbosa, 1951.
Sina. Djavan, 1982.
Último Desejo. Noel Rosa, 1937.
5.2 Execução das análises
A primeira etapa para execução das análises foi, dispondo das partituras das
canções, a partir delas gerar a representação em MusicXML de suas melodias. Para isso
foi utilizado um editor comercial de partituras, o Finale 2007 em sua versão de
avaliação.
Utilizando a interface do SemiotIS, os arquivos MusicXML foram utilizados
como entrada. Ao final do processamento, estavam registrados no banco de dados os
resultados da análise melódica e semiótica de cada canção, para cada um dos veis de
análise.
Confirmando a informação apresentada na seção 3.3 onde foi dito que são raras
as canções populares brasileiras que possuem divisão em temas ou movimentos, no
repertório escolhido, nenhuma das canções analisadas possui tal divisão. Em termos
mais precisos, as canções analisadas possuem um único movimento, que corresponde à
integralidade da própria canção. Por esta razão, as informações relativas a este nível
serão suprimidas dos resultados apresentados doravante.
Os resultados dos níveis “4 Frase” e “3 – Motivo” serão apresentados somente
quando necessário para esclarecer a formação dos níveis superiores. Foge ao âmbito
deste trabalho analisá-los amiúde dado que suas informações são fundamentalmente
57
relacionadas a pormenores musicais, o que complicaria desnecessariamente a leitura das
análises apresentadas a seguir.
No entanto, é necessário explicitar que houve algumas pequenas incorreções nos
resultados das análises dos níveis mais granulares (“4 Frase” e “3 Motivo”)
especialmente para as canções predominantemente figurativas (“Fio Maravilha” e “País
Tropical”). Entretanto, por ser a análise semiótica realizada em níveis sucessivos, estas
pequenas falhas nos níveis mais baixos ficaram “diluídas” nos resultados dos níveis
mais altos, não distorcendo o resultado da análise semiótica.
5.3 Resultado das análises
A figura 5.1, sintetiza os resultados das análises para os dois níveis superiores
(“7 – Canção” e “5 – Partes”).
Nível 5 - Partes
Nível 7 - Canção
Parte 1 Parte 2 Parte 3
Canção
Estrutural
%
Estrutural
%
Estrutural
%
Estrutural
%
Estrutural
%
Estrutural
%
Aquarela
do Brasil
Temática 85 Passional 10
Figurativa 5
Temática 40
Passional 10
Temática 45
Asa
Branca
Temática 70 Passional 20
Figurativa 10
Temática 60
Temática 10
Assum
preto
Passional 70 Temática 20
Figurativa 10
Passional 50
Passional 20
Conversa
de
Botequim
Temática 75 Figurativa 25
Passional 0
Temática 35
Temática 40
Corcovado
Temática 80 Passional 15
Figurativa 5
Temática 80
Passional 15
Detalhes Passional 85 Temática 15
Figurativa 0
Passional 50
Passional 20
Eu sei que
vou te
amar
Passional 80 Temática 20
Figurativa 0
Passional 40
Passional 40
Eu te amo
Passional 80 Figurativa 15
Passional 5
Passional 40
Passional 40
Felicidade Temática 100
Passional 0 Figurativa 0
Temática 50
Temática 50
Fio
Maravilha
Figurativa 65 Temática 30
Passional 5
Figurativa 60
Temática 30
Garota de
Ipanema
Temática 70 Passional 30
Figurativa 0
Temática 35
Passional 30
Temática 35
Gota
d'Água
Passional 70 Figurativa 20
Temática 10
Figurativa 20
Passional 70
Luiza Passional 85 Figurativa 10
Passional 5
Passional 35
Passional 50
Marina Temática 60 Passional 25
Figurativa 15
Temática 60
Passional 25
Nervos de
Aço
Passional 70 Temática 30
Figurativa 0
Passional 70
Temática 30
O que é
que a
baiana
tem?
Temática 85 Passional 10
Figurativa 5
Temática 40
Temática 40
País
Tropical
Figurativa 60 Temática 35
Passional 5
Figurativa 60
Temática 35
Pra
Machucar
Meu
Coração
Passional 75 Temática 25
Figurativa 0
Passional 40
Passional 35
58
Quero que
vá tudo
pro
inferno
Temática 70 Passional 30
Figurativa 0
Passional 30
Temática 70
Saudosa
Maloca
Passional 50 Temática 35
Figurativa 15
Passional 50
Temática 35
Sina Temática 50 Passional 25
Temática 25
Temática 25
Temática 25
Último
Desejo
Passional 95 Temática 5 Figurativa 0
Passional 50
Passional 45
Figura 5.1 – Sumarização dos resultados das análises para os níveis 7 e 5.
Uma leitura superficial da comparação apresentada permite algumas
observações interessantes sobre as canções brasileiras. Uma delas é a forma de
composição em duas partes, comum à maioria das canções (das canções analisadas,
apenas 2 possuem 3 partes). Outras características interessantes são a constante mistura
dos perfis melódicos (apenas a canção Felicidade é totalmente temática); e a maneira
como a figurativização é utilizada quase que exclusivamente como elemento interno de
ruptura sem, no entanto, constituir um trecho das canções (as exceções são as canções
de Jorge Ben Jor, que como característica do seu perfil vanguardista, são
predominantemente figurativas, como será visto pormenorizadamente na seção 5.6).
Uma leitura mais atenta permite identificar as características de organização
mais freqüentes: como a baixa figurativização nas canções passionais e as divisões mais
exatas entre as partes. Por outro lado, as canções temáticas apresentam uma maior
“flexibilidade” estrutural entre as partes, o que ocorre devido à freqüente repetição das
mesmas.
5.4 Validação dos resultados das análises
A análise realizada através do SemiotIS para cada uma das 22 canções foi
validada a partir do cotejamento com as análises feitas pelos semioticistas. Os
resultados obtidos foram satisfatórios para todos os casos (exceto “Sina” e “Saudosa
Maloca”, conforme será apresentado na seção 5.7).
As referências para as análises realizadas pelos semioticistas são os livros “O
Cancionista composição de canções no Brasil” (TATIT, 2002) e “Semiótica da
Canção melodia e letra” (TATIT, 1994). As exceções são as validações das canções
“Saudosa Maloca”, cuja referência é o artigo “A Paixão e a Passionalização em Saudosa
Maloca” (COELHO, 2003) e da canção “Eu te amo” que se baseia no artigo “Eu te amo
– canção de Tom Jobim e Chico Buarque” (CARMO JR., 2005).
59
Nesta seção são apresentadas as análises individuais de quatro canções, com
perfis diferentes entre si. A escolha por não apresentar os resultados completos para
todos os níveis de análise de cada canção deve-se à desnecessária redundância que seria
gerada.
5.4.1 Análise 1 – Garota de Ipanema: “a canção canônica”
Utilizada como exemplo nos capítulos anteriores, “Garota de Ipanema” é,
segundo palavras do semioticista Luiz Tatit “um caso canônico” da estruturação de uma
canção popular (TATIT, 1994). Dividida em três partes claramente distinguidas entre si
e com uma letra irrepreensivelmente integrada à melodia, “Garota de Ipanema” oferece
todos os requisitos para servir como exemplo primeiro da análise semiótica.
A primeira parte, temática, é identificada através do andamento acelerado, das
repetições e concentrações. A segunda parte, passional, caracteriza-se pelo andamento
lento, pelos saltos intervalares e pelas continuidades. A terceira parte,
fundamentalmente uma repetição da primeira, devolve à canção sua conformação
temática, conforme demonstra a figura 5.2:
Figura 5.2 – Tela do SemiotIS com resultado da análise das três partes de Garota
de Ipanema.
60
Recorrendo à letra para confirmar, o que chama de “tematização construtiva”,
Tatit analisa:
o controle funcional da paixão delineada na segunda parte é completo.
Trata-se apenas de um cenário afetivo cuja tensão de solidão é dosada
na medida exata do anseio pela garota. O sentimento de falta é o fundo
para fazer a figura da garota brilhar” (TATIT, 2002).
5.4.2 Análise 2 – Felicidade: a tematização absoluta
Outro exemplo bastante significativo é apresentado pela análise da canção
“Felicidade” de Lupicínio Rodrigues, que embora dividida em duas partes, apresenta
elementos característicos da tematização em ambas: andamento acelerado e repetições
que provocam a concentração da melodia em toda a canção.
61
Figura 5.3 – Tela do SemiotIS com resultado da análise de Felicidade. No Nível 4, a
frase tonal e no Nível 5 as duas partes caracterizadas pela repetição da frase tonal.
62
Tatit, ao analisar esta canção afirmou (TATIT, 1994):
“(...)uma canção como Felicidade na sua versão original, acelerada,
descreve os traços da concentração melódica, como a tematização e a
oposição refrão/segunda parte, extraindo da letra tudo que há de
valores adquiridos:
É por isso que eu gosto lá de fora
Porque sei que a falsidade não vigora
e de rapidez no alcance das metas:
A minha casa fica lá de trás do mundo
Onde eu vou em um segundo
Quando começo a pensar"
5.4.3 Análise 3 – Eu Sei Que Vou Te Amar: a passionalização gradativa
No outro extremo da tematização encontrada em “Felicidade”, a
passionalização quase absoluta, desenvolvida em “Eu Sei Que Vou Te Amar” de Tom
Jobim e Vinicius de Morais.
Nesta canção, um motivo simples e que é praticamente a essência da frase tonal
da canção é repetido continuamente, o que caracterizaria, a princípio, uma melodia
temática. No entanto, outra característica de “Eu Sei Que Vou Te Amar” é a duração: a
melodia é desacelerada e pouco concentrada, algo que a caracteriza como passional.
Mas a característica decisiva para identificar a canção como preponderantemente
passional é a sua tessitura, muito ampla para uma canção com tantas repetições. E é
justamente nesta característica que está a chave do sentido de “Eu Sei Que Vou Te
Amar”: na gradação.
Percebe-se a melodia percorrer lentamente o caminho de aumento da altura,
porém mantendo a duração, exatamente para promover a idéia exposta na letra, de
resignação do sujeito que sabe que vai amar sem ser correspondido, mas se dispõe a
passar o resto da vida esperando pelo amor que sabe que não virá:
Eu sei que vou sofrer
A eterna desventura de viver
A espera de viver ao lado teu
63
Por toda a minha vida
Cotejando com a análise de Tatit:
“Ao mesmo tempo que uma nítida identidade entre os temas,
própria do processo conjuntivo, a desaceleração deflagra os
alongamentos responsáveis pela disseminação das durações e,
conseqüentemente, pela pertinência da progressão no eixo da
freqüência.”
O semioticista continua:
“Temos aqui, na verdade, uma dupla atuação contra o progresso do
tempo cronológico: a repetição e a duração. A repetição (processo mais
típico da aceleração) reflete a determinação do tempo mnésico que
conjuga todas as relações associativas no presente. A duração, por sua
vez, é oriunda do tempo cinemático, no modo da desaceleração, e
conta da criação do tempo subjetal, do ‘tempo antes do tempo’”.
(TATIT, 1994).
5.4.4 Análise 4 – Eu te amo: a passionalização construída de outra forma
A canção “Eu Te Amo”, parceria de Tom Jobim e Chico Buarque caracteriza-se
como sendo quase completamente passional. No entanto, diferentemente de “Eu Sei
Que Vou Te Amar”, neste caso a melodia não é construída gradativamente nem com a
repetição do mesmo motivo. Pelo contrário, a constante variação do refrão e da segunda
parte da melodia de “Eu Te Amo”, representam o percurso do sujeito descrito na letra,
atordoado pelo fim da relação amorosa, que não sabe o que fazer, nem para onde ir:
Me conta agora como hei de partir(...)
Diz com que pernas eu devo seguir(...)
Agora conta como hei de partir(...)
Carmo Jr. ao analisar o que chamou de uma “melodia desorientada”, descreveu
vale ressaltar que tal esquema de desenvolvimento melódico é pouco propício à
organização de um percurso narrativo(...)” (CARMO JR., 2005).
De fato, é a figurativização presente em “Eu te Amo” que desempenha papel
fundamental no sentido de transformar os estados narrativos e conduzir a melodia,
64
dando a ela algum sentido no seu desenrolar aparentemente sem nexo. Os elementos
figurativos que interrompem o fluxo melódico, revelando o sujeito que fala por trás da
melodia (no caso o homem perplexo com o fim do relacionamento), tornam verossímil
o desenvolvimento melódico que logo adiante retorna para o caminho de desorientação.
Esta idéia de circularidade melódica é bastante comum na obra de Tom Jobim e
Chico Buarque, sendo neste caso utilizada de forma exímia para conduzir uma canção
que, propositalmente, quer dar a impressão de não saber para onde ir.
Tendo sido explorados diferentes exemplos das possibilidades de combinação
dos perfis melódicos nas canções, convém considerar como estas análises podem ser
aplicadas na prática. Para este fim foi utilizado o módulo de Recuperação por
Similaridade, apresentado na seção seguinte.
5.5 Recuperação por similaridade (prova de conceito)
Conforme especificado no capítulo que apresentou aspectos da implementação,
o SemiotIS prevê dois critérios para recuperação por similaridade: um “quantitativo” e
outro “estrutural”, que podem ser utilizados separados ou conjuntamente. É possível
ainda selecionar a qual nível de profundidade estrutural os critérios serão aplicados:
“Nível 7 – Canção” ou “Nível 5 – Parte”.
5.5.1 Exemplo 1 – Canções estruturalmente similares a “Luiza”
É plenamente cabível a possibilidade de um ouvinte dizer que “acha” uma
determinada canção de Tom Jobim mais parecida com uma canção de Ary Barroso ou
Roberto Carlos do que com outra do próprio Tom Jobim. Isso se porque o ouvinte
identifica, através da sua percepção musical, as relações de similaridade e a organização
do conteúdo da canção.
Ilustrando esta hipótese, o SemiotIS identificou que a canção “Luiza”, de Tom
Jobim é mais semelhante a “Pra Machucar Meu Coração” de Ary Barroso e a
“Detalhes” de Roberto e Erasmo Carlos que a “Corcovado” do próprio Tom, algo que
dificilmente aconteceria em um Sistema de Informação Musical que não levasse em
conta algum modelo relacionado à percepção na análise do conteúdo.
65
A figura 5.4 apresenta o resultado da Recuperação por Similaridade Estrutural
tendo por base a canção “Luiza”.
Figura 5.4 –Resultado da Recuperação por similaridade estrutural a Luiza.
5.5.2 Exemplo 2 – Canções quantitativamente similares a “Asa Branca
A recuperação utilizando apenas critérios quantitativos apresenta alguns
resultados reveladores, como o caso das canções “Asa Branca” e “Assum Preto” de Luiz
Gonzaga/Humberto Teixeira que apresentam uma distribuição dos elementos melódicos
de maneira praticamente análoga, embora a primeira seja temática, e as demais,
passionais. As diferenças na maneira utilizada por Gonzaga e Teixeira para organizar a
melodia em cada uma das canções reflete a estratégia discursiva usada pelos
compositores.
Os contrastes entre a tematização e passionalização são usados para mostrar uma
mesma dor causada pela ausência e pela falta de liberdade, mas vistas sob pontos de
vista opostos. Enquanto em “Asa Branca”, a seca e o êxodo que afasta o nordestino da
sua terra e da sua família é inevitável, porém cíclico, e se resolverá quando chover; em
“Assum Preto”, não escapatória, a dor e falta de liberdade não podem ser resolvidos:
o Assum Preto não voltará a voar. Ainda recorrendo às letras para confirmar estes
desenhos melódicos, contrasta-se a vontade de Deus em Asa Branca
Eu preguntei a
Deus do céu, ai / Por que tamanha judiação
”, o que remete a uma isotopia
25
de
25
Isotopia é a recorrência de um elemento semântico no desenvolvimento sintagmático de um enunciado,
que produz um efeito de continuidade e permanência de um efeito de sentido ao longo da cadeia do
discurso (GREIMAS e COURTES, 2007).
66
resignação e conformação; enquanto em Assum Preto, a vontade é dos homens
Tarvez
por ignorança / Ou mardade das pió / Furaro os óio do Assum Preto
”, algo
irremediável.
De acordo com a estratégia dos compositores, a segunda parte de cada canção
confirma a expectativa criada na primeira parte: enquanto em Asa Branca, o retirante
espera e confia que a chuva o permitirá retornar
Eu te asseguro não chore não,
viu / Que eu vortarei, viu / Meu coração
”, em Assum Preto, o destino está
selado “
Assum Preto veve sorto / Mas num pode avuá
”.
5.5.3 Exemplo 3 Canções similares a “Gota d’água”: o sofisma do critério
quantitativo
Embora cabível no exemplo anterior, o critério de recuperação baseado
exclusivamente em critérios quantitativos é sofismável. Um exemplo é a recuperação
por um critério de similaridade em 90% no “Nível 5 Parte” para a canção “Gota
d’Água” de Chico Buarque. A canção mais similar segundo estes critérios é “Quero Que
Tudo Pro Inferno” de Roberto e Erasmo, uma canção que é estruturalmente muito
diferente.
Ao contrário do que se percebeu no exemplo das duas canções de Luiz Gonzaga
e Humberto Teixeira, onde a distribuição dos elementos melódicos revelava a estratégia
enunciativa dos compositores, neste caso não se consegue estabelecer uma relação
plausível entre Gota d’Água”, uma canção passional onde os elementos figurativos
reforçam um estado de busca, de duração; e “Quero Que Tudo Pro Inferno” onde a
tematização é construída apoiada por uma introdução passional e sem qualquer traço de
figuratividade.
5.5.4 Exemplo 4 Recuperação com critérios de similaridade estruturais e
quantitativos: os melhores resultados
A combinação da recuperação usando critérios estruturais e quantitativos nos
níveis de canção e de partes apresenta a verdadeira potencialidade dos critérios de
similaridade baseados na análise semiótica.
Ao utilizar como base a canção “Conversa de Botequim” de Noel Rosa e o
critério de similaridade quantitativo superior a 70%, o SemiotIS não retornou
resultados. E, de fato, dentre as canções analisadas, não outra que se caracterize de
forma tão parecida com a canção de Noel. outras canções com ambas as partes
67
temáticas como "Asa Branca", "Felicidade" e "O que é que a baiana tem?", mas em
nenhuma delas a predominância do recorte figurativo permeando a melodia. Esta
propriedade, que aproxima a canção da fala cotidiana, caracteriza as canções temático-
figurativas onde, embora próxima da fala, é sempre a melodia quem regula os avanços,
a velocidade e as repetições da canção. Este tipo de organização melódica influenciou
sobremaneira a forma de se compor música popular, sendo precursora do samba de
breque (como os de Cyro Monteiro ou Moreira da Silva), do samba utilizado como
crônica social (como os de Assis Valente) ou até mesmo para contar uma anedota (na
melhor especialidade do próprio Noel e de Wilson Batista). Entretanto, no repertório
escolhido, “Conversa de Botequim” é única, diferenciando-se inclusive do perfil radical
da figurativização-temática de Jorge Ben Jor, onde a fala sobrepõe-se de tal forma à
melodia que esta deixa de ser a linha condutora da evolução da canção.
Outro resultado interessante e, à primeira vista surpreendente é o alto grau de
similaridade identificado entre as canções “Corcovado” de Tom Jobim e “Marina” de
Dorival Caymmi. Recorrendo às letras e olhando os “assuntos” dos quais elas tratam,
possivelmente não se imaginaria como ambas se assemelham na forma de se
manifestarem melodicamente. Enquanto “Corcovado” tematiza o fim do desamor,
cantando o encontro da pessoa amada através da relação com a natureza da cidade do
Rio de Janeiro, Caymmi tematiza também o amor, e a relação com a mulher amada, mas
através de uma falsa briga, uma pequena rusga muito mais elogiosa que enraivecida:
Marina você já é bonita com o que Deus lhe deu
”.
Entretanto, em ambos os casos, a repetição da frase (nível 4) e de um motivo
melódico simples (nível 3), revela a construção de uma melodia temática, que quer
primeiro justificar, como se fosse explicar o que virá no final. “Corcovado” descreve
um cenário, diz tudo o que é necessário
pra fazer feliz a quem se ama
”, e ao
final da canção, apresenta o desfecho passional
ao encontrar você eu conheci /
o que é felicidade, meu amor
”. De forma análoga, a melodia de Caymmi descreve
repetidas vezes o seu amor pela “Morena Marinatrecho este da letra que corresponde
exatamente ao motivo melódico da canção. No singelo arrufo entre o casal apaixonado,
a melodia desvia o fluxo final para uma maior duração melódica (que, como visto
corresponde à passionalização), que sustenta adequadamente os versos “
Desculpe,
68
morena Marina, mas eu estou de mal
que revelam o porquê de tanta preparação:
o sentimento de culpa do homem em brigar com sua amada Marina.
5.6 Validação dos resultados da Recuperação por similaridade
Embora não haja nas publicações dos resultados das análises feitas pelos
semioticistas qualquer intenção de estabelecer critérios de recuperação por similaridade,
a leitura destas análises permite algumas comparações com os resultados obtidos pelo
SemiotIS.
Uma destas leituras relaciona-se ao estudo de Luiz Tatit, que busca revelar as
“dicções” dos cancionistas brasileiros, através “do esquadrinhamento da linguagem
cancional dos compositores e dos movimentos aos quais os mesmos estiveram
vinculados” (TATIT, 2002).
Como visto anteriormente, mesmo em canções semioticamente classificadas de
maneira diferente como “Asa Branca” e “Assum Preto” (a primeira é temática e a
segunda é passional), é possível identificar traços comuns que refletem a maneira de
compor de Luiz Gonzaga, sua “dicção”. A noção de o perfil secundário ser oposto e
estar subjacente ao principal; as interposições figurativas que mudam o caminho do
percurso narrativo e até mesmo as relações quantitativas comprovam estes conceitos.
De acordo com os resultados apresentados, percebe-se que as canções são
quantitativamente simétricas, como relembra a figura 5.5:
Nível 7 - Canção
Canção
Estrutural
% Estrutural % Estrutural
%
Asa Branca Temática 70 Passional 20 Figurativa 10
Assum preto Passional 70 Temática 20 Figurativa 10
Figura 5.5 – Comparação dos resultados da análise das canções Asa Branca e
Assum Preto.
Outro exemplo mencionado no decorrer do trabalho é o de Jorge Ben Jor, que
tem um estilo bastante singular de realizar suas canções, muito freqüentemente
aproximando-as da fala cotidiana, para em seguida arrematar com um refrão. O impacto
e o desconforto causados por uma música que não tem uma melodia (ou não a respeita)
e mais parece um fluir livre de palavras é sempre recompensado por um refrão temático,
acelerado, curto e repetido à exaustão. O surgimento deste refrão instintivamente agrada
69
aos ouvidos pela invocação do tempo mnésico, ou seja, pela recuperação de algo que
é conhecido, que já está na memória.
Os exemplos aqui apresentados “País Tropical” e, especialmente, “Fio
Maravilha” são provas incontestáveis desta forma peculiar de estruturar a narrativa.
Enquanto “País Tropical” descreve verborragicamente as qualidades do lugar e do
narrador, entremeadas pelo refrão:
Moro!
Num País Tropical
Abençoado por Deus
E bonito por natureza
(Mas que beleza!)
“Fio Maravilha” vai ainda mais longe e simula uma narração de partida de
futebol (algo certamente pouco musical) até o arremate temático:
Fio maravilha
Nós gostamos de você
Fio maravilha
Faz mais um pra gente ver
A figura 5.6 reapresenta os resultados da análise das duas canções:
Nível 7 - Canção
Canção
Estrutural
% Estrutural % Estrutural
%
Fio Maravilha Figurativa 65 Temática 30 Passional 5
País Tropical Figurativa 60 Temática 35 Passional 5
Figura 5.6 – Comparação dos resultados da análise das canções Fio Maravilha e
País Tropical.
Outra forma de estudar a “dicção” é, não pelo compositor, mas pelo tema da
composição. Sambas de exaltação, de elogio a um determinado assunto tendem a ser
similares. Prova disso são as análises de “Aquarela do Brasil”, samba ufanista de Ary
Barroso e “Que é que a baiana tem” samba de Caymmi em exaltação à mulher baiana.
As repetições que visam a dar credibilidade àquilo que se afirma e a pouca ou
nenhuma variação dos motivos melódicos são poucas vezes interrompidas,
estrategicamente, para dar credibilidade ao que é dito.
70
As interposições passionais nos dois casos são usadas para interromper o fluxo
temático e chamar a atenção do ouvinte para o enunciador, como se fosse confirmar que
há uma pessoa verdadeiramente “sentindo” aquelas emoções. Em “Aquarela do Brasil”:
À merencória luz da lua
Toda a canção do meu amor
Em “O que é que a baiana tem?”:
Tem graça como ninguém
Como ela requebra bem
(...)
Caia por cima de mim
De maneira análoga, a interposição de elementos figurativos, como o trecho que
sustenta o aposto
Pra mim
em “Aquarela do Brasil” e
Tem!
em “O que é que a
baiana tem?” servem para confirmar o que está sendo dito, e serve como permissão para
que a melodia retome a repetição do motivo e a letra volte a exaltar as qualidades do
assunto em questão.
A figura 5.7 reapresenta os resultados da análise das duas canções:
Nível 7 - Canção
Canção
Estrutural
% Estrutural % Estrutural
%
Aquarela do Brasil Temática 85 Passional 10 Figurativa 5
O que é que a baiana tem? Temática 85 Passional 10 Figurativa 5
Figura 5.7 – Comparação dos resultados da análise das canções Aquarela do Brasil
e O Que é que a baiana tem?
ainda as informações melódicas reveladoras sobre as particularidades dos
perfis narrativos em canções passionais. Sendo mais facilmente percebidas com o
auxílio da análise das respectivas letras, serão apresentados os exemplos “Detalhes”,
“Nervos de Aço”, “Pra Machucar Meu Coração” e “Último Desejo”.
Em “Detalhes” e “Último Desejo”, canções de compositores e períodos
absolutamente distintos, tem-se a demonstração de como a melodia constrói
similarmente as disjunções contingenciais: com a ajuda da letra identifica-se um sujeito
razoavelmente conformado com a separação, embora demonstre seu descontentamento
com a falta da mulher amada. Na melodia, tal fato é caracterizado por uma baixíssima
reiteração. Sendo os textos longos como uma carta de despedida, a melodia sustenta esta
71
característica passional apresentando uma grande duração, uma baixa velocidade e
saltos intervalares que pontuam e direcionam o conteúdo.
Em “Nervos de Aço” e “Pra Machucar Meu Coração” apesar do mesmo tema do
amor perdido, a configuração narrativa é distinta. Com uma maior carga concentrada na
duração dos trechos passionais e com a presença de reiterações que remetem à idéia de
percurso inacabado, a melodia remete à emoção da perda, à não aceitação por parte do
sujeito descrito pela letra.
Uma nuance interessante de ser notada é como os perfis melódicos, sob o ponto
de vista quantitativo representam exatamente o que se pode chamar de grau de
aceitação” diretamente proporcional à passionalização contida na letra.
Em ordem crescente de aceitação:
“Último Desejo”, 95%: onde o sujeito apenas pede à ex-amada que fale bem
dele aos amigos e mal aos inimigos;
Em “Detalhes”, 85%: o sujeito sabe que não tem mais volta, mas que será
sempre lembrado;
Em “Pra Machucar Meu Coração”, 75%: o verso
Quem sabe o foi bem
melhor assim
” é auto-explicativo das emoções do sujeito;
Em “Nervos de Aço”, 70%: também através de um verso, tem-se a exata
descrição do estado passional do sujeito:
Eu não sei se o que trago no
peito é ciúme, despeito, amizade ou horror
”.
A figura 5.8 reapresenta os resultados da análise das quatro canções:
Nível 7 – Canção
Canção
Estrutural
% Estrutural % Estrutural
%
Detalhes Passional 85 Temática 15 Figurativa 0
Último Desejo Passional 95 Temática 5 Figurativa 0
Nervos de Aço Passional 70 Temática 30 Figurativa 0
Pra Machucar Meu Coração Passional 75 Temática 25 Figurativa 0
Figura 5.8 – Comparação dos resultados da análise das canções Detalhes, Último
Desejo, Nervos de Aço e Pra Machucar Meu Coração.
72
Para finalizar é importante reafirmar que nem sempre a resposta poderá ser dada
apenas analisando o nível “7 Canção”. Embora os exemplos apresentados
anteriormente tenham sido escolhidos para permitir esta demonstração (já que em um
nível mais alto pode-se prescindir de características técnicas da análise musical),
alguns casos onde isto não ocorre, como ao comparar as canções “Garota de Ipanema” e
“Quero que vá tudo pro inferno”, conforme mostra a figura 5.9:
Nível 7 - Canção
Canção
Estrutural
% Estrutural % Estrutural
%
Garota de Ipanema Temática 70 Passional 30 Figurativa 0
Quero que vá tudo pro inferno Temática 70 Passional 30 Figurativa 0
Figura 5.9 – Comparação dos resultados da análise das canções Garota de
Ipanema e Quero que vá tudo pro inferno no nível “7 – Canção”.
Analisando apenas o nível da canção, dir-se-ia que estas canções apresentam um
alto grau de similaridade. No entanto, além das diferenças estéticas que não são
consideradas neste trabalho, a própria organização do discurso musical em partes,
revela as diferenças, conforme mostra a figura 5.10:
Nível 5 - Partes
Parte 1 Parte 2 Parte 3
Canção
Estrutural
% Estrutural
% Estrutural
%
Garota de Ipanema Temática 35 Passional 30 Temática 35
Quero que vá tudo pro inferno Passional 30 Temática 70
Figura 5.10 – Comparação dos resultados da análise das canções Garota de
Ipanema e Quero que vá tudo pro inferno no nível “5 – Partes”.
Enquanto em “Garota de Ipanema” a passionalização serve para desacelerar a
tematização da primeira parte e, justificar a sua volta como conclusão da canção, num
formato que remete à idéia de “introdução desenvolvimento conclusão”, “Quero
Que Tudo Pro Inferno” não apresenta introdução. A canção inicia passionalizada,
bastante desacelerada e com durações exageradamente alongadas, reforçando a idéia da
letra
De que vale o céu azul e o sol sempre a brilhar
Se você não vem e eu estou a lhe esperar?
para em seguida concluir, acelerando vertiginosamente no refrão que “resolve” a
canção
73
Quero que você me aqueça nesse inverno
E que tudo mais vá pro inferno
5.7 Contra-exemplos: casos especiais
Conforme apresentado desde o início deste trabalho, o discurso da canção
popular brasileira se sustenta profundamente na integração entre melodia e letra como
sendo os elementos constituintes do sentido.
No entanto, em alguns casos isso não ocorre.
Semioticamente, diz-se que nestes casos não “compatibilidade entre o plano
do conteúdo da letra e o plano da expressão melódica” (TATIT, 1998). Ou seja, o que a
letra da canção diz não está integrado com as características da melodia. Nestas
situações, a teoria Semiótica precisa recorrer a outros elementos de análise além da
melodia. Como estes outros aspectos não são considerados neste trabalho, os resultados
da análise semiótica produzidos para o SemiotIS nestes casos são incoerentes.
Dois exemplos foram escolhidos para mostrar a não-aplicabilidade do modelo:
as canções “Saudosa Maloca”, de autoria de Adoniran Barbosa e “Sina” de Djavan.
5.7.1 Saudosa Maloca – a resposta no arranjo
Canção bastante conhecida pelo público em geral e objeto de um grande número
de reinterpretações e regravações por diversos artistas, “Saudosa Maloca” é um caso
bastante singular e sofisticado de construção do sentido. É considerada neste trabalho a
versão original da canção, gravada por Adoniran Barbosa em 1951. Esta distinção é
necessária visto que algumas das gravações posteriores, possivelmente devido a um não
entendimento das sutilezas enunciativas do compositor paulistano, modificaram a
configuração que ora interessa apresentar.
74
A análise melódica de “Saudosa Maloca” é apresentada na figura 5.11:
Figura 5.11 – Análise melódica de Saudosa Maloca.
A análise feita pelo SemiotIS nos mostra uma canção passional, com uma
tessitura possivelmente sem precedentes na canção popular brasileira: saltos intervalares
de 16, 15 e 13 semitons. O perfil alongado das durações, uma conotação de falta, de
busca, de caminho a ser percorrido apresenta-se durante toda a canção, até chegar a um
final aparentemente contrastante onde a canção apresenta um motivo temático, repetido
e acelerado, conforme apresentado na figura 5.12:
Figura 5.12 – Tematização em Saudosa Maloca.
Por essas características, um sistema como o SemiotIS, apontaria uma grande
similaridade na construção melódica de “Saudosa Maloca” com outras canções
passionais, como Nervos de Aço, Assum Preto etc. No entanto, é evidente para um ser
humano que conheça este repertório, que tais canções não se constroem de forma
similar. “Saudosa Maloca”, apesar de ser melodicamente passional, com grandes saltos
e durações alongadas, apresenta uma característica de velocidade e repetição
75
incontestáveis. Tanto que o final tematizado, sob a forma de um refrão não causa
espanto ao ouvinte, sendo assimilado com considerável normalidade.
Recorrendo à análise da letra, percebe-se a coerência desta com a melodia: uma
canção coerentemente passional, onde o efeito de sentido de duração é reafirmado
lingüisticamente, por exemplo, no lapidar verso “cada tauba que caía...”, que remete à
demolição lenta e dolorosa “tauba” por “tauba”.
Efetivamente, pelo modelo semiótico aplicado no SemiotIS, “Saudosa Maloca” é
uma canção que “não faz sentido”, dados os vários elementos que se contrapõem ao
perfil passional estabelecido, sobretudo o final tematizante.
Outro exemplo são os traços recorrentes de conformação do sujeito, como o caso
da isotopia religiosa, onde a resignação é suportada pela fé, neste caso “Deus o frio
conforme o cobertor”. Ao contrário do exemplo anteriormente citado em “Asa Branca”
(uma canção temática), em “Saudosa Maloca”, o recurso a esta isotopia contrapõe-se ao
que “diz” a melodia da canção.
A chave para que “Saudosa Maloca” faça sim sentido é o seu arranjo
tematizante, no caso um samba “rasgado”, veloz e reiterado, que serve de suporte ao
perfil passional sem, no entanto, invalidá-lo.
Márcio Coelho, ao analisar semioticamente “Saudosa Maloca” conclui:
“é inconteste que se trata de uma canção passional, embora o estilo
samba, seu acompanhamento tematizado e a eficácia do seu refrão,
lutem eufemisticamente para colocar a euforia em primeiro plano,
criando uma oximórica
26
figura cancional no encontro da letra com a
melodia. O arranjo tematizante, aliado ao refrão, cria um efeito
tridimensional onde, na felicidade de ser triste”, o sujeito parece estar
mais feliz do que triste” (COELHO, 2003).
26
Oximoro é uma figura de linguagem em que se combinam palavras de sentido oposto que parecem
excluir-se mutuamente, mas que, no contexto, reforçam a expressão.
76
5.7.2 Sina – a resposta no ritmo
Observando a análise da representação da melodia da canção Sina,
imediatamente identifica-se um perfil preponderantemente temático, sustentado pelas
repetições melódicas e por um andamento acelerado, conforme indicado na figura 5.13:
Figura 5.13 – Análise melódica de Sina.
No entanto, além do fato da repetição do tema apresentar diferenças pouco
habituais, há a presença de dois elementos figurativos que desestabilizam o perfil
melódico, próprios das canções passionais, mas que não conduzem a melodia para um
desdobramento essencialmente diferente do tema anteriormente apresentado.
Para tentar esclarecer esta aparente “incongruência” na construção da melodia,
uma primeira solução seria recorrer à letra da canção, para, através dela verificar as
intenções do compositor. Comparando a análise da melodia com a letra, identifica-se
que os momentos de “tensão figurativa” ocorrem precisamente nos trechos onde aparece
a palavra “Jazz”, que identifica na letra a mudança de rumo da narrativa. No entanto, a
expectativa de mudança proporcionada por esta ruptura o se apresenta
melodicamente, visto que o compositor volta à tematização.
Segundo a análise de Tatit:
“O corte em ‘jazz’ está longe de significar uma oposição indesejável à
estabilidade da tematização. Sua aparição, ao contrário, é resultado de
uma programação RÍTMICA
27
entre fazer emissivo e fazer remissivo
desenvolvida por uma enunciação profunda, anterior a ambos os
componentes (lingüístico e musical)”. Mais a frente em sua análise,
27
Grifo do autor.
77
Tatit conclui: “O tom sobre ‘jazz’, diz a que veio. Não se deixa integrar
pela tematização, mas permanece como sua meta sintáxica, sua sina,
nas duas aparições. Atrai e repele. (...)” (TATIT, 1994).
Formalismos lingüísticos à parte, o que é fundamental destacar é que a
informação para compreender a canção de Djavan, o que a ela sentido, não está na
melodia. E nem na letra. Embora isto não chegue a causar espanto em se considerando a
obra do compositor alagoano, a letra de Sina, caso seja lida como um “simples texto
escrito”, ou uma poesia, faz pouco ou nenhum sentido. A construção do sentido em Sina
e em diversas outras canções de Djavan (notadamente as do disco Luz, de 1982) se
por aspectos rítmicos. As palavras e suas sonoridades servem “apenas” como elementos
sonoros para descrever um percurso narrativo estritamente musical.
78
6. Conclusões
La musique est peut-être l'exemple unique de ce
qu'aurait pu être, s'il n'y avait pas eu l'invention
du language, la formation des mots, l'analyse
des idées: la communication des âmes.
28
Marcel Proust
Ao trazer uma abordagem até onde se sabe inédita para o problema da análise do
conteúdo em Sistemas de Informações Musicais, este trabalho acaba por ter uma
pretensão que vai além da definição do modelo computacional baseado na Semiótica da
Canção e da sua implementação e aplicação nos exemplos apresentados. A este trabalho
coube o desafio de promover a aproximação, ou, em uma palavra mais exata, a
interdisciplinaridade entre as pesquisas em Sistemas de Informações e outras ciências
humanas, neste caso, a Música e a Semiótica.
Pensar uma pesquisa em Sistemas de Informação sem levar em consideração as
ciências que estudam os aspectos humanos é menoscabar o conhecimento de décadas
(algumas vezes séculos) e enveredar por um caminho de pesquisa falacioso e
desnecessariamente mais árduo. Unir esforços e conhecimentos, transformar
multidisciplinaridade em interdisciplinaridade o é uma tarefa simples e este trabalho
certamente apresenta várias de suas limitações e falhas justamente nesta dificuldade.
Por outro lado, os resultados ora apresentados são suficientemente animadores
para prever a continuidade desta linha de pesquisa. Para este trabalho, a lista de
trabalhos futuros identificados tem a mesma ou maior importância que os resultados
encerrados nas contribuições mais imediatas, por permitirem vislumbrar os
desdobramentos desta pesquisa e o quão promissora pode ser a interdisciplinaridade
entre Sistemas de Informação e as ciências humanas.
Na seção 6.1 são apresentadas as contribuições imediatas deste trabalho nas
áreas de Sistemas de Informação, Música e Semiótica.
28
“A música é talvez o único exemplo do que poderia ter sido, se não tivesse havido a invenção da
linguagem, a formação das palavras, a análise das idéias: a comunicação das almas”. (Marcel Proust)
79
Na seção 6.2 é apresentada uma lista de trabalhos futuros e possíveis
desdobramentos desta pesquisa.
6.1 Contribuições
As contribuições deste trabalho podem ser vistas sob três pontos de vista
diferentes: o da aplicação em Sistemas de Informação; o da aplicação em Música e o da
aplicação em Semiótica.
6.1.1 Contribuições em Sistemas de Informação
Do ponto de vista de Sistemas de Informação figuram as principais contribuições
diretas desta pesquisa:
A definição da arquitetura de um Sistema de Informação Musical para análise
semiótica de canções, consistindo de uma camada de análise melódica e outra
camada de análise semiótica.
Na camada de análise melódica, a pesquisa apresentou a perspectiva de
implementação das regras de análise melódica, com base na “Teoria Geral
Computacional da Estrutura Musical” de Cambouropoulos. Esta implementação,
com características já direcionadas à subseqüente análise semiótica, demonstra
as vantagens da representação musical sob um aspecto estruturalista e em níveis.
Ainda na camada de análise melódica, a pesquisa apresenta contribuição ao
propor e implementar a utilização de um formato aberto e interoperável de
representação das partituras musicais, o formato MusicXML. Valendo-se das
vantagens da representação de dados semi-estruturados provido pela linguagem
XML e também da aceitação por parte da comunidade musical quanto ao
formato MusicXML, este trabalho contribui ao apresentar uma ferramenta capaz
de ler, analisar e gerar resultados a partir deste formato.
Na camada semiótica, encerram-se as principais contribuições do trabalho. O
modelo, ainda que certamente necessite de muitas melhorias (vide algumas
indicadas na seção a seguir de Trabalhos Futuros) mostrou a potencialidade da
aplicação da Semiótica para categorização de canções e a capacidade de
sistematização do procedimento de análise. Em aspectos técnicos, a proposta de
modelagem das categorias de análise semiótica da canção através de um modelo
escrito em linguagem OWL mostrou-se uma boa alternativa tanto no que
80
concerne à integração do modelo com os dados das análises, quanto para a
aplicação de regras de análise semiótica.
6.1.2 Contribuições em Semiótica
Tendo este trabalho se baseado na Semiótica da Canção de Tatit para formular a
camada semiótica de análise de canções populares, a contribuição oferecida é indireta,
mas nem por isso menos relevante.
A possibilidade de aplicação prática da teoria semiótica, promovida pela
implementação de um protótipo, representando as categorias e as regras de análise,
oferece aos semioticistas uma ferramenta que permite algum grau de automação e
também o cotejamento do resultado de suas análises, conforme acredita-se ter
largamente provado no capítulo 5.
6.1.3 Contribuições em Música
De forma análoga às contribuições em Semiótica, este trabalho não propõe
contribuições diretas à Música nem ao estudo da canção em si.
No entanto, ao evidenciar a análise semiótica, que é um tipo de análise ainda
pouco difundido para o estudo da canção popular, este trabalho pode contribuir para
uma melhor avaliação das possibilidades providas por este tipo de análise que privilegia
a investigação da construção do sentido com base na percepção humana.
Outra contribuição indireta é a disponibilização de uma ferramenta de análise, o
protótipo SemiotIS, que aplica regras de análise melódica sobre partituras de canções.
6.2 Trabalhos Futuros
Uma primeira possibilidade de trabalhos futuros decorrentes desta pesquisa
refere-se a aplicar a camada semiótica ora proposta em Sistemas de Informações
Musicais completos. O módulo de Recuperação por Similaridade aqui proposto como
prova de conceito e que permitiu a simples validação da idéia, poderá ser substituído
por um Sistema de Recomendação, por um Sistema de Catalogação Automática, por um
Sistema de Detecção de Plágio etc.
Tomando como exemplo um Sistema de Recomendação, pode-se imaginar a
aplicação da camada Semiótica conjuntamente com os métodos híbridos existentes
para recomendação automática. Com a camada semiótica, além de sugerir canções de
um mesmo autor, de um mesmo gênero, de uma mesma época ou que tenham sido
classificadas de maneira semelhante por usuários de grupos afins, pode-se estabelecer
81
critérios que permitam buscar canções que se comportem melodicamente de maneira
semelhante, como nos exemplos apresentados de “Nervos de Aço” e Pra Machucar
meu coração” ou em casos menos óbvios como a “Luiza” e “Detalhes”.
Em termos mais específicos que a aplicação em um sistema completo, o trabalho
apresentado pode ser estendido em diversos aspectos, dentre os quais se destacam:
Efetuar análise da letra, considerando os aspectos lingüísticos dos planos da
expressão e do plano do conteúdo do texto.
Além de ser reveladora nos casos onde melodia e letra não estão integradas
(como os exemplos apresentados de “Sina” e “Saudosa Maloca), a análise
das letras das canções permite a identificação de figuras e temas recorrentes
(como a idéia de “anoitecer” associada a um sentimento de solidão, o
amanhecer associado à esperança etc.).
Um trabalho pioneiro neste sentido, mas infelizmente ainda bastante
superficial, visto que não considera a integração entre melodia e letra, nem a
estrutura narrativa, mas sim simples freqüência de palavras é o desenvolvido
por Rudolf Mayer, Robert Neumayer e Andreas Rauber para gêneros típicos
estadunidenses (MAYER et. al, 2008).
Para a análise semiótica das letras de canções ser feita por um Sistema de
Informação é necessário prever um módulo exclusivo de análise lingüística.
Este módulo deve ter por base dicionários anotados da língua portuguesa,
além de regras epistêmicas para análise da narrativa e também das categorias
e funções próprias de cada elemento, especialmente a sílaba, elemento
fundamental na produção do sentido, conforme identificado por Saussure
(SAUSSURE, 1971) e Hjelmslev (HJELMSLEV, 1975).
Tratar outros aspectos musicais além da melodia e da letra. A análise da
melodia quando integrada com a letra permite uma leitura bastante
interessante, porém incompleta da construção do sentido das canções.
Existe muita informação nos arranjos, na harmonia, no ritmo e também na
interpretação. Neste trabalho foram consideradas as partituras das melodias
originais das canções, mas reinterpretações podem modificar completamente
a leitura e o sentido produzido. Casos dentro do repertório usado como
exemplo são: a interpretação de Caetano Veloso para “Asa Branca” (1971)
82
que tornou a melodia da canção, originalmente temática, quase que
inteiramente passional; a interpretação com alto grau de figurativização e
tematização feita por Gilberto Gil para “Marina” (1979) etc.
ainda outros casos onde, embora haja integração entre melodia e letra, a
informação principal não está na seqüência melódica e sim no campo
harmônico. É o caso de muitas canções da fase “ecológica” de Tom Jobim,
como o clássico “Águas de Março” (1972) e muitas das canções recentes de
Chico Buarque, como “Bolero Blues” (2006) só para citar dois exemplos.
Além de permitir a análise destas manifestações mais complexas da canção
popular, ao incluir outros aspectos musicais à análise semiótica é possível
conceber, com as devidas alterações e acréscimos, um modelo de análise que
possa ser estendido a outras linguagens de manifestação musical que não
apenas a canção popular.
Realizar a análise semiótica a partir do áudio (gravações musicais).
Juntamente com a inclusão dos demais elementos do discurso musical
(ritmo, harmonia, interpretação etc.), um grande avanço no que diz respeito
ao alcance do uso da proposta, é a possibilidade de realizar a análise
semiótica não mais apenas a partir das partituras musicais. A análise a partir
das gravações permitirá a análise de um conjunto maior de recursos musicais
e poderá dispensar a etapa manual de conversão das partituras para o formato
MusicXML. Por outro lado, outro tipo de interface será necessário, onde
sejam aplicadas técnicas da engenharia de áudio, processamento de sinais e
redes neuronais artificiais para leitura e extração e segmentação das
informações musicais, conforme indicam alguns trabalhos nesta área
(BARBEDO e LOPES, 2007), e também alguns já voltados para língua
portuguesa, como (MALHEIRO et. al, 2004) e (SETUBAL, 2004).
Implementar regras de inferência que atuem sobre o modelo OWL e
permitam a extração de dados não explícitos. Tendo uma base de canções
analisadas suficientemente ampla, podem-se projetar regras que permitam
inferir comportamentos e padrões musicais repetidos de acordo com critérios
de similaridade, como a extração de idéias rítmicas ou padrões de
comportamento melódico. Estes padrões de comportamento podem ainda ser
83
associados a estados afetivos, o que permitirá a inferência de canções por
critérios como humor, emoção etc.
Transformar, com o auxílio de usuários especialistas, o modelo apresentado
para análise semiótica em uma ontologia de domínio. A principal vantagem,
além dos ganhos inerentes à formalização do conhecimento em um modelo
centralizado, é a possibilidade de integração desta ontologia com outras, o
que permite prever diversas possibilidades de extensão desta pesquisa para
tratar, por exemplo, de aspectos catalográficos a partir da integração com a
MusicOntology (RAYMOND et. al, 2006).
Outra perspectiva é a de combinar a análise semiótica com ontologias
voltadas para a tarefa de classificação da música em gêneros, como é o caso
da MX-Onto (FERRARA, et al.2006).
Outra integração permitirá a análise considerando aspectos relevantes do
ponto de vista histórico e biográfico, através da integração com uma
ontologia que descreve os eventos e fatos relativos à vida dos artistas
(MOTTA, 2009) e (MOTTA et al., 2008). Com a integração deste tipo de
informação à análise semiótica será possível recuperar informações relativas
a graus de parentesco, graus de influência de um artista sobre outro, relação
entre alunos e professores, parcerias etc. e como essas relações são refletidas
nas obras musicais.
84
Referências Bibliográficas
ADOMAVICIUS, G., 2005, “Toward the next generation of Recommender Systems: A
Survey of the State-of-Art and Possible Extension”. In: IEEE Transaction on
Knowledge and Data Engineering, pp. 734-748, vol. 17, n, 6, Jun.
ANAGNOSTOPOULOU, C. HÖRNEL, D., HÖTHKER, K., 1999. “Investigating the
Influence of Representations and Algorithms in Music Classification”. In: Focus
Workshop on Pattern Processing in Music Analysis and Creation, pp. 61-69,
Edinburgh, Abr.
ANDRADE, M., 1965, Aspectos da Música Brasileira. São Paulo, Ed. Martins.
ANDRADE, M., 1984, Dicionário Musical Brasileiro, 2ª edição. Belo Horizonte, Ed.
Itatiaia.
BARBEDO, G., LOPES, J., 2007, “Speech/Music Discriminator Based on Multiple
Fundamental Frequencies Estimation”, Latin America Transactions, pp. 294-300, vol. 5,
n. 5, Set.
BARLOW, H., MORGANSTERN, 1948, A Dictionary of Musical Themes. New York,
Crown.
CAMBOUROPOULOS, E., SMAILL, A., 1997, “Similarity and Categorisation
Inextricably Bound Together: The Unscramble Machine Learning Algorithm. In:
Proceedings of the Interdisciplinary Workshop on Similarity and Categorisation, pp.
231-251, Edinburgh, Mar.
CAMBOUROPOULOS. E., 1998, Towards a General Computational Theory of
Musical Structure. PhD thesis, Faculty of Music and Department of Artificial
Intelligence, The University of Edinburgh, UK.
CAMBOUROPOULOS, E., CRAWFORD, T., ILIOPOULOS, C, 1999, “Pattern
Processing in Melodic Sequences: Challenges, Caveats & Prospects”, In: Focus
Workshop on Pattern Processing in Music Analysis and Creation, pp. 42-47,
Edinburgh, Abr.
85
CARMO JR, J.R., 2005, “Eu te amo: canção de Chico Buarque e Tom Jobim”, CASA -
Cadernos de Semiótica Aplicada, vol. 3, n. 1, pp.13-26, São Paulo, Ago.
COELHO, M., 2003, “A Paixão e a Passionalização em Saudosa maloca”, CASA –
Cadernos de Semiótica Aplicada, v. 1, n. 2, pp. 197-224.
DIETRICH, P., 2004, “Viola, meu bem: construção do sentido na canção experimental
de Caetano Veloso”, CASA – Cadernos de Semiótica Aplicada, v. 2, n. 1, pp. 16-25.
DIETRICH, P., 2006, “Plano da expressão musical: níveis de descrição”, Estudos
Semióticos, v. 2, n. 6.
DIETRICH, P., 2007, “Discurso musical e discurso de produção musical”, CASA –
Cadernos de Semiótica Aplicada, v. 5, n. 5.
DOWNIE, J. S., 2000, “Access to music information: The state of the art”, In: Bulletin
of the America Society for Information Science, n. 26, Jun, Bloomington, Indiana, USA.
DOWNIE, J. S., 2001, “Music information retrieval annotated bibliography website
project, phase I”. In: Proceedings of the Second Annual International Symposium on
Music Information Retrieval: ISMIR, Bloomington, Indiana, USA.
DOWNIE, J. S., 2008, “Report on ISMIR 2008 Symposium: Music Information
Retrieval Evaluation”, In: D-Lib Magazine, n 17, Bloomington, Indiana, USA, Nov.
DOWNLING, J. W., 1978, “Melodic Information processing and its development”. In:
The Psychology of Music, Academic Press, Inc. pp. 413-429.
FERRARA, A., LUDOVICO, A. L., MONTANELLI, S., CASTANO, S., HAUS, G.,
2006, “A Semantic Web Ontology for Context-Based Classification and Retrieval of
Music Resources”, In: ACM Transactions on Multimedia Computing, Communications
and Applications, Vol. 2, No. 3, Ago.
FONTANILLE, J., ZILBERBERG, C., 2001, Tensão e Significação. São Paulo,
Discurso Editorial: Humanitas/FFLCH.
86
GOOD, M., 2000, “Representing Music Using XML”, Proceedings of the Annual
International Symposium on Music Information Retrieval: ISMIR, Plymouth,
Massachusetts, USA.
GREIMAS, A. J., 1976, Semântica estrutural. São Paulo, Cultrix.
GREIMAS, A. J., COURTÉS, J., 1989, Dicionário de Semiótica. São Paulo, Cultrix.
HJELMSLEV, L., 1975, Prolegômenos a uma Teoria da Linguagem. São Paulo,
Perspectiva.
HURON, D., 1992, “Design Principles in Computer-Based Music Representation”. In
Computer Representations and Models in Music, pp. 5-39, Academic Press, New York.
LANZELOTTE, R. S. G., ULHOA, M. T., e BALLESTE, A. O., 2004, “Sistemas de
Informações Musicais disponibilização de acervos musicais via Web”, In: OPUS -
Revista da Associação Nacional de Pesquisa e Pós-graduação em Música - ANPPOM,
v. 10, n. 10, pp. 7-15, São Paulo.
LERDAHL, F., JACKENDOFF, R., 1983, A Generative Theory of Tonal Music, MIT
Press.
LEW, M.S., SEBE, N., DJERABA, C., RAMESH, J., 2006, “Content-Based
Multimedia Information Retrieval: State of the Art and Challenges”. In: ACM
Transactions on Multimedia Computing, Communications and Applications, Vol. 2,
pp.1-19, Fev.
LINCOLN, H., 1970, The Computer and Music, New York, Cornell University Press.
MALHEIRO, R., PAIVA, R., MENDES, A., MENDES, T., CARDOSO, A., 2004, “A
Prototype for Classification of Classical Music using Neural Networks”. In:
Proceedings of the Eighth IASTED International Conference on Artificial Intelligence
and Soft Computing, pp.294-299, Marbella, Spain, Set.
MAYER, R., NEUMAYER, R., RAUBER, A., 2008, “Combination of Audio and
Lyrics Features for Genre Classification in Digital Audio Collections”. In: Proceedings
of the ACM Multimedia 2008, pp. 159-168, New York.
87
MOTTA, E. N., SIQUEIRA, S. W. M., ANDREATTA, A. A., 2008, “Populating a
Domain Ontology from Web Historical Dictionaries and Encyclopedias”. In: Euro
American Conference on Telematics and Information Systems, Aracaju.
MOTTA, E. N., 2009, Preenchimento Semi-Automático de Ontologias de Domínio a
Partir de Textos em Língua Portuguesa. Dissertação de Mestrado em Sistemas de
Informação, Universidade Federal do Estado do Rio de Janeiro, Rio de Janeiro, Brasil.
No prelo.
Ó MAIDÍN, D., 1992, “Representation of Music Scores for Analysis”. In: Computer
Representations and Models in Music, pp. 66-93, Academic Press.
RAIMOND, Y., ABDALLAH, S., SANDLER, M., GIASSON, F., 2007, “The Music
Ontology”. In: Proceedings of the 8th International Symposium on Music Information
Retrieval, pp. 417–422, Vienna, Set.
ROLLAND, P., GANASCIA, J., 2000, “Musical Pattern Extraction and Similarity
Assessment”. In: Readings in Music and Artificial Intelligence, p. 123-147, Harwood
Academic Publishers.
SANTINI, R. M., 2008, Mediação e diversidade cultural na era digital: os sistemas de
recomendação e suas conseqüências para os usos sociais da música na Internet. Tese
de Doutorado, Ciência da Informação, Universidade de Brasília, Brasília, Brasil.
SANTIS, R., FERREIRA, T., 2007, “DSpace para a implantação de bibliotecas digitais
- aplicação a uma coleção de recursos musicais”. In: III Seminário Internacional de
Bibliotecas Digitais.EDUSP, vol. 1, São Paulo.
SANTIS, R., LANZELOTTE, R., 2008, “Sistemas de Informação para a representação
de conhecimento e análise semiótica de obras musicais”. In: WTDSI - IV Simpósio
Brasileiro de Sistemas de Informação, v. 1. p. 321-325, Rio de Janeiro.
SAUSSURE, F., 1971, Curso de Lingüística Geral. São Paulo, Cultrix.
SELFRIDGE-FIELD, E., 1998, “Conceptual and Representational Issues in Melodic
Comparison”. In: Melodic Similarity: Concepts, Procedures and Applications of
Computing in Musicology, pp. 3-64, vol. 11, MIT Press.
88
SETUBAL, P. J., 2004, Classificação de sinais de áudio com ênfase na segmentação do
canto dentro de sinais de música baseada em análise harmônica. Dissertação de
mestrado. Engenharia Elétrica. Universidade Federal de Santa Catarina, Santa Catarina.
TATIT, L., 1986, A canção, eficácia e encanto. São Paulo, Atual.
TATIT, L., 1994. Semiótica da Canção, melodia e letra. São Paulo, Escrita.
TATIT, L., 1998, Musicando a Semiótica, ensaios. São Paulo, Annablume.
TATIT, L., 2002. O cancionista, composição de canções no Brasil. 2 ed. São Paulo,
Edusp.
THOMPSON, J. C., 2008. Evaluating User Perspectives of Audio Fingerprinting
Technologies, Dissertação de Mestrado. School of Information and Library Science,
University of North Carolina, USA
UITDENBOGERD, A. L., 2000, “Music IR: Past, present, and future”, Proceedings of
the Annual International Symposium on Music Information Retrieval: ISMIR, Plymouth,
Massachusetts, USA.
ZILBERBERG, C., 2006, Razão e Poética do Sentido. São Paulo, EDUSP.
89
Apêndice A – Glossário de Termos Musicais
Altura: é a propriedade do som determinada pela freqüência de vibração da onda
sonora. Refere-se à forma como o ouvido humano percebe a freqüência dos sons
(i.e. o tom). As baixas freqüências são percebidas como sons graves e as mais altas
como sons agudos, ou os tons graves e os tons agudos. Tom é a altura de um som na
escala geral dos sons. A figura A.1 ilustra notas musicais em diversas alturas no
pentagrama:
Figura A.1 – Representação das alturas das notas musicais no pentagrama
Andamento: é a velocidade do pulso, normalmente expressa em batimentos por
minuto.
Arranjo: é a preparação de uma composição musical para a execução por um grupo
específico de vozes ou instrumentos musicais.
Compasso: Na notação musical, um compasso é uma forma de dividir
quantizadamente em grupos os sons de uma composição musical, com base em
pulsos e repousos. Os compassos facilitam a execução musical, ao definir a unidade
de tempo, o pulso e o ritmo da composição ou de partes dela. Muitos estilos
musicais tradicionais presumem uma determinada rmula de compasso: a valsa,
por exemplo, tem o compasso 3/4, o choro 2/4 e o samba e a bossa-nova 2/4 ou 4/4.
A figura A.2 a seguir ilustra uma fórmula de compasso 4/4:
Figura A.2 – Fórmula de compasso 4/4
90
Duração: é o tempo em que uma nota é tocada ou o tempo entre duas notas (pausa).
As durações são representadas pelos símbolos utilizados na partitura. A figura A.3
apresenta os principais tipos de notas musicais, seus correspondentes sinais de
pausa, a duração e os nomes:
Figura A.3 – Notas, pausas e suas durações
Escala musical: uma seqüência ordenada de tons pela freqüência vibratória de sons,
(normalmente do som de freqüência mais baixa para o de freqüência mais alta), que
consiste na manutenção de determinados intervalos entre as suas notas.
Frase: Definição adaptada da sintaxe lingüística usada para definir pequenas
unidades musicais de rios comprimentos. Normalmente é um trecho de música
relativamente autônomo e coerente. Na música popular, as frases têm quatro ou,
mais freqüentemente, oito compassos.
Intervalo: é a distância entre as notas, medidas em tons. Sua classificação é feita a
partir de um elemento quantitativo (que define a sua posição na escala: segunda,
terça, quarta etc.) e outro qualitativo, que precisa a distância da nota em relação à
fundamental (segunda menor, terça maior, quarta aumentada etc.). A figura A.4
ilustra alguns intervalos:
Figura A.4 – Representação de alguns intervalos
91
Intensidade: propriedade do som relacionada à amplitude da onda sonora.
Melodia: seqüência de notas que define um tema.
Motivo: Uma pequena idéia musical (podendo ser melódica, harmônica e/ou
rítmica). Um motivo pode ser de qualquer tamanho, embora seja mais comumente
identificado como a menor subdivisão de um tema ou frase que ainda mantém sua
identidade como uma idéia.
Movimento: As partes de uma composição musical são denominadas movimentos
ou temas. Normalmente as suítes, sonatas, sinfonias, concertos e outras do gênero
possuem suas partes divididas em "movimentos".
Nota musical: é o termo empregado para designar o elemento mínimo de um som,
formado por um único modo de vibração do ar. Sendo assim, a cada nota
corresponde uma duração e está associada uma freqüência (altura).
Ritmo: em uma acepção mais ampla, ritmo é uma palavra complexa que sintetiza
todos os elementos musicais diretamente relacionados com o tempo. Isto engloba a
duração individual das notas, a relação entre um grupo de notas, a organização
hierárquica de cada elemento, além da velocidade do pulso principal (andamento).
Semitom: menor intervalo possível entre duas notas no sistema temperado, sobre o
qual é baseado o tonalismo.
Tema: o mesmo que Movimento.
Tessitura: intervalo compreendido entre a nota mais grave a mais aguda de um
trecho musical.
Tonalidade: a hierarquização interna das notas de acordo com as escalas.
Tom: a altura de um som na escala geral dos sons.
Sistema tonal: sistema que estabelece um centro de repouso harmônico com o qual
todos os outros acordes dialogam.
Referências Bibliográficas do Anexo A:
92
SADIE, S. 1980, The New Grove Encyclopedia of Music and Musicians, New
York, Macmilllan.
APEL, W., DANIEL, R. T., 1960, The Harvard Brief Dictionary of Music. New
York, Simon & Schuster Inc.
93
Apêndice B – Retrospectiva da Semiótica Musical
A análise semiótica foi proposta como um método científico para análise de
peças musicais a partir do final da década de 1960 (TARASTI, 1994). Esta proposta
preconizava que as obras musicais fossem analisadas apenas pelo seu conteúdo,
independentemente das interpretações individuais de cada analista. Pretendia-se também
que os analistas tornassem explícitos os critérios utilizados durante a análise de modo
que os resultados das suas conclusões pudessem ser confirmados e reproduzidos por
outros analistas.
O musicólogo estadunidense Allen Forte escreveu em 1966:
“Quando um analista experimentado examina uma peça musical,
associa determinados sinais com outros de modo a formar unidades e
toma uma série de decisões básicas acerca da duração dessas unidades
e da sua estrutura interna (...) apesar de as decisões de um analista se
basearem em anos de prática, elas são freqüentemente pouco
sistemáticas e sujeitas a muitas influências que não são facilmente
identificáveis.” (FORTE, 1966)
No entanto, Forte já observava que:
“Apesar disso, parece evidente que em pelo menos parte do tempo ele
toma decisões baseando-se em regras de algum tipo. Isto sugere a
possibilidade de que se possam estabelecer regras.” (FORTE, 1966).
É neste contexto que surge um dos precursores da introdução da Semiótica na
análise musical, o musicólogo e lingüista belga Nicholas Ruwet.
Ruwet confirma que:
“à época [final da década de 1960] nunca tinha sido explicitamente
proposto qualquer modelo formal de análise musical e que mesmo as
melhores análises nunca eram acompanhadas da descrição dos critérios
de descoberta em que se baseavam” (RUWET, 1972).
94
Ele então propõe uma tentativa de sistematização do processo de análise
musical, através de um procedimento de análise que tem como principal
objetivo a inventariação formal e objetiva, das repetições, transformações e
contrastes existentes numa peça musical. O objetivo é que esta inventariação
seja realizada sem que se tenha em conta, por exemplo, as intenções do
compositor ou as percepções de quem a ouve. Pretende-se, portanto, que a
análise seja a mais neutra possível, isto é, independente da intuição e do
contexto cultural em que o analista está inserido.
Outro proeminente precursor dos estudos da semiótica musical, o musicólogo
francês radicado no Canadá, Jean Jacques Nattiez, publicou em 1975, o livro onde
propôs uma teoria “semiológica da música
29
. Nattiez apresentou a análise
paradigmática de peças musicais, que, em linhas gerais, fornece uma metodologia geral
que permite decompor uma peça musical num conjunto de segmentos musicais e
agrupar esses segmentos num conjunto de classes (NATTIEZ, 1975).
Assim como as próprias bases lingüísticas da Semiótica, as teorias de análise
semiótica da música se desenvolveram a partir da década de 1970. Surgiram diversas
correntes, ora divergentes entre si, ora complementares.
Este trabalho adota a teoria Semiótica de linha francesa, que foi criada pelo
lingüista lituano radicado na França Algirdas Julien Greimas. Greimas estabeleceu os
princípios metodológicos e conceituais da Semiótica, como o percurso gerativo de
sentido (que revela que a construção do sentido se em níveis consecutivos) e criou
uma sintaxe modal e narrativa (que permitiu descrever as formas e as regras de
transformações previstas no percurso) (GREIMAS, 1976)
Um trabalho historicamente importante na área de semiótica musical é o
desenvolvido pelo musicólogo e semioticista finlandês Eero Tarasti que, valendo-se de
alguns conceitos da teoria de Greimas e da análise paradigmática de Nattiez, propôs
uma teoria baseada na concepção da música como uma “arte narrativa”, levando em
consideração os esquemas de geração e transformação do discurso musical. (TARASTI,
1987). Esta teoria recebeu críticas relevantes e bem fundamentadas quanto às suas
deficiências descritivas, notadamente as feitas pelo musicólogo britânico Nicholas Cook
(COOK, 1996).
29
Não faz parte do âmbito desta dissertação conceituar as diferenças entre Semiótica e Semiologia.
Para mais detalhes sugerimos a leitura de BARROS (1990) e LOPES (2005).
95
Embora não tenha tido a música por objeto de estudo, Greimas era sabedor da
insuficiência dos esquemas canônicos para a descrição dos elementos relacionados às
faculdades perceptivas e às disposições afetivas dos sujeitos, e dedicou-se em seus
últimos trabalhos (GREIMAS 1993) e (GREIMAS 2002) à proposição de um nível de
precondições para a geração do sentido. Esta proposta, integralmente aceita pelos
pesquisadores contemporâneos da Semiótica, levou ao desenvolvimento de um “ponto
de vista tensivo” (FONTANILLE e ZILBERBERG 2001), (ZILBERBERG 2006) a
partir do qual foram estabelecidos os princípios de análise de discursos que vão além
das manifestações lingüísticas canônicas, levando em consideração as continuidades e
descontinuidades, os saltos e as relações participativas e dinâmicas dos fatos produzidos
e interpretados pelo homem.
Exatamente a partir da evolução desta teoria, o músico e semioticista brasileiro
Luiz Tatit, desenvolveu a Semiótica da Canção, estabelecendo os modelos e ferramentas
para análise de canções populares utilizados nesta dissertação (TATIT, 1994).
Referências Bibliográficas do Anexo B:
BARROS, D. L. P., 1990, Teoria semiótica do texto. São Paulo, Ática.
COOK, N., 1996, “Putting the Meaning Back into Music, or Semiotics Revisited.” In:
Music Theory Spectrum 18/1, pp. 106-123, University of California Press.
FONTANILLE, J., ZILBERBERG, C., 2001, Tensão e Significação. São Paulo,
Discurso Editorial: Humanitas/FFLCH.
FORTE, A., 1966, The Structure of atonal music. New Haven, Yale University.
GREIMAS, A. J., 1976, Semântica estrutural. São Paulo, Cultrix.
GREIMAS, A. J., FONTANILLE, J., 1993, Semiótica das paixões. Dos estados de
coisas aos estados de alma. São Paulo, Ática.
GREIMAS, A. J.,, 2002, Da imperfeição. São Paulo: Hacker.
96
LOPES, I.C., 2005, Semiótica: objetos e práticas. São Paulo: Contexto.
NATTIEZ, J. J., 1975, Fondements d’une sémiologie de la musique. Paris, Union
Générale d’Éditions.
RUWET, N., 1972, Langage, musique, poésie. Paris, Editions du Seuil.
TARASTI, E., 1987, “Some Peircean and Greimasian Concepts as Applied to Music”.
In: The Semiotic Web. p. 445-459. Amsterdan, Berlin, New York, Mouton de Gruyter.
TARASTI, E., 1994, A Theory of Musical Semiotics. Bloomington, Indiana University
Press.
TATIT, L., 1994. Semiótica da Canção, melodia e letra. São Paulo, Escrita.
ZILBERBERG, C., 2006, Razão e Poética do Sentido. São Paulo, EDUSP.
97
Apêndice C – Regras da Teoria Gerativa da Música Tonal
(Lerdahl & Jackendoff)
A Teoria Gerativa da Música Tonal apresenta dois tipos de regras: as regras de
consistência, que especificam quais são as estruturas possíveis de serem formadas; e as
regras de preferência, que especificam quais, dentre as estruturas possíveis, as que mais
se aproximam das intuições de um ouvinte experiente.
A estrutura de agrupamento é formada por cinco regras de consistência (RC) e
sete regras de preferência (RP).
As cinco regras de consistência são:
RC1: Qualquer seqüência contígua de eventos sonoros pode constituir um
grupo, e apenas seqüências contíguas podem constituir um grupo.
RC2: Uma peça musical constitui um grupo.
RC3: Um grupo pode conter grupos menores.
RC4: Se um grupo G1 contém parte de um grupo G2 então G1 deve conter
G2 na totalidade.
RC5: Se um grupo G1 contém um grupo menor G2, então G1 deve ser
exaustivamente dividido em grupos menores.
A regra RC4 impede que dois grupos se sobreponham. Por seu lado, a regra RC5
impede que, depois de realizada a análise, existam notas ou grupos de notas não
atribuídas a qualquer grupo.
As regras de preferência serão discutidas a seguir. Não será apresentada a regra
RP7 uma vez que esta regra relaciona componentes de agrupamento com outros
componentes da teoria que não são pertinentes a esta proposta (pois são substituídos
pela camada semiótica):
RP1: Evitar fortemente grupos contendo um único evento (forma alternativa:
evitar análises com grupos muito pequenos).
98
RP2 (Proximidade): Considere-se a seqüência n1n2n3n4. Todo o resto
permanecendo igual, a transição n2-n3 pode ser entendida como o limite
entre dois grupos se
o (Pausa) o intervalo de tempo entre o fim de n2 até o início de n3 é
maior que o intervalo de tempo entre o fim de n1 até ao início de n2,
e maior que o intervalo de tempo entre o fim de n3 até ao início de
n4, ou se
o (Ponto de ataque) o intervalo de tempo entre os pontos de ataque de
n2 e n3 é maior que o intervalo de tempo entre os pontos de ataque de
n1 e n2, e os pontos de ataque de n3 e n4.
RP3 (Mudança): Considere-se a seqüência n1n2n3n4. Todo o resto
permanecendo igual, a transição n2-n3 pode ser ouvida como o limite entre
dois grupos se:
o (Registro) a transição n2-n3 envolver uma maior distância intervalar
que as transições n1-n2 e n3-n4 ou se
o (Duração) n2 e n3 têm durações diferentes e ambos os pares n1, n2 e
n3, n4 não diferem na duração.
RP4 (Intensificação): Onde os efeitos das regras RP2 e RP3 forem mais
pronunciados pode formar-se o limite de um grupo maior (de um nível
acima, que englobe grupos menores).
RP5 (Simetria): Preferir análises de agrupamento que favoreçam a
subdivisão de grupos em partes de igual duração.
RP6 (Paralelismo): Se dois ou mais segmentos da peça puderem ser
construídos como paralelos, estes devem preferencialmente formar partes
paralelas de grupos.
Referências Bibliográficas do Anexo C:
GRILO, C. F. A., 2002, Aplicação de Algoritmos Evolucionários à Extração de
Padrões Musicais. Dissertação de Mestrado, Engenharia Informática, Universidade de
Coimbra, Portugal.
99
LERDAHL, F., JACKENDOFF, R., 1983, A Generative Theory of Tonal Music, MIT
Press.
100
Apêndice D – Modelo e Regras da Teoria Geral
Computacional da Estrutura Musical (Camboroupoulos)
O modelo da estrutura geral da Teoria Geral Computacional da Estrutura
Musical é apresentado na figura D.1 (CAMBOUROPOULOS, 1998):
Figura D.1 – Modelo da estrutura geral da Teoria Geral Computacional da
Estrutura Musical
101
Onde:
RGI: Representação geral de intervalos
RGA: Representação geral de acordes
MDLL: Modelo de detecção local de limites
MA: Modelo de acentuação (saliência de eventos)
MM: correspondência métrica
AIPS: Algoritmo de indução de padrões em seqüências e função de seleção
UNSCR: Algoritmo UNSCRAMBLE (modelo de classificação)
MOT : Modelo de organização temporal
Dentre os módulos apresentados, os mais importantes para a contextualização
deste trabalho são:
A Representação Geral de Intervalos (RGI). Neste módulo, a representação
inicial (superfície musical (0)), baseada no valor absoluto das notas, é
convertida para uma representação mais sofisticada (superfície musical (1)),
baseada nos intervalos entre as notas (ou intervalos musicais). Esta
representação compreende vários tipos de intervalos relativos às dimensões
de altura e duração das notas. Relativamente à altura, são derivados, por
exemplo, intervalos cromáticos (em meios tons) e intervalos escalares
(diferença entre a posição de duas notas numa determinada escala).
O Modelo de Detecção Local de Limites (MDLL). O MDLL permite
detectar pontos de mudança/descontinuidade máxima na superfície musical.
Estes pontos têm maiores possibilidades de ser entendidos pelo ouvinte
como limites entre segmentos. O resultado da aplicação deste módulo é uma
segmentação provisória denominada por proto-segmentação.
O Algoritmo de Indução de Padrões em Seqüência (AIPS). O AIPS consiste
num algoritmo que permite induzir padrões em seqüência de símbolos (por
exemplo, seqüência de intervalos musicais), começando pelos padrões
menores e acabando nos padrões maiores. Depois de aplicado o algoritmo, é
utilizada uma função de seleção que permite selecionar os padrões mais
102
pertinentes do ponto de vista cognitivo. O AIPS complementa o módulo
anterior na tarefa de segmentação permitindo revelar passagens musicais
paralelas como, por exemplo, motivos, temas, etc., podendo também ser
aplicado a reduções da superfície musical original.
O algoritmo UNSCRAMBLE. Este módulo consiste num algoritmo de
aprendizagem simbólica não supervisionado que permite organizar os
segmentos resultantes dos dois módulos anteriores em classes pertinentes.
A TGCEM é uma teoria não-linear segundo a qual uma análise não é realizada
em apenas uma direção. Em determinadas alturas da análise, é possível voltar atrás e
utilizar os resultados obtidos para refinar o trabalho realizado ou para prosseguir
para uma análise num nível hierárquico diferente.
Referências Bibliográficas do Anexo D:
CAMBOUROPOULOS, E., SMAILL, A., 1997, “Similarity and Categorisation
Inextricably Bound Together: The Unscramble Machine Learning Algorithm. In:
Proceedings of the Interdisciplinary Workshop on Similarity and Categorisation, pp.
231-251, Edinburgh, Mar.
CAMBOUROPOULOS. E., 1998, Towards a General Computational Theory of
Musical Structure. PhD thesis, Faculty of Music and Department of Artificial
Intelligence, The University of Edinburgh, UK.
103
Apêndice E – Canções analisadas (melodia e letra)
Aquarela do Brasil. Ary Barroso, 1939.
104
Brasil, meu Brasil brasileiro
Meu mulato inzoneiro
Vou cantar-te nos meus versos
O Brasil, samba que dá
Bamboleio que faz gingar
O Brasil do meu amor
Terra de Nosso Senhor
Brasil! Brasil!
Pra mim... Pra mim...
Ô, abre a cortina do passado
Tira a mãe preta do cerrado
Bota o rei congo no congado
Brasil! Brasil!
Deixa cantar de novo o trovador
À merencória luz da lua
Toda a canção do meu amor
Quero ver essa dona caminhando
Pelos salões arrastando
O seu vestido rendado
Brasil! Brasil!
Pra mim... Pra mim...
Brasil, terra boa e gostosa
Da morena sestrosa
De olhar indiferente
O Brasil samba que dá
Para o mundo se admirar
O Brasil do meu amor
Terra de Nosso Senhor
Brasil! Brasil!
Pra mim... Pra mim...
105
Ô, esse coqueiro que dá coco
Oi onde amarro minha rede
Nas noites claras de luar
Brasil! Brasil!
Ô, oi essas fontes murmurantes
Oi onde eu mato a minha sede
E onde a lua vem brincar
Oi, esse Brasil lindo e trigueiro
É o meu Brasil brasileiro
Terra de samba e pandeiro
Brasil! Brasil!
Pra mim... Pra mim...
106
Asa Branca. Luiz Gonzaga/Humberto Teixeira, 1947.
Quando oiei a terra ardendo
Qual fogueira de São João
Eu preguntei a Deus do céu,ai
Por que tamanha judiação
Que braseiro, que fornaia
Nem um pé de prantação
Por farta d'água perdi meu gado
Morreu de sede meu alazão
Inté mesmo a asa branca
Bateu asas do sertão
"Intonce" eu disse adeus Rosinha
Guarda contigo meu coração
Hoje longe muitas légua
Numa triste solidão
Espero a chuva cair de novo
Pra mim vortar pro meu sertão
Quando o verde dos teus óio
107
Se espalhar na prantação
Eu te asseguro não chore não, viu
Que eu vortarei, viu
Meu coração
108
Assum preto. Luiz Gonzaga/Humberto Teixeira, 1950.
Tudo em vorta é só beleza
Sol de Abril e a mata em frô
Mas Assum Preto, cego dos óio
Num vendo a luz, ai, canta de dor (bis)
Tarvez por ignorança
109
Ou mardade das pió
Furaro os óio do Assum Preto
Pra ele assim, ai, cantá de mió (bis)
Assum Preto veve sorto
Mas num pode avuá
Mil vez a sina de uma gaiola
Desde que o céu, ai, pudesse oiá (bis)
Assum Preto, o meu cantar
É tão triste como o teu
Também roubaro o meu amor
Que era a luz, ai, dos óios meus
Também roubaro o meu amor
Que era a luz, ai, dos óios meus.
110
Conversa de Botequim. Vadico/Noel Rosa, 1935.
111
Seu garçom faça o favor de me trazer depressa
Uma boa média que não seja requentada
Um pão bem quente com manteiga à beça
Um guardanapo e um copo d'água bem gelada
Feche a porta da direita com muito cuidado
Que eu não estou disposto a ficar exposto ao sol
Vá perguntar ao seu freguês do lado
Qual foi o resultado do futebol
Se você ficar limpando a mesa
Não me levanto nem pago a despesa
Vá pedir ao seu patrão
Uma caneta, um tinteiro,
Um envelope e um cartão,
Não se esqueça de me dar palitos
E um cigarro pra espantar mosquitos
Vá dizer ao charuteiro
Que me empreste umas revistas,
Um isqueiro e um cinzeiro
Telefone ao menos uma vez
Para três – quatro – quatro – três – três – três
E ordene ao seu Osório
Que me mande um guarda-chuva
Aqui pro nosso escritório
Seu garçom me empresta algum dinheiro
Que eu deixei o meu com o bicheiro
Vá dizer ao seu gerente
Que pendure esta despesa
No cabide ali em frente
Seu garçom faça o favor de me trazer depressa
Uma boa média que não seja requentada
Um pão bem quente com manteiga à beça
Um guardanapo e um copo d'água bem gelada
Feche a porta da direita com muito cuidado
112
Que eu não estou disposto a ficar exposto ao sol
Vá perguntar ao seu freguês do lado
Qual foi o resultado do futebol
113
Corcovado. Tom Jobim, 1960.
Um cantinho, um violão
Este amor, uma canção
Pra fazer feliz a quem se ama
Muita calma pra pensar
E ter tempo pra sonhar
Da janela vê-se o Corcovado
O Redentor, que lindo
114
Quero a vida sempre assim
Com você perto de mim
Até o apagar da velha chama
E eu que era triste
Descrente deste mundo
Ao encontrar você eu conheci
O que é felicidade meu amor
115
Detalhes. Roberto Carlos/Erasmo Carlos, 1971.
Não adianta nem tentar
Me esquecer
Durante muito tempo
Em sua vida
Eu vou viver
Detalhes tão pequenos
De nós dois
São coisas muito grandes
Pra esquecer
E a toda hora vão
Estar presentes
Você vai ver
116
Se um outro cabeludo
Aparecer na sua rua
E isto lhe trouxer
Saudades minhas
A culpa é sua
O ronco barulhento
Do seu carro
A velha calça desbotada
Ou coisa assim
Imediatamente você vai
Lembrar de mim
Eu sei que um outro
Deve estar falando
Ao seu ouvido
Palavras de amor
Como eu falei
Mas eu duvido!
Duvido que ele tenha
Tanto amor
E até os erros
Do meu português ruim
E nessa hora você vai
Lembrar de mim
À noite envolvida
No silêncio do seu quarto
Antes de dormir você procura
O meu retrato
Mas da moldura não sou eu
Quem lhe sorri
Mas você vê o meu sorriso
Mesmo assim
117
E tudo isso vai fazer você
Lembrar de mim
Se alguém tocar
Seu corpo como eu
Não diga nada
Não vá dizer
Meu nome sem querer
À pessoa errada
Pensando ter amor
Nesse momento
Desesperada você
Tenta até o fim
E até nesse momento você vai
Lembrar de mim
Eu sei que esses detalhes
Vão sumir na longa estrada
Do tempo que transforma
Todo amor em quase nada
Mas quase
Também é mais um detalhe
Um grande amor
Não vai morrer assim
Por isso
De vez em quando você vai
Lembrar de mim
Não adianta nem tentar
Me esquecer
Durante muito
Muito tempo em sua vida
Eu vou viver
118
Eu sei que vou te amar. Tom Jobim/Vinícius de Moraes, 1958.
Eu sei que vou te amar
Por toda a minha vida eu vou te amar
Em cada despedida eu vou te amar
Desesperadamente, eu sei que vou te amar
119
E cada verso meu será
Pra te dizer que eu sei que vou te amar
Por toda minha vida
Eu sei que vou chorar
A cada ausência tua eu vou chorar
Mas cada volta tua há de apagar
O que essa tua ausência me causou
Eu sei que vou sofrer
A eterna desventura de viver
A espera de viver ao lado teu
Por toda a minha vida
120
Eu te amo. Tom Jobim/Chico Buarque, 1980.
121
Ah, se já perdemos a noção da hora
Se juntos já jogamos tudo fora
Me conta agora como hei de partir
Ah, se ao te conhecer
Dei pra sonhar, fiz tantos desvarios
Rompi com o mundo, queimei meus navios
122
Me diz pra onde é que inda posso ir
Se nós nas travessuras das noites eternas
Já confundimos tanto as nossas pernas
Diz com que pernas eu devo seguir
Se entornaste a nossa sorte pelo chão
Se na bagunça do teu coração
Meu sangue errou de veia e se perdeu
Como, se na desordem do armário embutido
Meu paletó enlaça o teu vestido
E o meu sapato inda pisa no teu
Como, se nos amamos feito dois pagãos
Teus seios ainda estão nas minhas mãos
Me explica com que cara eu vou sair
Não, acho que estás te fazendo de tonta
Te dei meus olhos pra tomares conta
Agora conta como hei de partir
123
Felicidade. Lupicínio Rodrigues, 1947.
Felicidade foi-se embora
E a saudade no meu peito
Inda mora e é por isso que eu gosto lá de fora,
Onde sei que a falsidade não vigora
A minha casa fica lá detrás do mundo
Onde eu vou em um segundo
Quando começo a pensar
E o pensamento parece uma coisa à toa
Mas como é que a gente voa
Quando começa a pensar
124
Fio Maravilha, Jorge Ben Jor, 1972.
E novamente ele chegou com inspiração
125
Com muito amor, com emoção, com explosão em gol
Sacudindo a torcida aos 33 minutos do segundo tempo
Depois de fazer uma jogada celestial em gol
Tabelou, driblou dois zagueiros
Deu um toque tirou o goleiro
Só não entrou com bola e tudo porque teve humildade em gol
Foi um gol de classe
Onde ele mostrou sua malícia e sua raça
Foi um gol de anjo, um verdadeiro gol de placa
E a magnética agradecida se encantava
Foi um gol de anjo, um verdadeiro gol de placa
Que a magnética agradecida assim cantava:
Fio maravilha
Nós gostamos de você
Fio maravilha
Faz mais um pra gente ver
126
Garota de Ipanema. Tom Jobim/Vinícius de Moraes, 1962.
Olha que coisa mais linda
Mais cheia de graça
É ela menina
Que vem e que passa
Num doce balanço, a caminho do mar
Moça do corpo dourado
127
Do sol de Ipanema
O seu balançado é mais que um poema
É a coisa mais linda que eu já vi passar
Ah, porque estou tão sozinho
Ah, porque tudo é tão triste
Ah, a beleza que existe
A beleza que não é só minha
E também passa sozinha
Ah, se ela soubesse
Que quando ela passa
O mundo inteirinho se enche de graça
E fica mais lindo
Por causa do amor
128
Gota d'Água. Chico Buarque, 1975.
Já lhe dei meu corpo
Minha alegria
Já estanquei meu sangue
Quando fervia
Olha a voz que me resta
Olha a veia que salta
Olha a gota que falta
129
Pro desfecho da festa
Por favor
Deixe em paz meu coração
Que ele é um pote até aqui de mágoa
E qualquer desatenção, faça não
Pode ser a gota d'água.
130
Luiza. Tom Jobim, 1987.
Rua, espada nua
Bóia no céu imensa e amarela
Tão redonda a lua
Como flutua
Vem navegando o azul do firmamento
131
E no silêncio lento
Um trovador, cheio de estrelas
Escuta agora a canção que eu fiz
Pra te esquecer Luiza
Eu sou apenas um pobre amador
Apaixonado
Um aprendiz do teu amor
Acorda amor
Que eu sei que embaixo desta neve mora um coração
Vem cá, Luiza
Me dá tua mão
O teu desejo é sempre o meu desejo
Vem, me exorciza
Dá-me tua boca
E a rosa louca
Vem me dar um beijo
E um raio de sol
Nos teus cabelos
Como um brilhante que partindo a luz
Explode em sete cores
Revelando então os sete mil amores
Que eu guardei somente pra te dar Luiza
Luiza
132
Marina. Dorival Caymmi, 1947.
Marina, morena
Marina, você se pintou
Marina, você faça tudo
Mas faça um favor
Não pinte esse rosto que eu gosto
133
Que eu gosto e que é só meu
Marina, você já é bonita
Com o que deus lhe deu
Me aborreci, me zanguei
Já não posso falar
E quando eu me zango, Marina
Não sei perdoar
Eu já desculpei muita coisa
Você não arranjava outra igual
Desculpe, morena Marina
Mas eu tô de mal
De mal com você
De mal com você
134
Nervos de Aço. Lupicínio Rodrigues, 1947.
Você sabe o que é ter um amor, meu senhor?
Ter loucura por uma mulher
E depois encontrar esse amor, meu senhor
Nos braços de um tipo qualquer?
Você sabe o que é ter um amor, meu senhor
E por ele quase morrer?
E depois encontrá-lo em um braço
Que nem um pedaço do seu pode ser?
Há pessoas de nervos de aço
135
Sem sangue nas veias e sem coração
Mas não sei se passando o que eu passo
Talvez não lhes venha qualquer reação
Eu não sei se o que trago no peito
É ciúme, é despeito, amizade ou horror
Eu só sei é que quando a vejo
Me dá um desejo de morte ou de dor
136
O que é que a baiana tem? Dorival Caymmi, 1939.
O que é que a baiana tem?
Que é que a baiana tem?
Tem torço de seda, tem!
Tem brincos de ouro, tem!
137
Corrente de ouro, tem!
Tem pano-da-Costa, tem!
Tem bata rendada, tem!
Pulseira de ouro, tem!
Tem saia engomada, tem!
Sandália enfeitada, tem!
Tem graça como ninguém
Como ela requebra bem!
Quando você se requebrar
Caia por cima de mim,
Caia por cima de mim,
Caia por cima de mim
O que é que a baiana tem?
Que é que a baiana tem?
Tem torço de seda, tem!
Tem brincos de ouro, tem!
Corrente de ouro, tem!
Tem pano-da-Costa, tem!
Tem bata rendada, tem!
Pulseira de ouro, tem!
Tem saia engomada, tem!
Sandália enfeitada, tem!
Só vai no Bonfim quem tem
O que é que a baiana tem?
Só vai no Bonfim quem tem
Um rosário de ouro, uma bolota assim
Quem não tem balangandãs não vai no Bonfim
Um rosário de ouro, uma bolota assim
Quem não tem balangandãs não vai no Bonfim
Oi, não vai no Bonfim
Oi, não vai no Bonfim
138
País Tropical. Jorge Ben Jor. 1969.
139
Moro!
Num País Tropical
Abençoado por Deus
E bonito por natureza
(Mas que beleza!)
Em fevereiro (Em fevereiro!)
Tem carnaval (Tem carnaval!)
Tenho um fusca e um violão
Sou Flamengo, tenho uma nêga
Chamada Tereza
Sambaby, Sambaby
Sou um menino
De mentalidade mediana
(Pois é!)
Mas assim mesmo feliz da vida
Pois eu não devo nada a ninguém
(Pois é!)
Pois eu sou feliz
Muito feliz, comigo mesmo...
Sambaby, Sambaby!
Eu posso não ser
Um Band Leader
(Pois é!)
Mas assim mesmo lá em casa
140
Todos meus amigos
Meus camaradinhas
Me respeitam
(Pois é!)
Essa é a razão da simpatia
Do poder, do algo mais
E da alegria...
Moro!
Num País Tropical
Abençoado por Deus
E bonito por natureza
(Mas que beleza!)
Em fevereiro (Em fevereiro!)
Tem carnaval (Tem carnaval!)
Tenho um fusca e um violão
Sou Flamengo, tenho uma nêga
Chamada Tereza...
141
Pra Machucar Meu Coração. Ary Barroso, 1943.
Está fazendo um ano e meio, amor
Que o nosso lar desmoronou
Meu sabiá,
Meu violão
E uma cruel desilusão
Foi tudo o que ficou
Ficou pra machucar meu coração
142
Quem sabe, não foi bem melhor assim
Melhor pra você e melhor pra mim
A vida é uma escola
Onde a gente precisa aprender
A ciência de viver
Pra não sofrer
143
Quero que vá tudo pro inferno. Roberto Carlos/Erasmo Carlos, 1965.
De que vale o céu azul e o sol sempre a brilhar
Se você não vem e eu estou a lhe esperar?
Só tenho você no meu pensamento
E a sua ausência é todo o meu tormento
Quero que você me aqueça nesse inverno
144
E que tudo mais vá pro inferno
De que vale a minha boa vida de playboy
Se entro no meu carro e a solidão me dói?
Onde quer que eu ande tudo é tão triste
Não me interessa o que de mais existe
Quero que você me aqueça nesse inverno
E que tudo mais vá pro inferno
Não suporto mais você longe de mim
Quero até morrer do que viver assim
Só quero que você me aqueça nesse inverno
E que tudo mais vá pro inferno
145
Saudosa Maloca. Adoniran Barbosa, 1951.
146
Si o senhor não tá lembrado
Dá licença de contá
Que aqui onde agora está
Esse edifício arto
Era uma casa véia
Um palacete assobradado
Foi aqui seu moço
Que eu, Mato Grosso e o Joca
Construímos nossa maloca
Mas um dia nóis nem pode se alembrá
Veio os home cas ferramentas
O dono mandô derrubá
Peguemos tudo as nossas coisa
E fumos pro meio da rua
Preciá a demolição
Que tristeza que nóis sentia
Cada tauba que caía
Doía no coração
147
Mato Grosso quis gritá
Mas em cima eu falei:
Os homi tá cá razão
Nós arranja outro lugá
Só se conformemos quando o Joca falou:
"Deus dá o frio conforme o cobertô"
E hoje nóis pega a páia nas grama do jardim
E prá esquecê nóis cantemos assim:
Saudosa maloca, maloca querida,
Que dim donde nóis passemos dias feliz de nossa vida
148
Sina. Djavan, 1982.
149
Pai e mãe, ouro de mina
Coração, desejo e sina
Tudo mais, pura rotina, jazz
Tocarei seu nome prá poder falar de amor
Minha princesa, art-nouveau
Da natureza, tudo o mais
Pura beleza, jazz
A luz de um grande prazer é irremediável neon
Quando o grito do prazer açoitar o ar, réveillon
150
O luar, estrela do mar
O sol e o dom, quiçá, um dia a fúria
Desse front virá lapidar
O sonho até gerar o som
Como querer caetanear o que há de bom
151
Último Desejo. Noel Rosa, 1937.
152
Nosso amor que eu não esqueço
E que teve o seu começo
Numa festa de São João
Morre hoje sem foguete
Sem retrato e sem bilhete
Sem luar, sem violão
Perto de você me calo, tudo penso e nada falo
Tenho medo de chorar
Nunca mais quero o seu beijo
Mas meu último desejo
Você não pode negar
Se alguma pessoa amiga pedir que você lhe diga
Se você me quer ou não,
Diga que você me adora
Que você lamenta e chora a nossa separação
153
Às pessoas que eu detesto,
Diga sempre que eu não presto
Que meu lar é o botequim,
Que eu arruinei sua vida
Que eu não mereço a comida
Que você pagou pra mim
Livros Grátis
( http://www.livrosgratis.com.br )
Milhares de Livros para Download:
Baixar livros de Administração
Baixar livros de Agronomia
Baixar livros de Arquitetura
Baixar livros de Artes
Baixar livros de Astronomia
Baixar livros de Biologia Geral
Baixar livros de Ciência da Computação
Baixar livros de Ciência da Informação
Baixar livros de Ciência Política
Baixar livros de Ciências da Saúde
Baixar livros de Comunicação
Baixar livros do Conselho Nacional de Educação - CNE
Baixar livros de Defesa civil
Baixar livros de Direito
Baixar livros de Direitos humanos
Baixar livros de Economia
Baixar livros de Economia Doméstica
Baixar livros de Educação
Baixar livros de Educação - Trânsito
Baixar livros de Educação Física
Baixar livros de Engenharia Aeroespacial
Baixar livros de Farmácia
Baixar livros de Filosofia
Baixar livros de Física
Baixar livros de Geociências
Baixar livros de Geografia
Baixar livros de História
Baixar livros de Línguas
Baixar livros de Literatura
Baixar livros de Literatura de Cordel
Baixar livros de Literatura Infantil
Baixar livros de Matemática
Baixar livros de Medicina
Baixar livros de Medicina Veterinária
Baixar livros de Meio Ambiente
Baixar livros de Meteorologia
Baixar Monografias e TCC
Baixar livros Multidisciplinar
Baixar livros de Música
Baixar livros de Psicologia
Baixar livros de Química
Baixar livros de Saúde Coletiva
Baixar livros de Serviço Social
Baixar livros de Sociologia
Baixar livros de Teologia
Baixar livros de Trabalho
Baixar livros de Turismo