Download PDF
ads:
Universidade Federal de Campina Grande
Centro de Engenharia Elétrica e Informática
Departamento de Engenharia Elétrica
Programa de Pós-Graduação em Engenharia Elétrica
Dissertação de Mestrado
Segurança de Sistemas RFID com Modulação
Aleatória
Marcus Vinicius Corrêa Rodrigues
Campina Grande – PB
Setembro - 2010
ads:
Livros Grátis
http://www.livrosgratis.com.br
Milhares de livros grátis para download.
Universidade Federal de Campina Grande
Centro de Engenharia Elétrica e Informática
Departamento de Engenharia Elétrica
Programa de Pós-Graduação em Engenharia Elétrica
Segurança de Sistemas RFID com Modulação Aleatória
Marcus Vinicius Corrêa Rodrigues
Dissertação de Mestrado submetida à Coordenação do Programa de
Pós-Graduação em Engenharia Elétrica do Departamento de Engenharia
Elétrica da Universidade Federal de Campina Grande como requisito
necessário para obtenção do grau de Mestre em Ciências no Domínio
da Engenharia Elétrica.
Área de Concentração: Comunicações.
Francisco Marcos de Assis
Orientador
Bruno B. Albert
Orientador
Campina Grande – PB, Paraíba, Brasil
©Marcus Vinicius Corrêa Rodrigues
ads:
Aos meus pais Hélcio G. Rodrigues e Creusa C. Rodrigues.
Agradecimentos
Aos meus pais que me puseram no mundo, me criaram e contribuíram com exemplo e
orientação para formação do meu caráter;
A minha esposa Fernanda que me apoiou durante todo este trabalho e supriu minha ausên-
cia perante nosso filho Vinícius;
Ao meu filho Vinícius que, com seus 8 anos, apenas, soube compreender a importância
deste trabalho para nós, aceitando essa causa como nossa;
Aos meus irmãos Carlos Alberto e Cláudia, e familiares que me fortaleceram com suas
mensagens de incentivo e apoio;
Aos professores Francisco Marcos e Bruno Albert pela amizade, orientação acadêmica e
pelo compartilhamento de conhecimentos valiosos necessários à execução deste trabalho;
Ao professor José Ewerton de Farias pela amizade e acolhimento junto a UFCG;
Aos meus amigos Évio Rocha, Sérgio Ferraz, Marcelo Portela e demais que sempre es-
tiveram presentes nos momentos de trabalho e lazer.
Aos amigos do Iquanta que me levam ao sentimento de estar no seio de uma família;
Aos professores do Departamento de Engenharia Elétrica da Universidade Federal de
Campina Grande e aos membros da Copele;
Aos meus colegas do IFPE por incentivarem esta pós-graduação.
Resumo
Do mesmo modo que em outras tecnologias de computação pervasiva (por exemplo, o
reconhecimento facial, telefones celulares), a mesma facilidade de uso e difusão que faz a tec-
nologia de identificação por rádio frequência (RFID) tão revolucionária, também oferece opor-
tunidades sem precedentes para o roubo, rastreamento secreto e perfil comportamental. Assim,
os aspectos de segurança e privacidade da tecnologia RFID estão se tornando cada vez mais im-
portantes. Neste trabalho é analisado um esquema de privacidade contra adversários passivos
baseado na modulação aleatória da mensagem ao invés de modelos criptográficos clássicos para
dispositivos sem fio de baixo custo, tais como etiquetas RFID. A ideia deste esquema é tornar o
adversário em desvantagem em relação ao canal de comunicação leitor-etiqueta, por exemplo,
reduzindo sua relação sinal ruído. O esquema analisado utiliza um gerador pseudo-aleatório
(pseudo-random generation - PRG) para escolher aleatoriamente uma base ortogonal de modu-
lação da transmissão. A semente do PRG é a chave secreta gerada a partir da discussão pública
em ambiente ruidoso pelo protocolo de Chabanne e Fumaroli para etiquetas RFID. Uma con-
tribuição deste trabalho foi analisar o quanto o canal do adversário é prejudicado em relação
ao canal dos usuários autênticos. Assumindo um cenário caracterizado por um adversário que
possui o número de receptores igual ao número de bases usadas, foi identificada uma falha
de segurança. Buscando resolver esta falha, outra contribuição deste trabalho foi propor dois
novos esquemas. O primeiro utiliza dois PRGs; um para modulação aleatória e outro para cifrar
a mensagem. O segundo esquema utiliza um único PRG para modulação aleatória e cifragem
da mensagem.
Palavras-chave: RFID, privacidade, segurança, chave secreta em concordância, canal ruidoso,
modulação aleatória, PRG, LFSR, SNR, relação sinal ruído, avaliação de desempenho.
Abstract
As other pervasive computing technologies (as facial recognition, mobile phones, etc.),
the same ease-of-use and dissemination that make Radio-Frequency Identification (RFID) so
revolutionary also opens the possibility for theft, covert tracking and behavioral profiling. In
face of these vulnerabilities, the request for security and privacy are of major importance for the
RFID. In this work we analyze a privacy scheme against passive adversaries based on random
modulation of message instead of classical cryptographic models for low cost wireless devices,
such as an RFID tag. The main idea of this scheme is to deny the eavesdropper channel by
reducing his signal-to-noise ratio, for instance. The analyzed scheme makes use of a pseudo-
random generator to choose a basis of orthogonal modulation transmission. The seed of the
PRG is the secret key generated from the public discussion in a noisy environment by protocol
proposed by Chabanne and Fumaroli for low cost RFID tags. A contribution of this work was to
analyze how much the canal of the adversary is wronged in relation to the canal of the authentic
users. Assuming a scenario characterized by an adversary who has the number of receivers
equals the number of bases used , a security flaw was identified. Seeking to resolve this flaw,
another contribution of this work was to propose two new schemes. The first one uses two
PRGs; one for random modulation and other to encrypt the message. The second scheme uses
a single PRG to random modulation and encryption of the message.
Keywords: RFID, privacy, security, secret key agreement, noisy channel, random modulation,
PRG, LFSR, SNR, signal-to-noise ratio, performance analysis.
Sumário
1 Introdução 1
2 Sistema de Identificação por Rádio Frequência 4
2.1 Introdução . . . . . . . . . . . . . . . . . . . . . . . . . . . . . . . . . . . . . 4
2.2 Histórico da Evolução dos Sistemas RFID . . . . . . . . . . . . . . . . . . . . 5
2.3 Arquitetura do Sistema RFID . . . . . . . . . . . . . . . . . . . . . . . . . . . 9
2.4 Aplicações do Sistema RFID . . . . . . . . . . . . . . . . . . . . . . . . . . . 10
2.5 Vantagens do Sistema RFID em Relação ao Código de Barras . . . . . . . . . . 15
2.6 Custos da etiqueta RFID . . . . . . . . . . . . . . . . . . . . . . . . . . . . . 16
2.7 Desafios em Sistemas RFID . . . . . . . . . . . . . . . . . . . . . . . . . . . 16
3 Geração da Chave Secreta Compartilhada em um Canal Público, Autêntico com
Ruído 19
3.1 Introdução . . . . . . . . . . . . . . . . . . . . . . . . . . . . . . . . . . . . . 19
3.1.1 O Canal Grampeado de Wyner . . . . . . . . . . . . . . . . . . . . . . 21
3.1.2 O Canal de Transmissão de Csiszár e Körner . . . . . . . . . . . . . . 21
3.1.3 O Modelo de Maurer e o Conceito de Segurança Teórica da Informação
Com Chave em Concordância. . . . . . . . . . . . . . . . . . . . . . . 23
3.2 Fase de Inicialização - Cenário Satélite . . . . . . . . . . . . . . . . . . . . . . 28
3.2.1 Ambiente e hipóteses . . . . . . . . . . . . . . . . . . . . . . . . . . . 28
3.2.2 Cenário Satélite . . . . . . . . . . . . . . . . . . . . . . . . . . . . . . 28
3.3 Fase Vantagem de Distilação . . . . . . . . . . . . . . . . . . . . . . . . . . . 31
3.4 Fase Reconciliação da Informação . . . . . . . . . . . . . . . . . . . . . . . . 31
3.4.1 Proposição do Protocolo de Reconciliação . . . . . . . . . . . . . . . . 33
3.4.2 Fluxograma do Protocolo de Reconciliação . . . . . . . . . . . . . . . 34
3.4.3 Análise do Protocolo de Reconciliação de Baixo Custo . . . . . . . . . 35
3.4.4 Escolha de Uma Permutação . . . . . . . . . . . . . . . . . . . . . . . 40
3.5 Fase Amplificação de Privacidade . . . . . . . . . . . . . . . . . . . . . . . . 41
viii
4 Geradores de Sequência Pseudo-aleatória 42
4.1 Introdução . . . . . . . . . . . . . . . . . . . . . . . . . . . . . . . . . . . . . 42
4.2 Análise da Sequência-chave . . . . . . . . . . . . . . . . . . . . . . . . . . . 43
4.2.1 Período . . . . . . . . . . . . . . . . . . . . . . . . . . . . . . . . . . 43
4.2.2 Propriedades Estatísticas . . . . . . . . . . . . . . . . . . . . . . . . . 43
4.2.3 Complexidade Linear . . . . . . . . . . . . . . . . . . . . . . . . . . . 43
5 O Esquema de Modulação com Seleção Pseudo-Aleatória da Base 44
5.1 Descrição do Esquema . . . . . . . . . . . . . . . . . . . . . . . . . . . . . . 44
5.2 O Novo Esquema Proposto Com Dois PRGs . . . . . . . . . . . . . . . . . . . 51
5.3 Um Aperfeiçoamento do Esquema Proposto Com Apenas Um PRG . . . . . . 56
6 Conclusões e Perspectivas 57
7 Artigos Produzidos 60
Referências Bibliográficas 61
Lista de Figuras
1.1 Tecnologias de Auto-identificação. . . . . . . . . . . . . . . . . . . . . . . . . 2
2.1 Diagrama em Bloco, Leitor e Etiqueta RFID. . . . . . . . . . . . . . . . . . . 9
2.2 Identificação animal com brinco RFID. . . . . . . . . . . . . . . . . . . . . . . 10
2.3 Pulseira RFID em hospitais. . . . . . . . . . . . . . . . . . . . . . . . . . . . 11
2.4 Implante de chip RFID em Pessoas. . . . . . . . . . . . . . . . . . . . . . . . 11
2.5 Smart Cards. . . . . . . . . . . . . . . . . . . . . . . . . . . . . . . . . . . . 12
2.6 e-Passaporte com RFID. . . . . . . . . . . . . . . . . . . . . . . . . . . . . . 12
2.7 Controle de Acesso, Fechadura com Leitor RFID. . . . . . . . . . . . . . . . . 12
2.8 RFID em Logística. . . . . . . . . . . . . . . . . . . . . . . . . . . . . . . . . 13
2.9 Controle de Pedágio com RFID. . . . . . . . . . . . . . . . . . . . . . . . . . 13
2.10 Identificação de mercadorias com RFID. . . . . . . . . . . . . . . . . . . . . . 14
2.11 Tabela: Código de Barras versus RFID. . . . . . . . . . . . . . . . . . . . . . 15
2.12 Densidade de Portas para Diferentes Padrões de Tecnologias. . . . . . . . . . . 17
2.13 Segurança Versus Limitação Computacional. . . . . . . . . . . . . . . . . . . 18
3.1 Cenário Canal Binário Simétrico wire-tap. . . . . . . . . . . . . . . . . . . . . 21
3.2 Canal grampeado de Wyner. . . . . . . . . . . . . . . . . . . . . . . . . . . . 21
3.3 Canal de Csiszár-Körner. . . . . . . . . . . . . . . . . . . . . . . . . . . . . . 22
3.4 Canal de Transmissão de Maurer. . . . . . . . . . . . . . . . . . . . . . . . . 23
3.5 Modelo Clássico de Sistema Seguro On-time Pad. . . . . . . . . . . . . . . . . 24
3.6 Representação de Variáveis Aleatórias em Diagrama de Venn, [42]. . . . . . . . 26
3.7 Cenário Satélite. . . . . . . . . . . . . . . . . . . . . . . . . . . . . . . . . . . 28
3.8 Comunicação Entre o Satélite e a Etiqueta. . . . . . . . . . . . . . . . . . . . . 29
3.9 Cenário de inicialização. (a)Cenário atual. (b)Cenário equivalente. . . . . . . . 30
3.10 Entropia de Uma Variável Aleatória de Bernoulli. . . . . . . . . . . . . . . . . 30
3.11 Sequência de bits x do passo i . . . . . . . . . . . . . . . . . . . . . . . . . . . 33
3.12 taxa de erro de bit e
(i)
em função de k e i. . . . . . . . . . . . . . . . . . . . . 39
3.13 taxa de vazamento de bit d
(i)
em função de k e i. . . . . . . . . . . . . . . . . . 40
4.1 Registradores de Deslocamento com Realimentação Linear. . . . . . . . . . . . 42
x
5.1 Esquema de Segurança em RFID com Modulação Pseudo-aleatória. . . . . . . 44
5.2 Esquema do Gerador Pseudo-aleatório. . . . . . . . . . . . . . . . . . . . . . 45
5.3 Ângulo da Base de Recepção de Eva. . . . . . . . . . . . . . . . . . . . . . . 46
5.4 Gráfico Base Eva e Distâncias Euclidianas. . . . . . . . . . . . . . . . . . . . 49
5.5 Esquema interno de Eva Com Dois Receptores. . . . . . . . . . . . . . . . . . 50
5.6 Esquema de Segurança em RFID com Modulação Pseudo-aleatória e Cifrador
de Fluxo. . . . . . . . . . . . . . . . . . . . . . . . . . . . . . . . . . . . . . 51
5.7 Espaço Unidimensional de Sinais para Base Ψ
0
. . . . . . . . . . . . . . . . . . 52
5.8 Melhor Ângulo da Base de Recepção de Eva. . . . . . . . . . . . . . . . . . . 53
5.9 Esquema de Eva Com Dois Receptores. . . . . . . . . . . . . . . . . . . . . . 54
5.10 Esquema Proposto Com Apenas Um PRG. . . . . . . . . . . . . . . . . . . . . 56
CAPÍTULO 1
Introdução
Durante os últimos 30 anos, tecnologias de identificação tal como o código de barras
tem propiciado um impacto significante na redução dos custos de controles na distribuição
de mercadorias e administração e reposição de estoques. No entanto, como Morris Cohen e
Vipul Agarwal observaram, [1], "... os ganhos em eficiência com a utilização de códigos de
barras foram amplamente alcançados; agora, a indústria está olhando para a próxima geração
de AIDC (identificação automática e captura de dados)". Futuros avanços na produtividade de
armazenagem provavelmente virão a partir da eliminação do "elemento humano na coleta de
dados", uma área em que a tecnologia RFID pode trazer substanciais contribuições, [2].
AIDC é um conjunto de tecnologias utilizadas para capturar ou coletar dados utilizando
um mecanismo automático, sem necessidade de entrada manual de dados. A tecnologia AIDC
também é conhecida como tecnologia auto-id (auto-identificação). Finkenzeller(2003), [3],
destacou os principais tipos de sistemas de auto-identificação na ilustração da Figura 1.1; são
eles: código de barras, Reconhecimento Óptico de Caracteres (OCR), biométrico (incluindo
reconhecimento de impressão digital e identificação de voz), Smart Cards, cartões magnéticos
e sistemas RFID.
Acompanhando o crescimento de diversas novas tecnologias, os sistemas de auto-identifi-
cação que utilizam dispositivos ópticos para leitura da informação têm experimentado um notável
crescimento tecnológico. Hoje, estes sistemas de leitura óptica dispõem, além dos fotosensores
e laser, de dispositivos de leitura com CCD (charge-coupled devices). Porém, todos eles neces-
sitam de ângulo de visada com a etiqueta (quer seja um código de barra, quer seja uma etiqueta
holográfica) para permitir a leitura da mesma.
Um sistema que faz parte do grupo de sistemas de auto-identificação e não necessita
de ângulo de visada para leitura da etiqueta é o sistema RFID (identificação por rádio frequên-
cia). Com a tecnologia RFID, a princípio, é possível ler a etiqueta fixada em um objeto de
consumo, mesmo que este esteja acondicionado dentro de uma bolsa, por exemplo. Esta leitura
poderia ser realizada sem autorização ou até mesmo conhecimento do proprietário do objeto,
caracterizando uma invasão de privacidade. Por conta desta e outras situações, a segurança da
Introdução 2
Reconhe-
cimento óptico
de caractere
(OCR)
Sistema
de código de
barras
Sistema
Biométrico
Reconhe-
cimento de
impressão
digital
Identificação
de Voz
RFID
Smart
cards
Magnético
Auto-id
(AIDC)
Figura adptada de “RFID Handbook - Fundamentals and Applications in Contactless
Smart Cards and Identification , Finkenzeller (2003).
Figura 1.1 Tecnologias de Auto-identificação.
informação gravada na etiqueta RFID tem motivado o desenvolvimento de protocolos com este
objetivo. Segurança em dispositivos com comunicação sem fio, exige esforços de hardware
e/ou de software.
A tecnologia de auto-identificação mais utilizada nos tempos atuais ainda é o código
de barras. Como os dispositivos de código de barra apresentam um baixo custo (US$ 0,01)
por etiqueta, para que as etiquetas RFID venham a substituir as etiquetas de código de barras
é necessário que a tecnologia RFID obtenha segurança na transmissão da informação com um
baixo custo por etiqueta RFID, levando a um limitado recurso computacional.
Neste trabalho, é proposto um esquema com modulação pseudo-aleatória, onde a segu-
rança na troca de informações entre o leitor e a etiqueta é aumentada através da diminuição da
relação sinal ruído (SNR) do canal de comunicação do adversário-leitor (ou adversário-etiqueta)
em relação ao canal de comunicação leitor-etiqueta. Como o esquema proposto necessita de
uma chave secreta compartilhada entre o leitor e a etiqueta, é dedicado um capítulo (Capítulo 3)
que descreve a geração desta chave, baseado no artigo de H. Chabanne e G. Fumaroli, "Noisy
cryptographic protocols for lowcost RFID tags", [4].
Esta dissertação está organizada da seguinte forma: o Capítulo 2 aborda o histórico da
evolução da tecnologia RFID, uma descrição da arquitetura e característica do sistema RFID,
aplicações do sistema RFID e suas vantagens com relação ao código de barras, a tecnologia
de auto-identificação mais utilizada no mundo. O protocolo de geração da chave secreta que
é compartilhada pelo leitor e pela etiqueta é visto no Capítulo 3. Um estudo introdutório so-
bre geradores pseudo-aleatório que utilizam registradores de deslocamento com realimentação
linear (LFSR) é abordado no Capítulo 4. O Capítulo 5 apresenta um esquema de modulação
aleatória da portadora e faz análise com relação a relação sinal ruído e propõe uma modificação
Introdução 3
no esquema permitindo um aumento da segurança da informação. As conclusões e perspectivas
de trabalhos futuros estão apresentadas no Capítulo 6.
CAPÍTULO 2
Sistema de Identificação por Rádio
Frequência
2.1 Introdução
A necessidade de identificar objetos vem dos primórdios da atividade humana de comer-
cializar, armazenar e transportar objetos. "As primeiras anotações de identificação reportam às
tabelas cuneiformes", [5].
No século XX, a humanidade presenciou uma explosão no crescimento da quantidade e
da variedade de produtos comercializados pelas cadeias de supermercados, levando ao aumento
dos custos empregado no rastreamento destes itens, quer no transporte, armazenamento ou na
efetiva reposição de estoque nas prateleiras. A necessidade de aperfeiçoar os mecanismos de
localizar lotes e unidades destes produtos criou o ambiente para a busca de soluções que viessem
automatizar estes processos.
O código de barras, idealizado em 1949 por Norman Woodland, faz parte de um grupo de
tecnologias que têm aplicações no campo da auto-identificação (auto-id), chamado dispositivos
de memória óptica, que vão do código de barras às memórias holográficas. Os leitores ou
escaneadores dos dispositivos de memória óptica utilizam foto sensor, laser e CCD (charge-
coupled devices). Porém, todos possuem algumas limitações:
Na maioria das situações os objetos e/ou o leitor precisam ser manipulados por pessoas
para ajustar a posição de leitura.
A etiqueta impressa pode ser danificada durante o transporte ou manuseio do produto,
dificultando sua leitura.
Estas limitações têm motivado a busca de outras soluções para auto-identificação de
produtos. Um sistema que supera as limitações dos dispositivos de memória óptica, incluindo o
mais utilizado deles, o código de barras, é o sistema de identificação por rádio frequência, RFID
(Radio Frequency IDentification). Sistemas RFID são dispositivos que se comunicam sem fio
Sistema de Identificação por Rádio Frequência 5
que vêm se incorporando no cotidiano das pessoas, abrangendo várias áreas e aplicações. Hoje
a tecnologia RFID é utilizada em identificação animal, identificação humana, identificação de
peças, na área de transportes, aplicações de logística, segurança, defesa, aviação comercial e
militar, smart card entre outros.
A tecnologia RFID é formada, principalmente, por três componentes: a etiqueta (tag),
o leitor (reader), e o controlador. Este último conecta-se ao sistema de informação corporativo.
O leitor é responsável por transmitir e receber informação e também transmitir energia para a
etiqueta [6]. A etiqueta RFID é um pequeno dispositivo que armazena informações do objeto
ou animal ou pessoa ao qual está fixada e se comunica sem fio com o leitor. Elas respondem a
consulta do leitor RFID, com as informações armazenadas. Em geral as etiquetas são elementos
passivos, ou seja, elas recebem toda energia para operação dos sinais eletromagnéticos enviados
pelo leitor.
2.2 Histórico da Evolução dos Sistemas RFID
A história do RFID não possui uma delimitação clara de sua evolução como em outras
tecnologias. Sua evolução está entrelaçada com a de outras tecnologias de comunicações desen-
volvidas ao longo do século 20. As pesquisas e os avanços de três tecnologias têm dado origem
ao RFID viável comercialmente, [7]:
Eletrônica de rádio frequência - Pesquisas nesta área, tal como aplicado ao RFID, foram
iniciadas durante a Segunda Guerra Mundial. Os sistemas de antenas de rádio frequên-
cia (RF) utilizados pelo leitor e etiqueta RFID têm sido possível graças às pesquisas e
desenvolvimentos realizados na eletrônica de rádio frequência.
Tecnologia da Informação - Pequisas nesta área começaram em meados dos anos 70.
Ciência dos Materiais - Avanços tecnológicos na área de materiais na década de 1990
reduziram os custos de fabricação das etiquetas RFID.
É apresentado a seguir um resumo do histórico da evolução do sistema RFID segundo
Jeremy Landt et al, [8]:
Pré 1940
Na virada do século 19, os trabalhos de Faraday, Maxwell, Hertz e outros desenvolveram
um conjunto de leis que descrevem a natureza eletromagnética da energia;
Em 1935, Scotsman Alexander Watson-Watt mostrou como sua nova invenção, o radar,
poderia usar ondas de rádio para localizar objetos físicos , [9];
Década de 40
Sistema de Identificação por Rádio Frequência 6
A segunda guerra mundial trouxe avanços nas comunicações de RF e radar. Em 1948,
Harry Stockman publicou um artigo intitulado "Communications by Means of Reflected
Power", que pode ser considerado o nascimento do RFID;
Década de 50
F. L. Vernon publicou o artigo "Applications of the Microwave Homodyne";
D.B. Harris publica o artigo "Radio Transmission Systems with Modulatable Passive Res-
ponders";
Os aliados durante a segunda guerra mundial começaram a implementar uma forma de
RFID para identificar aviões amigos (Friend or Foe, or IFF);
Década de 60
Desenvolvimento da Teoria de RFID e primeiras experiências;
Início de algumas aplicações comerciais;
Desenvolvimento do EAS (Electronic Article Surveillance) para equipamentos anti-furto
e aplicações de segurança. O EAS é considerado o precursor das etiquetas RFID passi-
vas. EAS são etiquetas RFID de um bit utilizadas em portas de lojas de departamento e
bibliotecas, por exemplo;
Década de 70
Empresas, instituições acadêmicas e laboratórios do governo investiram cada vez mais
em P&D para sistemas RFID;
1975 – O laboratório científico Los Alamos divulgou suas pesquisas ao público no artigo
"Short-Range Radio-telemetry for Electronic Identification Using Modulated Backscat-
ter";
Grandes empresas como Raytheon, RCA e Fairchild iniciaram o desenvolvimento de
tecnologias em RFID;
1978 – Um repetidor de microondas passivo foi realizado;
Década de 80
Primeiro sistema RFID comercial;
Aplicação comercial em sistemas simples para a gestão de pecuária, sistema de entrada
sem chave e sistemas de acesso pessoal;
Sistema de Identificação por Rádio Frequência 7
Todos os sistemas RFID implementados eram sistemas proprietários, não havendo padro-
nização entre as tecnologias, bem como pouca concorrência nas indústrias de RFID,
acarretando custos elevados por unidade de etiqueta;
Década de 90
No início da década de 90, engenheiros da IBM desenvolveram e patentearam uma tec-
nologia de sistema de RFID com comunicação em UHF (Ultra High Frequency) que
oferece um alcance de leitura de aproximadamente 6 metros (sobre condições boas) e
transferência de dados mais velozes, permitindo a utilização em barreiras eletrônicas nas
estradas (pedágios);
Muitas empresas dos E.U.A e Europa se envolveram na tecnologia RFID, por exemplo,
Philips, Mikron, Alcatel e Bosch;
Tecnologias de materiais tornaram possível o custo viável das etiquetas. Desenvolvi-
das pelos fabricantes de chips semicondutores, tais como IBM, AMD, INTEL e MO-
TOROLA;
Até esta década os sistemas RFID no mercado eram sistemas proprietários, sendo um
obstáculo à sua expansão comercial devido aos altos custos;
Várias organizações se esforçaram para criar uma padronização na tecnologia RFID, tais
como: European Conference of Postal and Telecommunications Administrations (CEPT)
e o International Organization of Standards (ISO). O Auto-ID Center no MIT foi criado
em 1999 para este propósito, também;
Atualmente, todas estas organizações estão trabalhando na padronização da tecnologia
RFID, especialmente da cadeia de abastecimento e aplicações de gestão de bens.
Anos 2000
No início dos anos 2000 tornou-se claro a possibilidade de viabilizar as etiquetas de US$
0,05 e com isso a possível substituição do códigos de barras;
Em 2003, a Wal-Mart, maior varejista do mundo, e a DoD, maior cadeia de fornecimento
do mundo, determinaram a utilização em massa de RFID até 2005;
Ainda em 2003 a Auto-ID Center foi incorporada à EPCglobal, uma Joint Venture entre
a Uniform Product Code Council (UPCC), fabricante do código de barras e a European
Article Numbering International (EAN). A tecnologia de EPCglobal tem sido adotada
pela Wal-Mart, DoD e indústrias fabricantes de RFID;
Em 2006, os padrões EPCglobal foram aprovados pela ISO;
Sistema de Identificação por Rádio Frequência 8
Em 2007, o preço de etiquetas RFID passivas começa a se aproximar de US$ 0,05 para
compra de grandes volumes.
Na próxima Seção será visto a arquitetura do sistema RFID.
Sistema de Identificação por Rádio Frequência 9
2.3 Arquitetura do Sistema RFID
A tecnologia RFID é formada, principalmente, por três componentes: a etiqueta, o leitor
e o controlador (servidor de Middleware RFID). Na Figura 2.1 é mostrado o diagrama interno
em blocos do leitor e da etiqueta.
Etiqueta RFID Algumas vezes chamada de transponder, é composta por um microcircuito
eletrônico, uma antena e algumas vezes uma bateria interna. As etiquetas podem ser
classificadas em ativas e passivas, conforme elas possuam, ou não, bateria internamente;
Leitor – Algumas vezes chamado de interrogador, é composto por um módulo de controle, um
módulo de RF e uma antena;
Controlador Algumas vezes chamado de host, ele interliga o sistema RFID à infra-estrutura
de rede, através do software de controle (middleware).
Unidade
de
Controle
Trans-
missor
Receptor
Analógico
Lógico
Memória
Retificador
Limitador
Gerador
de clock
Demodulador
Modulador
CI
ETIQUETA RFIDLEITOR RFID
Figura 2.1 Diagrama em Bloco, Leitor e Etiqueta RFID.
Sistema de Identificação por Rádio Frequência 10
2.4 Aplicações do Sistema RFID
A tecnologia RFID vem se incorporando no cotidiano das pessoas abrangendo várias
áreas e aplicações. Hoje a tecnologia RFID é utilizada em identificação animal, identificação
humana, identificação de peças, na área de transporte, segurança, aplicação de logística, defesa,
smart card, ambiente hospitalar, entre outros.
1. Identificação animal.
O rastreamento de animais de abate vem crescendo, acompanhando as exigências do mer-
cado global. Assim, etiquetados desde o nascimento, todo seu histórico médico e de
manejo pode ser acompanhado individualmente.Na maioria das grandes cidades, é obri-
gatório o uso de implante RFID nos animais de estimação. Pesquisadores identificam
animais com etiquetas RFID para monitoração. A identificação animal por sistemas de
RFID pode ser feita de quatro maneiras diferentes:
Colares;
Brincos (Figura 2.2);
Injetáveis e ingeríveis (bolus).
Figura 2.2 Identificação animal com brinco RFID.
2. Hospitalares;
Maternidades, por iniciativa própria ou por cumprimento às leis, têm utilizado pulseiras
etiquetadas com RFID (Figura 2.3) em recém nascidos por medida de segurança para
evitar roubo de bebês. Funcionários de hospital, remédios e equipamentos também podem
ser etiquetados, criando um potencial de administração, diminuindo erros e aumentando
a segurança. Tais sistemas RFID têm sido chamados de "sistemas de localização interna",
que também são utilizadas em outros ambientes como em eventos de shows e olimpíadas.
Pesquisadores da área de saúde, apontam como tendência futurista o uso, por todas as
Sistema de Identificação por Rádio Frequência 11
pessoas, de uma pequena ampola com chip RFID implantada embaixo da pele (Figura
2.4), onde ao ser lido, emite um código que permite o acesso a ficha médica completa
do paciente, evitando erros de medicação e procedimentos médicos, principalmente nos
atendimentos de emergência.
Figura 2.3 Pulseira RFID em hospitais.
3. Implante humano;
Implantes subcutâneo em humanos vêm aumentando a cada dia, quer seja como elemento
de segurança pessoal, quer seja para permitir acessos privilegiados em empresas. A incor-
poração de sensores que monitoram parâmetros médicos do paciente à tecnologia RFID
é um novo campo de aplicação desta tecnologia. Apesar das vantagens que os RFID
vêm oferecendo ao campo de saúde e gestão em hospitais, especialistas em segurança
estão alertando contra o uso de RFID para autenticação de pessoas, pois as informações
gravadas no RFID poderiam ser capturadas e usadas contra o próprio usuário (Figura 2.4).
Figura 2.4 Implante de chip RFID em Pessoas.
Sistema de Identificação por Rádio Frequência 12
4. Smart Cards;
Figura 2.5 Smart Cards.
5. e-passaporte;
Figura 2.6 e-Passaporte com RFID.
6. Controle de acesso;
Figura 2.7 Controle de Acesso, Fechadura com Leitor RFID.
Sistema de Identificação por Rádio Frequência 13
7. Logística;
As primeiras utilizações de RFID em logística teve início na década de 70, quando o
laboratório Los Alamos foi contratado pelo departamento de energia do EUA para ras-
trear materiais nucleares. Neste projeto transponder era colocado nos caminhões para
identificar todo o percurso e localização da carga. As grandes empresas de cadeias de
supermercado e de distribuição foram as primeiras empresas privadas a investir vultosas
somas no desenvolvimento e utilização dos sistemas RFID (Figura 2.8).
Figura 2.8 RFID em Logística.
8. Pedágio;
Figura 2.9 Controle de Pedágio com RFID.
Sistema de Identificação por Rádio Frequência 14
9. Identificação de mercadoria; As grandes redes de supermercados como Wal-Mart têm
impulsionado o crescimento da tecnologia RFID, (ver Figura 2.10).
Figura 2.10 Identificação de mercadorias com RFID.
10. Dentre muitas aplicações listam-se as: militares, identificação de bagagens, bibliotecas,
segurança de veículos, entre outras.
Na próxima Seção será descrito as vantagens do sistema RFID em relação ao código de barras.
Sistema de Identificação por Rádio Frequência 15
2.5 Vantagens do Sistema RFID em Relação ao Código de
Barras
Não necessita de linha de visada para identificação;
Alta taxa de bit (26,7 kbps a 128 kbps);
Alta capacidade de armazenamento de dados;
Capacidade de ler e escrever na memória da etiqueta;
Alta segurança dos dados, quando utilizado protocolo com este objetivo;
Capacidade de cifragem/autenticação dos dados;
Anticolisão - capacidade de leitura de múltiplas etiquetas (50-100 etiquetas);
Durabilidade, confiabilidade e resistência à influência ambiental;
Reusabilidade da etiqueta;
Operação com mãos livres;
A seguir, na tabela da Figura 2.11, é visto uma comparação entre a tecnologia de código
de barras e a RFID.
Sistema auto-id
Código de Barras
Sistema RFID
Transmissão de dados
Óptico
Eletromagnético
Capacidade de Memória
Até 100 bytes
Até 128 kbytes
Etiqueta gravável
Não
Possível
Posição de leitura
Linha de visada
Fora da linha de visada
Distância de leitura
Até vários metros
(em linha de visada)
Centímetros a metros
Segurança de acesso
Baixa
Alta
Susceptibilidade ambiental
Sujeira
Baixa
Anticolisão
Não possível
Possível
Leitura múltipla
Não
50-100 etiquetas
Preço
< $ 0,01
$ 0,10 a $ 1,00 (passivos)
Figura 2.11 Tabela: Código de Barras versus RFID.
Sistema de Identificação por Rádio Frequência 16
2.6 Custos da etiqueta RFID
Segundo J. Guajardo et al, [10], etiquetas de baixo custo seguem os seguintes critérios
que as definem:
"Desde o início do boom do RFID em 1999, a redução no custo da etiqueta (e, con-
sequentemente, o chip) tem sido uma das principais forças impulsionadoras para o desenvolvi-
mento e adoção desta tecnologia. Segurança é diretamente afetada por isso, como o custo global
da etiqueta também irá ditar o orçamento disponível para a funcionalidade de segurança. Esta
Seção resume alguns dos requisitos sobre os sistemas RFID de baixo custo, disponíveis na
literatura de segurança RFID e suas fontes originais.
É geralmente aceito que uma etiqueta passiva deve custar na faixa de US$ 0,05 a US$
0,10 para que possa ser adotada com sucesso por fabricantes e incorporada à maioria das em-
balagens, [5]. De acordo com [5], para fabricar uma etiqueta de US$ 0,05, o custo do circuito
integrado (CI) não deve exceder US$ 0,02. Weis [5] também afirma com base em [11] (ver
também [12]) que o custo por mm
2
de silício é aproximadamente US$ 0,04. Isto implica que,
independente da tecnologia, temos um orçamento de 0,25 a 0,5 mm
2
para todo chip
1
RFID, se
quisermos atingir a marca de US$ 0,05 a US$ 0,10. Apesar da redução contínua dos custos de
silício, a pressão de preços e concorrência deverá manter estes valores relativamente estáveis.
Esta quantidade de área pode ser traduzida em um número aproximado de portas, dependendo
da tecnologia escolhida. A Tabela da Figura 2.12 mostra o número de portas por mm
2
para
as diferentes tecnologias disponíveis em 2006. Os índices da terceira coluna (a),(b),(c) e (d)
são respectivamente as fontes [5], [18], [16] e [17]. Observe que, em geral, quando descemos
em tecnologia e aumentamos em densidade de porta por mm
2
, o custo da tecnologia também
aumenta.
Com base nesses pressupostos, Sarma et al. e Weis, [13] e [5], estimam que o número de
portas que podem ser usados para a funcionalidade de segurança está entre 250 e 2.000. Ohkubo
et al., [14], estimam que este número possa ser aumentado para 5.000 portas. Ranasinghe et
al., [15], dos Laboratórios Auto-ID parecem estar de acordo com Ohkubo et al., e estimam que
o número de portas destinadas à segurança deve ser entre 400 e 4.000."
2.7 Desafios em Sistemas RFID
Hoje, o problema de espionagem e monitoração indevida às etiquetas RFID ainda não é
tão relevante. No entanto, na área de auto-identificação, a tecnologia RFID é um forte candidato
a substituir, em diversas áreas, dentro de poucos anos, a tecnologia de leitura óptica do código de
barras, tornando-se um elemento-chave das cadeias de abastecimento e gestão de lojas de varejo.
1
Um exemplo é o µ-chip RFID da Hitachi (2001) que tinha 0,06 mm de espessura e 0,4 mm de comprimento
em cada lado (0,24 mm
2
). Funcionou na faixa de frequência 2,45 GHz, armazenou 128 bits na memória ROM e
era lido por um sensor dentro a uma distância de 30 cm.
Sistema de Identificação por Rádio Frequência 17
Tecnologia Portas/mm
2
Fonte
0,80 μm 1.500 (a)
0,50 μm 4.000 (a)
0,35 μm 10.000 (a)
0,25 μm 38.000 (a)
0,18 μm 60.000 (a)
0,13 μm 110.000 (b)
0,15 μm 182.000 (c)
0,13 μm 219.000 (d)
0,09 μm 436.000 (d)
0,065 μm 854.000 (d)
Tabela do livro: RFID Security: Techniques, Protocols and System-
on-Chip Design, Paris Kitsos-Yan Zhang, 2008.
Figura 2.12 Densidade de Portas para Diferentes Padrões de Tecnologias.
Por isso, cada vez mais a importância às questões de segurança de dados em etiquetas RFID
tende a aumentar. Além disso, etiquetas RFID podem hospedar sensores que visa à monitoração
dos parâmetros ambientais ou pessoais. Isso pode envolver a transmissão de dados particulares
ou confidenciais e, portanto, implicar novamente em preocupações com a privacidade. Para
garantir a segurança e a integridade dos dados em sistemas de RFID, os recursos tecnológicos
adequados devem ser incorporados nos dispositivos RFID, permitindo privacidade dos dados e
autenticação, [19].
O projeto eficiente implementando criptografias, voltado especificamente para as limi-
tações de potência das etiquetas RFID de baixo custo, vem a fornecer ferramentas úteis de se-
gurança. Vários trabalhos são direcionados para esquemas de privacidade para etiquetas RFID
de baixo custo que não incluem criptografia, ou exploram as implementações especificamente
dedicadas ao ambiente RFID [19].
Recentemente, a Rede Europeia de Excelência em Criptologia (ECRYPT), [20], identi-
ficou um portfólio de promessas de novos cifradores de sequências (stream ciphers), voltados
para plataformas de recursos limitados de hardware, potencialmente aptos para etiquetas RFID.
Implementação de novas características de segurança na etiqueta, bem como a melhoria do de-
sempenho ainda são merecedores de esforços adicionais de pesquisas, expandindo ainda mais,
campos de aplicações potenciais destes dispositivos RFID.
Pesquisas realizadas pelo Institute for Prospective Technological Studies (IPTS) em
2006, revelaram que a aceitação social e a confiança em RFID são bastante baixas, o que foi
visto como um obstáculo para sua implantação generalizada, [21]. Além disso, um estudo reali-
zado pela Capgemini consultoria em 2005, [22], mostrou que os consumidores vêem segurança
no RFID como um problema real, porque eles são mais invasivos do que várias outras tecnolo-
gias, como cartões de fidelidade. Como consequência, a segurança em RFID tem atraído grande
atenção nos últimos anos. Em 2006, Rieback et al, [23], identificaram que as principais questões
de segurança que requerem soluções viáveis são a criptografia de etiqueta, chaves, normaliza-
ção e legislação. Nos últimos anos, diversas soluções de criptografia foram desenvolvidas e
Sistema de Identificação por Rádio Frequência 18
avaliadas pela comunidade científica, [24]. No entanto, muitas soluções são meramente de na-
tureza teórica e não têm sido efetivamente aplicadas. Por outro lado, as soluções que têm sido
implementadas não foram testadas e avaliadas no mundo real, [25].
Embora os riscos de segurança e, consequentemente de privacidade são conhecidos
pela indústria, até agora não houve ações suficientes para implementar soluções de segurança
maciças na produção de etiquetas RFID. É bastante realista a suposição que os recursos de se-
gurança serão implementados nas etiquetas, quando forem tratados de forma adequada os seus
padrões.
Em geral, problemas de segurança relacionados aos sistemas RFID variam bastante, de-
pendendo do tipo de etiqueta utilizada. Por conseguinte, as soluções diferem quanto à aplicação
da etiqueta. As etiquetas passivas, com muito pouco espaço para implementação de soluções
de criptografia, não podem usar as soluções tradicionais de segurança e soluções especiais leves
têm de ser desenvolvidas.
O desafio dos desenvolvedores de etiquetas RFID é bem representado na Figura 2.13.
De um lado aumenta a pressão por mais segurança e consequentemente privacidade, devido
a vulnerabilidade à leitura indevida dos dados, que a leitura é mais intrusiva, pois utiliza
comunicação por RF (sem visada). Do outro lado a limitação da força computacional pela
necessidade de baixo custo, pequeno tamanho e baixo consumo (etiquetas passivas).
- Baixo Custo
- Pequeno tamanho
- Baixo consumo
- Comunicação em RF
- Leitura sem visada
- Mais informações
Segurança/Privacidade Baixa capac. computacinal
X
Figura 2.13 Segurança Versus Limitação Computacional.
CAPÍTULO 3
Geração da Chave Secreta Compartilhada
em um Canal Público, Autêntico com
Ruído
3.1 Introdução
Os sistemas RFID apresentam alguns desafios:
Distribuição de chaves para bilhões de produtos;
Abordar as questões de segurança, utilizando criptografia baseada em aritmética clássica,
devido ao baixo poder computacional exigido pelo baixo custo necessário à etiqueta.
Os aspectos mais importantes de proteção da informação pela criptografia são:
Confidencialidade – Terceiros não autorizados não acessam as informações;
Autenticidade – A informação é proveniente de parte autorizada;
Integridade – A informação é protegida contra modificações maliciosas.
A confidencialidade é o principal serviço da criptografia, [26] e [27] e seu desafio é permitir
a transmissão secreta de informação de um transmissor R (usualmente chamado Alice), a um
receptor T (Bob) sobre um canal de comunicação inseguro, com total desconhecimento de um
adversário E (Eva). Algoritmos de criptografia podem ser classificados em algoritmos de chave
privada (ou simétrica) e algoritmos de chave pública ou assimétrica, cujo conceito foi intro-
duzido em 1976 por Diffie e Hellman, [28], ao publicarem "New Directions in Cryptography".
Em 1977, Rivest, Shamir e Adleman, [29], descobriram o primeiro esquema prático de cifragem
de chave pública e assinatura, o RSA.
Geração da Chave Secreta Compartilhada em um Canal Público, Autêntico com Ruído 20
Na criptografia de chave privada, Alice e Bob, compartilham uma chave secreta, da qual
apenas eles têm conhecimento. O ponto crítico deste esquema é a questão de como distribuir de
forma segura a chave secreta para os dois usuários legítimos.
Na criptografia de chave pública, cada usuário possui duas chaves: uma chave pública
conhecida por todos os usuários (inclusive Eva) e uma chave privada secreta. A idéia da crip-
tografia de chave pública é utilizar determinadas funções matemáticas cuja inversa é difícil de
calcular. Matematicamente a idéia desse esquema é de que é fácil computar a função f (x) tendo
o valor de x, mas é muito difícil fazer a conta reversa, achar x a partir de f (x). Em termos com-
putacionais, "muito difícil", significa que o cálculo é de complexidade exponencial, ou seja, à
medida que número de bits da chave é aumentado o problema torna-se exponencialmente mais
complexo.
O esquema de criptografia pública mais utilizado atualmente é o RSA, [29]. O RSA é
baseado no problema de fatorar números muito grandes, [30] . Este esquema possui o seguinte
funcionamento: Bob escolhe dois números primos grandes, p e q, em seguida calcula o seu
produto N = pq. Ele obtém aleatoriamente uma chave de cifragem e baseada em p e q. Final-
mente ele computa uma chave única de decriptação d que é guardada com ele. Ele então revela
N e e publicamente. A partir de N e e, Alice pode codificar a mensagem enviando-a para Bob
que, ao recebê-la, utilizará d para decodificá-la. Muitos outros criptosistemas de chave pública,
assim como o RSA, têm sua segurança apoiada na incapacidade computacional, disponível at-
ualmente, [28]. Porém com o computador quântico, algoritmos quânticos como de Shor, [31] e
[32], resolverão eficientemente estas dificuldades.
Devido a sua simplicidade, criptografia de chave privada é indicada a aplicações de
hardware com baixa complexidade, como no caso das etiquetas RFID, smart cards e rede de
sensores sem fio . Porém, o problema reside na distribuição da chave secreta.
Neste capítulo, a partir deste momento, o problema abordado será: como gerar uma
chave secreta compartilhada por Alice e Bob, da qual Eva tenha conhecimento mínimo desta, e
as mensagens são trocadas em um canal público, autêntico e na presença do ruído, (ver também
[33] e [34]). O canal é inseguro, mas autêntico, porque Eva pode receber toda a comunicação,
mas não pode alterá-la. Um cenário mais geral é dado por um canal completamente inseguro
quando Eva também pode modificar e introduzir mensagens. No entanto, aqui não será con-
siderada essa possibilidade, pois é admitido que existam mecanismos simples para verificar a
integridade das mensagens.
Nas próximas seções será visto a evolução do cenário com canal grampeado (Wire-tap),
em que Alice e Bob se comunicam através de um canal público autêntico com ruído, e o adver-
sário Eva grampeia, através de um canal degradado (wire-tap channel), alguma informação.
Geração da Chave Secreta Compartilhada em um Canal Público, Autêntico com Ruído 21
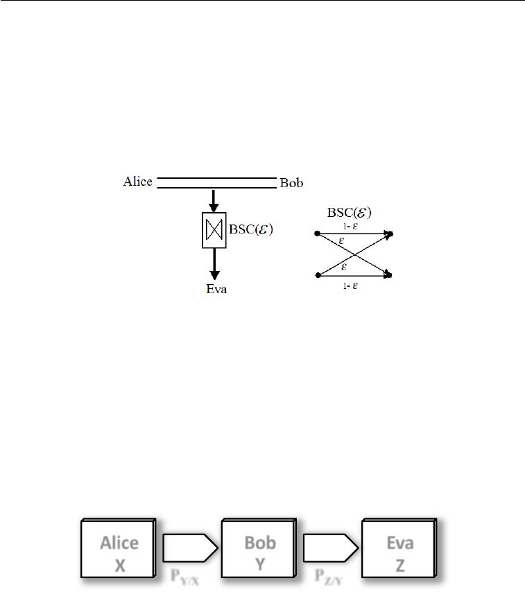
3.1.1 O Canal Grampeado de Wyner
Considere a seguinte situação simples (porém não realística). Assuma que Alice e Bob
são conectados por um canal binário autêntico com ruído, enquanto Eva recebe os bits enviados
por Alice sobre um canal mais ruidoso que o canal entre Alice e Bob, com probabilidade de
erro ε > 0. Isto é, o canal grampeador (wire-tap channel) de Eva é um canal binário simétrico
(BSC) com probabilidade de erro ε (ver Figura 3.1).
Figura 3.1 Cenário Canal Binário Simétrico wire-tap.
Wyner, [35], foi o primeiro pesquisador que investigou o problema de transmissão de
mensagens secretas em um canal inseguro e ruidoso.
O seguinte cenário mais geral do canal wire-tap foi introduzido e analisado por A. Wyner
em 1975, [35], e simplificado por Massey, [36], Figura 3.2. Neste cenário, são descritos dois
canais discretos sem memória (DMC), caracterizados pelas probabilidades condicionais P
Y /X
(na transmissão de Alice para o receptor Bob) e P
Z/Y
(conectando Bob ao adversário Eva).
DMC
Alice
X
Bob
Y
Eva
Z
P
Y/X
P
Z/Y
DMC
Figura 3.2 Canal grampeado de Wyner.
Wyner, [35], provou que também neste cenário é possível gerar uma chave secreta entre
os usuários legítimos, Alice e Bob.
3.1.2 O Canal de Transmissão de Csiszár e Körner
Mais tarde, em 1978, I. Csiszár e J. Körner [37] generalizaram o modelo de Wyner
assumindo que Alice envia uma mensagem para Bob e Eva, através de dois canais discretos sem
memória, P
Y /X
e P
Z/XY
, respectivamente. Os canais não são necessariamente independentes.
Geração da Chave Secreta Compartilhada em um Canal Público, Autêntico com Ruído 22
Neste modelo o canal de Eva não necessariamente é mais ruidoso que o canal entre Alice e Bob.
Figura 3.3.
Então o modelo de Wyner de concatenação de canais tornou-se um caso particular, no-
minalmente P
Y Z/X
= P
Y /X
·P
Z/Y
, de canal de transmissão de Csiszár e Körner.
Alice
X
Bob
Y
Eva
Z
Figura 3.3 Canal de Csiszár-Körner.
Foi mostrado que quando o canal de Eva é mais ruidoso que o de Bob, Alice pode sempre
transmitir informação secreta na mesma taxa para Bob, isto é, a vantagem entre Alice e Bob pode
sempre ser convertida em segurança. Contudo, quando o canal de Eva é menos ruidoso que o
canal de Bob, esta segurança não é encontrada.
Geração da Chave Secreta Compartilhada em um Canal Público, Autêntico com Ruído 23
3.1.3 O Modelo de Maurer e o Conceito de Segurança Teórica da Infor-
mação Com Chave em Concordância.
U.M. Maurer, em 1993, [38], aperfeiçoou o modelo pela adição de um canal público
entre Alice e Bob, permitindo uma comunicação interativa entre eles. Se o canal público é
autêntico, isto é, a transmissão sobre o canal público não pode ser modificada ou suprimida por
Eva, foi provado que o sigilo pode ser obtido mesmo na situação em que o canal da adversário
Eva é menos ruidoso que o canal de Bob.
Alice
X
Bob
Y
Eva
Z
Canal público, autêntico
e livre de erros.
P
X/S
P
Z/S
P
Y/S
Figura 3.4 Canal de Transmissão de Maurer.
No modelo de Maurer de sistema secreto, Figura 3.4, S representa uma fonte satélite
que transmite uma sequência binária aleatória para Alice, Bob e Eva. Este modelo é caracteri-
zado por:
1. Alice, Bob e Eva têm acesso a um canal de comunicação público, autêntico
1
e com ruído;
2. Alice e Bob têm acesso a um canal de comunicação público, autêntico e livre de erros
2
.
A partir do modelo de Maurer é possível obter uma chave secreta em concordância de conhe-
cimento de Alice e Bob, a qual o adversário Eva tenha pouco conhecimento.
Esta chave em concordância aplicada a um esquema de criptografia de chave simétrica,
como o da Figura 3.5, permitiu a definição do termo informação teórica secreta com chave
em concordância (Information-Theoretic Secret Key Agreement), [33], [34] e [57]. Neste mo-
mento se faz necessário descrever o clássico modelo de Shannon, [39], de sistemas seguros e o
conceito de segurança perfeita (Information-Theoretic Secret).
Comunicação Perfeitamente Secreta (Shannon, [39])
Suponha que dois usuários legítimos, Alice e Bob, querem se comunicar secretamente
sobre um canal público (inseguro) e um adversário Eva possa receber todas as mensagens tro-
1
Autêntico, pois o adversário é considerado passivo, não podendo suprimir nem alterar as mensagens entre
Alice e Bob.
2
Livre de erros, pois Alice e Bob podem utilizar técnicas corretoras de erros.
Geração da Chave Secreta Compartilhada em um Canal Público, Autêntico com Ruído 24
cadas neste canal. Neste modelo uma chave K é compartilhada entre Alice e Bob, a qual Eva
não possui nenhum conhecimento. Figura 3.5.
T
T
e
e
x
x
t
t
o
o
s
s
i
i
m
m
p
p
l
l
e
e
s
s
A
A
l
l
g
g
o
o
r
r
i
i
t
t
m
m
o
o
d
d
e
e
c
c
i
i
f
f
r
r
a
a
g
g
e
e
m
m
A
A
l
l
g
g
o
o
r
r
i
i
t
t
m
m
o
o
d
d
e
e
d
d
e
e
c
c
i
i
f
f
r
r
a
a
g
g
e
e
m
m
C
C
h
h
a
a
v
v
e
e
d
d
e
e
c
c
i
i
f
f
r
r
a
a
g
g
e
e
m
m
K
K
T
T
e
e
x
x
t
t
o
o
c
c
i
i
f
f
r
r
a
a
d
d
o
o
M
M
T
T
e
e
x
x
t
t
o
o
s
s
i
i
m
m
p
p
l
l
e
e
s
s
M
M
C
C
h
h
a
a
v
v
e
e
d
d
e
e
K
K
d
d
e
e
c
c
i
i
f
f
r
r
a
a
g
g
e
e
m
m
C
C
C
C
E
E
v
v
a
a
A
A
l
l
i
i
c
c
e
e
B
B
o
o
b
b
M
M
M
e
e
e
i
i
i
o
o
o
i
i
i
n
n
n
s
s
s
e
e
e
g
g
g
u
u
u
r
r
r
o
o
o
Figura 3.5 Modelo Clássico de Sistema Seguro On-time Pad.
Definição 1. [39]Um criptosistema é chamado perfeitamente secreto e unicamente decodificável
se o texto cifrado C não revela nenhuma informação sobre a mensagem M, e a mensagem M
pode ser recuperada através do texto cifrado C e a chave secreta K. Mas precisamente, se as
duas condições seguintes acontecerem:
I(M;C) = 0 (3.1)
H(M|C,K) = 0 (3.2)
Onde I indica a informação mútua de Shannon, [39], e H é a entropia condicional
de Shannon, ambos medidos em bits. Estas duas condições impõem que o texto cifrado C e
a mensagem M devem ser estatisticamente independentes, isto é, Eva não pode encontrar M
apenas observando o texto cifrado C , e que C e K determinam completamente a mensagem
M.
O único criptosistema perfeitamente secreto conhecido é o sistema one-time pad (bloco
de cifras de uma única vez), Figura 3.5, introduzido por G. Vernam em 1926, [40], desde que
a chave K seja utilizada uma única vez, [41]. Seja a mensagem M composta de n bits, onde
M = (M
1
,...,M
n
) e a chave K = (K
1
,...,K
n
) é uniformemente distribuida sobre {0,1}
n
e
independente de M , então o texto cifrado C = (C
1
,...,C
n
) pode ser obtido de M e K com
Geração da Chave Secreta Compartilhada em um Canal Público, Autêntico com Ruído 25
C = (C
1
,...,C
n
) = (M
1
K
1
,...,M
n
K
n
) = M K. (3.3)
onde o símbolo representa adição módulo 2 ou uma operação XOR bit a bit de M e K.
Para se ter segurança perfeita é necessário que o tamanho da chave K seja maior ou igual
que o tamanho da mensagem M. O Teorema de Shannon, [39], e sua prova é visto a seguir.
Teorema 1. (Shannon, [39]) Todo criptosistema perfeitamente secreto e unicamente decodi-
ficável deve satisfazer
H(K) H(M) (3.4)
Demonstração. Observando a representação em diagrama de Venn das variáveis aleatórias da
Figura 3.6
H(K) H(K|C) (3.5)
da Equação 3.2
H(K|C) = H(K|C) +H(M|C, K) = H(M|C) + H(K|C, M) H(M|C) (3.6)
da Equação 3.5 e 3.6
H(K) H(M|C) (3.7)
da Equação 3.1 para sistemas perfeitamente secretos
I(M;C) = H(M) H(M|C) = 0 , ou se ja H(M) = H(M|C) (3.8)
substituindo na Equação 3.7 chega-se
H(K) H(M)
demonstrando o Teorema.
Este Teorema mostra que para um sistema ser perfeitamente secreto, também conhecido
como segurança perfeita, o tamanho da chave secreta K deve ser maior que o tamanho da men-
sagem M. Pode-se provar que além destas condições, segurança perfeita é garantida se a
chave comum a Alice e Bob for usada apenas uma única vez.
Diante da dificuldade de obtenção de uma chave secreta de conhecimento apenas de Ali-
ce e Bob, Maurer, [38], baseado no modelo modificado acima, propôs o conceito de "segurança
teórica da informação com chave em concordância".
Segurança Teórica da Informação com Chave em Concordância
Nas condições estabelecidas no modelo de Maurer as mensagens transmitidas estarão
sujeitas ao ruído no canal de comunicação. Isto implica que nem Bob nem Eva obterão uma
Geração da Chave Secreta Compartilhada em um Canal Público, Autêntico com Ruído 26
H(A) H(B)
H(A,B)
I(A;B)
H(B|A)H(A|B)
H(B)H(A)
H(E)
H(E|A,B)
H(A|B,E) H(B|A,E)
I(A;B|E)
I(A;E|B)
I(A;E|B)
R(A;B;E)
(A) Representação gráfica para
duas variáveis aletórias A e B.
(B) Representação gráfica para
três variáveis aletórias A, B e E.
Figura 3.6 Representação de Variáveis Aleatórias em Diagrama de Venn, [42].
cópia exata do que Alice transmitiu. Denota-se de M
e
a informação que Eva obtém sobre o texto
simples M
a
que Alice transmitiu. É permitida uma pequena correlação entre M
e
e M
a
.
Por outro lado, usando técnicas de correção de erro, é possível assumir que algumas
mensagens sobre o canal público são livres de erro. Esta técnica é utilizada na comunicação
entre Alice e Bob.
A necessidade do modelo de Shannon, [39], para I(M
e
;M
a
) = 0 é também estrita para
obter segurança teórica da informação.
No modelo de Maurer, uma pequena correlação entre M
e
e M
a
é permitida. Isto pode ser
descrito como I(M
e
;M
a
) < δ ; ou seja, H(M
a
|M
e
) = H(M
a
) δ , para algum δ > 0. Quando
δ é muito pequeno M
a
é dita altamente secreta.
Castelluccia e Avoine, [43], bem como Chabanne e Fumaroli, [4], utilizaram o ruído
existente (ou gerado artificialmente) no canal de comunicação entre leitor e a etiqueta para au-
mentar a segurança da sua comunicação. O esquema de Castelluccia e Avoine, [43] pressupõe
a existência de etiquetas geradoras de ruído que injetam seu sinal de saída no canal de comuni-
cação. As etiquetas geradoras de ruído também compartilham uma chave secreta com o leitor,
que é usado para gerar um ruído pseudo-aleatório. Sempre que a etiqueta envia sua chave sec-
reta para o leitor, um adversário (espião) vai ver um sinal que é a soma do sinal correspondente
a chave secreta da etiqueta e o ruído injetado pela etiqueta geradora de ruído. Por outro lado, o
leitor é capaz de reproduzir o ruído gerado pela etiqueta, e assim, subtrair o sinal de ruído do
sinal recebido, recuperando a chave secreta da etiqueta.
O esquema de Chabanne e Fumaroli, é um pouco diferente. Eles aproveitaram o ruído
do canal para permitir que os leitores e as etiquetas gerassem uma chave secreta sem que um
adversário passivo tenha conhecimento dela. Leitores e etiquetas executam um protocolo em
que a amplificação de privacidade ocorre através do uso de funções hash universal, descrito na
Seção 3.5.
Após uma chave secreta ser concordada entre Alice e Bob, um One-Time Pad pode ser
usado para transmitir um texto simples com perfeita segurança.
Geração da Chave Secreta Compartilhada em um Canal Público, Autêntico com Ruído 27
Nas Seções que seguem será descrito um protocolo criptográfico proposto por Chabanne
e Fumaroli, [4], que se utiliza do ruído para obter "uma chave secreta em concordância". Esta
técnica é direcionada neste documento para o uso em etiquetas RFID de baixo custo.
As seguintes etapas compõem este protocolo:
Fase de inicialização
Fase de comunicação:
Fase vantagem de distilação;
Fase reconciliação da informação;
Fase amplificação da privacidade;
Geração da Chave Secreta Compartilhada em um Canal Público, Autêntico com Ruído 28
3.2 Fase de Inicialização - Cenário Satélite
3.2.1 Ambiente e hipóteses
As seguintes condições são assumidas:
- Apenas distribuição uniforme do ruído é considerado.
- A parte descorrelacionada do ruído deve ser suficiente para que seja considerada prati-
camente independente. Se os canais têm uma certa dependência, eles podem, ainda algumas
vezes, ser transformados em independente, [38].
- Um adversário completamente passivo é assumido. Em particular o adversário não
deve ser capaz de ter qualquer influência sobre o ruído.
- Alice e Bob podem se comunicar por um canal público, autêntico e livre de erros.
3.2.2 Cenário Satélite
Na fase de inicialização é assumido o cenário satélite da Figura 3.7.
Etiqueta
(Bob)
BSC(PT)BSC(PR)
Leitor
(Alice)
U
m
A
m
B
m
BSC(PE)
m
ε
Adversário
(Eva)
Canal público
Figura 3.7 Cenário Satélite.
Suponha que um satélite transmite uma sequência binária aleatória U
m
=(u
1
,u
2
,...,u
x
,...,u
m
)
com baixa relação sinal ruído (SNR), Maurer [38]. Alice (R), Bob (T ) e Eva (E ) recebem
respectivamente
S
R
= A
m
= (a
1
,a
2
,...,a
x
,...,a
m
) , (3.9)
S
T
= B
m
= (b
1
,b
2
,...,b
x
,...,b
m
) e (3.10)
S
E
= E
m
= (ε
1
,ε
2
,...,ε
x
,...,ε
m
) . (3.11)
Geração da Chave Secreta Compartilhada em um Canal Público, Autêntico com Ruído 29
através de três canais binários simétricos (BSC) com as respectivas probabilidades de
erro de bit p
R
, p
T
e p
E
.
Analisando a comunicação entre o satélite e a etiqueta, observa-se:
Satélite
Etiqueta
(Bob)
BSC(PT)
B
m
PT
PT
1-PT
1-PT
0
1
0
1
U
m
Figura 3.8 Comunicação Entre o Satélite e a Etiqueta.
Caso todos os m bits fossem recebidos pela etiqueta sem erro:
P
S
T
[b
x
|u
x
] = (1P
T
)
m
(3.12)
e havendo erro na recepção de alguns bits. A probabilidade da etiqueta receber o bit b
x
correto
dado que u
x
foi transmitido é:
P
S
T
[b
x
|u
x
] = (1P
T
)
md
H
(b,u)
·(P
T
)
d
H
(b,u)
(3.13)
onde d
H
é a distância de Hamming. Analogamente para Alice e Eva:
P
S
R
[a
x
|u
x
] = (1P
R
)
md
H
(a,u)
·(P
R
)
d
H
(a,u)
, (3.14)
P
S
E
[ε
x
|u
x
] = (1P
E
)
md
H
(ε,u)
·(P
E
)
d
H
(ε,u)
. (3.15)
O pior caso acontece quando ambos P
R
e P
T
são maiores que P
E
( P
R
> P
E
e P
T
> P
E
).
Se faz necessário implementar uma vantagem de distilação para o leitor (R) e a etiqueta
(T ) de modo aos mesmos ficarem com menos erros que o adversário Eva (E ).
No cenário inicial de satélite, o leitor ou a etiqueta tem de enviar a sequência de bits inicial U
m
no lugar do satélite.
Se o leitor for o transmissor inicial, P
R
= 0, P
T
> 0 (Figura 3.9-a).
Num segundo momento, seja uma sequência de bits da etiqueta tomada como referência. O
cenário anterior pode ser visto como a etiqueta ter enviado uma sequência de bits ao leitor e ao
adversário (Figura 3.9-b).
Onde P
R
= P
T
e P
E
= P
E
+ P
T
2P
E
P
T
. Portanto P
R
< P
E
mesmo se P
E
< P
T
no início.
Geração da Chave Secreta Compartilhada em um Canal Público, Autêntico com Ruído 30
Τ
R
ε
R
T
ε
PR=PTPT
PE
PE>PT
(a) (b)
Figura 3.9 Cenário de inicialização. (a)Cenário atual. (b)Cenário equivalente.
Seja
H(X) =
xX
p(x) log
2
p(x) (3.16)
a função de entropia de bit de Shannon, [39] para uma variável aleatória X no conjunto X .
Uma sequência de bits recebida com probabilidade p(x), x X , provém:
I(X) = 1H(X), (3.17)
bits de informação.
Seja
I
R
= I(p
R
), a taxa de informação capturada por R.
I
E
= I(p
E
), a taxa de informação capturada por E .
e desde que H(X) é estritamente crescente entre [0,
1
2
] (ver Figura 3.10) obtém-se I
E
< I
R
em
termos da informação de Shannon, [39]. Assim, R e T sempre têm vantagens sobre E .
1
0.8
0.6
0.4
0.2
1/2
0.2 0.4 0.6
0.8
1
p
H(p)
Figura 3.10 Entropia de Uma Variável Aleatória de Bernoulli.
Geração da Chave Secreta Compartilhada em um Canal Público, Autêntico com Ruído 31
3.3 Fase Vantagem de Distilação
Nesta fase é implementado o protocolo de iteração do bit de paridade, o qual é bastante
eficiente para o propósito de fazer com que as sequências de Alice e Bob fiquem com menos
erros que a sequência de Eva.
R e T agrupam seus bits em pares. O leitor envia os N/2 paridades de seus pares
sobre o canal público. A etiqueta anuncia sobre o canal público quais os pares enviados pelo
leitor tiveram a mesma paridade de seus respectivos pares.
Neste momento duas ações são tomadas pelo leitor e pela etiqueta:
Os pares que tiverem paridade diferente são descartados;
Os pares que tiveram a mesma paridade descartam o segundo bit e armazenam o primeiro
bit.
O adversário obtém apenas um bit de informação sobre a paridade de cada par.
O bit retido por R e T poderia ainda diferir, mas pode ser mostrado que os bits deles concordam
mais e mais a cada vez que o processo é repetido. No final do protocolo ambos R e T possuirão
uma sequência de bits menor.
Para i = 1, ··· , N/2, O leitor aproveita X
2i1
e a etiqueta aproveita Y
2i1
se e somente se:
X
2i1
X
2i
= Y
2i1
Y
2i
3.4 Fase Reconciliação da Informação
Mesmo após a fase de vantagem de distilação alguns erros na sequência de bits de R
em relação à sequência de T podem continuar. Assim, se faz necessário mais uma fase no
protocolo, conhecida como fase de reconciliação, para corrigir estes erros.
Durante a fase de reconciliação de informação, R e T trocam algumas informações
para corrigir estes erros. Bennett et al, em [44], discutiram pela primeira vez o protocolo de
reconciliação.
O "protocolo cascata", introduzido por G. Brassard e L. Savail, [45], foi construído de
modo a R e T corrigirem com eficiência seus erros enquanto a informação vazada para E é
relativamente baixa. O desempenho do protocolo cascata é atualmente muito próximo do limite
de Shannon em termos de quantidade de informação vazada. No entanto, protocolo cascata
poderia ser muito complexo para caber em etiquetas de baixo custo. Praticamente, quando a
taxa de erro é baixa o suficiente, a maior parte destes podem ser facilmente encontrados através
dos passos do protocolo de bit de paridade da fase vantagem de distilação. Assim, os poucos
erros ainda remanescentes são corrigidos durante o primeiro passo do protocolo cascata.
Geração da Chave Secreta Compartilhada em um Canal Público, Autêntico com Ruído 32
A partir desta observação, Chabanne e Fumaroli, [4], introduziram duas alterações im-
portantes no protocolo cascata visando reduzir sua complexidade:
1. O mesmo tamanho de bloco é definido para todos os passos, onde esta largura do bloco
deve dividir a sequência de bits em número inteiro de blocos.
2. Uma permutação é definida uma vez e para todos os blocos é encadeada dentro do leitor
e da etiqueta. Sendo, portanto, simples de aplicá-la na sequência de bits. Ao contrário,
escolhendo a permutação aleatoriamente e enviando-a através do canal de comunicação
no início de cada passo como requerido no protocolo cascata, poderia ser inviável em
etiquetas de baixo custo.
Com estas alterações o protocolo modificado, apesar de menos eficiente que o protocolo cascata
original, é muito mais simples de implementar e mesmo assim ainda converge no contexto
estabelecido.
Geração da Chave Secreta Compartilhada em um Canal Público, Autêntico com Ruído 33
3.4.1 Proposição do Protocolo de Reconciliação
Seja
n comprimento da sequência de bits a ser reconciliada;
k largura do bloco;
n/k nº de blocos.
σ função de permutação em todas as bijeções de
{
0,1, ...,n 1
}
x
0
é a sequência de bits inicial em R e y
0
é a sequência de bits inicial em T .
n bits da sequência x do i-ésimo passo
passo
xi(1)bloco 1 do passo i
xi(2)bloco 2 do passo i
xi(j)bloco j do passo i
xi(n/k)bloco
n/k do passo i.
Figura 3.11 Sequência de bits x do passo i
O protocolo é composto de vários passos idênticos. No i-ésimo passo do protocolo:
1. x
i
= σ(x
i1
) em R.
y
i
= σ(y
i1
) em T .
2. x
i
é dividido em n/k blocos em R.
y
i
é dividido em n/k blocos em T .
3. Blocos do i-ésimo passo:
{
x
i
(1),x
i
(2),... ,x
i
( j), ...,x
i
(n/k)
}
em R.
{
y
i
(1),y
i
(2),... ,y
i
( j), ...,y
i
(n/k)
}
em T .
x
i
( j) j-ésimo bloco da sequência de bits x
i
.
y
i
( j) j-ésimo bloco da sequência de bits y
i
.
4. Para j indo de 1 a n/k:
(a) Se a paridade de x
i
( j) = paridade de y
i
( j):
R e T continuam comparando a paridade do próximo bloco (ou o próximo passo
se todos os blocos já foram testados).
Geração da Chave Secreta Compartilhada em um Canal Público, Autêntico com Ruído 34
(b) Se a paridade de x
i
( j) = paridade de y
i
( j):
É iniciado uma busca dicotômica
3
até encontrar a posição l a qual x
i
( j)[l] = y
i
( j)[l].
Em seguida R inverte x
i
( j)[l] para corrigir o erro.
3.4.2 Fluxograma do Protocolo de Reconciliação
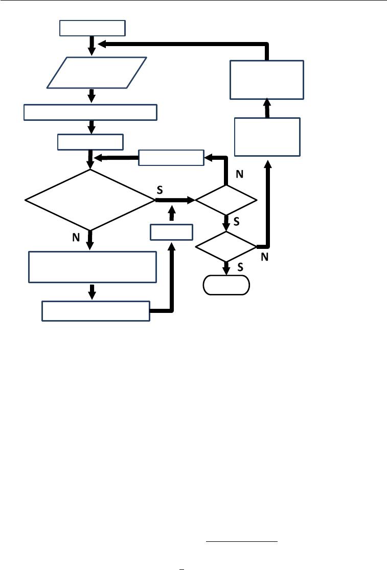
Ao iniciar o protocolo de reconciliação a divergência entre as sequências de R e T é
bem menor que no instante inicial da fase vantagem de distilição;
O teste de paridade utilizado nesta fase é um teste em blocos de comprimento k e não
teste em pares como na fase anterior.
Apesar da não detecção do teste de paridade nos blocos quando as divergências nos bits
ocorrem em números pares, as permutações por misturarem os bits da sequência no início
de cada passo permitem a detecção destes nos passos seguintes;
Neste protocolo os bits divergentes são encontrados pelo algoritmo de busca dicotômica
e em seguida são corrigidos. na fase vantagem de distilação os pares divergentes são
descartados e os pares com mesma paridade descartam apenas um bit.
O algoritmo de reconciliação finaliza após p passos realizados sem erros.
3
Busca dicotômica é um algoritmo que opera selecionando entre duas alternativas distintas (dicotômicas) a cada
passo. Inicialmente o bloco é dividido ao meio e o teste de paridade é realizado em uma das metades. Após R e T
trocarem esta informação, a metade que difere sua paridade é identificada, e na mesma é repetido o procedimento,
até que o bit divergente seja encontrado.
Geração da Chave Secreta Compartilhada em um Canal Público, Autêntico com Ruído 35
i=0 , q=0
Divide xi e yi por n/k
Ler xi em R
Ler yi em T
j=0
Hxi(j) = Hyi(j)
Testa paridade
Busca dicotômica
x
i(j) [l] yi(j)[l]
R inverte
xi(j) [l]
xi = (xi-1)
x
i = (xi-1)
q = q + 1
i = i + 1
j = j + 1
J=n/k
q = p
Fim
q = 0
p É o número de passos sem
apresentar erro (condição de parada).
3.4.3 Análise do Protocolo de Reconciliação de Baixo Custo
Proposição 1: Seja:
k a largura do bloco;
e
(0)
taxa de erro de bit no início da reconciliação;
e
(i)
taxa de erro de bit após o i-ésimo passo do protocolo de reconciliação;
d
(i)
taxa de bit vazado após o i-ésimo passo do protocolo de reconciliação.
Após o i-ésimo passo do protocolo de reconciliação a taxa de erro de bit (e
(i)
) e a taxa de bit
vazado (d
(i)
) são:
i > 0 , e
(i)
= e
(i1)
1 (1 2e
(i1)
)
k
2k
(3.18)
i 0 , d
(i)
=
i
k
+ (e
(0)
e
(i)
)
log k
(3.19)
I) Prova da Equação 3.18:
Seja:
Geração da Chave Secreta Compartilhada em um Canal Público, Autêntico com Ruído 36
X uma variável aleatória representando o n° de erros num bloco de largura k.
e probabilidade de erro de bit. Onde 0 e 1 .
1 e probabilidade de acerto de bit.
Considerações:
a) Os erros são uniformemente distribuídos no início do protocolo.
b) As permutações são escolhidas aleatoriamente entre todas as permutações de
{
0,1, ...,n 1
}
ou
possuem propriedades adequadas. Desta forma é legítimo considerar que os erros continuarão
uniformemente distribuídos na sequência de bits no início de cada passo.
quando X = 1 ocorre um erro de bit.
X = 0 ocorre um acerto de bit.
Assim a função de probabilidade de X é dada por:
P
{
X = 1
}
= e (3.20)
P
{
X = 0
}
= 1e (3.21)
A variável aleatória X é dita variável aleatória de Bernoulli (matemático suíço do século XVII,
James Bernoulli). "Se a probabilidade de um resultado em cada ensaio, não depende dos resul-
tados ocorridos nos ensaios anteriores, nem dos resultados obtidos nos ensaios posteriores".
Em outras palavras a função de probabilidade de X é dada pelas Equações 3.20 e 3.21 para
e (0,1).
Onde o valor esperado de X é:
E [X] = 1·P
{
X = 1
}
+ 0 ·P
{
X = 0
}
= e (3.22)
Assim X pode ser aproximado por uma lei binomial com parâmetros (k,e) dada por:
P
{
X = l
}
=
k
l
e
l
(1e)
kl
l = 0,1,2,...,k (3.23)
Onde l é o número de ocorrência de erros no bloco e o termo
k
l
representa o número de
possibilidades de ocorrer l erros em um bloco de largura k.
O teste de paridade só detecta número ímpar de erros de bits.
Seja α
n
a probabilidade de X ser ímpar, onde X é aproximado pela binomial da Equação
3.23 com parâmetros (k, e). Assim:
α
n
.
= P[ X ser ímpar, para B(k,e)] (3.24)
Geração da Chave Secreta Compartilhada em um Canal Público, Autêntico com Ruído 37
Uma estratégia para resolver a Equação 3.18 é através de equações de diferenças, que pode ser
montada por indução em k. Assim para ocorrer um único erro de bit (da Equação 3.20):
α
1
= e (3.25)
Para a observação "k + 1" a probabilidade de ser ímpar é ter sido ímpar antes(α
k
) e não ocorrer
erro no bit seguinte (X = 0); ou ter sido par antes (1 α
k
) e ocorrer erro de bit (X = 1):
α
k+1
= α
k
·(1 e) + (1 α
k
) ·e (3.26)
α
k+1
(1 2e)α
k
e = 0 (3.27)
A solução da equação de diferença (Equação 3.27) é formada pela soma da solução para
equação homogênea com a solução para equação particular:
α
k
= α
h
k
+ α
p
k
(3.28)
a) Solução para equação homogênea.
α
h
k+1
(1 2e)α
h
k
= 0 (3.29)
Suponha a seguinte solução para equação homogênea(Equação 3.29):
α
h
k
= r
k
(3.30)
(3.30) em (3.29):
r
k+1
(1 2e)r
k
= 0 (3.31)
com soluções:
r
r = 0
r = (12e)
(3.32)
assim:
α
h
k
= (12e)
k
(3.33)
b) Solução particular.
Suponha a seguinte solução particular:
α
p
k
= Aα
h
k
+ B (3.34)
α
p
k
= A(12e)
k
+ B (3.35)
Geração da Chave Secreta Compartilhada em um Canal Público, Autêntico com Ruído 38
(3.35) em (3.27):
A(12e)
k+1
+ B [A(1 2e)
k
+ B][1 2e] e = 0
B B(1 2e) = e
B =
e
1 1 + 2e
=
1
2
(3.36)
Aplicando na Equação(3.28):
α
k
= (12e)
k
+ A(1 2e)
k
+
1
2
(3.37)
α
1
= (12e)
1
+ A(1 2e)
1
+
1
2
= e
A(12e) = e
1
2
1 + 2e = 3e
3
2
A =
3
2
(3.38)
(3.38) em (3.37):
α(k,e) =
(12e)
k
2
+
1
2
=
1 (1 2e)
k
2
(3.39)
Uma vez que um erro por paridade ímpar de um bloco é corrigido, i > 0:
e
(i)
= e
(i1)
α(k,e
(i1)
)
k
= e
(i1)
1 (1 2e
(i1)
)
k
2k
(3.40)
provando a Equação (3.18).
II) Prova da Equação 3.19:
Considerando o j-ésimo passo com j
{
1,2,...,i
}
Para cada bloco, ao menos um bit é revelado pelo teste de paridade. Se a paridade do
bloco for ímpar, então
logk
mais bits são revelados para localizar o erro (ver nota
4
) .
Assim a taxa bit vazada durante o j-ésimo passo é dado por:
1
k
(1+ α(k,e
j1
)
log k
) (3.41)
4
logk
é o maior inteiro do logaritmo base 2 de k.
Geração da Chave Secreta Compartilhada em um Canal Público, Autêntico com Ruído 39
Então, i > 0
d
(i)
=
i
j=1
1
k
(1+ α(k,e
j1
)
log k
) (3.42)
uma vez que o segundo termo da Equação 3.42 é da Equação 3.40:
i
j=1
α(k,e
j1
)
k
log k
=
i
j=1
(e
(i1)
e
(i)
)
log k
(3.43)
d
(i)
=
i
k
+ (e
(0)
e
(i)
)
log k
(3.44)
Pode-se ver que d
(0)
= 0.
O menor k evidentemente conduz a implementação de hardware do protocolo mais barata e
uma diminuição da taxa de bit de erro (Figura3.12).
Figura 3.12 taxa de erro de bit e
(i)
em função de k e i.
Entretanto o parâmetro k não pode ser escolhido muito pequeno, por que ele conduz a
uma alta taxa de bit vazado (Figura 3.13).
Esta análise mostra que existe um ponto ótimo entre a taxa de correção de erro e a taxa de
informação vazada de acordo com a taxa de erro de bit inicial e quantidade de portas disponíveis.
Geração da Chave Secreta Compartilhada em um Canal Público, Autêntico com Ruído 40
Figura 3.13 taxa de vazamento de bit d
(i)
em função de k e i.
3.4.4 Escolha de Uma Permutação
A estimativa dos erros que permanecem passo a passo é baseado na hipótese de que a
permutação é escolhida aleatoriamente.
Entretanto, na prática, a escolha de uma permutação com as propriedades convenientes
é provado ser suficiente.
Uma permutação adequada para nosso protocolo de reconciliação deve mapear posições
distintas num dado bloco para blocos distintos. Isto deve garantir a composição dos blocos
serem muito diferente de um passo para outro.
A descrição formal para uma dada permutação segue:
Seja X
j
= {x|( j 1)k x < jk} o conjunto contendo as posições do j-ésimo bloco para
j {1,2,··· ,n/k}
Seja M
j
(σ) a cardinalidade do conjunto de todos elementos X P(X
j
,l) tais que para
todo x,y X com x = y :
j
{1,2,··· ,n/k}; σ(x) X
j
= σ(y) / X
j
Onde P(,λ) é o conjunto de todos os subconjuntos de de tamanho λ .
No protocolo cascata original a permutação é escolhida aleatoriamente de um conjunto
de permutações e enviada através do canal de comunicação. no novo protocolo, escolhe-se
Geração da Chave Secreta Compartilhada em um Canal Público, Autêntico com Ruído 41
uma dada permutação e esta é fixada para todos os passos seguintes, tornado a implementação
do protocolo bem mais simples.
3.5 Fase Amplificação de Privacidade
Amplificação de privacidade é o processo pelo qual dois interlocutores podem extrair
uma chave completamente secreta de uma sequência de bits aleatória compartilhada sobre a
qual um eventual adversário possui algum conhecimento.
Os interlocutores, em geral, desconhecem o quanto de informação o adversário possui,
exceto que esta é limitada.
O processo de amplificação de privacidade pode ser descrito assim (Bennett e demais,
1995,[44]):
Seja W uma variável aleatória tal como uma sequência de n bits, cujo conhecimento
completo é compartilhado por Alice e Bob.
O adversário Eva possui uma variável correlacionada V que possui t bits (t < n) de
informação sobre W , isto é
H(W |V) > n t
No cenário descrito os t bits são oriundos dos bits de paridade transmitidos na reconci-
liação. Alice e Bob escolherão uma função de compressão G que mapeia uma sequência de n
bits em uma outra de r bits.
G : {0,1}
n
{0,1}
r
Seja K, uma sequência de bits resultante da aplicação de G sobre W :
K = G (W )
A função G é escolhida publicamente por Alice e Bob.
As funções de compressão adequadas para este procedimento são as funções universais
de Hash ( Strongly-Universal H ), [46].
Mesmo que Eva conheça a função G escolhida e parte da sequência de bits W , o con-
hecimento sobre a sequência de bits K pode ser tão pequeno quanto se queira. Para tal basta
Alice e Bob escolherem adequadamente alguns parâmetros.
CAPÍTULO 4
Geradores de Sequência Pseudo-aleatória
4.1 Introdução
Um gerador de sequência Pseudo-aleatória (PRG - Pseudo Random Generator) é uma
função G : {0,1}
l
{0,1}
que expande uma pequena semente de comprimento l em uma
sequência de bits de comprimento arbitrário.
Interesse especial será dado aos PRG que funcionam utilizando registradores de deslo-
camento com realimentação linear (LFSR). O LFSR é implementado conforme Figura 4.1, onde
os coeficientes a
i
pertencem a um mesmo corpo finito GF(q) e a
M
não é nulo. Para esse estudo
o interesse está voltado para GF(2).
Figura 4.1 Registradores de Deslocamento com Realimentação Linear.
Quando um esquema aplicado a etiquetas RFID de baixo custo utiliza LFSR, há neces-
sidade de encontrar um LFSR de grau mínimo que gere uma dada sequência pseudo-aleatória,
que isso significa uma implementação com menor quantidade de portas lógicas. Através da
teoria de corpos finitos, pode-se encontrar o LFSR de menor grau que gera a sequência. O valor
deste grau é definido como a complexidade linear da sequência.
Geradores de Sequência Pseudo-aleatória 43
4.2 Análise da Sequência-chave
Na análise de sequência-chave os principais parâmetros a serem levados em conside-
ração de forma a quantificar a imprevisibilidade do sistema são:
4.2.1 Período
Se o período de sequência de chave for pequeno, uma mesma sequência será utilizada
na cifragem de pedaços diferentes de mensagem. Deseja-se, idealmente, que uma sequência
possua um período tal que uma parte dela nunca seja usada mais de uma vez na codificação.
4.2.2 Propriedades Estatísticas
O gerador de sequências deve ser verdadeiramente aleatório. Porém, cada teste de
aleatoriedade garante apenas que uma sequência não é aleatória segundo algum critério. Para
aumentar a segurança, as sequências devem ser submetidas a vários testes, antes de serem
usadas na prática. Infelizmente, não é possível provar aleatoriedade, porque não existe uma
definição determinista eficaz deste conceito um pouco abstrato. Em vez disso, os cientistas
costumam limitar-se ao uso de baterias de testes de aleatoriedade para verificar se a saída de
uma determinada função "parece"aleatória, ou seja, os testes utilizados não podem distingui-la
de uma verdadeira (teórica) variável aleatória. Em 2001, o National Institute of Standards and
Technology (NIST) propôs um conjunto abrangente de testes de aleatoriedade adequados para a
avaliação de PRGs utilizados em aplicações de criptografia, [47]. Além disso, outro conjunto
muito rigoroso de testes de aleatoriedade chamado Diehard, desenvolvido por Marsaglia, [48]
e [49]. Também é utilizado uma bateria de testes chamado ENT, [50], e um conjunto muito
recente de testes de aleatoriedade proposto por David Sexton, [51]. No entanto, nenhum desses
conjuntos de testes garante, sempre com êxito, que um dado gerador seja útil para todos os tipos
de aplicações. Por outro lado, sistematicamente, passando o NIST e baterias Diehard pode-se
encontrar evidência de grau de aleatoriedade satisfatório, [52].
O método Chi-square é abordado por Knuth, [53], que analisa a probabilidade de uma
sequência ser aleatória segundo uma propriedade escolhida.
4.2.3 Complexidade Linear
A complexidade linear é a maneira mais usada para medir a imprevisibilidade, ela é
baseada na teoria do LFSR.
Define-se complexidade linear de uma sequência finita ou infinita periódica como sendo
o grau de menor recorrência linear que gera a sequência, para algum estado inicial.
Existe um algoritmo que calcula esta complexidade linear, que é o algoritmo de Berlekamp-
Massey, [54].
CAPÍTULO 5
O Esquema de Modulação com Seleção
Pseudo-Aleatória da Base
5.1 Descrição do Esquema
Neste tópico será descrito o esquema proposto por B. Albert et al, [55], cujo objetivo
é aumentar a segurança na troca de mensagens entre o leitor e a etiqueta em sistemas RFID.
A idéia é prejudicar a interceptação do adversário alterando aleatoriamente a base usada na
transmissão do sinal (ver Figura 5.1).
PRG
i
X
ψ
i
X
ψ
PRG
Decisor
X
X
+
Alice
Bob
Eva
T
0
K
i
X
i
X
K
Ruído
)(tn
)()()( tntStR +=
)()( tEYtS
i
Xbi
ψ
=
i
X
ψ
?
i
Y
ˆ
1±=
i
Y
Figura 5.1 Esquema de Segurança em RFID com Modulação Pseudo-aleatória.
Considere inicialmente duas partes, o leitor (Alice) e a etiqueta (Bob), que gostariam de
trocar informações de forma segura em um canal inseguro, no qual um adversário (Eva) tem
acesso.
O Esquema de Modulação com Seleção Pseudo-Aleatória da Base 45
É admitido aqui, que a chave K, de conhecimento secreto pelo leitor e etiqueta, foi ge-
rada através do protocolo de geração de chave secreta em concordância, descrito no capítulo
3. A chave secreta K composta por k bits, alimenta um gerador de sequência Pseudo-aleatória
(PRG). O PRG utilizado foi baseado em registradores de deslocamento com realimentação li-
near (LFSR), tal como o da Figura 5.2, que possui comprimento v. Os LFSR são eficientes para
implementação em etiquetas RFID de baixo custo, [56].
Figura 5.2 Esquema do Gerador Pseudo-aleatório.
Seja:
X = {X
0
,X
1
,. ..} , uma sequência de bits pseudo-aleatórios gerados pelo PRG.
Y = {Y
0
,Y
1
,. ..} , o bit de informação a ser enviado do leitor (Alice) para a etiqueta (Bob).
O iésimo bit X
i
{0,1} é usado para escolher a base que transmitirá o bit de infor-
mação.
O iésimo bit Y
i
{−1,+1} é codificado/modulado para a transmissão de
S(t) = S(X
i
,Y
i
,t) = Y
i
E
b
Ψ
X
i
(t), 0 t < T (5.1)
onde E
b
é a energia por bit e T é a duração do pulso, e
Ψ
X
i
=
2/T cos(2π f
c
t + X
i
π
2
), 0 t < T, (5.2)
onde Ψ
X
i
representa as duas bases ortogonais que podem ser escolhidas aleatoriamente
pela saída do PRG, X
i
.
Assumindo como única fonte de degradação do sinal o ruído branco Gaussiano aditivo
(AWGN), o sinal recebido R(t) por Bob e Eva é a soma do sinal transmitido S(t) com o ruído
aleatório n(t):
R(X
i
,Y
i
,t) = S(X
i
,Y
i
,t) + n(t) = Y
i
E
b
Ψ
X
i
(t) + n(t), 0 t < T (5.3)
onde n(t) é um processo AWGN.
O Esquema de Modulação com Seleção Pseudo-Aleatória da Base 46
Funcionamento do esquema (Figura 5.1) :
a) Recepção de Bob:
A informação Y
i
a ser transmitida de Alice para Bob, pelo canal de transmissão, é modu-
lada por duas bases ortogonais Ψ
0
e Ψ
1
. Estas bases são selecionadas aleatoriamente pela saída
X
i
do PRG. Entretanto, Alice e Bob compartilham a mesma chave K, onde esta é a semente
que alimenta o gerador pseudo-aleatório de ambos. Sendo os PRGs idênticos, suas saídas X
i
,
possuem a mesma sequência aleatória, permitindo a demodulação por parte de Bob do sinal
recebido R(t). Após a demodulação o filtro correlator obtém o valor esperado da informação
ˆ
Y
i
.
b) Recepção de Eva:
Eva recebe o sinal R(X
i
,Y
i
,t) (Equação 5.3). Para analisar a recepção de Eva, serão su-
postos dois cenários:
b.1) Eva possui apenas um receptor:
Eva não conhece qual base está sendo utilizada em cada instante de bit na transmissão.
Seja Ψ
ε
o sinal da base escolhida por Eva para demodular o sinal recebido R(t) com
ângulo de fase θ, Figura 5.3.
Figura 5.3 Ângulo da Base de Recepção de Eva.
Como Eva possui apenas um receptor, será necessário determinar alguma estratégia para
escolher que base Ψ
ε
será usada para demodular o sinal R(t). Em seguida será demonstrado
que o ângulo θ de Ψ
ε
escolhido por Eva que permite maior relação sinal ruído (SNR) do sinal
demodulado é o de 45 graus com as bases Ψ
0
e Ψ
1
. Entretanto para este ângulo, a SNR do sinal
demodulado por Eva cai 3dB em relação ao sinal demodulado por Bob. Do ponto de vista de
Eva, a informação sobre Y
i
é mais ruidosa que para Bob. Pode-se mostrar que o canal de Eva
piora à medida que o número de bases aumenta.
O Esquema de Modulação com Seleção Pseudo-Aleatória da Base 47
Análise do Melhor Ângulo de Fase da Base de Eva (com um único receptor)
Utilizando duas bases ortogonais Ψ
0
e Ψ
1
, equivale a se ter dois sinais BPSK (Binary
Phase Shift Keying) defasados de 90
e considerando as bases em fase com o eixo ortogonal,
sua constelação será composta de quatro pontos S
00
,S
01
,S
10
e S
11
, com respectivas coorde-
nadas (
E
b
,0), (
E
b
,0), (0,
E
b
) e (0,
E
b
), caracterizados no espaço bidimensional
da Figura 5.3. No esquema proposto, utilizando apenas duas bases, Alice e Bob escolherão
aleatóriamente entre as duas bases ortogonais, Ψ
0
e Ψ
1
como definido abaixo
Ψ
0
=
2/T cos(2π f
c
t) e (5.4)
Ψ
1
=
2/T sin(2π f
c
t) 0 t < T. (5.5)
Considere que o adversário Eva possua apenas um receptor e também desconhece qual base
Alice e Bob estão utilizando num dado instante. Eva tentará ajustar a fase da base de seu
receptor coerente num valor fixo θ de tal modo que a probabilidade média de erro de bit seja
mínima, ou seja, uma melhor relação sinal ruído após a demodulação (ver Figura 5.3). Será
Mostrado a seguir que este ângulo θ será de 45 graus.
Demonstração.
Seja:
P
ε
e
a probabilidade média de erro de leitura de Eva;
P
Ψ
0
e P
Ψ
1
as probabilidades de ocorrência das bases Ψ
0
e Ψ
1
, respectivamente.
P
ε
e
será dada pela soma das probabilidade de erro para dois instantes:
Quando Alice e Bob selecionaram a base Ψ
0
e
Quando Alice e Bob selecionaram a base Ψ
1
.
P
ε
e
= P
e|Ψ
0
. P
Ψ
0
+ P
e|Ψ
1
. P
Ψ
1
(5.6)
como a escolha da base Ψ
0
e Ψ
1
por Alice e Bob são equiprováveis
P
Ψ
0
= P
Ψ
1
=
1
2
(5.7)
assim a probabilidade média de erro de bit de Eva será
P
ε
e
=
1
2
P
e|Ψ
0
+
1
2
P
e|Ψ
1
(5.8)
Assumindo que a única fonte de degradação é devido ao ruído branco Gaussiano aditivo (AWGN
- Additive White Gaussian Noise) com densidade espectral de potência N
0
. Para um receptor
O Esquema de Modulação com Seleção Pseudo-Aleatória da Base 48
BPSK a probabilidade de erro de bit , P
b
, em função da distância Euclidiana "d
i
", i = 0,1, após
a demodulação do sinal com a base usada é dado por:
P
b
= Q
d
2
i
2N
0
(5.9)
onde
Q(x) =
1
2π
x
exp(
u
2
2
) du , x 0 (5.10)
onde a função Q(x) é chamada de função erro complementar. Assim, quando a base utilizada
for Ψ
0
verifica-se na Figura 5.4 que
d
0
= 2
E
b
cosθ (5.11)
P
e|Ψ
0
= Q
2E
b
N
0
cosθ
(5.12)
P
e|Ψ
0
=
1
2π
2E
b
/N
0
cosθ
exp(
u
2
2
) du (5.13)
de modo similar para Ψ
1
, d
1
será
d
1
= 2
E
b
sinθ (5.14)
então
P
e|Ψ
1
= Q
2E
b
N
0
sinθ
(5.15)
P
e|Ψ
1
=
1
2π
2E
b
/N
0
sinθ
exp(
u
2
2
) du (5.16)
substituindo a Equação 5.13 e a Equação 5.16 na Equação 5.8
P
ε
e
=
1
2
2π
2E
b
/N
0
cosθ
exp(
u
2
2
) du +
1
2
2π
2E
b
/N
0
sinθ
exp(
u
2
2
) du (5.17)
Para determinar o ponto de inflexão da curva P
ε
e
,
P
ε
e
θ
= 0 (5.18)
lembrando que a derivada da integral é dada por
θ
g(θ)
f (u)du = g
(x) . f (g(x)) (5.19)
O Esquema de Modulação com Seleção Pseudo-Aleatória da Base 49
Figura 5.4 Gráfico Base Eva e Distâncias Euclidianas.
substituindo a Equação 5.17 na Equação 5.18 e aplicando a expressão 5.19
tanθ exp(
E
b
N
0
cos2θ) = 0 (5.20)
pode-se verficar que o pólo da Equação 5.20 é θ = 45 graus. Derivando a Equação 5.20 nova-
mente, encontra-se um valor positivo, indicando que o ângulo θ = 45 graus corresponde a um
ponto de menor probabilidade de erro de bit de Eva, como era esperado.
b.2) Eva possui dois receptores;
Nesta situação não é difícil para Eva determinar quais bases Alice utiliza, apesar de não
saber qual delas é utilizada em cada instante de bit. Em seguida, independente da ordem, Eva
escolherá Ψ
0
como base do primeiro receptor e Ψ
1
para o segundo receptor.
A saída de cada um dos receptores de Eva para cada instante de bit poderá apresentar
duas situações:
1. Quando a base de Eva coincide com a base escolhida por Alice. Neste caso o sinal de-
modulado apresenta a mesma SNR do sinal demodulado por Bob;
2. Quando a base de Eva é ortogonal a base usada por Alice. Nesta situação a parte útil do
sinal demodulado é inexistente, pois os sinais são ortogonais.
O Esquema de Modulação com Seleção Pseudo-Aleatória da Base 50
Uma escolha apropriada para as referências do comparador do correlator de cada receptor de
Eva, seguido de uma operação lógica com as saídas dos correlatores que equivalham a operação
soma, após sincronização, determinará o valor esperado da mensagem
ˆ
Y
i
com, praticamente, a
mesma probabilidade de erro de bit do valor esperado da mensagem recebida por Bob. Não
acrescentando nenhum diferencial de segurança para o sistema RFID, Ver Figura 5.5.
ψ
0
OU
T
0
Decisor
Y
i
^
Ruído n(t)
R(t)=S(t)+n(t)
(t)
i
X
E
i
YS(t)
ψ
b
=
X
ψ
1
T
0
Decisor
X
S(t)
R(t)
Eva
Figura 5.5 Esquema interno de Eva Com Dois Receptores.
Conclusão: Admitindo que o adversário Eva, pode sem nenhum problema utilizar dois
receptores sintonizados nas respectivas bases Ψ
0
e Ψ
1
e, baseado nas observações da Seção
5.1.b.2, o autor e demais sugeriram no artigo "Performance Analysis of a Random Modulation
Privacy Algorithm", [58], uma modificação no esquema que será apresentado na Seção 5.2.
O Esquema de Modulação com Seleção Pseudo-Aleatória da Base 51
5.2 O Novo Esquema Proposto Com Dois PRGs
O esquema da Figura 5.6 foi proposto em [58] para mininizar o problema de insegu-
rança que ocorre quando Eva possua a mesma quantidade de receptores que a quantidade de
bases usadas por Alice. Neste foi acrescido um cifrador de fluxo (stream cipher) que codifica a
mensagem Y
i
com a saída Z
i
do PRG2.
K
PRG 2
PRG 1
XOR
ALICE
ψ
X
i
ψ
X
i
X
X
Z
i
X
i
W
i
=
Z
i
Y
i
Y
i
PRG 1
PRG 2
ψ
X
i
X
i
XOR
T
0
Decisor
Z
i
W
i
^
Y
i
^
BOB
Ruído n(t)
R(t)=S(t)+n(t)
(t)
i
X
E
i
WS(t)
ψ
b
=
?
EVA
+
_
1
=
ψ
X
i
?
ψ
X
i
K
?
Figura 5.6 Esquema de Segurança em RFID com Modulação Pseudo-aleatória e Cifrador de Fluxo.
Análise de Desempenho
Será analisado o desempenho do esquema proposto em termos de probabilidade de erro
de bit. Para calcular a probabilidade de erro de bit para o canal Alice-Bob e Alice-Eva, será
assumido que a fonte de degradação é devido ao ruído branco Gaussiano aditivo (AWGN -
Additive White Gaussian Noise).
Inicialmente, considere apenas duas bases ortogonais, Ψ
0
e Ψ
1
como definido abaixo
Ψ
0
=
2/T cos(2π f
c
t) e (5.21)
Ψ
1
=
2/T sin(2π f
c
t) 0 t < T. (5.22)
Sem perda de generalidade, considere que a base Ψ
0
foi determinada pelo PRG1. O recep-
tor é formado pelo modelo detector coerente, conforme visto na Figura 5.6. Suponha que o
sinal transmitido nesta base, S
0i
(t), i = 0,1, são sinais antipodais equiprováveis, podendo
O Esquema de Modulação com Seleção Pseudo-Aleatória da Base 52
ser caracterizados em um espaço unidimensional de sinais conforme Figura 5.7. A distância
Euclidiana entre os dois sinais S
00
e S
01
é d = 2
E
b
.
0
d = distância Euclidiana
Figura 5.7 Espaço Unidimensional de Sinais para Base Ψ
0
.
S
00
=
E
b
Ψ
0
e (5.23)
S
01
=
E
b
Ψ
0
0 t < T. (5.24)
O sinal recebido R
0i
(t) é
R
0i
(t) = S
0i
(t) + n(t), (5.25)
Onde n(t) é um processo aleatório Gaussiano branco com média zero. Seja Z
0
(T ) a saída do
correlator, neste caso, o detector usa a seguinte regra de decisão
decide S
00
(t) se Z
0
(T ) < 0 (5.26)
decide S
01
(t) no outro caso. (5.27)
Dois tipos de erros podem ocorrer:
1. S
00
(t) foi transmitido e Z
0
(T ) > 0,
2. S
01
(t) foi transmitido e Z
0
(T ) < 0.
Nestas condições, e substituindo o valor da distância Euclidiana na Equação 5.9, a probabilidade
de erro de bit P
b
é dada por
P
b
=
2E
b
N
0
1
2π
e
z
2
2
dz = Q
d
2
2N
0
= Q
2E
b
N
0
, (5.28)
Onde N
0
é a densidade espectral de potência do ruído branco. Uma análise similar pode ser
realizada para a outra base Ψ
1
.
Suponha que, para o canal Alice-Eva (ou Bob-Eva), Eva conhece as bases usadas nas
transmissões de Alice e Bob, porém, ela desconhece qual delas é usada em cada instante de
transmissão de símbolo. Do mesmo modo da análise do esquema anterior, a recepção de Eva
pode permite duas possibilidades:
O Esquema de Modulação com Seleção Pseudo-Aleatória da Base 53
a) Eva possui apenas um receptor.
Foi mostrado na Seção 5.1.b.1 que a melhor escolha para Eva, neste caso, é usar o
ângulo de sua base 45 graus com as bases ortogonais Ψ
0
e Ψ
1
, quando as duas bases têm a
mesma probabilidade de serem selecionadas, Figura 5.8.
Note que esta é a mesma situação de antes com sinais antipodais S
E0
e S
E1
visto por Eva
=45
o
Figura 5.8 Melhor Ângulo da Base de Recepção de Eva.
definido por
S
E0
=
E
b
cos(π/4)Ψ
i
e (5.29)
S
E1
=
E
b
cos(π/4)Ψ
i
0 t < T, (5.30)
não importando que base foi escolhida. Então, a probabilidade de erro de bit de Eva, P
E
pode
ser escrita como
P
E
= Q
d
2
2N
0
= Q
(2
E
b
cos
π
4
)
2
2N
0
= Q
E
b
N
0
. (5.31)
A relação sinal-ruído no canal Alice-Eva (R E ) , SNR(E ), em relação ao de Alice-Bob
(R T ), SNR(T ), é a mesma do esquema anterior e dada por
SNR(E ) = SNR(T ) 10log2 (5.32)
Em termos de relação sinal-ruído (SNR), este resultado representa uma perda de 3 dB para a
mensagem recebida por Eva(E ) relacionada a recepção de mensagens recebida por Bob (T ).
O Esquema de Modulação com Seleção Pseudo-Aleatória da Base 54
b) Eva possui 2 receptores sintonizados em cada uma das bases usadas por Alice:
A análise desta suposição é idêntica a analisada na Seção 5.1.b.2, com uma importante
diferença que será visto a seguir.
Conforme o possível esquema de Eva mostrado na Figura 5.9, Eva pode recuperar o
valor esperado
ˆ
W
i
, porém este é resultado da operação XOR da mensagem Y
i
com Z
i
(um dos
bits do PRG2), conforme Figura 5.6. Em outras palavras a mensagem Y
i
está codificada pelo
cifrador de sequência, aqui implementado com uma função lógica XOR. Desta forma Eva ainda
precisará decifrar a sequência
ˆ
W
i
.
ψ
0
OU
T
0
Decisor
W
i
^
Ruído n(t)
R(t)=S(t)+n(t)
(t)
i
X
E
i
WS(t) ψ
b
=
X
ψ
1
T
0
Decisor
X
S(t)
R(t)
Eva
Figura 5.9 Esquema de Eva Com Dois Receptores.
Alice e Bob possuem L bases enquanto Eva possui apenas um receptor:
Suponha o seguinte cenário:
Seja L o número de bases usadas na comunicação de R e T ;
Eva (E ) possui apenas um receptor.
Então, usando o mesmo procedimento utilizado para duas bases, com Eva escolhendo a melhor
base de recepção, os dois sinais antipodais S
E0
e S
E1
visto por Eva agora será
S
E0
=
E
b
[cos(π/4)]
L1
Ψ
i
e (5.33)
S
E1
=
E
b
[cos(π/4)]
L1
Ψ
i
0 t < T, (5.34)
O Esquema de Modulação com Seleção Pseudo-Aleatória da Base 55
não importando que base foi escolhida. Neste caso, a relação sinal-ruído no canal E R ,
SNR(E ), é dada por
SNR(E ) = SNR(T ) 10logL (5.35)
onde SNR(T ) é a relação sinal-ruído no canal R T .
Da observação da Equação 5.35, conclui-se que, no cenário de Eva com apenas um receptor:
Quando L = 2 (o esquema utiliza duas bases) a SNR(E ) degrada em 3 db com relação a
SNR(T ), conforme analisado anteriormente.
Quando o número de bases L aumenta a degradação de SNR(E ) aumenta; porém o hard-
ware também será aumentado;
Uma observação importante é que quando Eva possui mais de um receptor a Equação
5.35 não é válida.
O Esquema de Modulação com Seleção Pseudo-Aleatória da Base 56
5.3 Um Aperfeiçoamento do Esquema Proposto Com Apenas
Um PRG
O autor e demais em [59] propuseram no artigo "Single Shift-register for RFID Tag
Secrecy", uma modificação no esquema anterior utilizando apenas um PRG, objetivando uma
redução no hardware da etiqueta (ver Figura 5.10).
K
PRG
XOR
ALICE
ψ
X
i
ψ
X
i
X
X
Z
i
X
i
W
i
=
Z
i
Y
i
Y
i
X
i
XOR
T
0
Decisor
Z
i
W
i
^
Ruído n(t)
R(t)=S(t)+n(t)
(t)
i
X
E
i
WS(t)
ψ
b
=
?
EVE
+
_
1
=
ψ
X
i
?
EVE
ψ
X
i
Y
i
^
BOB
?
EVE
Clock
D Q
Clk
D Q
Clk
ψ
X
i
2f
f
x
1
x2
PRG
D Q
Clk
D Q
Clk
f
2f
x1
x2
K
Clock
Figura 5.10 Esquema Proposto Com Apenas Um PRG.
Descrição do esquema:
Seja {Z
0
,X
0
,Z
1
,X
1
,. ..,Z
i
,X
i
} uma sequência de números pseudo-aleatórios gerados
pelo PRG. Uma pequena chave secreta K, compartilhada por Alice e Bob, é usada como se-
mente para alimentar o PRG. A saída do PRG é paralela e seu clock é o dobro da taxa de
transmissão da mensagem. Dois latch são utilizados para permitir o sincronismo de Z
i
com
X
i
, de tal modo que para cada clock do latch, ocorrem dois clocks no PRG. Assim, os bits do
PRG são utilizados em pares. Os primeiros bits dos pares, Z
i
, são responsáveis pela cifragem da
mensagem através da lógica XOR. Os segundos bits dos pares, X
i
, são utilizados para escolher
a base que transmitirá os bits de informação. A análise de desempenho é idêntica ao esquema
anterior. Em termos de segurança o esquema proposto com um PRG não difere do esquema com
dois PRGs, o ganho do segundo esquema é em relação a quantidade de portas lógicas utilizadas
na implementação.
CAPÍTULO 6
Conclusões e Perspectivas
Considerações importantes no esquema proposto são :
1. A chave K foi gerada pelo processo de concordância entre Alice e Bob sobre um canal
público (Capítulo 3), a partir de uma sequência aleatória de bits (cenário satélite, Seção
3.2). Esta chave é de pouquíssimo conhecimento por Eva, uma vez que se utilizou as três
fases do protocolo (distilação, reconciliação e amplificação de privacidade) que garantem
esta afirmação.
2. O autor neste momento sugere que cada comunicação entre o leitor e a etiqueta seja
precedida da geração de uma nova chave. Com isso a chave será utilizada apenas uma vez,
satisfazendo uma das condições de segurança perfeita de Shannon; Quanto ao tamanho
da chave ser maior que a mensagem, é totalmente possível pois no esquema proposto a
sequência que cifra a mensagem é a sequência de saída do PRG, que pode ser dimensio-
nado para ser maior que a mensagem Y
i
. O conhecimento por parte de Eva da sequência
de saída do PRG que cifra a mensagem é muito pequeno, pois Eva possui pouquíssima
informação de sua semente K.
3. O autor também sugere que seja adotado o seguinte protocolo de utilização deste es-
quema:
(a) No primeiro cadastramento da etiqueta perante o controlador do sistema RFID,
como nenhuma chave em concordância foi gerada, o dispositivo utiliza uma semente
pré-determinada de conhecimento do leitor e da etiqueta apenas. Assim a modulação
aleatória estará exercendo sua função de, indiretamente, degradar o canal de Eva. Ao
fim do cadastramento, Alice e Bob geram uma chave secreta em concordância e eles
a mantém armazenada até a próxima comunicação;
(b) Na próxima comunicação entre Alice e Bob, eles utilizam como semente de suas
PRGs a chave gerada anteriormente. Bob transmite para Alice a mensagem Y
i
(sua
identificação), através do esquema proposto;
Conclusões e Perspectivas 58
(c) Ao fim da transmissão da mensagem de Bob para Alice, os dois repetem o protocolo
de geração de uma nova chave. Esta nova chave será utilizada na próxima leitura de
Alice.
4. Como a modulação aleatória sugerida nesta dissertação, indiretamente degrada o canal de
Alice-Eva e Bob-Eva em relação ao canal Alice-Bob, é possível que a etapa de vantagem
de distilação possa ser retirada do protocolo, uma vez que a função desta é proporcionar
uma vantagem entre o canal de Alice-bob quando o canal de Eva inicialmente é menos
degradado. Esta possibilidade é um excelente ganho, uma vez que a limitação de hard-
ware das etiquetas de baixo custo é um dos principais problemas para os pesquisadores
de sistemas RFID.
Os sistemas RFID têm demandado esforços nas seguintes áreas:
Padronização da tecnologia RFID, uma vez que seu uso tem pretensões globais;
Desenvolvimento de tecnologias que permitam maior segurança na transmissão dos da-
dos;
Tecnologias que permitam maiores distâncias de leituras;
Aumento na capacidade do número de leituras simultâneas, sem ocorrência de colisões;
Incorporação, ao dispositivos, de memória de escrita/leitura, tornando o RFID reuti-
lizável;
Todos estes crescimentos tecnológicos perseguidos acompanham um tema importantíssimo que
é manter o baixo custo do dispositivo.
Esta dissertação apresentou um algoritmo de baixo custo de geração de chave secreta
em concordância, que utiliza o ruído do canal como elemento favorável para obtenção do des-
conhecimento desta chave pelo adversário. Um esquema de modulação aleatória foi sugerido
favorecendo o protocolo de geração da chave secreta em concordância e aumentando ainda mais
a segurança nas comunicações entre o leitor e a etiqueta, pela degradação do canal do adversário
em relação ao canal do leitor-etiqueta, através da redução da relação sinal ruído (SNR) do canal
do adversário-etiqueta e adversário-leitor em relação ao canal leitor-etiqueta.
Trabalhos Futuros:
Como trabalhos futuros o autor sugere:
Analisar o desempenho deste esquema em outros tipos de canais;
Estimar o número de portas lógicas necessárias para executar os protocolos de geração da
chave e modulação aleatória, certificando-se que estes são considerados de baixo custos
com quantidade de portas lógicas menor que 3.000 unidades;
Conclusões e Perspectivas 59
Elaborar simulações de todo protocolo;
Avaliar a possibilidade de adequar este esquema as normas EPCglobal class-1 generation-
2;
Avaliar a aplicação da seleção aleatória da polarização de antenas ao invés da seleção da
base em sistemas RFID;
Implementar fisicamente os protocolos, podendo ser em FPGA;
CAPÍTULO 7
Artigos Produzidos
Artigos Produzidos Durante o Mestrado em Engenharia Elétrica
1. B. Albert, F. M. Assis, M.V. Rodrigues and S. Tedijini, “Performance Analysis of a Ran-
dom Modulation Privacy Algorithm", In: Wireless Systems International Meeting (WSIM
2010)- RFID: Trends to the future, 2010.
2. B. Albert, F. M. Assis and M.V. Rodrigues, “Single shift-register for RFID tag secrecy",
in IEEE International Telecommunications Symposium - ITS2010, 2010.
Referências Bibliográficas
[1] M.A.Cohen and V. Agarwal, "After-Sales Service Supply Chains: A benchmark Update of
the North American Computer Industry", Fishman-Davidson Center for Service and Oper-
ations Management, Philadelphia, PA: University of Pennsylvania, (1999).
[2] E. W. Schuster, S.J. Allen and D.L. Brock, "Global RFID: The Value of the EPCglobal
Network for Supply Chain Management", Springer-Verlag Berlin Heidelberg, 2007.
[3] K. Finkenzeller, "RFID Handbook - Fundamentals and Applications in Contactless Smart
Cards and Identification", John Wiley and Sons Ltd, 2003.
[4] H. Chabanne and G. Fumaroli, "Noisy cryptographic protocols for lowcost RFID tags",
IEEE Transactions on Information Theory, vol. 52, no. 8, pp. 3562-3566, 2006.
[5] S. Weis. "Security and privacy in radio-frequency identification devices", Master Thesis,
Massachusetts Institute of Technology (MIT), Massachusetts, USA, May 2003.
[6] EPC Radio-Frequency Identity Protocols Class-1 Generation-2 UHF RFID Protocol
for Communications at 860MHz-960MHz, Version 1.2.0, 2004-2008, EPCGlobal Inc.,
http://www.epcglobalinc.org/
[7] V. Hunt, A. Puglia and M. Puglia, A GUIDE TO RFID, Wiley-Interscience, 2007.
[8] Jeremy Landt et al, "Shrouds of Time: The History of RFID", AIM, October 2001.
[9] M. R. Rieback, Security And Privacy Of Radio Frequency Identification, Phd thesis, Vrije
Universiteit, Amsterdam, 2008.
[10] P. Kitsos and Y. Zhang (eds), Book: RFID security - techniques, protocols and system-on-
chip design. Chapter:J. Guajardo et al, RFID Security - Cryptography and Physics Perspec-
tives, Springer, New York, 2008.
[11] S. Sarma, Towards the 5c Tag. White paper mit-autoid-wh-006, Auto-ID Center, Mas-
sachusetts Institute of Technology, Cambridge, MA 02139-4307, USA, November 1, 2001.
Distribution restricted to sponsors until February 1, 2002.
62
[12] S. Sarma, "Some issues related to RFID and security". Introductory Talk - RFIDSec 06,
July 2006. Available at http://events.iaik.tugraz.at/RFIDSec06/Program/index.htm
[13] S. Sarma, S. Weis, and D. Engels. Radio-frequency identification: Security risks and chal-
lenges. Cryptobytes, 6(1): 2-9,Winter/Spring 2003. Available at http://www.rsasecurity.
com/rsalabs/
[14] M. Ohkubo, K. Suzuki, and S. Kinoshita. Cryptographic approach to "privacy-
friendly"tags. In RFID Privacy Workshop, MIT, Cambridge, MA, USA, November 2003.
Available at http://lasecwww.epfl.ch/ gavoine/rfid/
[15] D.C. Ranasinghe, D.W. Engels, and P.H. Cole. Low-cost RFID systems: Confronting se-
curity and privacy. In Auto-ID Labs Research Workshop, Zurich, Switzerland, September
2004.
[16] TSMC Standard Cell Libraries. Available at http://www.cadence.com/datasheets/4456
TSMC SC ds.pdf
[17] TSMC Advanced Technology Overview. Available at http://www.tsmc.com/download/ en-
glish/a05 literature/Advanced Technology Overview Brochure 2006.pdf, May, 2006.
[18] CS81 Series Standard Cell. 0.18 µm CMOS Technology. Available at http://www.fujitsu.
com/downloads/MICRO/fma/pdf/cs81.pdf, 1999.
[19] A. Juels, "RFID security and privacy: A research survey", IEEE J. Select. Areas Commun,
24(2): 381-394, February 2006.
[20] Stream Cipher Project, Web Page, ECRYPT (European network for excellence in cryptol-
ogy), 2005, available: http://www.ecrypt.eu.org/stream/(online).
[21] M. V. Lieshout, L. Grossi, G. Spinelli, S. Helmus, L. Kool, L. Pennings, R. Stap, T. Veu-
gen, B. van der Waaij, and C. Borean, "RFID technologies: Emerging issues, Challenges
and policy options", in IPTS, Sevilla, 2007, http://ftp.jrc.es/EURdoc/eur22770en.pdf
[22] Capgemini Consulting, RFID and consumers: What European consumers think about
radio frequency identifications and implications for businesses, Capgemini report, 2005,
http://www.capgemini.com/news/2005/Capgemini_European_RFID_report.pdf.
[23] M. Rieback, B. Crispo, and A. Tanenbaum, "The evolution of RFID security", IEEE Per-
vasive Computing, 5(1), 62-69, 2006.
[24] G. Avoine, RFID security and privacy lounge, UCL, Louvain, 2008,
http://www.avoine.net/rfid/
63
[25] J. Ayoade, "Roadmap to solving security and privacy concerns in RFID systems", Com-
puter Law and Security Report, 23(6), 555-561, 2007.
[26] B. Schneier, Applied Cryptography, John Wiley Sons Inc., Second Edition, 1996.
[27] A. J. Menezes, P. C. Van Oorschot and S. A. Vanstone, Handbook of Applied Cryptogra-
phy,CRC Press, 1996.
[28] W. Diffie and M. E. Hellman, "New directions in cryptography", IEEE Trans. Inf. Theory
22,644-654, 1976.
[29] R.L. Rivest, A. Shamir, L. Adleman, "A method for obtaining digital signatures and
public-key cryptosystems", MIT Memo MIT/LCS/TM-82; 1977.
[30] M. Bellare and P. Rogaway, Introduction to Modern Cryptography, 2005, Available online
at http://www-cse.ucsd.edu/users/mihir/cse207/classnotes.html
[31] P. W. Shor, "Algorithms for quantum computation: discrete logarithms and factoring", in
Proc. thirty-fifth Annual Symposium on Foundations of Computer Science, IEEE Press, Los
Alamitos, CA, USA, 124-134, 1994.
[32] P. W. Shor, "Polynomial-time algorithms for prime factorization and discrete logarithms
on a quantum computer", SIAM J. Comput. 26, 1484-1509, 1997.
[33] S.Wolf, Information-theoretically and computationally secure key agreement in cryptog-
raphy, PhD thesis, Swiss Federal Institute of Technology, Zürich, 1999.
[34] S. Liu, Information-Theoretic Secret Key Agreement, PhD thesis, geboren te Wuji, Hebei,
China, 2002.
[35] A.D. Wyner, "The wire-tap channel", Bell System Technical Journal, Vol. 54, No. 8, pp.
1355-1387, october 1975.
[36] J. L. Massey, "A simplified treatment of Wyner’s wire-tap channel", in Proceedings
of the 21st Annual Allerton Conference of Communication, Control, and Computing,
Monticello,268-276, 1983.
[37] I. Csiszár and J. Körner, "Broadcast channels with confidential messages", IEEE Transa-
tions on Information Theory, Vol. 24, pp. 339-348, 1978.
[38] U.M. Maurer, "Secret key agreement by public discussion from common information",
IEEE Transations on Information Theory, Vol. 39, pp. 733-742, May 1993.
[39] C. E. Shannon, "Communication theory of secrecy systems", Bell System Technical Jour-
nal, vol. 28, pp. 656-715, Oct. 1949.
64
[40] G. Vernam, "Cipher printing telegraph system for secret wire and radio telegraphic com-
munications", Journal of American Institute of Electrical Engineers, 45:109-115, 1926.
[41] B. Scheneier, "Applied Cryptography". John Wiley and Sons Ltd., 2a edition, 1996.
[42] R. W. Yeung, "A new outlook on Shannon’s information measures", IEEE Trans. Inf.
Theory, 37, 466-474, 1991.
[43] C. Castelluccia and G. Avoine, "Noisy tags: A pretty good key exchange protocol for
RFID tags", In J. Domingo-Ferrer, J. Posegga, and D. Schreckling, editors, International
Conference on Smart Card Research and Advanced Applications - CARDIS 2006, volume
3928 of LNCS,pp. 289-299, Tarragona, Spain, April 2006.
[44] C. H. Bennett, G. Brassard, C. Crépeau, and U. Maurer, "Generalized privacy amplifica-
tion", IEEE Transations Information Theory, vol. 41, no. 6,pp. 1915-1923, Nov. 1995.
[45] G. Brassard and L. Salvail, "Secret-key reconciliation by public discussion", in Proc. EU-
ROCRYPT’93: Workshop on the Theory and Applications of Cryptographic Technics on
Advances in Cryptology. New York: Springer-Verlag, pp. 410-423, 1994.
[46] J.L. Carter and M. Wegman, "New hash functions and their use in authentication and set
equality", Journal of Computer and System Sciences, 22:265-279, 1981.
[47] A. Rukhin, J. Soto, J. Nechvatal, M. Smid, E. Barker, S. Leigh, M. Levenson, M. Vangel,
D. Banks, A. Heckert, J. Dray, and S. Vo, "A statistical test suite for random and pseudoran-
dom number generators for cryptographic applications". NIST special publication 800-22,
http://csrc.nist.gov/rng/, 2001.
[48] G. Marsaglia, "The Marsaglia Random Number CDROM Including the DIEHARD Bat-
tery of Tests of Randomness", http://stat.fsu.edu/pub/diehard, 1996.
[49] G. Marsaglia and W.W. Tsang, "Some difficult-to-pass tests of randomness", Journal of
Statistical Software, 7(3), 2002.
[50] J. Walker, Randomness Battery, http://www.fourmilab.ch/random/, accessed in 1998.
[51] D. Sexton, "David Sexton’s battery", http://www.vmpcfunction.com/c6.htm and
http://www.geocities.com/da5id65536,2005.
[52] P. P. Lopez, J. C. Hernandez-Castro, J. M. Estevez-Tapiador, A. Ribagorda, "LAMED–A
PRNG for EPC Class-1 Generation-2 RFID specification", Computer Standards and Inter-
faces, 88-97, 2009.
[53] D.E. Knuth, The Art of Computer Programming - Seminumerical Algorithms, volume 2,
Addison-Wesley, Reading, Massachusetts, 2nd edition, 1981.
65
[54] J. L. Massey, "Shift-register synthesis and BCH decoding", IEEE Transactions on Infor-
mation Theory, vol. IT-15, pp. 122-127, 1969.
[55] B. Albert, F. M. Assis and S.Tedjini, "Random Modulation Privacy for RFID Channels",
in IEEE International Conference on RFID-Technology and Applications 2010 (RFID-
TA2010), China, 2010.
[56] D. N. Duc, H. Lee1, and K. Kim, "Enhancing Security of Class I Generation 2
RFID against Traceability and Cloning", chapter of book: Networked RFID Systems and
Lightweight Cryptography, 2008.
[57] M. Kreibig, Information-theoretical Secret-key agreement and Bound information, Master
Thesis.
[58] B. Albert, F. M. Assis, M.V. Rodrigues and S. Tedijini, "Performance Analysis of a Ran-
dom Modulation Privacy Algorithm". In: Wireless Systems International Meeting (WSIM
2010)- RFID: Trends to the future, 2010.
[59] B. Albert, F. M. Assis and M.V. Rodrigues, "Single shift-register for RFID tag secrecy",
in IEEE International Telecommunications Symposium - ITS2010, 2010.
Livros Grátis
( http://www.livrosgratis.com.br )
Milhares de Livros para Download:
Baixar livros de Administração
Baixar livros de Agronomia
Baixar livros de Arquitetura
Baixar livros de Artes
Baixar livros de Astronomia
Baixar livros de Biologia Geral
Baixar livros de Ciência da Computação
Baixar livros de Ciência da Informação
Baixar livros de Ciência Política
Baixar livros de Ciências da Saúde
Baixar livros de Comunicação
Baixar livros do Conselho Nacional de Educação - CNE
Baixar livros de Defesa civil
Baixar livros de Direito
Baixar livros de Direitos humanos
Baixar livros de Economia
Baixar livros de Economia Doméstica
Baixar livros de Educação
Baixar livros de Educação - Trânsito
Baixar livros de Educação Física
Baixar livros de Engenharia Aeroespacial
Baixar livros de Farmácia
Baixar livros de Filosofia
Baixar livros de Física
Baixar livros de Geociências
Baixar livros de Geografia
Baixar livros de História
Baixar livros de Línguas
Baixar livros de Literatura
Baixar livros de Literatura de Cordel
Baixar livros de Literatura Infantil
Baixar livros de Matemática
Baixar livros de Medicina
Baixar livros de Medicina Veterinária
Baixar livros de Meio Ambiente
Baixar livros de Meteorologia
Baixar Monografias e TCC
Baixar livros Multidisciplinar
Baixar livros de Música
Baixar livros de Psicologia
Baixar livros de Química
Baixar livros de Saúde Coletiva
Baixar livros de Serviço Social
Baixar livros de Sociologia
Baixar livros de Teologia
Baixar livros de Trabalho
Baixar livros de Turismo