Download PDF
ads:
ads:
Livros Grátis
http://www.livrosgratis.com.br
Milhares de livros grátis para download.
TATIANA CLARO DOS SANTOS RODRIGUES
SABERES DOCENTES NA EDUCAÇÃO ONLINE:
A PERSPECTIVA DA INTERATIVIDADE
Dissertação apresentada à Coordenação do Curso de
Mestrado em Educação da Universidade Estácio de
Sá como requisito parcial para a obtenção do grau de
Mestre em Educação.
ORIENTADOR: Prof. Dr. Marco Antônio da Silva
Rio de Janeiro
2009
ads:
Dados Internacionais de Catalogação na Publicação (CIP)
R696
Rodrigues, Tatiana Claro dos Santos
Saberes Docentes na Educação Online: a perspectiva da Interatividade. / Tatiana
Claro dos Santos Rodrigues. - Rio de Janeiro, 2009.
182 f.
Dissertação (Mestrado em Educação e Cultura Contemporânea) – Universidade
Estácio de Sá, 2009.
1. Ensino à distância. 2. Interatividade. 3. Professores, Formação. I. Título.
CDD 370
Não tenho um caminho novo.
O que tenho é um novo jeito de caminhar.
Thiago de Melo
Dedico esse trabalho a meu querido filho Felipe,
fonte de vida e alegria, reflexão e aprendizado.
A André, pelo exercício do conviver.
Com amor e gratidão.
AGRADECIMENTOS
A meu amado filho Felipe, tão pequeno e tão compreensivo! Pelas horas roubadas, pelos
livrinhos ainda não lidos, pelas brincadeiras que ainda faremos juntos.
A meu querido André, pelo apoio e compreensão, que mesmo constantemente reclamando da
minha falta de tempo (com razão), me incentivou fortemente. Obrigada pelas xícaras de café,
pelas refeições levadas até o computador, pela atenção com o Felipe.
A meus pais Gilberto e Márcia (in memoriam), por terem me proporcionado o alicerce para
chegar até aqui.
A meu sogro Ronaldo e, em especial, a minha sogra Olga, incentivadora e sempre solícita
para acolher meu filho (e às vezes marido também) nos momentos de minha ausência.
A meu irmão Leandro, com quem pude compartilhar angústias, ainda que a centenas de
quilômetros de distância.
A tia Leila, pela generosidade de sempre.
A meus avós (in memoriam) Waldemiro, Aurora, Walter e Jandyra, que, se aqui estivessem,
certamente se sentiriam muito felizes.
À direção do CIEP 120 Monteiro Lobato, na figura da professora Adelina Márcia, que apoiou
e compreendeu a difícil da tarefa de conciliar o mundo acadêmico e a carreira profissional.
Não há palavras para agradecer.
A meu orientador, Prof. Dr. Marco Silva, que, com muita competência e generosidade,
viabilizou este trabalho. Através de sua prática docente, pude me certificar de que não existe
fronteira entre a teoria que se estabelece e a prática pedagógica que se faz.
Às professoras Maria Aparecida Mamede-Neves e Lina Nunes, que gentilmente aceitaram o
convite para participar da banca examinadora.
Aos professores do Mestrado, pelo aprendizado e pelas dicas oportunas sobre autores e
referenciais importantes oferecidas em suas
disciplinas que foram fundamentais na formação do
referencial teórico desta pesquisa.
A equipe de atendimento e suporte do Mestrado, na figura de Ana Paula Nunes, sempre tão
meiga e solícita.
Aos colegas do Mestrado, pelos momentos de troca que vivenciamos ao longo desses dois
anos e, em especial, a Kelly Fernandes, que me acompanhou nesse caminhar.
A todos os pesquisadores do projeto Formação de Professores para Docência Online, que
possibilitaram a construção deste trabalho, e em especial aos coordenadores de equipe, que
gentilmente se dispuseram a participar das entrevistas.
Aos colegas docentes do curso de Formação de Docentes Online, da Universidade Estácio de
Sá, em especial Bel, Cláudia e Keite, que numa intensa cocriação colaboraram para a
edificação de meus próprios saberes docentes, e à Profa. Dra. Edméa Santos, nossa mentora,
pelo exemplo profissional, grande aprendizado, e por sempre me encorajar a “me autorizar”.
Aos companheiros do CEDERJ, que compartilham as dores e as alegrias na busca de uma
educação não presencial de qualidade.
À CAPES - Coordenação de Aperfeiçoamento de Pessoal de Nível Superior, pela concessão
da bolsa, viabilizando minha pesquisa.
RESUMO
A educação online emerge no contexto sociotécnico contemporâneo, marcado pelo
computador conectado em rede, que favorece novas relações sociais com o saber. A
especificidade dessa modalidade educacional encontra-se no fato de utilizar tecnologias que
permitem novas formas de interação com conteúdos de informação e com pessoas. A despeito
do potencial interativo da educação online, o que se tem, nessa modalidade educativa, em
larga escala, é a concepção de educação baseada na transmissão de conteúdos fechados para a
autoaprendizagem. Considerando essa problemática, o estudo teve como objetivo analisar
saberes e práticas expressados na docência online em um trabalho interinstitucional que reúne
em ambiente virtual de aprendizagem pesquisadores de doze programas de pós-graduação em
educação e comunicação digital, com vistas ao desenvolvimento de conteúdos de
aprendizagem e de estratégias docentes para cursos via internet dirigidos à formação de
professores para docência online. Em consonância com esse objetivo, foram definidas as
seguintes questões de estudo: a) como se edificam os saberes do docente online?; b) como os
saberes docentes situados na perspectiva da interatividade se expressam no ambiente virtual
de aprendizagem?; e c) que saberes docentes são mobilizados na busca de uma docência
online interativa? O referencial teórico contempla: a) o tratamento do ambiente sociotécnico
atual definido como cibercultura e como sociedade em rede; b) o conceito de educação online;
c) a crítica à pedagogia da transmissão em Vygotsky e Freire; d) a teoria da interatividade; e
e) os saberes docentes em Tardif. A metodologia adotada está baseada na abordagem
histórico-cultural como norteadora da pesquisa qualitativa. Os dispositivos utilizados para
coleta de dados são a observação e a entrevista. Os resultados indicam que: a) na modalidade
online os saberes e fazeres docentes situados na perspectiva da interatividade se manifestam
quando utilização expressiva de interfaces de compartilhamento e de colaboração; b) os
saberes do docente online são plurais e agrupam-se em saberes epistemológicos, saberes
didáticos, saberes tecnológicos; c) a interatividade, além de um saber, é o alicerce de outros
saberes. Com base nesses resultados, a pesquisa pretende contribuir com o debate sobre
qualidade na educação online, quando o investimento na oferta dessa modalidade supera o
investimento na formação específica do seu corpo docente.
Palavras-chave: Saberes docentes. Interatividade. Educação online.
ABSTRACT
The online education emerges in a sociotechnical context marked by the computer connected
in a network that favors new social relations with the knowledge. The specificity of this
educational modality rests in the fact of using technologies that allow new forms of
interaction with information contents and with people. In spite of the interactive potential of
the online education, what we observe in this educational modality, on a large scale, is the
educational conception based on the transmission of closed contents for self learning. All
these problems considered, the study aims to analyze knowledges and practices expressed on
online teaching in an inter-institutional work that gathers in a virtual learning environment
researchers of twelve post-graduation programs on education and digital communication,
aiming the development of learning contents and of teaching strategies for online courses
targeted towards teachersgraduation for online teaching. In step with this aim, the following
questions were defined: how are built the online teacher’s knowledges?; how teaching
knowledges situated in the perspective of interactivity speak out in a virtual learning
environment?; and c) what teaching knowledges are mobilized in pursuit of an interactive
online teaching? The theoretical set of references includes: a) the dealing with the present
sociotechnical environment called cyberculture and network society; b) the online education
concept; c) the criticism of the pedagogy of transmission according Vygotsky and Freire; d)
the theory of interactivity; and e) the teaching knowledges according Tardif. The adopted
methodology is based on the historical-cultural approach that guides the qualitative research.
The devices used for the data gathering are the observation and the interview. The outcomes
reveal that: in online modality the teaching knowledges and practices situated in the
perspective of interactivity speak out when there is expressive utilization of interfaces for
sharing and collaboration; b) the online teacher’s knowledges are plural and clustered in
epistemological knowledges, didactic knowledges and technological knowledges; c) the
interactivity, more than a knowledge, is the bedrock to other knowledges. Based on these
outcomes, the research aims to contribute to the debate concerning the quality in online
education, when the investment in the offer of this modality exceeds the investment in the
specific graduation of its teaching corps.
Keywords: Teaching knowledges. Interactivity. Online education.
LISTA DE FIGURAS
Figura 1.
Página inicial do curso Formação de Professores para Docência
Online................................................................................................
71
Figura 2. Fórum numa perspectiva temática...................................................... 73
Figura 3. Fórum numa perspectiva avaliativa.................................................... 74
Figura 4. Fórum numa perspectiva social........................................................ 74
Figura 5. O curso em formato de tópicos.......................................................... 78
Figura 6. Os rótulos de um tópico..................................................................... 79
Figura 7. O histórico do chat no AVA Moodle................................................ 82
Figura 8. O fórum no AVA Moodle................................................................. 83
Figura 9. O wiki no AVA Moodle..................................................................... 85
Figura 10. O glossário no AVA Moodle............................................................. 86
Figura 11. O blog no AVA Moodle.................................................................... 87
Figura 12. O livro no AVA Moodle.................................................................... 88
Figura 13. O texto web no AVA Moodle............................................................ 89
Figura 14. A tarefa no AVA Moodle.................................................................. 90
Figura 15. O diário no AVA Moodle.................................................................. 91
Figura 16. A pesquisa de avaliação no AVA Moodle......................................... 92
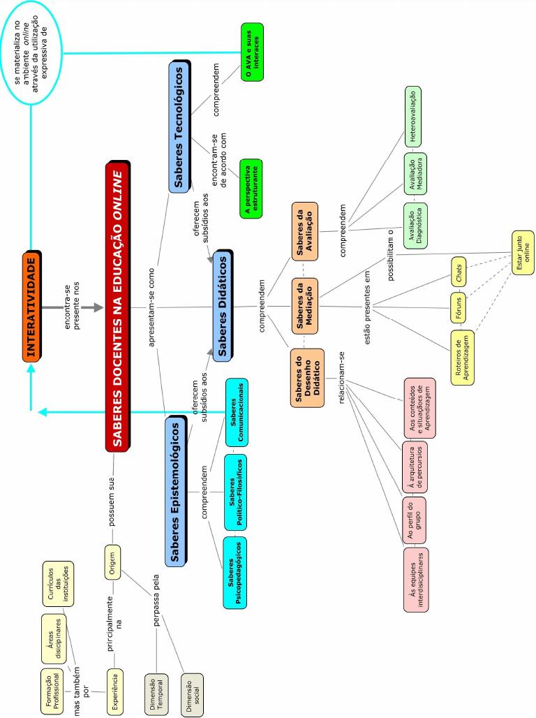
Figura 17. Mapa conceitual dos saberes docentes na educação online............... 96
Figura 18. Ambiente do Flashmeeting................................................................ 122
Figura 19. Guia para acesso ao Flashmeeting..................................................... 123
Figura 20. Desenho didático: atividade perfil do aluno..................................... 131
Figura 21. Desenho didático: arquitetura de percursos 1.................................... 135
Figura 22. Desenho didático: arquitetura de percursos 2.................................... 136
Figura 23. Desenho didático: arquitetura de percursos 3.................................... 137
Figura 24. Desenho didático: conteúdo (texto linear)......................................... 138
Figura 25. Desenho didático: conteúdo (hipertexto)........................................... 138
Figura 26. Desenho didático: conteúdo (vídeo).................................................. 139
Figura 27. Mediação: roteiro de aprendizagem................................................... 146
Figura 28. Mediação: chat.................................................................................. 155
Figura 29. Mediação: “estar junto online” 1....................................................... 157
Figura 30. Mediação: “estar junto online” 2....................................................... 158
Figura 31. Avaliação todos-todos....................................................................... 161
LISTA DE QUADROS
Quadro 1.
As gerações da EAD............................................................................. 36
Quadro 2.
Comparação ente as modalidades unidirecional e interativa................. 44
Quadro 3.
Organização do curso Formação de Professores para Docência Online. 59
Quadro 4.
Organização do bloco temático 1 do curso Formação de Professores
para Docência Online – Fundamentos da Educação Online..................
61
Quadro 5.
Categorias de usuários do Moodle......................................................... 80
LISTA DE SIGLAS
AVA – Ambiente Virtual de Aprendizagem
CC – Conected computer
CCAA – Centro de Cultura Anglo América
CEDERJ – Consórcio de Educação a Distância do Estado do Rio de Janeiro
EAD – Educação a Distância
HTML – HyperText Markup Language
LMS – Learning Management System
PC – Personal computer
PPG – Programa de Pós-Graduação
PUC – Pontifícia Universidade Católica
TICs – Tecnologias de Informação e Comunicação
UAB – Universidade Aberta do Brasil
UERJ – Universidade do Estado do Rio de Janeiro
UFF – Universidade Federal Fluminense
ZDP – Zona de Desenvolvimento Proximal
SUMÁRIO
LISTA DE FIGURAS........................................................................................... 11
LISTA DE QUADROS......................................................................................... 12
LISTA DE SIGLAS.............................................................................................. 13
1 INTRODUÇÃO............................................................................................. 16
1.1 A CONSTRUÇÃO DE UMA TRAJETÓRIA DOCENTE..................... 17
1.2 DE UM NOVO CENÁRIO EMERGE A EDUCAÇÃO ONLINE.......... 26
1.3 OBJETIVOS, QUESTÕES E ORGANIZAÇÃO DO ESTUDO............. 30
2
REVISÃO DE LITERATURA: EDUCAÇÃO ONLINE E SABERES
DOCENTES...................................................................................................
32
2.1 O CENÁRIO SOCIOTÉCNICO CONTEMPORÂNEO......................... 32
2.2 A EDUCAÇÃO ONLINE........................................................................ 34
2.3 A CRÍTICA À PEDAGOGIA DA TRANSMISSÃO.............................. 39
2.4 A INTERATIVIDADE COMO PARADIGMA COMUNICACIONAL. 42
2.5 OS DESAFIOS DO PROFESSOR NA EDUCAÇÃO ONLINE............. 46
2.6 SABERES DOCENTES E FORMAÇÃO DO PROFESSOR................. 51
3 A METODOLOGIA E O CONTEXTO DA PESQUISA.......................... 55
3.1 O CAMPO DA PESQUISA...................................................................... 56
3.1.1 A definição do campo da pesquisa.............................................. 56
3.1.2 A delimitação da pesquisa........................................................... 60
3.2 A METODOLOGIA DA PESQUISA...................................................... 61
3.2.1 A escolha da metodologia............................................................ 61
3.2.2 A abordagem histórico-cultural............................................... 63
3.3 DISPOSITIVOS METODOLÓGICOS.................................................... 65
3.3.1 Coleta de dados............................................................................. 65
3.3.2 Análise de dados........................................................................... 68
3.3.3 O perfil dos sujeitos da pesquisa.................................................. 68
3.4 O LOCUS DA PESQUISA: O AVA MOODLE..................................... 70
3.4.1 A caracterização do AVA Moodle..............................................
70
3.4.2 O funcionamento do AVA Moodle.............................................
77
3.4.3 Interfaces, recursos e atividades do AVA Moodle....................
81
4 SABERES DO DOCENTE ONLINE: A VIA DA INTERATIVIDADE.. 95
4.1 EDIFICAÇÃO DOS SABERES NA DOCÊNCIA ONLINE................. 97
4.1.1 As dimensões temporal e social dos saberes docentes............... 97
4.1.2 As origens dos saberes................................................................... 101
4.2 INTERATIVIDADE: SABER DOCENTE?............................................ 106
4.3 DOCÊNCIA ONLINE: UMA DIVERSIDADE DE SABERES............... 109
4.3.1 Saberes epistemológicos............................................................... 110
4.3.2 Saberes tecnológicos..................................................................... 119
4.3.3 Saberes didáticos........................................................................... 126
CONSIDERAÇÕES FINAIS............................................................................... 164
REFERÊNCIAS.................................................................................................... 171
GLOSSÁRIO......................................................................................................... 177
ANEXOS................................................................................................................ 179
1 INTRODUÇÃO
O mundo não é. O mundo está sendo. Como
subjetividade curiosa, inteligente, interferidora na
objetividade com que dialeticamente me relaciono, meu
papel no mundo não é só o de quem constata o que
ocorre, mas também o de quem intervém como sujeito de
ocorrências. Não sou apenas objeto da história, mas seu
sujeito igualmente. No mundo da história, da cultura, da
política, constato não para me adaptar, mas para mudar.
Paulo Freire
A elaboração de uma dissertação implica em muitas escolhas: é preciso escolher sobre
o que e para que pesquisar, como investigar, com quais teorias dialogar, como analisar os
resultados e quais estratégias para a elaboração do próprio texto. Essas escolhas não são
neutras – afinal, o conhecimento é historicamente construído e as pessoas estão envolvidas em
sua construção – e carregam em si as marcas do próprio pesquisador, assim como sua visão de
homem e de mundo.
Nessa perspectiva, o pesquisador é considerado um importante integrante da pesquisa,
conforme nos aponta Freitas (2002, p. 19):
O pesquisador é um dos principais instrumentos da pesquisa porque, sendo
parte integrante da investigação, sua compreensão se constrói a partir do
lugar sócio-histórico no qual se situa e depende das relações intersubjetivas
que estabelece com os sujeitos com quem pesquisa. A leitura que faz do
outro e dos acontecimentos que o cercam está impregnada do lugar de onde
fala e orientada pela perspectiva teórica que conduz a investigação.
As razões para a elaboração desta dissertação encontram-se misturadas nas minhas
próprias trajetórias pessoal e profissional; é nelas que busco as origens do interesse da
investigação.
Nesse cenário, pretendo situar o leitor em relação ao meu objeto de estudo, procurando
refletir sobre algumas experiências marcantes na minha formação e prática docente e, de
forma mais particular, sobre a educação online. Em seguida busco delinear o panorama
sociotécnico que favorece o surgimento da educação online e traz consigo a urgência de se
pensar na formação e prática do docente que nela atua, através da perspectiva do conceito de
interatividade. Por fim, aponto os objetivos e as questões norteadoras do presente estudo.
17
1.1 A CONSTRUÇÃO DE UMA TRAJETÓRIA DOCENTE
O AUTO-RETRATO
1
No retrato que me faço
– traço a traço –
às vezes me pinto nuvem,
às vezes me pinto árvore...
às vezes me pinto coisas
de que nem há mais lembrança...
ou coisas que não existem
mas que um dia existirão...
e, desta lida, em que busco
– pouco a pouco –
minha eterna semelhança,
no final, que restará?
Um desenho de criança...
Terminado por um louco!
Mário Quintana
Sou uma “carioca da gema”, casada e mãe de um lindo menino. Atuo como
orientadora pedagógica da rede pública e docente online em cursos de graduação e pós-
graduação.
Creio que me fiz professora desde que nasci, não por “vocação”, mas por construção
social. Sou filha de uma professora primária e de um metalúrgico, e, sem dúvida a atividade
docente de minha mãe me influenciou fortemente. Passei minha infância envolvida por livros,
cadernos e lápis. Minha brincadeira preferida sempre foi de “escolinha”. Meus dois irmãos
gêmeos (cinco anos mais novos) eram meus alunos favoritos nas brincadeiras, e acabaram se
tornando meus primeiros alunos “particulares” de verdade. Também me lembro de que desde
os seis anos de idade ajudava minha mãe a rodar trabalhos e provas no mimeógrafo
2
e
também colaborava na correção de algumas questões objetivas das avaliações de seus alunos,
como correlacione e múltipla escolha.
Vivenciei as dores e alegrias de minha mãe em sua carreira docente, sempre ouvindo
suas conversas sobre as atividades do magistério, as dificuldades políticas e metodológicas
presentes na profissão e as conquistas em relação à aprendizagem de seus alunos.
1
QUINTANA, Mario. O auto-retrato. In: ______. Apontamentos de história sobrenatural/Poesias. São Paulo:
Círculo do Livro, 197?, p. 33..
2
Um instrumento utilizado para fazer cópias de papel escrito em grande escala e utiliza na reprodução um tipo
de papel chamado estêncil e álcool.
18
Além de minha mãe, boa parte de minha família também se dedica à educação: uma
tia é professora de inglês em escolas municipais, outro tio é professor de química de um
colégio federal, uma irmã é professora de Informática e outro irmão, que é militar, após ter
concluído seus estudos na Aeronáutica, decidiu se tornar também professor e acaba de se
formar em educação física.
Certamente essa opção comum na minha família contribuiu com a minha decisão de
seguir a carreira docente. E assim, bastante decidida sobre aquilo que desejava
profissionalmente, aos 14 anos iniciei o curso de formação de professores (antigo normal)
num colégio particular confessional, Externato Geremário Dantas. vivi ótimos momentos,
fui boa aluna e fiz grandes amigas.
Durante o curso normal o grande enfoque das aulas pairava sobre a dimensão técnica
do conhecimento. Aprendi como elaborar planos de curso e de aula de maneira rigorosa, me
foi ensinado como organizar os conteúdos progressivamente em relação à aprendizagem do
aluno, conheci passo a passo todas as metodologias de alfabetização, aprendi que era preciso
manter a disciplina e o constante silêncio em sala de aula; ensinaram-me até mesmo qual a
melhor forma de apagar o quadro de giz. Com uma gida organização das atividades
docentes, eu conseguiria resultados eficientes e a aprendizagem estava assegurada. Simples
assim.
No segundo ano do curso normal iniciei o estágio na própria escola em que estudava e
também trabalhava como auxiliar de turma num Jardim de Infância perto de minha casa.
Foram experiências gratificantes e pude ter certeza que minha escolha pelo magistério foi
acertada. No entanto, descobri que boa parte daquilo que vinha aprendendo no curso de
formação de professores não correspondia à prática da sala de aula. Sentia-me inquieta com
tal situação e busquei através de meios próprios alcançar meus saberes docentes. Então
encontrei entre meus pares uma excelente maneira de aprender a fazer: procurava conversar
com as professoras responsáveis pela turma em que estagiava e me oferecia para ajudá-las em
diversas tarefas (que fossem além de corrigir livros e cadernos), questionava minha mãe sobre
sua prática em sala de aula, pedia a minha tia para me explicar sobre algumas de suas
atividades docentes, como escolha das atividades e elaboração de avaliações.
Quando cursava o terceiro ano do normal minha vida deu uma reviravolta: perdi
minha mãe precocemente, um mês depois meu pai se casou com outra mulher e, como não
aceitei tal situação, fui morar com minha tia. Foi um período bastante conturbado, pois
precisava conviver com a dor da perda, estudar, estagiar e me preparar para o vestibular.
19
Felizmente não perdi meu rumo e me formei no curso normal aos 17 anos de idade. Sempre
ouvi de minha mãe que a maior herança que ela me deixaria seria a educação. Dito e feito.
Nesse mesmo ano iria fazer vestibular e precisava optar pela carreira que seguiria:
pensei em pedagogia ou alguma licenciatura, como letras ou educação física, pois o que eu
queria realmente era continuar sendo professora. Mas também sabia que sem minha mãe e
sem a ajuda de meu pai, eu precisava trabalhar. Apesar da colaboração da minha tia em
relação à moradia e à alimentação, ela não tinha condições de me sustentar durante a
graduação inteira, nem pagar material e passagens. Então, para que pudesse conciliar a
faculdade com o trabalho, optei em tentar o vestibular para o curso de pedagogia da UERJ que
era um dos poucos oferecidos totalmente no turno da noite.
Um mês exato após ter concluído o curso normal recebi duas excelentes notícias:
passei no vestibular e consegui um emprego “de verdade” como vendedora numa livraria.
Então, deixei a escola em que trabalhava como auxiliar de turma, pois recebia apenas uma
ajuda de custo.
Fazia minha graduação à noite, trabalhava durante o dia na livraria e estudava inglês
aos sábados. Era muito cansativo, principalmente pela grande distância entre minha casa, meu
emprego e a universidade, mas estava estudando e isso era o que importava para mim.
Após o primeiro mês na livraria como vendedora, fui chamada para compor a equipe
de divulgação e atuar como divulgadora de livros infantis. Permaneci nessa atividade durante
quase dois anos, levando projetos de literatura infantil e fazendo exposições em escolas.
Numa visita a uma dessas escolas, a coordenadora soube que eu era professora e me convidou
para trabalhar na turma de maternal. Gostava de minha atividade na livraria, mas realmente
queria atuar como docente. Aceitei e permaneci durante um ano. No início de 1996, no
entanto, um amigo de minha tia comprou uma franquia do CCAA no Pará e soube que eu
estava terminando meu curso de inglês no CCAA. Ele precisava de professores que
conhecessem bem a metodologia do CCAA e me fez uma proposta de trabalho.
Aceitei o emprego, até porque não estava me identificando completamente com o
curso de pedagogia. O primeiro ano da graduação me decepcionou: as matérias oferecidas
nesse início, chamadas de “Fundamentos da Educação”, eram extremamente teóricas e
cansativas. Apesar de ter professores progressistas, com discurso diferente daquilo que
vivenciei no curso de formação de professores, ainda havia uma clara separação entre aquilo
que eles ensinavam e como ensinavam. Com raras exceções, a maioria desses professores
20
escolhia um livro, dividia seus capítulos pelos grupos da turma que deveriam preparar
seminários para apresentação.
Para trabalhar na franquia do CCAA precisei me mudar para Barcarena, no Pará, que é
uma cidade próxima a Belém, com uma vila construída pela Vale do Rio Doce para seus
trabalhadores das indústrias de alumínio Albrás e Alunorte. Trabalhei por dois anos no CCAA
de Barcarena, que tem como pressuposto uma metodologia baseada na psicologia
comportamental. Dois anos depois ocorreu a privatização da Vale do Rio Doce, muitos
funcionários participaram de um programa de demissão voluntária e houve uma queda
enorme no número de alunos do curso, pois nosso alunado era composto por técnicos ou
gerentes das indústrias, ou por seus filhos. As turmas foram ficando reduzidas, minha carga
horária iria diminuir e, como a saudade da minha cidade era grande, optei por pedir demissão
e retornar.
De volta ao Rio de Janeiro, consegui emprego numa escola particular construtivista na
Barra da Tijuca. Também retomei meu curso de pedagogia na UERJ: a distância me fizera
repensar sobre minha formação e considerei que valeria a pena continuar. Foi uma ótima
opção, pois tive a oportunidade de cursar algumas disciplinas com professores que ofereciam
aulas mais dinâmicas, em que se articulavam discussões teóricas com a vivência da profissão,
culminando em reflexões sobre a prática pedagógica. Pela primeira vez vivenciava a
superação entre saberes curriculares e saberes da experiência, apesar de ainda possuir muitos
professores que somente teorizavam. A experiência em atuar numa escola construtivista
também foi fundamental para compreender como se a construção do conhecimento numa
perspectiva histórico-social e para colocar em prática o conhecimento adquirido no curso de
pedagogia, num verdadeiro processo de práxis pedagógica.
No ano seguinte fiz concursos para magistério das séries inicias dos municípios do Rio
de Janeiro e de Duque de Caxias, sendo aprovada em ambos. Comecei a ter uma dupla
jornada de trabalho: pela manhã lecionava no município de Duque de Caxias, à tarde no
município do Rio de Janeiro e à noite estudava. Então deparei com novos desafios, alguns
específicos da atuação com alunos de classes populares como doenças diversas, fome,
moradias precárias, violência doméstica, grande distorção série/idade – que mobilizariam
saberes que não eram tratados na formação do professor.
Ao chegar à escola do município do Rio, fui atuar em um projeto chamado
“Aceleração da Aprendizagem”, que consistia numa turma formada por alunos que estavam
mais de três anos na escola mas não conseguiam se alfabetizar, alguns portadores de
21
necessidades especiais e faixa etária entre 10 e 18 anos. Agressividade e palavrões eram
constantes na sala de aula, o interesse pela aprendizagem era muito pouco e o apoio das
famílias quase inexistente. A ajuda da escola era mínima, pois existia uma única coordenadora
pedagógica para atender a 48 turmas e a direção tinha um papel mais voltado para questões
burocráticas. Diante da complexidade do quadro, novamente fui buscar apoio em meus pares.
Também me vali da formação continuada oferecida pela Secretaria Municipal de Educação
para os regentes das turmas de Aceleração da Aprendizagem, através de cursos e reuniões.
Nesses encontros, as trocas eram intensas, apesar de haver alguns profissionais que somente
se lamentavam pela situação, em vez de buscar possibilidades para superar o desafio. Essa
mobilização de saberes colaborou para que ao término do ano letivo eu tivesse um quadro um
pouco melhor uma turma mais tranquila, com algum interesse pela aprendizagem e alguns
alunos alfabetizados – mas longe do ideal.
Como professora das séries iniciais, também atuei em turmas de educação infantil,
ciclo de alfabetização e classes de alfabetização de jovens e adultos. Pelas escolas que passei,
sentia-me inquieta com a ação burocrática de suas equipes de coordenação pedagógica, que
passavam boa parte de seu tempo preenchendo papéis impostos pelos órgãos municipais ou
preparando festividades, e pouco colaboravam na formação continuada de seus docentes, que,
a meu ver, se fazia necessária para atualização dos saberes de seus professores e análise das
mudanças que ocorrem na prática, bem como para atribuir direções esperadas a essas
mudanças, conforme Garrido (2005, p. 9) aponta:
O trabalho do professor-coordenador é fundamentalmente um trabalho de
formação continuada em serviço. Ao subsidiar e organizar a reflexão dos
professores sobre as razões que justificam suas opções pedagógicas e sobre
as dificuldades que encontram para desenvolver seu trabalho, o professor-
coordenador está favorecendo a tomada de consciência dos professores sobre
suas ações e o conhecimento sobre o contexto que atuam.
No entanto, ao contrário do que proposto pela autora, percebia nas escolas ações
docentes meramente pragmáticas, ultrapassadas, desprovidas de qualquer reflexão e sem um
trabalho de coordenação pedagógica que pudesse orientar nesse sentido. Já com alguma
experiência, buscava colaborar com meus pares, planejando em conjunto, trocando
experiências de sala de aula, propondo cursos e levando textos para debate. Foi nesse
momento, já próximo ao término da graduação, que percebi que poderia contribuir ainda mais
22
para um processo de formação docente contínua se direcionasse minha atividade educativa
para a orientação pedagógica.
Em 2000, me formei em pedagogia, com habilitação para educação infantil e continuei
investindo em minha formação. Participei de um curso de extensão em educação infantil
oferecido pela PUC em convênio com a SME/Rio, fiz pós-graduação lato sensu em
Supervisão Escolar na Universidade Cândido Mendes e uma outra especialização na UERJ
em Administração e Planejamento da Educação. Nesse ínterim, fiz concurso para atuar como
orientadora pedagógica no município de Duque de Caxias, fui aprovada e permaneço até
hoje com duas matrículas, após pedir exoneração do município do Rio de Janeiro.
Como orientadora pedagógica, tenho intensa preocupação em colaborar com a
formação (seja ela inicial ou continuada) dos meus pares docentes da escola em que atuo.
Apesar de encontrar muitos desafios e precisar lidar diariamente com as urgências e
necessidades do cotidiano escolar, busco cooperar e estabelecer uma relação dialética ao
longo de todo o processo, possibilitando trocas nos momentos de planejamento, nas aulas, nos
processos avaliativos, em grupos de estudo. Percebo meu trabalho como uma tarefa
formadora, articuladora e transformadora, e sei que, para tal, é preciso também investir em
minha própria formação, a fim de que eu possa exercer de forma plena minha função.
Em 2004 cursava a minha segunda especialização da UERJ e tive a oportunidade de
conhecer o CEDERJ
3
, uma vez que vários dos professores da pós-graduação estavam
assumindo papéis de coordenação de disciplina no curso de pedagogia do consórcio. Não
sabia muito bem como era o funcionamento da educação a distância (EAD), meu único
contato com o tema fora durante a graduação, mas achei bastante interessante a proposta de
levar a universidade pública para as cidades do estado em que ela não se encontrava presente
“fisicamente”. Na época a UERJ, responsável pelo curso de pedagogia do consórcio, estava
selecionando tutores para atuar na graduação não presencial
4
, voltada para a formação
continuada de professores das séries iniciais que não tinham ainda nível superior. Eu não tinha
nenhuma experiência em educação a distância, mas atuava na formação continuada do
3
O CEDERJ é um consórcio formado em 2001 pelas seis universidades públicas sediadas no estado do Rio de
Janeiro – Universidade Estadual do Norte Fluminense (UENF), Universidade do Estado do Rio de Janeiro
(UERJ), Universidade Federal Fluminense (UFF), Universidade Federal do Rio de Janeiro (UFRJ), Universidade
Federal Rural do Rio de Janeiro (UFRRJ), Universidade do Rio de Janeiro (UNIRIO) –, “com o objetivo de
democratizar o acesso ao ensino superior público, gratuito e de qualidade e utilizando a moderna metodologia da
educação a distância”. (Disponível em <www.cederj.edu.br> Acesso em 02 abr. 2008 ).
4
Erroneamente muitas pessoas dizem que o modelo CEDERJ é de educação a distância, mas na verdade o
consórcio oferece ensino semipresencial, pois há encontros e avaliações presenciais obrigatórios, Tal questão foi
esclarecida no site do consórcio. (Disponível em <www.cederj.edu.br> Acesso em 02 abr. 2008 ).
23
corpo docente da escola em que trabalhava como orientadora pedagógica, então decidi fazer o
concurso por acreditar que poderia ser bastante interessante essa nova experiência de lidar
com uma modalidade de ensino não presencial. Fiz o concurso, passei e fui atuar como tutora
presencial
5
em Paracambi, o último município da Baixada Fluminense, onde se encontra um
dos polos do CEDERJ, trabalhando com as disciplinas de Fundamentos da Educação (I, II e
III).
Como tutora presencial, vivi de perto os limites e as possibilidades de modelos
educativos não presenciais. Pude perceber a importância se levar a universidade pública para
fora dos grandes centros urbanos: muitos de meus alunos, moradores de Paracambi e das
cidades vizinhas, sempre afirmavam que aquela fora a única oportunidade que tiveram de
cursar uma graduação, pois seria financeiramente inviável estudar no Rio de Janeiro, onde se
encontram a maior parte das universidades públicas do estado.
Exercendo a função de tutora presencial, percebi que não havia nenhuma autonomia
na dinâmica do trabalho docente do tutor: meu papel consistia em sanar as dúvidas dos
alunos, que deveriam chegar ao polo com o material didático (apostilas) lido, conforme
cronograma disponibilizado pela coordenação da disciplina. O material didático, elaborado
por conteudistas selecionados pela universidade consorciada, chegava pronto e fechado às
minhas mãos; o cronograma da disciplina era feito pela coordenação e deveria ser seguido à
risca, sem que se levassem em conta as peculiaridades do polo e do grupo de alunos; as
avaliações eram elaboradas também pela coordenação, que, após a aplicação das provas,
5
A docência no sistema CEDERJ ocorre em dois diferentes níveis: coordenação acadêmica e tutoria (a distância
e presencial). A coordenação de cada disciplina é de responsabilidade das universidades consorciadas e, na maior
parte das vezes, é exercida por professores dos departamentos de educação a distância das universidades
integrantes A essas coordenações compete traçar as diretrizes da disciplina com base no material didático
disponível, preparar o plano de estudos (cronograma) de cada semestre, elaborar as avaliações (provas)
presenciais e a distância, planejar outras atividades e participar da seleção de tutoria. A tutoria é considerada pelo
CEDERJ como um dos eixos que sustenta a dinâmica dos cursos, podendo ser presencial (quando os alunos
contatam os docentes nos polos regionais) ou a distância (quando a interação ocorre através do ambiente online,
telefone, entre outros). A tutoria é formada por professores graduados e/ou s-graduados que não fazem parte
do corpo docente das universidades, mas são selecionados por essas instituições através de prova escrita, análise
de currículo e entrevista. A tutoria presencial atua nos polos regionais em conjunto e colaboração com as
coordenações. Ao tutor presencial cabe atender aos estudantes nos polos em dias e horários previamente
estabelecidos para dúvidas do conteúdo, aplicar as avaliações presenciais e fazer a correção das avaliações a
distância, além de participar de momentos de capacitação e auxílio a toda a equipe. A tutoria a distância também
é selecionada pelas universidades e seus plantões de atendimento são realizados nas universidades consorciadas.
Os tutores a distância interagem com os estudantes de todos os polos sob a responsabilidade da universidade.
Tais interações podem ser por telefone (sistema 0800) e todas as interfaces disponíveis no ambiente online do
CEDERJ, como correio eletrônico, chat, fórum e sala de tutoria. Essa equipe interage diretamente com as
coordenações nas universidades, participando dos programas de capacitação, elaboração de avaliações e de
planos de estudos, assim como de diretrizes estabelecidas para as disciplinas; também compete a essa equipe a
correção das avaliações presenciais.
24
entregava um gabarito para correção. Esse modelo educacional, que fragmenta o pensar (que
caberia à coordenação da disciplina) e o fazer (que caberia à tutoria), me inquietava bastante.
Então fui buscar nas capacitações oferecidas pelo próprio consórcio possibilidades de
respostas e descobri que era o próprio consórcio que pregava essa dicotomia do fazer docente.
Fiquei desmotivada, mas não me abati e, embora houvesse as limitações de um sistema tão
rígido e fragmentado, acabei criando alguns mecanismos de “fuga”: incentivava que os alunos
fizessem leituras de outros materiais além da apostila e para tal emprestava meus próprios
livros; criei dinâmicas de tutoria que possibilitavam maior interação entre os participantes,
fazia tutoria em conjunto com outras disciplinas e, junto com a direção do polo e com os
tutores de outras disciplinas, organizei a Semana de Pedagogia do polo Paracambi. O
evento teve por objetivo possibilitar a reflexão a respeito da formação de professores na
modalidade semipresencial. Isso implicou uma maior dinâmica no fazer docente e foi possível
ver resultados através do envolvimento dos próprios alunos com a disciplina.
Após atuar por um ano e meio como tutora presencial, fui convidada pela
coordenadora de Fundamentos da Educação III para trabalhar na tutoria a distância.
Considerei a proposta interessante do ponto de vista profissional pois assim poderia
colaborar com as tutoras presenciais de outros polos, buscando um trabalho mais cooperativo
e também pessoal, pois a cidade de Paracambi fica a mais de 100 quilômetros de distância
de minha residência e na tutoria a distância eu atuaria no campus UERJ Maracanã, próximo
de onde moro.
A mudança para a tutoria a distância me possibilitou ter contato com algumas facetas
do modelo CEDERJ que até então eram desconhecidas para mim. Meu trabalho, agora,
consistia em esclarecer dúvidas dos alunos dos oito polos atendidos pela UERJ através de
telefone ou da plataforma CEDERJ que é um ambiente virtual de aprendizagem (AVA)
criado pelo próprio consórcio. As interfaces mais utilizadas eram a sala de dúvidas (uma
espécie de fórum, em que o aluno deixa a dúvida e o tutor, em até 24 horas, procura esclarecê-
la) e a caixa de e-mails. Minhas atividades também estavam diretamente ligadas à
coordenação, com a qual eu deveria colaborar na elaboração de questões para as avaliações,
cronogramas, reuniões com a equipe com os tutores presenciais, entre outros.
Os desafios que encontrei no modelo adotado pelo consórcio me motivaram a melhor
compreender a educação não presencial. Junto com outros tutores, formamos um grupo de
estudos e semanalmente nos reuníamos para debater sobre temáticas variadas que envolviam
nossos fazeres no curso de pedagogia, mas sem dúvida o papel docente se destacava. Foi
25
nessa época que tive meu primeiro contato com a obra de Pierre Lévy e alguns de seus
conceitos como cibercultura e inteligência coletiva, aumentando cada vez mais meu interesse
por modelos educativos não presenciais.
Cada vez mais envolvida com as tecnologias, em 2006, optei em fazer a seleção para o
mestrado em Educação na linha de Tecnologias da Informação e Comunicação em Processos
Educacionais, sendo aprovada. A partir de então, venho investigando sobre a docência online.
Encontrei no projeto do curso Formação de Professores para Docência Online um fecundo
campo para minha pesquisa, atuando em várias frentes: como docente, como discente e, ainda,
como pesquisadora.
Em 2007 a coordenação de tutoria do Consórcio CEDERJ ofereceu para seus tutores a
distância o curso online Docência em Ambientes Online de Aprendizagem, no qual me
inscrevi. Apesar de representar uma ação isolada por parte da coordenação, o curso se
apresentou como uma válida experiência para o compartilhamento de experiências, reflexão
sobre a prática e aprofundamento de estudos sobre fundamentos da educação a
distância/online e dispositivos e interfaces presentes nos ambientes virtuais de aprendizagem.
Como aluna online, também vivenciei as dificuldades de se estudar em tal modalidade,
principalmente no que se refere à questão da organização do tempo para estudos.
No último ano fui formadora de um curso oferecido para todos os docentes
responsáveis pelas disciplinas online da Universidade Estácio de Sá e também atuei numa
pós-graduação lato sensu em Planejamento, Implementação e Gestão da Educação a Distância
oferecida totalmente online pela UFF através do sistema UAB (Universidade Aberta do
Brasil). Essas duas experiências, que ocorreram concomitantemente, apresentaram propostas
completamente dicotômicas. No primeiro curso exerci minha docência online em sua
plenitude: participei da concepção do projeto, colaborei na elaboração do desenho didático do
curso, mediei as atividades que ocorriam em interfaces síncronas (chats) e assíncronas (fórum
e e-mails) e avaliei os alunos num processo formativo, assim como fui avaliada por eles;
durante todo o tempo tive ao meu lado meus pares docentes numa lista de discussão, onde
compartilhamos os limites e as possibilidades que encontrávamos no curso. Na segunda
experiência, no entanto, a proposta foi bastante diferente: recebi um material pronto do início
ao fim, que se baseava em textos no formato pdf e com atividades fechadas; meu papel se
restringia a dar uma nota para a participação dos alunos no fórum (que na verdade era um
depositório de respostas) e corrigir as atividades.
26
Todas essas vivências pelas quais passei foram fundamentais para refletir sobre vários
aspectos da educação online, como os pressupostos filosóficos e teóricos que a sustentam,
dinâmicas de trabalho colaborativo e a mediação nos AVAs. Hoje observo com satisfação
esse meu percurso como educadora, em que tive a oportunidade de conhecer a riqueza
presente nas tecnologias de informação e comunicação (TICs) e assumi o compromisso de
incorporá-las ao processo de ensino-aprendizagem, no sentido de emancipação e
desenvolvimento do ser humano. Toda essa minha caminhada de formação e docência, seja no
papel de orientadora pedagógica, seja como professora ou aluna, vem contribuindo para
minhas observações e indagações em relação à formação e à docência online. É nesse sentido
que tenho clareza da articulação da temática com minha trajetória docente.
1.2 DE UM NOVO CENÁRIO EMERGE A DOCÊNCIA ONLINE
bastante tempo TICs vêm influenciando a educação com a incorporação do jornal,
da televisão, do rádio, do cinema, entre outros, no cotidiano da sala de aula. Vivemos
atualmente num contexto em que as tecnologias digitais, em particular, a partir da expansão
da internet na década de 90, possibilitam a construção e o compartilhamento de “capacidades
cognitivas expandidas aliadas a um poder de expressão sem precedentes” (PRETTO; PINTO,
2006, p.25) e permitem desenvolver práticas de aprendizagem que podem ser consideradas
alicerces de novas relações sociais com o saber, decorrendo daí uma modalidade conhecida
por educação online.
A educação online definida por Moran (2003, p. 41) como “o conjunto de ações de
ensino-aprendizagem que são desenvolvidas através de meios telemáticos, como a internet, a
videoconferência e a teleconferência” – emerge desse novo contexto sociotécnico que é
marcado pelo computador em rede online. Tal contexto contempla uma expressão sem
precedentes, uma vez que a produção colaborativa, o compartilhamento e a socialização de
informações e de conhecimentos fogem do modelo da dia de massa baseado na
apresentação e na transmissão para o receptor. Nesse sentido, demanda-se um novo perfil do
profissional de educação, que utilize as TICs a favor de uma educação com maior qualidade e
eficiência.
A literatura especializada em TICs e processos educacionais geralmente caracteriza a
educação online como uma evolução da educação a distância (EAD), ou seja, a terceira, a
quarta ou, até mesmo, a quinta geração da EAD. Contudo, na presente pesquisa adotarei o
27
conceito de educação online proposto por Santos (2005) em sua tese de doutorado “Educação
online: cibercultura e pesquisa-formação na prática docente”, em que a caracteriza essa
modalidade educacional como fenômeno da cibercultura
6
e não simples desenvolvimento das
práticas convencionais de EAD. Santos (2005) discorda da conceituação da educação online
como mera evolução da EAD, pois a considera como um movimento da cibercultura, uma vez
que esta:
[...] vem promovendo novas formas de socialização e aprendizagem
mediadas pelo ciberespaço e, no caso específico da Educação, pelos
ambientes virtuais de aprendizagem. A cibercultura é a cultura
contemporânea estruturada pelas tecnologias digitais. Não é utopia, é o
presente, vivemos a cibercultura [...] (SANTOS, 2005, p. 105).
A análise desse novo contexto sociotécnico chamado da cibercultura leva a refletir
sobre a maneira pela qual essa nova realidade impacta as formas de aprender e ensinar, pois a
web traz uma multiplicidade de pontos de vista, de agentes de seleção de conteúdos, de forma
horizontal, sem controle central e possibilita a formação de uma inteligência coletiva através
de comunidades virtuais que se ajudam mutuamente. Hoje é impossível pensar a web como
um local para totalizar os saberes. Nela o saber que flui é provisório e perpetuamente
reconstruído (LÉVY, 1999).
O ciberespaço possibilita configurar espaços de aprendizagem porque permite que o
conhecimento seja constituído com base no compartilhamento e na colaboração. Nota-se que
a especificidade da educação online encontra-se no fato de utilizar tecnologias que permitem
novas formas de interação tanto com conteúdos informativos assim como interatividade entre
as pessoas. Assim, à medida que conhecemos os ambientes online de aprendizagem,
percebemos que, além da informação, existem à disposição interfaces
7
de conteúdos e
6
A cibercultura é definida por Lévy como “conjunto de técnicas (materiais e intelectuais), de práticas, de
atitudes, de modos de pensamento e de valores, que se desenvolve juntamente com o crescimento do
ciberespaço” (1999, p. 32), isto é, o espaço por onde transita a tecnologia digital, onde ocorrem todas as ligações
que a rede permite e influencia os contextos culturais, políticos econômicos e educativos. Esse conceito será
tratado com maiores detalhes no quadro teórico.
7
A maior parte dos autores utiliza a expressão “ferramentas de comunicação” para designar os dispositivos
virtuais que possibilitam a interatividade entre os participantes do curso, como o chat, fórum, wiki, entre outros.
No entanto, concordando com Silva (2004), opto pela expressão “interfaces de comunicação”, que na
cibercultura ganha sentido de dispositivo de encontro para duas ou mais faces, em atitude comunicacional,
dialógica e polifônica. Para o autor, a ferramenta é o utensílio do trabalhador e do artista empregado nas artes e
nos ofícios, que realiza a extensão do músculo e da habilidade humana na fabricação e na arte, própria da
sociedade industrial, da fabricação, da manufatura, portanto, termo inadequado para exprimir o sentido de
ambiente no ciberespaço.
28
comunicação que possibilitam a interlocução entre seus frequentadores. Dessa maneira, na
cena sociotécnica da cibercultura, o conceito de interatividade entendido como nova
perspectiva comunicacional num contexto de múltiplas interferências (SILVA, 2006b) – surge
como aspecto central.
A interatividade coloca em questão a lógica da transmissão de conteúdos e a recepção
passiva própria da mídia de massa e dos sistemas de ensino. As tecnologias digitais online
rompem com a unidirecionalidade da mensagem fechada, fortalecendo a cultura da
participação, em que o receptor é convidado à livre criação compartilhada. Nesse contexto, a
mensagem ganha sentido sob sua intervenção e “exige que o professor reveja sua prática
pedagógica em sintonia com a dinâmica informacional das tecnologias digitais e com o perfil
comunicacional dos seus alunos” (VILARES; SILVA, 2006, p. 1).
Silva (2004, 2006b) estrutura alguns indicadores de ações docentes que favorecem
interatividade e promovem uma educação online realmente de acordo com as possibilidades
da cibercultura. São eles:
1. Disponibilizar múltiplas experimentações, múltiplas expressões.
2. Possibilitar uma montagem de conexões em rede que permite
múltiplas ocorrências.
3. Provocar situações de inquietação criadora.
4. Arquitetar percursos hipertextuais.
5. Mobilizar a experiência do conhecimento.
Essas cinco linhas de sugestões podem potencializar a autoria do professor online,
sendo capazes de atender ao perfil do indivíduo que emerge com a cibercultura (SILVA,
2006b). Paradoxalmente, apesar da incorporação das tecnologias digitais na educação e das
possibilidades de novas formas interativas na produção de conhecimento, a aula continua
predominantemente transmissiva. Muitas vezes as TICs digitais são utilizadas como simples
ilustrações do conteúdo oferecido, ou seja, um complemento das aulas, pois o ensinar e o
aprender não foram realmente modificados.
Cursos oferecidos pela web muitas vezes ainda subutilizam as potencialidades de
produção e socialização de informações e de conhecimentos próprias das interfaces chat,
listas, fórum, blog, wiki, etc. O que se pode ver em larga escala é a transposição de
expedientes próprios da sala de aula presencial, onde o professor é um apresentador que
transmite saberes aos alunos.
29
Vários autores criticam a pedagogia baseada na transmissão de conteúdos. Essas
críticas relacionam-se à sala de aula presencial, mas se tornam ainda mais contundentes
quando direcionadas para a educação online, que possui inerentes potencialidades de
produção e socialização de informações e de conhecimentos advindas da cibercultura.
Freire (2003), por exemplo, um dos maiores educadores brasileiros, chamava de
“educação bancária” tal modelo e dizia que a educação autêntica não se faz de A para B ou de
A sobre B, mas de A com B, revelando sua crítica ao ensino que não estimula a expressão do
próprio aluno e o transforma num receptor passivo.
O papel do professor baseado na mera transmissão de informações também é
questionado a partir da concepção sócio-histórica, que tem em Vygotsky seu principal
representante. Esse autor aponta para a ressignificação do papel do professor, que não é mais
aquele que se coloca como centro do processo de ensino-aprendizagem. Ele é o agente
mediador do processo ensino-aprendizagem, mobilizando a ação colaborativa dos aprendizes.
Tardif (2006) também contesta a transmissão de saberes. Questiona a ideia tradicional
de que os professores o apenas transmissores de saberes produzidos por outros grupos, uma
vez que o saber é social e se constrói nas relações complexas entre professores e alunos.
Com tais críticas evidencia-se que o professor que centra sua ação docente apenas na
transmissão-assimilação de conteúdos não está em sintonia com o cenário histórico, cujas
respectivas características sociais, econômicas, culturais, políticas e cujo ritmo acelerado de
transformação põem em xeque os processos de ensino e aprendizagem pautados num modelo
conteudista. A modalidade online necessitará de um professor que proporcione aos educandos
oportunidades de construírem conhecimentos de forma colaborativa e interativa, tendo em
vista que as potencialidades do AVA já favorecem essa dinâmica.
Por tais especificidades, destacando-se as interfaces de interatividade, torna-se
imprescindível aprofundar o debate sobre as mudanças nas práticas educativas na educação
online e, concomitantemente, investigar acerca dos saberes docentes compreendidos aqui
como conhecimentos, saber-fazer, competências e habilidades (TARDIF, 2006) que servem
de base ao ofício do professor online.
Nessa abordagem, Tardif (2006) afirma que os saberes docentes advêm de várias
instâncias: da família, da escola que formou o professor, da cultura pessoal, da universidade,
de seus pares, dos cursos de formação continuada. São saberes plurais, heterogêneos e
temporais, pois são construídos ao longo da vida e da carreira docente. Dessa maneira, o autor
se opõe à ideia tradicional que dicotomiza a teoria e a prática, como se o saber estivesse
30
somente do lado da teoria e a prática fosse desprovida de saber. Ao considerar a relevância do
contexto do saber docente, o autor conclui ser impossível compreendê-lo fora do âmbito do
ofício e sem relacioná-lo com os condicionantes do trabalho (TARDIF, 2006).
É nesse sentido que se foi configurando a investigação, em que busquei compreender
os saberes dos docentes online a partir da atuação desses profissionais em um trabalho
interinstitucional que reúne em ambiente virtual de aprendizagem pesquisadores de doze
programas de pós-graduação em educação e comunicação digital, com vistas ao
desenvolvimento de conteúdos de aprendizagem e de estratégias docentes para cursos via
internet dirigidos à formação de professores para docência online, tendo em vista que esses
saberes emergem a partir das ações e dos contextos nos quais os docentes intervêm.
Nesse cenário, considera-se de fundamental importância contribuir com o meio
acadêmico e com o fazer pedagógico no campo da educação online. Acredito na relevância
desse estudo sob a perspectiva de colaboração na implementação de cursos online e na
formação dos profissionais que atuam ou atuarão nessa modalidade de ensino. Ademais, a
análise dos saberes dos docentes online adquire pertinência uma vez que, quanto maior a
consciência desse profissional sobre o seu fazer, maiores serão as chances de ele alcançar a
qualidade no projeto educacional em que atua.
1.3 OBJETIVOS, QUESTÕES E ORGANIZAÇÃO DO ESTUDO
O processo de aprendizagem se constitui no diálogo, na troca, na inter-relação do
sujeito com outros sujeitos e com diferentes objetos, numa relação de reciprocidade com o
mundo ao seu redor, em um movimento constante e permanente. Nesse sentido, a formação e
a ação docentes desenvolvem-se a partir da mobilização de diversos saberes envolvidos com a
aprendizagem dos próprios educadores, assim como os saberes de sua experiência, os
disciplinares e os construídos no trabalho pedagógico. Pautada nessa perspectiva, a presente
pesquisa teve como objetivo:
- Analisar saberes e práticas expressados na docência online em um trabalho
interinstitucional que reúne em ambiente virtual de aprendizagem pesquisadores de doze
programas de pós-graduação em educação e comunicação digital, com vistas ao
desenvolvimento de conteúdos de aprendizagem e de estratégias docentes para cursos via
internet dirigidos à formação de professores para docência online. Em consonância com o
objetivo, são definidas as seguintes questões:
31
a) Como se edificam os saberes do docente online?
b) Como os saberes docentes situados na perspectiva da interatividade se expressam
no ambiente virtual de aprendizagem?
c) Que saberes docentes são mobilizados na busca de uma docência online interativa?
Cabe, por último, esclarecer que esta dissertação encontra-se organizada em quatro
capítulos. Neste primeiro capítulo, introduzi o assunto, apresentei minha implicação com o
objeto de estudo e apresentei o objetivo e as questões que nortearam a investigação. No
capítulo 2, descrevo as abordagens teóricas que ajudaram a iluminar os resultados da
pesquisa. O capítulo 3 é constituído da descrição das opções metodológicas que guiaram o
processo de pesquisa, assim como a contextualização do estudo, apresentando o cenário do
curso Formação de Professores para Docência Online, os sujeitos da pesquisa e seu locus o
AVA Moodle. No capítulo 4 traço, a partir do tratamento e análise de dados, inferências que
buscam responder às questões de estudo no contexto do tratamento dos dados que conduzem
ao problema proposto, assim como as inquietações surgidas com o estudo. Nas considerações
finais são apresentadas algumas conclusões em confronto com a abordagem teórica, bem
como prospecções para o campo da formação de professores para docência online.
32
2 REVISÃO DE LITERATURA: EDUCAÇÃO ONLINE E SABERES DOCENTES
Todo o conhecimento produzido nas ciências humanas
tem seu ponto de partida e chegada nos processos da
vida humana historicamente construídos.
Compreendendo que o conhecimento é historicamente
construído e que a pessoa está implicada em sua
construção, vejo que a escolha de um referencial teórico
tem a ver com a visão de homem e de mundo do
pesquisador.
Maria Teresa Freitas
Neste capítulo abordo as transformações no campo social e das tecnologias da
informação e comunicação e seu impacto na sociedade; discuto o surgimento da educação
online em decorrência dessas mudanças; apresento alguns críticos da pedagogia da
transmissão; e analiso a interatividade na perspectiva de superação de modelos educacionais
transmissivos. Em seguida, apresento uma breve reflexão sobre os desafios do docente online
e, por fim, trazemos a perspectiva de Tardif acerca dos saberes docentes.
2.1 O CENÁRIO SOCIOTÉCNICO CONTEMPORÂNEO
A sociedade contemporânea vive momentos de múltiplas transformações nas esferas
política, econômica, social, cultural, tecnológica e educacional, principalmente a partir da
inserção das TICs digitais nesses diversos contextos, que ampliaram possibilidades de
comunicação, intercâmbios e compartilhamento de ideias, reflexões e conteúdos. As duas
últimas décadas do século XX, que trouxeram consigo o uso generalizado do computador e da
internet, afetaram a sociedade de tal maneira que as mudanças ocorrem numa velocidade
nunca antes experimentada.
Segundo Castells (1999), a revolução das tecnologias da informação e da comunicação
início a um processo de transformação no cenário social com a remodelação da base
material da sociedade e a penetrabilidade em todas as esferas da vida humana. O movimento
originou-se na década de 70 nos Estados Unidos com a consolidação de um novo paradigma
tecnológico, difundiu-se rapidamente por vários países, implementou um processo de
reestruturação global a partir da década de 80, culminando com o advento da internet em
1994, considerada pelo autor como “o tecido de nossas vidas neste momento” e “um meio
para tudo, que interage com o conjunto da sociedade” (CASTELLS, 2003, p. 255).
33
Esse movimento, chamado por Castells (1999) de “sociedade em rede”, organiza-se
em torno da tecnologia associada ao surgimento de uma nova estrutura social no contexto de
transformações históricas. Ela surge em contextos culturais múltiplos, influencia todas as
nações e permite que cada uma delas se apodere de referências multiculturais e
multidirecionais. No entanto, cabe apontar que tais mudanças não implicam, necessariamente,
melhorias para a sociedade como um todo, pois elas trazem contradições, tais como a inclusão
e a exclusão de grandes massas, além de que, ao mesmo tempo em que podem provocar o
compartilhamento de informações, também podem levar ao isolamento (CASTELLS, 2003).
Em sintonia com tal perspectiva, Lemos (2003) destaca a importância das TICs
digitais aliadas ao contexto sociotécnico marcado pela passagem do computador pessoal (PC)
ao computador coletivo (CC), isto é, conectado à rede mundial online. Ele chama atenção para
a nova ambiência comunicacional, na qual o indivíduo dispõe da liberação do polo da emissão
que, na sociedade industrial hierárquica, era controlado pela imprensa, rádio e televisão.
A passagem do PC para o CC define a “sociedade em rede” de Castells e também a
“cibercultura” caracterizada por Lévy (1999, p.32) como conjunto de técnicas (materiais e
intelectuais), de práticas, de atitudes, de modos de pensamento e de valores, que se
desenvolve juntamente com o crescimento do ciberespaço, isto é, o espaço por onde
transitam e ocorrem todas as ligações que a internet permite, e influencia os contextos
culturais, políticos econômicos e educativos. Lemos (2003, p. 12) compreende a cibercultura
como “a forma sociocultural que emerge da relação simbiótica entre a sociedade, a cultura e
as novas tecnologias de base microeletrônica que surgiram com a convergência das
telecomunicações com a informática na década de 70”.
A cibercultura emerge com o ciberespaço o “espaço de comunicação aberto pela
interconexão mundial dos computadores e das memórias dos computadores” (LÉVY, 1999, p.
74) constituído por novas práticas comunicacionais (e-mails, listas, weblogs, jornalismo
online, webcams, chats, etc.) e novos empreendimentos que aglutinam grupos de interesse
(cibercidades, games, software livre, ciberativismo, arte eletrônica, MP3, etc.).
Ciberespaço e cibercultura significam rompimento paradigmático com o reinado da
mídia de massa baseada na transmissão. Enquanto esta efetua a distribuição para o receptor
massificado, o ciberespaço, fundado na codificação digital, permite ao indivíduo a
comunicação operativa e colaborativa em rede hipertextual. Nesse novo contexto
sociotécnico, a informação não deve ser assistida e sim manipulada, modificada, pois
34
pressupõe imersão e participação-intervenção do indivíduo experiência incomum na mídia
de massa (SILVA; CLARO, 2008).
Santos (2005), no entanto, observa que o ciberespaço é um espaço potencialmente
comunicativo, onde existe um potencial de comunicação presente afinal, o ciberespaço
fornece estrutura à interatividade, mas não a determina. A tecnologia, por si só, não garante
comunicação interativa. Superar a visão reducionista do determinismo tecnológico significa
compreender que a cibercultura abre infinitas possibilidades de comunicação, produção e
compartilhamento de conhecimento, mas não denota que todos seus espaços sejam assim
preenchidos. Em sua pesquisa, a autora apresenta como exemplo diversos cursos online que
subutilizam as potencialidades das interfaces interativas dos AVAs no ciberespaço e a
demanda comunicacional da cibercultura, trabalhando numa perspectiva de mera transmissão
de informações.
Diante desse cenário atual paradoxal, deparamos com uma nova relação com o saber:
de maneira cada vez mais rápida as informações tornam-se obsoletas, o ciberespaço suporta
tecnologias intelectuais que favorecem novas formas de acesso à informação e que
possibilitam novos estilos de raciocínio e conhecimento (LÉVY, 1999). A cibercultura revela
situações de ensino e aprendizagem cada vez mais complexas, que requerem do professor um
trabalho docente consoante com o contexto social e histórico em que vive.
2.2 A EDUCAÇÃO ONLINE
É dessa cena contemporânea, conhecida como cibercultura, que emerge a docência
online. Na literatura especializada em educação e tecnologias, no entanto, a educação online
geralmente é apontada como uma nova geração da educação a distância (EAD). Não será
descartado aqui o progresso da EAD, mas busca-se superar visões mais simplistas de
educação online.
A EAD representa uma estratégia desenvolvida por sistemas educativos para oferecer
educação a setores ou grupos da população que, por diferentes razões, têm dificuldade de
acesso a serviços educativos presenciais. Nela, professor e aluno estão geograficamente
dispersos, e o material do curso (textos, livros, deos ou apostilas) torna-se principal
mediador da aprendizagem.
35
Nas práticas convencionais da EAD temos a autoaprendizagem como
característica fundante, ou seja, o cursista recebe o material do curso com
instruções que envolvem conteúdos e atividades, elabora sua produção
individual retornando-a, vias canais de comunicação, ao professor tutor.
Assim, a aprendizagem é construída e mediada pelo material didático
produzido à luz de um desenho instrucional. A instrução é o centro do
processo. O sujeito aprende sozinho no seu tempo tendo o material didático
um papel muito importante (SANTOS, 2005, p. 111).
A EAD é uma organização educacional utilizada muitos séculos em todo o mundo
como uma alternativa para atender a demandas sociais diversas. Peters (2001) destaca três
períodos significativos na EAD, cada um superando o anterior: (a) a instrução por
correspondência, que serviu ao treinamento profissional no período de industrialização do
trabalho, a partir de meados do século XIX; (b) a EAD nos anos 70, 80 e 90, que ajudou
países em desenvolvimento a oferecer o ensino médio àqueles que não o concluíram ou ainda
estudos universitários para trabalhadores de países já desenvolvidos; e (c) a EAD
informatizada.
No Brasil a EAD encontra-se presente há mais de um século. De acordo com Gonzalez
(2005, p. 35), essa modalidade foi oferecida inicialmente através de cursos pagos por
correspondência, passando a ser ofertada por programas de televisão de educação supletiva e,
atualmente, tendo a tecnologia da informação a sua disposição, como videoconferências, CD-
ROMs, DVDs, correio eletrônico (e-mail) e a rede mundial de computadores (internet).
Também é possível conceituar as diferentes gerações de EAD de acordo com as diversas
tecnologias que a compõem, como no quadro 1 a seguir:
36
Quadro 1 - As gerações da EAD
Gerações da EAD
Tecnologia utilizada Característica
1ª geração
1850 a 1960
Começa via papel impresso e anos
mais tarde ganha a participação do
rádio e da televisão.
Uma tecnologia
predominante.
2ª geração
1960 a 1985
Os meios são fitas de áudio,
televisão, fitas de vídeo, fax e
papel impresso.
Múltiplas tecnologias sem
computadores.
3ª geração
1855 a 1995
Correio eletrônico, papel
impresso, sessões de chat,
mediante uso de computadores,
internet, CD, videoconferência e
fax.
Múltiplas tecnologias,
incluindo os computadores e
as redes de computadores.
4ª geração
1995 a 2005
Correio eletrônico, chat,
computador, internet, transmissões
em banda larga, interação por
vídeo e ao vivo, videoconferência,
fax, papel impresso.
Múltiplas tecnologias
incluindo o começo das
tecnologias computacionais
de banda larga.
5ª geração
(atual)
Identificada por James C. Taylor
como sendo a reunião de tudo o
que a quarta geração oferece mais
a comunicação via computadores
com sistema de respostas
automatizadas, além de acesso via
portal a processos institucionais
Enquanto a quarta geração é
determinada pela
aprendizagem flexível, a
quinta é determinada por
aprendizagem flexível
inteligente.
Fonte: http://portal.webaula.com.br/noticia.aspx?sm=noticias&codnoticia=195 acessado em 30/08/2007.
Vários autores, no entanto, por acreditarem que a educação online traz consigo uma
ruptura com paradigmas comunicacionais anteriores, discordam dessa visão que considera a
educação online como mais uma etapa da EAD.
Para Santos (2005) e Silva (2006b), a educação online não é uma evolução da EAD
feita à base de mídia de massa (impresso, rádio e TV), uma vez que ela emerge como um
fenômeno da cibercultura, portanto em outro paradigma comunicacional.
A educação online é fenômeno da cibercultura, isto é, do conjunto imbricado
de técnicas, práticas, atitudes, modos de pensamento e valores que se
desenvolvem juntamente com o crescimento do ciberespaço [...]. A educação
online é demanda da sociedade da informação, isto é, do novo contexto
socioeconômico-tecnológico engendrado a partir do início da década de 80,
cuja característica geral não está mais na centralidade da produção fabril ou
da mídia de massa, mas na informação digitalizada como nova infraestrutura
básica (SILVA, 2006b, p. 11).
37
Moran afirma que “a educação a distância é um conceito mais amplo que o da
educação online. Um curso por correspondência é a distância e não online(2006, p. 41).
A especificidade da educação online, compreendida como modalidade educacional
potencializada pelas tecnologias digitais (SILVA, 2006), encontra-se no fato de utilizar
tecnologias que permitem novas formas de interação tanto com conteúdos informativos
quanto entre as pessoas. Diferente da EAD, além da informação e da autoaprendizagem,
existem à disposição recursos que possibilitam a interlocução entre seus frequentadores,
interfaces que permitem a interatividade e a aprendizagem colaborativa. Assim, além de
aprender com o material, conforme ocorre na EAD, o participante aprende na dialógica com
outros sujeitos envolvidos através de processos de comunicação síncronos e assíncronos
(fórum de discussão, lista, chats, blogs, entre outros).
Torres (2007) corrobora essa visão quando afirma que a comunicação e a
interatividade determinam o diferencial pedagógico na educação online, favorecendo, assim, a
troca entre pares, a construção coletiva, debates e questionamentos, e permitindo ao aluno
explorar três formas de comunicação: a de um para um, a de um para muitos e a de muitos
para muitos. Apesar de tais possibilidades, ainda aqueles que consideram apenas a entrega
de conteúdos pela internet, desconhecendo assim todas as reais possibilidades de uso
pedagógico das interfaces presentes nos AVAs.
Nessa perspectiva, Azevedo (2007) afirma que o diferencial da educação online é a
possibilidade de aprender a distância, mas junto com outros e interagindo com muitos, e
complementa:
Educação online, portanto, é educação. que a sua especificidade está
precisamente no fato de utilizar tecnologias que permitem novas formas de
interação primeiramente com conteúdos informativos. Esse é um dos
aspectos que nos chama a atenção ao travarmos contato com essas novas
tecnologias. O outro aspecto é que são novas tecnologias também da
comunicação, que permitem novas formas de interação entre pessoas. E essa
é uma descoberta que se faz aos poucos. À medida que se vai entrando em
ambientes online, percebemos que, além da informação que vem até nós, e
que às vezes nos sobrecarrega, dispomos de recursos de comunicação
interpessoal com o uso dessas novas tecnologias (AZEVEDO, 2003, p. 1).
Apesar de possuírem uma potencialidade interativa intrínseca, muitos cursos online
simplesmente se limitam a veicular o material didático eletronicamente sem a
disponibilização efetiva de recursos interativos e sem uma base epistemológica que efetive a
construção do conhecimento. A partir de tal perspectiva, Villardi e Oliveira (2005) alertam
38
que, para além da tecnologia, é necessário que a docência online tenha por base uma matriz
epistemológica que a sustente e uma implementação que aconteça efetivamente de acordo
com a matriz, a fim de que não ocorra subutilização do potencial de interação entre os
participantes do curso.
Vários autores destacam um outro fator determinante da educação online: o
redimensionamento dos conceitos de tempo e espaço (AZEVEDO, 2007; SILVA, 2006a;
TORRES, 2007). Novos espaços e tempos socialmente construídos surgem através da
flexibilização espaciotemporal. Essa característica possibilita ao aluno determinar quando e
onde desenvolverá seu processo de aprendizagem, tornando-se possível acompanhar um curso
regularmente, interagir com o professor, com colegas de classe e com o conteúdo didático,
cada um em seu ritmo pessoal e sem a necessidade de deslocamento, mas reunidos num
espaço específico, que é o virtual.
No entanto, na educação a distância tradicional, pautada na autoinstrução, a
flexibilização espaciotemporal acaba se caracterizando como isolamento do aluno, que
estabelece uma relação solitária com seu material de estudo, o que justifica os altos índices de
evasão dessa modalidade (VILLARDI; OLIVEIRA, 2005).
Diferentemente desse contexto, na educação online torna-se possível o estar junto
virtual” e o estreitamento de laços afetivos, apesar da ausência de espaço físico, pois essa
modalidade apresenta recursos e interfaces interativos, que possibilitam a troca e a
interlocução entre professor e alunos e/ou alunos e alunos, existindo proximidade,
cumplicidade e comprometimento. Através do ato de escrever, as pessoas conseguem
expressar seus sentimentos, sem a barreira da timidez, conforme apontam Garcia et al (2007,
p. 189):
Na educação a distância online, a comunicação é feita, principalmente, via
texto escrito: escrevem-se e leem-se e-mails, mensagens em lista de
discussão, em fóruns, em chats. Conhecemos as pessoas por meio da
internet, afeiçoamo-nos a elas, relacionamo-nos com elas como se a
conhecêssemos muito tempo. Na maior parte das vezes, não chegamos a
encontrá-las presencialmente, mas a afetividade se constrói nas relações
interpessoais que se estabelecem.
Finalmente, pelas suas especificidades, a educação online irá necessitar de professores
capazes de oferecer aos alunos oportunidades de construírem conhecimentos de forma
colaborativa, interagindo com os alunos, proporcionando-lhes oportunidades de edificar seus
39
próprios conhecimentos e sendo mediadores das discussões e de outras atividades. É preciso
que, em sua formação inicial e/ou continuada, eles tenham tido contato com os pressupostos
da educação online. Nesse sentido,
[...] o essencial se encontra em um novo estilo de pedagogia, que favorece ao
mesmo tempo as aprendizagens personalizadas e a aprendizagem coletiva
em rede. Nesse contexto, o professor é incentivado a tornar-se um animador
da inteligência coletiva de seus grupos de alunos em vez de um fornecedor
direto de conhecimentos (LÉVY, 1999, p. 158).
Considerando as palavras de Lévy, é possível concluir que a principal função docente
não pode mais ser uma difusão de conhecimentos, que agora é feita de forma mais eficaz por
outros meios, e a internet abre essa perspectiva. Entretanto, vale ressaltar que é preciso cuidar
para que a tecnologia digital não seja subutilizada ou para que haja de fato interatividade.
2.3 A CRÍTICA À PEDAGOGIA DA TRANSMISSÃO
A educação online vem se apresentando como grande desafio para o professor,
acostumado ao modelo clássico de ensino da sala de aula presencial. Ainda hoje prevalece o
modelo tradicional de educação baseado na transmissão para memorização, ou na distribuição
de pacotes fechados de informações. O professor se sente pouco à vontade no ambiente online
interativo, onde os aprendizes podem ser coautores da comunicação e da aprendizagem, pois
está acostumado ao modelo da transmissão de conhecimentos prontos.
Paulo Freire (2003), um dos maiores educadores brasileiros, criticou intensamente esse
modelo. Ele dizia que a educação autêntica não se faz de A para B ou de A sobre B, mas de A
com B. Sua crítica tornou-se amplamente conhecida através da expressão “educação
bancária”, que pode ser vista como uma educação em que o docente é o dono do saber,
enquanto o educando é um mero “recipiente de informações” que nada sabe. Cabe ao
professor emitir seus saberes aos educandos, enchendo-lhes de um conhecimento que lhes
servirá, basicamente, para memorização de informações que serão reproduzidas no momento
da avaliação.
O papel do professor não é transmitir conhecimento, mas criar as possibilidades para
sua própria produção ou construção. Nesse sentido, Freire diz: “Ensinar não é a simples
transmissão do conhecimento em torno do objeto ou do conteúdo. Transmissão que se faz
40
muito mais através da pura descrição do conceito do objeto a ser mecanicamente memorizado
pelos alunos” (1982, p.30). Ainda mais enfático, ele não deixa dúvida sobre sua crítica:
O professor ainda é um ser superior que ensina a ignorantes. Isso forma uma
consciência bancária. O educando recebe passivamente os conhecimentos,
tornando-se um depósito do educador. Educa-se para arquivar o que se
deposita. [...] A consciência bancária pensa que quanto mais se dá, mais se
sabe” (FREIRE, 2003, p. 98).
Além de Freire, outros teóricos da educação apresentam críticas ao modelo baseado na
transmissão de informação. Entre eles destaca-se Vygotsky, principal representante da
abordagem histórico-cultural, que foca seus estudos na dimensão social do desenvolvimento
humano. Um de seus pressupostos básicos é de que o ser humano se constitui enquanto sujeito
na relação com o outro. O funcionamento psicológico do homem é formado ao longo da
história humana, sendo moldado pela cultura e mediado pela linguagem (VYGOTSKY,
2003).
Nesse sentido, o conceito de zona de desenvolvimento proximal (ZDP), central na
teoria do autor, ressignifica o papel do professor e não deixa dúvidas sobre a dimensão
colaborativa da aprendizagem. A ZDP pode ser definida como a distância entre o nível de
desenvolvimento real, que se costuma determinar através da solução independente de
problemas, e o nível de desenvolvimento potencial, determinado através da solução de
problemas sob a orientação de um adulto ou em colaboração com companheiros mais capazes
(VYGOTSKY, 1998, 2003). Através da ZDP, o papel do professor baseado na pedagogia da
transmissão é questionado. Ele não é mais aquele docente que se coloca como centro do
processo, em que o emissor ensina para que os alunos receptores aprendam. Bem diferente
disso, ele é o agente mediador do processo de aprendizagem e, com suas intervenções ou
provocações, contribui decisivamente para o fortalecimento de funções ainda não
consolidadas, ou para a abertura de zonas de desenvolvimento proximal. Outrossim, o
processo de aprendizagem é mobilizado pela ação colaborativa dos aprendizes.
Tardif também merece destaque pela ênfase que confere às interações no processo de
ensino e aprendizagem. Para esse autor, o campo próprio da pedagogia são as interações
concretas entre os professores e os alunos. O ensino é um trabalho interativo. Nesse sentido,
ele diz:
41
[...] o agir interativo não é orientado para a manipulação dos objetos ou para
o controle dos fenômenos do ambiente circundante, mas por um confronto
com o outro. O confronto com o outro não é rígido; ele pode adaptar-se a
diversos modos e a diversas modulações, de acordo com as finalidades que
os autores almejam alcançar (TARDIF, 2006, p. 166).
Ou seja,
[...] o professor não é um trabalhador que se contenta em aplicar meios e que
se comporta como um agente de uma organização: ele é sujeito do seu
próprio trabalho e ator de sua pedagogia, pois é ele quem a modela, quem
lhe corpo e sentido no contato com os alunos (negociando, improvisando,
adaptando) (TARDIF, 2006,, p. 149).
Ensinar, para Tardif
(2006), é entrar numa sala de aula e colocar-se diante de um grupo
de alunos, esforçando-se para estabelecer relações e desencadear com eles um processo de
autorias e coautorias mediado por uma grande variedade de interações. O trabalho do
professor em sala de aula deve ser considerado como um espaço prático específico de
produção, de transformação e de mobilização de saberes e, portanto, de teorias, de
conhecimentos e de saber-fazer específicos que acionam a participação dos atores envolvidos
no processo.
Se, como diz Lévy (1993, p. 8), “a escola é uma instituição que cinco mil anos se
baseia no falar-ditar do mestre”, não será fácil para o professor superar o modelo de sala de
aula, com o qual aprendeu a raciocinar na transmissão linear, separando emissão e recepção.
Não será fácil superar o agir transmissivo em nome do agir interativo recomendado pelos
teóricos da educação. O docente sente-se inseguro ao ter de abandonar a posição de dono de
um suposto saber e lidar com a posição de coautor junto a seu aluno, e não mais de autor e
guardião exclusivo dos conhecimentos.
Todavia, se esse professor não atendeu aos ensinamentos dos críticos da pedagogia da
transmissão cristalizada na sala de aula presencial, terá pela frente o desafio da sala de aula
online situada no paradigma comunicacional da cibercultura e das TICs digitais. Ele poderá
estabelecer um diálogo entre sua prática docente na educação presencial e os desafios da
educação online para daí extrair motivação para a releitura de Freire, Vygotsky e Tardif.
42
2.4 A INTERATIVIDADE COMO NOVO PARADIGMA COMUNICACIONAL
O novo cenário comunicacional marcado pela cibercultura coloca em questão a lógica
da transmissão de conteúdos e a recepção passiva própria da mídia de massa e dos sistemas de
ensino. As TICs digitais rompem com a mensagem fechada, fortalecem a cultura da
participação, possibilitam configurar espaços de aprendizagem, em que o receptor é
convidado à livre criação compartilhada diante da mensagem, que ganha sentido sob sua
intervenção e em que o conhecimento é construído conjuntamente, porque permitem
interatividade (SILVA, CLARO, 2008).
Nesse sentido não como pensar em educação sem troca, sem cocriação, sem
participação. Na busca do modelo pedagógico específico da educação online, que colabore
com a superação de práticas pautadas na transmissão de informações, a interatividade surge
como aspecto central.
O termo “interatividade” vem sendo utilizado em muitos estudos como sinônimo de
“interação”, mas autores que preferem diferenciar os termos. Para Beloni (2008), por
exemplo, uma grande diferença entre o conceito sociológico de interação, definida pela
autora como a ação recíproca entre dois ou mais atores na qual ocorre intersubjetividade, isto
é, o encontro de sujeitos que pode ser direta ou indireta (mediatizada por algum veículo
técnico de comunicação, por exemplo, carta ou telefone) –, e a interatividade, termo que vem
sendo usado com dois significados diferentes: de um lado, a potencialidade técnica oferecida
por determinado meio (por exemplo, jogos informatizados) e, de outro, a atividade humana,
do usuário, de agir sobre a máquina e receber em troca uma “retroação” da máquina sobre ele.
Primo (2005) contesta o uso da palavra “interatividade” por considerá-lo
indiscriminado e opta por utilizar a expressão “interação”.
[...] alguns modelos e teorias utilizados para o estudo da comunicação de
massa são transpostos para a discussão da dita “interatividade” (conceito este
que este autor prefere evitar, diante de seu uso elástico e impreciso). Diante
das dificuldades que daí emergem, e reconhecendo que o estudo das
interações mediadas por computador demandam um certo olhar que as
teorias da comunicação de massa (“um-todos”) não dão conta, este trabalho
vai buscar justamente na comunicação interpessoal (interações de tipo “um-
um” e “todos-todos”) sua fundamentação (PRIMO, 2005, p. 10 e 11).
Enquanto alguns autores pesquisados sustentam que a interatividade acontece a partir
da relação homem-máquina, outros acreditam que a interatividade não está somente atrelada à
43
relação em ambientes informatizados, percebendo uma perspectiva mais comunicacional, que
pode ou não ser mediada pela máquina. É este último conceito que adoto nesta pesquisa, mais
especificamente a partir dos estudos de Silva (2004, 2005, 2006a, 2006b), que abarca esse
fenômeno de forma mais ampla. A interatividade, portanto, é aqui compreendida como a
possibilidade real de participação/intervenção dos sujeitos no processo de comunicação.
Quanto às críticas ao uso do termo “interatividade”, Silva (2006) reconhece que são
pertinentes, mas busca enfatizar que muito mais a dizer sobre esse conceito, que cada vez
mais ganha centralidade na cibercultura e, particularmente, sobre sua importância em
educação.
O termo, aliás, não é novo. Surgiu na década de 1970, para fundamentar uma crítica à
mídia unidirecional, mas se consagrou somente nos anos 1980, a partir da inserção do
computador com janelas móveis que permitem manipulação e operatividade. Na década
seguinte, com o advento da internet, o conceito ganhou expressão máxima na informática
equipada com a tecnologia do hipertexto.
O hipertexto, a teia de conexões de um texto com outros inúmeros textos, trouxe para
a comunicação a possibilidade de seus usuários conectarem-se a uma rede, permitindo
múltiplas ocorrências e navegações, além de multiplicar as ocasiões de produção de sentido e
de possibilitar enriquecer consideravelmente a leitura (LÉVY, 1993).
A dinâmica do hipertexto rompe com a sequência linear da escrita, trazendo
informações organizadas e indexadas através de links que possibilitam que se salte de um
documento para outro sem que seja necessário seguir uma rota direcionada por alguém,
possibilitando ao usuário fazer leituras em sintonia com necessidades próprias, conforme
aponta Lévy (1993, p. 33):
Um hipertexto é um conjunto de nós ligados por conexões. Os nós podem
ser palavras, páginas, imagens, gráficos ou partes de gráficos, sequências
sonoras, documentos complexos que podem eles mesmos ser hipertextos. Os
itens de informação não são ligados linearmente, com em uma corda com
nós, mas cada um deles, ou a maioria, estende suas conexões em estrela, de
modo reticular. Navegar em um hipertexto significa, portanto, desenhar um
percurso em uma rede que pode ser tão complicada quanto possível. Para
cada nó, por sua vez, conter uma rede inteira.
Nesse sentido, o hipertexto é um marco que liberta o usuário da lógica unívoca e que
democratiza a relação do indivíduo com a informação, passando da condição de espectador
passivo para sujeito operativo, participativo e criativo. A tecnologia do hipertexto é o divisor
44
de águas entre a comunicação massiva e a comunicação interativa, ou seja, é a responsável
pela disposição interativa, que passa a ser o marco distintivo do computador (SILVA, 2006b).
A interatividade, nessa perspectiva, refere-se a um conceito de comunicação, e não de
informática, podendo ser empregada para significar a comunicação entre interlocutores
humanos, entre humanos e máquinas e entre usuário e serviço. No entanto, para que haja
interatividade, é preciso garantir basicamente duas disposições: dialógica, que associa
emissão e recepção como polos antagônicos e complementares na cocriação da comunicação,
e a intervenção do usuário ou receptor no conteúdo da mensagem ou do programa abertos a
manipulações e modificações. Essas disposições refletem uma mudança no esquema clássico
de comunicação e são consideradas essenciais ao entendimento do conceito complexo de
interatividade. Sendo assim, faz-se necessário atentar para o sentido depurado do termo, na
perspectiva de superação da lógica unidirecional, que separa a emissão ativa e recepção
passiva (modelo “um-todos”) e propõe o modelo colaborativo “todos-todos”, representado
pela tríade emissão-recepção-mensagem, melhor explicada no quadro abaixo:
Quadro 2 – Comparação entre as modalidades unidirecional e interativa
A COMUNICAÇÃO
MODALIDADE UNIDIRECIONAL
MODALIDADE INTERATIVA
MENSAGEM: fechada, imutável, linear,
sequencial.
MENSAGEM: modificável, em mutação,
na medida em que responde às
solicitações daquele que a manipula.
EMISSOR: “contador de histórias”,
narrador que atrai o receptor (de maneira
mais ou menos sedutora e/ou por
imposição) para o seu universo mental,
seu imaginário, sua récita.
EMISSOR: “design de software”, constrói
uma rede (não uma rota) e define um
conjunto de territórios a explorar; ele não
oferece um história a ouvir, mas um
conjunto intrincado (labirinto) de
territórios abertos a navegações e
dispostos a interferências, a modificações.
RECEPTOR: assimilador passivo
RECEPTOR: “usuário”, manipula a
mensagem como coautor, cocriador,
verdadeiro conceptor.
Fonte: Silva (2006b, p. 70).
45
Dessa maneira, interatividade deve ser compreendida em sintonia com seus
fundamentos, que trazem em si a perspectiva da comunicação como cocriação, apresentados
por Silva (2006) através dos binômios participação-intervenção, bidirecionalidade-hibridação
e permutabilidade-potencialidade.
O binômio participação-intervenção implica a possibilidade de intervenção do sujeito,
significa interferir na mensagem de modo sensório-corporal e semântico. O segundo binômio,
bidirecionalidade-hibridação, traz a perspectiva de que a comunicação é produção conjunta da
emissão e da recepção, é cocriação, em que os dois polos codificam e decodificam: não
mais emissor e receptor, pois todo emissor é receptor e vice-versa. O terceiro e último
binômio, permutabilidade-potencialidade, implica que a comunicação supõe múltiplas redes
articulatórias de conexões e liberdade de trocas, associações e significações potenciais,
destacando a possibilidade de o usuário buscar informações de modo não sequencial,
construindo suas próprias narrativas e percursos.
É importante perceber que, para haver interatividade, não é imprescindível a presença
das TICs, pois ela está relacionada à disponibilização de um mais comunicacional. Além
disso, é preciso considerar que nem todas as comunicações realizadas por meio das
tecnologias oferecem a perspectiva interativa. informações que são transmitidas ainda
seguindo o modelo linear das mídias de massa, mesmo sendo as TICs potencializadoras de
uma outra forma de comunicação.
Do mesmo modo, na educação online as interfaces presentes nos AVAs trazem
possibilidades interativas para processo educativo, que podem representar a superação entre
um modelo de educação tradicional baseado na distribuição de informações e uma outra
educação que perceba o aluno como sujeito interagente do processo de construção de
conhecimentos. No entanto, ainda há práticas na educação online que concebem o aluno como
sujeito passivo, que deverá absorver as informações e reproduzi-las.
Essa nova lógica comunicativa requer dos professores um rompimento com um
modelo de educação que centraliza a ação comunicativa na figura do professor e mantém o
aluno numa posição de consumidor de informação. O professor que quiser lançar mão da
interatividade atuará não mais como guardião e transmissor de conhecimentos, mas como um
“formulador de problemas, provocador de situações, arquiteto de percursos, enfim, agenciador
da construção do conhecimento na experiência viva da sala de aula” (SILVA, 2004, p. 102).
As possibilidades tecnológicas para o desenvolvimento de uma educação online
interativa já existem; contudo, agora há uma necessidade de preparar os professores para atuar
46
com essas tecnologias, pois, como percebemos, eles não poderão mais ser simplesmente
professores convencionais com a mesma postura de disseminadores de informações. Será
importante que o professor, além dos conhecimentos teóricos e tecnológicos, esteja aberto
para o mais comunicacional, para deixar o aluno expor suas ideias e trilhar seus próprios
caminhos.
O aprendiz, por sua vez, não atuará mais como receptor de conhecimentos a serem
reproduzidos no dia da prova. Ele adentra e opera com os conteúdos de aprendizagem
propostos pelo professor. Neles inscreve sua emoção, sua intuição, seus anseios, seu gosto,
sua imaginação, sua inteligência, na perspectiva da coautoria.
Na busca de promover uma modificação qualitativa da modalidade comunicacional na
ação pedagógica, Silva (2004,
p. 103-105
) sistematizou alguns indicadores de interatividade
em educação presencial e online que interligam engajamentos do professor capazes de
promover a superação da prevalência da pedagogia da transmissão, conforme apontado no
primeiro capítulo. Esses indicadores apresentam-se detalhados em um dos anexos deste
estudo.
Essas cinco linhas, conforme aponta Silva (2004, 2006b), possibilitam a modificação
da tradicional sala de aula seja presencial ou online, uma vez que a principal função do
professor não é mais a difusão de conhecimentos, que é feita de forma eficaz por outros
meios. Na educação online, principalmente, a web abre essa perspectiva, mas é preciso cuidar
para que a tecnologia digital não seja subutilizada e para que haja de fato interatividade.
2.5 OS DESAFIOS DO PROFESSOR NA EDUCAÇÃO ONLINE
O professor vem modificando suas funções ao longo dos tempos, de acordo com o
paradigma da educação vigente em cada época. Cada abordagem educacional reivindica um
perfil distinto de professor.
Na EAD de cunho autoinstrucional, existe uma rígida divisão entre aqueles que
planejam (chamados de professores conteudistas) e os que executam (habitualmente
denominados tutores). Dessa forma, as atribuições do profissional que faz o acompanhamento
dos alunos, o tutor, acabam se limitando ao esclarecimento de dúvidas (operacionais,
organizacionais ou de compreensão da matéria) e execução de conteúdos estáticos que partem
de um polo emissor para uma comunicação de massa unidirecional.
47
Dentro dessa perspectiva, Belloni (2008) apresenta um modelo de racionalização do
trabalho docente na EAD e justifica: “Considerando que de modo geral os sistemas de EAD
lidam com grande número de estudantes, fica clara a necessidade de um processo de trabalho
racionalizado e segmentado” (BELLONI, 2008, p. 81). A autora indica a exigência de um
desdobramento da função docente, transformando o professor indivíduo em professor
coletivo, representado por uma equipe de trabalho formada por profissionais de distintas áreas
de atuação (técnicos de web, programação, design instrucional, especialistas em conteúdo,
roteiristas, pedagogos, etc.). Dessa forma a divisão do trabalho, que separa a atividade
docente entre planejamento e execução, promoveria um processo de ensino mais objetivo e
eficaz.
Santos (2006b) atenta para o risco da disjunção dos papéis do professor online, como
se verifica quando cada uma das funções é exercida de forma isolada em relação às demais, e
apresenta a abordagem de um especialista de uma universidade brasileira que separa
burocraticamente a ação do professor em compartimentos, como podemos ver a seguir:
- Professor autor – elabora conteúdos para materiais didáticos de EAD;
- Professor instrutor ministra aulas complementares ao material didático, síncrona ou
assincronamente, intermediadas por tecnologias (chats, fóruns, videoconferência,
televisão, etc.);
- Professor tutor auxilia os autores e instrutores e, principalmente, os alunos, a serem
bem-sucedidos no processo de ensino-aprendizagem. Não têm permissão para
modificar os conteúdos e linhas pedagógicas propostas pelos autores-coordenadores
do curso.
Tal distinção burocrática, que separa as funções entre os que pensam e os que fazem,
reduz a autoria do professor à elaboração de conteúdos a serem transmitidos aos alunos,
reforçando práticas que não se encontram de acordo com a perspectiva da cibercultura
(SANTOS, 2006b).
Em consonância com o pensamento de Santos, Mill e Viana (2007, p. 2) demonstram
que esse quadro se relaciona com a perpetuação da divisão técnica do trabalho, que separa o
saber do agir:
Em geral, o tutor virtual não possui autonomia no desenvolvimento do seu
trabalho. Suas atividades constituem, geralmente, um processo de mediação
da relação ensino-aprendizagem, pois não é ele o responsável pela
elaboração do material didático. Esse processo de produção-distribuição do
48
conhecimento na docência da EaD está submetido, claro, a todas as
implicações da divisão social e técnica do trabalho, influenciando aspectos
como autonomia do trabalhador, subordinação e relações de poder, produção
e distribuição do conhecimento etc.
Valente e Mattar (2007) questionam essa excessiva divisão do trabalho no modelo
fordista de EAD, que distingue não apenas a figura do autor/conteudista e do tutor, mas
fragmenta a teoria da prática. Assim, sugerem que os professores envolvidos com educação
online não devam apenas produzir seus conteúdos online, mas também utilizar esses
conteúdos adequadamente com seus alunos no sentido de construção de conhecimento.
Afirmam que as instituições, antes de investir em conteúdo, devem investir na formação de
seus aututores neologismo que utilizam para designar o profissional que transcende a
divisão entre o pensar e o agir na educação online.
Como consequência de um fazer pedagógico segmentado, muitos professores
permanecem atrelados a uma prática baseada na concepção “bancária” de educação,
oferecendo ao aluno informações como pacotes fechados, que devem ser apreendidas através
da memorização e reprodução.
Alves e Nova (2003, p. 6), ao buscar compreender tal fato, afirmam que:
Uma grande parte desses cursos é estruturada a partir de uma concepção
tradicional de educação (muitas vezes velada sob uma roupagem mais
avançada), em que o objetivo do processo de aprendizagem é apenas a
reprodução de um conhecimento estabelecido, propiciando poucas
condições efetivas para uma construção do conhecimento mais criativa, a ser
realizada pelos sujeitos dessa prática educativa. Reproduz-se, dessa forma,
um modelo pedagógico saturado, impedindo a exploração dos potenciais
trazidos pelas estruturas da comunicação em rede. Os cursos online tornam-
se, assim, espelhos daquilo que há de pior no ensino presencial de hoje, com
o agravante de estarem sendo apresentados para a população como uma das
grandes inovações educacionais dos últimos tempos.
Nesse sentido, não é possível transpor expedientes próprios da docência presencial
para aquela que é desenvolvida por meio de ambientes virtuais de aprendizagem, uma vez que
cada uma tem uma maneira bastante peculiar de o professor conceber o planejamento, a
organização das informações e a mediação pedagógica (PRADO; ALMEIDA, 2007).
Até aqui discuti o papel de um professor que, ainda que utilize suporte digital, não
pode ser considerado um docente online, pois seu fazer não está de acordo com as
possibilidades comunicacionais próprias da cibercultura. Na verdade, vimos que práticas
que subutilizam o ambiente digital, mas que são próprias da EAD tradicional, pautadas no
49
modelo “um-todos”. Contudo a educação online apresenta especificidades e traz desafios
próprios de ordem educacional e tecnológica na atuação do docente online, que irá lidar com
novos papéis e funções, ainda que apresentem algumas semelhanças em relação aos
expedientes próprios da sala de aula presencial ou, ainda, da educação a distância via suportes
unidirecionais.
Com o advento da educação online, a partir do paradigma da cibercultura, os papéis do
professor se multiplicam e se diferenciam, “exigindo uma grande capacidade de adaptação e
criatividade diante de novas situações, propostas, atividades” (MORAN, 2006, p. 43). Um
primeiro desafio refere-se à própria cena sociotécnica contemporânea, marcada pela
cibercultura e pela interatividade, conforme é apontado por Silva (2005):
Hoje temos a cibercultura. Distanciados dela os professores não se dão conta
da mudança paradigmática em informação e comunicação que se opera em
nosso tempo. Em síntese, eles perdem ou retardam a urgente percepção de
modificações decisivas na informática, na esfera social e no cenário das
comunicações.
Nessa perspectiva, Silva (2006b) afirma que no ambiente online o professor terá de
modificar sua velha postura, inclusive para não subutilizar a interatividade própria do digital
online. No lugar da memorização e da transmissão centradas no seu falar-ditar, o professor
propõe a aprendizagem aos estudantes modelando os domínios do conhecimento como
espaços abertos à navegação, manipulação, colaboração e criação. Ele propõe o conhecimento
em teias (hipertexto) de ligações e de interações, permitindo que os alunos construam seus
próprios mapas e conduzam suas explorações.
Lévy (1999) utiliza duas expressões para falar do professor na cibercultura: arquiteto
cognitivo e engenheiro do conhecimento. Para ele, o educador é aquele profissional
responsável por traçar e sugerir caminhos na construção do saber. O docente, ao superar o
paradigma da transmissão, torna-se “um formulador de problemas, provocador de situações,
arquiteto de percursos, mobilizador da experiência do conhecimento” (SILVA, 2004, p. 107).
O papel do professor é o de criar as possibilidades, a ambiência, o contexto de dialógica, de
colaboração e de, principalmente, interatividade.
Em consonância, Almeida (2008) aponta que a atuação do professor na educação
online pode afetar a intensidade da interatividade entre os alunos; quando os professores
mantêm o foco do diálogo entre si mesmos e os alunos, as interações entre os alunos tendem a
diminuir. Os processos colaborativos e a interlocução se estabelecem entre os alunos quando
50
os professores criam situações para o debate, e deixam fluir o diálogo fazendo intervenções
esporádicas, sintetizando ideias, provocando reflexões e evitando o diálogo com um único
aluno.
Um outro desafio que merece ser apontado é o tecnológico e refere-se ao instrumento
de trabalho do docente online, o computador conectado, que traz em seu bojo o pressuposto
de convergência de mídias em que, em um único artefato tecnológico, concentram-se
diferentes formas de expressar o pensamento e representar o conhecimento pela integração de
linguagens verbais, icônicas, sonoras, visuais, textuais e hipertextuais. Estas proporcionam
novos modos de criar, pensar, comunicar, interagir, aprender e ensinar; da mesma forma,
viabilizam o exercício do diálogo, a polifonia em relação à forma e ao conteúdo, e a
reconstrução de significados (ALMEIDA, 2008).
Esse desafio tecnológico nos guia a outro, de ordem educacional. Apesar de
potencializarem uma educação online interativa e de qualidade, as tecnologias não constituem
a garantia de que o docente trabalhará nesse sentido, conforme é apontado por Almeida
(2008):
As possibilidades proporcionadas à EAD pela TICs tanto podem otimizar
processos centrados em métodos instrucionais que reforçam a rápida e
eficiente transmissão de informações, o controle da participação do aluno
pela quantidade de acessos às atividades e resultados produzidos, a aplicação
de sofisticados processos automatizados de avaliação somativa e feedbacks
padronizados, quanto podem significar o desenvolvimento de atividades com
alto nível de interação e produção de conhecimento.
Portanto,
[...] antes de selecionar as tecnologias de suporte, de se considerar
intenções, objetivos, condições contextuais, incluindo as condições de
aprendizagem dos alunos e as suas possibilidades de acesso às tecnologias,
os conteúdos e as estratégias a desenvolver. A complexidade desse processo
evidencia que não uma tecnologia que solucione todas as situações
educacionais. Os objetivos educacionais e as necessidades contextuais são as
referências indicadoras para se identificar as tecnologias e abordagens
educacionais mais adequadas (ALMEIDA, 2008)
Como consequência da educação online, papéis tradicionais de professores e alunos
sofrem profundas mudanças, posto que o professor, em vez de transmitir meramente os
saberes, precisa aprender a disponibilizar múltiplas experimentações, educando com base no
diálogo, na construção colaborativa do conhecimento, na provocação à autoria criativa do
51
aprendiz. Na verdade, como já visto, essa orientação tem sido dada historicamente por
importantes educadores dedicados à modalidade presencial, como Freire, Vygotsky e Tardif.
Doravante, teremos o paradigma comunicacional da cibercultura corroborando as orientações
pedagógicas desses valorosos educadores.
2.6 SABERES DOCENTES E FORMAÇÃO DO PROFESSOR
As atuais pesquisas sobre formação e profissão docente apontam para uma revisão da
compreensão da prática pedagógica do professor. Essas investigações enfatizam que os
fundamentos do saber ensinar não se reduzem a um sistema cognitivo, mas são, a um
tempo, existenciais, sociais e pragmáticos (TARDIF et al, 1991; TARDIF, 2006).
A partir da década de 90 passou-se a estudar a constituição do trabalho docente
levando-se em conta os diferentes aspectos de sua história, como individual, profissional,
entre outros. Essa virada nas investigações passou a ter o professor como foco central em
estudos e debates, considerando o quanto a vida pessoal acaba por interferir na profissional.
Nessa perspectiva de analisar a formação de professores, a partir da valorização desse
profissional, é que os estudos sobre os saberes docentes ganham impulso, numa busca de se
identificarem os diferentes saberes implícitos na prática docente.
Tardif (2006) chama de “epistemologia da prática profissional” o estudo do conjunto
dos saberes utilizados pelos profissionais em seu espaço de trabalho cotidiano para
desempenhar suas tarefas. Aqui, a noção de saber tem sentido amplo, compreendendo os
conhecimentos, as competências, as habilidades e as atitudes. A finalidade de uma
epistemologia da prática profissional é revelar esses saberes, compreender como são
integrados nas tarefas dos profissionais, e como estes mesmos profissionais os incorporam,
produzem, utilizam, aplicam e transformam, ao longo das diferentes etapas de sua carreira.
Nóvoa (1995) aponta que essa nova abordagem veio em oposição aos estudos
anteriores que acabavam por reduzir a profissão docente a um conjunto de competências e
técnicas, gerando uma crise de identidade dos professores em decorrência de uma separação
entre o eu profissional e o eu pessoal. Nessa perspectiva, Tardif (2006) utiliza a expressão
“saberes docentes”, adotada na presente investigação, em vez de “competências”, largamente
utilizada em pesquisas sobre o papel do docente em ambientes não presenciais, por considerar
que esses saberes carregam a marca do próprio trabalhador.
52
Segundo Borges (2001), o fato de terem sido desenvolvidas fora do Brasil e
repercutirem aqui não inviabiliza essas pesquisas sobre saberes docentes.
O que distingue uma nação de outra é o grau de avanço, implantação,
implementação, avaliação etc. desses discursos e práticas, bem como a forma
como estes se difundem e são incorporados pelas instituições e agentes
sociais. Acrescentando-se a isso, evidentemente, o próprio desenvolvimento
social, político, econômico, cultural etc. de cada país que está na base dos
interesses e desafios sociais. Sob essa ótica, a repercussão não é em si um
aspecto negativo, problemática é a forma de transferibilidade que ela assume
(BORGES, 2001, p. 74).
Para Borges (2001), trata-se de um movimento inevitável que tem orientado estudos
brasileiros na busca de novos caminhos de pesquisa sobre os saberes e a formação docente,
mas com características próprias de nossa realidade. É o caso, por exemplo, de Pimenta
(1999), que desenvolve uma pesquisa a partir de sua prática com alunos de licenciatura e
destaca a importância da mobilização dos saberes da experiência para a construção da
identidade profissional do professor.
Em seus estudos Tardif et al (1991) e Tardif (2006) constatam que o saber do
professor é plural, estratégico e desvalorizado. Plural porque é composto de saberes de
variadas áreas do conhecimento; estratégico pelo impacto junto às gerações jovens, às
construção de novos conhecimentos e à definição de hegemonias no contexto social, entre
outro fatores; e desvalorizado, porque a sociedade não lhe reserva, no pódio da ciência, papel
tão importante quanto o da comunidade científica e dos grupos reconhecidos como produtores
de saber.
Ancorado na ideia de que os saberes são plurais e envolvem uma diversidade de
conhecimentos, Tardif (1991, 2006) identifica quatro fontes de origem para eles, que podem
ser oriundos da formação profissional (o conjunto de saberes transmitidos pelas instituições
de formação de professores), de saberes disciplinares (saberes que correspondem ao diverso
campo do conhecimento e emergem da tradição cultural), curriculares (programas escolares) e
experienciais (do trabalho cotidiano). Essa pluralidade exige do professor capacidade de
dominar, integrar e mobilizar tais saberes enquanto condição para sua prática.
Tardif (2006) também chama nossa atenção para a dimensão temporal dos saberes do
professor, por estes serem adquiridos no contexto de uma história de vida e de uma carreira
profissional. Nesse sentido, os estudos de Josso (2004) sobre história de vida e formação
corroboram a perspectiva de Tardif. Para Josso, o trabalho a partir de relatos de histórias de
53
vida valoriza a reflexividade produzida a partir de vivências singulares e permite ao indivíduo
conhecer seus próprios recursos e fragilidades, além de fornecer novas perspectivas de
trabalho como subsídios para a prática profissional. Para a autora, as histórias de vida tornam-
se relevantes para que “os autores de narrativas consigam atingir uma produção de
conhecimentos que tenham sentido para eles e que eles próprios se inscrevam num projeto de
conhecimento que os institua como sujeitos” (JOSSO, 2004, p. 25).
Essa dimensão temporal é marcada por uma tripla caracterização desses saberes, como
sociais, pragmáticos e existenciais. Inicialmente, Tardif (2006) aponta para uma natureza
social do saber docente, contrapondo-o ao modelo cognitivo no qual o conhecimento é
reduzido, e ressalta que esse saber é produzido no contexto de uma socialização profissional,
decorrendo daí a importância da interação dos professores com seus pares, partilhando
experiências de ensino e construindo um discurso da experiência que contribua com a
formação de outros docentes.
Nessa perspectiva social do saber docente, Tardif e Lessard (2007) apontam que as
situações escolares cotidianas, de onde emergem os saberes do professor, são situações sociais
caracterizadas por interações elementares entre seres humanos. O saber é social porque seus
próprios objetos são sociais, e, ao ensinar, o professor está agindo com outros seres humanos.
A interatividade caracteriza o principal objeto do trabalho do professor, pois
o essencial de sua atividade profissional consiste em entrar numa classe e
deslanchar um programa de interações com os alunos. Isto significa que a
docência se desenrola concretamente dentro das interações
(TARDIF;
LESSARD, 2007, p. 235).
Em seguida, o trabalho surge nas pesquisas de Tardif (2006) como fio condutor dos
saberes do professor, sugerindo que os saberes docentes sejam compreendidos na relação com
o trabalho na escola e na sala de aula. Portanto, o saber está a serviço do trabalho. Nesse
sentido, os saberes estão completamente ligados às funções dos professores, e é através do
cumprimento dessas funções que eles são mobilizados, modelados e construídos. Essa
perspectiva pragmática reforça a hipótese de que a relação dos professores com os saberes
nunca são relações estritamente cognitivas, mas são mediadas pelo trabalho que lhes fornece
princípios para enfrentar e solucionar situações cotidianas.
Por fim, ainda numa perspectiva de dimensão temporal, vale ressaltar a acepção
existencial que os saberes adquirem “no sentido de que um professor ‘não pensa com a
54
cabeça’, mas ‘com a vida’, com o que foi, com o que viveu, com aquilo que acumulou em
termos de experiência de vida, em termos de lastro de certezas” (TARDIF, 2006, p. 103).
Tardif (2006) propõe que a formação para o magistério seja repensada à luz dos
saberes docentes, levando-se em conta as realidades específicas do trabalho cotidiano do
professor. Nesse sentido, deveria haver um equilíbrio entre os conhecimentos produzidos
pelas universidades e os saberes desenvolvidos pelos professores em suas práticas cotidianas,
superando conhecimentos disciplinares. A formação dos professores deveria acontecer
baseada nos conhecimentos específicos da sua profissão, de modo que os docentes fossem
vistos como sujeitos do conhecimento.
Embora as reflexões de Tardif se refiram ao saber do docente que atua na sala de aula
convencional, no espaço-tempo presencial, suas considerações podem ser relacionadas ao
contexto da educação online, desde que compreendidas as especificidades dessa modalidade.
Assim, é possível considerar que o contexto do trabalho em ambientes virtuais de
aprendizagem é mais uma situação específica da ação docente, que incorpora novos aspectos,
mas conserva algumas características essenciais do trabalho desse profissional. Portanto, nos
próximos capítulos discutirei de forma mais aprofundada sobre os saberes docentes que
emergem de situações online de aprendizagem.
55
3 A METOLOGIA E O CONTEXTO DA PESQUISA
A VERDADE
8
A porta da verdade estava aberta,
Mas só deixava passar
Meia pessoa de cada vez.
Assim não era possível atingir toda a verdade,
Porque a meia pessoa que entrava
Só trazia o perfil de meia verdade,
E a sua segunda metade
Voltava igualmente com meios perfis
E os meios perfis não coincidiam verdade...
Arrebentaram a porta.
Derrubaram a porta,
Chegaram ao lugar luminoso
Onde a verdade esplendia seus fogos.
Era dividida em metades
Diferentes uma da outra.
Chegou-se a discutir qual
a metade mais bela.
Nenhuma das duas era totalmente bela
E carecia optar.
Cada um optou conforme
Seu capricho,
sua ilusão,
sua miopia.
Carlos Drummond de Andrade
Neste capítulo apresento os desafios com os quais me deparei ao longo da pesquisa.
Para tanto, o capítulo foi dividido em quatro seções. Na primeira, apresento o campo
escolhido e o recorte da pesquisa. Em seguida, delineio a opção metodológica pela abordagem
histórico-cultural como perspectiva de pesquisa qualitativa, alicerçada na ideia de que é na
constante dialógica e na interatividade entre todos os sujeitos da pesquisa que será possível
compreender os saberes emergentes da docência online. Na terceira seção descrevo os
dispositivos metodológicos utilizados para coleta de dados, a saber, a entrevista e a
observação, assim como os dispositivos empregados para sua análise. Ainda nessa seção,
apresento os principais sujeitos da pesquisa que participaram das entrevistas e cuja prática foi
observada. Por fim, buscando melhor situar o leitor, apresento o locus da pesquisa, o ambiente
Moodle e algumas de suas principais interfaces.
8
Disponível em <http://memoriaviva.com.br/drummond/poema072.htm> Acesso em 14 out. 2007.
56
3.1 O CAMPO DE PESQUISA
3.1.1 A definição do campo de pesquisa
Em março de 2007, enquanto aluna da disciplina Prática de Pesquisa, fui apresentada
pelo professor Marco Silva, meu orientador, ao embrião de um projeto interinstitucional
denominado Formação de Professores para Docência Online
9
. O projeto consistia na reunião
de diversos programas de pós-graduação (PPGs) em educação e comunicação digital em
ambiente Moodle, com vistas ao desenvolvimento de conteúdos de aprendizagem e de
estratégias docentes para cursos via internet dirigidos à formação de professores para
docência online. Cada programa seria responsável pelo desenho didático e docência online de
uma disciplina do curso, e seus membros também atuariam como cursistas nas outras
disciplinas.
Junto à apresentação, veio o convite para ter o projeto como campo de minha
investigação. Confesso que inicialmente relutei em aceitar: talvez por ter definido em meu
pré-projeto de pesquisa que o campo seria o curso de Pedagogia do Consórcio CEDERJ
onde atuo como tutora a distância, talvez pelo receio em relação ao inusitado e a essa
inovadora proposta, ou ainda por sua própria dimensão. Tal fato me remeteu a Morin (1999),
que traz como um dos saberes necessário à educação do futuro o enfrentamento das
incertezas: “Ainda não incorporamos a mensagem de Eurípedes, que é a de estarmos prontos
para o inesperado” (p. 79).
No entanto, dia após dia meu envolvimento com o projeto crescia, afinal, nos
encontros de prática de pesquisa, eu vinha participando de cada parte do processo do projeto
do curso: o convite aos docentes dos PPGs, a elaboração da proposta e seu referencial teórico,
a construção das ementas, a proposta de desenho didático. Acabei sendo seduzida, aceitei o
desafio de ter o projeto interinstitucional como campo e abracei firmemente essa nova
experiência.
Participam dessa proposta doze PPGs de onze universidades públicas e privadas do
Brasil e de Portugal. Na pesquisa, as equipes criam e professoram um curso de especialização
sobre formação de professores para docência online, experimentando a construção do desenho
de conteúdos e de atividades, a docência e a aprendizagem na sala de aula online. Cada
9
O capítulo 4 dedica-se à definição detalhada desse projeto que se tornou o campo da pesquisa.
57
programa, com sua equipe de pesquisadores (no máximo cinco, entre professores e
orientandos), produz um ou dois módulo(s) do curso e em seguida exercita a docência do(s)
mesmo(s) e, ainda, tornam-se discentes dos outros módulos da pesquisa interinstitucional. Ao
término de cada módulo, todos os pesquisadores são convidados participar de um fórum
voltado para a heteroavaliação
10
do curso, quando todos os pesquisadores avaliam os
processos de desenho didático, mediação e discência de cada módulo.
A produção e a execução do curso, tendo todos os integrantes como criadores, como
docentes e como discentes, resultarão na experiência da pesquisa propriamente dita. A
produção de conhecimento efetuada na execução do curso (preparação, docência e
aprendizagem) resultará em relatórios, artigos, dissertações, teses, em um livro coletivo e em
um curso online de especialização lato sensu.
O principal objetivo do projeto é formar docentes para criação de cursos online e
exercício da docência online, discutindo e exercitando a própria docência em ambientes
online de aprendizagem enquanto formação dos integrantes da pesquisa coletiva. Além disso,
busca-se articular a docência e a produção técnica do desenho didático, preparando
professores para utilizar tecnologias digitais online como potencializadoras da docência e da
aprendizagem na educação superior, assim como divulgar experiências, projetos e trabalhos
sobre o uso da modalidade online na formação de docentes e profissionais da educação como
técnicos e gestores e, por fim, construir projetos educacionais para ambientes online de
aprendizagem a partir do desenho didático interativo, da utilização de interfaces de
comunicação
11
, de conteúdos multimídia e de objetos de aprendizagem.
A relevância dessa proposta está no fato de a formação continuada de professores para
a docência online apresentar-se como demanda da cibercultura, da sociedade da informação,
10 “A heteroavaliação é realizada por uma outra pessoa ou por uma equipe. Pode ser executada, por exemplo,
pelo professor, ao avaliar seus alunos, pelo diretor de uma escola, ao avaliar o trabalho docente [...]. É muito útil
para conhecimento de aspectos do processo com os quais os avaliadores e os avaliados estão muito envolvidos,
pois o avaliador lança um olhar externo sobre o objeto da avaliação, podendo assim contribuir com visões
diferentes das do avaliado sobre a função da educação, os padrões de desempenho desejável e os métodos de
avaliação”. Disponível em <http://www.tvebrasil.com.br/SALTO/boletins2003/saeb/tetxt1.htm> Acesso: 17 nov.
2009.
11 A maior parte dos autores utiliza a expressão “ferramentas de comunicação” para designar os dispositivos
virtuais que possibilitam a interatividade entre os participantes do curso, como o chat, fórum, wiki, entre outros.
No entanto, concordando com Silva (2004), opto pela expressão “interfaces de comunicação”, que na
cibercultura ganha sentido de dispositivo de encontro para duas ou mais faces, em atitude comunicacional,
dialógica e polifônica. Para o autor, a ferramenta é o utensílio do trabalhador e do artista empregado nas artes e
nos ofícios, que realiza a extensão do músculo e da habilidade humana na fabricação e na arte, própria da
sociedade industrial, da fabricação, da manufatura, portanto, termo inadequado para exprimir o sentido de
ambiente no ciberespaço.
58
da era digital. O alastramento da presença do computador online é inarredável no cotidiano
das pessoas, constituído por novas práticas comunicacionais (e-mails, listas, weblogs,
jornalismo online, webcams, chats, etc.) e novos empreendimentos que aglutinam grupos de
interesse (cidades digitais, games, software livre, ciberativismo, arte eletrônica, MP3, etc.).
Portanto, formar o educador em sintonia com esse contexto significa prepará-lo para incluir
criticamente os cidadãos no cenário sociotécnico do nosso tempo. Essa formação se faz
proporcionando-lhe a construção de competências e de autonomia para a construção de
projetos pedagógicos que utilizam as tecnologias digitais offline e online como
potencializadoras da docência e da aprendizagem. Desenvolvido na modalidade online, este
curso de especialização traz em sua prática o engajamento do professor cursista capaz de
promover e avaliar a aprendizagem lançando mão de interfaces digitais (fórum, chat, blog e
portfolio) e então formar e educar.
O curso encontra-se organizado em três blocos temáticos, a saber: (1) Fundamentos da
Educação Online, (2) Dispositivos e Interfaces e (3) Prática Pedagógica. Em cada bloco
temático são oferecidos alguns módulos, totalizando treze. Cada módulo ocupa um “tópico”
no ambiente Moodle e possui conteúdos e atividades que perfazem 30 horas de duração,
distribuídas ao longo de um mês. O quadro 3 apresenta a organização de cada bloco:
59
Quadro 3 - Organização do curso Formação de Professores para Docência Online
Blocos Temáticos
Módulos
Cibercultura e educação
Políticas de educação e comunicação no Brasil
Psicologia da aprendizagem
Bloco 1:
FUNDAMENTOS DA
EDUCAÇÃO ONLINE
Educação e comunicação interativas
A internet e suas interfaces
Ambientes online de aprendizagem
Multimídia e educação
Cartografia cognitiva e investigativa
Bloco 2:
DISPOSITIVOS E
INTERFACES
Computador/internet e suas implicações para a
aprendizagem
Desenho didático
Docência e avaliação da aprendizagem em
educação online
Metodologia da pesquisa qualitativa online
Bloco 3:
PRÁTICA PEDAGÓGICA
Estudos de caso na educação online
A origem do projeto tange o primeiro semestre de 2007, ocasião em que os PPGs
foram convidados pelo coordenador geral a participar da proposta, montar sua equipe de
trabalho com seus orientandos e optar pela temática de seus módulos. De agosto de 2007 a
março de 2008 todas as equipes construíram seu desenho didático e em agosto de 2008
tiveram a oportunidade de participar de uma oficina sobre o AVA Moodle, oferecida por uma
das equipes do próprio projeto, a fim de se familiarizarem com o ambiente da pesquisa e
conhecerem as suas principais interfaces de comunicação. Desde abril de 2008, cada equipe
de PPG vem realizando a docência do seu módulo, um a cada mês, enquanto as outras equipes
são discentes. Essa etapa está prevista para finalizar em maio de 2009. Ao término da fase de
docência, as equipes produzirão os relatórios finais e artigos para publicação e, então, cada
PPG poderá dar início ao curso lato sensu pela sua universidade, aplicando o conhecimento
construído ao longo da pesquisa.
60
3.1.2 A delimitação da pesquisa
Diante desse amplo projeto de educação online, optei junto ao grupo de pesquisa por
delimitar a área de abrangência da presente pesquisa no primeiro bloco temático do curso,
denominado “Fundamentos da Educação Online”, oferecido no período de maio a agosto de
2008 e composto por quatro módulos, a saber: Cibercultura e Educação; Políticas de
Educação e Comunicação no Brasil; Psicologia da Aprendizagem; Educação e Comunicação
Interativas.
O quadro 4 apresenta a ementa, o período de cada módulo e a definição da equipe
responsável de cada módulo do bloco 1:
61
Quadro 4 - Organização do bloco temático 1 – Fundamentos da Educação Online
FUNDAMENTOS DA EDUCAÇÃO ONLINE
Módulos Ementas Período Equipe
Cibercultura e
Educação
Características da sociedade
mediada pelas tecnologias digitais
de comunicação e informação.
Desafios da sociedade em rede, da
sociedade da informação. O
fenômeno da cibercultura e suas
implicações nos processos de
aprendizagem na cidade e no
ciberespaço.
Maio/2008
PPGE de
uma
universidade
pública de
Portugal
Políticas de
Educação e
Comunicação no
Brasil
Estudo das atuais políticas e
legislações nas áreas da Educação
(programas do SEED/MEC para
uso do computador, das mídias
digitais e da EAD e sua legislação
atual) e da Comunicação (TV
Digital, acesso à rede, sociedade
da Informação no Brasil).
Junho/2008
PPGE de
uma
universidade
privada do
Brasil.
Psicologia da
Aprendizagem
Teoria sócio-histórica da
aprendizagem e suas implicações
na cibercultura. Uso do
computador e da internet como
instrumentos culturais de
aprendizagem. Pressupostos
teóricos e metodológicos do
sociointeracionismo, da
aprendizagem significativa e da
ecologia cognitiva.
Julho/2008
PPGE de
uma
universidade
pública do
Brasil.
Educação e
Comunicação
Interativas
Teorias e práticas da
interatividade. Pressupostos da
interatividade na sala de aula
online. A autoria do professor na
cocriação da comunicação e do
conhecimento.
Agosto/2008
PPGE de
uma
universidade
privada do
Brasil.
3.2 A METODOLOGIA DA PESQUISA
3.2.1 A escolha da metodologia
À medida que passei a conhecer mais detalhes do projeto interinstitucional, fui
percebendo alguns desafios que teria ao longo da realização da pesquisa. Desempenharia uma
62
tripla atuação: como docente online, como discente e como pesquisadora. A essa
multiplicidade de papéis, somava-se a complexidade da própria pesquisa: diversos docentes
reunidos em um AVA que traz inúmeras possibilidades e caminhos, repletos de práticas
dialógicas em seus fóruns, chats e outras interfaces. Além disso, sabia que não poderia ter
uma prática investigativa incoerente com os pressupostos teóricos que embasam minha
investigação: como pesquisadora da interatividade, conceito que traz em sua concepção os
fundamentos participação-intervenção; bidirecionalidade-hibridação, permutabilidade-
potencialidade (SILVA, 2006a; 2006b), não seria possível uma postura investigativa neutra e
distante, pois, como nos alerta Freitas (2003, p. 26), “a tradição empirista da pesquisa nas
Ciências Humanas tem impedido muitas vezes uma maior aproximação e compreensão das
questões propostas para estudo”. Percebia que, enquanto pesquisadora em ciências humanas,
não poderia me limitar ao ato contemplativo, pois diante de mim estavam seres com voz e era
preciso falar com eles, estabelecer interlocução (FREITAS, 2007b).
Percebo que a pesquisa nas ciências humanas pode ter enfoques diversos orientados a
partir de diferentes referenciais. Cada perspectiva teórica é marcada por determinadas
concepções de homem, de ciência e de verdade, donde se conclui que uma opção
metodológica traduz, antes, uma opção filosófica, uma visão de mundo. Dessa forma, nas
discussões acerca dos pressupostos epistemológicos e metodológicos da minha pesquisa,
surgiram indagações valiosas: Como as opções teóricas se relacionariam com as
metodológicas? Como escolher ou privilegiar uma ou outra abordagem de pesquisa? Haveria
diversidade em meu olhar em cada papel? A multiplicidade de papéis na investigação
oportunizaria outras perspectivas? Percebi que meus próprios saberes estavam sendo
colocados em xeque.
Após algumas leituras e um levantamento sobre alternativas metodológicas, optei pela
pesquisa de cunho qualitativo, por considerá-la a mais adequada à investigação em ciências
humanas e por perceber que essa forma de pesquisa permite observar e analisar questões não
mensuráveis dos processos educacionais e de seus sujeitos, visando ao aprofundamento “no
mundo dos significados das ações e relações humanas, um lado não perceptível e não captável
em equações, médias e estatística” (MINAYO, 1999, p. 22).
Segundo Alves-Mazzotti (2001), a observação de fatos, comportamentos e cenários é
extremamente valorizada pelas pesquisas qualitativas, nas quais o objeto de estudo é abordado
de maneira ampla. É a forma adequada para entender a natureza de um fenômeno.
63
Apesar de saber que minha opção pela pesquisa qualitativa era adequada, algumas
dúvidas epistemológicas e metodológicas, principalmente acerca dos procedimentos a serem
adotados para coleta e análise de dados, ainda permaneciam. Nesse momento tomei
conhecimento de um texto de Freitas (2002), chamado “A abordagem cio-histórica como
orientadora da pesquisa qualitativa”, em que a autora analisa as perspectivas abertas pela
abordagem histórico-cultural para a investigação qualitativa no âmbito das ciências humanas,
apontando para uma forma de pesquisa considerada como uma relação entre os sujeitos,
portanto, dialógica, na qual o pesquisador é parte integrante do processo investigativo.
Através dessa leitura percebi que a perspectiva dialógica da abordagem histórico-cultural
vinha ao encontro de minha investigação sobre o conceito de interatividade na educação
online. A partir de outros estudos, leituras e debates, busquei aprofundar a compreensão
acerca da abordagem histórico-cultural, que passaria a orientar minha pesquisa.
A opção por essa abordagem me ajudou a perceber que meus desafios poderiam ser,
na verdade, aliados da pesquisa, pois, embora haja algumas delimitações e limitações das
atuações de docente online, discente e pesquisadora num mesmo AVA, cabe ponderar que se
trata de atividades muito próximas, que em certa medida se complementam, uma vez que todo
professor é um pesquisador de sua práxis, de seus alunos e de seu ambiente.
3.2.2 A abordagem histórico-cultural
Por se tratar de uma pesquisa voltada para a docência online numa perspectiva
interativa, considerada aqui uma prática que surge com o paradigma da cibercultura
(SANTOS, 2005; 2006a; 2006b), busquei os caminhos da dialógica e da transformação social
que caracterizam a essência no estudo do homem enquanto sujeito histórico e social.
Dessa forma segui a abordagem histórico-cultural (FREITAS, 2002, 2003, 2007a,
2007b), numa perspectiva de investigação qualitativa, que percebe os sujeitos como históricos
e marcados por uma cultura em que são criadores de ideias que produzem e reproduzem a
realidade social, sendo, ao mesmo tempo, produzidos e reproduzidos por ela.
Os indivíduos envolvidos não foram analisados como objetos de pura observação, mas
como sujeitos de estudo dentro de um contexto histórico e social (FREITAS, 2002, 2003),
transformando a pesquisa em um processo dialógico de acordo com a teoria enunciativa da
linguagem de Bakhtin (2004).
64
A perspectiva histórico-cultural fundamenta-se em autores como Vygotsky e Bakhtin,
que criticam os paradigmas hegemônicos de sua época, mais preocupados com a objetividade
das ciências. Essa crítica foi especialmente dirigida ao referencial positivista, que, em sua
convicção de que a realidade é objetiva e apreensível, considera a ciência como um
conhecimento positivo, verdadeiro, obtido sob condições controladas. Dessa forma,
arquitetaram suas teorias em um entrelaçamento de sujeito e objeto, propondo uma síntese
dialética imersa na cultura e na história.
Bakhtin (2000) considera o homem como um ser que se expressa e se comunica, e se
ele é o centro de interesse da pesquisa nas ciências humanas, sua expressão, seu
texto/contexto são fontes significativas da pesquisa. Dessa forma, em seu texto “Por uma
metodologia das ciências humanas”, demonstra a necessidade de uma nova atitude em relação
à pesquisa nessa área, considerando que o homem em sua especificidade humana não pode ser
estudado utilizando os mesmos métodos das ciências exatas (BAKHTIN apud FREITAS,
2002).
Diferentemente da postura monológica do pesquisador nas ciências exatas, em que o
objeto é considerado mudo, necessitando ser contemplado para ser reconhecido, nas pesquisas
em humanas o homem é considerado um ser expressivo e falante, não podendo mais o
pesquisador simplesmente contemplá-lo, uma vez que se encontra diante de um sujeito que
tem voz.
De uma orientação monológica passa-se a uma perspectiva dialógica. Isso
muda tudo em relação à pesquisa, uma vez que investigador e investigado
são dois sujeitos em interação. O homemo pode ser apenas objeto de uma
explicação, produto de uma consciência, de um sujeito, mas deve ser
também compreendido, processo esse que supõe duas consciências, dois
sujeitos, portanto, dialógico (FREITAS, 2002, p. 24).
Assim como Bakhtin, Vygotsky (1998, 2003) também considera que todo
conhecimento é construído na interação entre as pessoas e dessa maneira conclui que a
mediação do pesquisador também provoca alterações de comportamento. Nessa perspectiva, o
pesquisador faz parte da própria situação da pesquisa, a neutralidade é inexistente e suas ações
também terão efeitos na análise. Ressalta-se que o pesquisador, durante o processo de
investigação, como o investigado, também estará em processo de aprendizagem e
transformação e, ademais, passará a ressignificar o campo.
65
A postura do pesquisador no processo é considerada de caráter fundamental, uma vez
que deve instaurar uma relação de confiança e diálogo, de modo que suas interferências
resultem na perspectiva de melhor compreensão dos sujeitos e dos fenômenos, da mesma
forma que as influências sofridas por ele também caracterizem os esforços de sua ação
compreensiva. Vale ressaltar, portanto, que a contextualização do pesquisador também é
relevante, uma vez que ele não é um ser humano genérico, e suas análises interpretativas são
feitas do lugar sócio-histórico no qual se situa e nas relações que estabelece com os sujeitos
com os quais interage (FREITAS, 2002, 2003).
3.3 DISPOSITIVOS METODOLÓGICOS
A partir das características da abordagem histórico-cultural como norteadora da
investigação, a observação e a entrevista são apontadas por Freitas (2002; 2003; 2007a;
2007b) como alguns dispositivos
12
metodológicos coerentes com essa forma de produção de
conhecimento e, portanto, aqui adotados. A seguir situo algumas observações acerca dos
dispositivos de coleta e da análise de dados, além de descrever os sujeitos da pesquisa.
3.3.1 Coleta de dados
A observação
Na perspectiva histórico-cultural, a observação é mais do que participante; caracteriza-
se pela dimensão alteritária, pois, ao participar do evento observado, o pesquisador constitui-
se parte dele, mas ao mesmo tempo mantém uma posição exotópica, que lhe possibilita o
encontro com o outro, colocando-se em seu lugar para perceber o que ele percebe, mas
retornando ao seu próprio lugar (BAKHTIN, 2000).
A observação nessa abordagem se constitui em um encontro de muitas vozes: ao se
observar um evento, depara-se com diferentes discursos verbais, gestuais e expressivos. São
discursos que refletem e retratam a realidade da qual fazem parte, construindo uma verdadeira
tessitura da vida social (FREITAS, 2002; 2003; 2007a).
12
Freitas utiliza a expressão “instrumentos metodológicos” em vez de “dispositivos metodológicos”. No entanto,
aqui concordo com Santos (2006, p. 129), que, inspirada na ideia de Ardoino, entende o dispositivo como “uma
organização de meios materiais e/ou intelectuais, fazendo parte de uma estratégia de conhecimento de um
objeto”.
66
Enfim, a teoria enunciativa da linguagem de Bakhtin permite considerar a
observação numa perspectiva discursiva, dialógica e polifônica
compreendendo que o campo nos confronta com eventos de linguagem
marcados pela interlocução. Assim, a partir do que tenho refletido
atualmente, considero que na perspectiva histórico-cultural a observação não
se esgota em si mesma, o pesquisador não é apenas um observador, mas
alguém que interfere no contexto em que a pesquisa é realizada visando a
transformação dos participantes e também a sua. Nesse sentido a observação
passa a ser um encontro dialógico (FREITAS, 2007a, p. 9)
E foi exatamente esse encontro virtual que procurei descrever em meu texto. A
observação (discursiva, dialógica e polifônica) foi primordial neste estudo, por possibilitar a
compreensão dos saberes docentes online dos sujeitos da pesquisa, ocorrendo em todos os
textos e contextos do curso, tendo como dispositivos o próprio desenho didático, a
interlocução dos chats e fóruns, os materiais inseridos no curso, as atividades de cada módulo
e a utilização de recursos variados (como áudio, vídeos, etc.). Nesse sentido, foi possível
concluir que o meu envolvimento como pesquisadora foi fundamental, pois o conhecimento
acaba sendo construído nesse processo, através de uma atitude interativa e dialógica.
Essa atitude fundamentadora da pesquisa também pode ser observada em
Vygotsky, ao considerar que todo conhecimento é sempre construído na
inter-relação das pessoas. Produzir um conhecimento a partir de uma
pesquisa é, pois, assumir a perspectiva da aprendizagem como processo
social compartilhado e gerador de desenvolvimento
(FREITAS, 2002, p.
5).
A opção por uma observação discursiva, dialógica e polifônica possibilitou que a
minha participação fosse de grande implicação nesse estudo: estive presente nas diversas
fases desde a concepção da proposta participando junto a meu grupo de pesquisa, que
compõe a equipe do módulo em que atuei como docente das diversas reuniões para a
concepção e execução do desenho didático, assim como para a organização das estratégias
didáticas. Vivenciei diversos papéis e pude transitar livremente no ambiente Moodle em que
se deu o curso, pois fui inscrita como professora. Assim, debati com professores e cursistas as
temáticas de estudo, participei dos fóruns, chats e videoconferência, e tive a oportunidade de
assumir o papel de mediadora, percebendo “na pele” a complexidade do trabalho do docente
online.
67
A entrevista
Um outro dispositivo apontado por Freitas (2002; 2003; 2007a; 2007b) é a entrevista,
que, no âmbito da pesquisa qualitativa de cunho histórico-cultural, tem a particularidade de
ser compreendida como uma produção de linguagem que ocorre entre duas ou mais pessoas:
entrevistador e entrevistado(s) numa situação de interação verbal e tem como objetivo a
mútua compreensão. “O ouvinte concorda ou discorda, completa, adapta, repensa e essa sua
atitude está em elaboração constante durante todo o processo de audição e de compreensão
desde o inicio do discurso” (FREITAS, 2007a, p. 10).
Para a autora, a partir dessas considerações, justifica-se chamar a entrevista, que se
realiza a partir dessa concepção, de dialógica, pois ela estabelece uma relação de sentido entre
os enunciados na comunicação verbal. Dessa maneira, a entrevista se constitui como uma
relação entre sujeitos, na qual se pesquisa com os sujeitos as suas experiências sociais e
culturais, compartilhadas com as outras pessoas de seu ambiente, e entrevistador e
entrevistado passam a ser parceiros de uma experiência dialógica.
Na investigação, a entrevista dialógica serviu para o aprofundamento das questões
observadas nas relações interativas entre alunos e alunos, professores e alunos, professores e
professores. Através desse dispositivo, foi possível colocar em questão aspectos da formação
e trajetória docente dos sujeitos, da ação dos professores desenvolvida nos módulos e dos
diversos saberes docentes, e revelar até aspectos pessoais que acabaram por influenciar a ação
do professor durante o curso
13
. Para tal, foi elaborado um pequeno roteiro flexível, que
buscava atender aos objetivos da pesquisa.
No total foram feitas seis
14
entrevistas. Em média cada entrevista teve a duração de 40
minutos e foram gravadas (e algumas filmadas) com a permissão dos depoentes. Quatro
entrevistas aconteceram presencialmente e duas ocorreram através do Skype
15
, com docentes
de outros estados. Apesar de termos um docente de outro país, foi possível que a entrevista
ocorresse pessoalmente, na ocasião de sua visita ao Brasil para participar de alguns
congressos como palestrante. Destaco (e agradeço) a grande disponibilidade dos professores
em contribuir com a pesquisa, apesar de suas agendas sempre tão apertadas.
13
Esse roteiro encontra-se nos anexos desta dissertação.
14
No capítulo 3, há maiores detalhes sobre os sujeitos da pesquisa.
15
Skype é um software que permite comunicação pela internet através de conexões de voz sobre IP.
68
3.3.2 Análise de dados
Segundo Rizzini et al (1999, p. 82), “o processo de codificação dos dados é aquilo que
dará sentido aos dados enquanto resultados de uma pesquisa ou, dizendo de outra maneira, é o
que relaciona os dados da pesquisa com seus objetivos”. Nessa perspectiva, os dados foram
analisados segundo as orientações de Freitas (2002; 2003), no contexto da pesquisa
qualitativa de cunho histórico-cultural, buscando-se a compreensão de seus conteúdos
relacionados aos contextos. Dessa forma, as anotações resultantes da observação foram
entrecruzadas com as entrevistas dialógicas após serem transcritas e escutadas, e analisadas
em seu contexto.
A partir desses procedimentos construíram-se as conclusões, sempre fundamentadas
pelo quadro teórico que embasa a pesquisa, uma vez que “é nesse jogo dialógico que o
pesquisador constrói uma compreensão da realidade investigada transformando-a e sendo por
ela transformado” (FREITAS, 2003).
3.3.3 O perfil dos sujeitos da pesquisa
Freitas (2003) lembra-nos que a própria utilização dos termos “sujeito” ou “objeto”
reflete a posição do pesquisador quanto à sua forma de focalizar e compreender a realizade.
Por se tratar de uma pesquisa qualitativa numa perspectiva histórico-cultural, optei por utilizar
o termo “sujeitos” e não “objetos”, para designar as pessoas investigadas. Tratar a pessoa
investigada como objeto reflete a posição do pesquisador como quem detém o poder de
realizar a interpretação sobre o outro sem lhe permitir espaço para a participação ativa no
processo, enquanto considerá-lo como sujeito implica compreender o indivíduo como
possuidor de voz revelador e coparticipante do processo de pesquisa.
Conceber, portanto, a pesquisa nas ciências humanas a partir da perspectiva
sócio-histórica implica compreendê-la como uma relação entre sujeitos
possibilitada pela linguagem. Para Bakthin (1992), o objeto de estudo das
ciências humanas é o homem ser expressivo e falante
(FREITAS, 2003, p
29).
O grupo estudado é formado pelos seis professores responsáveis pelo trabalho das
equipes que ministraram os módulos delimitados para a presente investigação, que atuaram
como docentes e conteudistas do curso. Esses docentes são oriundos de diferentes formações
69
e campos de conhecimentos: psicologia, sociologia, história, matemática e pedagogia. Todos
possuem mestrado e doutorado na área de educação, além de atuarem como pesquisadores na
mesma área com ênfase nas tecnologias, com diferentes enfoques (informática educativa,
educação online, educação a distância, entre outros). Duas equipes tiveram um único docente
responsável pelo trabalho, enquanto outras duas tiveram dois docentes, totalizando seis
sujeitos.
Vale ressaltar que, além desses, todos os outros membros das equipes dos PPGs que
participaram do curso, seja no papel de colaborador da equipe responsável pela docência, seja
no papel de cursista, também foram sujeitos da presente investigação, uma vez que
pesquisadora e pesquisados se ressignificaram no campo (FREITAS, 2002).
Todos os sujeitos da pesquisa tiveram sua identidade preservada, por isso refiro-me a
eles com uma numeração, que foi estabelecida a partir de critérios que são apenas de meu
conhecimento. Essa numeração foi utilizada nas falas dos docentes e cursistas nos fóruns, nos
chats, nas entrevistas, assim como para referência ao trabalho docente desenvolvido no curso,
conforme especificação: D para os docentes e P para os pesquisadores-cursistas. Pelo mesmo
motivo, não utilizarei os nomes dos módulos; a referência a eles se dará através das letras A,
B, C e D.
Apresento, a seguir, um melhor detalhamento da formação desses professores, assim
como algumas singularidades observadas ao longo da pesquisa. Tais dados foram coletados
através de entrevistas, fórum de apresentação e/ou perfil preenchido no AVA.
D1 tem graduação em história e doutorado em educação na área de tecnologia
educativa. Atua como professor universitário na graduação, mestrado e doutorado em
educação. Seus interesses de investigação incidem nas relações entre a educação, a tecnologia
e a comunicação (comunicação e tecnologia educacional), interessando-se em especial pelos
novos ambientes criados pela integração das TIC na educação em geral, seja nos contextos
formais (escola) seja em contextos não formais. Foi o docente responsável pelo módulo A.
D2 é graduada em matemática e possui mestrado e doutorado em educação e está
finalizando seu pós-doutorado fora do Brasil. Atua como docente em cursos de mestrado e
doutorado em educação na linha de novas tecnologias em educação. Trabalha com pesquisas
sobre tecnologias e formação de educadores, educação a distância e inclusão digital. Foi uma
das docentes responsáveis pelo módulo B, atuando junto com D3.
D3 tem graduação em terapia ocupacional, mestrado e doutorado na área de educação
e TICs e tem se dedicado ao estudo de ambientes virtuais de aprendizagem e, em especial,
70
imersão e mobilidade. Trabalha com projetos educacionais em rede desde os primórdios da
Internet no Brasil, quando a rede ainda não era comercial (1992). Atuou junto a D2 do
módulo B.
D4 possui graduação em pedagogia e psicologia e mestrado e doutorado em educação.
Atua como docente em cursos presenciais de graduação e pós-graduação (lato e stricto sensu)
em uma universidade pública e cerca de sete anos trabalha em educação a distância,
tendo sido coordenadora de curso, tutora e conteudista. Atuou conjuntamente com D5 no
módulo C.
D5 formação inicial em pedagogia, mestrado e doutorado em educação. Atua em
cursos de graduação e pós-graduação lato sensu de uma universidade pública. Já participou de
diversos cursos online, como docente, conteudista e mentora. Foi docente responsável pelo
módulo C, atuando diretamente com D4.
D6 tem formação inicial em sociologia, mestrado e doutorado em educação. Atua
como docente em cursos presenciais de graduação e pós-graduação (lato e stricto sensu) em
uma universidade pública e outra privada. É coordenador de disciplina em um curso de
educação a distância e teve diversas experiências online, como docente, conteudista e
coordenador. Foi docente do módulo D e também coordenador geral do projeto.
3.4 O LOCUS DA PESQUISA: O AVA MOODLE
3.4.1 Caracterização do AVA Moodle
O locus da pesquisa é o Moodle (Modular Object-Oriented Dynamic Learning
Enviroment), um ambiente virtual de aprendizagem – AVA (também conhecido como sistema
de gestão da aprendizagem ou LMS, em inglês, Learning Management System), que foi
desenvolvido pelo educador e cientista computacional australiano Martin Dougiamas.
Constitui-se em um sistema de administração de atividades educacionais, destinado à criação
de comunidades online voltadas para a aprendizagem colaborativa através de módulos.
71
Figura 1– Páginal inicial do curso Formação de Professores para Docência Online no AVA
Moodle
A opção pelo AVA Moodle deve-se ao fato de ele ser é um software livre
16
, gratuito e
que dispõe de diversos recursos para a atuação colaborativa dos professores e cursistas, em
sintonia com uma perspectiva interativa de educação online. Nele o professor prepara suas
aulas, exerce a docência, avalia a aprendizagem, reestrutura seus cursos.
Pulino Filho (2009) apresenta algumas características desse AVA:
- Promove uma pedagogia construcionista social (colaboração,
atividades, reflexão crítica, etc.);
- Adequado para cursos 100% online bem como para complementar um
curso presencial;
- Simples, leve, eficiente, compatível, com interface com navegadores
de baixa tecnologia;
- Fácil de instalar em qualquer plataforma que suporte PHP. Necessita
apenas de um banco de dados e pode compartilhá-lo com outras aplicações;
- Os cursos podem ser compartilhados em uma mesma instalação;
16
Software livre é qualquer programa de computador que pode ser usado, copiado, estudado, modificado e
redistribuído sem nenhuma restrição.
72
- Os cursos podem ser visitados por interessados em conhecer o
ambiente (sem acesso a provas, listas de exercícios e outras informações que
requeiram segurança);
- Os cursos podem ser agrupados por categoria - uma instalação Moodle
suporta milhares de cursos;
- Grande atenção ao aspecto segurança das informações;
- A maior parte das seções (Recursos, Fóruns de Discussão, Diário, etc.)
tem um editor HTML gráfico WYSIWYG (o que você é o que você vai
obter).
Muitas escolas, cursos e universidades têm aderido ao Moodle. Segundo Pulino Filho
(2008), tal fato ocorre em virtude de ser ele um sistema aberto, baseado em uma forte filosofia
educacional, com uma comunidade de usuários crescente, e que contribui para o
desenvolvimento e apoio a novos usuários. O autor ainda aponta algumas vantagens desse
LMS:
a) Ele é gratuito – ao contrário dos sistemas proprietários, o Moodle pode ser instalado
sem nenhum custo;
b) É de fonte aberta (conhecido como software livre) os usuários m acesso ao
código fonte do software, podendo alterar, ampliar, modificar o programa, ou mesmo usar
partes dele para aplicações de interesse pessoal;
c) Foi construído por um educador – os ambientes de gerenciamento de cursos são, em
geral, construídos em torno de ferramentas computacionais. Enquanto os sistemas de
gerenciamento comerciais são voltados para ferramentas, o Moodle é voltado para
aprendizagem, tendo o Construcionismo Social
17
como estrutura pedagógica.
d) O Moodle tem uma comunidade de usuários grande e com grande participação na
manutenção da distribuição, sugerindo sempre modificações, novas habilidades e reportando
eventuais defeitos. A comunidade Moodle tem sido indispensável para o sucesso do sistema.
Para Alves e Brito (2008), o Moodle se destaca de outros AVAs por dispor de um
conjunto de interfaces que podem ser selecionadas pelo professor de acordo com seus
objetivos pedagógicos. Assim como em qualquer outro AVA, o Moodle dispõe de um
conjunto de ferramentas como fórum, chat, tarefa, wiki, glossário, mensagens, lição, pesquisa
de opinião, diário, trabalho com revisão ente outros, mas o Moodle, em particular, permite
que esses mecanismos sejam oferecidos ao aluno de forma flexibilizada, ou seja, “o professor,
além de poder definir a sua disposição na interface, poderá utilizar metáforas que imputem a
17
De acordo com Pulino (2008), o Construcionismo Social baseia-se na ideia de que pessoas aprendem melhor
quando engajadas em um processo social de construção do conhecimento, pelo ato de construir alguma coisa
para outros.
73
estas ferramentas diferentes perspectivas, que apesar de utilizarem a mesma funcionalidade,
se tornem espaços didáticos únicos” (ALVES; BRITO, 2008).
No campo, isso pôde ser comprovado através do uso da interface fórum, que surgiu
com diferentes metáforas, diferentes perspectivas: ora o fórum foi utilizado como espaço de
discussão de determinada temática do curso, ora foi serviu como interface social com o
objetivo de estimular o estabelecimento de vínculos entre os participantes e, ainda, foi
utilizado como ambiente para a heteroavaliação dos cursos, como pode ser visto nas figuras 2,
3 e 4.
Figura 2 – Fórum numa perspectiva temática
74
Figura 3 – Fórum numa perspectiva avaliativa
Figura 4 – Fórum numa perspectiva social
75
Com isso, percebe-se que o professor não precisa ficar dependendo do conhecimento
de um profissional da informática para fazer suas opções de configuração do ambiente.
Conforme Alves e Brito (2008, p. 5) esclarecem:
[...] esta decisão não depende da interferência de qualquer profissional da
área de tecnologia ou design, o próprio professor que diante das
particularidades de seu corpo discente é quem vai decidir que novos espaços
podem ser criados e refletir sobre a possível intervenção destes no processo
ensino-aprendizagem. Nesta perspectiva, concebemos o ambiente virtual
como mais do que um simples espaço de publicação de materiais, permeado
por interações pré-definidas, mas como um local onde o professor espelhe as
necessidades de interação e comunicação que cada contexto educacional lhe
apresente em diferentes momentos e situações.
Como docente online, tive acesso a outros AVAs, como WebAula
18
e a Plataforma
CEDERJ
19
, e também percebo algumas possibilidades adicionais no uso do Moodle. Além
daquelas já apontadas acima, destaco a sua usabilidade e a sua hipertextualidade.
Conforme definição da International Organization for Standardization, a usabilidade é
a medida pela qual um produto pode ser usado por usuários específicos para alcançar
objetivos específicos com efetividade, eficiência e satisfação em um contexto de uso
específico. A efetividade permite que o usuário alcance os objetivos iniciais de interação, e
tanto é avaliada em termos de finalização de uma tarefa quanto em termos de qualidade do
resultado obtido. Eficiência se refere à quantidade de esforço e recursos necessários para se
chegar a um determinado objetivo. Os desvios que o usuário faz durante a interação e a
quantidade de erros cometidos podem servir para avaliar o nível de eficiência do site. A
terceira medida de usabilidade, a satisfação, é a mais difícil de medir e quantificar, pois, está
relacionada com fatores subjetivos. De maneira geral, satisfação se refere ao nível de conforto
que o usuário sente ao utilizar a interface e a maneira de alcançar seus objetivos ao navegar no
site.
De uma maneira mais prática, Marmion (2008) destaca algumas características na
comunicação que são desejáveis para concluir que um sistema possua boa usabilidade:
- O sistema é fácil de aprender a usar;
18
AVA proprietário, utilizado principalmente em meio corporativo, mas também adotado por uma universidade
particular na qual atuei como docente formadora dos professores que atuam nas disciplinas online.
19
Um AVA elaborado pelo Consórcio CEDERJ (Centro de Educação a Distância do Estado do Rio de Janeiro)
para apoio online aos cursos de graduação.
76
- O sistema é fácil de reaprender (Não perda substancial do
conhecimento do sistema após um breve período de inatividade, e é fácil
lembrar as principais características do sistema após um longo período de
inatividade);
- O sistema convida à exploração de suas facilidades;
- O usuário consegue identificar facilmente quais funções do sistema
devem ser utilizadas em quaisquer (ou pelo menos na maioria das)
circunstâncias;
- A interface do sistema é intuitiva, adaptada ao modelo cognitivo do
usuário (“parece familiar”);
- O tempo de resposta do sistema adequa-se à expectativa do usuário;
- O sistema minimiza a probabilidade de erro;
- O sistema minimiza as consequências de um erro, e possibilita reverter
as consequências de uma ação errada;
- O sistema transmite ao usuário sensação de segurança.
Corroborando essa perspectiva referente à usabilidade do AVA Moodle, Custódio
(2009) aponta que em sua pesquisa junto a professores que atuam com o Moodle na
Universidade Metodista de Piracicaba, cerca de 70% aprovam a usabilidade desse ambiente
sob vários aspectos, a saber, aprendizagem, atratividade, eficiência, intuitividade,
operacionalidade e satisfação. Dentro desse padrão, o atributo eficiência foi o que mais obteve
aprovação de seus participantes, 83%, enquanto o atributo aprendizagem obteve a menor
aprovação, cerca de 51%.
A hipertextualidade também merece destaque no AVA Moodle. Para Bonilla (2005), a
hipertextualidade é uma das características básicas da cibercultura, que não comporta as
limitações dos textos lineares e tradicionais. Corroborando Bonilla, Silva (2006b, p.14) afirma
que uma “arquitetura sui generis no computador, uma estrutura múltipla e combinatória
que permite processos contínuos de associações não lineares e um elevado número de
interferências e de modificações de tela”, que é o próprio hipertexto
20
.
Lévy (1998, p. 56) descreve o hipertexto distinto do texto linear, por ser um texto
estruturado em rede.
O hipertexto seria constituído de nós (os elementos de informação,
parágrafos, páginas, imagens, sequências musicais etc.) e de ligações entre
esses nós (referências, notas, indicadores, “botões” que efetuam a passagem
de um dos nós para outro).
20
O termo “hipertexto” foi criado por Theodore Nelson, na década de sessenta, para denominar a forma de
escrita/leitura não linear na informática, pelo sistema “Xanadu”. Até então a ideia de hipertextualidade havia
sido apenas manifestada pelo matemático e físico Vannevar Bush, através do dispositivo “Memex”, que
imaginava um sistema de organização de informações que funcionasse de modo semelhante ao sistema de
raciocínio humano: associativo, não linear, intuitivo, muito imediato (SILVA, 2006).
77
No AVA Moodle é possível transformar todos os textos em hipertextos a serviço da
aprendizagem em rede, utilizando todos e quaisquer recursos disponíveis, sejam eles
utilizados por alunos ou por professores. Um aluno, ao participar de um fórum, por exemplo,
pode inserir um link de uma página web sobre o assunto que está sendo discutido para
aprofundar o debate ou, ainda, um professor, ao criar um livro, pode abrir mão do texto linear
e transformá-lo num hipertexto com conexões dentro ou fora do próprio AVA, criando dessa
maneira uma múltipla e complexa experiência de aprendizagem. Vale ressaltar, no entanto,
que apesar de ser possível criar inúmeros hipertextos, o Moodle organiza-se através de uma
estrutura de tópicos. Esses tópicos, que no ambiente da pesquisa comportavam os módulos,
ainda são organizados linearmente, não havendo outra possibilidade de arquitetura.
Apesar desse potencial hipertextual, é possível que o AVA Moodle seja subutilizado,
sendo voltado para leitura de material linear somente. Como docente online, tive a
oportunidade de presenciar tal fato num curso de especialização, em que todos os textos
inseridos no ambiente estavam em formato pdf. A utilização hipertextual do Moodle, portanto,
dependerá das concepções epistemológicas e metodológicas dos docentes que nele estão
atuando.
Apesar das possibilidades acima apontadas, vale ressaltar que, assim como outros
AVAs, ainda existem alguns pontos a melhorar no Moodle, especificamente, seu aspecto
linear na organização dos módulos, a lentidão da abertura da página, os erros de ligação, que,
por vezes, impedem o acesso à mesma, assim como os bloqueios quando do envio de
trabalhos e na realização de pequenas atividades online.
3.4.2 O funcionamento do AVA Moodle
O Moodle é uma interface simples, seguindo uma linha de portal. As páginas dos
cursos são divididas em três colunas que podem ser modificadas e personalizadas pelo
administrador do sistema (e/ou outros usuários que tenham sido elevados à categoria de
administradores), alterando o aspecto da tela de abertura, inserindo elementos em formato de
caixas como calendário, usuários online, lista de atividades, dentre outros. Essas caixas são
dispostas nas colunas à direita e à esquerda da tela, podendo ser deslocadas de um lado para o
outro pelo professor. Na coluna central há um conjunto de caixas que representam a sequência
das aulas por meio de uma lista de tópicos numerados ou datados semanalmente ou podem ser
78
criadas áreas para agrupar conteúdos ou atividades semelhantes. Essa coluna central é o local
onde o curso será efetivamente realizado.
O Moodle disponibiliza três formatos de curso:
a) Formato semanal são estabelecidos data de início e fim e o número de semanas, e
então é inserido o material referente a cada semana;
b) Formato de tópicos cada assunto a ser discutido representa um tópico, então
decide-se o número de tópicos: estes não terão limite de tempo predefinidos;.
c) Formato social – o tema do curso é articulado em torno de um único fórum,
disposto na página principal.
No ambiente online do projeto Formação de Professores para Docência Online optou-
se pelo formato de tópicos, como mostra a figura 5, criando espaços definidos para cada
módulo, onde foram inseridas as interfaces escolhidas pela equipe responsável pelo conteúdo
e docência.
Figura 5 – O curso em formato de tópicos
Além disso, o AVA Moodle permite que as interfaces sejam agrupadas dentro das
caixas de cada tópico, separando-as por rótulos de texto, como na figura 6, podendo ainda, ser
identificadas, criando uma hierarquia como em um sumário de um livro.
79
Figura 6 – Os rótulos de um tópico
Para começar a utilizar um ambiente Moodle, é necessário ser usuário cadastrado. O
cadastramento pode ser feito pelo usuário ou pelo administrador. Após o cadastramento, é
necessário preencher um perfil com os dados do usuário. Nesse momento, devem ser
escolhidos o login e a senha que permitirão o retorno ao AVA e um e-mail é enviado com
essas informações.
O Moodle disponibiliza várias as categorias de usuários, com acessos diferenciados,
conforme aponta o quadro 5, que se encontram organizadas em ordem crescente, conforme as
possibilidades no acesso. Vale ressaltar que, para inserir ou alterar o desenho didático do
curso, é preciso estar cadastrado, ao menos, na categoria professor.
80
Quadro 5 – Categorias de usuários do Moodle
Visitante
Pode acessar o ambiente e as informações constantes da tela de
abertura do ambiente. Pode visitar disciplinas que permitam o
acesso de visitantes (sem código de inscrição) e ver o conteúdo
delas. Não pode participar de atividades que valham nota.
Usuário
Pode acessar o ambiente e as informações constantes da tela de
abertura do ambiente. Tem os mesmos privilégios de acesso a
disciplinas que os visitantes.
Aluno
Usuário matriculado em um curso. Tem acesso a todas as atividades
e materiais do curso.
Monitor
Tem acesso a um curso e às atividades de um professor: corrigir
trabalhos, verificar notas, etc. Não pode alterar o conteúdo de um
curso.
Professor
Tem acesso aos cursos em que está designado como professor e
pode promover alterações na tela de abertura além de incluir ou
remover atividades e materiais.
Criador de
cursos
Pode criar novos cursos no ambiente.
Administrador
Tem acesso a todas as instâncias da instalação e pode modificá-las.
Fonte: < http://www2.tce.sp.gov.br/ecp/pdf/manual_completo_moodle.pdf > Acesso em 20/08/2008
Os alunos têm acesso a todo o curso, mas sem o modo de edição disponível.
Monitores, professores, criadores de curso e o administrador podem optar pela visualização
como aluno ou, ainda, pelo modo de edição, sendo esse com um número maior ou menor de
restrições conforme o perfil. O curso é sempre criado pelo administrador, e é este que delimita
os perfis dos novos participantes.
81
3.4.3 Interfaces, recursos e atividades do AVA Moodle
Como apontamos anteriormente, a prática pedagógica bancária considera os sujeitos
da comunicação como meros objetos e receptores da informação, sem autoria de comunicação
nem de processos de aprendizagem, pois a transmissão predomina.
Nessa perspectiva, as interfaces digitais de comunicação podem colaborar para a
superação de práticas bancárias, trazendo potencial interativo à educação online através da
integração de várias linguagens como textos, sons e imagens estáticas ou dinâmicas. O AVA
Moodle disponibiliza várias dessas interfaces, sendo elas síncronas como chats ou
assíncronas – como fóruns, blogs e wikis.
Há também diversos outros recursos disponíveis para a realização de cursos e inserção
de conteúdo no ambiente, como o livro, texto simples, texto web e as atividades como tarefa,
questionário, entre outros.
É interessante destacar que cada recurso é representado por um diferente ícone,
facilitando a navegação dos participantes do curso. Abaixo apresentamos uma análise de cada
um dos principais recursos encontrados no ambiente Moodle presentes na pesquisa.
Chat
O chat (ou sala de bate-papo) do Moodle é uma interface simples de comunicação
síncrona, que permite que os participantes mantenham uma conversa em tempo real. Ao
contrário dos fóruns, em que as pessoas não precisam estar simultaneamente online, no chat é
necessário que todos os participantes estejam logados no ambiente no mesmo instante, para
que haja comunicação, se configurando como um espaço virtual onde os sujeitos interagem
num mesmo tempo físico estando em lugares geograficamente dispersos (SANTOS, 2006a, p.
134). Os chats são representados pelo ícone
.
Um ponto interessante a se destacar no chat do ambiente Moodle é que as sessões
encerradas, com as intervenções de todos os participantes, ficam guardadas no banco de
dados, conforme ilustra a figura 7. Também é possível, ao abrir uma sala de chat, configurá-la
de diversas maneiras: os bate-papos podem ser criados para toda a turma, para grupos
separados e para grupos que podem ver o material de outros grupos. Assim como ocorre na
interface fórum, no Moodle os participantes do chat são identificados através de foto,
82
aumentando ainda mais o sentimento de pertencimento em relação ao grupo e possibilitando,
além da aprendizagem, o “estar junto virtualmente”:
Interfaces como os chats permitem que as distâncias geográficas, simbólicas
e existenciais possam ser (re)significadas, permitindo a troca de saberes,
desejos, dúvidas a qualquer espaço/tempo, não possíveis em práticas
educacionais mediatizadas pelos suportes de comunicação de massa
(SANTOS, 2006b, p. 229).
Figura 7 – O histórico do chat no AVA Moodle
Fórum
O fórum representa a principal interface de comunicação em um curso no Moodle e,
como colocado acima, pode ser utilizado com diferentes perspectivas. Pode-se pensar no
fórum como uma caixa de correio online, na qual professor e alunos podem postar mensagens
e ao mesmo tempo observar discussões entre um grupo de participantes. Quando o curso é
elaborado em formato social, o fórum torna-se o centro do processo (PULINO FILHO, 2008).
O fórum é representado pelo ícone
.
83
Santos (2006a, 2006b) define os fóruns como interfaces de comunicação assíncrona,
que permitem o registro e a narrativa de sentido entre os sujeitos envolvidos, possibilitando
diálogos online em que emissão e recepção se imbricam e se confundem, permitindo que a
mensagem circulada seja comentada por todos os sujeitos do processo de comunicação. Essa
forma assíncrona de comunicação nos fóruns permite que cada participante tenha um tempo
pessoal para elaborar sua participação em uma discussão.
Nos fóruns do AVA Moodle existe a possibilidade de as mensagens postadas serem
enviadas para todos os participantes através de e-mail, facilitando a comunicação e a
interatividade dos participantes com as discussões do curso. Cabe à equipe de trabalho decidir
se os alunos serão ou não assinantes. Além disso, conforme é demonstrado na figura 8, os
autores das mensagens são identificados por meio da sua foto, que foi previamente inserida
em seu perfil, o que para Alves e Brito (2008) gera um maior sentimento de vínculo entre os
alunos, já que personalizam a mensagem, diminuindo a sensação de estar conversando com a
máquina.
Figura 8 – O fórum no AVA Moodle
84
Wiki
Wikis são ambientes digitais de autoria textual coletiva, que permitem a edição
colaborativa dos documentos de maneira simples (VALENTE; MATTAR, 2007).
Os wikis estão disponíveis na internet como Wikispace e a Mídia Wiki ou nos
AVAs, assim como ocorre no Moodle. A Wikipedia, uma enciclopédia escrita a muitas mãos
que se tornou referência de consulta em sites de busca, é o maior exemplo de wiki que temos
hoje, alcançando hoje cerca de 456.000 verbetes.
Rosado (2008, p. 4) aponta a interface wiki como sendo uma disposição
comunicacional todos-todos, que colabora na superação do modelo transmissivo.
O modelo wiki de autoria coletiva permitiu a uma massa de pessoas se
tornarem autores (com ou sem originalidade), escreverem suas contribuições
nessa base de dados e deixarem de ser meramente expectadores passivos ou
receptores de conteúdos em mão única, saindo pouco a pouco do modelo da
transmissão de informação característico da mídia de massa do século XX.
Através do wiki uma turma inteira, por exemplo, pode editar um documento de
maneira coletiva, criando um novo produto. Por outro lado, cada aluno pode ter seu próprio
wiki e trabalhar nele o texto com a colaboração de seus colegas.
Rosado (2002, p. 22) faz uma breve análise do wiki no AVA Moodle, apontando
limites e possibilidades:
A maior falha deste modelo wiki é a ausência de espaço para negociação e
discussão da produção textual, não existe uma aba de “Discussão”. Porém tal
ausência poderá ser suprimida através de outros recursos de comunicação
disponíveis no Moodle, como fórum, chat síncrono, mensagens particulares
entre usuários. O Moodle permite a instalação de dezenas de módulos
adicionais que podem suprir de certa forma tal ausência.
Além disso, é importante destacar que o wiki do Moodle traz um diferencial, que é a
variedade de permissão para edição dos textos: com grupos separados (cada grupo tem seu
wiki e outros não podem visualizar), com grupos visíveis (cada grupo tem seu wiki e outros
podem visualizar) ou sem grupos (existe apenas um único wiki para toda a turma). O wiki é
representado pelo ícone
.
85
Figura 9 – O wiki no AVA Moodle
Glossário
Gutierrez e Prieto (1994) afirmam que, para se conseguir uma interlocução adequada
entre autor e cursista, é preciso gerar uma comunidade de significados; um mesmo conceito
pode estabelecer sentidos e significados distintos, a partir de seu contexto socio-histórico e
cultural. Para a compreensão pedagógica de um material, importa muito partir de um acordo
mínimo sobre o significado dos conceitos básicos utilizados. Na visão dos autores, trata-se,
em definitivo, da apropriação de um termo por meio de seus alcances significativos, que
podem variar de um contexto a outro. Eles sugerem que, para facilitar a ação pedagógica,
cada curso deve incluir um glossário mínimo, uma síntese conceitual do conteúdo.
Nessa perspectiva, o glossário surge como uma importante interface que permite a
visualização de termos e conceitos relativos ao conteúdo do curso. No Moodle, a
possibilidade se fazer links automáticos com termos do glossário para qualquer módulo do
ambiente, possibilitando uma maior hipertextualidade.
86
O Moodle possibilita que os glossários sejam utilizados como recurso de construção
coletiva, onde todos os participantes têm permissão para incluir itens e comentá-los, criando e
mantendo uma lista de definições como em um dicionário. Uma outra possibilidade é utilizar
o glossário como espaço para disponibilizar produções individuais, que podem ser vistas e
comentadas pelos outros participantes. Um exemplo que vem sendo utilizado em alguns
cursos é a apropriação dessa interface para criação de Midiatecas.
No glossário do ambiente Moodle é possível visualizar os significados por ordem
alfabética, categoria, data de inserção e por autor. É representado pelo ícone
.
Figura 10 – O glossário no AVA Moodle
Blog
Blogs são interfaces que permitem criar, publicar e atualizar mensagens em tempo
real, mesmo que seus autores não possuam vasto conhecimento em informática. vários
serviços que possibilitam a produção e publicação de um blog na Internet, como o Blogger,
Wordpress, Bloglines, entre outros.
87
No ambiente Moodle, o blog é uma página que, vinculada ao perfil de cada
participante, na qual os posts (textos, imagens) são organizados cronologicamente em ordem
inversa.
Santos (2006a, 2006b) aponta diversas possibilidades de apropriação dessa interface:
diário pessoal, diário de campo (de pesquisa), diário de prática docente, entre outros.
Muitos são os sentidos encontrados nos blogs. Seja por necessidade de expor
o espírito narcísico, nômade ou simplesmente comunicacional, qualquer
sujeito poderá ser emissor e produtor de sentidos. O que importa é a
possibilidade técnica de virtualizar e atualizar polifonias
(SANTOS,
2006b, p. 231).
A utilização do blog é importante para construção coletiva do conhecimento, por
possibilitar que seus autores expressem suas opiniões de forma simples e que posteriormente
seja dada continuidade na elaboração do conteúdo.
Figura 11 – O blog no AVA Moodle
88
Livro
O livro é um recurso para a inserção de conteúdos no ambiente Moodle. Trata-se um
material de estudos com várias páginas, que pode ser dividido em capítulos, conforme pode
ser visto na figura 12. Também possui barra de formatação, sendo possível incluir links,
imagens, entre outros. É representado pelo ícone
.
Figura 12 – O livro no AVA Moodle
Texto simples e texto web
Por ser um ambiente baseado na web, o Moodle possui características de um editor
HTML, no qual se pode escrever um texto simples ou algo mais sofisticado com links para
imagens, arquivos, sites. O AVA Moodle oferece vários formatos: automático, html, text e
markdown.
89
A diferença entre o texto simples e o texto web é que, no segundo, tanto o sumário
quanto o conteúdo terão a régua de formatação, para realizá-la no próprio editor do ambiente.
Ambos são representados pelo ícone
.
Figura 13 – O texto web no AVA Moodle
Tarefa
Esse tipo de tarefa requer do aluno o envio de um arquivo (exemplo: arquivo de texto,
arquivo zipado, planilha, etc.). A partir do arquivo, o professor avalia e escreve um feedback,
atribuindo nota para o aluno. Quando o feedback é gravado, o aluno recebe uma mensagem
para que possa ver sua avaliação da tarefa no ambiente.
Ao cadastrar uma tarefa, o professor pode configurar uma data máxima de envio. A
data de envio e o eventual atraso podem ser vistos facilmente pelo professor no momento de
dar o feedback. O professor pode ver as tarefas enviadas pelos seus alunos acessando a tarefa
e clicando no link na lateral superior direita ("Ver tarefas enviadas"). É representada pelo
ícone
.
90
A atividade tarefa é classificada dentro do Moodle, por quatro tipos:
a) Envio de arquivo único permite que cada cursista envie um único arquivo, de
qualquer tipo. Pode ser um arquivo de texto, uma imagem, áudio, entre outros.
b) Modalidade avançada de carregamento de arquivos permite que cada estudante
envie mais de um arquivo, de qualquer tipo (arquivo texto, imagem, etc.).
c) Atividade offline esta atividade pode ser realizada em algum lugar da rede ou
mesmo presencial; os cursistas podem ver a descrição da tarefa, mas não podem enviar
arquivos nem outra coisa; o processo de avaliação funciona normalmente e os estudantes
receberão o aviso de suas notas.
d) Texto onlinerequer que os usuários editem um texto utilizando recursos habituais
de edição. O professor poderá avaliá-las na rede e mesmo incluir comentários ou mudanças.
Figura 14 –A tarefa no AVA Moodle
91
Diário
O diário é uma interface que permite que o aluno faça suas anotações, relatando
experiências, reflexões, progressivamente, podendo contar com um retorno do professor. É
uma atividade que necessita ser feita constantemente, com intervalos de tempos de acordo
com a necessidade da turma e dos professores (dia, semana, quinzena).
O diário permite ao professor estabelecer uma troca com os estudantes em suas
reflexões. Para tanto, basta clicar no link “Ver todas as anotações do diário”, que o professor
irá visualizar em uma única página a construção de todos. É representado pelo ícone
.
Vale ressaltar que cada estudante tem um diário, e o conteúdo apenas poderá ser vsito
por ele e pelo professor.
Figura 15 – O diário no AVA Moodle
92
Pesquisa de avaliação
Permite ao professor criar um questionário de avaliação do curso. O objetivo é
desenvolver uma avaliação dos percursos de aprendizagem online. Com base nos resultados
destes questionários, podem-se identificar os fenômenos sociais e as tendências individuais
que caracterizam os processos de aprendizagem ao longo do curso, com o objetivo de avaliar
a adequação das práticas adotadas e otimizar esses processos.
O Moodle oferece três tipos de pesquisa de avaliação
a) Pesquisa ATTLS – é utilizada para avaliar o aprendizado online e offline dos
estudantes; são vinte questões referentes à aprendizagem e reflexões críticas com relação à
postura e à atitude do estudante;
b) Pesquisa incidentes críticos é composta de cinco perguntas que são respondidas
por extenso;
c) Pesquisa COLLES é dividida em três grupos, cada um referente a um tipo de
avaliação relacionada a experiência efetiva, expectativas e experiência efetiva ou
expectativas.
Figura 16 – A pesquisa de avaliação no AVA Moodle
93
Outros recursos
Questionários
Os questionários podem ser personalizados pelo professor, criando questões de
múltipla escolha, associação, resposta breve, verdadeiro ou falso, dentre outras. Essas
questões vão formar um banco de perguntas que o docente podeutilizar para fazer parte de
quantos questionários ele desejar e ainda poder compartilhar este conteúdo com toda a
comunidade de professores do ambiente. Ao criar as questões, o professor irá identificar as
respostas a elas associadas, falsas e verdadeiras, indicando ou não um feedback para o aluno
no caso de ele acertar ou errar a questão. Assim, poderá dizer ao aluno mais do que
simplesmente “você errou a questão”, mas dizer a ele que caminhos seguir para que possa
responder corretamente, indicando, por exemplo, referências bibliográficas relacionadas.
Diálogo
O diálogo permite ao professor interagir separadamente com um grupo ou com todos
os participantes do curso. Funciona semelhante ao chat, porém não existe a obrigatoriedade de
ser acessado em determinado horário para a conversação. Ocorre de forma assíncrona.
Escolha
Essa atividade tem a funcionalidade de uma enquete. O professor pode elaborar uma
pergunta com diversas opções de respostas.
Lição
A lição consiste de certo número de páginas. Cada página normalmente termina com
uma questão e alternativa de resposta. Dependendo da resposta escolhida pelo estudante ele
prossegue para a lição seguinte ou pode retornar para a mesma página.
94
Também é possível inserir recursos diversos como links (representados pelo ícone ),
áudios ( ) ou vídeos ( ). Esses recursos são úteis para o aproveitamento de materiais
encontrados na internet ou mesmo para apontar um arquivo pronto que o professor pode
enviar para o ambiente Moodle
Estes são apenas alguns recursos disponíveis no Moodle, em que busquei destacar
aqueles que foram utilizados no projeto. Além deles, outros disponíveis na comunidade
Moodle podem ser utilizados pelo professor. Vale ressaltar que, graças ao trabalho
colaborativo, alternativas vêm sendo desenvolvidas em todo o mundo, algumas delas estão
disponíveis no site da comunidade (www.moodle.org), outras estão em fase experimental e,
ainda, qualquer pessoa pode desenvolver novas interfaces, inseri-las no seu ambiente Moodle
e compartilhar com os demais.
95
4 SABERES DO DOCENTE ONLINE: A VIA DA INTERATIVIDADE
Não é no silêncio que os homens se fazem,
mas na palavra, no trabalho, na ação-reflexão.
Paulo Freire
As discussões acerca dos saberes docentes e de sua natureza vêm desafiando os
pesquisadores. Vários são os estudos desenvolvidos no sentido de compreender quais são
esses saberes e como se estabelecem na prática pedagógica do docente merecendo destaque
as contribuições de Tardif. Apesar de desenvolvidos exclusivamente em contextos escolares
presenciais, tais contribuições trazem elementos importantes quando temos pela frente o
desafio de atuar na esfera da educação online, que tem como locus educativo os ambientes
virtuais de aprendizagem.
Nesse cenário emergem algumas importantes questões: Como são adquiridos os
saberes do docente que atua na educação online? Qual a natureza desses saberes? Como esses
saberes são incorporados à prática pedagógica?
Assim, apresento nesse capítulo os dados organizados e interpretados com o objetivo
de analisar a expressão de saberes na docência online na pesquisa interinstitucional Formação
de Professores para Docência Online, buscando caminhos que levem a respostas satisfatórias
para algumas das questões levantadas na introdução deste trabalho. Para tal, articulei as
discussões dos autores contemplados no quadro teórico com os depoimentos dos docentes
coletados nas entrevistas e suas práticas pedagógicas observadas no campo da pesquisa,
conforme metodologia detalhada no capítulo 3.
Em um primeiro momento procurei definir a forma pela qual se edificam os saberes
docentes, percebendo sua pluralidade. Em seguida analisei a relação existente entre esses
saberes e a teoria da interatividade proposta por Silva (2004, 2006a, 2006b). Por fim,
apresento os saberes docentes que emergiram da pesquisa e análise, organizados em
categorias e subcategorias, assim como sua expressão em ambientes virtuais de aprendizagem.
A figura 17 representa as categorias e subcategorias da pesquisa no formato de mapa
conceitual. Ressalto que as reflexões apresentadas neste capítulo não se esgotam, podendo
subsidiar outras, conforme seus espaços e tempos.
96
Figura 17 – Mapa Conceitual dos Saberes Docentes na Educação Online
97
4.1 A EDIFICAÇÃO DOS SABERES DOCENTES
4.1.1 As dimensões temporal e social dos saberes docentes
Na busca por respostas para as indagações sobre a gênese dos saberes do docente que
atua em ambientes virtuais, pude perceber algumas variações através das vozes dos sujeitos
dessa pesquisa. Ao serem questionados sobre sua formação profissional, os docentes que
participaram da pesquisa apontaram diversas instâncias, como sua formação, sua história de
vida, seu fazer pedagógico, seu meio social, entre outras, conforme é possível verificar a
seguir.
Mas já em 1999, numa disciplina que eu e minha colega [...] demos, bem,
nem a Universidade tinha plataformas, fizemos uma experiência de usar um
site, a partir de 1999 conseguimos um site de apoio exatamente às situações
presenciais. (D1)
[...] fiz estágio numa empresa maravilhosa. [...] e eu aprendi muita coisa e
colocava em prática tudo que eu aprendi no Ensino Médio. (D5)
Então eu fui, é, aprendi, com ajuda de pessoas da própria UVB [...] a fazer
um web roteiro para educação online. (D6)
Em seguida, eu iniciei o mestrado na área de educação, psicologia
educacional, e fui, né?, aprender, estudar um pouco mais sobre
aprendizagem, né? Principalmente na época, isso faz bastante tempo,
era, a gente estudava muito Piaget, muito, muito, muito Piaget, é, Wallon,
Vygostky. (D2)
[...] um desafio de desconhecimento da própria, das próprias ferramentas,
porque a minha geração é uma geração intermediária, né?, quer dizer, entre a
que o conhecia e não usava TIC e uma geração mais jovem que a minha
que domina tudo, né?, que usa desde a infância. (D4)
Nesse sentido, a “epistemologia da prática profissional” de Tardif (2006) ajuda a
analisar a gênese desses saberes, uma vez que, segundo o autor, pensar sobre a natureza do
saber docente implica, inicialmente, a compreensão de sua dimensão temporal, que traz em si
aspectos existenciais (história de vida, experiências pessoais), pragmáticos (carreira
profissional) e sociais, conforme analisado a seguir.
Ao longo das entrevistas, quando convidados para contar sobre sua formação, os
docentes não a dissociaram de sua história de vida, num sentido de “projetos de
conhecimento” (JOSSO, 2004), conforme tratado na revisão de literatura. O depoimento de
98
D5 aponta a importância de sua experiência escolar e de sua própria vida pessoal para a
constituição dos seus saberes como docente online.
Tudo isso começou com a minha relação com a tecnologia, com a
informática. Eu uso a informática desde os 15 anos, né?, meu pai comprou
um computador para mim quando eu tinha 15 anos, né?, e depois eu fiz
cursos de informática, estes cursos que no final dos 80 apareciam no Brasil
afora, na televisão, tinha artista do Globo fazendo propaganda, e meu pai me
colocou nesses cursos de informática, até porque no início dos anos 90 as
famílias acreditavam que se os filhos estudassem informática eles iam
ganhar dinheiro, iam ter um lugar ao sol, né? Coincidentemente com essa
formação de microinformática, que hoje essa palavra nem se usa mais,
porque como o computador ficou micro, ele virou computador puro e
simplesmente, mas no início dos anos 90, a gente tinha os computadores que
eram aquelas máquinas de médio e grande porte e os computadores que
começavam a invadir, né?, os espaços sociais, é, eram chamados de
microcomputadores, então a sociedade, ela convivia com estas duas
dimensões. [...]
As experiências formadoras de saberes docentes se desenvolvem num contexto de
história de vida, uma vez que o saber herdado de experiências pessoais e escolares anteriores
à sua prática docente é forte e persiste através do tempo e també se aplicam diretamente à
carreira docente, aqui compreendida como um processo temporal marcado pela construção do
saber profissional.
Nessa perspectiva temporal, podemos concluir que esses saberes docentes são
existenciais, uma vez que um professor é uma pessoa comprometida com e por sua própria
história pessoal, familiar, escolar e social –, “ele pensa a partir de sua história de vida, não
somente intelectual, no sentido rigoroso do termo, mas também emocional, afetiva, pessoal e
interpessoal” (TARDIF, 2006, p. 103). Isso pôde ser observado no módulo A, na ocasião em
que seu professor-coordenador teve muitos problemas de ordem familiar, comprometendo a
mobilização dos saberes (voltaremos a essa questão no item 4.3) ao longo da docência.
Minha participação no módulo, no desenho do módulo... Eu nesse período
estava a passar num período pessoal muito complicado, mas eu diria que fiz
o possível, podia ser melhor, podia ser mais rico, mas eu fiz o possível.
Inclusive penso que aquele módulo foi possível com a ajuda do D6, que
foi numa fase pessoal... As pessoas têm a sua vida pessoal e, infelizmente, a
vida não é fácil. A vida tem múltiplas facetas, é, cada pessoa tem seus
aspectos pessoais, sociais, têm os seus amigos, os seus familiares e tudo que
os servem, e as pessoas que nos são queridas afetam a nós
. (D1)
99
A dimensão temporal dos saberes não se limita à história pessoal ou escolar desses
professores, ela também remete aos processos nos quais os saberes são adquiridos no âmbito
de uma carreira no ensino. O trecho abaixo, retirado da entrevista de D3, aponta a edificação
dos saberes adquiridos no âmbito de uma carreira docente:
Bom, eu me graduei então, em terapia ocupacional, faz bastante tempo,
não me lembro muito, mas faz quase trinta anos. E trabalhei então por dez
anos nessa área. É... num centro da Unicamp, a Universidade de Campinas,
[...], quando eu me interessei pelo uso de computadores na educação. Então,
naquela época, eu estava mais, é... Como eu atuava junto a pessoas
deficientes visuais e auditivas, eu participei de um projeto, de divulgação da
linguagem logo dirigida a essa população. Em seguida, eu iniciei o mestrado
na área de educação, psicologia educacional, e fui, né?, aprender, estudar um
pouco mais sobre aprendizagem, né? Principalmente na época, isso faz
bastante tempo, era, a gente estudava muito Piaget, muito, muito, muito
Piaget, é, Wallon, Vygostky, mais as escolas... mais o pensamento russo e
também um pouco mais de Piaget. Na verdade essas coisas, elas vão
mudando um pouco com o tempo. É... depois disso eu saí da Unicamp e fui
trabalhar numa empresa. Trabalhei na empresa IBM. Eu trabalhava na
implantação de projetos de utilização de tecnologia em escolas e
universidades. Um projeto que na época chamava Projeto Horizonte” e
consistia na interação e formação de professor, formação continuada dos
professores e na gestão e coordenação de projetos educacionais nas escolas,
principalmente usando linguagem logo e software de autoria. Foi bem no
começo do uso dos computadores pessoais no Brasil, isso foi em 92. Depois
disso, eu trabalhei uns 10 anos nesta área, foi quando eu comecei a trabalhar
com EAD, participei da construção de sistemas de gestão da aprendizagem
no INEP.
Essa carreira é marcada por fases de continuidade e outras de ruptura. Nesse sentido,
merecem destaque as falas de D3 sobre a fase de “continuidade” – caracterizada aqui pelo fato
de trabalhar sempre com tecnologia e sobre a de “rupturas”, que pode ser aqui
exemplificada pela mudança de empresas ao longo de sua carreira.
Na busca da compreensão da construção do saber docente, torna-se fundamental
analisar uma outra dimensão, a social, no sentido de superação de uma visão mentalista que
insiste em reduzir o saber docente a processos mentais, cujo suporte é a atividade cognitiva
dos indivíduos (TARDIF, 2006). Nesse sentido, Tardif propõe uma abordagem social à
edificação do saber docente, compreendendo que esse saber é partilhado por um grupo de
agentes (os professores) que possuem uma formação comum, trabalham numa mesma
instituição e estão sujeitos a uma mesma estrutura de trabalho. Além disso, é social por
repousar sobre um sistema que lhe legitimidade e orienta sua utilização, a exemplo da
universidade, portanto, não conhecimento sem reconhecimento social. O autor também
100
destaca o próprio objeto do saber, que são as práticas sociais, uma vez que o saber se
manifesta através de relações complexas entre o professor e seus alunos. A dimensão social
do saber docente também considera as mudanças sociais que ocorrem, pois aquilo que os
professores ensinam e sua maneira de ensinar são construções sociais e encontram-se
relacionados com a história de uma sociedade e sua cultura. Por fim, o autor considera o saber
docente como social também por ter sido adquirido no contexto de uma socialização
profissional, onde é incorporado, modificado, adaptado ao longo de uma história profissional.
Uma das docentes entrevistadas ilustra com sua fala esse aspecto social do saber
docente. Quando lhe pergunto sobre a elaboração do desenho didático do curso, ela aponta
para um saber é compartilhado pelo grupo:
Nós nos encontramos, bom, eu produzi o livro, que era a minha área de
conhecimento mais específico. E aí, com o livro na mão, nós começamos a
nos encontrar todas as segundas-feiras. A D5 mostrou um pouco os recursos
do Moodle, já que ela tem uma desenvoltura muito grande nessa área e, e
fomos desenhando, foi um trabalho muito legal, porque foi colaborativo
mesmo, sabe? A gente fazia as reuniões presenciais às segundas-feiras, cada
um palpitava, dava umas ideias, depois a gente trocava e-mails durante a
semana, é, tínhamos uma divisão de tarefas, por exemplo, normalmente
quem colocava o material ou era D5 ou era a P6, então foi uma experiência
de trabalho bem legal, o clima de grupo excelente, a gente decidiu fazer
aqueles avatarezinhos da apresentação, né?, foi uma grande brincadeira,
rimos muito, então foi um trabalho muito prazeroso, foi de aprendizado, foi
muito legal. (D4)
Nota-se que embora o aspecto social tenha sido ressaltado na fala da docente, a
dimensão individual não foi descartada (“Eu produzi o livro, que era a minha área de
conhecimento mais específico” ou, ainda, “A D5 mostrou um pouco os recursos do Moodle,
que ela tem uma desenvoltura muito grande nessa área”). Nessa perspectiva, Tardif (2006)
afirma que os saberes de um professor são uma realidade social e são, ao mesmo tempo,
saberes próprios.
O saber dos professores é profundamente social e é, ao mesmo tempo, o
saber dos atores individuais que o possuem e o incorporam à sua prática
profissional para a ela adaptá-lo e para transformá-lo. [...] Portanto, o saber
dos professores não é um “foro íntimo” povoado de representações mentais,
mas um saber sempre ligado a uma situação de trabalho com outros (alunos,
colegas, pais, etc.), um saber ancorado numa tarefa complexa (ensinar),
situado num espaço de trabalho (sala de aula), enraizado numa instituição e
numa sociedade (TARDIF, 2006, p. 15).
101
A fala de D2 corrobora essa visão da natureza social e, ao mesmo tempo, individual
dos saberes e, ainda, revela a importância da coordenação entre os papéis docentes na
docência online:
Então, esta [a qualidade na educação online] também é uma questão que
depende muito da experiência que a equipe, né?, porque nós estamos falando
não mais de um professor enquanto uma individualidade, mas de um
professor, é, que representa, como a Maria Luiza Belloni fala, o coletivo,
porque se é um projeto ou uma atividade ou um projeto muito simples, que
envolve um grupo pequeno de pessoas, uma individualidade que tenha
diferentes competências e diferentes saberes, conta. Mas se você tem um
projeto muito complexo, que envolve um grande número de pessoas, tudo
isso, você tem de integrar pessoas que trazem esses diferentes saberes e essas
distintas competências, que representam, então, aquilo que vem sendo
chamado de professor coletivo, pra que conta do desenvolvimento da
educação online.
Vale lembrar da crítica feita pos Santos (2006), já apontada no capítulo 2 deste estudo,
à disjunção dos saberes nas equipes de educação online, chamando a atenção para a
necessidade de um modelo de práticas mais integradas e interdisciplinares
21
, que oportunizem
a articulação dos saberes docentes, de forma a garantir a produção de sentidos e a autoria
coletiva dos sujeitos envolvidos nos projetos.
Pode-se, pois, concluir, a par dos relatos de todos os docentes, que certamente as
dimensões temporal e social perpassam a origem dos saberes dos docentes. Essa perspectiva
torna-se primordial para aqueles que têm o conhecimento como objeto de seu trabalho, mas de
maneira mais incisiva para aqueles que atuam na educação online que possui espaço e tempo
diferenciados em relação ao ensino presencial, além de possuir especificidades próprias da
cibercultura, que caracteriza a cena sociocultural contemporânea.
4.1.2 As origens dos saberes
Conforme tratado no referencial teórico, uma das características do saber docente
refere-se à pluralidade de sua genealogia. Assim, “pode-se definir o saber docente como um
saber plural, formado pelo amálgama, mais ou menos coerente, de saberes oriundos da
formação profissional, e de saberes disciplinares, curriculares e experienciais” (TARDIF,
2006, p. 36).
21
Santos (2006) compreende a interdisciplinaridade como uma integração disciplinar, que se caracteriza mais
pela qualidade das relações do que pela quantidade de intercâmbios.
102
No universo da pesquisa, uma das primeiras análises feita foi relativa aos saberes da
formação profissional de cada sujeito. Esses saberes, conforme Tardif (2006), são
transmitidos pelas instituições de formação de professores, que produzem conhecimentos e
procuram incorporá-los à prática dos professores. Têm sua origem na contribuição que as
ciências humanas oferecem à educação e nos saberes pedagógicos (concepções sobre a prática
educativa, arcabouço ideológico, algumas formas de saber-fazer e algumas técnicas).
Nessa análise da formação inicial ou continuada dos seis docentes sujeitos dessa
pesquisa, foi interessante perceber que todos tiveram acesso a uma formação voltada para o
ensino presencial nas mais diversas formações: licenciatura em história (D1), licenciatura e
bacharelado em matemática (D2), terapia ocupacional (D3), pedagogia e psicologia (D4),
pedagogia (D5) e sociologia (D6). Todos possuem mestrado e doutorado na área de educação.
Contudo, apesar de todos apresentarem um amplo currículo, a maioria não teve contato com a
questão da docência online ao longo de seu processo formativo (graduação, pós-graduação,
cursos de extensão). Somente um dos sujeitos (D4) teve uma formação específica para
docência online, após estar atuando na educação a distância, participando de uma formação
para tutores online.
Vale ressaltar que D2 teve contato com a questão da EAD no final de seu doutorado,
mas, como afirma, “não era tanto a questão da comunicação, porque a internet ainda não era
algo tão disseminado, mas era o sujeito interagindo com aquina para aprender, para
compartilhar com os colegas e a gente fazia o compartilhar até como troca mesmo de
disquetes”.
Ficou evidenciada uma fragilidade na formação dos docentes online, especificamente
no que tange a essa modalidade educativa, o que poderia ser justificado pelo fato de a
modalidade ter surgido junto com o advento da internet na década de 1990 e pela faixa etária
da maioria dos entrevistados (em torno de 50 anos). Contudo, até mesmo a mais jovem
docente (tanto em idade, como em formação), D5, que possui 35 anos e finalizou seu
doutorado apenas dois anos, não teve acesso a um estudo específico para atuar como
docente online, apesar de ter tido a educação online como seu objeto de estudo em suas
pesquisas de pós-graduação stricto sensu.
Esse quadro confirma a demanda pelo investimento na formação de docentes que
atuarão no ambientes virtuais de aprendizagem. Apesar de compreendermos que a educação
online se apresenta como algo relativamente novo, uma vez que emerge do contexto da
cibercultura (SANTOS, 2005) e ganha de vez a cena sociotécnica em meados da década de
103
90, percebemos que o investimento na formação do professor que nela atuará está
inversamente proporcional ao surgimento de novos cursos nessa modalidade, que cresce
progressivamente, conforme nos aponta Moran (2002) em um levantamento sobre a educação
superior a distância no Brasil.
No universo da pesquisa também surgiram diversas áreas disciplinares de atuação dos
docentes: “Eu venho da sociologia, da filosofia” (D6) ou, ainda “Na psicologia eu fiz uma
formação clínica em psicanálise” (D4), destacando a relevância dos saberes disciplinares.
Os saberes disciplinares são aqueles difundidos e selecionados pela instituição
universitária, correspondendo aos vários campos de conhecimento, que também se integram à
prática pedagógica através da formação (inicial ou contínua) do docente. Esses saberes são
transmitidos nos cursos e departamentos universitários, independentemente das faculdades de
educação e dos cursos de formação de professores.
Além dos saberes disciplinares, Tardif ressalta o saber curricular, oriundo dos
programas, objetivos, conteúdos e métodos definidos pelas instituições de ensino, que os
professores devem aprender e aplicar. Vale ressaltar que, para Tardif (2006), tanto os saberes
disciplinares como os curriculares são “externos” em relação à prática docente, uma vez que
são transmitidos ao professor como um produto determinado. O mesmo se dará em relação
aos saberes da formação profissional.
No entanto, se a formação não proporcionou a todos esses profissionais o
conhecimento necessário para atuar em ambientes virtuais de aprendizagem e se os saberes
disciplinares e curriculares são externos a seu saber docente e não se articulam com sua
prática, como os saberes foram constituídos, uma vez que todos atuaram em experiências
online?
Através dos relatos dos docentes entrevistados, foi possível colher algumas possíveis
respostas para tal questão. D4, por exemplo, atuara por vários anos somente na educação
presencial, quando foi convidada a assumir uma dupla coordenação na Faculdade de
Pedagogia de sua universidade, estreitando as duas modalidades, a presencial e a distância.
Eu fui convidada para ser coordenadora do curso de Pedagogia a Distância e
fui estreitando laços com, com a EAD. Então eu fui coordenadora do curso,
é, comecei a escrever material didático para outras instituições fora daqui, fiz
uma formação para tutoria na FGV, na Fundação Getúlio Vargas, trabalhei
em alguns cursos do online da Fundação Getúlio Vargas, então eu fui
desenvolvendo um trabalho em EAD da forma que eu acho interessante, que
é ter variadas experiências: a experiência da coordenação, a experiência da
104
docência, a experiência da elaboração de material didático... Então fui
diversificando por essas áreas o meu trabalho
É possível perceber através de sua fala que a formação até aconteceu, mas somente
quando sua prática na educação online já estava em andamento, o que nos aponta um saber
originado e validado na/pela sua experiência. E outros relatos convergem nesse sentido,
demonstrando um saber construído através de práticas vivenciadas, conforme apontou D6 em
sua entrevista:
[...] eu tive um convite do [nome do professor], que é um especialista em
educação a distância no Brasil. Ele me convidou. Na ocasião ele estava
dirigindo a UVB, Universidade Virtual Brasileira, que era um pool de
universidades particulares que ofereciam EAD, e ele coordenando isso aí,
viu no meu livro a possibilidade de um curso lato sensu [...]. Então eu fui, é,
aprendi, com ajuda de pessoas da própria UVB indicadas por ele, a fazer um
web roteiro para educação online, a pegar o meu livro e transformá-lo em
web roteiro, aprendi com ele a utilização das interfaces, e me deparei com
uma prática que eu já tinha teorizado no livro. (D6)
Foi interessante perceber como todos os relatos dos sujeitos da pesquisa se
encaminharam para um conhecimento nascido da vivência. Para compreender a questão,
Tardif (1991, 2006) chama a atenção para os saberes baseados na experiência, que são
edificados no exercício da prática cotidiana da profissão, fundados no trabalho e no
conhecimento do meio. “São saberes que brotam da experiência e são por ela validados.
Incorporam-se à vivência individual e coletiva sob a forma de habitus e de habilidades, de
saber fazer e de saber ser” (TARDIF, 1991). Em consonância, Nogueira (2006, p. 32) aponta
uma construção da identidade do professor baseada em sua prática, quando afirma:
[...] a formação docente implica também um conjunto de saberes que vão se
incorporando à vida profissional dos professores, à medida que vão sendo
mobilizados pelo seu trabalho cotidiano, o qual, de forma recursiva, vai
originando novos saberes, e constituindo desse modo a identidade do
professor.
Ao analisar todas as entrevistas e o fórum de apresentação do primeiro módulo, pude
constatar que o saber da experiência é muito marcante na educação online, uma vez que todos
esses docentes já tiveram contato com essa modalidade a partir das mais diversas experiências
docentes e discentes, conforme aponta D5: “Como aluna online eu tive experiência ao longo
do meu mestrado que eu fui aluna de 8 cursos online, eu fiz dois pelo SENAC, um pela UVB
105
[...]”. D1 teve seu primeiro contato com a educação online a partir de uma experiência de
utilização de site educativo como apoio ao ensino presencial, ainda no final da década
passada, conforme o trecho de sua entrevistada abaixo:
A docência online entrou na minha vida em 1999. [...] já em 1999, numa
disciplina que eu e minha colega [nome da professora que atua na mesma
universidade], é, nem a universidade tinha plataforma, fizemos uma
experiência de usar um site, a partir de 1999. Conseguimos um site de apoio,
exatamente, às situações presenciais. Nós nhamos esse site, era uma
disciplina, tínhamos alunos presencialmente. Mas depois tínhamos o fórum,
tínhamos dois fóruns, tinha este site, tinha também uma situação formativa
com um programa, com o cronograma das atividades disponibilizadas no site
e tínhamos os fóruns e fizemos
uso também do correio eletrônico, que
foi entre 99, 2000. Durante três anos nós estivemos com esta
experiência [...].
Esses relatos apontam para a estrita e reflexiva relação existente entre o saber docente
e o trabalho: ao mesmo tempo que são constituídos no trabalho, os saberes dos docentes
online encontram-se a serviço do trabalho, ou seja, uma “reiteração daquilo que se sabe
naquilo que se sabe fazer”(TARDIF, 2006, p. 21). Nesse sentido, o relato de D6 aponta para
um saber edificado da experiência e consolidado na relação com seus pares:
E lá no grupo de pesquisa, com meus colegas, começou a minha primeira
relação, minha primeira experiência com a internet e a educação, então eu
acho que o meu saber docente com a docência online, já começa por aí. (D5)
O cenário da cibercultura traz um grande potencial para a consolidação dos saberes
entre os pares, por possibilitar o encontro de pessoas dispersas territorialmente, mas que têm
perspectivas de troca e compartilhamento de informações através do ciberespaço,
possibilitando que cada indivíduo conheça e ressignifique o saber do outro, assim como seus
próprios saberes.
Dessa forma, é possível inferir que a edificação dos saberes na educação online advém
de espaços formativos diversos que são externos ao professor (currículo, disciplina e
formação), mas é através da experiência que será possível interiorizá-los. No entanto,
conforme nos lembra Tardif (2006), os saberes produzidos por teóricos da educação ainda são
os mais valorizados, em detrimento dos saberes experienciais, que são pouco formalizados e,
muitas vezes, negligenciados.
106
Compreendendo que os saberes experienciais representam o núcleo vital do saber
docente, verifiquei ser fundamental a análise de práticas docentes que ocorrem em ambientes
virtuais de aprendizagem, numa tentativa de buscar uma maior aproximação da formação
acadêmica com a realidade, estreitando os vínculos na relação entre teoria e prática.
Certamente o projeto Formação de Professores para Docência Online campo dessa pesquisa
se apresentou como um espaço consolidado para atrelar a formação teórica (uma vez que o
objeto de estudo do projeto era exatamente a formação do docente online) e a prática
pedagógica de todos os sujeitos que dele participaram.
Vale repetir que essa categorização utilizada por Tardif et al (1991) e Tardif (2006) foi
fruto de uma ampla pesquisa que teve como referência basicamente a sala de aula presencial
padrão, mas nos ofereceu valiosas pistas para a compreensão da natureza dos saberes docentes
no contexto digital, quando estabelecemos um diálogo entre os dados da investigação desse
autor, as falas dos sujeitos envolvidos no processo e a imersão no campo, sempre levando em
consideração as peculiaridades da educação online.
Nessa análise, foi possível pensar sobre os saberes docentes próprios da educação
online, os quais apresentarei adiante, mas não sem antes tentar estabelecer a relação existente
entre esses saberes e a interatividade.
4.2 INTERATIVIDADE: SABER DOCENTE?
No universo da pesquisa, uma indagação se mostrou bastante frequente: seria a
interatividade um saber docente? Ao longo das entrevistas, tal dúvida persistiu, uma vez que
diferentes vozes apresentavam diferentes caminhos. Até mesmo no que concerne ao conceito
de interatividade, encontrei algumas dissensões e outras convergências. Para alguns
entrevistados, a interatividade caracteriza-se pela relação homem-máquina (como D1, D2 e
D3); para outros, ela está baseada em um conceito comunicacional estruturado na dialógica e
intervenção (como D4, D5 e D6), conforme tratado na revisão de literatura. As diversas
compreensões do termo “interatividade’ podem ser notadas através dos relatos dos docentes a
seguir:
[...] usualmente quando requeremos a interatividade, trabalhamos mais o
conceito de interativo, interatividade, mais no sentido de homem-máquina,
humano-computador, mais com interfaces, mais interativo e a gente
denomina mais interação para esta atividade conjunta entre pessoas. (D3)
107
A interatividade pra mim é interface entre pessoas, em que você tem muitas
trocas de variados níveis, quando você interage de verdade com alguém,
você não troca apenas conhecimento
[...]. (D4)
Vale lembrar que concordo com a teoria da interatividade proposta por Silva (2004,
2005, 2006a, 2006b), que a como a possibilidade real de participação-intervenção dos
sujeitos no processo de comunicação, como comentei no capítulo 2 deste trabalho. Nesse
sentido, apesar do pensamento conceitual divergente, foi possível observar através da
docência nos módulos, uma prática pedagógica baseada na interatividade de Silva.
A dúvida, contudo, persistia, principalmente por ter deparado, ao longo da
investigação, com alguns estudos que apontavam a interatividade como uma das
competências necessárias para o exercício da profissão docente em ambientes virtuais de
aprendizagem, como o de Villardi e Oliveira (2005, p. 120), em que se afirma o docente
precisa “interagir com os alunos, de forma não presencial, individualmente e em grupos,
encorajando-os e incentivando-os, minimizando, dessa forma, a evasão”. Um outro
interessante estudo sobre saberes docentes em ambientes virtuais de aprendizagem
(PEREIRA, 2008) sugere que cinco tipos de saberes: saberes da mediação, saberes
tecnológicos, saberes interativos, processos virtualizantes e propostas de colaboração.
Portanto, para essa autora, a interatividade caracteriza-se como um saber docente.
Não discordo dessas perspectivas, afinal, a interatividade é um dos saberes (ou
competências, conforme termo utilizado no primeiro exemplo) essenciais a uma docência
online de qualidade. No entanto, entendo que existem relações mais complexas entre a
interatividade e o saber docente que merecem ser discutidas.
Inicialmente, é preciso considerar que uma especificidade da educação online
encontra-se no fato de utilizar tecnologias que permitem novas formas de interatividade, tanto
com conteúdos informativos como com interatividade entre as pessoas, como visto no
segundo capítulo. Os ambientes virtuais de aprendizagem oferecem interfaces e recursos que
possibilitam a interlocução entre seus frequentadores. Podem ser considerados
potencializadores de interatividade, pois permitem ao aluno ir além do ouvir-copiar-prestar
contas, uma vez que, junto ao professor e outros alunos, é possível criar, modificar, construir
conhecimentos e tornar-se coautor do processo ensino-aprendizagem.
Em seguida vale ponderar que o saber docente está a serviço do trabalho, e esse
trabalho docente é interativo (TARDIF; LESSARD, 2005; TARDIF, 2006). Tardif e Lessard
(2005) afirmam que o trabalho docente apresenta uma característica específica: seu objeto de
108
trabalho não é um objeto, mas um sujeito, decorrendo daí um trabalho interativo, em outras
palavras, “um trabalho onde o trabalhador se relaciona com o seu objeto de trabalho
fundamentalmente através da interação humana(TARDIF, 2006). Portanto, o saber não é
uma substância ou um conteúdo fechado em si, ele se manifesta através das relações
complexas entre o professor e seus alunos, na própria interatividade, uma vez que “a presença
de outrem diante do trabalhador conduz, inevitavelmente, a um novo modo de relação do
trabalhador com seu objeto: a interação humana” (TARDIF; LESSARD, 2005, p. 29).
Por fim, é preciso aqui recorrer à abordagem de Santos (2005), que entende a
educação online como fenômeno da cibercultura e traz em si características da própria
cibercultura, como a liberação do polo de emissão e o computador coletivo ligado à internet
(LEMOS, 2003), que potencializam interatividade. Se “a comunicação e a interatividade
determinam o diferencial pedagógico na educação online” (TORRES, 2007, p. 145), não é
possível pensar em construção de saberes docentes em ambientes virtuais de aprendizagem
destoantes da teoria da interatividade.
Tendo em vista o quadro acima, percebe-se a existência de uma reflexividade em
relação à interatividade: da mesma forma que ela é um saber docente
22
, também alicerça os
saberes docentes, apresentando-se de maneira transversal aos saberes que foram categorizados
nesta investigação, conforme tratarei adiante.
Nesse sentido, é interessante perceber como os sujeitos da pesquisa concebem práticas
interativas. Durante a entrevista, ao ser indagada sobre como a interatividade se materializa,
D5 afirma que “é quando o professor, o docente, lança situações desafiadoras”, o que nos
mostra que, para essa docente, a interatividade está em seu saber didático (categoria que será
trabalhada a seguir). A fala de D1 corrobora essa perspectiva: “Bom, ela [a interatividade]
permeia todo o processo”, apontando seu caráter transversal em relação aos saberes.
D6 tampouco parece ter dúvidas a esse respeito, pois afirma claramente que “os
fundamentos da interatividade tornaram-se para mim saberes docentes”, ao mesmo em tempo
que revela que sua prática pedagógica é permeada pela interatividade, principalmente através
de seus saberes didáticos e tecnológicos (que serão discutidos adiante):
[...] você oferece a possibilidade de articulação de conteúdo, de redes de
relações e de conteúdos entre textos e você permite que discursos
potenciais que não estavam lá, pré-formulados, possam emergir, você
oferece um leque de possibilidades de atuação, leque de conteúdos
22
Conforme será visto no item 4.3, na seção “Saberes comunicacionais”.
109
hiperlinkados com imagens, com links, com vídeos e convida o aprendiz, o
interlocutor a operar isso, ou seja, a fazer permutabilidades, trocas,
combinações e essas trocas e combinações [...]
Nesse sentido, a revisão de literatura, a observação da prática pedagógica no ambiente
virtual e os relatos dos docentes ajudam a perceber essa íntima relação entre a interatividade e
os saberes dos docentes presentes na educação online, que se através de uma interconexão
que possibilita uma abordagem de polifonia e coautoria, garantindo processos pedagógicos
mais democráticos e significativos para professores e alunos, caracterizando uma via de mão
dupla: ao mesmo tempo em que a interatividade apresenta-se como saber docente, ela
encontra-se presente nos outros saberes a seguir apresentados.
4.3 DOCÊNCIA ONLINE: UMA DIVERSIDADE DE SABERES
Durante quatro meses tive a oportunidade de observar e vivenciar a prática pedagógica
dos docentes no ambiente virtual de aprendizagem Moodle, locus da pesquisa, sendo possível
inferir sobre uma variedade de saberes docentes presentes na educação online. Do mesmo
modo, nas entrevistas, ao serem abordados sobre os saberes necessários para o exercício da
docência online, os professores apontaram diversas possibilidades de sua prática em ambiente
virtuais.
É nesse sentido que abarco o conceito de saberes apresentados por Tardif (1991,
2006), que tem como ideia central a coexistência de uma variedade de saberes que englobam
conhecimentos, competências, habilidades e atitudes docentes, que são mobilizados e
construídos na prática pedagógica.
Diante dos distintos saberes apresentados e em sintonia com os pressupostos da
educação online e da interatividade, busquei agrupá-los por áreas afins, resultando em três
grandes blocos, a saber, saberes epistemológicos, saberes didáticos e saberes tecnológicos. É
importante destacar que essa organização colaborou no tratamento e apresentação dos dados
no universo da pesquisa e certamente ajudará o leitor na compreensão dos resultados.
Contudo, ressalto que esses saberes não são isolados em suas categorias, pelo contrário, o
tempo todo dialogam entre si, numa simbiose constante.
Vale, ainda, salientar que vários autores que tratam da questão de competências e/ou
da formação de professores em ambientes não presenciais colaboraram para que fosse
110
possível chegar a tal organização dos saberes, como Villardi e Oliveira (2005), Santos et al
(2007) e Belloni (2008).
Não pretendo aqui esgotar o assunto, até porque, como nos lembra vy (1999, p.
157), “pela primeira vez na história da humanidade, a maioria das competências adquiridas
por uma pessoa no início de seu percurso profissional estarão obsoletas no fim de sua
carreira”. Percebo o levantamento desses saberes como uma obra aberta, em que, conforme
forem crescendo as discussões acerca da educação online, poderão ser modificados, receber
acréscimos ou ser retirados.
4.3.1 Saberes epistemológicos
Os saberes epistemológicos abordam questões que fundamentam a formação e prática
dos professores. Para Dalarosa (2008, p. 344), “[...] a epistemologia consiste em um estudo
sobre a ciência tomada como sinônimo de conhecimento. É, portanto, uma teoria do
conhecimento”. Por isso, os saberes epistemológicos são aqui compreendidos como um
conjunto de conhecimentos utilizados pelos docentes a fim de promover a compreensão do
próprio agir humano, sendo propostos, para fins de apresentação dos dados, como saberes
psicopedagógicos, político-filosóficos e comunicacionais.
Saberes psicopedagógicos
A observação da prática e a análise das entrevistas apontaram para a relevância das
concepções pedagógicas e psicológicas presentes na prática docente em ambientes virtuais de
aprendizagem, conforme exemplificado nos relatos de dois professores entrevistados.
Mas por que isso [educação a distância] dava certo? Porque tinha uma
concepção educacional. Não é a tecnologia que vai garantir este trabalho. Eu
acredito que por mais sofisticada e por mais potencial que a tecnologia
tenha, eu posso empregá-la, cada vez para fazer, é... um controle mais
refinado e sofisticado e posso empregá-la para a emancipação humana do
desenvolvimento do sujeito. Então, daí a importância da educação como
estudo mesmo dos fundamentos, das bases que orientam este trabalho. Acho
que sem isso a gente não consegue avançar.
(D2)
Uma proposta pedagógica consistente, certamente, é o primeiro passo pra
você ter um trabalho de qualidade, a partir de uma proposta pedagógica, uma
abordagem trabalhando os conceitos que, enfim, cada grupo, cada
111
universidade se propõe, eu acho que isso e uma trajetória bem importante.
(D3)
Em suas falas, foi possível perceber que alguns sujeitos da pesquisa se referem ao
domínio de conhecimentos dos campos específicos da pedagogia e psicologia, voltados para a
matriz epistemológica do processo de ensino-aprendizagem, que aqui chamaremos de saberes
psicopedagógicos. Tais saberes, quando relacionados, ganham forma e sentido. Essa junção
entre os saberes deveu-se ao fato de não ser possível, ao longo da pesquisa, dissociar a
abordagem psicológica da pedagógica, uma vez que a compreensão de como ocorre a
aprendizagem do aluno e a concepção que norteia a prática do professor caminham lado a
lado.
Os saberes psicopedagógicos dizem respeito às abordagens que norteiam a prática do
professor, conforma apontou D4 na ocasião da entrevista: Bom, nós pensamos a princípio
que a mediação acontecesse de uma forma sociointeracionista, no sentido de não ter muitas
determinações fechadas para o aluno... é... procurar deixar o grupo à vontade”.
Nos ambientes virtuais de aprendizagem, é possível encontrar teorias pedagógicas e
psicológicas diversas que sustentam a prática dos professores, ainda que estes não tenham
ciência do fato. Mais comumente, aquelas que concebem o processo de ensino-
aprendizagem como uma transmissão de informações, como é o caso da “educação bancária”
analisada por Paulo Freire (2003) e outras que o entendem como uma forma de construção de
conhecimento, conforme delineado no segundo capítulo desta dissertação.
Buscando compreender quais saberes psicopedagógicos subsidiam a prática dos
professores participantes do projeto, foi interessante perceber que nos módulos analisados o
processo educativo encontrava-se centrado no aluno enquanto sujeito cognoscente, no qual o
professor não era a única fonte de saber. Dessa forma, caberia ao aluno buscar, pesquisar,
problematizar o conhecimento, contextualizar e descobrir. A “provocação” inicial em um dos
fóruns do módulo C reflete tal fato, quando os alunos são convidados pelos docentes a
agregarem valor ao texto inicial.
Olá, pessoal
Este fórum de discussão “Cocriando o hipertexto da unidade 1” é um espaço
de criação coletiva para agregarmos valor ao conteúdo inicial da nossa
unidade. Nós da [nome da universidade] optamos pela produção de um texto
base para cada unidade do nosso módulo. Na unidade 1 contamos com a
autoria da professora [nome da professora].
112
A ideia de termos um texto base garantirá para nossos cursistas o acesso a
um “pré-texto”, que apresenta o conteúdo básico dos temas da unidade. Este
texto base encontra-se em dois formatos:
1) livro hipertexto - Interface do Moodle;
2) documento em Word (Texto para fácil impressão. Muitos de nós
preferimos fazer a leitura geral de forma mais contemplativa).
No primeiro formato temos tela a tela para cocriarmos juntos o hipertexto.
Este fórum é o nosso espaço de cocriação. Como poderemos participar?
Sugiram links para objetos digitais (textos jornalísticos, cases, artigos
científicos, vídeos, imagens, sons).
Sugiram sinalizações e provocações para reflexões, novas leituras, questões
para o fórum “Brincando de labirinto” que é o fórum da unidade.
Esperamos por vocês aqui!
[]s
Equipe [nome da universidade]
D6, que é docente em outro módulo e participou como discente no módulo C, analisou
em uma de suas postagens do mesmo fórum a prática dos docentes 4 e 5, responsáveis pelo
módulo, no que concerne à preposição de se ter o aluno como sujeito cognoscente do processo
de ensino-aprendizagem:
Estou achando interessante essa postura docente no módulo 3, que articula
postagens dos discentes mobilizando-os como interlocutores entre si. Vejo
que não provoca com a proposição do desenho didático do seu módulo
(trama de conteúdos de aprendizagem + trama de atividades vinculadas a
eles), mas aciona discente personalizado para dialogar com discente,
promovendo interações a partir das postagens deles.
Através da prática pedagógica presente nesse e outros módulos, foi possível inferir que
seus fazeres estavam subsidiados pelas teorias interacionistas da educação, que encontram em
Piaget e Vygotsky seus principais representantes. Tais teorias são consideradas por diversos
autores as mais propícias a um processo de ensino-aprendizagem efetivo na educação online,
por esta apresentar especificidades, principalmente pelo fato de possuir recursos que
possibilitam a interlocução entre seus frequentadores e interfaces que permitem a
interatividade e a aprendizagem colaborativa, conforme visto na revisão de literatura deste
estudo.
Autoras como Villardi e Oliveira (2005), Leal, Alves e Hetkowski (2006) e D´Ávila
(2006) apontam as teorias de Piaget e Vygotsky este último, principalmente como
subsídios para compreensão de um processo de ensino-aprendizagem construtivo e
significativo e garantia de “uma arcabouço teórico que possibilite pensar num modelo
113
educacional mais coerente com os reclamos da sociedade contemporânea” (Villardi e Oliveira
(2005 p. 91).
A contribuição de Piaget para a educação online está pautada em um dos aspectos
centrais de sua teoria: a ideia de que “o conhecimento não é um dado exterior ao homem, mas
um processo construtivo, nascido do seu inefável desejo de conhecer” (Villardi e Oliveira.
(2005 p. 94). Dessa forma, a ação do docente online deve incidir na atividade construtiva do
aluno, criando condições favoráveis para que os esquemas de conhecimento se desenvolvam.
A premissa básica da teoria de Vygotsky (1998) encontra-se baseada na questão
social. Para esse autor, o ser humano aprende e se desenvolve do coletivo para o individual,
mediado pelos signos. Seu funcionamento psicológico é formado ao longo da história
humana, sendo, pois, moldado pela cultura. Essa perspectiva de construção histórico-social do
saber é ratificada por Lévy (1998, p. 27):
As identidades tornam-se identidades do saber. As consequências éticas
dessa nova instituição da subjetividade são imensas: quem é o outro? É
alguém que sabe. E que sabe as coisas que eu não sei. O outro não é mais um
ser assustador, ameaçador: como eu, ele ignora bastante e domina alguns
conhecimentos. Mas, como nossas zonas de inexperiência não se justapõem,
ele representa uma fonte possível de enriquecimento em meus saberes. Ele
pode aumentar meu potencial de ser, e tanto mais quanto diferir de mim.
Através de sua experiência na modalidade online, o papel do professor vai sendo
ressignificado. Lévy (1999, p. 171), em conformidade com as teorias de Piaget e Vygotsky,
sintetiza o novo papel do professor, no contexto atual marcado pela cibercultura, como sendo
o “animador da inteligência coletiva” dos grupos que estão a seu encargo, num sentido de que
a atividade do professor esteja centrada no incentivo às trocas dos saberes, da mediação
relacional e do acompanhamento dos percursos da aprendizagem. D2, em consonância com
Lévy, relata em sua entrevista como compreende a função do professor numa perspectiva da
educação online:
Então o papel dele [do professor] é de intervenções, o é constante,
digamos assim, não naquela de marcar um aluno mesmo, mas ele vai
fazendo sínteses e vai principalmente devolvendo o diálogo ao grupo, quer
dizer, chamando atenção do grupo para que eles dialoguem entre si.
Procurando questionar e provocar o grupo pra esta multidimensionalidade e
horizontalidade do diálogo.
114
O relato de D2 demonstra como os saberes psicopedagógicos refletem e ressignificam
a prática do docente, que atua em ambientes virtuais de aprendizagem. Vale ressaltar, no
entanto, que tais saberes não se encontram isolados, eles se expressam em toda a prática do
docente online, principalmente através dos saberes didáticos. Ao se escolherem as interfaces
que serão utilizadas em um curso, ao se planejar esse curso, estabelecendo-se conteúdos e
situações didáticas e definindo-se estratégias avaliativas, os saberes psicopedagógicos estarão
sendo expressos, num movimento de intenso diálogo com os outros saberes.
Saberes político-filosóficos
Ao longo das entrevistas, ao serem indagados sobre os saberes presentes em sua
prática na educação online, os professores relataram uma diversidade de saberes:
psicopedagógicos, didáticos, tecnológicos; todos analisados nesta seção. No entanto, uma
única docente, D5, tratou claramente de questões mais específicas no que tange aos aspectos
políticos e filosóficos presentes na educação online. Contudo, foi possível perceber que
questões relativas ao tema encontravam-se presentes nas vozes de alguns outros docentes, mas
eram tratadas de forma tácita. Pelo caráter qualitativo, e não quantitativo, desta pesquisa, essa
questão foi aqui analisada.
Quando indagada sobre o que significava o saber político, D5 remete ao conceito de
poder conforme tratado por Foucault (1993), que considera a concepção e a prática do poder
em várias dimensões e afirma que o campo da política não é a única manifestação do poder
propriamente dito.
É você saber lidar com a relação de poder que pode ser circular na
microfísica. Então, em todos os espaços, este poder, ele concentra, ora em
um grupo, ora em outro, ora num único [...]. É você chegar nesta pessoa
que domina e mostrar pra ela que ela tem que dividir o poder com você, que
você também é dono deste poder em algum momento. (D5)
Certamente as relações de poder estão presentes na educação online, uma vez que, de
acordo com Foucault (1993), elas se encontram em todas as esferas sociais e em todos os
cenários da vida humana, não sendo, portanto, diferente na cena da cibercultura. O autor
afirma que não existe em nenhuma sociedade divisão entre os que têm e os que não têm
poder, ou seja, poder se exerce, se pratica. Portanto, o poder, segundo Foucault (1993), não
existe, o que há são relações e práticas de poder.
115
Um interessante fato que demonstra as relações de poder presentes no projeto
pesquisado refere-se ao silêncio virtual persistente, ou seja, a baixa participação de alguns
pesquisadores em fóruns, chats e demais eventos e interfaces oferecidos pelos PPGs. Após
três meses de curso, isto é, na metade do terceiro módulo, alguns pesquisadores ainda não
tinham tomado parte no projeto, outros, que outrora estavam frequentemente presentes no
AVA, raramente participavam. Como pesquisadora, percebia que diariamente diversos
cursistas entravam no AVA, percorriam várias interfaces (livro, fóruns...), mas não interagiam
com os outros participantes. Isso foi notado e relatado por alguns docentes em suas
entrevistas, como coloca D3: “Olha, acho que tivemos ali uns limites em relação à
participação, nem todo mundo começa no mesmo tempo”. Na ocasião, o coordenador do
projeto, D6, enviou a seguinte mensagem ao fórum do módulo D:
Gente, nossa pesquisa está passando por uma certa calmaria... poucas
participações. Em julho houve dispersão por conta dos recessos acadêmicos
nos PPGs. Agora em agosto a dispersão ocorre com o reinício das aulas...
Fico feliz com seu retorno e aproveito para convocar todos os colegas
pesquisadores aqui implicados para que venham atuar na pesquisa
interinstitucional.
Lembro que estamos aqui não somente para montar nossos módulos, mas tb
para exercitar a docência e a aprendizagem. Continuo muitíssimo motivado
com esta pesquisa e gostaria de saber como motivar o engajamento de todas
as equipes, mesmo sabendo de suas infinitas ocupações.
Forte abraço [D6]
Uma das pesquisadores, P25, que é mestranda de um dos PPGs que participam do
projeto, respondeu a D6, postando a seguinte mensagem: “Olá [D6], pessoal... Muitas vezes
fico em dúvida se devo postar minhas humildes opiniões e experiências. Posso garantir que
essa dúvida acontece, mas nunca me impediu de escrever ou participar [...].
Relações de poder certamente se encontravam presentes na pesquisa, mas foi a partir
desse momento que a questão da hierarquia acadêmica, antes tácita, tornou-se explícita. Em
resposta, D6 postou no fórum:
Olá [P25]
Destaco sua frase “Muitas vezes fico em dúvida se devo postar minhas
humildes opiniões e experiências” para dizer o seguinte:
- quando planejei essa pesquisa baseada na reunião de mestrandos,
doutorandos e profs de PPG jamais imaginei que haveria esse tipo de reação;
- jamais imaginei que haveria intimidação dos menos graduados frente aos
mais graduados;
116
- jamais imaginei que emitir um parágrafo em resposta a alguém seria tão
custoso, ou problemático;
- jamais imaginei que o peso da hierarquia acadêmica sufocaria nossa
possível interatividade tão desejada.
- jamais imaginei que algumas postagens mais longas de alguns colegas
prolixos ou eloquentes pudessem bloquear a vontade de expressão de muitos
outros.
Então, [P25}: aqui temos um aprendizado muito significativo em nossa
pesquisa. Como superar esse problema implacável de hierarquia acadêmica?
[...]
Mais adiante, D6 ratifica essa perspectiva de relações de poder presentes no AVA, ao
trazer à tona a fala de um pesquisador do projeto:
Há um integrante do nosso grupão [ele prefere não divulgar o nome] que faz
a seguinte análise sobre o "silêncio virtual" em nossa pesquisa
interinstitucional. Ele diz assim:
"Sobre a participação dos pesquisadores, [D6], tenho um palpite que talvez
explique parcialmente a redução (espero que provisória) da interatividade: o
alto grau de qualidade acadêmica e de experiência profissional de uma
porcentagem deles. Isso mesmo, parece contraditório, mas acredito que esse
grupo, ao antecipar-se com postagens inteligentes, profundas do ponto de
vista teórico, acabam por inibir a participação dos menos experientes, como
se dissessem: Poxa vida, que opinião/comentário/participação fantástica de
fulano(a), o que é que eu vou dizer?’. Ou simplesmente: ‘Beltrano(a)
comentou isso ou aquilo, não posso repetir, vou dizer o que, então?! Dizer o
óbvio se o assunto foi quase que exaustivamente explorado?’ Prevalece,
então, o inquietante silêncio virtual. Noto que uma ‘elite intelectual’ que
polariza as discussões, sem que haja intenção disso.”
Minha resposta a ele foi assim:
“Prezado colega (...), aqui vai minha reflexão sobre sua inquietação.
Sinceramente, não vejo o que vc vê. Penso tranquilamente o seguinte: temos
diversas pessoas... elas atuam cada um a seu jeito e possibilidades... afetar-se
por causa do estilo ou demasia de um ou outro é perda de tempo... cada um
deve ser o que é... e colaborar no projeto. Para mim não doutores que
dominam a cena. Há silêncio virtual de mestres e doutores por causa da falta
de tempo, e por não ser este o ‘projeto centralidade’ em suas vidas.
Muitos desejaram entrar no projeto interinstitucional mesmo sabendo que
não poderiam atuar frequentemente” [...]
Na voz de D6, fica claro como alguns pesquisadores se intimidavam por estar
debatendo em fóruns e principalmente chats questões diversas com pares mais experientes.
Em seguida, P25 respondeu: “Acredito que o problema da hierarquia com o tempo diminui,
pois vamos nos conhecendo melhor. Vamos seguir em frente que o aprendizado, com certeza,
está sendo significativo”. Contudo, a situação pouco se modificou.
117
Para D5, perceber os saberes político-filosóficos como um saber docente permite que
o professor leve seu aluno a perceber que o poder não se concentra somente em determinadas
esferas e que é preciso superar o medo de se expor a seus pares, para que ocorra uma efetiva
construção de conhecimentos, pautada no diálogo e na colaboração:
Então o docente online tem que saber brincar com este jogo de poder,
mostrando que todos têm poder, sobretudo o aluno. Então o saber político é
muito interessante. É... porque muitas vezes as pessoas acabam deixando de
se autorizar, porque não sabem se relacionar politicamente.
Essa perspectiva de D5 encontra-se em consonância com o pensamento de Freire
(2003), que, ao analisar as questões político-filosóficas que se encontram diretamente ligadas
à prática pedagógica, afirma que uma educação que liberte as pessoas oprimidas deve passar
por um intenso diálogo entre professores e alunos.
Freire (2003) afirma que não educação neutra, o processo educativo seria um ato
político, uma ação que resultaria em relação de domínio ou de liberdade entre as pessoas, e
aponta a necessidade de o professor reconhecer que os saberes político-filosóficos estão
presentes em sua experiência docente.
Outro saber de que não posso duvidar um momento sequer na minha prática
educativo-crítica é o de que, como experiência especificamente humana, a
educação é uma forma de intervenção no mundo. Intervenção que além do
conhecimento dos conteúdos bem ou mal ensinados e/ou aprendidos implica
tanto o esforço de reprodução da ideologia dominante quanto o seu
desmascaramento. Dialética e contraditória, não poderia ser a educação
uma ou a outra dessas coisas. Nem apenas reprodutora nem apenas
desmascarcrdora da ideologia dominante (FREIRE, 2008, p. 98).
Freire (2003, 2008), portanto, compreende que as relações de poder presentes na
educação apresentam-se de forma vertical, havendo uma dicotomia entre dominantes e
dominados. Tal perspectiva o afasta das prospecções de Foucault (1993), que acredita que o
poder manifesta-se em diversas esferas sociais. Salvo as diferenças, as contribuições de Freire
são igualmente valiosas para a compreensão dos saberes político-filosóficos dos docentes
online que se expressam através da consciência que cada um possui de sua prática e da
intencionalidade de suas ações.
118
Saberes comunicacionais
No universo da pesquisa, pude perceber através da fala de diversos docentes a
relevância da comunicação em sua prática. Em seu relato, D5, por exemplo, coloca em
destaque a urgência dos saberes comunicacionais ao professor:
Então o docente online tem que ter esta capacidade da fala solta, o ter
medo da crítica, você também tem que saber falar, você tem que descobrir, é,
com a escrita, a forma de falar, porque muitas vezes, o que acontece, a
mensagem é construída pelo emissor, ela é construída pelo receptor. Então se
eu escrevo algo que vai pegar você numa situação sensível, você vai ver na
minha mensagem, o que eu não escrevi, né?[...] Então tem esta competência
comunicacional que é cultural.
Em seu relato, D5 evidencia uma lógica de comunicação diferente daquela mormente
presente na educação tradicional, que considera que o receptor da mensagem o aluno, na
maior parte das vezes receberá a mensagem exatamente como lhe foi transmitida. Esse tipo
entendimento, conforme nos aponta Silva (2006b), reflete um modelo comunicacional
presente na sociedade e na escola, pautado numa lógica unidirecional “um-todos”, que
considera que a comunicação deve ser utilizada na educação apenas para potenciar a
transmissão de informação para massas de alunos, conforme já aprofundado no segundo
capítulo deste estudo, o que caracteriza a interatividade.
Em consonância, D1 observa que “na interação intuí que aqui não haja uma separação
em termos comunicacionais emissor/receptor, que um dos intermientes seja simultaneamente
emissor ou receptor”, o que reflete alguns dos pressupostos presentes numa proposta de
comunicação interativa.
Silva (2006) enfatiza que a natureza interativa da comunicação é tão presente quanto a
humanidade, mas na educação ainda prevalece uma lógica de distribuição de conteúdos e
informações. Daí o desafio que se apresenta: modificar a comunicação unidirecional presente
nas instituições de ensino e buscar nos fundamentos da interatividade (binômios participação-
intervenção, bidirecionalidade-hibridação e permutabilidade-potencialidade)
23
propostas para
um novo modelo, conforme exemplifica D6:
Você oferece a possibilidade de articulação de conteúdo, de redes de
relações e de conteúdos entre textos, e você permite que discursos
23
Cf. capítulo 2
119
potenciais que não estavam lá, pré-formulados, possam emergir. Você
oferece um leque de possibilidades de atuação, leque de conteúdos
hiperlinkados com imagens, com links, com vídeos e convida o aprendiz, o
interlocutor a operar isso, ou seja, a fazer permutabilidades, trocas,
combinações e essas trocas e combinações fazem emergir discursos,
entendimentos provisórios, conhecimentos provisórios, percepções que não
haviam sido previstas, eu considero tudo isso aí o saber docente [...]. (D6)
Silva (2006) entende que compreender a interatividade na educação e modificar o
modelo de comunicação presente na prática pedagógica implica modificar os fundamentos de
todo um sistema de ensino, repensando o sistema em geral petrificado em uma concepção
educativa de natureza reativa, fechada, sequencial e linear, o que significa modificar os
próprios saberes político-filosóficos e psicopedagógicos que subsidiam as práticas na
educação online.
4.3.2 Saberes tecnológicos
O AVA e suas interfaces
Durante as entrevistas, pude perceber a relevância atribuída pelos sujeitos da pesquisa
ao “domínio tecnológico” para utilização das TICs na prática pedagógica. Sobre essa questão,
D4 relata:
Bom, um desafio de desconhecimento da própria, das próprias
ferramentas, porque a minha geração é uma geração intermediária, né?, quer
dizer, entre a que não conhecia e não usava TIC e uma geração mais jovem
que a minha, que domina tudo, né?, que usa desde a infância. [...]. (D4)
Não dúvida de que o docente que atua numa sala de aula online necessita ter o
conhecimento das interfaces presentes nos AVAs e de outros dispositivos tecnológicos
fundamentais para uma docência de qualidade. Caso contrário, o próprio processo de ensino-
aprendizagem será prejudicado. Conhecer vantagens e desvantagens do AVA adotado, saber
“abrir” um fórum ou chat, inserir textos, imagens ou vídeos e editá-los e criar hiperlinks são
alguns dos saberes tecnológicos esperados por um docente que possui como locus de seu
trabalho a sala de aula online.
120
Surgem daí algumas questões: Como se esse conhecimento tecnológico? Ele é
meramente instrumental? Baseia-se em atividades técnicas? É um conhecimento formativo?
Relaciona-se com outras instâncias de saberes?
A perspectiva estruturante
O relato de D5 fornece alguns caminhos para a compreensão do conhecimento
tecnológico na educação, ao enfatizar que
[...] tem a competência técnica, quanto mais mexer no ambiente você souber,
mais criatividade você vai ter com a didática [...]. O saber técnico, que não é
um saber técnico instrucional, mas é um técnico que potencializa outros
saberes.
Colocar em reflexão essa relação entre educação e tecnologia leva-nos a perceber a
importância da superação de uma visão meramente instrumental e de usuário da informação,
para uma perspectiva estruturante do pensamento, que permite que novas formas de pensar
sejam instituídas, conforme nos apontam Pretto e Pinto (2006, p. 22):
Por agora, acreditamos ser importante retomar a ideia de que, mesmo com
todas essas possibilidades, percebemos que o processo de informatização da
sociedade, fortemente articulado com todos os sistemas midiáticos de
comunicação, não se estabelece per se, como se fosse apenas mais uma
atualização dos meios tradicionais de comunicação, de envio e recebimento
de dados, informações e imagens. Tais sistemas constituem-se em elementos
estruturantes (Pretto, 1996) de uma nova forma de ser, pensar e viver. A
dimensão estruturante das tecnologias da informação, que Pierre Lévy
(1993) denomina de tecnologias coletivas ou tecnologias da inteligência,
tem mexido muito com todos nós, especialmente os educadores. Isso porque
essas tecnologias, antes entendidas como meras extensões dos sentidos do
homem, hoje são compreendidas como algo muito mais profundo, que
interfere com o próprio sentido da existência humana.
A partir de uma visão estruturante do pensamento, nota-se que o saber tecnológico do
professor não se refere à utilização das TICs como um mero instrumento de complemento às
suas aulas, como durante muito tempo se pensou. As formações tecnológicas para o professor
se limitavam ao conhecimento instrumental da tecnologia e, assim, ele podia ter sua prova
digitada em Word ou fazer uma apresentação em Power Point, em vez de necessitar escrever
no quadro de giz. Percebe-se, portanto, que as tecnologias ainda não são utilizadas na
educação em seu potencial.
121
A aula continuou predominantemente oral e escrita, com pitadas de
audiovisual, como ilustração. Alguns professores utilizavam vídeos, filmes,
em geral como ilustração do conteúdo, como complemento. Eles o
modificavam substancialmente o ensinar e o aprender, davam um verniz de
novidade, de mudança, mas era mais na embalagem. (MORAN, 2004, p.
246)
Bonilla (2005) corrobora essa visão e aponta a necessidade de uma formação do
professor que além do aspecto instrumental. Para a autora, é preciso oferecer aos docentes
um trabalho formativo que contemple processos de produção do conhecimento, de criação e
cocriação possibilitadas pelas TICs digitais, em detrimento da simples execução de atividades
técnicas. A formação docente, nesse sentido, deve se voltar para além de treinamentos para a
execução de tarefas sem reflexão sobre o processo.
Através da implementação de uma nova interface no módulo B, o Flashmeeting
24
(figura 18), foi possível compreender algumas das relações estabelecidas entre os docentes e a
tecnologia na perspectiva estruturante do pensamento, conforme relato de D3.
Nós trabalhamos com diversas interfaces, inclusive utilizamos interfaces
externas ao Moodle, como Flashmeeting, da Open. Até porque se nós
estamos falando de uma formação de professor online, é importante que este
professor conheça as diferentes interfaces, porque se ele não conhece, ele
não vai usar, tá... Você não se dispõe a usar alguma coisa com os seus alunos
quando você não conhece. Aliás, até porque, se não a conhece, você não
consegue conceber atividades por meio delas. Então, nós tínhamos a
intenção, sim, de experimentar o uso de diferentes interfaces, foi intencional
isso, não foi casual não. Então, ora nós trabalhamos com fóruns, ora
trabalhamos usando o Flashmeeting, enfim a gente procurava
fazer...Trouxemos vídeos, trabalhando com diferentes linguagens.
24
Interface gratuita de webvideoconferência, disponibilizada pela Open University (Inglaterra).
122
Figura 18 - Flashmeeting
A equipe do módulo teve a preocupação de utilizar a tecnologia atrelada ao seu uso
didático. Para ajudar o acesso ao ambiente, foi disponibilizado um guia com o passo a passo
(figura 19), demonstrando, inclusive, telas, pelas quais cada pesquisador/cursista deveria
passar para se cadastrar e utilizar. Como cursista do módulo, participei da videoconferência e
pude concluir que essa orientação inicial sobre a questão tecnológica foi fundamental para a
realização da atividade.
123
Figura 19 – Guia para acesso ao Flashmeeting
Ao observar o módulo C, em que D5 – coautora do desenho didático – aplicou
diferentes conotações ao uso do fórum (portfolio, estudo de caso, midiateca, simulação), pude
perceber a relação presente entre o conhecimento tecnológico e a própria prática, conforme
seu relato:
[Optamos pelo fórum] Porque o fórum é plástico. É uma interface digital ela
pode virar, pedagogicamente, atividades bem variadas, por exemplo, a gente
trabalhou com a ideia do portfolio. Portfolio, a gente sabe, que é uma
metodologia que privilegia as melhores produções do sujeito, permitindo que
o sujeito compartilhe essas produções com o outro, e que esses outros
possam contribuir no processo avaliativo, convidando o sujeito a sintetizar
tudo o que ele aprendeu na unidade, porque a gente organizou este modulo
em unidades. E a gente usou portfolio, mas a interface era o fórum. Então o
fórum ganhou várias caras: ele teve cara de midiateca, porque a gente criou
espaço para compartilhar objetos. E na midiateca a gente fez ela multimídia,
espaço para compartilhar vídeo, para texto. Então a gente criou a
metodologia, mas a interface era fórum. O próprio fórum de discussão da
situação de aprendizagem, a gente trabalhou estudo de caso [...].
124
É interessante perceber que, quanto maiores o conhecimento tecnológico e a
experiência em situações educacionais, mais dinâmica pode ser a proposta de utilização das
interfaces.
A materialização da interatividade
Nas entrevistas, os docentes apontaram a relevância do saber tecnológico para os
docentes que atuam na sala de aula online, principalmente por perceberem que a
materialização da interatividade ocorre através do conhecimento do AVA e suas interfaces,
conforme evidencia D6:
[A materialização da interatividade ocorre] através das interfaces que
permitem colaboração, compartilhamento, é possível a perspectiva de um
mais comunicacional, que é assim que eu defino a interatividade. O wiki,
fóruns, chats vão permitir a tal interatividade ou a tal dialógica ou a
possibilidade de ação comunicativa
. (D6)
O relato de D1 corrobora a perspectiva acima:
[A materialização da interatividade ocorre] a partir do momento que na
docência online, através das plataformas, tenho a possibilidade de criar
fóruns e chats. Durante algum tempo nós tínhamos os que textos que
pesquisávamos na internet e tínhamos e-mails. Mas com as possibilidades de
fóruns, e possibilidades também de chats, dentro de uma interação... Tenho
possibilidades de interagir através de fóruns, uma interação até mais
estruturada, mais pensada, do que aquela elaborada as falas.
Analisando a docência do módulo A, foi possível perceber como a falta do
conhecimento tecnológico prejudica a interatividade dos cursos online. Os docentes do
módulo sugeriram como situação de aprendizagem a reescrita de um texto através da interface
wiki. A orientação da atividade foi a seguinte:
Atividade
O texto em seguida foi retirado da Wikipedia.
Reescrever este texto segundo o ponto de vista crítico de cada PPG. Todos
estão convidados à fazer inclusões e exclusões. Todos estão convidados a
ampliar. Cada PPG atua escrevendo no corpo do texto as suas contribuições.
O WIKI, esta valiosa interface presente no Moodle, permite a construção
colaborativa de um texto a várias mãos. Cada pesquisador, segundo o
entendimento acertado em sua equipe, está livre para operar no texto.
125
O processo colaborativo irá gerar um texto polifônico e dialógico. Com base
nesse texto cocriado e em outros textos sugeridos no módulo, discutiremos
alguns desafios específicos ao ofício do professor. Essa segunda atividade
será realizada no Fórum Desafios à Docência Online na Cibercultura.
A atividade teve baixíssima adesão (quatro pesquisadores-cursistas somente).
Buscando compreender os motivos, uma pesquisadora cursista lançou uma indagação no
tópico do fórum destinado à avaliação do desenho didático:
Como primeira questão, eu gostaria de abordar nossa (não) atuação no wiki
proposto. O wiki ficou praticamente intacto e acho que seria muito
importante tentarmos compreender o porquê disso. (P18)
Aproveitei o questionamento, levantei algumas possibilidades e aguardei o retorno:
P18, vinha refletindo a respeito da questão que você colocou sobre a não
participação na wiki. Agora que ela é fato, é preciso compreendê-la.
Pensei em uma possibilidade: seria receio ao novo, pois o fórum e o chat
são as interfaces mais utilizadas e conhecidas, pouco uso se faz da wiki?
Alguns pesquisadores-cursistas apresentaram limites em relação ao próprio
conhecimento tecnológico, outros levantaram possibilidades:
Posso acrescentar apenas que a forma escolhida para construção do wiki não
auxiliou o trabalho colaborativo e livre, pois o objetivo da construção
hipertextual no wiki é justamente romper com as barreiras do “meu”, dar
oportunidade para as pessoas (todas) fazerem parte de um texto colaborativo
de forma completa e dinâmica. (P16)
P8, você tocou numa questão fundamental. A intimidade com a interface.
Quando escrevo nos fóruns e nos chats escrevo num fôlego só. Vou na
empolgação da dialógica provocada pelos meus interlocutores. Não me
preocupo muito com a redação do texto. Depois relendo vejo que comi
letras, pequei na pontuação... Mas o importante é o entendimento lógico do
texto. Tenho uma boa experiência na docência online com as interfaces
fórum, chat, blogs, diários online, webconferências. a minha relação com
as interfaces coletivas de textos não é tão natural assim. (D5)
Sugiro também, com relação ao wiki, que cada grupo apresente nesta
interface um pequeno resumo, com suas visões sobre as questões mais
relevantes levantadas durante cada módulo, como um ponto de partida para a
produção coletiva (editando ou não o texto alheio). Sendo assim, concordo
também que este wiki poderia ficar ativo até o final da pesquisa, pois
acredito que ao atuarmos na construção da interatividade entre os
participantes, através do nosso ambiente, a produção no wiki possa se tornar
mais fluente, agregadora e recursiva, com relação às diversas visões e
perspectivas que certamente vão surgir e se transformar a cada módulo. (P9)
126
Inicialmente, através do relato de P16, é possível concluir que a orientação foi
insuficiente e, por ser uma interface que poucos conheciam, poucos se arriscaram a utilizá-la.
Apesar dessas dificuldades, a equipe responsável pelo módulo não buscou possibilidades para
viabilizar seu uso. Acredito que deveria haver orientações técnicas acerca de seu uso. Nesse
sentido, a falta de saber tecnológico acabou por comprometer as atividades do próprio
módulo. Conhecendo mais a interface wiki, certamente os docentes do módulo buscariam uma
construção textual mais autônoma, em vez de uma reconstrução, e dariam mais informações
acerca da própria interface.
O conhecimento tecnológico é fundamental para potencializar uma educação online
interativa. Contudo, o saber tecnológico deve estar atrelado a uma base estruturante, conforme
visto, a fim de que o professor possa alcançar sua autoria e potencializar a coautoria entre os
aprendentes, concretizando uma prática docente efetivamente pautada na interatividade e seus
fundamentos: participação-intervenção; bidirecionalidade-hibridação; permutabilidade-
potencialidade.
4.3.3 Saberes didáticos
Chamaremos de saberes didáticos aqueles que se referem às intervenções e estratégias
docentes que emergem da prática do professor online. São saberes mais pragmáticos, voltados
para o próprio fazer pedagógico na educação online e que encontram subsídios nos saberes
acima analisados – epistemológicos e tecnológicos. São aqui descritos como saberes do
desenho didático
25
, saberes da mediação pedagógica e saberes da avaliação.
Saberes do desenho didático
O simples acesso a um AVA não garante a qualidade educacional, comunicacional e
tecnológica em educação online, conforme nos lembra Santos (2002). Com frequência,
25
A maior parte das publicações sobre o tema utiliza a expressão “desenho (ou design) instrucional” quando se
refere à organização das atividades no ambiente virtual de aprendizagem. No entanto, o termo “instrucional
remete à concepção “instrucionista” do uso do computador, criticada por Valente (2009), que sua utilização
como máquina de ensinar, pautada na informatização dos métodos de ensino tradicionais. Portanto, ao refutar a
expressão “design instrucional”, encontrei na literatura recente a expressão “desenho didático(Pesce, 2007;
Araújo, 2008), adotada neste estudo que corrobora uma visão mais interativa em relação ao processo de ensino-
aprendizagem em ambientes virtuais.
127
podemos encontrar cursos online que simplesmente disponibilizam textos lineares e outros
materiais digitalizados para estudo, muitas vezes chamados de recursos didáticos. Estes, na
maior parte dos casos, servem apenas como fonte de informação e leitura para a construção de
tarefas, geralmente individuais, que devem ser disponibilizadas para a correção efetuada pelo
chamado tutor. Tal prática não garante o diálogo, a interatividade ou a construção coletiva da
comunicação e do conhecimento (SANTOS; SILVA, 2007).
Em um ambiente virtual de aprendizagem, um curso ou uma aula pode conter
conteúdos de aprendizagem, propostas de trabalho e de avaliações e, no mesmo ambiente,
dispor de interfaces de construção de comunicação e de conteúdo. Nesse sentido,
Pensar a prática pedagógica para a educação online é antes de qualquer coisa
pensar um desenho didático interativo como arquitetura que envolve o
planejamento, a produção e a operatividade de conteúdos e de situações de
aprendizagem, que estruturam processos de construção do conhecimento na
sala de aula online. Estes conteúdos e situações de aprendizagem devem
contemplar o potencial pedagógico, comunicacional e tecnológico do
computador online, bem como das disposições de interatividade próprias dos
ambientes online de aprendizagem (SANTOS; SILVA, 2007, p. 2).
O planejamento na educação online possui peculiaridades e traz desafios específicos,
como elaboração de material, organização do ambiente virtual de aprendizagem e opções por
determinadas interfaces. Esse grupo de ações voltadas para o planejamento de um curso
online representam seu desenho didático, definido como uma “arquitetura de conteúdos e
situações de aprendizagem para estruturar uma sala de aula online contemplando as interfaces
de conteúdo e de comunicação” (
SANTOS; SILVA, 2007,
p. 3).
Certamente os saberes do desenho didático representam uma urgência no que tange ao
conhecimento do docente online. A pesquisa dessa categoria remete a quatro diferentes
instâncias, a saber: em relação às equipes interdisciplinares, em relação ao perfil do grupo, em
relação à arquitetura de percursos e, por fim, em relação aos conteúdos e situações de
aprendizagem.
Em relação às equipes interdisciplinares
No projeto analisado, foi possível perceber que a maior parte dos módulos
apresentaram equipes formadas por diferentes profissionais (incluindo os docentes), mas que
128
agiram em prol da autoria e produção coletiva do seu desenho didático, conforme é reiterado
através da fala de D2:
Bom, a primeira coisa é que a equipe nossa participa, todo mundo se envolve
na discussão ou na concepção mesmo, qual vai ser o conceito deste design,
né? E isso teve a participação do grupo todo e depois cada um se... isso é na
concepção e depois na implementação cada um entra com as suas
competências. Então alguns têm as competências mais de lidar mesmo com a
implementação na ferramenta, outros mais com a especificação do conteúdo,
outros mais pra criação de estratégias didáticas. Então isso já é uma coisa
meio que natural no nosso grupo, essa distribuição pra que o produto possa
ser publicado e possa ir ao ar a contento. Inclusive competências também de
mediação. Alguns têm mais competências para fazer mediação. Tudo isso é
uma negociação meio tácita do nosso grupo, até porque nós trabalhamos
em conjunto em outros projetos.
Isso ficou visível ao grupo de pesquisadores-cursistas que, ao avaliar o módulo,
ressaltaram a importância dessa equipe interdisciplinar engajada:
[...] Gostaria de destacar pontos fortes da prática pedagógica do grupo: o
trabalho coletivo ficou clara a participação engajada de cada membro na
divisão das tarefas. Tarefas foram divididas sem fragmentação [...] D4
A par desses relatos, Santos e Silva (2007) ressaltam que, num momento inicial da
produção do desenho didático, deve haver a estruturação de uma equipe interdisciplinar
responsável pela produção do curso, composta por diversos especialistas (conteudista, web-
roteirista, webdesigner, programador, designer didático) que articulem seus saberes, assim
como docentes e cursistas.
Essa equipe interdisciplinar deve ser autora de todo o processo, através de
intercâmbios, experiências intencionais de interação e produção mútua de conhecimento. A
autoria em educação online deve ser descentralizada; não cabe a desarticulação entre o
fazer e o pensar, própria de práticas em que a existência de um autor cujo trabalho é
desarticulado do dos outros atores do processo.
Como docente do dulo D, pude ter a mesma experiência: éramos cinco
componentes, com as mais diversas áreas de formação: sociologia, música, letras, análise de
sistemas e pedagogia. Durante quatro meses, nos reunimos quinzenalmente com o intuito de
elaborar o desenho didático do curso. Nossos encontros foram recheados de trocas e
coautoria, em que os diferentes saberes foram mobilizados na intenção de uma proposta de
acordo com a demanda da cibercultura. P8, por exemplo, que atua com produção fonográfica,
129
sugeriu a inserção do Podcast
26
em nosso módulo, enquanto P9, analista de sistema, ofereceu
novas formas de organização do desenho didático.
O relato de D5 confirma que o mesmo ocorreu em outro módulo, salientando a autoria
coletiva:
E eu integrei a equipe, por ter vontade mesmo de participar desta
experiência. E por ter também conhecimento sobre ambiente virtual de
aprendizagem. Então a relação com o grupo da D4 começou uma relação
de troca mesmo. Então a D4, como nosso curso é psicologia da
aprendizagem, D4 é uma especialista nacional sobre o tema. Então a gente
dividiu bastante os papéis, ela cuidou do conteúdo, participou das situações
de aprendizagem, e o grupo foi formado por mim, que praticamente cuidei
do ambiente por ter este conhecimento, pela professora P7 que também foi
convidada, mesmo não sendo professora de pós. Na verdade, todo mundo
entrou como tudo, né? Como autores, o conteúdo em si é da D4, que nós
fomos autores do desenho didático, que é a disposição destes conteúdos
através de situações de aprendizagem e de modelagem deste conteúdo. Então
a D4, no desenho didático, foi responsável pelo conteúdo dos módulos e eu,
assim como os outros participantes, no caso o P7, o P5 e o P6, que são
mestrandos, a gente pensou junto este desenho didático, essa
disponibilização no ambiente.
Ações assim encontram-se em consonância com um dos indicadores de interatividade
apontados por Silva (2004): “disponibilizar uma montagem de conexões em rede que permite
múltiplas ocorrências”
27
. Nesse caso, podemos comprovar que isso se torna possível quando a
equipe busca “desenvolver, com a colaboração de profissionais específicos, um ambiente
intuitivo, funcional, de fácil navegação e que poderá ser aperfeiçoado na medida da atuação
dos aprendizes” (SILVA, 2004, p. 12)
Na contramão dessa perspectiva de autoria coletiva, contudo, o módulo A encontrou
dificuldade em se mobilizar para uma formação de equipe interdisciplinar, conforme o relato
de seu docente coordenador:
É, o desenho, tentamos construí-lo em equipa, diria, mas... Eu tentei sempre
motivar a equipa, mas às vezes não é possível, né? [...] Talvez se fosse
possível nós nos termos reunido os seis presencialmente uma vez por
semana, ou pelo menos de quinze em quinze dias, facilitaria o processo de
construção (D1).
26
Forma de publicação de arquivos de mídia digital, principalmente áudio.
27
Cf. anexo A – Indicadores de interatividade em educação presencial e online
130
Isso certamente acabou influenciando todo o desenho didático do módulo, que
apresentou um conteúdo riquíssimo, mas disponibilizado de maneira linear e, ao mesmo
tempo, confusa no que concerne às interfaces empregadas
28
.
O desenho didático deve ser concebido como produção coletiva que abre espaços para
autoria de todos os sujeitos envolvidos, proporcionando “uma intencionalidade pedagógica
que garanta a educação online como obra aberta, fluida, hipertextual e interativa” (SILVA;
SANTOS, 2007, p. 2), garantindo uma educação online que esteja de acordo com a
interatividade.
Em relação ao perfil do grupo
No universo das entrevistas realizadas, foi possível perceber relatos convergentes em
relação à importância de determinar o perfil do grupo para, então, melhor definir (ou
redefinir) o desenho didático do curso, conforme o relato de D2.
[...] em primeiro lugar é o [fato] de sentir o outro, por exemplo, no caso do
BMW vermelha, sentir a reação que aquela proposta provocou em todos os
participantes pra poder direcionar os próximos passos. Isso é fundamental.
Nosso curso não estava inteiro no ar quando ele começou. Não que ele não
estivesse produzido, mas mesmo o que estava produzido, ele sofria
alterações antes de ir para o ar porque nós analisávamos o que havia
acontecido e o que estava rolando ate aquele momento. Então a questão da
reflexão, da analise da reflexão era fundamental nesse trabalho por conta
disso. (D2)
Nessa perspectiva, Silva (2004) nos adverte sobre a importância de “mobilizar a
experiência do conhecimento”, num sentido de que o professor tenha possibilidades de
implementar situações de aprendizagem que considerem as experiências, conhecimentos e
expectativas que os estudantes já trazem consigo”.
Em consonância com a fala de D2, foi interessante perceber que em seu módulo (B),
assim como nos outros pesquisados, a equipe apresentou a preocupação em conhecer o perfil
dos discentes e, para tal, elaborou uma interessante atividade, em que convidava cada
pesquisador-cursista a elaborar uma linha de tempo, falando de suas vivências em
modalidades educativas não presenciais. Para tal, poderiam ser utilizadas mídias diversas:
documento do Word, apresentação de Power Point, vídeos, áudios, etc. que em seguida seriam
28
Ao tratar dos conteúdos e das situações de aprendizagem, ainda nesta seção, a questão será aprofundada.
131
inseridas no recurso do Moodle conhecido como “base de dados”, mas com uma conotação de
“galeria de atividades”, pois todos poderiam ter acesso às produções de todo o grupo,
conforme a figura 20.
Figura 20 – Desenho Didático: atividade perfil do aluno
Tais práticas vão ao encontro da perspectiva histórico-cultural, que considera o
aprendente em toda sua história de vida, dentro de seu contexto social, cultural, econômico e
político. Desse modo, antes da criação dos conteúdos e de as situações de aprendizagem
serem disponibilizadas no ambiente, é necessário atentar para o perfil dos participantes, no
sentido de conhecer suas expectativas e motivações para o curso, seus conhecimentos prévios
acerca do assunto a ser tratado, seu perfil social, seus conhecimentos tecnológicos, além da
infraestrutura disponível para a aprendizagem online.
Destarte, a produção do desenho didático deve se iniciada através de uma análise dos
aprendentes, em busca de informações que colaborem para a caracterização desse aluno (nível
de escolaridade, perfil profissional, disponibilidade de tempo para estudo, levantamento das
132
restrições, etc.), identificação das necessidades de aprendizagem e definição dos objetivos,
para que a aprendizagem esteja em consonância com a demanda apresentada pelo grupo.
Vale ressaltar, no entanto, que não basta estabelecer o perfil do grupo, é preciso que a
elaboração do desenho didático esteja de acordo com as informações que foram levantadas.
Essa preocupação pôde ser percebida no relato de D3, ao apontar que o conhecimento
antecipado do perfil grupo (pesquisadores que já tinham vivenciado outros processos de
aprendizagem em modalidades não presenciais) colaborou para a escolha das atividades
oferecidas em seu módulo.
[...] nós pensamos em trabalhar mesmo a reflexão sobre a prática, porque, a
princípio, nós sabíamos que as pessoas tinham vivenciado o processo de
educação a distância, então a nossa ideia foi conseguir atividades que
pudessem provocar esse debate com colegas.
Almeida (2003, p. 335) lembra-nos que, na educação online, as informações são
selecionadas, organizadas e contextualizadas segundo as expectativas do grupo, permitindo
estabelecer múltiplas e mútuas relações, retroações e recursões, atribuindo-lhes um novo
sentido que ultrapassa a compreensão individual”. Na contramão dessa assertiva, foi possível
perceber que no módulo B ocorreu uma dissociação entre o conteúdo que o grupo de
pesquisadores-cursistas esperava e o conteúdo efetivamente oferecido pela equipe.
O projeto em que ocorreu a investigação está voltado para a formação de professores
para docência online, mas a equipe desse módulo focou seus conteúdos nas questões das
políticas públicas e tecnologias na escola, tratando com menor ênfase as situações o
presenciais. No fórum de avaliação do módulo, tivemos alguns relatos que mostram tal
questão:
O conteúdo referente às políticas, talvez por ser mais denso, não foi tão
aprofundado pela nossa turma. (P3)
Em relação ao conteúdo, o módulo 2 esteve mais focado em políticas para o
uso de computador e mídia e menos na EAD. Acredito que as políticas
públicas voltadas para EAD no Brasil merecessem maior destaque, uma vez
que estamos tratando de formação de professores que atuarão online. Deixo
aqui minha sugestão! (P10)
Acho que o tema das “políticas públicas” poderia ter sido mais trabalhado
em suas especificidades e relações.
133
Com relação ao conteúdo, concordo com D5 e P10 que as políticas públicas
mais relacionadas com a EAD foram pouco abordadas. Fiquei especialmente
desejosa de discutir o Sistema UAB (P18).
Em entrevista, D2 demonstrou preocupação em se ter um desenho didático flexível, no
entanto, os conteúdos trabalhados (políticas públicas para uso de computador nas escolas)
estavam mais próximos às pesquisas desenvolvidas no PPG da docente e não da demanda do
grupo (políticas públicas em modalidades não presenciais):
[...] é você trabalhar, você tem uma intencionalidade, você tem um
planejamento. Entretanto, ele tem de ser flexível o bastante para trabalhar o
que emerge no contexto. E você identificar o que emerge no contexto, não é
uma questão de objetividade, é uma questão que implica mesmo a
sensibilidade pra ouvir o outro, pra entender e o que é que vem do outro. Pra
ler, digamos assim, não só o texto, mas o contexto e o intertexto. (D2)
Nessa perspectiva, o conceito de desenho didático contextualizado surge como uma
proposta para que haja equilíbrio entre a adequação do perfil do grupo e a necessidade de
haver um planejamento antecipado. O desenho contextualizado se refere a princípios
fundamentais para uma nova forma de planejar e implementar ações pedagógicas e
compreender que é importante levar em consideração o contexto dos aprendentes. Ele admite
personalização e flexibilização do processo. Foge dos padrões lineares em que a análise
ocorre no princípio, o desenvolvimento no meio e a avaliação ao término do processo, pois
essas operações ocorrem recursiva e processualmente (FILATRO, 2003).
Todo planejamento didático deve, pois, contemplar o contexto e considerar as
especificidades dos sujeitos aprendentes. Ao perceber o aluno como sujeito do conhecimento,
e não mero objeto, o docente online passa a valorizar a autoria do aluno, num movimento
comunicacional de troca, diálogo e cocriação.
Em relação à arquitetura de percursos
O desenho didático de uma sala de aula online se estrutura inicialmente na arquitetura
de percursos, ou seja, na sistematização hipertextual das temáticas de um curso com seus
conteúdos e situações de aprendizagem, através do uso das mais diversas linguagens
midiáticas. Silva (2004, p. 12) destaca como um dos indicadores de interatividade “Arquitetar
percursos hipertextuais”, evidenciando a implementação de um no roteiro do curso que
134
contemple diferentes desenhos e múltiplas combinações de linguagens e recursos
educacionais
29
.
No capítulo 3, ao analisar o locus da pesquisa (o AVA Moodle), pude perceber que ele
apresenta uma diversidade de recursos e interfaces que potencializam essa arquitetura de
percursos. Nele, é possível transformar os textos em hipertextos, a serviço de uma verdadeira
aprendizagem em rede. No entanto, esse potencial pode ser subutilizado, uma vez que seu uso
dependerá das concepções dos docentes que nele estão atuando.
Um interessante exemplo de arquitetura de percursos aconteceu no módulo D. A cada
semana era disponibilizado um roteiro hipertextual para o aluno. Através desse roteiro era
possível escolher seus percursos e participar de todas as atividades do curso. No entanto, ele
transcendia a linearidade e permitia ao participante fazer suas opções. Na figura 21 há
algumas expressões (destacadas em azul) que, na verdade, são links que levam os alunos às
atividades. Dessa forma a equipe disponibilizou “uma montagem de conexões em rede que
permite múltiplas ocorrências”
30
, de acordo com os indicadores de interatividade para
docência (SILVA, 2004, p. 12).
29
Cf. anexo A – Indicadores de interatividade em educação presencial e online
30
Idem
135
Figura 21 – Desenho didático – arquitetura de percursos 1
Vale ressaltar que a equipe também buscou fazer uso de diferentes suportes e
linguagens midiáticos (texto, som, vídeo, páginas, gráficos). No roteiro da semana (figura 18),
por exemplo, a equipe utilizou um texto web (texto base da semana), vídeo, fórum, e os
comentários dos alunos sobre o vídeo poderiam ser feitos em áudio, utilizando podcasting.
É interessante que a hipertextualidade se faça presente nos roteiros, assim como no
material do curso em geral. Nesse sentido, Silva (2004) destaca um dos engajamentos do
professor, no que concerne à arquitetura de percursos: “Explorar as vantagens do hipertexto:
disponibilizar os dados de conhecimento exuberantemente conectados e em múltiplas
camadas ligadas a pontos facilitam o acesso e o cruzamento de informações e de participações
(SILVA, 2004, p. 12)”
31
. Essas “camadas” se fazem presentes através de conexões
hipertextuais que podem ser intratextuais (ocorrendo dentro do próprio AVA, conforme vimos
na figura 21) ou intertextuais (com sites e/ou documentos externos), como no caso da figura
22, que traz em seu texto um vídeo que se encontra hospedado no site de compartilhamento
Youtube.
31
Idem
136
Figura 22 – Desenho didático: arquitetura de percursos 2
A arquitetura hipertextual de percursos precisa garantir um território de expressão e
aprendizagem labiríntico, com sinalizações que ajudam o aprendiz a não se perder, mas que
ao mesmo tempo não o impeça de perder-se”
32
(SILVA, 2004, p. 12). Em sentido inverso, a
organização dos fóruns no módulo A ficou confusa. Um exemplo é o fórum que estava
planejado para funcionar como um “mural de avisos” do módulo, mas acabou se tornando
espaço de debate referente ao conteúdo, uma vez que a própria equipe utilizou o espaço
equivocadamente (figura 23, ver o primeiro tópico “Fórum: comunidades virtuais – obrigação
ou mediação). O fato acabou prejudicando a participação de alguns cursistas, que não
deixaram de participar de valiosas discussões por não encontrar o ambiente adequado. Isso foi
notoriamente apontado pelos pesquisadores-cursistas, que discutiram a questão no fórum de
avaliação do módulo:
A abertura de vários fóruns confundiu e desorientou o grupo. A criação do
mural fora do módulo causou confusão. O mural, que era para orientar as
atividades, acabou virando fórum e isso provocou encontros/desencontros.
32
Cf. anexo A – Indicadores de interatividade em educação presencial e online
137
Depois que o grupo moveu os fóruns desarticulados para dentro do fórum de
debates a participação melhorou bastante (P5).
Figura 23 – Desenho didático: arquitetura de percursos 3
Dessa forma, para alcançar uma educação online que efetivamente rompa com a
pedagogia da transmissão e tenha como pressuposto a construção de conteúdos pautados na
dialógica e na cocriação, é preciso ter uma arquitetura de percursos sintonizada com nossa
atualidade sociotécnica, possibilitando um desenho didático que se apresente como rede,
definindo um conjunto de territórios a explorar.
Em relação aos conteúdos e situações de aprendizagem
No campo foi possível encontrar o conteúdo disponibilizado das mais variadas formas:
através de textos lineares, disponibilizados através do recurso “livro” (figura 24); hipertextos
disponibilizados através dos recursos “página web ou “livro” (figura 25 – os hiperlinks
aparecem na cor azul); vídeos (figura 26) e, até, conteúdos disponibilizados no wiki, com o
objetivo de serem repensados e reconstruídos por todo o grupo.
138
Figura 24 – Desenho didático: conteúdo (texto linear)
Figura 25 – Desenho didático: conteúdo (hipertexto)
139
Figura 26 – Desenho didático: conteúdo (vídeo)
Esse tipo de informação disposta em formato multimídia torna-se interessante quando
se pretende atender aos diferentes estilos de aprendizagem, dando dinâmica ao processo
educacional. Contudo, conforme salientado, não basta dispor a informação para alcançar
uma educação baseada na interatividade: o planejamento das situações de aprendizagem é
fundamental.
As situações de aprendizagem podem ser compreendidas como desafios à atuação
criativa do aprendente e também à participação colaborativa, nas quais se expressa a
materialidade de suas ações. Nos módulos pesquisados, as situações de aprendizagem, com o
intuito de mobilizar saberes, foram as mais diversas possíveis. Vale ressaltar que em nenhum
módulo o conteúdo foi disponibilizado sem que houvesse mobilização e debates sobre o tema,
ocorrendo, para tal, interações de forma síncrona, como chat e a videoconferência, ou
assíncrona, como fóruns principalmente, além de glossários colaborativos, base de dados e
wiki.
Uma interessante situação de aprendizagem que ocorreu no módulo B merece
destaque. A fim de tratar do tema relativo à evolução do uso dos computadores no Brasil, a
140
equipe disponibilizou dois textos sobre o assunto. Buscando instigar o debate, convidaram os
pesquisadores-cursistas a assistir um curta-metragem chamado BMW Vermelho
33
. A princípio,
esse filme em nada se relacionava à questão das TICs na educação, mas o convite dos
docentes do módulo para que fosse estabelecida uma analogia entre o tema estudado e o vídeo
possibilitou um instigante debate e as participações no fórum foram inúmeras. Veja como foi
elaborada a situação de aprendizagem:
Conversa sobre TIC na educação e o sonho da BMW:
Ao considerarmos a Educação a Distância como educação mediatizada pelas
tecnologias, convidamos vocês a debaterem sobre a EAD no Brasil a partir
dos artigos apresentados e do vídeo BMW vermelho.
Sugestão de Artigos para dinamizar o debate:
1. ALMEIDA, M. Elizabeth B. de. O aprender e a informática: a arte do
possível na formação do professor. Coleção Informática para a Mudança na
Educação. Brasília: SEED/MEC, 1999. Disponível em:
http://escola2000.net/eduardo/textos/proinfo/livro08-
Elizabeth%20Almeida.pdf. Acesso em março de 2008.
2. SILVA, Maria da Graça Moreira; MENGALLI, Neli Maria e
VILARDELL-CAMAS, Núria Pons. Panorama Histórico da Educação a
Distância. 2007.
Assista ao vídeo BMW vermelho e registre nesse fórum sua reflexão sobre a
integração das tecnologias em nosso cotidiano e na educação e debata com
seus colegas:
Será que estamos reproduzindo na educação mediatizada por tecnologias o
caso da BMW vermelha?
Como fazer a atividade?
Selecione um dos artigos indicados para leitura ou sugira um novo artigo,
que mais se aproxime de suas vivências e interesses.
Acesse o site Portacurtas no endereço:
http://www.portacurtas.com.br/filme_abre_pop.asp?cod=180
No site, clique na opção "assista". O vídeo é tem aproximadamente 15
minutos, mas vale a pena!
Caso tenha algum impedimento ou limitação tecnológica para assistir ao
vídeo, coloque sua opinião sobre a introdução das tecnologias no processo
de ensino e aprendizagem.
Consulte as orientações para assistir ao vídeo:
33
O curta-metragem BMW Vermelhão, de Edu Ramos e Reinaldo Pinheiro, conta a história de uma família
humilde, que recebe um carro de luxo através de um sorteio. Na família ninguém sabe dirigir e, conforme
contrato do sorteio, o carro não pode ser vendido por dois anos. Então o automóvel acaba tendo os usos mais
inusitados.
141
http://www.portacurtas.com.br/faq.asp?FaqCat=1#1
Será ótimo debatermos até dia: 12 de junho
(Módulo B)
De acordo com Silva (2004, p. 12), o docente deve “provocar situações de inquietação
criadora”
34
e isso pode ser percebido através da elaboração do problema, por parte da equipe,
que possibilitou a todo o grupo repensar alguns de seus conceitos. O relato de D4, docente de
outro módulo e discente no módulo 2, mostra como foi envolvente a situação de
aprendizagem:
Eu reparei que no módulo anterior, quando foi colocado, por exemplo,
aquele vídeo do carro vermelho, que foi interessantíssimo, o pessoal não saía
mais daquela discussão. Tudo bem, o vídeo era muito estimulante, mas o
grupo [equipe do módulo B] queria continuar outros assuntos e o pessoal
tava lá discutindo o carro o tempo todo. (D4)
D2, docente do módulo B, relatou na entrevista a preocupação entre a mídia escolhida
e seu uso nas situações de aprendizagem:
É muito importante que você localizar a mídia dentro daquilo que você
esta se propondo na atividade. Porque, também, se você sai com o vídeo da
BMW vermelha na mão achando que é legal e quer encaixar em toda e
qualquer atividade, fica um desastre, né!? Então daí um casamento da
tecnologia e computação
.
Os AVAs oportunizam, através de variadas interfaces e recursos, uma reconfiguração
em relação aos conteúdos e situações de aprendizagem, mas não garantem a potencialidade
comunicacional própria da interatividade. Nesse sentido, cabe ao docente online
disponibilizar os conteúdos pertinentes de maneira organizada, que possibilitem a reflexão
conjunta, e provocar situações de aprendizagem que sejam desafiadoras, a fim de que ocorra
uma verdadeira construção de conhecimento.
Durante as entrevistas, um outro ponto destacado foi domínio do próprio conteúdo. Ao
ser indagado sobre os saberes docentes que foram mobilizados ao longo de seu módulo, D1
colocou que “é necessário ter o material, preparar o material: preparar, ter e conhecê-lo”. O
relato de outro docente, D4, vai ao encontro dessa perspectiva: “Eu acho que é o saber ligado
34
Cf. anexo A – Indicadores de interatividade em educação presencial e online
142
ao próprio conhecimento daquele conteúdo: teorias da aprendizagem, características da
aprendizagem, relação entre a aprendizagem virtual e a aprendizagem presencial [esses foram
os conteúdos de seu módulo]”. A fala de D5, que atuou no mesmo módulo, mas não é
especialista na temática tratada, corrobora essa visão:
[...] Mas aí, na prática, acabou a própria [D4], assumindo mais a cara de
docente autora do conteúdo, porque como eu não sou da psicologia da
aprendizagem, o que eu sei da psicologia da aprendizagem é o que todo
pedagogo sabe, né? Então eu inicialmente coloquei no grupo que eu não me
autorizava, a tensionar muitos conceitos de psicologia, até porque, você viu
que no curso, tinha sociointeracionismo, tinha Piaget, Vygotsky, Lévy [...].
Então eu deixei claro que eu não me autorizava a tirar dúvidas sobre
Vygostsky. Até dúvidas e conceitos complexos. O que eu me autorizava era
o conhecimento que eu tinha como uma pedagoga que se fui formada numa
universidade que tem quatro “psicologias”, mas eu não sou uma
pesquisadora de psicologia, e ficou bacana porque [D4] cuidou mais das
especificidades, até porque ela foi autora do conteúdo, e eu cuidei muito
mais da dinamização do curso, não deixando de me autorizar
conceitualmente. Mas, inicialmente, eu disse que não era minha questão,
mas como nosso curso era psicologia da aprendizagem para docência online,
então eu acabei também teorizando por con
ta da minha experiência
acadêmica com a própria docência online.
Sem dúvida, conforme pode ser visto através dos relatos dos sujeitos da pesquisa, o
conhecimento do conteúdo é condição sine qua non para a prática do docente online. Parece
óbvio, mas em muitos cursos de EAD há uma rígida divisão entre os que elaboram os
conteúdos professores autores e aqueles que executam tarefas como correção e
acompanhamento de fóruns professores tutores como tratado na revisão de literatura.
Nesse sentido, Freire (2008, p. 29) afirma que “ensinar exige pesquisa” e acredita que os
professores devam ser epistemologicamente curiosos, pois é a curiosidade que os leva a
aprender e ensinar.
Dessa análise é possível inferir que os docentes, juntamente com a equipe de produção
interdisciplinar do curso, precisarão estar atentos para que os fundamentos do digital e do
hipertexto estejam na base do desenho didático, mais especificamente, na estruturação dos
conteúdos e das situações de aprendizagem a serem disponibilizados aos aprendentes.
Cabe ressaltar que o desenho didático também engloba o planejamento de estratégias
de avaliação, mas estas serão tratadas mais adiante, conjuntamente com o processo de
avaliação online.
143
Saberes da mediação pedagógica
bastante tempo autores como Vygotsky e Freire evidenciam a necessidade da
ressignificação do papel docente no que tange à transmissão de conhecimentos, como
delineado no segundo capítulo deste estudo. Nessa perspectiva, o professor passaria a
desempenhar um papel de orientador das atividades do aluno, de alguém que pode colaborar
para dinamizar sua aprendizagem, trabalhando não mais para, mas junto com o aluno,
passando a atuar como um mediador no processo educativo.
Masetto (2007, p. 144 e 145) define a mediação pedagógica como a “atitude, o
comportamento do professor que se coloca como um facilitador, incentivador ou motivador da
aprendizagem, que se apresenta com a disposição de ser uma ponte entre o aprendiz e sua
aprendizagem”. Na educação online a preocupação com a mediação se torna mais evidente,
uma vez que o distanciamento geográfico entre o docente e os alunos, exigindo novas
formas de utilização da TICs, através de fórum, chat, e-mail, videoconferência, etc. num
diálogo permanente, na troca de experiências, no incentivo ao debate, na construção de
situações que desafiem o aluno.
Voltar nossos olhos para a reflexão sobre mediação na educação online, significa
romper com práticas pautadas na transmissão e centradas no isolamento e na
autoaprendizagem do aluno, próprias da EAD, e vislumbrar uma prática pedagógica pautada
na interatividade constante, como D1 enfatiza em seu relato:
Antes, esperávamos que as pessoas tão motivadas por si vão [sic] lá e
participam [do fórum]. Não dá, por experiência. Por isto penso que é preciso
rever o papel do professor, de ser um mediador, ser o motivador. Mediação é
fundamental. Tem que ser uma mediação que não seja... que combine
situações diversas, dirigismos, eu diria, e também mais construtivistas [...].
Analisando o ambiente virtual em que se deu o projeto, foi possível perceber que a
mediação pedagógica se materializa em diversos momentos. Destacarei aqui quatro dinâmicas
em que a mediação se apresentou de forma mais expressiva e constante: nos roteiros dos
módulos, nas interações dos fóruns e dos chats e no “estar junto online”.
144
Roteiros de aprendizagem
Ao longo dos módulos, foi possível perceber a mediação nas orientações iniciais sobre
as situações de aprendizagem, como no exemplo a seguir, em que a equipe do módulo C
indica quais são as atividades propostas para aquela semana e incentiva a participação, com
regras claras e bem definidas, que ajudam o trabalho a ser desenvolvido.
Olá, pessoal!
Para participar da unidade 1 do módulo [C] sugerimos o seguinte roteiro:
- Participe do fórum boas-vindas. Neste fórum poste sua apresentação
rápida, fale sobre suas expectativas para este módulo [C], apresente-
se para os colegas. Quem ainda não participou do curso nos módulos
anteriores terá oportunidade de se apresentar aqui. Não perca
tempo. Quem participou poderá demarcar um pouco mais a sua
presença!
- Estude o texto base da unidade. Temos duas versões: 1) hipertexto
com a interface livro do Moodle, 2) Documento em Word para
impressão e leitura básica da unidade. Nesta segunda versão não
temos como acessar o palavras do glossário, nem os links. Para fazer
uma leitura mais hipertextual, acesse o primeiro formato.
- Participe do fórum “Cocriando o hipertexto”. O objetivo deste
fórum é colaborar com a hipertextualidade do texto base da unidade.
Todos nós temos muitas referências para compartilhar sobre
aprendizagem e aprendizagem na docência. Esta é uma ótima
oportunidade de sugerirmos links e estratégias multirreferenciais de
leituras e atividades.
- Participe do fórum “Brincando de labirinto’. Este fórum é o nosso
espaço de debates mais específico sobre os temas da unidade. O
texto base da unidade é apenas um "pré-texto" como cocriarmos
juntos os conteúdos e discussões da unidade 1. Neste fórum abrimos
um tópico com uma provocação inicial. Se você não quiser “entrar
no labirinto” por esta porta sugerida por nós, crie sua própria
entrada. Basta criar e mediar um tópico de discussão. Qualquer
cursista poderá criar um tópico desejado. Apenas preste atenção para
não criarmos tópicos repetidos.
Além disso tudo, temos ainda: o fórum “Vamos fuxicar?". Este fórum é para
tomarmos café, comermos acarajé, falarmos amenidades, sugerirmos outros
“nós”. Enfim, fuxicar. O glossário específico também é colaborativo.
Contribua com novos verbetes ou comente os verbetes existentes. A
interface bate-papo é para nossos encontros síncronos. Use e abuse! Pessoal,
o desenho didático é uma arquitetura para ser habitada. Vamos habitar este
nosso primeiro ensaio de arquitetura na unidade 1? Esperamos por todos e
todas!
Equipe [nome da universidade]
Os roteiros de aprendizagem caracterizam-se pelas orientações iniciais que o professor
dirige ao aluno, no intuito de informar sobre os trajetos que serão propostos no
145
curso/módulo/disciplina online. Eles sintetizam para o aluno a arquitetura de percursos
projetada pelo docente ou pela equipe interdisciplinar: evidenciando os conteúdos que serão
tratados, as interfaces que se encontram à disposição desse aluno e as situações de
aprendizagem propostas. Portanto, o papel de um roteiro de aprendizagem não é fornecer
caminhos fechados, mas apontar possibilidades para a colaboração e construção dos
conhecimentos.
A oferta de um roteiro de aprendizagem na sala de aula online apresenta-se sintonizada
com a atualidade sociotécnica, na qual o aluno participa como coautor do processo de ensino-
aprendizagem, pois conhece os roteiros propostos para a construção do conhecimento e pode
contribuir, intervir e até mesmo trazer novas provocações ao grupo.
Assim como o módulo C, outros dos dois módulos investigados (B e D) apresentaram
um roteiro de aprendizagem no início de suas aulas. O módulo B optou por trabalhar com dois
roteiros. O primeiro, representado pela figura 27, é um guia mais amplo, em que foram
apresentados os três tópicos desse módulo, o período e a abordagem de cada um item, feito na
interface página web. Um segundo roteiro adotado foi uma apresentação semanal mais
detalhada, elaborada no próprio rótulo (página inicial do curso), que era modificado sempre
que um tópico era finalizado e se iniciava outro. Essas orientações foram fundamentais para
“propor a aprendizagem e o conhecimento como espaços abertos à navegação, colaboração e
criação, possibilitar que o aprendiz conduza suas explorações”
35
(SILVA, 2004, p. 12).
35
Cf. anexo A – Indicadores de interatividade em educação presencial e online
146
Figura 27 – Mediação: roteiro de aprendizagem
Na contramão, o módulo A não apresentou um roteiro de aprendizagem, embora
possuísse um fórum denominado “roteiro de atividades semanais”. Tal rum, na realidade,
serviu como interface de apresentação dos participantes e debate dos temas tratados nas aulas.
O fato foi agravado pela arquitetura de percursos confusa, conforme destacamos neste
capítulo, e chegou a prejudicar a participação dos discentes no módulo, principalmente nos
chats, que foram programados com pouca antecedência. Uma das pesquisadoras participantes,
ao avaliar o módulo em seu término, enfatizou a ausência de um roteiro de aprendizagem:
Senti falta de enunciados mais didáticos. A abertura de vários fóruns
confundiu e desorientou o grupo. A criação do mural fora do módulo causou
confusão. O mural que era para orientar as atividades acabou virando
fórum e isso provocou encontros/desencontros. (D5)
Orientar o aluno, propor situações de aprendizagem, provocar a participação,
evidenciar o todo e as etapas do curso/módulo/disciplina, mostrar os objetivos que se pretende
alcançar, apresentar as interfaces presentes no AVA, disponibilizar conteúdos: essas são as
147
algumas das ações que constituem a orientação da aprendizagem, fundamentais para uma
mediação pedagógica efetiva.
Fóruns
O fórum foi, certamente, a interface mais utilizada no projeto. Vale ressaltar que o
fórum não se trata de uma mera situação de perguntas e respostas entre o docente online e
seus alunos, nem somente uma sala online de dúvidas, conforme alertam Bruno e Hessel
(2007, p. 8):
Em fóruns de cursos a distância, é comum que alunos concebam este espaço
apenas para inserção de mensagens ou para divulgação de seus problemas,
não valorizando a interação. Neste caso, o espaço de debate é percebido
meramente como um repositório de ideias.
Nesse sentido, foi possível perceber nos fóruns dos módulos pesquisados uma postura
que buscava transcender atitudes meramente reativas. A mediação se dava através de
propostas de diálogos e busca de soluções para os problemas emergentes, favorecendo uma
reflexão contínua e um debate fundamentado de ideias com intervenções do professor.
Inicialmente os docentes se preocuparam com a abertura dos runs, geralmente
convidativa no intuito de promover a participação e o debate, além, é claro, de integrar seus
participantes, como foi notado em um dos fóruns oferecidos no módulo D:
Olá! Venha participar do "Fórum: Roberto Silva" da Unidade 3 do Módulo
4. Veja a proposta:
Faça sua exploração em nosso ambiente Moodle e procure justificar a
proposta do professor Roberto, que se revelou bem-sucedida como formação
dos professores para docência online.
Poste suas contribuições a respeito e não deixe de comentar as sugestões dos
colegas.
Muitas vezes, no universo dos fóruns, seus docentes buscavam fazer novas
intervenções ao longo do processo, objetivando integrar aqueles que ainda não tinha
participado ou que se apresentavam de maneira mais tímida.
Olá, pessoal!
Nossa unidade 2 só durará 1 semana. Na próxima segunda-feira já estaremos
com a unidade 3 online. Nossa unidade 4 será disponibilizada, mas não
teremos tempo para praticá-la, porque virá o grupo da [nome de uma
148
instituição privada envolvida] com o módulo 4. Claro que teremos todas as
unidades online até o final da pesquisa e nós da [nome de uma instituição
pública envolvida] estaremos online interagindo em nosso módulo e nos
módulos dos colegas. Contudo, vamos aproveitar cada semana vivenciando
conosco nossas situações de aprendizagem.
Convidamos todos e todas para "Entrevistarem o Piaget e o Vygotsky" a
propósito da nossa provocação inicial do caso da professora
“pensamentocritico.com”.
Esperamos por vocês!
Equipe [instituição pública envolvida]
Além de convites e aberturas estimuladoras, a mediação se fez constantemente
presente ao longo de todos os fóruns, com o intuito de incentivar os alunos a debater sobre os
temas propostos, trocar experiências com outros participantes, construir significados, trazer
novas informações, visando à cocriação do processo. Coerente com essa perspectiva, é
possível perceber como funciona a mediação no módulo B:
- Durante nossos debates emergiu o tema sobre os novos desafios no uso de
recursos e ferramentas na educação, dentre eles o Second life. A cada dia,
novos recursos aparecem e existe a tendência do uso de mídias sociais para o
estabelecimento de redes sociais. Dessa forma o uso do Orkut, HI5, Blogs,
Wikis, Youtube, etc. estão cada dia mais difundidas e tomam espaço, não os
ambientes sociais.
Como poderão ser usados nas escolas? (D3)
- Olá, D3, de fato são muitas as ferramentas que podem ser utilizadas
democraticamente na escola hoje. Basta que o professor saiba por que a
utilizará. O que parece, em muitos casos, é que muitos professores acabam
utilizando a “ultima” ferramenta que surge, mas acaba subutilizando-a ou
simplesmente abre e abandona. As ferramentas sociais se prestam sim à
educação, mas falta, como sempre, formação pedagógica e tecnológica para
ser integrada ao trabalho docente. Claro, encontramos belos exemplos de
utilização. Conheci experiências de professores do ensino fundamental e
médio que utilizam o blog como ambiente de pesquisa e produção de
conhecimento com seus alunos. O incrível é que essas experiências não são
conhecidas pela academia, porque normalmente quem publica são os
professores universitários.
Abraço
(P15)
- Olá, D3,
Vejo [que] as possibilidades que temos hoje no espaço virtual são imensas,
e, se permitirmos que os alunos desde a educação básica possam planejar
projetando suas ideias integradas às nossas, criaremos espaços de
aprendizagem jamais antes imaginados. É favorecermos o ato criativo destes
pré-adolescentes e jovens, que atuam no ciberespaço com naturalidade.
Interagirmos com nossos olhares e propósitos junto a eles, abriremos, com
certeza, melhores e maiores oportunidades pedagógico-sociais nestes novos
cenários.
149
Abços...
(P11)
- Caras colegas,
As ferramentas tecnológicas realmente crescem em número e ampliam as
possibilidades de construções de comunidades de aprendizagem e de
comunicação lateral (entre os pares).
Como diz a colega a [P15], a utilização pedagógica demanda o processo de
formação continuada para a integração na prática dos professores. Se, por
um lado, muitas escolas brasileiras ainda estão lutando com os laboratórios
de informática com poucos computadores, falta de manutenção, salas de
fechadas, pouca formação dos professores, por outro lado outras escolas
estão recebendo laptops.
Muitos professores não sabem como ligar um computador, mas muitos
outros professores desenvolvem atividades incríveis com o uso de blogs,
wikis, construção de sites, ambientes virtuais, Orkut, portais, SW, redes de
colaboração e mesmo as ferramentas básicas como processadores de texto e
etc.
Acredito que viveremos essas diversas realidades por muitos anos.
As ferramentas e ambientes emergentes, como os metaversos (Second Life)
ainda não estão inseridos nas escolas e universidades, mas essa é uma
interessante possibilidade para a ampliação de nossos olhares como
pesquisadores – como salienta a [P11] e esse curso é um espaço
privilegiado para o debate sobre como poderão ser utilizados para
potencializar o processo de ensino e aprendizagem, não é mesmo?
Na [nome da universidade] estamos iniciando os projetos e pesquisas com
metaversos, mas já podemos vislumbrar algumas de suas possibilidades,
como ambientes imersivos.
Vocês já tiveram a oportunidade de criar seus avatares?
[]s (D3)
Com base no exemplo acima, é possível acompanhar a mediação pedagógica de D3,
que, inicialmente, esclareceu do que se tratava e fórum e instigou os pesquisadores-cursistas a
refletir sobre a temática. Em seguida, diante das respostas por eles apresentadas, sintetizou as
opiniões manifestadas, apresentou outros exemplos e novas informações e, por fim, lançou
outros desafios, no intuito de se construírem significados. Nesse sentido, o relato de D6
demonstra como a mediação através dos fóruns possibilita a construção de novos conceitos:
Você oferece a possibilidade de articulação de conteúdo, de redes de
relações e de conteúdos entre textos e você permite que discursos
potenciais que não estavam lá, pré-formulados, possam emergir, [...] e
convida o aprendiz, o interlocutor a operar isso, ou seja, a fazer
permutabilidades, trocas, combinações e essas trocas e combinações fazem
emergir discursos, entendimentos provisórios, conhecimentos provisórios,
percepções que não haviam sido previstas. (D6)
150
É relevante que no fórum seja dado um rápido retorno aos alunos após suas postagens.
Atualmente há um acordo (geralmente tácito) nos cursos online para que esse feedback
aconteça, preferencialmente, em até 24 horas após a postagem do aluno, e não ultrapasse 48
horas. No fórum de avaliação dos módulos, esse fato pôde ser notado através da postagem de
P5:
Docentes do módulo [B], vocês estão de parabéns! Adorei a mediação de
vocês. Sempre presentes, vocês provocaram a participação e se envolveram
profundamente nos debates. Respostas foram dadas sempre como obras
abertas e novos questionamentos foram propostos. A atenção
individualizada e coletiva que deram aos cursistas foi fundamental para a
qualidade dos debates. Gostaria de destacar pontos fortes da prática
pedagógica do grupo:
Presença online - nunca um questionamento ficou mais de 24 horas sem
resposta ou sem feedback.
Essa prática, no entanto, não pôde ser observada no módulo A, uma vez que, em
alguns de seus fóruns, houve a abertura, mas a mediação por parte da equipe praticamente não
aconteceu. Contudo, como o projeto conta com um tipo de alunado diferenciado, formado por
pesquisadores-cursistas, com alguma experiência em educação online, seus próprios
membros trataram de fazer a mediação, instigando uns aos outros, mobilizando a experiência
do conhecimento e provocando situações de inquietação criadora
36
(SILVA, 2004), o que
possibilitou a continuidade das trocas e debates nos fóruns. No entanto, sabemos que essa não
é a regra dos cursos online, o que pode levar ao isolamento, favorecer o desestímulo e
culminar na evasão.
No fórum de avaliação do módulo A, os limites em relação à mediação ficaram claros
através das postagens de alguns cursistas:
Olá, todos,
Por uma questão de princípios, o me sinto à vontade em avaliar a equipe,
pois minha participação foi mínima. No entanto, penso que as discussões nos
fóruns poderiam ter sido melhor exploradas. Costumo fazer sistematizações
nas discussões nos chats e fóruns, não sei se seria uma boa sugestão, mas
não custa fazer uma tentativa.
Abraços e parabéns ao grupo! (P16)
Uma segunda avaliação do módulo ratifica a opinião de P16:
36
Cf. anexo A – Indicadores de interatividade em educação presencial e online
151
[...] as mediações nos fóruns deixaram a desejar. Os docentes abriram os
fóruns com ótimas provocações politizadas, mas não cuidaram da
continuidade dos debates. Tenho algumas sugestões para novas experiências
e para a continuidade da atuação docente:
- Dialogar mais com os aprendentes valorizando seus saberes e
provocações;
- Fazer sínteses das falas convidando para novos debates;
- Provocar novas dúvidas, questionando as certezas temporárias;
- Trazer mais exemplos de outras experiências profissionais;
- Convocar os aprendentes à autoria. Muitas vezes precisamos que os
docentes nos convidem à participação.
[...] Como nosso curso começando, o grupo do [nome da universidade]
com certeza continuará contribuindo muito mais.
Obrigada por esta oportunidade.
[]s (D5)
Seria interessante que os docentes do módulo garantissem mais interatividade. Em
seus fóruns estavam ocorrendo bons debates entre os participantes, que foram interativos,
cocriando as mensagens e exercendo a mediação em rede, mas a intervenção de seus
professores também deveria acontecer, através de uma mediação construtiva para propiciar
trocas efetivas e reflexões sobre os temas propostos.
Uma outra prática mais comumente encontrada no módulo (B) refere-se ao
encerramento dos mesmos, onde é sistematizado e sintetizado o conhecimento coproduzido
por todos seus participantes, além de serem oferecidos desafios futuros.
Esse tópico, embora breve, nos trouxe algumas reflexões importantes: a
emergência de novas ferramentas tecnológicas, em especial as mídias
chamadas de sociais e os ambientes virtuais imersivos que podem ser
utilizados no processo de ensino e aprendizagem. Essa utilização não pode
ser ingênua, mas deve ser integrada à prática pedagógica precedida pelo
olhar crítico do educador, pela formação para seu uso e pelo planejamento.
O Second Life, como ambiente imersivo, já tem sido objeto de algumas
pesquisas, e algumas universidades possuem seus espaços ou ilhas e
desenvolvem algumas atividades interessantes.[...]
Como colocou a Adriana em uma mensagem anterior, estamos orientando
um grupo de alunos que está desenvolvendo uma atividade com o uso de SL
e monografias refletindo sobre a vivência (TCC - curso de graduação em
tecnologia e Mídias Digitais da PUC-SP).
Seguem algumas referências para animar os próximos debates:
http://blog.joaomattar.com/second-life/
Não acreditamos que esse seja um ambiente definitivo para a educação, nem
é esse o objetivo do SL, mas possivelmente outros ambientes semelhantes
poderão ser desenvolvidos.
Para concluir o Módulo 2, fica nossa sugestão para a retomada desse tema.
(D3)
152
A mediação estabelecida através dos fóruns possibilita maior abertura à discussão de
determinadas temáticas pertinentes ao curso, assim como uma reflexão mais aprofundada
sobre o tema em estudo, uma vez que os questionamentos disponibilizados geram debate entre
os participantes, reflexão, leituras e contribuição com sínteses mais elaboradas, possibilitando
um tempo maior para reflexão uma vez que o fórum é uma interface de interatividade
assíncrona – e, então, posterior postagem.
Chats
Assim como os fóruns, os chats estiveram presentes em todos os módulos
pesquisados. Numa dinâmica diferente em relação ao fórum, a interface chat permite a
realização de uma discussão textual em interatividade síncrona, ou seja, enviando mensagens
e recebendo comentários em tempo real. Seu texto assemelha-se à oralidade e promove a troca
de ideias e informações, possibilitando resposta imediata ao que foi exposto, bem como
reformulações.
Por ser uma interface ncrona, exige bastante atenção por parte do docente online, a
fim de orientar e acompanhar a atividade. No entanto, o sincronismo presente nos chats pode,
por muitas vezes, se tornar uma desvantagem no que tange a seu uso, uma vez que nem
sempre todos os participantes estarão disponíveis no horário marcado. A fim de superar essa
dificuldade inicial, alguns módulos agendaram, pelo menos, dois diferentes horários. Essa
estratégia, além de possibilitar mais uma opção para o aluno, também colabora para que os
chats funcionem com um número de participantes que possibilite real diálogo e interatividade,
do contrário a tendência é que se tornem grandes “babéis”. Na opinião de Tornaghi (2008, p.
170), “[...] como numa conversa ao vivo, [uma sala de bate-papo] é pouco produtiva quando
reúne mais do que cinco ou seis pessoas”.
Em um dos chats do módulo B, foi possível acompanhar o processo de mediação.
Inicialmente, a equipe disponibilizou um convite para o chat, logo que se iniciou o módulo
(com oito dias de antecedência), com algumas orientações para os pesquisadores-cursistas:
Olá, colegas,
Novas tecnologias e recursos surgem continuamente.
As ações políticas e educativas não dão conta de acompanhar essa
vertiginosa evolução. Diante disso, convidamos todos para a realização de
um encontro síncrono dia 8 de junho de 18 horas (horário de Brasilia)
153
e 22 horas (horário de Portugal) sobre as novas iniciativas e políticas de uso
de TIC na educação em suas localidades e países.
A participação de nossos colegas de Portugal certamente nos trará grandes
contribuições para a compreensão da trajetória histórico-conceitual do uso
das TIC na educação de seu país.
A antecipação foi fundamental para que os participantes pudessem programar sua
participação. O chat aconteceu na data prevista, e sua duração foi de cerca de duas horas. A
mediação foi feita por D3 e P4. A seguir temos um pequeno trecho:
[...]
18:15 D3: P4 e Eu somos da equipe do programa de educação e currículo da
[nome da universidade] e fazemos parte da equipe de mediação do Módulo
[B]
18:16 D3: O Módulo [B] do curso busca resgatar o componente histórico da
utilização de tecnologias da informação e comunicação no processo de
ensino e aprendizagem e, em especial, os programas e as políticas
governamentais desenvolvidos ao longo do tempo.
18:16 D3: Dessa forma, nosso olhar vai do interior da sala de aula para as
políticas.
18:17 P10: Também estou trabalhando na atividade sobre o nosso histórico
na educaçãao, que considerei muito oportuna para o módulo 1.
18:17 D3: Que bacana
18:17 D3: nosso objetivo foi, inicialmente, recuperar um pouco de nossas
trajetórias pessoais e grupais, articulando-as com os projetos e políticas em
desenvolvimento em nossas localidades
18:18 P4: A provocação é até para resgatarmos os nossos percursos
18:18 D3: A seguir gostaríamos de resgatar as histórias de nossas
localidades, os projetos e políticas em desenvolvimento e analisar qual o
impacto no processo de ensino e aprendizagem
18:18 D6: D3, me parece um histórico sobre nosso envolvimento com EAD
especificamente e não histórico da utilização de tecnologias da informação e
comunicação no processo de ensino e aprendizagem
18:19 D1: Este histórico é bem interessante: a D2 publicou recentemente um
artigo em que fazia esse histórico comparativo Brasil / Portugal
18:19 P6: Digo: sua atividade me pareceu ser um histórico
18:19 D3: não entendi sua colocação
18:20 P6: D3 estou falando da atividade 1 proposta por vcs. Vcs pedem um
histórico no envolvimento de cada um de nós com a EAD
18:21 D3: Ahhh, Se bem entendi a colocação do [D6], creio que a atividade
1 sim, buscou mais especificamente refletir sobre as vivências pessoais
18:22 P4: Para que depois possamos discutir outras posições até mesmo as
políticas públicas
18:23 D3: Sim, é correto P6
18:23 D3: Um dos textos retoma a introdução das TIC, o da Beth Almeida
18:23 D6: Ok, maravilha... estou escrevento meu memorial... e gostando.
Obrigado pela atividade instigante.
18:23 D3: na atividade 2, e o outro retoma um pouco mais a EaD
18:24 D3: Selecionamos a utilização da ferramenta que chamamos de
“Galeria”, essa ferramenta permite que todos os participantes possam anexar
arquivos, bem como permite que os demais participantes possam fazer o
154
download dos arquivos e também permite que todos possam comentar as
atividades de todos.
18:25 P22: minha equipe (PUCPR) e eu estamos trabalhando num vídeo
onde trazemos nossas experiências para a atividade 1 do módulo 2, está
sendo ótima a experiência e a oportunidade.
18:25 D3: cria um tipo de fórum para cada postagem
18:25 P3: : é uma óptima ferramenta para partilharmos ficheiros
18:26 P10: Gostei muito dessa interface, D3, nunca a tinha utilizado
anteriormente
[...]
Nos chats, é bastante comum que ocorram dispersões e desvios do assunto em foco.
Nesse sentido, a presença de um mediador ajuda no que concerne ao resgate do tema. No
exemplo acima, o chat teve início às 18 horas. Nos quinze primeiros minutos, enquanto os
participantes acessavam a interface, ocorreram os cumprimentos e uma conversa informal do
grupo. Às 18h15, D3 buscou iniciar o tema, mas isso não foi possível, uma vez que alguns
pesquisadores-cursistas buscaram tirar suas dúvidas a respeito das atividades daquela semana.
O assunto foi iniciado efetivamente às 18h28, quando se deu o início do relato de alguns
cursistas acerca do tema proposto. Contudo, vale ressaltar que pode haver chats sem a
obrigação de se debater uma determinada temática, com o objetivo único de promover a
socialibilidade no grupo.
Essas estratégias de mediação em chats utilizadas pela equipe C foram bem-aceitas
pelo grupo, conforme relato de P14 no fórum de avaliação do módulo:
Excelente o módulo [C] apresentado pela competente equipe da [nome da
universidade]. A mediação pedagógica foi muito eficiente, sobretudo na
utilização das ferramentas disponíveis no ambiente. Quero destacar
a condução do Chat [...].
Vocês são 10............................... , P14
Posteriormente ao chat, a equipe inseriu uma síntese dos principais tópicos,
oportunizando, àqueles queo puderam participar, conhecimento da temática, conforme
aponta a figura 28:
155
Figura 28 – Mediação: chat
Essa é uma boa estratégia para integrar ao debate aqueles que não tiveram a
oportunidade de participar do chat. No fórum de avaliação dos módulos, P8 analisa esse tipo
de abordagem e conclui:
[...] Em cada debate síncrono, a equipe apresentou resumo da discussão,
proporcionando aos ausentes uma interação dos assuntos discutidos, mesmo
estes tendo a possibilidade de visualizá-los na íntegra [...], promovendo
sentimento de pertencimento no curso. Parabéns! Beijos, P8
Silva (2008) percebe o chat como uma interface que valoriza o interesse na troca e na
cocriação da aprendizagem e da comunicação, e destaca algumas das vantagens de sua
utilização:
No lugar da obrigação burocrática em torno das atividades de aprendizagem,
valoriza o interesse na troca e na cocriação da aprendizagem e da
comunicação. Não apenas o estar-junto online na base da emissão de
performáticos fragmentos telegráficos, mas o cuidado com a expressão
profunda de cada participante.
156
Tornaghi (2008, p. 170) nos adverte que o chat é “útil para lançar questões e para
contatos informais que humanizam e amenizam as relações de grupo” e afirma que esta
interface é fundamental na educação online para construir coesão dentro das turmas. O chat
permite discussões temáticas e elaborações colaborativas, que estreitam laços e impulsionam
a aprendizagem. Entretanto, vale lembrar que, para a construção de significados e
aprofundamento dos temas trabalhados, o fórum se configura como a interface mais
apropriada.
Estar junto online
Atuar numa sala online significa expressar pensamentos, tomar decisões, dialogar,
trocar informações e experiências e produzir conhecimento, o que proporciona a sensação de
pertencimento ao grupo ou, em outras palavras, “o estar junto online”, que pode ser
compreendido como um sentimento de afetividade entre os participantes de um curso online,
apesar da ausência de espaço físico.
Silva (2006b) acredita que é possível se sentir próximo do outro numa sala de aula
online, apesar da dispersão geográfica. Para o autor, as interfaces potencializam a socialização
online quando promovem sentimento de pertencimento, vínculos afetivos e interatividade.
Esse “estar junto onlinese manifestou através de diferentes estratégias de mediação
ao longo do projeto, mas principalmente em relação à acolhida no início de cada novo
módulo. Vale destacar que o módulo C criou avatares de seus membros (como pode ser visto
na figura 29), abriu um fórum “Boas-Vindas”, convidando todos os pesquisadores-cursistas a
assistirem a um vídeo sobre aprendizagem colaborativa. Nesse sentido, foi possível verificar
um grande sentimento de pertencimento por parte dos pesquisadores, conforme postagens do
fórum inicial:
D4 e equipe, parabéns pela criativa abertura do curso! Trata-se de um
brilhante acolhimento p/ animar o período de recesso acadêmico em nossas
universidades.
Um abraço.
D3
Olá, Pessoal!
Também gostei muito da recepção. E conforme destacou nossa amiga P11, o
vídeo Aprendizagem Colaborativa é muito rico... ele retrata aquilo que
realmente entendo por colaboração no cenário educacional.
Acredito que irei aprender bastante por aqui!
157
Um abraço,
P20
Figura 29 – Mediação: “estar junto online” 1
Do mesmo modo, a equipe cuidou para que houvesse uma mediação constante, com
um rápido retorno:
Olá, pessoal!
A cada dia temos a chegada de gente nova e de gente não tão nova por aqui.
Maravilha! Estou feliz com a chegada de vocês!
P11, P17, D1, P30, D3 e P10, vocês são mais que bem-vindos.
D1, tem uma questão para você no fórum Labirinto. Minto, para você
não. Para todos que consideram a psicologia da aprendizagem fundamental
para a formação do docente online.
[]s
D5
Ao término do módulo, foi disponibilizada uma mensagem de agradecimento pela
participação do grupo (figura 30).
158
Figura 30 – Mediação: “estar junto online” 2
Certamente as estratégias de mediação, como as colocadas acima, incitam maior
motivação pessoal e acabam potencializando a construção coletiva e dialógica, favorecendo o
“estar junto online”, Afinal, como nos lembra Freire (2008, p. 141), “ensinar exige querer
bem aos educandos”.
Saberes da avaliação
A definição de estratégias de avaliação em educação online integradas às tecnologias
digitais de informação e comunicação tem sido um desafio ao docente. No entanto, muito
mais que utilizar as interfaces para avaliação, a concepção na qual são utilizadas é que faz a
diferença.
Ao pesquisar o processo avaliativo no campo, foi interessante perceber três diferentes
dispositivos presentes nos módulos. O primeiro buscava conhecer melhor os pesquisadores-
cursistas, logo no primeiro módulo, através de um fórum de apresentação, configurando-se
como uma avaliação diagnóstica. Um outro dispositivo, aqui tratado como avaliação
159
mediadora, acontecia permanentemente através das intervenções dos docentes nos fóruns e
chats. Um terceiro apresentava-se de maneira mais ampla e ao término de cada módulo com
um aspecto multidirecional no processo avaliativo do projeto, em que todos os elementos
participantes do processo de ensino-aprendizagem (docência, discência e desenho didático)
eram avaliados. É o que aqui chamamos de heteroavaliação.
Avaliação diagnóstica
Esse tipo de avaliação encontra ligação direta com os saberes do desenho didático, no
que concerne ao perfil do grupo, uma vez que irá fornecer subsídios para o desenvolvimento
do planejamento dos cursos online.
O primeiro módulo oferecido no projeto Formação de Professores para Docência
Online, trazia como etapa inicial do curso um fórum visando a conhecer os cursistas e
identificar sua relação com a temática trabalhada, conforme apresentado abaixo:
A equipe da Universidade do Minho de Portugal, e também todas as outras
equipes, gostariam de conhecer todos os integrantes dessa pesquisa
interinstitucional. Todos e todas estão convidados a uma breve apresentação
pessoal neste espaço. Façam isso livremente, mas não esqueçam de:
Deixar claro qual é sua equipe, seu PPG.
Mostrar sua implicação com o tema da pesquisa interinstitucional Formação
de Professores para Docência Online
Um forte abraço! (Módulo A)
Essa prática, na concepção de Rabelo (2001), consiste numa avaliação inicial ou
diagnóstica, que busca fazer um prognóstico sobre as necessidades do aluno, seus interesses,
verificar alguns pré-requisitos daquele curso/módulo/disciplina e até identificar qualquer
dificuldade presente.
Através do diagnóstico inicial, é possível escolher as situações didáticas mais
adequadas, elaborar estratégias para superação das dificuldades (como o desconhecimento por
parte do grupo de uma determinada interface) e decidir estratégias para a mediação no
ambiente virtual de aprendizagem.
Avaliação mediadora
160
Tomo emprestado de Hoffman (2004) seu conceito de avaliação mediadora, que esteve
presente a partir das interações estabelecidas nos fóruns e chats oferecidos pelos módulos,
como pode ser observado no relato de D2 colhido na ocasião da entrevista:
Bom, a avaliação, nós concebemos esta avaliação tanto em termos do
próprio conteúdo que foi colocado ali, né? O conteúdo ali envolvendo não só
o tema de estudos, mas a própria representação do que estava sendo
trabalhado e no sentido de favorecer aos alunos, no caso os colegas
participantes, que olhassem pra si e para a sua evolução ao longo do módulo
para fazer uma autoavaliação. Então isso... As atividades que nós
propusemos foram nessa direção.
Essa estratégia, pautada na avaliação das atividades, sejam elas individuais ou
colaborativas, reflete uma avaliação que estaria a serviço da construção do conhecimento do
aluno, levando a uma perspectiva de que ele é sujeito de seu próprio desenvolvimento,
inserido no contexto social e político.
Para Hoffman (2004), a avaliação mediadora preconiza essencialmente o processo.
Com isso, tem-se a oportunidade de estimular, observar e registrar as formas de comunicação
com as quais se obteve maior êxito, bem como detectar aquelas em que se enfrentou maior
dificuldade. Os registros dessa trajetória não têm por finalidade apenas diagnosticar a situação
e sim, a partir deles, reestruturar o planejamento, direcionando o trabalho pedagógico para a
promoção de tarefas que possam incentivar o aluno a desenvolver estratégias pessoais de
superação das dificuldades apresentadas.
Silva (2004, p.11), em consonância com os preceitos de Hoffman, destaca como um
dos engajamentos necessários ao docente online, “criar ambiências para avaliação formativa,
onde os saberes sejam construídos num processo comunicativo de negociações em que a
tomada de decisões seja uma prática constante para a ressignificação processual das autorias e
coautorias”, demonstrando o caráter mediador da própria avaliação. Nesse sentido, a atuação
avaliativa do docente online estará presente ao longo de todo o processo de mediação, nos
fóruns, chats, atividades, entre outros.
Heteroavaliação
O terceiro dispositivo avaliativo presente no projeto foi ainda mais amplo, envolvendo
todos os pesquisadores-cursistas para avaliar os módulos como um todo. Ao término de cada
161
módulo, todos os participantes eram convidados a analisar a docência, a discência e o desenho
didático (figura 31), também utilizando a interface fórum.
Figura 31 – Heteroavaliação
No relato a seguir, verificamos como D4 e sua equipe se aproximaram desse aspecto
multidirecional no processo avaliativo do projeto, em que todos os elementos do processo
ensino-aprendizagem (docência, discência e desenho didático) são avaliados:
[...] então nós usamos mais a avaliação pelos pares, a avaliação por todos
aqueles que fizeram o curso, mas não fizemos nenhuma avaliação chamativa
em relação ao desempenho das pessoas não. Uma avaliação pelos pares, uma
avaliação do módulo, do material, do desenvolvimento, isso as pessoas
fizeram sim.
Esse tipo de processo avaliativo, que rompe com lógica unívoca da mídia de massa e
da pedagogia da transmissão, encontra-se consoante com os fundamentos da interatividade,
em especial o binômio participação-intervenção, pois implica a possibilidade de o aluno
também intervir na avaliação, fornecendo valiosos dados que podem (e devem) ser subsídios
162
para o (re)planejamento da equipe, sendo ratificada por D5 em sua entrevista, quando afirma:
“eu entendo a avaliação como algo de construção mesmo, que é uma oportunidade de se
avaliar e de avaliar o outro, avaliar tudo junto”.
No entanto, vale ressaltar que, apesar dessa proposta de heteroavaliação, a participação
nesse fórum foi bastante baixa. Na entrevista, ao indagar a D5 a que atribui tal fato, ela relata:
À falta de cultura de avaliar, de forma interativa. O professor avalia, mas não
gosta de ser avaliado. E, por incrível que pareça, mesmo estando entre
doutores e pesquisadores e mestrandos, pessoas... eu ouvi uma pessoa
num evento me dizer assim “Você se expõe muito, D5, é, você fala muita
coisa, você se expõe muito, olha, ali todo mundo olhando todo mundo. Eu
fui no outro mundo e voltei. Eu disse: Cacete! Se você tá pensando assim o
caso é grave, né? Porque se estamos entre especialistas que teorizam isso, e
você não se autoriza...
Assim, é possível perceber que ainda temos muitos docentes que estão presos a um
paradigma da transmissão, e que, apesar de serem pesquisadores da modalidade online, ainda
não conseguiram romper com a lógica comunicacional, na qual foram educados, e apresentam
dificuldades para se expor, mesmo quando não separação entre emissão e recepção.
Nesse sentido, vale lembrar as palavras de Silva (2004, p. 14):
[...] é preciso enfatizar a necessidade de modificar a modalidade
comunicacional predominante na ação pedagógica do professor a partir do
movimento contemporâneo das tecnologias hipertextuais, esclarecendo que
isso não significa meramente uma nova tecnificação da sala de aula. Em
primeiro lugar está a função social da escola, que não é simplesmente a
socialização das novas gerações no contexto das novas tecnologias – a
“alfabetização digital” entendida num sentido restrito: gerar mão de obra
para o mercado de trabalho cada vez mais informatizado –, mas, acima de
tudo, a educação do sujeito em nosso tempo.
Avaliar na educação online não significa avaliar o produto final do processo de
ensino-aprendizagem, ou seja, o aluno ao término do curso, mas é diagnosticar, mediar e
possibilitar uma avaliação de todos os presentes. E, com base nos dados, tomar decisões
concretas para que o aluno possa aprender mais e melhor. A avaliação online não é um
movimento unidirecional, em que o professor avalia aluno, mas, em consonância com a
própria lógica da liberação do polo de emissão, a avaliação torna-se de todos para todos.
Portanto, avaliar o aluno também é avaliar o nosso fazer docente e a própria proposta
pedagógica do curso.
163
Vale ressaltar, ainda, que os elementos apresentados nessa análise não esgotam os
recursos que contribuem para a compreensão do fazer pedagógico do docente online. Por
outro lado, é preciso compreender que os saberes epistemológicos, didáticos e tecnológicos e
sua perspectiva interativa, cumprem um importante papel à medida que se interconectam e se
complementam, respondendo às múltiplas exigências do novo perfil docente que atua em
ambientes virtuais de aprendizagem. As análises e prospecções serão apresentadas no capítulo
que se segue.
164
CONSIDERAÇÕES FINAIS
A mudança sempre foi um dado fundamental da vida
humana. Vivemos em uma época na qual essa mudança
se acelera constantemente, o que significa mais riscos e
inseguranças, mas também mais possibilidades e
possibilidades.
Pierre Lévy
Num contexto de mudanças e marcado pelo computador conectado em rede online,
que favorece novas relações sociais com o saber, a formação do professor que atua em
ambientes virtuais de aprendizagem é um dos eixos que vem passando por transformações e
inspirou a elaboração deste trabalho. A vivência de propostas de formação de professores
nesse contexto cresce cotidianamente e requer a construção de saberes em sintonia com a
cibercultura, o que aponta uma pauta emergente.
Nesse sentido, neste estudo me propus a analisar saberes e práticas expressados na
docência online em um trabalho interinstitucional, que reúne em ambiente virtual de
aprendizagem pesquisadores de doze programas de pós-graduação em educação e
comunicação digital, com vistas ao desenvolvimento de conteúdos de aprendizagem e de
estratégias docentes para cursos via internet dirigidos à formação de professores para
docência online.
Para responder ao problema da pesquisa, apoiei-me em algumas questões que
orientaram essa trajetória e se formalizaram nas reflexões sintetizadas abaixo.
A partir da primeira questão, “Como se edificam os saberes do docente online?”, ficou
evidente que esses saberes emergem, mormente, de sua experiência até pelo fato de não ser
possível encontrar fartura nas ofertas de formação desse profissional –, mas outras esferas não
podem ser desconsideradas: sua formação, o currículo da instituição e a disciplina que
leciona.
Essa edificação de saberes é influenciada diretamente pelas dimensões temporal e
social, que podem ser caracterizadas pelas experiências dos professores, construídas em suas
trajetórias pessoal, familiar e profissional, através de suas relações sociais. Essas experiências
interconectam-se e tecem uma rede que sustenta os saberes do docente que atua em ambientes
virtuais.
165
Cabe ressaltar que, ainda que sejam o núcleo vital da prática do professor, os saberes
experienciais são desvalorizados, em detrimento daqueles elaborados na academia. Num
sentido de desconstrução dessa lógica, que separa o agir e o pensar, é preciso investir cada vez
mais em pesquisas que relacionem a experiência com a teoria, conforme vem acontecendo no
próprio campo, que se configura como um projeto de pesquisa e formação de seus
pesquisadores.
A segunda questão, “A interatividade é um saber docente?”, não foi formulada a
priori; surgiu ao longo do estudo, pela necessidade de compreensão dos saberes docentes na
educação online. Vários estudos apontam a interatividade como um dos saberes essenciais a
uma docência online de qualidade e aqui não discordo deles no entanto, entendo que
existem relações mais complexas entre a interatividade e o saber docente.
Quando consideramos que a educação online é um fenômeno da cibercultura
(SANTOS, 2006), isto é, não se limita a uma evolução da EAD, mas está pautada em um
paradigma comunicacional que transcende a mídia de massa, podemos perceber que sua
especificidade é a interatividade. Além disso, a educação online manifesta-se através de
relações complexas entre o professor e seus alunos e ocorre em ambientes que possuem
interfaces potencializadoras de interatividade, ou seja, que permitem ao aluno e professor
criar, modificar, construir conhecimentos, sendo coautores do processo de ensino-
aprendizagem. Dessa análise é possível inferir que existe uma reflexividade em relação ao
conceito da interatividade na educação online: ao mesmo tempo em que é um saber docente, a
interatividade se encontra presente nos outros saberes.
Considerando a terceira questão, “Que saberes docentes são mobilizados na busca de
uma docência online interativa?, foi possível verificar que diversos saberes emergiram da
observação da prática do docente online no ambiente virtual de aprendizagem e da análise das
entrevistas com os professores-coordenadores dos módulos do projeto. Esses saberes foram
organizados em categorias (saberes epistemológicos, didáticos e tecnológicos) e
subcategorias, sendo agrupados por temas afins num sentido de organização da pesquisa.
Contudo, vale ressaltar que, na prática pedagógica do docente online, eles se imbricam
constantemente.
A primeira categoria, saberes epistemológicos, aborda questões que fundamentam a
formação e a prática dos professores. Representa um conjunto de conhecimentos utilizados
pelos docentes, a fim de promover a compreensão do próprio agir humano, sendo aqui
compreendidos como saberes psicopedagógicos, político-filosóficos e comunicacionais.
166
Os saberes psicopedagógicos referem-se ao domínio de conhecimentos dos campos da
pedagogia e psicologia, voltados para a matriz epistemológica do processo de ensino-
aprendizagem. Numa perspectiva interativa, baseiam-se, principalmente, nas abordagem
construtivista de Piaget e na sociointeracionista de Vygotsky, que trazem como pressuposto
fundamental o papel ativo do aluno como sujeito cognoscente. Decorre dessas perspectivas
uma mudança no papel do docente, que supere a simples transmissão de informações e
consubstancie-se através de uma prática baseada na troca de conhecimentos, mediação e
acompanhamento dos percursos de aprendizagem dos alunos.
Os saberes político-filosóficos referem-se às relações de poder presentes na educação
online. Na investigação, tais relações emergiram, principalmente, através do silêncio virtual
de alguns cursistas, que raramente participavam dos módulos, justificando sua ausência por se
sentirem intimidados pelos pares mais experientes. Foi possível perceber que esses saberes
refletem a consciência que cada um possui de sua prática e da intencionalidade de suas ações.
Os saberes comunicacionais sugerem a superação de práticas pautadas na
comunicação unidirecional (modelo “um-todos”) e o alcance de um fazer pautado nos
fundamentos da interatividade (binômios participação-intervenção, bidirecionalidade-
hibridação e permutabilidade-potencialidade).
A segunda categoria é representada pelos saberes tecnológicos, que se referem ao
conhecimento que o professor deve ter acerca dos ambientes virtuais, seus recursos e
interfaces, mas não apenas relacionados à utilização das TICs como instrumento, uma vez que
estas, por si sós, não são a garantia de uma educação interativa e de qualidade, mas numa
perspectiva estruturante do pensamento, que contemple processos de produção do
conhecimento, de criação e cocriação possibilitadas pelas TICs digitais.
A terceira categoria destaca os saberes didáticos, compreendidos aqui como as
intervenções e estratégias docentes que emergem da prática do professor online, que se
subdividem em saberes do desenho didático, saberes da mediação pedagógica e saberes da
avaliação.
Os saberes do desenho didático podem ser compreendidos como as ações de
planejamento que ocorrem no ambiente virtual de ensino e exigem do docente online:
- participação numa equipe interdisciplinar responsável pelo desenho didático do curso,
composta por diversos profissionais que articulem seus saberes;
- análise do perfil do grupo de aprendentes, na busca da construção de um desenho
didático que esteja de acordo com as necessidades e expectativas desse grupo;
167
- construção de uma arquitetura de percursos hipertextuais e com diferentes suportes
(texto, som vídeo) e interfaces (chat, wiki, fórum), possibilitando um desenho didático
que se apresente como rede, definindo um conjunto de territórios a explorar;
- disponibilização de conteúdos que possibilitem reflexão conjunta e situações de
aprendizagem desafiadoras.
Os saberes da mediação são ações do professor que colaboram para a dinamização da
aprendizagem dos alunos, no sentido de romper com práticas pautadas na transmissão e
centradas no isolamento e na autoaprendizagem do aluno próprias da EAD e vislumbrar uma
prática pedagógica pautada na interatividade constante. A mediação ocorre em variadas
interfaces dos ambientes virtuais de aprendizagem, necessitando de estratégias específicas
para cada uma delas:
- Os roteiros de aprendizagem devem conter as orientações iniciais que o professor
dirige ao aluno, para informar os trajetos que serão propostos no
curso/módulo/disciplina online; sintetizam para o aluno a arquitetura de percursos
projetada pelo docente ou pela equipe interdisciplinar;
- Os fóruns devem possibilitar maior abertura à discussão de determinadas temáticas
pertinentes ao curso, assim como uma reflexão mais aprofundada sobre o tema em
estudo, uma vez que os questionamentos disponibilizados geram debate entre os
participantes, reflexão, leituras e contribuição com sínteses mais elaboradas.
- Os chats devem valorizar o interesse na troca e na cocriação da aprendizagem e da
comunicação, permitindo discussões temáticas e elaborações colaborativas que
estreitam laços e impulsionam a aprendizagem.
Além disso, é preciso que o docente online crie situações que propiciem ao grupo o
“estar junto online”, a sensação de pertencimento, para incitar a motivação pessoal e
potencializar a construção coletiva do conhecimento.
Os saberes da avaliação referem-se às estratégias para verificar a eficácia do processo
de ensino-aprendigem. Na pesquisa, foi possível perceber três diferentes dispositivos
presentes nos módulos. O primeiro buscava conhecer melhor os pesquisadores-cursistas logo
no primeiro módulo, através de um rum de apresentação, configurando-se como uma
avaliação diagnóstica. Um outro dispositivo acontecia permanentemente, através das
intervenções dos docentes nos fóruns e chats, constituindo-se como uma avaliação mediadora.
Um terceiro apresentava-se de maneira mais ampla e ao término de cada módulo,
apresentando um aspecto multidirecional no processo avaliativo do projeto, em que todos os
168
elementos participantes do processo de ensino-aprendizagem (docência, discência e desenho
didático) eram avaliados. É o que chamamos de heteroavaliação. Através desses dispositivos,
o processo em que o aluno se envolveu foi avaliado e não aquilo que produziu, porque a
prioridade é diagnosticar para tomar decisões que levem o aluno a aprender mais e melhor.
Numa perspectiva interativa, essa avaliação deixa de ser unidirecional (do professor para o
aluno) e passa a contemplar o processo como um todo: alunos, professores, desenho didático,
etc.
Para responder à última questão, “Como os saberes docentes situados na perspectiva
da interatividade se expressam no ambiente virtual de aprendizagem?”, é preciso perceber que
as três categorias aqui analisadas não representam saberes isolados, mas são saberes que se
interconectam e se complementam. Nesse movimento simbiótico, o docente online cria
conteúdos e situações de aprendizagem através das interfaces disponíveis no AVA em que
atua, de forma que o conhecimento não seja distribuído em pacotes fechados, mas
compartilhado e cocriado, através de uma mediação voltada para o fortalecimento e/ou
abertura das zonas de desenvolvimento proximal dos aprendentes. Dessa maneira, infere-se
que interatividade se manifesta quando utilização expressiva de interfaces de
compartilhamento (como chat, fórum e videoconferência) e de colaboração (como wiki),
numa perspectiva de partilha e cocriação entre docentes e aprendentes.
Com base nesses resultados, busco contribuir com o debate sobre qualidade na
educação online, quando o investimento na oferta desta modalidade supera o investimento na
formação específica do seu corpo docente.
Nesse sentido, percebo como os caminhos dessa pesquisa se encontram articulados à
minha própria história pessoal e, principalmente, profissional. A preocupação com a formação
do professor sempre se apresentou uma constante em meu fazer pedagógico, o que se
acentuou quando passei vivenciar a educação online, pela qual tenho transitado em diferentes
modelos e concepções, algumas mais, outras menos interativas.
Percebo que, na perspectiva da qualidade em educação online, é preciso, antes de
qualquer coisa, refletir e ressignificar o próprio papel do docente online, que muitas vezes é
limitado a cumprir tarefas próprias de um tutor, sintetizadas em execução e administração de
conteúdos estáticos, que, numa perspectiva da comunicação unidirecional, partem de um polo
de emissão para a massa, desatrelados da construção do conhecimento.
Ao tutor são reservadas apenas capacitações técnicas, baseadas em uma lista de
habilidades e procedimentos, geralmente voltados para a ambientação no AVA. Já passei por
169
algumas capacitações assim pude verificar que esse tipo de formação é altamente limitador
para a exploração e para o desenho de novas práticas educacionais que estejam em
consonância com a cibercultura.
Diante das possibilidades que a educação online oferece, como a interlocução entre os
sujeitos do processo, o acesso ao ambiente de aprendizagem e todo seu conteúdo e o “estar
junto online”, não cabe mais termos um tutor. Urge um docente online, que possa
efetivamente exercer sua autoria e coautoria no processo de ensino-aprendizagem.
Diante desse cenário, é oportuno que sejam concebidos e desenvolvidos programas de
formação inicial e continuada para a educação online, que apresentem espaços para a
construção de saberes atrelados à própria experiência do docente, num movimento de
ressignificação de sua prática pedagógica, assim como vem acontecendo no projeto
investigado.
Nessa configuração formativa pela experiência, o professor passa de espectador da
própria aprendizagem e da aprendizagem do outro a protagonista, atuando como coautor de
novas metodologias, concepções, situações de aprendizagem, conteúdos e abordagens.
Percebe-se inserido e comprometido com a educação, para além do exercício de sua função
pedagógica, e se reveste de significado social e político. Seu papel, então, encontra-se além da
função de tarefeiro e descomprometido, meramente transmissor de informação, passando a
favorecer sua formação e, consequentemente, contribuindo para a revitalização do processo
educacional através da reflexão e compartilhamento dos seus próprios saberes com seus pares.
Este estudo, ao investigar como ocorreu a formação da equipe de docentes online do
projeto Formação de Professores para Docência Online nas experiências que favoreceram o
desenvolvimento formativo desses profissionais, evidenciou que os saberes docentes, aqui
analisados à luz da interatividade, trazem em si potencial relevante. Esses apontamentos
podem ser aplicados como subsídio de programas de formação, pautados em perspectivas
educacionais interativas e colaborativas, sem perder de vista a educação como prática
respaldada pela fundamentação teórica, pensada e refletida no contexto da sociedade
contemporânea, cibercultural, plural e multifacetada.
Cabe, ainda, ressaltar que não pretendo que a análise dos saberes docentes aqui
realizada seja considerada um guia prático da docência online. Pelo contrário, espero que as
reflexões que ela reúne possam subsidiar outras, porque está claro para mim, também, que as
conclusões nela apresentadas são provisórias e que o trabalho de pesquisa não se esgota aqui.
Novos pontos de vista, novos enfoques, novas interpretações, devem dar continuidade a este
170
estudo, conferindo ou reiterando a importância e a visibilidade que a educação online na
cibercultura merece.
171
REFERÊNCIAS
ALMEIDA, Maria Elizabeth Bianconcini. Desafios e possibilidades da atuação docente on-
line. Disponível em <http://www.apropucsp.org.br/revista/r24_r07.htm> Acesso: 15 jan.
2008.
______. Educação a distância na internet: abordagens e contribuições dos ambientes digitais
de aprendizagem. Educação e Pesquisa. São Paulo, v. 29, n. 2, p. 327-340, jul./dez. 2003.
ALVES, Lynn; BRITO, Mario O ambiente Moodle como apoio ao ensino presencial In: 12º
Congresso Internacional de Educação à Distância. Florianópolis, 2005. Disponível em
<http://www.abed.org.br/congresso2005/por/pdf/085tcc3.pdf. > Acesso: 20 ago. 2008.
______. Novas tecnologias: instrumento, ferramenta ou elementos de um novo pensar?
Disponível em <http://www.lynn.pro.br/pdf/art_artuneb.pdf> Acesso: 12 dez. 2008.
ALVES, Lynn
; NOVA, Cristiane (Orgs.) Educação a distância: uma nova concepção de
aprendizado e interatividade. São Paulo: Futura, 2003.
ALVES-MAZZOTTI, Alda Judith; GEWANDSZNAJDER, F. O método nas ciências
naturais e sociais: pesquisa quantitativa e qualitativa. São Paulo: Pioneira, 2001.
ARAUJO, Maristela Midlej Silva de. Desenho Didático para cursos dinamizados em
ambientes online: o caso do curso de formação para professores do Ensino Médio.
Disponível em <http://www.abed.org.br/congresso2008/tc/562008113802AM.pdf> Acesso:
12 jul. 2008.
AZEVEDO, Wilson. E-learning: elemento de integração no processo educacional.
Disponível em <http://www.saladeaulainterativa.pro.br/texto_0003.htm> Acesso: 22 jul. 2007
BAKHTIN, Mikhail. Estética da criação verbal. São Paulo: Martins Fontes, 2000.
______. Marxismo e filosofia da linguagem. Tradução Michel Lahud e Yara Vieira,
colaboração de Lúcia T. Wisnik e Carlos Henrique D. C. Cruz. São Paulo: Hucitec, 2004.
BELLONI, Maria Luiza. Educação a distância. Campinas: Autores Associados, 2008.
BONILLA, Maria Helena S. Escola aprendente: para além da sociedade da informação. Rio
de Janeiro: Quartet, 2005.
BORGES, Cecília. Saberes docentes: diferentes tipologias e classificações de um campo de
pesquisa. Educação & Sociedade. Dossiê: Os saberes dos docentes e sua formação.
Campinas: Cedes, n. 74, Ano XXII, p. 11-26, abr., 2001.
BRUNO, A. R.; HESSEL, A.M. Os fóruns de discussão como espaços de aprendizagem
em ambientes on-line: formando comunidades de gestores. Disponível em:
<http://www.abed.org.br/congresso2007/tc/420200712027PM.pdf>.Acesso em: 11 set. 2008.
172
CASTELLS, Manuel. A sociedade em rede. São Paulo: Paz e Terra, 1999.
______. A galaxia internet: reflexões sobre a internet, os negócios e a sociedade. Rio de
Janeiro: Jorge Zahar, 2003a.
______. Internet e sociedade em rede. In: MORAES, Denis de. Por uma outra
comunicação. Rio de Janeiro: Record, 2003b.
CEDERJ - Fundação Centro de Ciências e Educação Superior a Distância do Estado do Rio
de Janeiro. Graduação. Disponível em: <http://www.cederj.edu.br> Acesso: 02 abr. 2007.
CUSTÓDIO, Carlos de Araújo. Avaliação da usabilidade do ambiente de ensino à
distância Moodle sob a perspectiva de professores. Disponível em
<http://www.dominiopublico.gov.br/download/texto/cp054745.pdf> Acesso: 03 jan. 2009.
DALAROSA, Adair Ângelo. Epistemologia e educação: articulações conceituais.
Disponível em <http://www.revistas2.uepg.br/index.php/humanas/article/viewFile/651/631>.
Acesso: 09 jan. 2009.
D’AVILA, Cristina. Por uma didática colaborativa no contexto das comunidades virtuais de
aprendizagem. In: ALVES, Lynn; SANTOS, Edméa (Orgs). Práticas pedagógicas e
tecnologias digitais. Rio de Janeiro: E-papers, 2006.
FILATRO, Andrea. Design instrucional contextualizado: educação e tecnologia. São Paulo:
SENAC, 2003.
FOUCAULT, M. Microfísica do poder. Rio de Janeiro: Graal, 1993.
FREIRE, Paulo.
A importância do ato de ler. São Paulo: Cortez, 1982.
______. Pedagogia do oprimido. Rio de Janeiro: Paz e Terra, 2003.
______. Pedagogia da autonomia: saberes necessários à prática educativa. São Paulo: Paz e
Terra, 2008.
FREITAS, Maria Teresa. A abordagem sócio-histórica como orientadora da pesquisa
qualitativa. Cadernos de Pesquisa. São Paulo, n. 116, p. 21-39, jul./2002.
______. A perspectiva sócio-histórica: uma visão humana da construção do conhecimento. In:
FREITAS, Maria Teresa; SOUZA, Solange Jobim; KRAMER, Sonia (Orgs.) Ciências
humanas e pesquisa: leituras de Mikhail Bakhtin. São Paulo: Cortez, 2003.
______. A pesquisa qualitativa de abordagem histórico-cultural: fundamentos e estratégias
metodológicas. In: ANPEd - 30ª reunião anual 2007, Caxambu. ANPEd: 30 anos de pesquisa
e compromisso social. Timbaúba: Espaço Livre, 2007a, v. 1.
______. A pesquisa em educação: questões e desafios. Vertentes (São João Del-Rei), v. 1, p.
28-37, 2007b.
173
GARCIA, Daniela Jordão et al. Afetividade e emoção: isso é possível a distância? In:
VALENTE, José Armando; ALMEIDA, Maria Elizabeth Bianconcini (Orgs.) Formação de
educadores a distância e integração de mídias. São Paulo: Avercamp, 2007.
GARRIDO, Elsa. Espaço de formação continuada para o professor-coordenador. In: BRUNO,
Eliane Bambini Gorgueira et al (Orgs.). O coordenador pedagógico e a formação docente.
São Paulo: Loyola, 2005.
GONZALEZ, Mathias. Fundamentos da tutoria em educação a distância. São Paulo:
Avercamp, 2005.
GUTIERREZ, Francisco; PRIETO, Daniel. A mediação pedagógica: educação a distância
alternativa. Campinas, SP: Papirus, 1994.
HOFFMANN, Jussara. Avaliação mediadora: uma prática em construção da pré-escola
à universidade. 23. ed. Porto Alegre: Mediação, 2004.
JOSSO, Marie-Christine. Experiências de vida e formação. Tradução: José Cláudio e Júlia
Ferreira. São Paulo: Cortez, 2004.
LEAL, Jacqueline; ALVES, Lynn; HETKOWSKI, Tânia. Educação e tecnologia: rompendo
os obstáculos epistemológicos. In: ALVES, Lynn; SANTOS, Edméa (Orgs.). Práticas
pedagógicas e tecnologias digitais. Rio de Janeiro: E-papers, 2006.
LEMOS, André. Cibercultura: alguns pontos para entender nossa época. In: LEMOS, André;
CUNHA, Paulo (Orgs.). Olhares sobre a cibercultura. Porto Alegre: Sulina, 2003.
LÉVY, Pierre. As tecnologias da inteligência: o futuro do pensamento na era da informática.
Tradução Carlos I. da Costa. Rio de Janeiro: Editora, 34, 1993.
______. A máquina universo: criação, cognição e cultura informática. Porto Alegre: Artmed,
1998.
______. Cibercultura. São Paulo: Editora 34, 1999.
MARMION, Jorge. Uma introdução à amigabilidade e usabilidade. Disponível em
<http://www.ibrau.com.br/usabilidade.htm> Acesso: 15 jul. 2008.
MASETTO, Marcos. Mediação pedagógica e o uso da tecnologia. In: MORAN, José Manuel;
MASETTO, Marcos; BEHRENS, Marilda Aparecida. Novas tecnologias e mediação
pedagógica. Campinas: Papirus, 2007.
MILL, Daniel; VIANA, Sergio. A educação a distância no atual contexto capitalista:
considerações sobre novas especificidades do trabalho docente. In: Encontro de
Professores da Educação Superior da Rede Privada, 2007, Belo Horizonte. Belo
Horizonte: SINPRO-MG, 2007. v. 1. p. 1-5.
MINAYO, Maria Cecília (Org.). Pesquisa social: teoria, método e criatividade. Petrópolis:
Vozes, 1999.
174
MORAN, José Manuel. A educação superior a distância no Brasil. In: SOARES, Maria
Susana A. (Org.) A educação superior no Brasil. Brasília: CAPES - UNESCO, 2002.
______. Os novos espaços de atuação do educador com as tecnologias. In: ROMANOWSKI,
Joana Paulin et al (Orgs.). Conhecimento local e conhecimento universal: diversidade,
mídias e tecnologias na educação. v. 2, Curitiba: Champagnat, 2004.
______. Contribuições para uma pedagogia da educação online. In: SILVA, Marco (Org.).
Educação online. São Paulo: Loyola, 2006.
MORIN, Edgard. Sete saberes necessários à educação do futuro. Tradução: Catarina
Eleonora da Silva e Jeanne Sawaya. São Paulo: Cortez, 1999.
NOGUEIRA, Solange Maria do Nascimento. Integração formação docente inicial e
continuada com a mediação didática & novas tecnologias. In: ALVES, Lynn; SANTOS,
Edméa (Orgs.). Práticas pedagógicas e tecnologias digitais. Rio de Janeiro: E-papers,
2006a.
NÓVOA, A. Os professores e as histórias da sua vida. In: NÓVOA, A. (Org.). Vidas de
professores. Porto: Porto Editora, 1995.
PEREIRA, Socorro Aparecida Cabral. Saberes docentes em ambientes virtuais de
aprendizagem: novos desafios na prática pedagógica. Dissertação de Mestrado. Universidade
Federal da Bahia, 2008.
PETERS, Otto. Didática do ensino a distância: experiências e estágios da discussão numa
visão internacional. São Leopoldo: Unisinos, 2001.
PIMENTA, S. G. Formação de professores: identidade e saberes da docência. In: PIMENTA,
S. G. (Org.). Saberes pedagógicos e atividade docente. São Paulo: Cortez, 1999.
PRADO, Maria Elisabette Brisola Brito; ALMEIDA, Maria Elizabeth Bianconcini de.
Estratégias em Educação a Distância: a plasticidade na prática pedagógica do professor. In:
VALENTE, José Armando; ALMEIDA, Maria Elizabeth Bianconcini (Orgs.) Formação de
educadores a distância e integração de mídias. São Paulo: Avercamp, 2007.
PRADO, Maria Elisabette Brisola Brito; VALENTE, JOSÉ ARMANDO. Educação a
distância possibilitando a formação do professor com base no ciclo da prática pedagógica. In:
MORAES, Maria Cândida (Org.). Educação a distância: fundamentos e práticas. Campinas:
Unicamp/NIED, 2002.
PRETTO, Nelson; PINTO, Cláudio da Costa. Tecnologias e novas educações. Revista
Brasileira de Educação. Rio de Janeiro, v. 11, n. 31, p. 19-30, 2006.
PRIMO, Alex. Enfoques e desfoques no estudo da interação mediada por computador.
404NotFound, n. 45, 2005. Disponível em:
<http://www.facom.ufba.br/ciberpesquisa/404nOtF0und/404_45.htm >. Acesso em 02 jun.
2007.
175
PULINO FILHO, Athail Rangel. Moodle: um sistema de gerenciamento de cursos.
Disponível em: <http://www2.tce.sp.gov.br/ecp/pdf/manual_completo_moodle.pdf>
Acessado em 20/08/2008.
______. Introdução ao Moodle ambiente de aprendizagem. Departamento de Engenharia
Civil e Ambiental - Universidade de Brasília, 2004. Disponível em
<http://www.moodle.uneb.br/mod/resource/view.php?id=1322> Acesso em 05/01/2009.
REGO, Teresa Cristina. Vygotsky: uma perspectiva histórico-cultural da educação.
Petrópolis, RJ: Vozes, 1995.
RIZZINI, Irma et al; Pesquisando: guia de metodologias de pesquisa para programas sociais.
Rio de Janeiro: USU Editora Universitária, 1999.
ROSADO, Luiz Alexandre da Silva. Escrevendo juntos no ciberespaço: autoria textual
coletiva em ambientes virtuais de aprendizagem. In: Encontro de Educação e Tecnologias
da Informação e Comunicação 6, 2008, Rio de Janeiro. Artigos completos. Rio de Janeiro,
UNESA, 2008.
SANTOS, Edméa Oliveira dos. Formação de professores e cibercultura: novas práticas
curriculares na educação presencial e a distância. Revista da FAEEBA – Educação e
Contemporaneidade. Salvador, v.11, n. 17, p. 113-122. 2002.
______. Educação online: cibercultura e pesquisa-formação na prática docente. Tese de
Doutorado. Universidade Federal da Bahia, 2005.
______. Educação online como campo de pesquisa formação: potencialidades das interfaces
digitais. In: ALVES, Lynn; SANTOS, Edméa (Orgs.). Práticas pedagógicas e tecnologias
digitais. Rio de Janeiro: E-papers, 2006a.
______. Articulação dos saberes na EAD online: por uma rede interdisciplinar e interativa de
conhecimentos em ambientes virtuais de aprendizagem. In: SILVA, Marco (Org.). Educação
online. São Paulo: Loyola, 2006b.
SANTOS, Edméa Oliveira dos et al. Competências para docência online: implicações para
formação inicial e continuada de professores tutores do FGV online. In: ABED - XII
Congresso Internacional de Educação a Distância, 2005, Florianópolis. Disponível em
<http://www.abed.org.br/congresso2005/por/pdf/149tcb4.pdf>. Acesso: 21 abr. 2007.
SILVA, Marco. Indicadores de interatividade para o professor presencial e on-line. Diálogo
Educacional Revista do Programa de Pós-Graduação da Pontifícia Universidade Católica
do Paraná, Curitiba, v. 4, n. 12, pp.93-109, 2004.
______. De Anísio Teixeira à cibercultura: desafio para a formação de professores ontem,
hoje e amanhã. Boletim Técnico do SENAC. Rio de Janeiro, v. 29, n. 3, set./dez., 2003b.
Disponível em: <http://www.senac.br/informativo/BTS/293/boltec293c.htm>. Acesso em: 09
mar. 2005.
176
SILVA, Marco (Org.). Educação online. São Paulo: Loyola, 2006a.
______. Sala de aula interativa. Rio de Janeiro: Quartet, 2006b.
______. Internet na escola e inclusão. In: Escola faz tecnologia faz escola. Programa Salto
para o Futuro. Disponível em: <http://www.tvebrasil.com.br/salto/livro/2sf.pdf> Acesso: 12
jan. 2008
SILVA, Marco; CLARO, Tatiana. A docência online e a pedagogia da transmissão. Boletim
Técnico do SENAC. Rio de Janeiro, v. 32, n. 3, set./dez., 2007. Disponível em:
<http://www.senac.br/BTS/293/boltec293c.htm> Acesso em: 09 mar. 2008.
SILVA, Marco; SANTOS, Edméa. O desenho didático em educação online. Mimeo. 2007.
TARDIF, Maurice. Saberes docentes e formação profissional. Petrópolis, RJ: Vozes, 2006.
______ et al. Os professores face ao saber: Esboço de uma problemática do saber docente.
Teoria & Educação n. 4, Porto Alegre: Pannônica, 1991.
______; LESSARD, Claude. O trabalho docente: elementos para uma teoria da docência
como profissão de interações humanas. Tradução João Batista Kreuch. Petrópolis, RJ: Vozes,
2007.
TORRES, Patrícia Lupion. Universidade virtual: tecnologia e inovação da PUC-PR. Revista
Educação e Cultura Contemporânea. Rio de Janeiro, v. 4, n.7, p. 139-154, 2007.
UFBA. Manual do Moodle: Perfil do Professor (versão 1.9) Disponível em
<http://www.moodle.ufba.br/mod/resource/view.php?id=19607> Acesso: 05 jan. 2009.
VALENTE, José Armando. Informática na educação: o computador auxiliando o processo
de mudança na escola. Disponível em <http://www.nte-jgs.rct-sc.br/valente.htm> Acesso em
02/02/2009.
VALENTE, Carlos; MATTAR, João. Second Life e Web 2.0 na educação: o potencial
revolucionário das tecnologias. São Paulo: Novatec, 2007.
VILARDI, Raquel; OLIVEIRA, Eloiza Gomes de. Tecnologia na educação: uma
perspectiva sociointeracionista. Rio de Janeiro: Dunya, 2005.
VILARES, Ana Regina; SILVA, Marco. Interatividade como perspectiva comunicacional no
laboratório de informática: um desafio ao professor. In: ANPEd 28ª reunião anual, 2006,
Caxambu, MG. Grupo de Trabalho Educação e Comunicação. Disponível em
<http://www.anped.org.br/reunioes/28/textos/gt16/gt16137int.rtf>. Acesso em 22 abr. 2007.
VYGOTSKY, L. S. A formação social da mente. Tradução José Cipolla Neto, Luís S.M.
Barreto e Solange Castro Afeche. São Paulo: Martins Fontes, 1998.
______. Pensamento e linguagem. Tradução Jefferson Luiz Camargo. São Paulo: Martins
Fontes, 2003.
177
GLOSSÁRIO
Ambiente virtual de aprendizagem ou AVA: Ambiente no qual se dá a educação na
modalidade online. O ambiente online de aprendizagem mais utilizado mundialmente é o
Moodle, um freeware.
Avatar: Representação gráfica de um utilizador em realidade virtual.
Banda larga: Qualquer conexão à internet acima da velocidade padrão dos modems
analógicos (56 Kbps). Usando linhas analógicas convencionais, a velocidade máxima de
conexão é de 56 Kbps. Para obter velocidade acima desta, tem-se obrigatoriamente de optar
por uma outra maneira de conexão do computador com o provedor, permitindo uma
comunicação mais rápida via web.
Blog: Tipo de página pessoal, na qual se desenvolve algum assunto e se mantém aberto um
mural com a opinião dos visitantes.
Chat: Software de bate-papo, comunicação online.
Download: Baixar arquivo pela internet.
EAD: Educação a distância.
Email: Correio eletrônico.
Freeware: Software grátis.
Interface: Meio pelo qual se realiza a interação entre diferentes usuários, ou ainda usuário e o
software. A interface é o que se vê, designa um elemento através do qual o usuário obtém
informações e manipula o ambiente computacional.
Internet: Rede mundial de computadores.
Link: Ligação, enlace.
Midiateca: Espaço para divulgação e socialização de diversas mídias.
Network: Rede interna.
Online: Conectado à rede mundial de computadores, internet.
PDF: Portable Document Format: É um formato de arquivo, desenvolvido pela Adobe
Systems em 1993, para representar documentos de maneira independente do aplicativo, do
hardware e do sistema operacional usados para criá-los. Um arquivo PDF pode descrever
documentos que contenham texto, gráficos e imagens num formato independente de
dispositivo e resolução.
178
Podcasting: Forma de publicação de arquivos de mídia digital (áudio, vídeo, foto, pps, etc...)
pela internet.
Post: Postagem.
Power point (ou ppt): Arquivo do software de apresentações Power Point, da Microsoft.
Site: Página para internet.
Software: Programa, aplicativo.
Teleconferência: Serviço que permite a comunicação simultânea entre diversas pessoas,
localizadas em qualquer parte do mundo, de telefone fixo ou celular, com a comodidade de
poder realizar reuniões, entrevistas, treinamentos a distância, ou até mesmo palestras,
economizando assim tempo e gastos com viagens e hospedagem.
TIC: Tecnologia de informação e comunicação
Videoconferência: Discussão em grupo ou pessoa a pessoa, na qual os participantes estão em
locais diferentes, mas podem ver e ouvir uns aos outros, como se estivessem reunidos em um
único local.
Web: Denominação comum dada à internet.
Wiki: Termo utilizado para identificar um tipo específico de coleção de documentos em
hipertexto ou o software colaborativo usado para criá-lo.
www: World Wide Web, aplicativo utilizado para buscas de informações. Apresenta-se na
forma de textos com ligações para páginas localizadas em servidores espalhados pelo mundo.
179
ANEXOS
180
ANEXO A
INDICADORES DE INTERATIVIDADE EM EDUCAÇÃO PRESENCIAL E ONLINE
1
. Disponibilizar múltiplas experimentações, múltiplas expressões.
Promover oportunidades de trabalho em grupos colaborativos.
Desenvolver o cenário das atividades de aprendizagem de modo a possibilitar a
participação livre, o diálogo, a troca e a articulação de experiências.
Utilizar recursos cênicos para despertar e manter o interesse e a motivação do grupo
envolvido.
Favorecer a participação coletiva em debates presenciais e online.
Garantir a exposição de argumentos e o questionamento das afirmações.
2. Disponibilizar uma montagem de conexões em rede que permita múltiplas ocorrências.
Fazer uso de diferentes suportes e linguagens midiáticos (texto, som, vídeo,
computador, internet) em mixagens e em multimídia, presenciais e online.
Garantir um território de expressão e aprendizagem labiríntico, com sinalizações que
ajudem o aprendiz a não se perder, mas que ao mesmo tempo não o impeça de perder-
se.
Desenvolver, com a colaboração de profissionais específicos, um ambiente intuitivo,
funcional, de fácil navegação, e que poderá ser aperfeiçoado na medida da atuação dos
aprendizes.
Propor a aprendizagem e o conhecimento como espaços abertos à navegação,
colaboração e criação, possibilitar que o aprendiz conduza suas explorações.
3. Provocar situações de inquietação criadora.
Promover ocasiões que despertem a coragem do enfrentamento em público, diante de
situações que provoquem reações individuais e grupais.
Encorajar esforços no sentido da troca entre todos os envolvidos, juntamente com a
definição conjunta de atitudes de respeito à diversidade e à solidariedade.
Incentivar a participação dos estudantes na resolução de problemas apresentados, de
forma autônoma e cooperativa.
181
Elaborar problemas que convoquem os estudantes a apresentar, defender e, se
necessário, reformular seus pontos de vista constantemente.
Formular problemas voltados para o desenvolvimento de competências que
possibilitem ao aprendiz ressignificar ideias, conceitos e procedimentos.
4. Arquitetar percursos hipertextuais.
Articular o percurso da aprendizagem em caminhos diferentes, multidisciplinares e
transdisciplinares, em teias, em vários atalhos, reconectáveis a qualquer instante por
mecanismos de associação.
Explorar as vantagens do hipertexto: disponibilizar os dados de conhecimento
exuberantemente conectados e em múltiplas camadas ligadas a pontos que facilitem o
acesso e o cruzamento de informações e de participações.
Implementar no roteiro do curso diferentes desenhos e múltiplas combinações de
linguagens e recursos educacionais retirados do universo cultural do estudante e atento
aos seus eixos de interesse.
5. Mobilizar a experiência do conhecimento.
Modelar os domínios do conhecimento como espaços conceituais, em que os alunos
possam construir seus próprios mapas e conduzir suas explorações, considerando os
conteúdos como ponto de partida e não como ponto de chegada no processo de
construção do conhecimento.
Desenvolver atividades que propiciem não só a livre expressão, o confronto de ideias e
a colaboração entre os estudantes, mas que permitam, também, o aguçamento da
observação e da interpretação das atitudes dos atores envolvidos.
Implementar situações de aprendizagem que considerem as experiências,
conhecimentos e expectativas que os estudantes já trazem consigo.
182
ANEXO B
ROTEIRO DA ENTREVISTA COM OS DOCENTES COORDENADORES DOS
MÓDULOS
1. Como ocorreu sua trajetória docente, desde sua formação inicial até sua experiência
como docente online?
2. Como ocorreu o seu envolvimento com o projeto interinstitucional Formação de
Professores para Docência Online?
3. Como aconteceu a formação e as tarefas do grupo responsável pelo desenho didático
do módulo?
4. Como ocorreu a construção do desenho didático?
5. Quais as interfaces que vocês optaram por utilizar na elaboração do desenho didático e
por que essa opção?
6. Como foi planejada e aconteceu a mediação em seu módulo?
7. Como foi planejada e ocorreu a avaliação?
8. Em sua opinião, o que é interatividade?
9. O módulo, em sua opinião, apresentou uma postura favorável à interatividade?
10. Como a interatividade ela se materializa na educação online?
11. Que saberes docentes foram mobilizados durante seu módulo?
12. Em suas opinião, quais os elementos necessários para termos uma educação online de
qualidade?
Livros Grátis
( http://www.livrosgratis.com.br )
Milhares de Livros para Download:
Baixar livros de Administração
Baixar livros de Agronomia
Baixar livros de Arquitetura
Baixar livros de Artes
Baixar livros de Astronomia
Baixar livros de Biologia Geral
Baixar livros de Ciência da Computação
Baixar livros de Ciência da Informação
Baixar livros de Ciência Política
Baixar livros de Ciências da Saúde
Baixar livros de Comunicação
Baixar livros do Conselho Nacional de Educação - CNE
Baixar livros de Defesa civil
Baixar livros de Direito
Baixar livros de Direitos humanos
Baixar livros de Economia
Baixar livros de Economia Doméstica
Baixar livros de Educação
Baixar livros de Educação - Trânsito
Baixar livros de Educação Física
Baixar livros de Engenharia Aeroespacial
Baixar livros de Farmácia
Baixar livros de Filosofia
Baixar livros de Física
Baixar livros de Geociências
Baixar livros de Geografia
Baixar livros de História
Baixar livros de Línguas
Baixar livros de Literatura
Baixar livros de Literatura de Cordel
Baixar livros de Literatura Infantil
Baixar livros de Matemática
Baixar livros de Medicina
Baixar livros de Medicina Veterinária
Baixar livros de Meio Ambiente
Baixar livros de Meteorologia
Baixar Monografias e TCC
Baixar livros Multidisciplinar
Baixar livros de Música
Baixar livros de Psicologia
Baixar livros de Química
Baixar livros de Saúde Coletiva
Baixar livros de Serviço Social
Baixar livros de Sociologia
Baixar livros de Teologia
Baixar livros de Trabalho
Baixar livros de Turismo