Download PDF
ads:
FELIPE PEDRONI FAVORETO
Plano de Controle GMPLS para Redes
Ópticas de Transporte
Dissertação apresentada ao Programa de
Pós-Graduação em Engenharia Elétrica do
Centro Tecnológico da Universidade Federal
do Espírito Santo, como requisito parcial
para obtenção do Grau de Mestre em
Engenharia Elétrica, na área de
Telecomunicações e TI.
Orientador:
Prof. Dr. Anilton Salles Garcia
Co-Orientador:
Prof. Dr. Marcelo Eduardo Vieira Segatto
Vitória, ES
2009
ads:
Livros Grátis
http://www.livrosgratis.com.br
Milhares de livros grátis para download.
Dados Internacionais de Catalogação-na-publicação (CIP)
(Biblioteca Central da Universidade Federal do Espírito Santo, ES, Brasil)
Favoreto, Felipe Pedroni, 1983-
F275p Plano de controle GMPLS para redes ópticas de transporte /
Felipe Pedroni Favoreto. – 2009.
139 f. : il.
Orientador: Anilton Salles Garcia.
Co-Orientador: Marcelo Eduardo Vieira Segatto.
Dissertação (mestrado) – Universidade Federal do Espírito
Santo, Centro Tecnológico.
1. Comunicações óticas. 2. Telecomunicações. 3. Sistemas
de transmissão de dados. 4. Redes de computadores. 5. Redes
ópticas de transporte. I. Garcia, Anilton Salles. II. Segatto,
Marcelo Eduardo Vieira. III. Universidade Federal do Espírito
Santo. Centro Tecnológico. IV. Título.
CDU: 621.3
ads:
FELIPE PEDRONI FAVORETO
Plano de Controle GMPLS para Redes Ópticas de
Transporte
Dissertação apresentada ao Programa de Pós-Graduação em Engenharia Elétrica do Centro
Tecnológico da Universidade Federal do Espírito Santo, como requisito parcial para
obtenção do Titulo de Mestre em Engenharia Elétrica, ênfase cursada em
Telecomunicações.
Aprovada em 25 de Setembro de 2009
COMISSÃO EXAMINADORA
Prof. Dr. Anilton Salles Garcia - Orientador
PPGEE - Universidade Federal do Espírito Santo
Prof. Dr. Marcelo Eduardo Vieira Segatto – Co-orientador
PPGEE - Universidade Federal do Espírito Santo
Prof. Dr. Moisés Renato Nunes Ribeiro
PPGEE - Universidade Federal do Espírito Santo
Prof. Dr. Antônio Jorge G. Abelém
Universidade Federal do Pa
DEDICATÓRIA
Dedico este trabalho a minha família
pelo apoio dado durante todos esses
anos de estudo e dedicação.
AGRADECIMENTOS
Agradeço a minha mãe, Maria Angélica, a minha irmã, Fabiana, e a minha
namorada, Priscila, pelo amor e dedicação, pelo apoio em todas as decisões de
minha vida e principalmente pela paciência durante tantos anos de estudos e
batalhas.
Ao meu Orientador Prof. Dr. Anilton Salles Garcia, pela nossa parceria de mais de
cinco anos que resultou em um grande aprendizado, tanto profissional quanto
pessoal, e que certamente definiu o profissional que sou hoje.
Ao meu co-orientador Prof. Dr. Marcelo Segatto pela orientação e apoio durante todo
o meu mestrado. Também ao Prof. Dr. Antônio Frasson pelo apoio e empolgação.
Aos meus amigos Marcos Tadeu, Rodrigo Stange, Pedro Paulo, Fabbiano e a todos
que trabalharam comigo em projetos relacionados com esta dissertação.
À Padtec pelos projetos desenvolvidos com a UFES e pela oportunidade de
conhecer na prática tecnologias de ponta utilizadas no mundo das
telecomunicações.
A todos os meus familiares e amigos próximos que mesmo não tendo contribuído de
forma direta, contribuíram indiretamente, com seu carinho, fé e pensamento positivo.
SUMÁRIO
1
I
NTRODUÇÃO
........................................................................................................ 19
1.1
O
BJETIVO E METODOLOGIA
................................................................................ 20
1.2
O
RGANIZAÇÃO DO
T
RABALHO
............................................................................ 21
2
R
EDES ÓPTICAS DE TRANSPORTE
.......................................................................... 22
2.1
P
LANOS DE
T
RANSPORTE
,
DE
C
ONTROLE E DE
G
ERÊNCIA
.................................... 22
2.2
E
VOLUÇÃO DAS
R
EDES
Ó
PTICAS
........................................................................ 25
2.3
R
EDES
Ó
PTICAS DE
T
RANSPORTE
(OTN) ........................................................... 26
2.3.1
Recomendações do ITU ...................................................................... 27
2.3.2
Serviços Oferecidos ............................................................................. 28
2.3.3
Componentes Arquiteturais de uma rede de transporte genérica ........ 29
2.3.4
Estrutura de Camadas ......................................................................... 32
2.3.5
Equipamentos OTN ............................................................................. 36
2.4
S
IMULAÇÃO DE
R
EDES
Ó
PTICAS
......................................................................... 45
2.4.1
Trabalhos Relacionados ...................................................................... 46
3
P
LANO DE CONTROLE
GMPLS .............................................................................. 48
3.1
P
ADRONIZAÇÕES PARA PLANO DE CONTROLE
...................................................... 48
3.2
MPLS .............................................................................................................. 50
3.3
D
O
MPLS
PARA O
GMPLS ............................................................................... 52
3.4
A
RQUITETURA
GMPLS ..................................................................................... 53
3.4.1
Novas tecnologias de comutação ........................................................ 53
3.4.2
Divisão do plano de controle ................................................................ 54
3.4.3
Separação dos planos de controle e transporte .................................. 55
3.4.4
Endereçamento no GMPLS ................................................................. 56
3.4.5
Os rótulos no GMPLS .......................................................................... 57
3.4.6
Conexões bidirecionais ........................................................................ 58
3.4.7
Hierarquia no GMPLS .......................................................................... 58
3.4.8
Modelo de serviço ................................................................................ 59
3.5
S
INALIZAÇÃO
.................................................................................................... 61
3.5.1
Mensagens no RSVP-TE ..................................................................... 62
3.5.2
Estabelecimento, manutenção e término de um LSP .......................... 64
3.5.3
Rotas de um LSP ................................................................................. 66
3.5.4
Sinalização Generalizada .................................................................... 67
3.5.5
LSP’s Hierárquicos .............................................................................. 73
3.6
R
OTEAMENTO
................................................................................................... 75
3.7
G
ERÊNCIA DE ENLACES
..................................................................................... 81
3.8
T
RABALHOS RELACIONADOS AO
P
LANO DE
C
ONTROLE
......................................... 82
4
PROPOSTA
DE
IMPLEMENTAÇÃO
DO
PLANO
DE
CONTROLE
GMPLS
PARA
OTN ................................................................................................................ 85
4.1
Q
UESTÕES
G
ERAIS
........................................................................................... 85
4.2
T
IPOS DE
LSP’
S NA
OTN ................................................................................... 86
4.3
R
EPRESENTAÇÃO DA
OTN
NO PLANO DE CONTROLE
............................................ 88
4.3.1
Informações para o plano de roteamento ............................................ 88
4.3.2
Informações para o plano de sinalização ............................................. 92
4.4
C
ONTROLADORES E O CANAL DE CONTROLE
........................................................ 93
4.4.1
Endereçamento .................................................................................... 95
4.5
G
ERÊNCIA DE ENLACES
..................................................................................... 97
4.5.1
Gerência do canal de controle ............................................................. 97
4.5.2
Descoberta e gerência dos canais de dados ....................................... 97
4.5.3
Correlação de propriedades dos enlaces ............................................ 98
4.6
S
INALIZAÇÃO DOS
LSP’
S E EXTENSÕES UTILIZADAS DO
RSVP-TE ...................... 100
4.6.1
Extensões do RSVP-TE específicas para OTN ................................. 101
4.7
C
ONCLUSÃO
................................................................................................... 103
5
VALIDAÇÃO
DA
PROPOSTA ......................................................................... 104
5.1
O
SIMULADOR
OMNET++ ............................................................................... 104
5.1.1
Porque o OMNET++? ........................................................................ 105
5.1.2
Conceitos básicos do simulador ........................................................ 105
5.2
M
ODELAGEM DO
C
ANAL
DWDM ...................................................................... 106
5.3
M
ODELAGEM DOS
E
QUIPAMENTOS
OTN
NO
OMNET++ .................................... 109
5.3.1
Modelagem do canal de serviço ........................................................ 113
5.4
E
XTENSÃO DOS MÓDULOS
MPLS
DO
INET ....................................................... 116
5.5
R
ESULTADOS
O
BTIDOS
.................................................................................... 119
5.6
C
ONCLUSÃO
................................................................................................... 124
6
C
ONCLUSÃO
...................................................................................................... 125
6.1
R
ESULTADOS DA
D
ISSERTAÇÃO
....................................................................... 126
6.2
T
RABALHOS
F
UTUROS
..................................................................................... 127
7
B
IBLIOGRAFIA
.................................................................................................... 129
A
PÊNDICE
A
-
M
ENSAGENS DE SINALIZAÇÃO
............................................................ 133
A
PÊNDICE
B
-
P
ROCESSAMENTO DAS MENSAGENS DE
PATH
E
RESV ...................... 136
RESUMO
O crescimento contínuo do tráfego da Internet demanda a cada momento uma nova
tecnologia para transportar os dados a velocidades cada vez maiores. As redes
Optical Transport Networks (OTN), baseadas na multiplexação Dense Wavelength-
Division Multiplexing (DWDM) e nas já existentes Synchronous Optical Network
(SONET)/ Synchronous Digital Hierarchy (SDH), surgiram como uma tecnologia
capaz de responder a esse desafio. No entanto, o crescimento em complexidade
das redes OTN com o uso de dispositivos reconfiguráveis implica em custos de
operação cada vez mais altos. O Generalized Multi-protocolo Label Switching
(GMPLS) surge como uma solução de plano de controle a fim de permitir o
aprovisionamento de serviços de forma transparente sobre a rede OTN. Este
trabalho tem como objetivo relacionar as recomendações da International
Telecommunications Union (ITU) sobre redes OTN e as recomendações do Internet
Engineering Task Force (IETF) relativas ao GMPLS a fim de obter uma solução
consistente e genérica de um plano de controle para as redes OTN. Para alcançar o
objetivo é realizado um estudo de ambos os padrões OTN e GMPLS, identificando
em que ponto há uma conexão entre eles. É analisado como o GMPLS deve
representar os recursos da rede OTN e quais as extensões dos protocolos do
GMPLS que devem ser utilizadas para o estabelecimento de caminhos ópticos em
uma rede OTN. A validação da proposta do plano de controle é feita através do
desenvolvimento de modelos de simulação discreta no OMNET++.
Palavras - chave: Redes OTN, Plano de Controle, GMPLS.
LISTA DE FIGURAS
Figura 2-1: Planos de uma infra-estrutura de telecomunicações ......................................................... 24
Figura 2-2: modelo funcional de um OXC MxM .................................................................................... 26
Figura 2-3: A rede transporte oferece conectividade entre sites da rede cliente ................................. 27
Figura 2-4: Exemplo de modelagem funcional utilizando elementos da recomendação G.805 ........... 30
Figura 2-5: Modelagem funcional da hierarquia óptica de transporte da OTN. .................................... 33
Figura 2-6: fluxo de informação em uma rede OTN.............................................................................. 36
Figura 2-7: exemplo uma rede WDM unidirecional com um nó OADM. ............................................... 37
Figura 2-8: Amplificador de linha (modelagem) + ONE transmissor receptor ...................................... 38
Figura 2-9: funções da adaptação entre as camadas OTS e OMS (a) OTSn/OMSn_A_So,
(b)OTSn/OMSn_A_Sk. fonte: (G.798) .................................................................................................. 40
Figura 2-10: matriz de conexão da camada OCh. ................................................................................ 41
Figura 2-11: modelagem de um ROADM unidirecional de grau 2, com n comprimentos de onda ...... 43
Figura 2-12: Estrutura de camadas da OTN. ........................................................................................ 44
Figura 3-1: Iteração entre os controladores de chamada e de conexão .............................................. 49
Figura 3-2: Exemplo de rede MPLS ...................................................................................................... 51
Figura 3-3: switchs, controladores e canal óptico ................................................................................. 56
Figura 3-4: Hierarquia GMPLS dos tipos de comutação. ..................................................................... 59
Figura 3-5: Modelos de serviços (a) Modelo de cooperação e (b) modelo de Sobreposição .............. 60
Figura 3-6: Formato Genérico de uma mensagem no RSVP ............................................................... 64
Figura 3-7: Estabelecimento e término de um LSP .............................................................................. 65
Figura 3-8: Estabelecimento de LSP’s por uma rede multi-região ....................................................... 73
Figura 3-9: Arquitetura de rede para uso do plano de controle ............................................................ 82
Figura 3-10: Estabelecimento de um caminho óptico ........................................................................... 83
Figura 4-1: possíveis formas de transmissão por uma rede OTN ........................................................ 87
Figura 4-2: Exemplo de rede OTN sem ONE com conversão O-E-O .................................................. 89
Figura 4-3: Mapeamento da hierarquia óptica de transporte da OTN .................................................. 90
Figura 4-4: Implementação do canal de supervisão ............................................................................. 94
Figura 4-5: Exemplo de endereçamento dos recursos do plano de controle (em azul) e transporte (em
vermelho). .............................................................................................................................................. 96
Figura 5-1: Relação hierárquica entre os módulos simples, composto e uma rede no OMENT++. .. 106
Figura 5-2: Comportamento no tempo do envio de mensagens pelos canais do OMNET++ ............ 107
Figura 5-3: Sinais e componentes internos do bloco funcional OTSn/OMSn_A_Sk implementados em
um módulo simples no OMNET++. ..................................................................................................... 110
Figura 5-4: Modelo de simulação e representação visual de um OXC no OMNET++. ...................... 111
Figura 5-5: tempos de transmissão e propagação com ou sem conversão O-E-O nos nós .............. 113
Figura 5-6: Modelo de implementação do canal de controle .............................................................. 114
Figura 5-7: Teste realizado dos módulos amplificadores de linha (amplificador) e OXC ................... 115
Figura 5-8: MPLS LSR e controlador GMPLS, baseados no RSVP-TE ............................................. 116
Figura 5-9: Exemplo de alocação de um OCh LSP no OMNET++ ..................................................... 119
Figura 5-10: TED de cada LSR ........................................................................................................... 120
Figura 5-11: partes do arquivo de log no estabelecimento de um OCh LSP ..................................... 121
LISTA DE TABELAS
Tabela 1: Tipos de tecnologias de comutação suportadas pelo MPLS e o GMPLS ............................ 54
Tabela 2: Mensagens do protocolo RSVP-TE ...................................................................................... 63
Tabela 3: Principais resultados obtidos com a simulação do plano de controle GMPLS para redes
OTN ..................................................................................................................................................... 123
LISTA DE SIGLAS/ACRÔNIMOS
AI - Adapted Information
AI_OH - Adapted Information Overhead
AI_PLD - Adapted Information Payload
AP - Access Point
API - Application Programming Interface
AS - Autonomous Systems
ASON - Architecture for the Automatically Switched Optical Network
ATM - Asynchronous Transfer Mode
CI - Characteristic Information
CP - Connection Point
CR-LDP - Constraint-Routing Label Distribution Protocol
DAa - Amplifier-aided Dispersion Accommodation
DCN - Data Communications Network
ECE - Elemento de Controle de Equipamentos
ECR - Elemento de Cálculo de Rotas
EDFA - Erbium Doped Fiber Amplifier
EMR - Elemento de Manipulação de Requisições
E-NNI - External Network-Network Interface
14
ERO - Explicit Route Object
ETDM - Electrical Time-Division Multiplexing
FDM - Frequency Division Multiplexing
FEC - Forward Error Correction
FEC - Forwarding Equivalence Class
FSC - Fiber-Switch Capable
GbE - Gigabit Ethernet
GFP - Generic Framing Procedure
GMPLS - Generalized Multi-Protocol Label Switching
G-PID - Generalized Protocol Identifier
H-LSP - LSP Hierárquico
IDE - Integrated Development Environment
IETF - Internet Engineering Task Force
I-NNI - Internal Network-Network Interface
ISC - Interface Switching Capability
IS-IS - Intermediate System to Intermediate System
IS-IS-TE - Intermediate System to Intermediate System – Traffic Engineering
ITU - International Telecommunications Union
L2SC - Layer-2 Switch Capable
LC - Link Connection
LDP - Label Distribution Protocol
15
LER - Label Edge Router
LMP - Link Management Protocol
LSA - opaque Link State Advertisement
LSC - Lambda Switch Capable
LSP - Label Switched Path
LSR - Label Switch Router
MPLS - Multi-Protocol Label Switching
MPLS-TE - MPLS with Traffic Engineering extensions
MT – Multiplier
NC - Network Connection
NED – NEtwork Description Language
NGN - Next-Generation-Networks
NMC - Number of Multiplexed Components
NS-2 - Network Simulator version 2
NVC - Number of Virtual Components
OA - Optical Amplifier
OADM - Add/Drop Multiplexer
OAM&P - Operation, Administration, Maintenance and Provisioning
OCh - Optical Channel
OCh_C - OCh Connection function
OCh_CI - OCh Characteristic Information
16
OCh_CP – OCh Connection Point
OChr - Optical Channel with reduced functionality
OCI - Open Connection Indication
ODU - Optical Channel Data Unit
O-E-O - óptico-elétrico-óptico
OIF - Optical Internetworking Forum
OMS - Optical Multiplex Section
OMS_TT_Sk - OMS Termination Trail Sink function
OMS_TT_So - OMS Termination Trail Source function
OMSn/OCh_A_Sk - OMS to OCh Adaptation Sink function
OMSn/OCh_A_So - OMS to OCh Adaptation Source function
OMSn_CP - OMSn Connection Point
ONE - OTN Network Element
OPS - Optical Physical Section
OPSn - Optical Physical Section of order n
OPU - Optical Channel Payload Unit
OSC - Optical Supervisory channel
OSPF - Open Shortest Path First
OSPF-TE - Open Shortest Path First – Traffic Engineering
OTMn[r].m - Optical Transport Module
OTN - Optical Transport Networks
17
OTS - Optical Transport Section
OTSn/OMSn_A_Sk - OTS to OMS Adaptation Sink function
OTSn/OMSn_A_So - OTS to OMS Adaptation Source function
OTSn_TT_Sk - OTS Termination Trail Sink function
OTSn_TT_So - OTS Termination Trail Source function
OTU - Optical Transport Unit
OXC - optical CrossConnect
PDU - Protocol Data Unit
PMDC - Polarization Mode Dispersion Compensation
PPP - Point-to-Point Protocol
PSC - Packet Switch Capable
QoS - Quality of Service
ROADM - Reconfigurable Add/Drop Multiplexer
RRO - Recorded Route Object
RSVP - Resource Reservation Protocol
RSVP-TE Resource Reservation Protocol – Traffic Engineering
SDH - Synchronous Digital Hierarchy
SNC - SubNetwork Connection
SNP - Subnetwork Point
SONET - Synchronous Optical Network
TCM - Tandem Connection Monitoring
18
TCP - Termination Connection Point
TCP - Transmission Control Protocol
TDM - Time-Division Multiplexing
TE - Traffic Engineering
TED - Traffic Engineering Database
UDP - User Datagram Protocol
UNI - User Network Interface
VC - Virtual Container
WDM - Wavelength Division Multiplexing
19
1 INTRODUÇÃO
O crescimento contínuo do tráfego da Internet demanda a cada momento uma nova
tecnologia para transportar dados a velocidades cada vez maiores. O surgimento de
outras fontes de tráfego, como dispositivos móveis, com diferentes requerimentos de
QoS (Quality of Service), constituem um desafio cada vez maior para a convergência
de redes. Neste contexto as tecnologias ópticas de transporte surgiram como uma
alternativa para o núcleo das redes dada a sua alta taxa de transmissão.
As primeiras redes ópticas têm como base a transmissão ponto-a-ponto de apenas
um sinal óptico por fibra. Em cada terminação da fibra é realizada a conversão
óptico-elétrico-óptico (O-E-O) do sinal, e todo o processamento e comutação dá-se
no domínio digital, segundo (Maier, 2008). Hoje, as tecnologias Wavelength-Division
Multiplexing (WDM) permitem um expressivo aumento de largura de banda através
da transmissão de mais de um sinal óptico por fibra. Novos equipamentos, como os
Reconfigurable Add/Drop Multiplexers (ROADM’s) (Maier, 2008), permitem realizar a
comutação dos sinais clientes, transportados em comprimento de onda específico na
fibra, sem a necessidade de uma conversão O-E-O, ou seja, puramente no domínio
óptico. A OTN (Optical Transport Network) é uma arquitetura da ITU (International
Telecommunication Union) que busca estender muitas das funcionalidades do
SONET/SDH (Synchronous Optical NETwork/ Synchronous Digital Hierarchy) para
as redes DWDM (Dense WDM), fornecendo uma padronização para os fabricantes
de equipamentos DWDM. Segundo (Kartalopoulos, 2008), a OTN também é
conhecida como o digital wrapperdevido a sua capacidade transportar qualquer
tipo de sinal digital cliente, como um sinal SDH ou Gigabit Ethernet, em seu
container óptico.
O crescimento das redes OTN, tanto em tamanho quanto em complexidade dos
equipamentos, implica em custos de operação cada vez maiores. O GMPLS
(Generalized Multi-Protocol Label Switching), formado por um conjunto de protocolos
do mundo Internet Protocolo (IP), fornece um plano de controle cujo principal
objetivo é alocar serviços pelas redes de transporte. O GMPLS utiliza basicamente
um protocolo de roteamento para distribuir informações topológicas da rede de
transporte e oferecer cálculo de caminhos, e um protocolo de sinalização para alocar
20
os recursos pelo caminho selecionado. Assim, o GMPLS pode ser usado para
estabelecer caminhos ópticos por uma rede OTN.
No entanto, as recomendações do IETF (Internet Engineering Task Force) relativas
ao GMPLS tratam de forma genérica o plano de transporte, que o intuito é aplicá-
lo às mais variadas tecnologias. Neste sentido, faz-se necessário um estudo mais
aprofundado dos processos e protocolos do GMPLS para que sejam usados para
controlar o fornecimento de serviços sobre as redes OTN. Além disso, na literatura
foram encontradas propostas de plano de controle GMPLS para redes OTN que não
levam em conta os padrões da ITU e a arquitetura OTN, como em (Yoon & Kim,
2008), onde os nós da rede OTN o apenas pontos funcionais capazes de realizar
ou não a comutação de um comprimento de onda. Assim, não garantias de que
essas soluções sejam genéricas o suficiente para uso em qualquer equipamento
OTN que esteja de acordo com as normas da ITU.
1.1 O
BJETIVO E METODOLOGIA
Por esses motivos, o presente trabalho tem por objetivo principal propor uma
solução de plano de controle GMPLS que permita o estabelecimento de caminhos
ópticos pela rede OTN. Esta proposta tem como base as recomendações da ITU e
do IETF, a fim de que seja suficientemente genérica para ser aplicada a qualquer
equipamento OTN. O objetivo geral deste trabalho é realizar o estudo e o
amadurecimento sobre o uso de tecnologias baseadas no IP no mundo das
telecomunicações, bem como apresentar formas para transformar uma descrição
funcional de uma tecnologia em uma solução para um problema real.
A metodologia de desenvolvimento deste trabalho se divide em três partes. A
primeira parte consiste em realizar um estudo das normas da ITU para redes OTN, a
fim de entender a relação entre os equipamentos e as normas, como também o
estudo das normas relativas ao plano de controle GMPLS, sua arquitetura e
protocolos envolvidos. A segunda parte consiste em relacionar as normas da ITU
sobre redes OTN e IETF relativas ao GMPLS a fim de obter uma proposta de plano
de controle para redes OTN. Por ultimo, é desenvolvido um modelo de simulação
para validar a proposta.
21
1.2 O
RGANIZAÇÃO DO
T
RABALHO
Este trabalho inicia com um estudo sobre as arquiteturas e protocolos das redes
OTN e do GMPLS, que servem de embasamento para a proposta de plano de
controle.
O capítulo 2 apresenta a arquitetura OTN, bem como os elementos de modelagem
necessários para representar funcionalmente uma rede. Neste capítulo é feita uma
modelagem dos equipamentos OTN de acordo com as normas da ITU. Essa
modelagem é importante para realizar o relacionamento entre os padrões da ITU e
IETF, como também na simulação da rede OTN.
O capítulo 3 é dividido em duas partes: a primeira apresenta o GMPLS, os
protocolos envolvidos e o seu modo de operação. A segunda parte relaciona o
GMPLS com a OTN e apresenta uma proposta de solução de plano de controle com
base nos processos descritos na primeira parte, como também na modelagem da
rede OTN.
O capítulo 4 apresenta o modelo de simulação criado para validar a proposta de
plano de controle. Uma pequena introdução ao simulador é feita, e em seguida são
apresentados os modelos de simulação da rede OTN e do GMPLS. Este capítulo
termina com os principais resultados da simulação. O capítulo 5 conclui esta
dissertação com os resultados do trabalho, assim como sugere trabalhos futuros a
fim de abranger assuntos que estiveram fora do escopo.
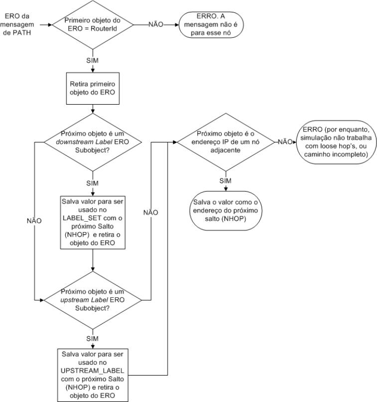
O apêndice A apresenta o formato das mensagens de sinalização, quais os objetos
adotados e seus parâmetros. O apêndice B fornece um diagrama de fluxo do
processamento das mensagens de sinalização trocadas durante o estabelecimento
de um serviço pela rede de transporte.
22
2 REDES ÓPTICAS DE TRANSPORTE
Este capítulo tem por objetivo apresentar as principais características das redes
OTN, uma evolução das tecnologias de transmissão baseada em um comprimento
de onda SONET/SDH para transmissão com vários comprimentos de onda WDM
Inicialmente é feita uma contextualização das redes OTN e do GMPLS a fim indicar
o seu relacionamento e o papel de ambos nos sistemas de telecomunicações. Em
seguida apresenta-se aqui a arquitetura e os equipamentos típicos de uma rede
OTN, assim como uma introdução sobre simulação de redes ópticas.
2.1 P
LANOS DE
T
RANSPORTE
,
DE
C
ONTROLE E DE
G
ERÊNCIA
Segundo (Farrel & Bryskin, 2006), é interessante decompor os nós da rede em
componentes funcionais, permitindo a criação de um modelo arquitetural confiável e
de fácil entendimento. Esses componentes funcionais possuem uma relação entre si
e podem se comunicar através de mensagens. Por exemplo, um componente
funcional pode ter a responsabilidade de gerenciar os nós da rede, e outro
componente funcional deve prover as informações necessárias para gerenciar um
dispositivo, como um roteador.
Os componentes funcionais que se comunicam entre si para realizar uma tarefa em
comum, como a gerência de um roteador do exemplo anterior, são agrupados em
um plano. Segundo (Farrel & Bryskin, 2006), os componentes funcionais de um
sistema de telecomunicações podem ser agrupados em três planos distintos:
O plano de transporte, também conhecido como plano de dados é o plano
por onde trafega a carga útil, ou seja, os dados do cliente. É o conjunto de
equipamentos que tem como função principal transportar essa informação.
Pode ser visualizado com o plano de dados. As redes de transporte, o que
inclui a OTN, fazem parte do plano de transporte.
O plano de controle é formado por um conjunto de funcionalidades que
atuam no plano de transporte para que os dados sejam transportados de
23
maneira eficiente e inteligente. Enquanto o Plano de Transporte “transporta”
os dados, o plano de controle diz como esses dados devem ser
transportados. O plano de controle pode ser responsável por realizar
operações de configuração automática, alocação de recursos, realizar re-
roteamento em caso de falhas, e outras decisões com certo nível de
automação. O GMPLS é hoje o principal representante do mundo IP de
solução para o plano de controle (ver seção 3.1).
O plano de gerência fornece uma interface homem-máquina com todos os
outros planos, para que o administrador da rede possa tomar decisões que
afetem a operação de todos os planos.
As informações relativas aos planos de controle e gerência trafegam pela Data
Communications Network (DCN), uma rede logicamente independente da rede OTN
que transporta os dados do cliente, mas que pode fisicamente compartilhar recursos
com a rede de transporte.
Os três planos não trabalham isoladamente, como mostra a Figura 2-1. Entre eles
encontram-se as seguintes interações:
Plano de gerência e plano de transporte: O plano de gerência contém um
modelo do plano de transporte e uma base com informações estatísticas
sobre o estado dos recursos, as quais podem ser utilizadas pelo operador da
rede. O plano de gerência pode realizar operações de monitoramento,
configuração, alocação de recursos e manutenção do plano de transporte. A
gerência de recursos é responsável por garantir que o plano de gerência o
altere os recursos que estão sobre o domínio do plano de controle, e vice-
versa.
Plano de controle e plano de transporte: Assim como o plano de gerência,
o plano de controle possui um modelo de representação do plano de
transporte, sem a obrigatoriedade de utilizar o mesmo modelo do plano de
gerência. Em linhas gerais, o plano de controle é responsável pela alocação,
configuração e manutenção dos recursos do plano de transporte. Embora
pareça que muitas das funcionalidades dos planos de controle e gerência
sejam iguais, a diferença está no fato de que o plano de gerência está focado
na interação entre o homem e a rede, enqua
focado na automação das tarefas, com o mínimo de interferência humana.
Figura 2-1
: Planos de uma infra
Por exemplo, a alocação de um recurso no plano de controle pode ser feita
automaticamente utilizando algum algoritmo e um mecanismo de tomada de
decisão, sem a necessidade da intervenção humana, nem mesmo para
decidir se deve ou não aloc
plano de gerência é necessário que o operador da rede indique que recursos
devem ser alocados, o que muitas vezes pode ser inviável, dada a
complexidade dos sistemas.
Plano de gerência e plano de controle
controle pode ter uma interface de gerência para fins de monitoração e
configuração, assim como na relação plano de gerência e o plano de
transporte. Assim, é possível alterar o comportamento interno do plano de
controle via configur
qual algoritmo de roteamento usar para escolher qual seo percurso usado
na transmissão dos dados pelo plano de transporte.
na interação entre o homem e a rede, enqua
nto que o plano de controle está
focado na automação das tarefas, com o mínimo de interferência humana.
-
estrutura de telecomunicações
Fonte: (ITU-T, G.8080, 2006)
Por exemplo, a alocação de um recurso no plano de controle pode ser feita
automaticamente utilizando algum algoritmo e um mecanismo de tomada de
decisão, sem a necessidade da intervenção humana, nem mesmo para
decidir se deve ou não aloc
ar um recurso. na alocação realizada pelo
plano de gerência é necessário que o operador da rede indique que recursos
devem ser alocados, o que muitas vezes pode ser inviável, dada a
complexidade dos sistemas.
Plano de gerência e plano de controle
: Cada
componente do plano de
controle pode ter uma interface de gerência para fins de monitoração e
configuração, assim como na relação plano de gerência e o plano de
transporte. Assim, é possível alterar o comportamento interno do plano de
controle via configur
ação. Por exemplo, é possível dizer ao plano de controle
qual algoritmo de roteamento usar para escolher qual seo percurso usado
na transmissão dos dados pelo plano de transporte.
24
nto que o plano de controle está
focado na automação das tarefas, com o mínimo de interferência humana.
estrutura de telecomunicações
Por exemplo, a alocação de um recurso no plano de controle pode ser feita
automaticamente utilizando algum algoritmo e um mecanismo de tomada de
decisão, sem a necessidade da intervenção humana, nem mesmo para
ar um recurso. na alocação realizada pelo
plano de gerência é necessário que o operador da rede indique que recursos
devem ser alocados, o que muitas vezes pode ser inviável, dada a
componente do plano de
controle pode ter uma interface de gerência para fins de monitoração e
configuração, assim como na relação plano de gerência e o plano de
transporte. Assim, é possível alterar o comportamento interno do plano de
ação. Por exemplo, é possível dizer ao plano de controle
qual algoritmo de roteamento usar para escolher qual seo percurso usado
25
2.2 E
VOLUÇÃO DAS
R
EDES
Ó
PTICAS
Segundo (Ramaswami & Sivarajan, 2002), as redes ópticas podem ser divididas
primordialmente em duas gerações. Na primeira geração, as redes ópticas eram
essencialmente usadas para transmissão e aumento da capacidade. A fibra óptica é
um meio que provê baixa taxa de erro de bits e alta capacidade de transmissão em
comparação com outras tecnologias. Todas as operações de comutação e outras
funções inteligentes das redes dessa geração são feitas eletronicamente, a partir de
uma conversão O-E-O em cada elemento de rede. Exemplos dessa primeira
geração são o SONET, tecnologia usada principalmente na América do Norte, e o
SDH, essencialmente similar ao SONET e utilizado na Europa e Ásia. Segundo
(Ilyas & Mouftah, 2003), SONET/SDH é uma interface (não uma rede) que agrega
todo o tráfego gerado segundo uma hierarquia elétrica de multiplexação no tempo
(ETDM - Electrical Time-Division Multiplexing).
As redes da primeira geração apresentam alguns limites no que se refere ao
crescimento da largura de banda. Criar multiplexadores para taxas de transmissão
muito altas se confronta com a complexidade do sistema eletrônico para gerar esse
sinal. Além disso, efeitos como a dispersão modal tendem a piorar a medida que a
taxa de transmissão aumenta. Nesse contexto surgiu a WDM, similar à Frequency
Division Multiplexing (FDM), e consiste em transmitir dados simultaneamente em
diferentes comprimentos de onda.
Recentemente, pesquisadores e fabricantes têm mostrado que as redes ópticas
podem fornecer funções mais complexas do que apenas uma conexão ponto-a-
ponto, incorporando operações de comutação e roteamento na camada óptica. Os
principais elementos de rede que adicionam essa funções são os Optical Add/Drop
Multiplexers (OADM’s), Reconfigurable Add/Drop Multiplexers (ROADM’s) e os
Optical CrossConnects (OXC’s). Basicamente, esses equipamentos realizam a
comutação de um comprimento de onda de uma determinada fibra de entrada do
elemento de rede para uma fibra de saída, como pode ser visto na representação
funcional da Figura 2-2. O demultiplexador é responsável por separar os
comprimentos de onda em uma das N portas, enquanto que o Multiplexador une
todos os comprimentos de onda em uma mesma fibra. A matriz de conexão é
responsável por realizar a comutaç
portas de entrada e saída
que os OADM’s
possuem
projeto, enquanto que
os ROADM’s e OXC’s permitem
Para o sinal cliente
a rede óptica é transparente, fornecendo um caminho óptico
entre terminais
. Essas redes
Figura
A camada óptica torna
-
como multiplexação, comutação e roteamento dos comprimentos de onda, assim
como o monitoramento e gerenciamento da rede em diversos níveis. A fim de
delinear essas funções bem como a arquitetura da camada óptica,
OTN
, que busca incorporar mecanismos
similares
aos das redes ópticas da primeira geração na camada óptica, além de
padronizar uma hierarquia de mul
2.3 R
EDES
Ó
PTICAS DE
A OTN
representa uma evolução das
funções de uma padronização para
Provisioning (OAM&P
) e acrescida de uma camada de multiplexaçao TDM. Em
responsável por realizar a comutaç
ão dos M comprimentos de onda entre as N
portas de entrada e saída
. A principal diferença os OADM’s
e os ROADM’s/OXC’s
possuem
uma matriz de conexão estática,
definid
os ROADM’s e OXC’s permitem
alterá
-
a rede óptica é transparente, fornecendo um caminho óptico
. Essas redes
correspondem à
segunda geração de redes ópticas.
Figura
2-2: modelo funcional de um OXC MxM
Fonte: (Maier, 2008)
-
se uma entidade complexa
que executa diversas funções,
como multiplexação, comutação e roteamento dos comprimentos de onda, assim
como o monitoramento e gerenciamento da rede em diversos níveis. A fim de
delinear essas funções bem como a arquitetura da camada óptica,
, que busca incorporar mecanismos
de
monitoramento e localização de
aos das redes ópticas da primeira geração na camada óptica, além de
padronizar uma hierarquia de mul
tiplexação digital TDM baseada
PTICAS DE
T
RANSPORTE
(OTN)
representa uma evolução das
redes de segunda geração acrescidas de
funções de uma padronização para
Operation, Administration, Maintenance and
) e acrescida de uma camada de multiplexaçao TDM. Em
26
ão dos M comprimentos de onda entre as N
e os ROADM’s/OXC’s
é
definid
a em tempo de
-
la via configuração.
a rede óptica é transparente, fornecendo um caminho óptico
segunda geração de redes ópticas.
que executa diversas funções,
como multiplexação, comutação e roteamento dos comprimentos de onda, assim
como o monitoramento e gerenciamento da rede em diversos níveis. A fim de
delinear essas funções bem como a arquitetura da camada óptica,
a ITU criou a
monitoramento e localização de
falhas
aos das redes ópticas da primeira geração na camada óptica, além de
tiplexação digital TDM baseada
no SONET/SDH.
redes de segunda geração acrescidas de
Operation, Administration, Maintenance and
) e acrescida de uma camada de multiplexaçao TDM. Em
outras
palavras, uma rede OTN é constituída de equipamentos típicos DWDM que
implementam os mecanismos para verifica
ITU-T.
A ITU,
na recomendação G.805
processo funcional de transferência de informação entre diferentes localizações
informação transferid
a é
Por exemplo, uma rede WDM pode ser a rede de transporte de um
SDH. Para a rede cliente, a rede de transporte age de forma transparente, ou seja,
apenas oferecendo conectividade. Na
interação.
Figura 2-3
: A rede transporte oferece conectividade entre sites da rede cliente
A OTN inclui funcionalidades de transporte, multiplexação, roteamento, supervisão e
sobrevivência do sin
al cliente no domínio óptico e elétrico.
também é conhecido como o
qualquer tipo de sinal digital cliente em seu container óptico.
as principais recomendações
e a modelagem dos equipamentos de uma rede OTN.
2.3.1
Recomendações do ITU
A ITU define
uma série de recomendações a fim de padronizar a OTN.
recomendações citadas
palavras, uma rede OTN é constituída de equipamentos típicos DWDM que
implementam os mecanismos para verifica
ção
de falhas descrito
na recomendação G.805
(ITU-T, G.805, 2000),
define transporte com
processo funcional de transferência de informação entre diferentes localizações
a é
, na verdade, um sinal cliente, advindo
de uma rede cliente.
Por exemplo, uma rede WDM pode ser a rede de transporte de um
SDH. Para a rede cliente, a rede de transporte age de forma transparente, ou seja,
apenas oferecendo conectividade. Na
Figura 2-3 tem-
se um exe
: A rede transporte oferece conectividade entre sites da rede cliente
A OTN inclui funcionalidades de transporte, multiplexação, roteamento, supervisão e
al cliente no domínio óptico e elétrico.
também é conhecido como o
digital wrapper
devido a sua capacidade transportar
qualquer tipo de sinal digital cliente em seu container óptico.
Esta
as principais recomendações
da ITU-
T relativa a redes OTN, assim como
e a modelagem dos equipamentos de uma rede OTN.
Recomendações do ITU
uma série de recomendações a fim de padronizar a OTN.
nesta seção
constituem o núcleo da arquitetu
27
palavras, uma rede OTN é constituída de equipamentos típicos DWDM que
de falhas descrito
s nas normas da
define transporte com
o o
processo funcional de transferência de informação entre diferentes localizações
”. A
de uma rede cliente.
Por exemplo, uma rede WDM pode ser a rede de transporte de um
sinal cliente
SDH. Para a rede cliente, a rede de transporte age de forma transparente, ou seja,
se um exe
mplo dessa
: A rede transporte oferece conectividade entre sites da rede cliente
A OTN inclui funcionalidades de transporte, multiplexação, roteamento, supervisão e
al cliente no domínio óptico e elétrico.
Na literatura OTN
devido a sua capacidade transportar
Esta
seção apresenta
T relativa a redes OTN, assim como
arquitetura
uma série de recomendações a fim de padronizar a OTN.
As
constituem o núcleo da arquitetu
ra OTN.
28
A recomendação G.805 (ITU-T, G.805, 2000) descreve uma arquitetura genérica de
redes de transporte, que serve como base para a modelagem de todas as
tecnologias de transporte, como Asynchronous Transfer Mode (ATM), SDH e OTN.
Uma série de componentes arquiteturais genéricos é definida para permitir uma
descrição funcional de uma rede transporte (ver seção 2.3.3).
A recomendação G.872 (ITU-T, G.872, 2001) apresenta a arquitetura OTN com base
na modelagem fornecida na recomendação G.805, estruturando toda a rede em
camadas, as quais possuem uma funcionalidade específica dentro da arquitetura
OTN.
A recomendação G.709 (ITU-T, G.709, 2003) define as interfaces OTN com base em
uma hierarquia de multiplexação digital e óptica, especificando as taxas de bits, a
estrutura dos frames e o formato dos cabeçalhos de cada camada.
A recomendação G.798 (ITU-T, G.798 , 2006) define uma série de blocos funcionais
que permitem a modelagem de um elemento de rede óptica. Os blocos funcionais
baseiam-se na hierarquia de camadas da recomendação G.872 e nos esquemas de
multiplexação apresentados na recomendação G.709. Nessa recomendação
também é detalhado como o gerados os alarmes que podem ser utilizados pela
gerência para realizar o isolamento de falhas.
2.3.2 Serviços Oferecidos
Segundo (ECI Telecom, 2008), OTN oferece diversos aprimoramentos sobre as
redes SONET/SDH:
Escalabilidade aprimorada: SONET/SDH possuem uma interface que
multiplexa fluxos de dados de baixa taxa em fluxos maiores utilizando uma
hierarquia TDM no domínio eletrônico. No entanto, para transportar um
serviço de 10 GbE , por exemplo, é necessário realizar uma série de
operações de multiplexações que levam a uma grande quantidade de
overhead, além da complexidade de processamento, gerência e operação. A
OTN define um esquema de multiplexação similar ao do SONET/SDH, porém
29
transporta dados nativamente a taxas de 2.5, 10 e 40 Gbps (100 Gbps já está
em estudo para ser padronizado) com uma quantidade muito menor de
overhead.
Transporte transparente do sinal cliente: Sinais SONET/SDH são
encapsulados diretamente dentro da OTN, enquanto que em outras
tecnologias de transmissão utiliza-se o Generic Framing Procedure (GFP). A
OTN pode transportar de forma transparente qualquer um desses tipos de
dados, sem que haja terminação do sinal cliente em cada elemento de rede,
tornando possível o transporte sem alterações no formato, taxa de bits e clock
intrínsecos do sinal.
Mecanismo aprimorado de Foward Error Correction (FEC): O SONET/SDH
possui um mecanismo de FEC, porém utiliza alguns bytes do cabeçalho que
não possuem uso definido para transportar a informação de FEC. A OTN
possui um campo maior e utiliza o algoritmo Reed-Solomon (ITU-T, G.709,
2003). Isso permite que seja possível alcançar distâncias maiores de
transmissão sem regeneração, uma vez que o algoritmo é capaz de corrigir
uma quantidade maior de bits errados.
Melhor nível de Tandem Connection Monitoring (TCM): Redes OTN provêem
suporte a até seis níveis de TCM independentes (contra um nível suportado
por SONET/SDH), tornando possível o monitoramento de vários segmentos
de caminhos em múltiplos domínios administrativos distintos.
OAM&P (Operation, Administration, Maintenance&Provisioning): A rede OTN
provê funções de operação, administração, manutenção e aprovisionamento,
adaptando os mecanismos existentes no SONET/SDH para as camadas
elétricas da rede OTN.
2.3.3 Componentes Arquiteturais de uma rede de transporte genérica
A recomendação G.805 (ITU-T, G.805, 2000) apresenta uma série de componentes
arquiteturais que compõem uma rede transporte genérica, os quais são utilizados
para modelar a arquitetura OTN. Para o entendimento do presente trabalho faz-se
necessário entender cada um desses componentes e como eles podem ser usados
na modelagem de uma rede de transporte.
30
A arquitetura funcional genérica de uma rede de transporte é baseada em uma
estrutura de camadas, no modelo cliente-servidor. A camada servidora é
responsável por transportar os dados da camada cliente.
O transporte das informações em uma camada é feito através das trilhas e
conexões. De maneira geral, as conexões são responsáveis por transferir os dados,
enquanto que a trilha é responsável por monitorar as conexões no início e no fim do
caminho. Sendo assim, uma trilha representa a transferência monitorada fim-a-fim
das informações da camada, a qual pode ser suportada por diversas conexões que
transportam a informação.
Um exemplo de modelagem funcional da camada cliente e servidora pode ser visto
na Figura 2-4. Suponha a transmissão de um sinal SDH por uma rede. A camada
cliente da figura representa o SDH, enquanto que a camada servidora é a primeira
camada da rede OTN. O SDH precisa gerenciar se a rede OTN está transmitindo os
dados corretamente. Essa gerência é feita pelas terminações de trilha,
representadas pelos triângulos invertidos da Figura 2-4. A terminação de trilha no
lado fonte da camada cliente insere um cabeçalho daquela camada nos dados que
devem ser transportados, enquanto a terminação de trilha no lado destino retira esse
cabeçalho.
Figura 2-4: Exemplo de modelagem funcional utilizando elementos da recomendação G.805
Fonte: (ITU-T, G.805, 2000)
31
Existem dois tipos de informações trocadas entre as entidades da recomendação
G.805 (ITU-T, G.805, 2000). A informação característica (CI - Characteristic
Information) é a informação completa de uma camada, constituída da carga útil mais
o cabeçalho, ou seja, é a saída de uma terminação de trilha na origem da
transmissão, ou a entrada de uma terminação de trilha no destino. Essa é a
informação que é passada da camada cliente para a camada servidora, ou seja, a
camada servidora é responsável por transportar a CI da camada cliente. Na camada
servidora a CI passa por um processo de adaptação e torna-se uma informação
adaptada (AI - Adapted Information).
A informação característica ao sair da terminação de trilha do lado fonte é conduzida
para o Termination Connection Point (TCP). Os TCP’s sempre estão ligados
diretamente a uma terminação de trilha. Uma conexão de rede (NC - Network
Connection) é uma associação entre dois TCP’s e tem como função transferir os
dados da terminação de trilha, como pode ser visto na Figura 2-4. Uma NC ainda é
uma abstração funcional e é implementada por conexões de enlace (LC - Link
Connection), ou conexões de subrede (SNC - SubNetwork Connection). Uma LC é o
componente mínimo de uma camada, indivisível, enquanto que uma SNC é um
particionamento horizontal daquela camada, constituído internamente por LC’s e
outras subredes. No exemplo da camada cliente ser o SDH, cada LC poderia ser a
conexão ponto-a-ponto entre dois elementos de rede do SDH, entre a origem da
transmissão e o destino. O ponto de conexão (CP - Connection Point) é o ponto de
referência que pode estar ligando uma SNC a uma LC, ou uma LC a outra LC. Uma
SNC representa a conexão fim-a-fim por um subdomínio dentro da rede SDH.
É na LC que existe a ligação entre a camada cliente e a servidora. Cada LC da
camada cliente é transportado por uma instância da camada servidora. No exemplo,
uma conexão ponto-a-ponto SDH (um LC) pode estar passando por uma rede OTN,
porém isso é transparente ao SDH. A informação característica da camada cliente é
então passada pelo CP à função de adaptação da camada servidora, representada
pela figura do trapézio. A função de adaptação é responsável por realizar as
principais funções daquela camada, adaptando a informação característica da
camada cliente para ser transporta pelas trilhas da camada servidora. Por exemplo,
se a camada servidora do SDH for a Optical Channel Data Unit (ODU) (ver seção
2.3.4), então essa função de adaptação irá realizar a multiplexação TDM juntamente
32
com outros sinais que estão passando pela rede OTN. A função de adaptação tem
como entrada a informação característica da camada cliente, e como saída a
informação adaptada da camada servidora. Uma função de adaptação está ligada a
terminação de trilha da mesma camada pelo ponto de acesso (AP - Access Point),
por onde é transferida a informação adaptada.
As terminações de trilha e os outros elementos da camada servidora possuem as
mesmas funcionalidades que os elementos equivalentes da camada cliente.
Observe na Figura 2-4 que na camada servidora existem diversos LC’s, reforçando o
fato de que embora para o SDH exista apenas uma conexão ponto-a-ponto entre
dois CP’s, na camada servidora OTN pode existir uma rede muito mais complexa do
que a vista pelo SDH.
2.3.4 Estrutura de Camadas
A ITU modela na recomendação G.872 (ITU-T, G.872, 2001) a arquitetura OTN em
uma estrutura de camadas, as quais são divididas de acordo com as diferentes
funcionalidades providas pela OTN. Essas funcionalidades são descritas utilizando
as entidades e regras apresentadas na recomendação G.805 (ITU-T, G.805, 2000).
As camadas da rede OTN são divididas em duas hierarquias, uma responsável pela
parte óptica e outra pela parte digital da transmissão.
As camadas relativas a hierarquia óptica de transporte da OTN são apresentadas na
Figura 2-5, que o: Optical Channel layer (OCh), Optical Multiplex Section layer
(OMS) e Optical Transport Section (OTS).
Figura 2-5
: Modelagem funcional da hierarquia óptica de transporte
A camada OCh é responsável por fornecer um caminho óptico para transportar o
sinal
cliente pela rede OTN. Esse caminho está entre duas terminações ópticas, uma
na fonte realizando a conversão do sinal elétrico para óptico e outra no final da trilha
realizando a conversão do sinal óptico para elétrico.
A camada OMS é responsável por multi
um transportando um OCh em uma fibra.
: Modelagem funcional da hierarquia óptica de transporte
Fonte: (ITU-T, G.872, 2001)
A camada OCh é responsável por fornecer um caminho óptico para transportar o
cliente pela rede OTN. Esse caminho está entre duas terminações ópticas, uma
na fonte realizando a conversão do sinal elétrico para óptico e outra no final da trilha
realizando a conversão do sinal óptico para elétrico.
A camada OMS é responsável por multi
plexar diversos comprimentos de onda, cada
um transportando um OCh em uma fibra.
33
: Modelagem funcional da hierarquia óptica de transporte
da OTN.
A camada OCh é responsável por fornecer um caminho óptico para transportar o
cliente pela rede OTN. Esse caminho está entre duas terminações ópticas, uma
na fonte realizando a conversão do sinal elétrico para óptico e outra no final da trilha
plexar diversos comprimentos de onda, cada
34
A camada OTS é a responsável por gerar o canal de supervisão e transmiti-lo
juntamente com o sinal multiplexado proveniente da camada OMS.
Embora as três camadas da parte óptica realizem as principais funcionalidades de
transporte da OTN, existem casos em que é impossível produzir uma rede
puramente óptica. Regeneradores 3R (Reamplification, Reshaping and Retiming)
são muitas vezes necessários na transmissão a longas distâncias devido às
restrições da camada óptica. Além disso, segundo a recomendação G.872 (ITU-T,
G.872, 2001, p. 32), nem todos os requerimentos de gerenciamento podem ser
satisfeitos pelos mecanismos providos na camada óptica como, por exemplo, uma
avaliação aprofundada da qualidade do sinal.
Por esses motivos a recomendação G.709 (ITU-T, G.709, 2003) implementa o canal
óptico através do uso do envio de um quadro digital com um cabeçalho que suporta
os requerimentos de gerência apresentados na recomendação G.872 (ITU-T, G.872,
2001). Na recomendação G.709 (ITU-T, G.709, 2003) é definida a hierarquia digital
de transporte da OTN, a qual é dividida em camadas similares as utilizadas no
SONET/SDH. São especificados os formatos dos quadros, as taxas de transmissão
e os mecanismos utilizados para realizar o mapeamento dos diferentes tipos de sinal
cliente em um quadro OTN.
A parte digital da rede OTN é constituída de três tipos de Protocol Data Unit (PDU):
Optical Channel Payload Unit (OPU), Optical Channel Data Unit (ODU) e Optical
Transport Unit (OTU).
Ao receber um sinal cliente, ele é primeiro mapeado no quadro OPU, onde são feitas
as adaptações necessárias para o transporte pela rede OTN. O mapeamento é
diferente de um simples encapsulamento, como ocorre nas redes baseadas na
arquitetura TCP/IP, pois realiza operações de justificação para ajuste da taxa de
transmissão. Por exemplo, se a rede OTN transporta um sinal cliente TDM com uma
taxa de transmissão um pouco diferente da taxa de transmissão fornecida pelo
quadro OPU, as operações de justificação garantem que o sinal transmitido, ao ser
entregue no destino, tenha a taxa de transmissão da rede cliente, e não da rede
OTN.
35
Em seguida, o quadro OPU, constituído pelo sinal cliente mais o cabeçalho é
passado para a camada ODU, que oferece um caminho digital fim-a-fim para o sinal
cliente. O cabeçalho da ODU é similar ao path overhead do SONET/SDH, que provê
as funcionalidades de multiplexação TDM, proteção, supervisão fim-a-fim do
caminho, TCM entre outras funcionalidades de monitoração da qualidade do sinal.
A camada OTU condiciona o quadro ODU para ser transportado pelo canal óptico,
através dos campos de alinhamento de quadro e de FEC do cabeçalho, além dos
campos relativos a gerência da conexão. Dessa forma, as terminações de uma trilha
ODU coincidem com as terminações de uma trilha OCh, uma vez que ambas
terminam onde há conversão O-E-O.
A Figura 2-6 apresenta como é o fluxo de informação entre as camadas. Nas PDUs,
ou seja, os quadros das camadas digitais, o caractere “k” representa as diferentes
taxas de transmissão suportadas. Por exemplo, k=1 indica taxa de 2.5 Gbps, ou
seja, permite transportar um sinal cliente próximo de 2.5 Gbps (não exatamente 2.5
devido ao overhead). nas camadas ópticas, o caractere “n” indica o número de
comprimentos de onda que estão sendo carregados na CI daquela camada.
Segundo a recomendação G.709 (ITU-T, G.709, 2003), o Optical Transport Module-
n (OTM-n) representa a estrutura de informação utilizada pelas interfaces ópticas da
OTN. Por exemplo, OTM-16.2 significa que dezesseis comprimentos de onda de
10 Gbps (m=2 indica a taxa de transmissão de cada comprimento de onda). Outra
característica importante da OTN é que o overhead associado às camadas ópticas é
transportado pelo Optical Supervisory Channel (OSC), um comprimento de onda
dedicado que é multiplexado na camada OTS juntamente com os comprimentos de
onda que transportam os “n” OTUk’s.
36
Figura 2-6: fluxo de informação em uma rede OTN
Fonte: (ITU-T, G.709, 2003)
2.3.5 Equipamentos OTN
Embora as recomendações da ITU apresentem uma descrição funcional de uma
rede óptica de transporte, um OTN Network Element (ONE) é formado por um
conjunto de componentes físicos que implementam as funções descritas nas
normas. Na Figura 2-7, multiplexadores, amplificadores, lasers e chaves ópticas são
combinados na construção de uma rede WDM.
Os lasers e os moduladores o responsáveis por realizar a conversão
óptico/elétrico, transmitindo a informação desejada em um comprimento de onda
específico. Esses sinais são então enviados a um multiplexador que “agrupa” os
diferentes comprimentos de onda em uma única fibra. Os amplificadores ópticos (OA
- Optical Amplifiers) o utilizados para amplificar o sinal WDM antes de enviá-los
pela fibra.
Figura 2-7
: exemplo uma rede WD
Após a transmissão
do ONE tra
comprimentos de onda de entrada,
óptico com o
mesmo comprim
Accommodation (DAa
) e
equipamentos utilizados para amenizar os efeitos de dispersão na fibra
& Sivarajan, 2002).
No exemplo, o
pois existem duas portas unidirecionais de transmissão com outros ONE’s. As portas
de ADD/DROP não entram na contagem dos graus, seja de um OADM, ROADM ou
OXC.
Uma questão
que se apresenta
os elementos arquiteturais
Essa modelagem pode ser feita através da an
tem na rede e das funções providas por cada camada da OTN.
Figura 2-7 o ONE
amplificador de linha unidirecional
amplificar o sinal óptico de entrada, de todos os comprimento
exceção do canal de serviço
realizar as funções de (de)multiplexação ou conversão O
OMS e OCh, respectivamente, o amplificador de linha implementa apenas a camada
: exemplo uma rede WD
M unidirecional com um nó OADM.
fonte: (Kartalopoulos, 2008)
do ONE tra
nsmissor, o
módulo OADM é capa
comprimentos de onda de entrada,
ߣ
no exemplo da Figura 2-7
, e inserir
mesmo comprim
ento de onda. Os dulos
Amplifier
) e
o
Polarization Mode Dispersion Compensation
equipamentos utilizados para amenizar os efeitos de dispersão na fibra
No exemplo, o
ONE OADM é um OADM unidirecional de grau 2,
pois existem duas portas unidirecionais de transmissão com outros ONE’s. As portas
de ADD/DROP não entram na contagem dos graus, seja de um OADM, ROADM ou
que se apresenta
é:
como modelar os equipamentos reais utilizando
os elementos arquiteturais
apresentados nas recomendações da
Essa modelagem pode ser feita através da an
á
lise da função que o equipamento
tem na rede e das funções providas por cada camada da OTN.
amplificador de linha unidirecional
tem como função principal
amplificar o sinal óptico de entrada, de todos os comprimento
exceção do canal de serviço
.
Por ser um elemento de rede puramente óptico e não
realizar as funções de (de)multiplexação ou conversão O
-E-
O, relativas a camada
OMS e OCh, respectivamente, o amplificador de linha implementa apenas a camada
37
M unidirecional com um nó OADM.
módulo OADM é capa
z de retirar um dos
, e inserir
outro sinal
Amplifier
-aided Dispersion
Polarization Mode Dispersion Compensation
(PMDC) são
equipamentos utilizados para amenizar os efeitos de dispersão na fibra
(Ramaswami
ONE OADM é um OADM unidirecional de grau 2,
pois existem duas portas unidirecionais de transmissão com outros ONE’s. As portas
de ADD/DROP não entram na contagem dos graus, seja de um OADM, ROADM ou
como modelar os equipamentos reais utilizando
ITU?
lise da função que o equipamento
tem na rede e das funções providas por cada camada da OTN.
Por exemplo, na
tem como função principal
amplificar o sinal óptico de entrada, de todos os comprimento
s de onda com
Por ser um elemento de rede puramente óptico e não
O, relativas a camada
OMS e OCh, respectivamente, o amplificador de linha implementa apenas a camada
38
OMS. Por outro lado, um ONE transmissor gera e modula os sinais digitais de
diferentes clientes em um respectivo comprimento de onda, e depois realiza a
multiplexação desses sinais. Por isso, o ONE transmissor implementa as camadas
OCh e OMS, mas apenas no lado fonte (source). Na Figura 2-8 tem-se um exemplo
de descrição funcional de uma rede, utilizando os elementos arquiteturais da
recomendação G.872 (ITU-T, G.872, 2001), formada por um ONE transmissor
enviando para um ONE receptor e que possui apenas um estágio de amplificação
entre eles.
Figura 2-8: Amplificador de linha (modelagem) + ONE transmissor receptor
39
O ONE receptor é modelado assim como o ONE transmissor, porém com os
processos do lado destino (sink). As funções de adaptação nos ONE’s transmissor e
receptor dependem de que tipo de sinal digital cliente a rede está transportando. A
camada OCh pode transportar um quadro OTU, assim como um sinal proveniente de
outra tecnologia, como GbE ou SONET/SDH. Não há a obrigatoriedade de se utilizar
as camadas digitais da OTN para o transporte dos dados.
Independente do elemento de rede OTN, sempre juntamente com a terminação
de trilha de uma camada a função de adaptação com a camada cliente. Enquanto a
terminação de trilha tem como função monitorar a camada servidora, é a função de
adaptação que implementa as principais funcionalidades de cada camada. A Figura
2-9 apresenta o detalhamento das funções de adaptação relativas a fonte (source) e
destino (sink) entre as camadas OTS e OMS. Através da análise dos elementos
internos de cada bloco funcional é possível encontrar as funcionalidades que estão
ligadas com alguns dos principais componentes de uma rede óptica. Tracejado na
Figura 2-9, o bloco “OA, DAa” no OTS to OMS Adaptation Source function
(OTSn/OMSn_A_So) e o “OA, DAa, PMDC” no OTS to OMS Adaptation Sink
function (OTSn/OMSn_A_Sk) representam alguns dos equipamentos apresentados
na Figura 2-7, responsáveis pelo processo de amplificação. O tracejado indica que
esses componentes são opcionais, onde podem ser utilizados todos, alguns ou
nenhum desses componentes. Por exemplo, no ONE amplificador de linha existe
o componente OA, responsável pela amplificação, enquanto o existem os
componentes DAa ou PMDC, responsáveis pela correção dos efeitos da dispersão.
Além disso, por existir apenas um componente físico que implementa essa função
de amplificação, por exemplo um amplificador Erbium Doped Fiber Amplifier (EDFA),
então apenas um dos OA's dos dois blocos deve ser escolhido, por exemplo, o AO
do bloco OTSn/OMSn_A_So.
Figura 2-9
: funções da adaptação entre as camadas OTS e OMS (a) OTSn/OMSn_A_So,
Na recomendação
G.798
divididos em diversos componentes. Por exemplo, a informação adaptada, AI,
trocada entre a OTSn/OMSn_A_So e a
(OTSn_TT_So)
, são decompostas em 1) a carga útil
(AI_PLD)
, que é o sinal WDM com os comprimentos de onda que carregam um dos
sinais gerados na camada OCh e 2)
(AI_OH),
proveniente da
(OMS_TT_So) no caso
de um ONE de transmissão ou, no caso do amplificador de
linha, proveniente do OTSn/OMSn_A_Sk, uma vez que o
(OMSn_CP
) está ligando as funções de adaptação OTSn/OMSn_A_Sk e
OTSn/OMSn_A_So,
conforme
Nas funções de adaptação camada OTS com a OMS apresentadas na
recomendação G.798
(ITU
óptico. Todos os o
utros sinais são sinais elétricos e estão relacionados com a
sinalização e os processos de isolamento de falhas fornecidos por uma rede OTN.
Essa mistura na especificação se deve ao fato de
: funções da adaptação entre as camadas OTS e OMS (a) OTSn/OMSn_A_So,
(b)OTSn/OMSn_A_Sk. fonte: (G.798)
G.798
(ITU-T, G.798 , 2006)
os sinais também o detalhados e
divididos em diversos componentes. Por exemplo, a informação adaptada, AI,
trocada entre a OTSn/OMSn_A_So e a
OTS Termination Trail Source function
, são decompostas em 1) a carga útil
Adapted Information Paylo
, que é o sinal WDM com os comprimentos de onda que carregam um dos
sinais gerados na camada OCh e 2)
o cabeçalho
Adapted Information Overhead
proveniente da
terminação de trilha
OMS Termination Trail Source function
de um ONE de transmissão ou, no caso do amplificador de
linha, proveniente do OTSn/OMSn_A_Sk, uma vez que o
OMSn Connection Point
) está ligando as funções de adaptação OTSn/OMSn_A_Sk e
conforme
Figura 2-8.
Nas funções de adaptação camada OTS com a OMS apresentadas na
(ITU
-T, G.798 , 2006)
, apenas o sinal de carga útil é um sinal
utros sinais são sinais elétricos e estão relacionados com a
sinalização e os processos de isolamento de falhas fornecidos por uma rede OTN.
Essa mistura na especificação se deve ao fato de
a modelagem d
40
: funções da adaptação entre as camadas OTS e OMS (a) OTSn/OMSn_A_So,
os sinais também o detalhados e
divididos em diversos componentes. Por exemplo, a informação adaptada, AI,
OTS Termination Trail Source function
Adapted Information Paylo
ad
, que é o sinal WDM com os comprimentos de onda que carregam um dos
Adapted Information Overhead
OMS Termination Trail Source function
de um ONE de transmissão ou, no caso do amplificador de
OMSn Connection Point
) está ligando as funções de adaptação OTSn/OMSn_A_Sk e
Nas funções de adaptação camada OTS com a OMS apresentadas na
, apenas o sinal de carga útil é um sinal
utros sinais são sinais elétricos e estão relacionados com a
sinalização e os processos de isolamento de falhas fornecidos por uma rede OTN.
a modelagem d
a ITU ser
41
funcional. Como e onde implementar essas funcionalidades é uma decisão deixada
para os fabricantes de equipamentos OTN.
Na recomendação G.798 (ITU-T, G.798 , 2006) é adicionado à modelagem a função
de conexão, existente nas camadas OCh e ODU, que tem como função fazer a
ligação entre diferentes pontos de conexão. Como mostra a Figura 2-10, o OCh
Connection function (OCh_C) é implementado internamente por uma matriz de
conexão que, dependendo das ligações, pode oferecer funções de roteamento e
proteção óptica para um OCh Characteristic Information (OCh_CI), ou seja, para um
canal óptico.
Figura 2-10: matriz de conexão da camada OCh.
fonte: (ITU-T, G.798 , 2006)
No exemplo da Figura 2-10, para fornecer um mecanismo de proteção 1+1 à
informação característica do ponto de conexão 1 (OCh_CP1), a matriz de conexão
realiza a duplicação da carga útil CI_PLD, do cabeçalho CI_OH e dos sinais
utilizados nos mecanismos de isolamento de falhas da OTN. Esse sinal é então
enviado para fibras diferentes através dos OCh_CP5 e OCh_CP6.
Em geral, os lasers nos transmissores sempre estão ligados, até mesmo quando
não nenhuma informação sendo transmitida. Por isso, em uma rede OTN, um
42
comprimento de onda, quando não está sendo usado para o transporte da
informação do cliente, deve transmitir uma informação nula. O Open Connection
Indication (OCI) é responsável pela geração do sinal nulo.
Quanto à modelagem do ONE OADM, implementa-se as camada OTS e OMS, pois
é necessário demultiplexar o sinal WDM antes de fazer o roteamento do sinal.
Porém, não se implementa a camada OCh pois o OADM não é uma terminação
digital. A Figura 2-11 representa a modelagem de um OADM de grau 2 unidirecional,
apresentado na Figura 2-7, e mostra em detalhes as ligações entre o OCh_C e as
funções de adaptação. O sinal WDM entra pela porta LINE IN e é demultiplexado na
função de adaptação da camada OMS com a OCH (OMSn/OCh_A_Sk). Nesse
equipamento, a operação de DROP é representada pela conexão na matriz entre o
ponto de conexão CP11, que transporta o primeiro comprimento de onda do sinal
proveniente da porta LINE IN, e o CPd1, relativo a porta de DROP do OADM. No
mesmo comprimento de onda é inserido então um sinal proveniente da porta ADD.
No segundo comprimento de onda, proveniente do ponto de conexão CP12, é
realizada uma operação de Pass-through, ou seja, este canal óptico não retirado do
sinal WDM é direcionado diretamente da porta LINE IN para a porta LINE OUT.
Os ROADM’s e OXC’s o modelados da mesma forma que o OADM, através das
camadas OTS, OMS e da função de conexão OCh_C. O diferencial na modelagem é
que a matriz de conexão dos ROADM’s ou OXC’s é reconfigurável, ou seja, é
possível a qualquer momento mudar o ponto de conexão de saída de um OCh_CI.
Por exemplo, em um ROADM de grau 2, é possível, via configuração, alterar o
comprimento de onda que é retirado pela porta DROP. Já em um OADM, as
conexões da matriz são conexões fixas, definidas de acordo com a estrutura física
do OADM, e não podem ser alteradas por simples configuração. Além disso, um
OXC não possui as portas de ADD ou DROP, realizando apenas a comutação dos n
comprimentos de onda entra as diversas portas LINE IN e LINE OUT.
43
Figura 2-11: modelagem de um ROADM unidirecional de grau 2, com n comprimentos de onda
44
2.3.5.1 Funcionalidade completa e reduzida
Na arquitetura OTN existe um tipo de funcionalidade reduzida que simplifica as
camadas da parte óptica, conforme a Figura 2-12. Em vez de uma estrutura com as
camadas OCh, OMS e OTS, existem apenas as camadas OCh e OPS (Optical
Physical Section). Na funcionalidade reduzida não existe cabeçalho das camadas
Optical Channel with reduced functionality (OChr) e Optical Physical Section of order
n (OPSn) e, portanto, o existe canal de serviço nem os mecanismos definidos
para monitoramento e isolamento de falhas na camada óptica. Além disso, segundo
a recomendação G.798 a OTN com funcionalidade reduzida não possui a função de
conexão da camada OCh, OCh_C, e, portanto, não possui capacidade de
roteamento de comprimentos de onda. Por esses motivos a arquitetura com
funcionalidade reduzida não faz parte do escopo do presente trabalho.
Figura 2-12: Estrutura de camadas da OTN.
Fonte: (ITU-T, G.709, 2003)
45
2.4 S
IMULAÇÃO DE
R
EDES
Ó
PTICAS
Em computação, simulação consiste em “imitar” um processo ou uma operação do
mundo real computacionalmente. A simulação de redes ópticas é um processo muito
utilizado para validar protocolos ou sistemas, que a implementação física de uma
rede teste, em geral, é muito custosa.
Segundo (Jeruchim, Balaban, & Shanmugan, 2002), um “sistema de comunicação”
(ex.: uma rede de comunicação global; uma comunicação sem fio entre dois
dispositivos; uma complexa rede OTN) pode ser divido em uma hierarquia com dois
níveis de abstração. No nível mais alto estão as redes de comunicação, formadas
por um conjunto de nós interconectados através enlaces de comunicação. No nível
mais baixo estão os componentes que formam os enlaces, como (de)moduladores,
circuitos digitais, amplificadores, (de)codificadores e outros componentes que
realizam o tratamento do sinal que transporta a informação pelo enlace.
As cnicas de simulação utilizadas dependem do nível de abstração e do objetivo
da simulação. Por exemplo, em uma rede OTN o nível de rede é composto pelos
ONE’s, os enlaces de dados, os componentes internos dos ONE’s, como, por
exemplo, a matriz de conexão de um OXC, ou o microprocessador que gera o
quadro OTUk. Segundo (Jeruchim, Balaban, & Shanmugan, 2002), nesse nível
deve-se utilizar um simulador orientado a eventos, onde a simulação pode oferecer
informações de desempenho do sistema, como o throughput da rede ou a utilização
dos enlaces. No nível de enlaces da OTN estão os lasers, os (de)moduladores, o
sinal óptico WDM e a própria fibra. Neste nível a simulação tem como objetivo
validar o sistema de geração do sinal óptico, bem como o seu comportamento
durante o trajeto pela fibra, a fim de estimar algumas características do enlace, como
o nível de ruído ou a queda de potência do sinal óptico. Neste caso, devem-se
utilizar simuladores baseados em modelos matemáticos para gerar um sinal óptico
com o comportamento mais próximo possível do sinal óptico real. As características
obtidas sobre o enlace são repassadas para as simulações do nível de rede.
A simulação da OTN no presente trabalho esno nível de rede da divisão proposta
por (Jeruchim, Balaban, & Shanmugan, 2002) e é modelada no simulador de
eventos discretos OMNET++. O objetivo desta simulação é fornecer um modelo do
46
plano de transporte que esteja de acordo com as normas da ITU para a validação da
proposta de uso do GMPLS em redes OTN.
2.4.1 Trabalhos Relacionados
De um modo geral, os autores simulam a rede OTN sem considerar os padrões da
ITU, já que o objetivo principal é a validação de outro componente, como, por
exemplo, uma proposta de plano de controle. (Cieutat & Binh, 2003) utilizam o
OMNET++ para demonstrar a aplicação métodos de Routing Wavelength
Assignment (RWA) em uma rede óptica com plano de controle GMPLS. Nessa
proposta, cada roteador é formado pelo plano de controle e transporte integrados no
mesmo módulo, ou seja, o uma separação explícita do código do controlador e
do ONE.
(Binh, Binh, & Tu, 2009) desenvolveram um módulo no OMNET++ apenas para
demonstrar seus algoritmos de RWA. Cada da rede pode ou não realizar a
comutação e conversão de comprimentos de onda dos sinais WDM que atravessam
o nó. Na literatura podem ser encontrados muitos trabalhos que implementam uma
rede OTN dessa forma simplista, com uma visão de alto nível muito abstrata. Esses
trabalhos são aproveitados para o presente trabalho, pois um dos objetivos desta
dissertação é mostrar como se a interação entre o plano de controle GMPLS e
um equipamento OTN do mundo real, que está de acordo com os padrões da ITU.
ainda outros trabalhos de simulação que possuem uma abordagem mais
detalhada da rede óptica. Em (White I. M., Rogge, Shrikhande, & Kazovsky, 2003) é
proposta uma nova arquitetura de rede óptica WDM, baseada em uma multiplexação
TDM dos dados e em uma estrutura em anel de transmissão, além de definir um
protocolo de acesso aos sinais WDM que trafegam pela rede. A validação do
sistema é feita através de simulação no OMNET++, porém o modelo de simulação
da rede óptica é baseado na arquitetura proposta em (White I. M., Rogge,
Shrikhande, & Kazovsky, 2003), a qual não tem nenhuma relação com a arquitetura
OTN definida pela ITU.
47
Em linhas gerais, os modelos de simulação encontrados ou são genéricos demais,
como em (Cieutat & Binh, 2003) e (Binh, Binh, & Tu, 2009), ou específicos demais
para demonstrar uma nova tecnologia, como em (White I. M., Rogge, Shrikhande, &
Kazovsky, 2003). Assim, para o presente trabalho é desenvolvido também a
simulação de redes OTN (Capítulo 5) para validação do plano de controle GMPLS.
48
3 PLANO DE CONTROLE GMPLS
Neste capítulo é apresentada uma síntese do Generalized Multi-Protocol Label
Switching (GMPLS), que é uma solução para o plano de controle baseada em
protocolos do mundo IP. Também é apresentada uma síntese do Multi-Protocol
Label Switching (MPLS) e como o GMPLS surgiu a partir dele. Em seguida aborda-
se a arquitetura do GMPLS, suas principais características, bem como os processos
e protocolos envolvidos na sinalização, roteamento e gerência de enlaces.
3.1 P
ADRONIZAÇÕES PARA PLANO DE CONTROLE
Nesta seção são apresentados os três principais órgãos de padronização do plano
de controle e qual a relação entre as suas propostas.
A ITU-T define na recomendação G.8080 (ITU-T, G.8080, 2006) a Architecture for
the Automatically Switched Optical Network (ASON) para o plano de controle de
redes ópticas. ASON utiliza os conceitos de nó, subrede e Subnetwork Point (SNP)
para representar os recursos da rede de transporte. Um é um elemento do plano
de transporte, indivisível em termos de funcionalidade, como, por exemplo, um
ROADM. Um SNP representa um CP possível de uso na rede de transporte. Assim,
a associação de dois SNPs representa um enlace na rede de transporte. Uma
subrede é um conjunto de nós e SNPs que podem ser abstraídos em um único nó,
ou uma nuvem.
Segundo (Farrel & Bryskin, 2006), o objetivo principal da arquitetura ASON é
fornecer serviços sobre as redes de transporte. O conceito de serviço é
representado por uma chamada, que nada mais é que uma conexão fim-a-fim que
transfere os dados do cliente. Uma chamada é formada por uma série de conexões
que são realizadas na rede de transporte.
A arquitetura ASON define entidades funcionais abstratas para prover os processos
necessários ao estabelecimento das chamadas e conexões. Os principais
componentes do ASON são os controladores de chamada, controladores de
49
conexão, controladores de rotas e o gerente de recursos de enlace. O
estabelecimento das chamadas é feito pelos controladores de chamada, os quais
após o estabelecimento trocam informações a fim de gerenciá-las. Na Figura 3-1, os
controladores de conexão apenas estabelecem as conexões após uma indicação do
controlador de chamada. Para saber as conexões que devem ser estabelecidas, o
controlador de conexões requisita um caminho ao controlador de rotas, ao passar a
origem e o destino das conexões. Por fim, o gerenciador de recursos de enlace é
usado para alocar os recursos na rede de transporte, ou seja, é a interface entre o
controlador de conexões e a rede de transporte. Observe que esses elementos do
ASON podem estar integrados ao equipamento da rede de transporte, como no caso
do CC1 e seu controlador de chamadas, ou separados, como no caso do CC5.
Figura 3-1: Iteração entre os controladores de chamada e de conexão
Fonte: (Farrel & Bryskin, 2006, p. 339)
O ASON também define três tipos de interfaces lógicas, ou pontos de referência,
dentro de uma típica rede de transporte onde as informações de sinalização e
roteamento são trocadas: A User Network Interface (UNI), situada entre o cliente e a
rede de transporte; A Internal Network-Network Interface (I-NNI), situada entre dois
elementos da rede de transporte dentro do mesmo domínio; O External Network-
Network Interface (E-NNI), que é uma interface entre duas redes de transporte
adjacentes, ou seja, entre dois domínios.
O IETF apresenta o Generalized Multi-protocolo Label Switching (GMPLS) como
solução de plano de controle uniforme para uma rede transporte. O GMPLS baseia-
se na extensão dos protocolos do Multi-protocolo Label Switching (MPLS) para que
possam ser usados para controlar outros sistemas além das redes baseadas na
50
arquitetura TCP/IP, como redes SDH, SONET, OTN e qualquer outra rede de
transporte.
Enquanto o ASON define apenas uma arquitetura genérica e funcional, os
protocolos do GMPLS baseados nas tecnologias do mundo IP implementam as
funcionalidades necessárias em um plano de controle. Segundo (Farrel & Bryskin,
2006), faz sentido utilizar os protocolos do GMPLS para implementar a arquitetura
ASON, o que, por outro lado, leva os fabricantes de equipamentos a gerar diferentes
soluções, uma vez que não existe padronização para unir os trabalhos da ITU-T e
IETF.
O OIF (Optical Internetworking Forum), em relação ao plano de controle, tem como
objetivo avaliar as soluções e padronizações dos outros órgãos para promover
soluções interoperáveis de plano de controle para redes ópticas através da criação
dos Implementation Agreements (IAs), que nada mais o do que documentos que
procuram relacionar como as funcionalidades do GMPLS podem ser utilizadas para
implementar a arquitetura ASON.
O OIF define IAs para as interfaces UNI e E-NNI. No entanto, o presente trabalho
tem como proposta avaliar uma solução intra-domínio, o que excluiu o OIF dos
nossos estudos. Além disso, o principal foco nas IAs UNI e E-NNI está na relação
ASON/GMPLS, e não no uso do GMPLS para controlar redes OTN.
3.2 MPLS
Embora o sucesso das redes IP’s esteja relacionado a sua simplicidade e baixo
custo, os problemas de desempenho e a falta de mecanismos eficientes de QoS
tornam seu uso impeditivo no núcleo das redes das grandes operadoras. Por outro
lado, o custo de tecnologias como o Asynchronous Transfer Mode (ATM) levaram os
fabricantes de equipamentos de telecomunicações a pesquisar outras formas de se
utilizar o IP provendo um serviço de banda larga.
Segundo (Perros, 2005), o MPLS, padronizado pelo IETF, fornece uma estrutura de
transmissão orientada a conexão que, embora a idéia inicial fosse aplicá-lo a
51
diferentes protocolos de rede, foi originalmente desenvolvido exclusivamente para as
redes IP’s. O MPLS soluciona o principal problema de escalabilidade dos roteadores
IP’s tradicionais utilizando o conceito de comutação de rótulos. Na Figura 3-2, os
roteadores que implementam o MPLS são chamados de Label Switch Router (LSR),
e quando estão na borda da rede MPLS são também conhecidos por Label Edge
Router (LER). Quando um pacote IP entra em uma nuvem MPLS ele é classificado e
associado um rótulo no LER. Os roteadores do núcleo da rede realizam a
comutação desse pacote com base no tulo, através do mapeamento {rótulo de
entrada, interface de entrada} para {rótulo de saída, interface de saída}.
Figura 3-2: Exemplo de rede MPLS
O ganho de desempenho está no fato de que a operação de análise de todo o
cabeçalho IP é feita apenas nos roteadores de borda no MPLS. No núcleo da rede é
aplicada apenas uma operação de comutação com base no rótulo. Segundo(Perros,
2005), o MPLS contorna, dessa, forma a operação computacionalmente ineficiente
de busca na tabela de rotas do IP.
O MPLS with Traffic Engineering extensions (MPLS-TE) fornece mecanismos
eficientes de controle de QoS através de métodos de engenharia de tráfego. Na
Figura 3-2, dois fluxos com diferentes exigências de QoS atravessam diferentes
caminhos, apesar de possuírem a mesma origem e destino. O fluxo representado
pelo pacote IP1 possui restrições quanto ao atraso e, portanto, passa por um
caminho menor que o segundo fluxo. Um caminho dentro de uma rede MPLS é
chamado de Label Switched Path (LSP), e representa uma conexão fim-a-fim entre o
LER de ingresso com o LER de egresso para o transporte de um sinal cliente, ou em
52
alguns casos entre LSR’s do núcleo. No exemplo, são estabelecidos dois LSP’s
diferentes para transportar os dois fluxos.
Em uma rede IP tradicional, a escolha da rota é feita em cada nó, pois não o
estabelecimento de uma conexão. Sempre é escolhido o menor caminho na visão de
cada roteador e o QoS é realizado apenas nas filas dos roteadores. No MPLS é
possível balancear a rede como um todo devido a flexibilidade através do uso dos
LSP’s, evitando congestionamentos nos principais enlaces e dando a prioridade para
diferentes tipos de tráfego. Além disso, por ser orientado a conexão, no MPLS é
estabelecido um LSP se for possível satisfazer as restrições de QoS requeridas.
3.3 D
O
MPLS
PARA O
GMPLS
O crescimento da utilização das redes de transporte e a necessidade de
aprovisionar serviços sob demanda, com um tempo de resposta curto e com
restrições de qualidade de serviço (QoS), trazem consigo um grande desafio
operacional, tornando necessário o uso de um plano de controle para automatizar
muitas das operações sobre a rede.
Uma alternativa é criar um plano de controle para cada rede de transporte. A
principal vantagem dessa abordagem é ter um plano de controle otimizado para
cada tecnologia. Por outro lado, uma das principais desvantagens está na
quantidade de esforço necessária para desenvolver diferentes protocolos e
arquiteturas. Além disso, segundo (Farrel & Bryskin, 2006) as redes de transporte
têm uma tendência à segmentação. Por exemplo, parte da rede é formada por
roteadores IP’s e comutadores da camada 2, outra parte por comutadores TDM
SONET/SDH e o cleo utilizando OTN. Existe também a segmentação horizontal,
onde a rede é dividida em diferentes domínios entre diversos fabricantes. Nessa
abordagem o plano de controle não tem uma visão global da rede, alocando
caminhos que são os melhores dentro do seu domínio, mas sem garantias de que a
o caminho fim-a-fim, que atravessa todos os domínios, seja o mais adequado.
No final da cada de 90, o crescente aumento das redes WDM e a busca por um
plano de controle levaram os pesquisadores a observar que a operação de
53
comutação em uma rede WDM era logicamente similar a comutação em um
dispositivo utilizando o MPLS. Por exemplo, em um OXC a operação de converter o
comprimento de onda de um sinal proveniente de uma determinada porta de entrada
em outro comprimento onda e comutá-lo para uma porta de saída é logicamente
igual à comutação de tulos realizada no MPLS, baseada no mapeamento {rótulo
de entrada, porta de entrada} para {rótulo de saída, porta de saída}. Então faz
sentido aproveitar as técnicas de sinalização do MPLS para controlar a configuração
dessas operações de comutação realizadas na rede de transporte.
A mesma idéia pode ser aplicada a outras redes de transporte. Assim como uma
rede óptica realiza a comutação de comprimentos de onda, ou de uma fibra inteira,
uma rede TDM, como o SONET/SDH, realiza a comutação de timeslots. O GMPLS
surge como uma solução unificada para plano de controle através do uso das
técnicas e processos do MPLS nas redes de transporte.
3.4 A
RQUITETURA
GMPLS
O suporte às novas tecnologias de comutação gera mudanças em algumas das
funções da arquitetura tradicional do MPLS e até na inclusão de novas
funcionalidades. Essas mudanças e inclusões impactam basicamente nas
propriedades de um LSP: Como se faz a requisição e comunicação dos rótulos, a
natureza unidirecional dos LSP’s, como os erros são propagados e as informações
providas para a sincronização dos LSR’s de ingresso e egresso.
Ao longo desta seção são apresentadas as principais funcionalidades do GMPLS e
as modificações com relação à arquitetura tradicional do MPLS.
3.4.1 Novas tecnologias de comutação
Segundo a (RFC3945, 2004), o GMPLS difere-se do MPLS por englobar diferentes
tipos de comutação. A arquitetura MPLS descrita em (RFC3031, 2001) exige que o
plano de transporte possa reconhecer os limites e acessar os campos dos
cabeçalhos das camadas 3 e 2 do modelo OSI. Ou seja, os LSR’s de camada 3
54
devem ser capazes de retransmitir um pacote de acordo com o cabeçalho IP, ou os
LSR’s da camada 2 retransmitem os quadros ou células (no caso do ATM). Por outro
lado, conforme o comparativo da Tabela 1, os LSR’s do GMPLS, ou mais
especificamente as suas interfaces, podem comutar outras unidades, incluindo
timeslots, comprimentos de onda ou fibras inteiras. Com isso, o plano de controle
GMPLS pode ser aplicado a tecnologias de transporte como o SONET/SDH, com
interfaces TDM, ou a hierarquia óptica de transporte da OTN, com interfaces
Lambda Switch Capable (LSC) ou Fiber-Switch Capable (FSC).
Tabela 1: Tipos de tecnologias de comutação suportadas pelo MPLS e o GMPLS
Tipo de interfaces MPLS
GMPLS
Packet Switch Capable (PSC) interfaces
SIM SIM
Layer-2 Switch Capable (L2SC) interfaces
SIM SIM
Time-Division Multiplex Capable (TDM) interfaces
NÃO SIM
Lambda Switch Capable (LSC) interfaces
NÃO SIM
Fiber-Switch Capable (FSC) interfaces
NÃO SIM
3.4.2 Divisão do plano de controle
O plano de controle GMPLS pode ser divido em 2 sub-planos: 1) o plano de
roteamento, responsável por manter e distribuir informações sobre recursos da rede,
a fim de fornecer possíveis caminhos a serem utilizados pelos LSP’s, e 2) o plano de
sinalização, cuja principal função é estabelecer os LSP’s no plano de transporte.
O plano de sinalização é formado pelos processos e instâncias dos protocolos
Resource Reservation Protocolo Traffic Engineering (RSVP-TE) e/ou Constraint-
Routing Label Distribution Protocol (CR-LDP), o plano de roteamento pelo Open
Shortest Path First Traffic Engineering (OSPF-TE) e/ou Intermediate System to
Intermediate System – Traffic Engineering (IS-IS-TE).
55
3.4.3 Separação dos planos de controle e transporte
Uma das principais diferenças entre o GMPLS e o MPLS é a separação do plano de
controle do plano de transporte. No MPLS, as mensagens dos protocolos de
sinalização e roteamento são enviadas pelo mesmo canal físico que os dados do
cliente e alguns processos, como os do Label Distribution Protocol (LDP), possuem
seu modo de operação baseado nessa premissa. Assim, o canal de controle e o
canal de dados (por onde passa a carga útil, a informação do cliente) são
coincidentes, ou seja, estão conectados aos mesmos pares de nós da rede e
possuem as mesmas propriedades em termos de taxa de erro, largura de banda e
atraso.
Nas redes de transporte essa obrigatoriedade pode ser impossível de se aplicar. Por
exemplo, em uma rede OTN transparente, ou seja, puramente óptica, não como
recuperar as informações de controle nos nós uma vez que não existe conversão O-
E-O. Nessas situações, os dados de controle precisam ser transportados por um
canal separado, ou mesmo por outra rede. Além disso, o componente de software
que forma o plano de controle pode ser fisicamente separado dos elementos da rede
de transporte. Na Figura 3-3, os controladores C1, C2 e C3, responsáveis pelos
elementos do plano de transporte, implementam os protocolos do plano de controle
e trocam mensagens pelo canal de controle. No GMPLS, os LSR’s são os
comutadores/roteadores ópticos ou digitais, como um ROADM ou um roteador com
interfaces SDH. O controlador pode ser integrado no LSR, embora isso não seja um
requisito.
56
Figura 3-3: switchs, controladores e canal óptico
Quanto ao formato do canal de controle, a (RFC3945, 2004) não específica como
deve ser implementado, mas tem como requerimento o uso do IP para transportar as
mensagens de sinalização e roteamento.
A separação dos planos de controle e transporte acrescenta uma série de
complicações e desafios para o GMPLS. Por exemplo, nos processos que envolvem
a verificação de enlaces, apenas um processo de verificação é realizado, uma vez
que o canal de controle também é o canal de dados. Em situações como o canal de
serviço separado é necessário utilizar um processo adicional de verificação de
enlaces do canal de controle. Assim, todos os protocolos e processos do GMPLS
são construídos considerando a completa separação entre os planos de controle e
transporte.
3.4.4 Endereçamento no GMPLS
Como o GMPLS engloba redes que não-IP, é importante que o plano de controle
possa operar com equipamentos e interfaces de rede que não utilizam o
endereçamento IP. Um enlace (ou interface) é dito numerado quando utiliza um
endereço IP para ser identificado, ou não-numerado quando utiliza um
57
endereçamento que não seja o IP. O MPLS-TE não possui suporte a endereçamento
não-numerado.
Cada LSR precisa de informações sobre as terminações dos seus enlaces para
propósitos de engenharia de tráfego. Quando os enlaces são não-numerados, um
mecanismo adicional deve ser utilizado para que os identificadores locais desses
enlaces sejam trocados entre os LSR’s aos quais eles pertencem. Segundo
a(RFC3945, 2004), os identificadores locais podem ser trocados via configuração
pelo Link Management Protocolo (LMP), através do RSVP-TE/CR-LDP ou por
extensões do OSPF/IS-IS.
3.4.5 Os rótulos no GMPLS
Os rótulos no MPLS estão associados a recursos lógicos e não físicos. Por exemplo,
supondo que se deseja alocar uma LSP para transportar um tráfego de 1 Mbps por
uma rede com enlaces de 10 Mbps. O rótulo indica a quantidade de recursos
estatisticamente reservados, 1 Mbps no exemplo, mas não identifica o recurso físico
utilizado. A reserva representa uma porcentagem dos recursos disponíveis, mas os
recursos (por exemplo, os buffers) que estão alocados para suportar aquele fluxo,
tanto que a quantidade total de reserva realizada pode ser maior do que a
capacidade total do enlace, considerando que nem todos os fluxos usem a largura
máxima de banda permitida a eles ao mesmo tempo.
No GMPLS, quando aplicado as redes TDM, LSC ou FSC, os rótulos representam
um recurso físico, como um timeslot ou um comprimento de onda. Isso faz com que
os rótulos precisam ser disjuntos, ou seja, o mesmo tulo não pode ser utilizado
para representar diferentes recursos físicos. Por exemplo, em uma rede WDM um
rótulo representa apenas um único comprimento de onda.
Com o rótulo representando diretamente um recurso físico, o GMPLS apresenta um
menor nível de granularidade para os serviços fornecidos. Por exemplo, ao alocar
um rótulo que representa um comprimento de onda em uma rede OTN, não é
possível oferecer um serviço fora das taxas que aquela interface suporta (2.5, 10 ou
40 Gbps pelo padrão atual). Portanto, se alocar um comprimento de onda para
58
transportar um sinal cliente de 5 Gbps, 50% da banda será desperdiçada, já que não
é possível, no nível óptico, compartilhar com outros sinais clientes. No MPLS, por ser
um recurso estatístico, não existe limitação para o grau de granularidade. Em um
enlace de 10 Gbps pode ser alocado diretamente sobre ele LSP’s de taxas menores.
No entanto é possível utilizar uma multiplexação TDM antes para agrupar sinais de
taxas menores antes de enviar pelo canal óptico.
3.4.6 Conexões bidirecionais
Segundo (Farrel & Bryskin, 2006), os serviços de transporte oferecidos pelos
provedores, em sua maioria, são bidirecionais, permitindo a transferência de dados
em ambas as direções. Por outro lado, os LSP’s do MPLS são apenas
unidirecionais, onde o estabelecimento de circuitos bidirecionais é realizado através
da criação de dois LSP’s unidirecionais, um em cada direção. Para diminuir a
quantidade de sinalização trocada, o GMPLS permite o estabelecimento de LSP’s
bidirecionais com um único processo de sinalização (seção 3.4.6), ou seja, em vez
de alocar dois LSP’s unidirecionais, basta alocar um único LSP bidirecional.
3.4.7 Hierarquia no GMPLS
Uma rede pode ser particionada verticalmente de acordo com as tecnologias de
comutação apresentadas na seção 3.4.1. O conjunto de enlaces conectados a
interfaces do mesmo tipo de comutação (PSC, L2SC, TDM, LSC ou FSC) formam
uma região de engenharia de tráfego, ou simplesmente região. Uma camada de
comutação, ou simplesmente camada, é o grupo de enlaces de dados e interfaces
que possuem o mesmo tipo de comutação, codificação e granularidade. Como
exemplo de camadas, tem-se o SDH VC12, SDH VC4, OTM-16.1.
Um circuito, ou seja, um LSP, é estabelecido entre elementos da mesma região.
A rede de uma região de baixa ordem (cliente), geralmente não tem visão da região
alta ordem (servidor). Por exemplo, para uma rede IP os dispositivos do SDH que
transportam seus dados são completamente transparentes, fornecendo uma
59
conectividade ponto-a-ponto na visão do IP. Isso gera uma hierarquia, onde os
dados das regiões de baixa ordem são “encapsulados” pela região de alta ordem.
No MPLS, os LSP’s são aninhados através do empilhamento de rótulos. Porém, nas
redes de transporte o existe empilhamento, pois não um rótulo sendo
transportado no plano de transporte acoplado aos dados do usuário, como acontece
no MPLS. De acordo com a Figura 3-4, os LSP’s no GMPLS são aninhados da
região de mais baixa ordem, PSC, até a de mais alta ordem, FSC, criando uma
hierarquia natural entre as camadas.
Figura 3-4: Hierarquia GMPLS dos tipos de comutação.
Fonte: (Farrel & Bryskin, 2006)
Detalhes sobre o estabelecimento de LSP’s em redes multi-camadas é apresentado
na seção 3.5.5.
3.4.8 Modelo de serviço
Segundo (Farrel & Bryskin, 2006), o GMPLS permite o estabelecimento dos LSPs
através de três tipos modelos de serviço: modelo de cooperação, modelo de
sobreposição e o modelo híbrido. Esses modelos impactam fundamentalmente na
forma com que um LSP é estabelecido por uma rede heterogênea, com diferentes
camadas de comutação.
No modelo de cooperação, ou modelo de serviço unificado, existe a primitiva de
visão completa de toda a hierarquia da rede pelo protocolo de roteamento. Além
disso, esse modelo utiliza um único protocolo de sinalização comum de forma que
60
não existem fronteiras ou domínios separados para o estabelecimento do circuito. A
Figura 3-5a representa um aprovisionamento fim-a-fim utilizando o modelo de
serviço unificado. A principal vantagem desse modelo é o estabelecimento de LSP’s
otimizados, permitindo que se escolha por completo o caminho que se deseja
transmitir, o que, por outro lado, implica em uso de algoritmos complexos para o
cálculo dessas rotas visando o melhor desempenho de toda a rede. Além disso,
existe um problema de granularidade, por exemplo, na alocação de um serviço fim-
a-fim de 10 Mbps os comprimentos de onda do núcleo operam a 10 Gbps, que não
podem ser subdivididos. Como foi explicado, isso é resolvido utilizando-se os LSP’s
hierárquicos (seção 3.5.5).
Figura 3-5: Modelos de serviços (a) Modelo de cooperação e (b) modelo de Sobreposição
Fonte: (Farrel & Bryskin, 2006)
61
Na Figura 3-5b, o modelo de sobreposição, algumas vezes chamado de modelo de
serviço de domínio, possui uma interface de serviço entre as camadas da rede pela
qual um nó de camada superior solicita um serviço de transmissão à camada
inferior. O termo camada não precisa estar necessariamente ligado às diferentes
tecnologias de comutação: uma mesma camada TDM, por exemplo, pode ser
dividida em diferentes domínios de serviço. Cada camada opera
independentemente, em um modelo cliente-servidor, permitindo o uso de diferentes
mecanismos de sinalização e roteamento dentro de cada domínio. Assim, a camada
superior sabe apenas que seus dados estão sendo transportados com um
determinado nível de QoS, mas não tem nenhuma idéia da infra-estrutura que está
sendo utilizada pela camada inferior. Isso é útil entre diferentes operadoras, onde
não há interesse em compartilhar esse tipo de informação.
No modelo híbrido, embora exista a separação da rede como no modelo de
sobreposição, um nível de informações maior é trocado entre as entidades, de forma
que a camada superior tenha uma visão parcial, ou mesmo abstrata da camada
inferior. As informações que são trocadas entre as camadas são limitadas por
políticas de segurança, a fim de conseguir um meio termo entre os modelos de
cooperação e de sobreposição.
3.5 S
INALIZAÇÃO
Sinalização
[...] é o processo de troca de mensagens pelo plano de controle para estabelecer, manter e
terminar caminhos de dados no plano de transporte. No contexto do GMPLS, esses caminhos
de dados são os LSP’s. O conjunto formado pelas mensagens de sinalização e as regras de
processamento das mesmas é conhecido como protocolo de sinalização. (Farrel & Bryskin,
2006, p. 40)
Os protocolos existentes do MPLS são estendidos a fim de atender aos novos
requerimentos do GMPLS, como o estabelecimento de LSP’s bidirecionais e o
estabelecimento de LSP’s hierárquicos.
62
O plano de sinalização do GMPLS baseia-se na extensão do RSVP-TE: Extensions
to RSVP for LSP Tunnels (RFC3209, 2001) ou do Constraint-Based LSP Setup
using LDP (CR-LDP(RFC3212, 2002). No entanto, no documento (RFC3468, 2003),
o grupo de trabalho do MPLS no IETF declarou que os seus esforços estão
concentrados no plano de sinalização baseado no RSVP-TE, e que nenhuma
atividade a partir daí será desenvolvida com relação ao CR-LDP para o GMPLS. Por
esses motivos o presente trabalho aborda apenas os mecanismos relacionados com
o RSVP-TE.
No RSVP-TE um serviço de transporte é fornecido através das sessões e dos túneis.
Uma seção representa os fluxos de dados que trafegam para um destino particular.
Dentro de uma seção, diversos fluxos de dados compartilham os mesmos recursos.
O RSVP-TE define o conceito de túnel, ou Label Switch Path (LSP), que tem como
tarefa transportar os dados entre sua entrada e a saída. Assim, o LSP representa o
serviço de transporte para um sinal cliente. Através do identificador de túnel e do
endereço de origem, um LSP pode ser identificado unicamente dentro de uma
seção.
Outra característica importante é que o RSVP-TE, inclusive suas extensões para o
GMPLS, opera apenas no modelo de distribuição de rótulos downstream-on-
demand, onde os rótulos são distribuídos apenas quando a requisição de um
LSR vizinho para transmitir os dados.
Ao longo desta seção são apresentados os mecanismos utilizados pelo RSVP-TE
para o estabelecimento dos LSP’s, bem como as mudanças sugeridas para o seu
uso no GMPLS.
3.5.1 Mensagens no RSVP-TE
As mensagens no RSVP são formadas por um cabeçalho comum seguido de um
número variável de objetos. O cabeçalho comum identifica a qual dos tipos
apresentados na Tabela 2 a mensagem pertence.
63
Tabela 2: Mensagens do protocolo RSVP-TE
Mensagem Função
Path Requer o estabelecimento de um LSP
Resv Utilizada para confirmar a alocação dos recursos requeridos
PathErr
Mensagem de erro quando uma mensagem de Path gera problemas.
Por exemplo, a mensagem pode estar com algum campo incorreto,
ou então não foi possível alocar os recursos requisitados.
ResvErr
Mensagem de erro quando uma mensagem de Resv gera problema.
Por exemplo, em casos que o rótulo enviado pela mensagem de
Resv não pode ser utilizado.
PathTear Utilizada pelo LER de ingresso para desfazer um LSP
ResvTear Utilizada pelo LER de egresso para desfazer um LSP
Notify
Mensagem de erro que pode ser enviada para um LSR escolhido,
mesmo que não seja vizinho ao nó que detectou o erro
Os objetos possuem tamanhos e parâmetros variados, e podem conter um ou mais
sub-objetos. Os processos disparados por um ao receber uma mensagem RSVP
dependem diretamente dos objetos, sua inclusão ou exclusão, e dos valores de seus
parâmetros.
As mensagens do RSVP-TE são transportadas pelo IP e trocadas entre os
controladores de sinalização. A Figura 3-6 apresenta o formato genérico de uma
mensagem do RSVP transportada pelo IP. Portanto, o RSVP-TE pode ser
considerado como uma aplicação que envia os dados diretamente pelo IP, sem
utilizar um protocolo de transporte da pilha de protocolos da Internet, como o
Transmission Control Protocol (TCP). No entanto, o RSVP-TE possui um mecanismo
próprio de entrega segura de mensagens, com procedimentos de confirmação e
retransmissão.
64
Figura 3-6: Formato Genérico de uma mensagem no RSVP
Fonte: (Farrel & Bryskin, 2006)
3.5.2 Estabelecimento, manutenção e término de um LSP
Na Figura 3-7, um LSP é estabelecido através de uma requisição feita pelo cliente
ao LSR adjacente. O LER de ingresso classifica o sinal cliente em uma Forwarding
Equivalence Class (FEC). Segundo (RFC2205, 1997), se um conjunto de sinais
clientes possui a mesma origem e são classificados na mesma FEC, então eles
seguem o mesmo caminho. Isso se deve ao fato de que a cada FEC é associado um
rótulo.
Após classificar o sinal, o LER de ingresso cria uma mensagem de Path para indicar
o desejo de alocar um LSP aos LSR’s de downstream
1
que pertencerão ao caminho
alocado. A mensagem de Path contém um identificador da seção a qual o LSP
pertence (session object), um identificador do LSP, denominado (Sender-Template
object), os parâmetros de QoS desejados, denominado (Sender-Tspec object). O
objeto Label_Request indica que o LSR de downstream deve retornar um rótulo para
que o LSR de upstream
2
possa enviar os dados. Se o RSVP-TE está operando em
uma rede PSC ou L2SC, então esse rótulo é enviado junto com os pacotes ou
quadros. Em uma rede TDM, LSC ou FSC, esse rótulo indicará qual é o recurso da
rede de transporte que deverá ser usado para transmitir os LSR’s adjacentes.
1
No sentido LER de ingresso para o LER de egresso.
2
O contrário de downstream; no sentido LER de egresso para o LER de ingresso.
65
Figura 3-7: Estabelecimento e término de um LSP
Ao receber uma mensagem de Path, cada LSR avalia se é possível atender aos
requerimentos solicitados. Em caso afirmativo, o LSR transmite a mensagem de
Path para o seu LSR de downstream, após realizar algumas operações e mudanças
em alguns objetos. Quando esses requerimentos não podem ser atendidos, uma
mensagem de PathErr é enviada para o LSR de upstream indicando falha na
requisição do LSP.
Esse procedimento é feito até o LER de egresso da rede o qual aloca os recursos
necessários e envia uma mensagem de Resv no sentido upstream, com o rótulo
(Label object) no corpo da mensagem. Os LSR’s no sentido upstream realizam a
mesma operação até que a mensagem de Resv chegue ao LER de ingresso. A partir
daí todos os recursos necessários para aquele LSP estão alocados e a rede cliente
pode transmitir seus dados. Quando o LER de ingresso desejar por algum motivo
encerrar a conexão, uma mensagem de PathTear é enviada por todo o caminho do
LSP até o LER de egresso, liberando os recursos alocados para aquele LSP.
No RSVP, a manutenção de um LSP é feita através do envio contínuo da mensagem
de Path, durante um intervalo de trinta segundos. Caso os LSR’s do caminho deixem
de receber essa mensagem é porque houve uma falha em algum ponto do caminho,
ou simplesmente porque aquele LSP não é mais necessário. Em ambos os casos os
recursos alocados para aquele LSP serão liberados. Em caso de falha, as
mensagens de Path tomarão outro caminho e novas reservas em outros LSR’s
serão geradas. Assim, o MPLS é um protocolo soft-state.
66
O problema é que, além do tempo limitado de resposta para a restauração da LSP,
uma quantidade enorme de mensagens é trocada para manter os LSP’s, que é
necessário enviar uma mensagem de Path cara cada LSP. A (RFC2961, 2001)
define alguns procedimentos para diminuir a quantidade de overhead gerado.
A sinalização do RSVP-TE no GMPLS herda os processos de manutenção do LSP
baseados no reenvio das mensagens de PATH e RESV. No entanto, a separação do
canal de controle do canal de dados torna esse mecanismo demasiadamente
incompleto, pois uma falha no canal de controle não implica diretamente na falha do
canal de dados. Assim, o GMPLS utiliza mecanismos diferentes para gerência dos
canais de dados e controle, através do LMP (em detalhes na seção 3.7).
3.5.3 Rotas de um LSP
O caminho que o LSP vai atravessar pode ser calculado salto-por-salto, como no IP,
onde cada LSR decide qual será o próximo LSR, assim como pode ser, total ou
parcialmente, calculado no LER de ingresso. O Explicit Route Object (ERO), quando
inserido na mensagem de Path, indica quais o os nós pelos quais o LSP deve
atravessar.
O ERO é formado por uma lista de sub-objetos, cada um representando um da
rede. Segundo (RFC3209, 2001), os sub-objetos podem ser um endereço IP (IPv4
ou IPv6) ou um Autonomous System (AS). Para o LSR que recebe a mensagem de
Path com o ERO, o primeiro sub-objeto deve corresponder ao endereço do LSR, ou
ao endereço do AS que ele pertence. O segundo sub-objeto indica qual é o próximo
salto. Assim, antes de prosseguir com a mensagem de Path o primeiro sub-objeto
deve ser retirado do ERO.
Os sub-objetos podem ser do tipo strict ou loose. Um do tipo strict indica que o
próximo salto deve ser necessariamente o LSR indicado por ele. Dessa forma, se o
segundo sub-objeto do ERO for strict, então ele deve necessariamente representar
um vizinho. Quando o sub-objeto é do tipo loose, significa que o o qual ele
representa deve fazer parte do caminho, mas que ele não precisa necessariamente
ser o próximo salto.
67
O ERO é o mecanismo do RSVP-TE para realizar engenharia de tráfego através do
roteamento explícito e pode ser utilizado de diversas maneiras. O operador pode,
por exemplo, indicar manualmente qual deve ser a rota exata que um LSP deve
seguir na rede, utilizando apenas sub-objetos do tipo strict. Em outra situação, o
operador pode ter como restrição apenas que o LSP passe por um específico,
como, por exemplo, um ponto de monitoração da rede. Assim, basta que ele insira
um ERO com um sub-objeto do tipo loose referenciando aquele elemento. O ERO
não fornece flexibilidade apenas para o operador humano, mas também por
elementos do plano de controle, como por exemplo, um controlador de roteamento
centralizado que calcula todas as rotas para todos os LSR’s.
Quando uma rota é apenas parcialmente especificada, pode ser útil que se saiba
qual é a rota completa que está sendo momentaneamente utilizada. Para isto basta
inserir o Recorded Route Object (RRO) em algum ponto do caminho, não
necessariamente no LER de ingresso, embora faça mais sentido. Por cada LSR que
a mensagem de Path atravessa é inserido um sub-objeto com o endereço IP
daquele LSR. Quando o RRO chegar ao LER de egresso, todo o caminho estará
salvo nesse objeto e ele deve ser retornado pela mensagem de Resv.
3.5.4 Sinalização Generalizada
Todos os procedimentos citados até agora sobre a sinalização são comuns tanto ao
MPLS-TE quanto ao GMPLS. Segundo (RFC3945, 2004) os seguintes mecanismos
relacionados à sinalização do MPLS-TE são aplicados diretamente ao GMPLS:
Alocação e distribuição de rótulos downstream-on-demand: os tulos são
distribuídos apenas quando há a requisição de um LSR vizinho para transmitir
os dados;
Controle ordenado de rótulos pelo ingresso, onde os rótulos são associados a
uma FEC apenas no LER de ingresso;
Modo de retenção de rótulos liberal ou conservativo (IETF, RFC3031, 2001).
Roteamento explícito ou salto-por-salto.
68
No entanto, algumas modificações foram realizadas para adequar o RSVP-TE para
ser utilizado como plano de sinalização das redes de transporte.
Novo formato para o objeto Label_Request
Além de indicar ao LSR de downstream que ele deve retornar um rótulo, o objeto
Label_Request indica qual é o tipo de tulo desejado. No RSVP-TE existem três
tipos diferentes de rótulos que podem ser requeridos. 1)Um tulo genérico, que é
inserido entre os cabeçalhos das camadas 2 e 3, 2)um rótulo ATM ou 3)um rótulo
Frame Relay.
O Generalized Label_Request é o novo objeto que deve ser utilizado no lugar do
Label_Request e estende os tipos de LSP’s que podem ser requeridos, cobrindo as
redes de transporte, como o SONET/SDH ou as redes WDM. Apenas um objeto
Label_Request, ou o generalizado, pode ser enviado por mensagem de Path e,
portanto, apenas um LSP pode ser sinalizado por vez.
O novo objeto contém três parâmetros para especificar o LSP requisitado: o LSP
encoding Type, o Generalized Protocol Identifier (G-PID) e o Switching Type.
Detalhes dos valores assumidos por esses parâmetros são encontrados em
(RFC3471, 2003)
O LSP encoding Type indica o tipo de LSP que irá transportar os dados, por
exemplo, se será por pacotes (IP), Ethernet, SDH ou Lambda (óptico). Este
parâmetro representa a natureza do LSP.
O G-PID identifica qual é o tipo de carga útil transportada pelo LSP. Geralmente, o
G-PID é usado apenas nos LER’s de entrada e saída, permitindo que o LER de
egresso possa terminar o LSP corretamente, entregando a carga útil para o seu
destino.
O parâmetro Switching Type indica o tipo de operação de comutação que deve ser
aplicada em um enlace particular. Embora essa informação geralmente possa ser
deduzida do enlace que transporta o LSP uma vez que muitas interfaces suportam
apenas um tipo de comutação, é importante garantir o suporte para LSR’s mais
69
sofisticados que possam realizar diferentes operações de comutação em suas
interfaces. O Switching Type indica uma operação de comutação PSC, L2SC, TDM,
LSC ou FSC.
Rótulo generalizado
Ao receber uma mensagem de Path, o LSR de downstream deve alocar o rótulo de
acordo com os recursos disponíveis e o parâmetro Switching Type indicado no
objeto Generalized Label_Request. O LSR de upstream é então informado pela
mensagem de Resv qual foi o recurso alocado para o LSP através do rótulo
generalizado (Generalized_Label object).
O rótulo generalizado estende as funcionalidades do rótulo tradicional do MPLS,
representando não apenas os tulos que são associados diretamente aos e
transportados in-band nos tipos de comutação PSC e L2SC, mas também os rótulos
(virtuais) que identificam timeslots, comprimentos de onda ou um subconjunto dentro
de um agrupamento.
Por exemplo, o rótulo pode identificar uma fibra dentro de agrupamento de fibras
(um Trunk) entre dois LSR’s ópticos, ou então um dos comprimentos de onda de um
sinal WDM. Também pode representar um rótulo tradicional do MPLS, como um
rótulo genérico ou rótulo ATM.
Cada rótulo representa um único elemento, e o uma hierarquia. Quando múltiplos
níveis de LSP’s são estabelecidos (LSP’s dentro de LSP’s), cada LSP deve ser
estabelecido separadamente.
Segundo (RFC3471, 2003) o objeto Generalized_Label pode ter tamanho variável,
permitindo assim que qualquer formato possa ser definido, caso novas tecnologias
sejam incluídas. A (RFC3471, 2003) específica apenas que os rótulos que
representam comprimentos de onda devem ser um número de 32 bits, enquanto que
os rótulos que representam uma faixa de comprimentos de onda devem ser
formados por três números de 32 bits: Waveband ID, Start Label, End Label.
70
Novos Parâmetros de Tráfego
O RSVP-TE, através do objeto Sender_Tspec, especifica os parâmetros de tráfego
para um LSP PSC. Este objeto é estendido no GMPLS para especificar em detalhes
o requerimento de QoS específico de tecnologias de transporte que não são
baseadas em pacotes, como o SONET/SDH ou as redes OTN.
Controle de alocação de rótulos aprimorado
Durante o estabelecimento de um LSP, existem situações em que pode ser útil para
o LSR de upstream restringir os rótulos que são alocados para um determinado LSP.
Por exemplo, quando o LSR tiver uma quantidade limitada de lasers, é interessante
indicar para o LSR de downstream quais são os comprimentos de onda que podem
ser alocados, aumentando assim a probabilidade de estabelecimento. Isso é feito
através do Label_Set object, o qual é inserido na mensagem de Path. Este objeto é
formado por todos os rótulos (recursos) que o LSR de upstream pode utilizar para
transmitir os dados. Assim, o LSR de downstream deve escolher um desses rótulos
ou então gerar uma falha no estabelecimento do LSP.
Em vez de restringir os rótulos que podem ser utilizados, no GMPLS é possível
enviar uma sugestão de rótulo através do Suggest_Label object, transportado na
mensagem de Path. Isto é útil quando os equipamentos precisam de certo tempo
para programar suas conexões no plano de transporte. Por exemplo, um ROADM só
configura sua matriz de conexão quando receber uma mensagem de RESV, pois
tem certeza que todos os recursos no sentido downstream foram alocados. No
entanto, ele só enviará a mensagem de RESV quando a configuração tiver acabado.
Supondo que um LSP atravesse n LSR’s, o tempo de estabelecimento através das
trocas das mensagens de PATH e RESV é dado pela equação
2 ×
݊ 1
× ܶ
+ ݊ × ܶ
(1)
Onde ܶ
é o tempo de propagação entre dois LSR’s, e ܶ
é o tempo de configuração
do LSR. Uma maneira de diminuir esse tempo de configuração é fazer com que o
ROADM pré-configure a conexão com o rótulo indicado no Suggest_Label object,
71
no momento em que recebe a mensagem de PATH. Quando receber a mensagem
de RESV, a configuração estará realizada e, portanto, não terá que esperar o
tempo de configuração ܶ
. Neste caso, o tempo de configuração é dado pela
equação
2 ×
݊ 1
× ܶ
+ ܶ
(2)
O que pode ser significativamente menor, dependendo do valor de n e ܶ
.
O LSR de downstream, ao receber a mensagem de Path com o Suggested_Label
object, está livre para escolher outro rótulo que não o indicado, com a única
conseqüência que o tempo total de estabelecimento estará de acordo com a
equação 1.
Os objetos Label_Set e o Suggested_Label têm significado entre dois s, eles
não indicam o conjunto de rótulos que deve ser utilizado por todo o caminho. O LER
de ingresso pode especificar quais serão os rótulos usados entre dois LSR’s através
do controle explícito de rótulos. Esse controle é feito através da inclusão de rótulos
no ERO. Ao criar uma rota, o LER de ingresso envia uma mensagem de Path onde o
ERO é formado pela seguinte seqüência de sub-objetos:
1º - O identificador de um LSR (endereço IP ou não-numerado)
2º - Um rótulo de downstream (Label ERO subobject)
3º - Um rótulo de upstream (Label ERO subobject)
Os rótulos no ERO são opcionais e podem estar ambos, um ou nenhum deles
presente. Quando inseridos no LER de ingresso, cada LSR de downstream retira o
primeiro sub-objeto que deve ser igual ao seu endereço IP (ou um identificador não-
numerado), depois substitui o valor do Label_Set object da mensagem de Path pelo
rótulo do Label_ERO sub-object de downstream que segue imediatamente o
primeiro endereço IP. Por último, substitui o valor do Upstream_Label object pelo
rótulo do Label_ERO sub-object de upstream. Assim, a mensagem de Path passa a
ser enviada para o LSR de downstream (o segundo endereço IP do ERO) que indica
diretamente quais devem ser os rótulos alocados.
72
Conexões Bidirecionais
Um LSP no MPLS-TE é uma entidade unidirecional. Assim, para estabelecer uma
conexão bidirecional é necessário utilizar dois LSP’s, permitindo que sejam criadas
conexões bidirecionais assimétricas, diferentes na largura de banda ou no caminho.
Segundo (RFC3945, 2004), essa abordagem possui algumas desvantagens. Se o
tempo de viagem de uma mensagem entre a origem e o destino é de x, então a
latência para o estabelecimento dos dois LSP’s é de 3x (supondo que o segundo
LSP é iniciado assim que a mensagem de Path do primeiro LSP chegar ao LER de
egresso). Em situações de falha no estabelecimento do LSP, o tempo para que as
mensagens de erro sejam trocadas também é maior do que no estabelecimento de
um único LSP. Esse atraso pode ser um problema para os mecanismos de
restauração. Nessa abordagem, o dobro de overhead no plano de controle é gerado,
uma vez que o dobro de mensagens transmitidas. Além disso, como os recursos
são alocados em diferentes processos, a probabilidade de bloqueio é
significantemente maior.
O GMPLS permite o estabelecimento de uma conexão bidirecional simétrica (ou
seja, com os mesmos parâmetros de engenharia de tráfego) com apenas um
processo de sinalização. Conforme é especificado na (RFC3473, 2003), esse tipo de
conexão é sinalizada através da presença do Upstream_Label object na mensagem
de Path, indicando aos LSR’s de downstream que está sendo estabelecida uma
conexão bidirecional simétrica. O conteúdo do objeto Upstream_Label é o rótulo que
o LSR de downstream deve utilizar para enviar os dados no sentido upstream. Se
este rótulo (recurso) não for possível de alocar, uma mensagem de PathErr com a
indicação Routing problem/Unacceptable label value é enviada no sentido de
upstream, junto com o Acceptable_Label_Set object, com o conjunto de rótulos que
o LSR de downstream pode alocar para transmitir os dados no sentido upstream.
73
3.5.5 LSP’s Hierárquicos
Conforme a seção 3.4.7, uma rede é particionada em diferentes regiões de acordo
com a tecnologia de comutação utilizada pelos equipamentos. Na Figura 3-8 é
apresentada uma rede composta por duas regiões. Os equipamentos TDM (nós A,
B, C, F, G e H) estão ligados por um backbone WDM (nós D, E, J e I). A separação
por regiões e a identificação de seus limites é importante para a sinalização. Os
LSP’s são sinalizados de maneira diferente, pois os objetos de sinalização possuem
formatos e semântica dependente da região. Além disso, os processos relacionados
à descoberta de enlaces, roteamento e computação de rotas o diferentes para
cada região.
Figura 3-8: Estabelecimento de LSP’s por uma rede multi-região
É possível utilizar uma instância do plano de sinalização para cada região, através
do modelo de sobreposição. Assim, as questões sobre sinalização estariam
resolvidas. No entanto, este nem sempre é o modelo ideal.
O problema na sinalização surge no estabelecimento de um LSP. Suponha que se
deseja estabelecer um LSP para transportar os dados utilizando um serviço SDH do
A ao G. A computação do caminho no A precisa restringir a seleção para usar
apenas enlaces TDM. No entanto, não uma seqüência de enlaces TDM entre os
nós A e G, pois, como mostra a Figura 3-8, no núcleo existem apenas canais WDM.
Suponha que seja forçada a seleção do caminho, por exemplo, ACDEFG. Pode
acontecer um erro no estabelecimento se os nós que fazem limite entre as duas
regiões (C e F) não tiverem as funções de adaptações que inserem e retiram a carga
74
útil do SDH em um comprimento de onda. Se a função de adaptação existir, o LSP é
estabelecido, porém com um problema de escalabilidade: todo o comprimento de
onda estará dedicado àquele LSP, ou seja, ao transporte de um único fluxo SDH.
Nesse caso apenas uma pequena fração da largura de banda daquele comprimento
de onda é utilizada e nenhum outro LSP TDM poderá utilizar a largura de banda
excedente.
Este problema é resolvido através do uso de um LSP Hierárquico (H-LSP). Quando
a mensagem de Path chega ao nó C, ele reconhece que o LSP está entrando em
uma região servidora. Nesse momento, ele suspende temporariamente o
estabelecimento do LSP TDM e inicia o estabelecimento de um H-LSP (neste caso
um LSP LSC) pelo domínio da camada servidora, entre os nós C e F. Após ser
alocado, o H-LSP é usado como um enlace TDM de dados. O C reinicia o
processo de sinalização da região cliente através do envio da mensagem de Path ao
F, ou seja, o de egresso da H-LSP, estabelecendo assim a LSP TDM 1 entre
os nós ACFG. Para o LSP TDM, a H-LSP da região servidora é transparente,
considerando-a como um enlace entre os nós C e F.
O H-LSP é anunciado no plano de roteamento como um Traffic Engineering (TE) link
TDM que pode ser utilizado para o estabelecimento de outros LSP’s TDM, como o
LSP TDM 2 da Figura 3-8, resolvendo assim o problema do desperdício da largura
de banda. Cria-se então um mecanismo de agrupamento e tunelamento de LSP’s
em H-LSP, fornecendo uma funcionalidade semelhante ao empilhamento de rótulos
do MPLS-TE. Além disso, os H-LSP’s criam um tipo de topologia virtual. No exemplo
anterior, é criada uma topologia virtual TDM sobre a região LSC.
Umas das restrições dos H-LSP’s é que apenas uma região de maior grau pode
agrupar uma região de menor grau, e nunca o contrário. Ou seja, um H-LSP TDM
não pode ser utilizado para transportar um LSP LSC, mas um H-LSP LSC pode ser
utilizado para transportar LSP’s TDM, L2SC ou PSC. Assim, o agrupamento e
tunelamento seguem a hierarquia descrita na seção 3.4.7.
75
3.6 R
OTEAMENTO
Nas redes IP’s, roteamento significa calcular o próximo salto para um pacote IP pelo
menor caminho ao seu destino. Essa decisão é tomada individualmente em cada
roteador com base em uma tabela de rotas, que pode ser preenchida manualmente
ou por um protocolo de roteamento. O processo conhecido como roteamento no
GMPLS não é exatamente o roteamento realizado em equipamentos do mundo IP,
mas sim o processo de distribuição da informação que é utilizada como base para o
calculo dos caminhos pelos quais são estabelecidos os LSP’s.
As redes de um modo geral podem ser particionadas horizontalmente em domínios
administrativos, ou Autonomous Systems (AS), que são porções independentes que
oferecem um serviço de transporte entre suas fronteiras. Domínios distintos se
comunicam por enlaces de dados entre seus roteadores de borda, permitindo o fluxo
de dados entre eles. Além disso, um domínio pode conter um ou mais sub-domínios.
Os principais protocolos utilizados no roteamento intra-domínio no mundo IP são os
protocolos de link-state, como o OSPF e o IS-IS. Cada roteador é responsável por
distribuir informações sobre si e suas interfaces. Essas informações consistem
principalmente no estado do enlace e no custo para transmitir em cada interface por
um determinado enlace. Com as informações de todos os roteadores de um
domínio, o protocolo de roteamento utiliza um algoritmo para calcular a rota para
todos os outros roteadores, a fim de determinar o próximo salto. Os dados chegam
ao seu destino, pois parte-se da premissa que utilizando o mesmo algoritmo os
caminhos encontrados serão convergentes.
A engenharia de tráfego opera em um paradigma diferente, pois se baseia na
transmissão por caminhos pré-computados. O objetivo da engenharia de tráfego é
manter a rede descongestionada e balanceada. Isto é feito alocando caminhos para
os LSP’s que não são o ótimo, mas que atende aos requisitos de QoS de um
determinado fluxo.
O protocolo de roteamento do plano de controle precisa representar as informações
sobre os recursos do plano de transporte, que são guardadas no Traffic Engineering
Database (TED). O TED guarda através de uma estrutura de grafos todas as
76
informações necessárias sobre as entidades de transporte em um domínio, o qual é
utilizado pelos algoritmos responsáveis pelo calculo dos caminhos de um fluxo. O
principal componente do TED é o Traffic Engineering (TE) link, o qual representa um
recurso, ou um agrupamento de recursos, para propósitos de roteamento.
Informações sobre os TE links são trocadas entre instâncias do protocolo de
roteamento. Cada roteador é responsável por distribuir informações sobre estados
dos enlaces que terminam nele, assim como redistribuir informações recebidas de
outros roteadores.
No GMPLS, o controlador de roteamento é responsável por distribuir informações
dos TE links, que representam recursos do plano de dados, e pelo processamento
dessas informações para a construção do TED.
Agrupamento de Enlaces
Um TE link não precisa estar associado diretamente a um enlace de dados, mas sim
a um agrupamento de links componentes. Um TE link formado por um agrupamento
de links componentes é referenciado também como um TE bundle. O principal
objetivo do agrupamento é diminuir a quantidade de informação mantida pelo plano
de controle. Um TE bundle é tratado pelo plano de roteamento/sinalização da
mesma forma que um TE link simples, ou seja, como uma entidade de transporte
que irá compor as conexões de um LSP.
Por exemplo, se dois ROADM’s estão conectados por 10 fibras, e considerando que
existem 80 canais de dados em cada fibra, então, se cada canal for representado
por um TE link, cada LSR do domínio terá que guardar informação de 800 TE links
no TED. Além disso, haverá uma quantidade excessiva de informações trafegando
pela DCN para sinalizar a existência e o estado dos TE links. No entanto, o
agrupamento permite representar todas essas fibras e comprimentos de onda em
um único TE link, melhorando a escalabilidade do plano de controle.
Tipicamente a identificação de um recurso na rede é feita utilizando a dupla
<identificador do TE link, rótulo>. Por exemplo, se um TE link representa uma fibra
77
WDM, o rótulo irá identificar qual é o comprimento de onda utilizado. Porém, em
alguns casos de agrupamento essa quantidade de informação o é o suficiente
para identificar de forma unívoca um recurso. Segundo (RFC4201, 2005), são
necessários três componentes para isso: <identificador do TE link, identificador do
link componente, rótulo>. Por exemplo, se um TE link é formado pelo agrupamento
de várias fibras WDM, então o identificador de link componente indica qual é a fibra,
enquanto o rótulo representa o comprimento de onda utilizado.
Segundo a (RFC3945, 2004), existem dois requerimentos que os links componentes
devem atender para que possam ser agrupados em um mesmo TE link: 1) as
terminações de cada link componente devem pertencer ao mesmo par de LSR’s e 2)
que sejam o mesmo tipo de enlace, com as mesmas métricas e custos
administrativos. O segundo requerimento torna-se mais óbvio no GMPLS: Um enlace
TDM não deve ser agrupado com um enlace LSC no mesmo TE link, mesmo que
possuam os mesmos LSR’s em suas terminações, pois apresentam características
próprias, como, por exemplo, o fato de o enlace TDM possuir uma terminação digital
em cada extremidade, enquanto que o enlace LSC pode não haver uma terminação
digital. Além disso, não restrições quanto a formação de um TE link que passe
por diversos nós, como acontece nas H-LSP’s.
O valor dos atributos de um TE bundle depende dos valores do atributo dos links
componentes e do tipo do atributo. Por exemplo, suponha que os um TE bundle
representa uma fibra WDM, onde cada link componente é um comprimento de onda.
O valor do atributo largura de banda do TE bundle é igual a soma da largura de
banda de todos os comprimentos de onda na fibra. No entanto, se alguns desses
comprimentos de onda possuem diferentes esquemas de proteção, o TE bundle
será anunciado com o valor do esquema que oferece maior capacidade de proteção.
É importante notar que um TE bundle é tratado pelo plano de roteamento/sinalização
da mesma forma que um TE link simples, ou seja, como uma entidade de transporte
que compõe as conexões de um LSP. O estado de um TE bundle (ativo ou inativo,
em estado de falha) é determinado pelo estado dos links componentes. Se ao
menos um dos links componentes estiver ativo, então o TE bundle também está
ativo. Quando alguns dos link componentes estão inativos, o valor dos parâmetros
do TE bundle deve ser formado pela sumarização apenas dos link componentes
78
ativos. A (RFC4201, 2005) descreve em detalhes como os atributos dos link
componentes devem ser sumarizados em um TE link no (G)MPLS.
Informações adicionais dos TE links no GMPLS
Os enlaces de dados das redes de transporte possuem características que exigem a
adição de novos atributos aos TE links anteriormente usados apenas nas redes de
pacotes. Mesmo os atributos diretamente herdados em alguns casos apresentam
algumas diferenças semânticas no GMPLS, devido principalmente à separação do
plano de controle do plano de transporte.
Segundo (Farrel & Bryskin, 2006), um TE link no GMPLS apresenta os seguintes
atributos:
Link Type: Indica se é um TE link ponto-a-ponto ou ponto-para-multiponto
(apenas TE links ponto-a-ponto são abordados no presente trabalho)
Link ID: Para enlaces ponto-a-ponto é o endereço IP do controlador de
roteamento do outro lado do enlace (pois o TE link é uma representação local
um controlador). Esse endereço IP deve fornecer um meio de comunicação
sempre visível com o controlador remoto e deve estar associado diretamente
a um elemento do plano de dados. Se um controlador estiver associado a
mais de um dispositivo, então ele deverá ter um endereço IP diferente para
cada um deles.
Local interface IP address: endereço IP da interface (portanto numerada)
local. No entanto, diferente do MPLS onde o canal de dados e controle são os
mesmos, é o endereço da interface no plano de dados, e não identifica mais
as interfaces do canal de controle.
Remote interface IP address: endereço IP da interface (portanto numerada)
remota do TE link, no plano de dados.
Local link identifier: Novo atributo, adicionado na (RFC4203, 2005), é o
identificador não-numerado da interface local de um TE link. Possui a mesma
função que o Local interface IP address.
79
Remote link identifier: Novo atributo, adicionado na(RFC4203, 2005), é o
identificador não-numerado da interface remota de um TE link. Possui a
mesma função que o Remote interface IP address.
Traffic engineering metric: valor do custo que um TE link (um arco) tem no
grafo do TED.
Administrative Group: um número de 32-bits que classifica os TE links em
uma determinada “cor” para propósitos de restrições no cálculo de
roteamento. Assim, é possível excluir os arcos de uma determinada cor em
um dado momento, dependendo do tipo de serviço para o qual o caminho
está sendo computado.
Link protection type: Novo atributo, adicionado na (RFC4203, 2005), é
utilizado para indicar se o TE link é protegido ou se ele é o enlace de
proteção, bem como o mecanismo de proteção que está sendo utilizado.
Shared Risk Link Group (SRLG): Novo atributo, adicionado na (RFC4203,
2005), é um numero de 32 bits que indica a qual o SRLG o TE link pertence.
Os enlaces pertencem a um mesmo SRLG quando podem sofrer falhas
devido a um motivo comum. Por exemplo, se dois TE links representam duas
fibras que passam pelo mesmo tubo, então se ocorrer um rompimento do
tubo os dois TE links iram falhar. Assim, eles pertencem a um mesmo SRLG
relativo ao tubo.
Interface Switching Capability (ISC) descriptor: Novo atributo, adicionado na
(RFC4203, 2005) descreve as características das interfaces associadas ao
TE link. Os campos deste indicam: o tipo de comutação da interface local
(PSC, L2SC, TDM, LSC ou FSC), a codificação (mais específico da
tecnologia, por exemplo, dizendo se é Ethernet, SDH) o valor máximo de
banda que um LSP pode alocar e alguns atributos que dependem do tipo de
comutação da interface, como, por exemplo, o valor mínimo que um LSP
pode ser alocado, importante em redes com restrições na granularidade de
alocação dos recursos.
No OSPF e no IS-IS, as mudanças para incluir os novos parâmetros são descritos
nas recomendações (RFC4203, 2005) e (RFC5307, 2008), respectivamente.
80
Operação dos protocolos de roteamento no GMPLS
Para que os controladores de roteamento possam trocar informações sobre os TE
links é necessário que se estabeleça um canal de comunicação em ambos os
sentidos. É dito que existe uma adjacência de roteamento sempre que a
comunicação entre dois controladores para propósitos de roteamento. A troca de
mensagens é feita através do IP, pelo canal de controle. Através da adjacência de
roteamento um roteador informa aos seus vizinhos quais são os TE links que
terminam nele, assim como as informações de TE links recebidas de outros vizinhos.
De maneira geral, no GMPLS o protocolo de roteamento é utilizado para trocar
informações sobre os TE links que existem entre os s da rede. Um dos
requerimentos da engenharia de tráfego e do GMPLS é que todos os tenham
informações sobre os TE links do domínio. Porém, não é exigido que todos os nós
entendam todas as informações de engenharia de tráfego ou do GMPLS, apenas os
que são responsáveis por distribuir essa informação e compilar a TED precisam
saber processar esses dados. Isto é feito tornando a informação de TE ou do
GMPLS opaca, ou seja, é uma indicação que diz esta informação de roteamento
não é para você, apenas passe para seus vizinhos”. Assim, a informação é
processada apenas nos nós de interesse. Esse tipo de funcionalidade também é útil
para trabalhar com sistemas legados, que não suportam o GMPLS.
Por exemplo, suponha uma rede TDM com um núcleo LSC, como a do exemplo dos
H-LSP’s (seção 3.5.5). Se na entrada da rede WDM existe um controlador de
roteamento que realiza o cálculo do caminho óptico na camada (LSC), as
informações sobre os enlaces TDM não são importantes para esse controlador.
Porém, essa informação é útil para os controladores da camada TDM. Portanto,
essa informação é passada de forma opaca pelo controlador da camada LSC e é
processada quando chega aos controladores da camada TDM.
O OSPF possui o opaque Link State Advertisement (LSA) exatamente para esse
propósito. Junto deste estão os atributos que identificam o tipo de informação
trafegada. No IS-IS novos objetos também foram definidos para identificar uma
informação opaca, bem como os novos atributos dos TE links para o GMPLS.
81
3.7 G
ERÊNCIA DE ENLACES
Nas redes ópticas, por exemplo, um par de s pode estar ligado por dezenas de
fibras, que com uso da tecnologia WDM cada uma dessas fibras pode transportar
dezenas ou centenas de comprimentos de onda. Por isso o agrupamento de enlaces
apresentado anteriormente é importante. No entanto, ainda é necessário atribuir
identificadores para cada um dos links componentes, bem como monitorá-los.
Realizar essas operações via configuração torna-se uma tarefa inviável. No exemplo
anterior, com apenas dois nós, seria necessário definir milhares de identificadores
manualmente.
O Link Management Protocol (LMP), definido na (RFC4204, 2005) é um protocolo
criado no contexto do GMPLS, que, dentre outras funções, está a de identificar quais
são os enlaces existentes no plano de dados e de realizar a troca de identificadores
entre os dois nós que contêm o enlace. Ele também é responsável por identificar
como esses enlaces serão agrupados. Após realizar o agrupamento e a troca de
identificadores, essas informações são fornecidas para o controlador de roteamento,
que irá distribuir as informações dos TE links.
No MPLS, a gerência dos enlaces de dados é feita através do envio periódico de
mensagens de Hello, pelo protocolo de roteamento ou de sinalização, pois o canal
utilizado para enviar as mensagens dos protocolos do plano de controle ou de
sinalização é o mesmo. Além disso, no MPLS cada LSR possui uma instância dos
protocolos de sinalização e roteamento. Com a separação do plano de controle e
roteamento, o envio periódico de mensagens de Hello não irá verificar o estado do
enlace de dados, pois essas mensagens passam pelo canal de controle. O LMP
possui um processo de gerência dos canais de controle que se baseia na troca de
mensagens de Hello. Segundo (Farrel & Bryskin, 2006), através desse mecanismo é
possível realizar a verificação e o isolamento de falhas.
ainda no LMP dois processos opcionais, um para a verificação e descoberta dos
enlaces do plano de dados e outro para o isolamento de falhas no plano de dados. O
ultimo é particularmente útil quando o GMPLS está sendo usado em redes ópticas
com dispositivos transparentes.
3.8 T
RABALHOS RELACION
O sucesso do MPLS e o crescimento das redes WDM têm incentivado os
pesquisadores a realizar estudos e propor soluções de plano de controle aplicado às
redes WDM.
(Yoon & Kim, 2008)
propuzeram
em uma rede OTN com base no plano de controle do GMPLS. A
representa a arquitetura das redes de transport
ser dividida em ltiplas sub
User Network Interface
requisitar um serviço de transporte ao plano de controle. É pro
rede de controle seja implementada por uma rede Ethernet (embora não
obrigatoriamente) e que seja separada da rede de transporte. Cada da rede de
controle é um servidor que possui um conjunto de processos de sinalização e
roteamento p
ara configurar os elementos da rede de transporte para estabelecer as
conexões e assim um caminho óptico entre as UNI’s origem e destino.
Figura 3-9
: Arquitetura de rede para uso do plano de controle
Embora
(Yoon & Kim, 2008)
apresenta alguns pontos fracos em particular. Em primeiro lugar,
especifica uma arquitetura com os elementos (ex.: controladores, OXC’s) que devem
ter na rede, mas não especifica em detalhes quais são os protocolos e extensões
RABALHOS RELACION
ADOS AO
P
LANO DE
C
ONTROLE
O sucesso do MPLS e o crescimento das redes WDM têm incentivado os
pesquisadores a realizar estudos e propor soluções de plano de controle aplicado às
propuzeram
um esquem
a de alocação dinâmica de conexões
em uma rede OTN com base no plano de controle do GMPLS. A
representa a arquitetura das redes de transport
e e controle, onde a primeira pode
ser dividida em ltiplas sub
-
redes para a visualização no plano de controle. Uma
(UNI) é implementada para que uma rede cliente possa
requisitar um serviço de transporte ao plano de controle. É pro
posto também que a
rede de controle seja implementada por uma rede Ethernet (embora não
obrigatoriamente) e que seja separada da rede de transporte. Cada da rede de
controle é um servidor que possui um conjunto de processos de sinalização e
ara configurar os elementos da rede de transporte para estabelecer as
conexões e assim um caminho óptico entre as UNI’s origem e destino.
: Arquitetura de rede para uso do plano de controle
Fonte: (Yoon & Kim, 2008)
(Yoon & Kim, 2008)
tenha objetivos semelhantes ao desta dissertação, ele
apresenta alguns pontos fracos em particular. Em primeiro lugar,
especifica uma arquitetura com os elementos (ex.: controladores, OXC’s) que devem
ter na rede, mas não especifica em detalhes quais são os protocolos e extensões
82
O sucesso do MPLS e o crescimento das redes WDM têm incentivado os
pesquisadores a realizar estudos e propor soluções de plano de controle aplicado às
a de alocação dinâmica de conexões
em uma rede OTN com base no plano de controle do GMPLS. A
Figura 3-9
e e controle, onde a primeira pode
redes para a visualização no plano de controle. Uma
(UNI) é implementada para que uma rede cliente possa
posto também que a
rede de controle seja implementada por uma rede Ethernet (embora não
obrigatoriamente) e que seja separada da rede de transporte. Cada da rede de
controle é um servidor que possui um conjunto de processos de sinalização e
ara configurar os elementos da rede de transporte para estabelecer as
conexões e assim um caminho óptico entre as UNI’s origem e destino.
: Arquitetura de rede para uso do plano de controle
tenha objetivos semelhantes ao desta dissertação, ele
apresenta alguns pontos fracos em particular. Em primeiro lugar,
(Yoon & Kim, 2008)
especifica uma arquitetura com os elementos (ex.: controladores, OXC’s) que devem
ter na rede, mas não especifica em detalhes quais são os protocolos e extensões
83
que devem ser utilizados na sinalização e no roteamento. Em segundo lugar, o plano
de transporte especificado é uma rede óptica onde os nós (OXC’s ou ROADM’s) são
descritos de uma forma funcional e simplista, sem basear-se em na arquitetura OTN
proposta pela ITU na recomendação G.872 (ITU-T, G.872, 2001).
Outro trabalho relativo ao uso do GMPLS para redes OTN é proposto em (C. Santos,
D. Santos, & C. R. F. Oliveira, 2008), onde um controlador com o plano de controle
GMPLS é utilizado para controlar um ROADM da rede OTN. O controlador é divido
em três componentes: 1) o Elemento de Manipulação de Requisições (EMR),
responsável por obter a topologia da rede controlada e realizar o
gerenciamento/agendamento das requisições dos caminhos ópticos, 2) o Elemento
de Cálculo de Rotas (ECR), responsável por calcular uma rota para determinada
requisição e 3) o Elemento de Controle de Equipamentos (ECE), responsável pelo
envio e processamento das mensagens de sinalização do GMPLS (seção 3.5), bem
como a configuração dos equipamentos da rede de transporte. A Figura 3-10
exemplifica como é a troca de mensagens entre os elementos. Inicialmente um
cliente (CL1) realiza uma requisição ao EMR de um caminho óptico para o cliente
CL2. Após o ECR calcular a rota, o EMR devolve ao CL1 a rota e a sinalização e
alocação do caminho é feita entre os nós CL1, ECE1, ECE2, ECE3 e CL2.
Figura 3-10: Estabelecimento de um caminho óptico
Fonte: (C. Santos, D. Santos, & C. R. F. Oliveira, 2008)
Para testar a solução proposta (C. Santos, D. Santos, & C. R. F. Oliveira, 2008)
realiza uma demonstração experimental em uma rede com ROADM’s de grau 2.
84
Embora os processos da sinalização estejam bem especificados, o ECE é específico
ao equipamento do plano de transporte utilizado, e não genérico a qualquer
equipamento OTN.
Em (Zhang & Bao, 2009) encontra-se um estudo dos protocolos do GMPLS quando
utilizados para controlar uma rede óptica WDM. No entanto, não são especificados
quais são os processos, mensagens, parâmetros das mensagens e outros detalhes
necessários para controlar uma rede óptica WDM, ou seja, é apresentada apenas
uma visão geral dos elementos do GMPLS e como eles podem ser usados para
alocar caminhos ópticos em uma rede óptica WDM. Um dos objetivos do presente
trabalho é justamente dizer quais são os componentes dos protocolos do GMPLS
necessários para estabelecer caminhos ópticos em uma rede OTN.
De maneira geral, (Yoon & Kim, 2008) e (C. Santos, D. Santos, & C. R. F. Oliveira,
2008), assim como outros trabalhos de plano de controle GMPLS que não foram
citados aqui, consideram uma rede OTN apenas como um conjunto de elementos
ópticos WDM conectados que multiplexam diversos comprimentos de onda em uma
fibra, mas não como uma arquitetura de rede baseada nos padrões da ITU, o que
pode tornar suas soluções muito específicas, simplista ou incompleta, como também
dependentes dos testes realizados. Assim, o presente trabalho tem como um de
seus objetivos mostrar que detalhes específicos da OTN devem ser avaliados para
uma correta implementação do plano de controle, para que este seja futuramente
compatível com qualquer equipamento que seja implementado de acordo com os
padrões da ITU para OTN.
85
4 PROPOSTA DE IMPLEMENTAÇÃO DO PLANO DE
CONTROLE GMPLS PARA OTN
Neste capítulo é apresentada uma proposta de uso do plano de controle GMPLS
para redes OTN. Inicialmente é feito um levantamento de uma série de questões que
precisam ser respondidas quanto à interação entre as duas tecnologias. O restante
do capítulo tem como objetivo responder a esses questionamentos e apresentar
uma proposta de solução para o estabelecimento de caminhos ópticos pela rede
OTN.
De um modo geral, a proposta tem como objetivo realizar o estabelecimento de
caminhos ópticos em uma rede OTN, ou seja, de estabelecer LSP’s na hierarquia
óptica da OTN. Este trabalho não inclui o estudo do uso do GMPLS para controlar os
esquemas de multiplexação TDM da camada ODU. Neste contexto, a hierarquia
digital da OTN tem como função apenas encapsular o sinal cliente.
4.1 Q
UESTÕES
G
ERAIS
A seção 3.1 apresenta uma arquitetura funcional do GMPLS que pode ser utilizada
em uma rede de transporte genérica. No entanto, ao utilizar os processos do plano
de controle para estabelecer circuitos em uma rede OTN, uma série de questões
que não são abordadas diretamente nas recomendações do IETF (embora as
recomendações forneçam o caminho para as respostas) precisa ser solucionada. O
resto da seção pretende responder aos seguintes questionamentos:
Como os recursos da rede OTN são representados pelo plano de controle?
Quais entidades guardam essas informações?
No caminho contrário: O que um é um TE link em uma rede OTN? E um LSP,
como ele é implementado na rede OTN?
Como será o agrupamento de enlaces? E o endereçamento dos enlaces e
interfaces OTN?
86
Quem são os elementos de rede, os comutadores ou roteadores da rede OTN
que são de responsabilidade dos controladores?
E os processos de gerência de enlaces? Quais processos devem-se usar?
Muitas dessas perguntas podem ter mais de uma resposta, e todas corretas.
Embora todas devam ser consideradas, para efeito de estudo de caso e simulação
algumas decisões quanto a implementação foram tomadas.
Muitas dessas perguntas podem ter mais de uma resposta, e todas corretas.
Embora todas devam ser consideradas, este trabalho prioriza a simplicidade e
eficiência, mas sem perda das funcionalidades mínimas necessárias de um plano de
controle, descritas no capítulo 3.
4.2 T
IPOS DE
LSP’
S NA
OTN
Na arquitetura OTN as camadas que podem ter uma interface direta com a camada
cliente são a ODU, da hierarquia digital, e a OCh, da hierarquia óptica. Na Figura
4-1, um sinal cliente pode ser modulado diretamente em um comprimento de onda
na camada OCh (salvo algumas adaptações), ou passar por uma multiplexação
TDM juntamente com outros sinais, e serem transmitidos pela camada ODU. Assim,
uma rede OTN o precisa necessariamente implementar a hierarquia digital. Em
algumas redes baseadas no padrão OTN, a hierarquia digital é utilizada apenas por
fornecer os mecanismos de FEC da camada OTU, mesmo sem fazer multiplexação
TDM com outros sinais na ODU.
87
Figura 4-1: possíveis formas de transmissão por uma rede OTN
Assim, as redes OTN oferecem dois tipos de serviços de transporte fim-a-fim: 1)o
digital, na camada ODU e 2) o óptico, na camada OCh. Considerando que o GMPLS
fornece um serviço fim-a-fim aos clientes através dos LSP’s, então a arquitetura
OTN permite o estabelecimento de dois tipos de LSP’s, um TDM no nível digital e
outro LSC no nível óptico. Os limites de um LSP da camada digital correspondem no
plano de transporte, ao início e fim de uma trilha ODU, enquanto que os limites de
uma LSP da camada óptica são o início e fim de uma trilha OCh. Daqui em diante,
um ODU LSP é o serviço fim-a-fim fornecido pela camada ODU, enquanto que o
OCh LSP será o serviço fornecido pela camada OCh.
88
4.3 R
EPRESENTAÇÃO DA
OTN
NO PLANO DE CONTROLE
O plano de controle possui o seu próprio modelo de representação do plano de
transporte, permitindo o uso de uma linguagem comum entre os controladores. Por
exemplo, um TE link é representado no plano de controle por um modelo de
informação entendível por todos os controladores. Assim, quando as informações
sobre os recursos da rede de transporte (representados pelos TE links) forem
trocados entre controladores, cada controlador consegue entender as informações
provenientes do nó vizinho.
Porém, cada controlador associado a um ou mais elementos do plano de transporte
precisa entender o que está sendo controlado por ele. É necessário que o
controlador possa identificar quais são as conexões, interfaces, identificadores
dessas interfaces, a capacidade de seus enlaces, os tipos de enlaces de dados e
outras informações a fim de que o modelo criado represente corretamente a rede
controlada.
4.3.1 Informações para o plano de roteamento
Como foi mencionado na seção 3.6, o plano de roteamento utiliza os TE links para
representar os recursos de transporte no plano de dados, os quais são armazenados
no TED. Os TE links são os componentes utilizados no cálculo dos caminhos de um
LSP: cada TE link será uma das conexões que formam um LSP. Assim, para
identificar um possível TE link no plano de transporte deve-se identificar qual recurso
pode ser uma possível conexão de um LSP. Para representar a OTN no TED é
necessário identificar quem são os nós do grafo e quem são os TE links.
Conforme a modelagem da recomendação (ITU-T, G.805, 2000), o menor
componente que compõe uma trilha são as conexões de enlace (os LC’s, ver seção
2.3.3). Uma trilha também pode ser formada por conexões sub-redes (SNC), que é
na verdade um elemento composto, formado por LC’s e também outros SNC’s. Se
uma trilha ODU ou OCh são os LSP’s no plano de transporte, então todos esses
elementos o candidatos para serem um link componente ou um TE link, desde
que pertençam a essas camadas.
89
A Figura 4-2 ilustra uma rede OTN transparente (sem conversão O-E-O). Os ONE’s
são configurados para transportar dados entre três terminais digitais, representados
pelo Host1, Host2 e o Host3. Esses terminais geralmente são a interface entre a
rede cliente e a rede OTN. Embora todas as interfaces OTN transmitam 40 canais,
em algumas fibras apenas alguns dos comprimentos de onda estão transportando
carga útil, como, por exemplo, os 5 canais entre os OXC’s 1 e 2.
Figura 4-2: Exemplo de rede OTN sem ONE com conversão O-E-O
Como explicado na seção 2.3.5, cada equipamento termina as trilhas das camadas
que ele implementa até a sua função de adaptação. Os OA's terminam apenas
trilhas da camada OTS, enquanto que os (R)OADM’s e OXC’s terminam as trilhas
das camadas OTS e OMS. Os terminais digitais, responsáveis por modular o sinal
cliente em um comprimento de onda, também terminam as trilhas da camada OCh.
Quando é utilizada a hierarquia digital para transportar o sinal cliente, os terminais
digitais também terminam as trilhas OTU e ODU.
A Figura 4-3 apresenta os limites das trilhas das camadas pertencentes à hierarquia
óptica da OTN. É Importante separar a modelagem pelas hierarquias da OTN, pois
os OCh LSP’s são estabelecidos na região óptica, enquanto que os ODU LSP’s
só são estabelecidos pela região digital.
As trilhas da camada OCh são compostas por uma série de LC’s da camada OCh
(OCh_LC’s). Cada trilha OMS transporta, no exemplo, até 40 comprimentos de onda
diferentes, ou seja, 40 OCh_LC’s. Cada trilha irá utilizar um dos OCh_LC’s para
transportar o sinal cliente entre dois ONE’s que terminam uma trilha OMS. No
90
exemplo, uma trilha OCh entre os terminais Host1 e Host2 utiliza um dos 40
OCh_LC’s entre o Host1 e o OADM, seguido de um OCh_LC entre o OADM e o
Host2 para transportar o sinal cliente.
Figura 4-3: Mapeamento da hierarquia óptica de transporte da OTN
No GMPLS, o recurso escolhido para transportar os dados entre dois nós da rede
para um LSP é o link componente. Por analogia, se uma trilha OCh é um OCh LSP,
então um OCh_LC é um link componente. Assim como o link componente, o
OCh_LC é o recurso físico de mais baixo nível, indivisível, da camada OCh.
Seguindo o mesmo raciocínio, um ODU_LC é o link componente alocado por um
ODU LSP.
Os equipamentos que fazem terminação das trilhas OMS e, portanto, dos
OCh_LC’s, são os s do grafo que compõem o TED. Dessa forma, para o GMPLS
os OADM’s e OXC’s são os LSR’s da região de comutação óptica. De acordo com a
modelagem apresentada na seção 2.3.5, os OCh_LC’s estão ligados à matriz de
conexão OCH_C através do ponto de conexão da camada OCh (OCh _CP).
O amplificador de linha é transparente para o TED, uma vez que é terminação
apenas da camada OTS. A sua existência, em princípio, não interfere na escolha de
uma rota, pois ele não apresenta nenhum tipo de propriedade de roteamento ou algo
91
que interfira no fluxo do sinal WDM. No entanto, o amplificador de linha pode mudar
algumas propriedades do sinal, por exemplo, aumentando a relação sinal ruído,
informação que pode ser útil para esquemas mais sofisticados de cálculo de
caminhos ópticos.
Proposta de agrupamento de enlaces
Um TE link da camada óptica (OCh TE link) pode ser formado de diversas formas,
como mencionado anteriormente. A solução mais simples é que cada TE link
represente um OCH_LC. Porém haveria um grande overhead para o plano de
roteamento dado o grande número de comprimentos de onda em uma fibra.
Como todos os OCH_LC’s de uma trilha OMS possuem as mesmas características e
atendem os dois requerimentos necessários para que sejam link componentes de
um mesmo TE link (seção 3.6, em agrupamento de enlaces), esses OCH_LC’s
devem ser agrupados em um mesmo TE link. Em outras palavras, um TE link é uma
trilha da camada OMS, a qual representa o agrupamento de todos os comprimentos
de onda transportados por uma mesma fibra entre dois ONE’s que terminam a
camada OMS. Portanto, abstraem-se os elementos como os amplificadores ópticos
que terminam apenas a camada OTS.
Também é proposto que os OCH_LC’s que pertençam a diferentes fibras (diferentes
trilhas OMS), mesmo que possuam os mesmos LSR’s em suas terminações, sejam
representados por TE links diferentes. Embora essa medida diminua ainda mais o
overhead e a troca de informações entre os controladores de roteamento, o
agrupamento proposto apresenta certas vantagens em termos de simplicidade dos
processos realizados pelo plano de controle, como é mostrado nas seções
seguintes. De um modo geral, esta simplicidade está associada ao fato de que
um canal de controle para cada TE link nesse agrupamento (ver seção 4.4.1).
Deve-se lembrar não é o protocolo de roteamento quem toma a decisão de como é
feito o agrupamento de enlaces, e sim o protocolo da gerência de enlaces. O
protocolo de roteamento apenas representa e distribui a informação sobre TE links
fornecidas pela gerência de enlaces.
92
O estudo de métodos de agrupamento de enlaces para as camadas digitais é
deixado como sugestão de trabalhos futuros.
Restrições no TED
O TED deve conter também as informações de restrições de roteamento. No
exemplo da Figura 4-3, suponha que se deseja alocar um LSP do host2 ao host3,
passando pelos nós {OADM, OXC1, OXC3, Host3}. Se o OXC1 o possuir
conversão de comprimento de onda, então o comprimento de onda alocado entre o
OXC1 e o OXC3 precisa ser o mesmo comprimento de onda alocado entre o OADM
e o OXC1. Essas informações de restrições são relativas aos s do grafo e são
retiradas das restrições da matriz de conexão da função OCH_C. Se um ONE não
permite a conversão de comprimentos de onda, então a OCH_C permitirá que
OCh_LC’s do mesmo comprimento de onda se “conectem”, ou seja, que sejam
colocados em série para compor uma trilha OCh (um OCh LSP).
Além restrições relativas aos s no TED, algumas das informações dos TE links do
GMPLS derivam das restrições imposta pela OTN. Por exemplo, segundo a (IETF,
RFC4203, 2005), os campo Minimum LSP bandwitdth(1) e Maximum LSP
bandwitdth(2) do atributo ISC indicam os valores mínimo e máximo de largura de
banda que um LSP pode alocar, respectivamente. Na OTN essa é a menor taxa de
transmissão que uma interface óptica transporta. Por exemplo, suponha que a
interface do ONE que gera o sinal WDM suporte sinais de 2.5, 10 ou 40 Gbps. Então
o TE link associado a essa interface deve ter (1) igual a 2.5 Gbps. O valor de (2)
pode ser maior que 40 Gbps se for permitido utilizar mais de um comprimento de
onda em paralelo para transmitir os dados de um LSP. Essas informações devem
ser fornecidas pela gerência de enlaces ao protocolo de roteamento.
4.3.2 Informações para o plano de sinalização
Na sinalização GMPLS as informações relativas aos recursos da OTN estão na
tabela de rótulos existente em cada LSR. Como mencionado anteriormente, um
rótulo no GMPLS representa recurso físicos do plano de transporte que foi alocado
93
como um dos link componentes de um LSP, como por exemplo um timeslot ou um
comprimento de onda. Portanto, o plano de sinalização precisa reconhecer qual é a
região (PSC, L2SC, TDM, LSC e FSC) para escolher a forma correta de
representação dos recursos (o tipo de rótulo). Quando os LSR’s pertencem à
hierarquia óptica da OTN (como os OXC’s e ROADM’s) o plano de sinalização
estará operando na região TDM, estabelecendo OCh LSP’s. Quando os LSR’s
pertencem a hierarquia digital (por exemplo, nós que realizam a conversão O-E-O
antes de rotear o sinal, semelhante aos comutadores do SDH), é identificada a
região TDM e o estabelecimento de ODH LSP’s. Para cada região deve haver um
tipo de tabela de rótulos, que indicam recursos de características físicas
diferentes. No presente trabalho é analisada apenas a tabela de rótulos da
hierarquia óptica da OTN.
Quando um rótulo de entrada está disponível na tabela de rótulos significa que o
comprimento de onda que ele representa não foi reservado ainda para o LSR de
upstream, portanto tem-se um comprimento de onda disponível. Quando um rótulo
de saída está disponível significa que se tem um comprimento de onda disponível
para uso com o LSR de downstream. Nesse contexto a tabela de rótulos precisa
obter do plano de transporte informações sobre quantas são as portas (as fibras com
um sinal WDM no padrão OTN) de entrada e saída, qual a capacidade dessas
(quantos e quais são os comprimentos de onda) e quais as restrições quanto a
alocação desses comprimentos de onda, para garantir a correta representatividade
da rede OTN. A parte de restrições funciona exatamente como no TED.
4.4 C
ONTROLADORES E O CANAL DE CONTROLE
Uma das principais diferenças entre o GMPLS e o MPLS está na separação do
plano de controle do plano de transporte. O controlador é o componente arquitetural
responsável por um ou mais elementos do plano de transporte que se comunicam
através da DCN.
Na arquitetura OTN, o OSC, diferente dos outros sinais WDM, possui conversão O-
E-O em cada terminação da trilha OTS, ou seja, em todos os nós da rede OTN. Esta
94
conversão é necessária porque os processos de supervisão e geração de alarme
definidos na (ITU-T, G.798 , 2006) precisam acessar os cabeçalhos das camadas
ópticas em cada nó. Como o seu formato específico não é definido e deixado para
estudos futuros, propõe-se que o OSC seja compartilhado com o plano de controle
para transportar as mensagens dos protocolos do GMPLS. Assim, o OSC é o canal
de controle do GMPLS.
Segundo (IETF, RFC3945, 2004), o GMPLS não especifica o formato do canal de
controle, mas é exigido que se use o IP para transportar as mensagens dos
protocolos de sinalização e roteamento pelo canal de controle. A DCN é então
implementada por uma rede IP, onde cada nó é um ONE da rede OTN, como mostra
a Figura 4-4. Os processos de supervisão da OTN e os protocolos do plano de
controle são elementos de software que pertencem à camada de aplicação do IP.
Assim, para enviar uma mensagem pela DCN, o IP encapsula esses sinais, que
podem ou o usar um protocolo de transporte, como o User Datagram Protocol
(UDP) ou TCP. O IP é responsável por rotear pela DCN as mensagens do plano de
controle até o controlador destino. O OSC é gerado em uma interface da camada 2
do IP, Point-to-Point Protocol (PPP) ou Ethernet, que esteja adaptada para modular
em um sinal óptico. De maneira geral, o OSC é apenas o meio físico para
estabelecer uma conexão ponto-a-ponto entre os nós da rede IP.
Figura 4-4: Implementação do canal de supervisão
95
Em muitas situações o controlador GMPLS, embora responsável por mais de um
LSR do plano de controle, internamente possui uma instância dos controladores de
sinalização e roteamento para cada LSR. Para simplificar os processos do plano de
controle, é proposto que seja usado um controlador para da rede OTN
(lembrando que os nós são aqueles que fazem terminação das camadas OTS e
OMS). Além disso, a própria implementação da DCN propicia o uso de um
controlador GMPLS por ONE, que fornece um serviço de entrega de mensagens
para cada nó da rede OTN.
4.4.1 Endereçamento
Endereçamento é o processo utilizado pelo plano de controle para identificar
recursos dos planos de controle e transporte. Os recursos do plano de controle que
precisam ser endereçados são os controladores e os canais de controle, e os
recursos que devem ser endereçados no plano de transporte são os nós do TED, os
TE links e os link componentes.
Como a DCN é uma rede IP, os controladores e os canais de controle utilizam o
endereçamento IP (numerado) como identificador. O endereço IP do controlador o
identifica unicamente dentro de seu domínio, além de permitir que ele seja localizado
na DCN independentemente do estado de suas interfaces.
Como proposto, é utilizado um controlador por LSR. Com isso, a topologia da DCN
possui quase mesma topologia do TED, ou seja, da representação da rede de
transporte, pois os nós do grafo são os mesmos, com exceção daqueles que
possuem apenas o supervisor da OTN no ONE (como o amplificador de linha).
Como ilustra a Figura 4-5, no TED (endereços IP’s ao lado dos LSR`s e
amplificadores) cada é representado pelo mesmo endereço IP do seu controlador
GMPLS. No entanto, existem controladores GMPLS nos ONE’s que fazem
terminação das camadas OTS e OMS (os OXC’s e ROADM’s) e não nos ONE’s que
terminam apenas a camada OTS (como os amplificadores de linha). Portanto, as
terminações de um TE link são as mesmas terminações da adjacência de controle e
são representadas pelos mesmos identificadores: os endereços IP’s das interfaces
dos controladores GMPLS (IP1.1 e IP2.1, no exemplo).
96
Figura 4-5: Exemplo de endereçamento dos recursos do plano de controle (em azul) e
transporte (em vermelho).
Para cada interface OTN há uma interface da camada 2 do IP associada ao canal de
serviço, que transmite os dados do plano de controle (ver Figura 4-4). Portanto,
um endereço IP diferente para cada terminação de TE link. Por exemplo, se uma
fibra extra for adicionada entre os LSR’s 1 e 2, então haverá duas adjacências de
controle, dois TE links (duas trilhas OMS) e, portanto, 4 endereços IP’s distintos para
representar cada TE link, como, por exemplo, as duplas (IP1.1, IP2.1) e (IP1.2,
IP2.2).
Por fim, o link componente de um TE link, que corresponde a um comprimento de
onda na representação proposta, não é endereçado pelo plano de roteamento. No
entanto, ele é identificado por um endereço de 32 bits pelo plano de sinalização, que
corresponde ao rótulo GMPLS. Assim, um recurso da rede OTN pode ser
unicamente identificado no plano de controle pela dupla <identificador do TE link,
rótulo>.
97
4.5 G
ERÊNCIA DE ENLACES
Tradicionalmente a gerência de enlaces utiliza os processos do LMP definidos na
(IETF, RFC4204, 2005). Nesta seção são apresentados os processos do LMP e feita
uma análise quanto ao o seu uso nas redes OTN. São analisados apenas os
processos relativos à gerência de enlaces da hierarquia óptica da OTN.
4.5.1 Gerência do canal de controle
No LMP é definido um processo de gerência do canal de controle que tem como
base o envio periódico de mensagens de Hello pelo mesmo. No entanto, é possível
aproveitar o mecanismo realizado pelo RSVP-TE, tornando o mecanismo do LMP
desnecessário, pois seria uma sobreposição de funcionalidades.
No RSVP-TE (IETF, RFC3209, 2001) é definido um mecanismo que permite detectar
se um vizinho está acessível ou não. Ao ser usado no GMPLS informa ainda se
existe comunicação com o controlador vizinho e, portanto, se o canal de controle
está ativo ou não. Como na proposta todos os LSR’s possuem um controlador
GMPLS com uma instância do RSVP-TE, então esse mecanismo pode ser
aproveitado para detectar as falhas ocorridas no canal de controle.
Este processo é realizado pelo envio de duas mensagens pelo canal de controle:
HELLO REQUEST e HELLO ACK. Cada nó pode escolher de forma independente o
intervalo de verificação através do envio da mensagem HELLO REQUEST e o
tempo de falha, ou seja, o tempo que deve esperar o recebimento da mensagem de
HELLO ACK.
4.5.2 Descoberta e gerência dos canais de dados
Os processos de descoberta e de verificação de enlace do LMP baseiam-se no
envio de mensagens pelo canal de dados. Porém, na hierarquia óptica da OTN, não
é possível fazer a recuperação dessas mensagens, tornando necessário o uso de
mecanismos mais sofisticados, como a modificação das propriedades de um sinal
98
óptico transmitidos, como é sugerido na (IETF, RFC4204, 2005). Este é um processo
complexo e que foge ao escopo do presente trabalho.
Porém, como explicado na seção 4.4.1, os s da topologia da rede de dados são
os mesmos nós da rede de controle, e seus identificadores (os endereços IP’s) são
automaticamente obtidos pelo protocolo de roteamento. Como explicado
anteriormente, um protocolo de roteamento, como o OSPF, guarda um mapa da
topologia da rede, e como está nos controladores, essa é a topologia da rede de
controle. Basta que ele use essas informações para construir o TED, pois ele já sabe
quem são os nós e quantos são os TE links entre eles. Esta ultima informação é
obtida pelo fato de que para cada adjacência do plano de controle (no caso, de
roteamento) existe um TE link associado.
Até esse ponto, é sabido quais são os nós da rede e quantos são os TE links entre
eles. A única informação que falta descobrir é qual é a capacidade e as
propriedades dos TE links e de seus link componentes. Esta funcionalidade faz parte
correlação de propriedades dos enlaces.
A verificação de enlace de dados do LMP é um processo opcional para verificar se
os enlaces que não estão sendo usados estão ativos ou não. O processo é o mesmo
do processo de descoberta da (IETF, RFC4204, 2005). No entanto, além de não ser
possível acessar uma mensagem enviada por um enlace de dados entre dois LSR’s
puramente ópticos (pois não conversão O-E-O), as redes OTN possuem o seu
próprio mecanismo de monitoramento e correlação de alarmes, que passam
informações sobre o estado das trilhas para a gerência. Assim, é sugerido que essa
informação seja obtida diretamente da gerência de redes OTN.
4.5.3 Correlação de propriedades dos enlaces
Corresponde ao processo responsável pelo endereçamento e agrupamento dos TE
links. Este processo baseia-se na troca mensagens entre duas entidades do LMP
localizadas nos controladores de LSR’s adjacentes. A mensagem contém 1) os
identificadores dos enlaces de dados (link componentes) e 2) os identificadores do
TE link, local e remoto. Porém, para que isso seja feito, é necessário que tenha
99
sido realizado um processo de descoberta e que as bases de dados de cada
controlador tenham essas informações. Aqui é proposto um processo simplificado
dada as adaptações que foram realizadas no processo de descoberta.
Primeiro, os identificadores dos TE links e dos link componentes devem seguir o que
foi proposto na seção 4.4.1, onde cada terminação do TE link recebe o endereço IP
da interface do controlador que transmite dados pelo OSC. Assim que a DCN
inicializar o LMP pode obter esses dados da gerência no próprio LSR, ou seja, não é
necessária a troca de mensagens entre as entidades do LMP.
Até este ponto do processo estão identificados os s da rede, os TE links entre
esses nós e os identificadores usados pelos nós e pelos TE links. Falta apenas obter
informações sobre os enlaces de dados que compõem o TE link: quantos são os
enlaces, qual a taxa de transmissão e quais são os seus identificadores.
Se todos os controladores do domínio utilizam o mesmo tipo de identificador de link
componente (o mesmo rótulo), não a necessidade de trocar esses identificadores
entre dois controladores adjacentes, como é proposto no LMP. Basta descobrir qual
é o tipo da interface OTN que está associada ao TE link. Na hierarquia óptica da
OTN, significa descobrir qual é a taxa de transmissão de cada comprimento de onda
e qual o mero de comprimentos de onda que são multiplexados na camada OMS
(os valores de n e m do OTMn.m). Essa informação pode ser obtida via configuração
ou automaticamente no próprio LSR.
Quanto aos identificadores dos link componentes (ou seja, dos OCh_LC’s da
mesma trilha OMS agrupados em um TE link), como sugerido na seção 4.4.1, utiliza-
se um número de 32 bits, onde o número de valor 0 (zero) representa o primeiro
comprimento de onda da fibra, enquanto que o valor n-1 o representa o ultimo
comprimento de onda (considerando que a interface OTN multiplexa n comprimentos
de onda na camada OMS).
Com a identificação do tipo de interface OTN utilizada e também dos link
componentes, o TED pode preencher os parâmetros dos TE links. Por exemplo, o
valor da largura de banda do TE link é computado pela soma de da taxa de
transmissão de cada link componente. Outros parâmetros que representam
100
restrições aos TE links, específicos da tecnologia de transporte, também são
fornecidos, como está exemplificado na seção 4.3.1 (em restrições no TED).
Em suma, os processos de gerência de enlaces proposto baseia-se na forma como
é feito o agrupamento de enlaces, o endereçamento e o uso dos controladores do
plano de controle do GMPLS, propostos nas seções anteriores.
4.6 S
INALIZAÇÃO DOS
LSP’
S E EXTENSÕES UTILIZADAS DO
RSVP-TE
O RSVP-TE é adotado como protocolo de sinalização devido à decisão tomada pelo
IETF na (IETF, RFC3468, 2003). Esta seção tem como objetivo apresentar quais os
processos das normas do IETF são necessários para estabelecer os caminhos
ópticos em uma rede OTN, ou seja, os OCh LSP’s.
A sinalização deve implementar os seguintes serviços:
Estabelecimento de conexões bidirecionais;
Controle explícito de rotas através do ERO;
Controle de alocação de rótulos aprimorado.
A (IETF, RFC3473, 2003) especifica as extensões no formato e o tratamento das
mensagens do RSVP-TE para atender os requerimentos da sinalização do GMPLS,
descritos na (IETF, RFC3471, 2003). Como mencionado na seção 3.5.4, a
mensagem de PATH deve incluir o objeto Generalized Label_Request, que através
de seus atributos especifica em detalhes o tipo de LSP que está sendo estabelecido.
O estabelecimento dos OCh LSP’s segue o processo descrito na seção 3.5.2,
através do envio das mensagens de PATH e RESV entre os LSR’s (os
controladores) de ingresso e egresso. O LSP deve ser computado no LER de
ingresso e os seguintes objetos referentes a sinalização generalizada (ver seção
3.5.4) devem ser utilizados na mensagem de PATH:
ERO: indica o caminho a ser utilizado. Este deverá conter os sub-objetos
Label ERO de downstream e upstream, definidos na (IETF, RFC3473, 2003),
um para cada do caminho, indicando quais são os OCh_LSP’s a serem
101
utilizados. Estes sub-objetos possuem o formato de rótulo descritos na seção
4.4.1.
Label_Set object e Upstream_Label object: indicam os rótulos que devem ser
alocados entre o LSR que recebe a mensagem de PATH e o LSR de
upstream. o atualizados em cada com os valores dos sub-objetos Label
ERO. Como mencionando anteriormente, o objeto Upstream_Label deve
ser usado para o estabelecimento de LSP’s bidirecionais simétricas.
O RSVP-TE deve usar o estilo Fixed Filter (FF) de reserva de recursos (IETF,
RFC3209, 2001) para o estabelecimento dos OCh LSP’s. No estilo FF, os recursos
alocados para um fluxo (LSP) não são divididos com outros fluxos, assim como um
OCh LSP não divide recursos com outro OCh LSP que são diferentes
comprimentos de onda. Então, o total de largura de banda alocado é igual a soma
da taxa de transmissão de todas as reservas realizadas naquele TE link (na fibra). O
estilo é definido no objeto Style, presente mensagem de RESV.
No apêndice A é apresentado em detalhes os objetos presentes nas mensagens de
PATH e RESV, assim como a troca e o conteúdo dessas mensagens entre os
controladores são apresentados no apêndice B.
4.6.1 Extensões do RSVP-TE específicas para OTN
A (IETF, RFC4328, 2006) propõe novas extensões à sinalização do GMPLS
específicas à OTN, tomando como base a recomendação (ITU-T, G.709, 2003).
Essas extensões são implementadas através de modificações nos parâmetros de
tráfego de objetos descritos nas (IETF, RFC3471, 2003).
O Generalized Label_Request, definido na (IETF, RFC3471, 2003), inclui
parâmetros comuns usados por todas as tecnologias de comutação e parâmetros de
tráfego específicos à tecnologia, os quais são estendidos na (IETF, RFC4328, 2006).
Os parâmetros comuns estendidos do Generalized Label_Request que devem ser
utilizados para o estabelecimento dos caminhos ópticos são (ver seção 3.5.4):
102
LSP Encoding Type: parâmetro de 8 bits que indica se o LSP requerido
pertence a camada OCh ou ODU. Na (IETF, RFC3471, 2003) os campos
“digital Wrapper” e “lambda” indicam caminhos digitais e ópticos em uma rede
WDM, porém sem especificar que o tipo tecnologia. O valor 13 deve ser
usado para indicar o estabelecimento de um OCh LSP.
o Switching Type: parâmetro de 8 bits que indica o tipo de comutação que
deve ser realizada em uma interface particular, o qual permanece o mesmo
durante toda a mensagem de PATH. Pode indicar interfaces (valor 100 para o
parâmetro definido na (IETF, RFC3471, 2003)), ou interfaces LSC (valor
150 definido na (IETF, RFC3471, 2003)).
G-PID: parâmetro de 16 bits que é estendido para permitir que uma carga útil
ATM possa ser transportada por um ODU LSP, e que um quadro Ethernet ou
SONET/SDH possa ser transportado por um OCh LSP.
No RSVP-TE, os parâmetros de tráfego específicos à OTN são transportados pelos
objetos G.709 Sender_Tspec, na mensagem de PATH, e G.709 Flowspec, na
mensagem de RESV. Esses objetos possuem o mesmo formato (embora sejam de
classes diferentes). Quando é criada a mensagem de PATH alcança o LER de
egresso, os valores dos parâmetros do Sender_Tspec devem ser copiados para o
Flowspec e enviado na mensagem de RESV. Esses parâmetros são:
Signal Type (ST): parâmetro de 8 bits que indica o sinal elementar da LSP, ou
seja, se é ODU1, ODU2, ODU3, OCh1, OCh2 ou OCh3. São usados os
valores 6,7 e 8 do parâmetro, respectivos á camada OCh.
Number of Multiplexed Components (NMC): parâmetro de 16 bits que indica o
número de sinais ODU tributários em um esquema de multiplexagem TDM.
Esse parâmetro não é utilizado para o estabelecimento de OCh LSP’s.
Number of Virtual Components (NVC): parâmetro de 16 bits, utilizado nos
esquemas de concatenação virtual da camada ODU. Esse parâmetro não é
utilizado para o estabelecimento de OCh LSP’s
Multiplier (MT): parâmetro de 16 bits que indica o número de cópias do sinal
que implementa o LSP. O valor 1 indica que há apenas uma instância do sinal
a ser transmitida.
103
4.7 C
ONCLUSÃO
Enquanto as recomendações da ITU-T relativas à OTN se preocupam em
apresentar uma arquitetura bem definida, o IETF apresenta o GMPLS como um
framework, definindo protocolos e funcionalidades. O primeiro resultado é o
relacionamento entre os termos da ITU-T e do IETF face as diferentes abordagens
de descrição adotada pelos órgãos. Os termos do IETF LSP, TE link, LSR entre
outros foram relacionados com componentes arquiteturais das redes OTN. Dessa
forma, qualquer equipamento que esteja de acordo com as normas do ITU pode ser
representado pelo plano de controle corretamente.
A proposta também identifica quais são as funcionalidades do plano GMPLS que
devem ser adotadas para o estabelecimento dos LSP’s no domínio óptico. Embora
existam muitos objetos e processos novos, especialmente na sinalização, como
mostra pode ser visto nas RFC’s (IETF, RFC3471, 2003) e (IETF, RFC3473, 2003),
nem todos precisam necessariamente ser utilizados. Isso se deve ao fato de que o
GMPLS foi construído para ser aplicado em diversos tipos (TDM, LSC e FSC) e
arquiteturas (Ex.: arquitetura com um controlador por nó, ou um controlador por
domínio) de redes de transporte, dando flexibilidade para o fabricante adotar a
solução mais conveniente. O uso de um controlador por nó da rede de transporte e o
endereçamento adotado simplificaram os processos de descoberta, troca de
informações de roteamento (os TE links).
Outra importante contribuição da proposta está na análise do LMP em uma rede
OTN com dispositivos puramente ópticos. Os processos de descoberta de enlaces e
verificação dos canais de dados especificados na (IETF, RFC4204, 2005) não se
aplicam em redes onde não conversão O-E-O. O presente trabalho propõe assim
um novo mecanismo para esses processos (seção 4.5).
De maneira geral, esta dissertação apresenta uma proposta sobre como
implementar um plano de controle GMPLS com base nas recomendações do IETF
para as redes OTN, baseadas nas recomendações da ITU-T.
104
5 VALIDAÇÃO DA PROPOSTA
A validação da proposta de implementação do plano de controle GMPLS para redes
OTN é feita através do desenvolvimento de modelos de simulação discreta no
OMNET++. O objetivo deste capítulo é demonstrar a operação de uma rede OTN
com controladores GMPLS baseados na proposta de implementação descrita no
capítulo 4.
O plano de transporte, que inclui os equipamentos OTN e as fibras com os sinais
WDM, é modelado utilizando-se as bibliotecas padrões do OMNET++. O plano de
controle GMPLS é desenvolvido através de extensões do INET (INET Framework
main page), que é um framework para o OMNET++ para simulação de redes. Após
uma breve introdução sobre o simulador e a modelagem da OTN e do GMPLS, são
apresentados os principais resultados obtidos com a simulação.
5.1 O
SIMULADOR
OMNET++
Segundo (Varga, Omnet++ main page), o OMNET++ é um framework e biblioteca de
simulação de eventos discretos extensível, modular, open-source, desenvolvida em
C++, com uma Integrated Development Environment (IDE) no Eclipse (Eclipse) e um
ambiente gráfico de execução. Embora sua principal aplicação seja simulação de
redes, o OMNET++ é um simulador genérico e pode ser aplicado, por exemplo, na
simulação de sistemas distribuídos, validação de arquitetura de computadores, entre
outras.
O INET é um framework com diversos módulos de simulação de redes do mundo IP
incluindo, ao interesse do presente trabalho, o MPLS e seus protocolos de
sinalização e roteamento.
105
5.1.1 Porque o OMNET++?
Em (L. Beeg, 2006) é realizada uma avaliação de diversos simuladores para redes
Next-Generation-Networks (NGN). Essa pesquisa aponta o Network Simulator
version 2 (NS-2) e o OMNET++ como os dois grandes concorrentes do mundo open-
source.
Um dos critérios de avaliação utilizados na pesquisa baseia-se na biblioteca
existente de simulação do MPLS e do RSVP. Em (L. Beeg, 2006), o OMNET++ está
em desvantagem devido as simplificações realizadas no desenvolvimento do RSVP.
Porém, (Janota, 2005) realiza uma revisão nos módulos e passa a incluir os
métodos de engenharia de tráfego da (IETF, RFC3209, 2001), trabalho o qual foi
integrado posteriormente ao INET, superando as antigas limitações. Segundo (L.
Beeg, 2006), o NS-2 também possui bibliotecas para simulação do MPLS e seus
protocolos, mas que são providas de diversas fontes diferentes e que precisam ter
sua credibilidade checada.
Além disso, no início do desenvolvimento deste trabalho a nova versão do NS (NS-
3) não era compatível com a versão anterior e poucas bibliotecas de rede haviam
sido portadas. O OMNET++, também em nova versão (a quarta), é compatível com
toda a biblioteca do INET. Por esses motivos o OMNET++ foi escolhido como o
simulador a ser utilizado no presente trabalho.
5.1.2 Conceitos básicos do simulador
Os dois principais elementos do OMNET++ são os módulos e as mensagens. Os
módulos representam as entidades que se deseja simular, enquanto que as
mensagens são objetos trocados entre os módulos através suas portas (Gates) e
representam eventos no domínio simulado. Por exemplo, em uma rede IP típica, os
módulos são os roteadores, computadores, hubs, e as mensagens podem
representar os dados trocados entre esses elementos.
Os módulos se dividem em módulos simples ou compostos. Os módulos simples são
atômicos, e possuem seu “comportamento” programado em C++. Entende-se por
106
comportamento as ações que o módulo realiza ao receber uma mensagem. Um
módulo composto é formado pelo agrupamento de dulos simples ou outros
módulos compostos, conectados através de suas portas, como mostra a Figura 5-1.
A conexão desses elementos é feita em uma linguagem de descrição de rede (NED
NEtwork Description Language) criada para o simulador. Enquanto o
comportamento dos módulos simples é descrito em C++, o comportamento do
módulo composto depende de como seus elementos internos estão conectados e
trabalham em conjunto. A topologia da rede simulada também é descrita na
linguagem NED, de maneira simular a composição dos módulos compostos. Com
isso, o OMNET++ provê uma boa separação entre descrição da topologia da rede e
comportamento das entidades modeladas.
Figura 5-1: Relação hierárquica entre os módulos simples, composto e uma rede no OMENT++.
Fonte: (Perez, 2005)
5.2 M
ODELAGEM DO
C
ANAL
DWDM
No OMNET++ as mensagens são trocadas entre os módulos por canais, que podem
ser de três tipos diferentes: 1) IdealChannel, um canal ideal sem atraso de
propagação ou de transmissão, 2) DelayChannel, um canal apenas com atraso de
propagação, e 3) DatarateChannel, um canal com atrasos de propagação, atrasos
de transmissão e taxa de erro de bit. A Figura 5-2 exemplifica o tempo de envio de
uma mensagem entre os nós N1 e N3, considerando a existência de um
intermediário ao caminho utilizado N2, utilizando cada um desses canais.
Figura 5-2
: Comportamento no tempo do envio de mensagens pelos canais do OMNET++
O IdealChannel
geralmente é usado para modelar a comunicação entre duas
entidades onde qual
quer tipo de atraso seja insignificante
comunicação entre dois processos paralelos rodando em um mesmo processador. O
DatarateChannel
é o modelo mais usado na simulação de redes
No exemplo da
Figura
armazenar o pacote, processar as informações do cabeçalho para somente depois
enviar para o nó N3.
P
ara o presente trabalho é necessário modelar um canal que represente uma fibra
por onde passam diversos comprimentos de onda independentes.
não existe na
Application Programming Interface
como também
não nos modelos de simulação dos contribuidores
no site
(Varga, OMNET++ models)
Shrikhande, & Kazovsky, 2003)
muito específico para a proposta de hardware do artigo.
O canal WDM possui dois requisitos principais
1) M
odelar um sinal óptico WDM em termos de
relação sinal ruído;
2)
Modelar o envio de diferentes sinais WDM de
que sejam transmitidos ao mesmo tempo.
: Comportamento no tempo do envio de mensagens pelos canais do OMNET++
geralmente é usado para modelar a comunicação entre duas
quer tipo de atraso seja insignificante
, como
comunicação entre dois processos paralelos rodando em um mesmo processador. O
é o modelo mais usado na simulação de redes
Figura
5-2
, se o N2 for um roteador, ele precisa primeiro
armazenar o pacote, processar as informações do cabeçalho para somente depois
ara o presente trabalho é necessário modelar um canal que represente uma fibra
por onde passam diversos comprimentos de onda independentes.
Application Programming Interface
(API
) padrão do OMNET
não nos modelos de simulação dos contribuidores
(Varga, OMNET++ models)
do OMNET++.
Apenas
Shrikhande, & Kazovsky, 2003)
faz uma modelagem de um sis
tema WDM, porém é
muito específico para a proposta de hardware do artigo.
O canal WDM possui dois requisitos principais
odelar um sinal óptico WDM em termos de
potê
ncia do sin
relação sinal ruído;
Modelar o envio de diferentes sinais WDM de
forma independente, permitindo
que sejam transmitidos ao mesmo tempo.
107
: Comportamento no tempo do envio de mensagens pelos canais do OMNET++
geralmente é usado para modelar a comunicação entre duas
, como
, por exemplo, a
comunicação entre dois processos paralelos rodando em um mesmo processador. O
é o modelo mais usado na simulação de redes
de computadores.
, se o N2 for um roteador, ele precisa primeiro
armazenar o pacote, processar as informações do cabeçalho para somente depois
ara o presente trabalho é necessário modelar um canal que represente uma fibra
por onde passam diversos comprimentos de onda independentes.
Este tipo de canal
) padrão do OMNET
++, assim
não nos modelos de simulação dos contribuidores
centralizados
Apenas
(White I. , Rogge,
tema WDM, porém é
ncia do sin
al óptico e
forma independente, permitindo
108
Na modelagem realizada, cada sinal WDM é representado por uma mensagem do
OMNET++, a classe OTNMsg. Quando uma OTNMsg é enviada pelo canal WDM,
significa que existe um sinal óptico de um comprimento de onda específico sendo
propagado pelo canal. A OTNMsg possui os seguintes parâmetros:
Wavelength: indica o comprimento de onda do sinal que a mensagem
representa;
Power: a potência no sinal óptico
Signal Noise Ratio (SNR): relação sinal ruído
length: número de bits do fluxo que a mensagem representa
Assim como um sinal elétrico, o sinal óptico sofre um atraso de propagação na fibra.
O atraso de transmissão vai depender da quantização adotada, representada pelo
parâmetro length. Por exemplo, se cada mensagem representar a transmissão de
um bit, então o atraso de transmissão é o tempo gasto pela interface óptica para
transmitir um bit. Na modelagem adotada, um quadro da camada OTU é transmitido
por vez sobre um comprimento de onda, de forma contínua. Portanto, o tamanho
adotado para a OTNMsg é de um OTUk, ou seja, 130560 bits de acordo com a
recomendação (ITU-T, G.709, 2003).
O canal DatarateChannel modela os atrasos de propagação e transmissão, porém
não permite que mais de uma mensagem seja enviada ao mesmo tempo no mesmo
canal, ou seja, não há como representar a transmissão independente (muitas vezes
ao mesmo tempo) de diferentes comprimentos de onda.
No OMNET++, cada canal é implementado por uma classe C++, assim como os
módulos. Assim, é criada uma nova classe, baseada no DatarateChannel, O
OpticalChannel. Este novo canal permite o envio de OTNMsg’s simultâneas pelo
canal, desde de que pertençam a diferentes comprimentos de onda, como também
simula a queda de potência no canal e a mudança na relação sinal ruído. Os
parâmetros de um canal do OpticalChannel são:
distance: tamanho do canal (fibra)
powerdecrease: taxa de queda de potencia dependendo da distância
datarate: taxa de transmissão
ber: taxa de erro de bit
109
A queda de potência é calculada com base na distância e na taxa de queda de
potência da fibra. Quando uma OTNMsg entra no canal, ela possui um valor de
potência (parâmetro power) que é decrescido de um valor ao atravessar o canal. A
relação sinal ruído (parâmetro SNR da OTNMsg) aumenta cada vez que acontece
uma amplificação.
Não é intuito do presente trabalho implementar uma modelagem completamente fiel
à transmissão de sinais ópticos por uma fibra, mas sim de fornecer meios para que
em trabalhos futuros esses cálculos sejam implementados com mais rigor.
5.3 M
ODELAGEM DOS
E
QUIPAMENTOS
OTN
NO
OMNET++
A modelagem dos equipamentos OTN no OMNET++ tem como base o mapeamento
apresentado na seção 2.3.5. Neste mapeamento, equipamentos como ROADM’s,
OXC’s, amplificadores e linha e outros são modelados usando as funções de
terminação de trilha e adaptação da recomendação (ITU-T, G.798 , 2006).
No OMNET++, os seguintes blocos funcionais da (ITU-T, G.798 , 2006) são
implementados como módulos simples:
As terminações de trilha da camada OTS, lados sink (OTSn_TT_Sk) e source
(OTSn_TT_So);
As funções de adaptação da camada OTS com a OMS sink
(OTSn/OMSn_A_Sk) e source (OTSn/OMSn_A_So)
As terminações de trilha da camada OMS, lados sink (OMSn_TT_Sk) e
source (OMSn_TT_So);
As funções de adaptação da camada OMS com a OCh sink
(OMSn/OCh_A_Sk) e source (OMSn/OCh_A_So)
A função de conexão da camada OCh (OCh_C)
Por serem módulos simples, todo o processamento e troca de sinais internos ao
bloco é feito em um digo C++. os sinais externos dos blocos funcionais são
implementados pelo envio de mensagens entre os módulos. Apenas os sinais e
componentes relacionados ao transporte da carga útil o modelados. Está fora do
110
escopo deste trabalho implementar as funções relativas à correlação de alarmes da
recomendação (ITU-T, G.798 , 2006).
A Figura 5-3 ilustra a modelagem do bloco funcional OTSn/OMSn_A_Sk, sendo
destacados os sinais e componentes internos que foram implementados. O sinal
AI_PLD é parte relativa a carga útil da AI da camada, trocada entre a OTSn_TT_Sk
e o OTSn/OMSn_A_Sk. Em outras palavras, é o sinal multiplexado com todos os
comprimentos de onda da camada OCh. O bloco “OA, DAa, PMDC” corresponde
aos amplificadores ou corretores de dispersão e o CI_PLD ao sinal AI_PLD
amplificado.
Figura 5-3: Sinais e componentes internos do bloco funcional OTSn/OMSn_A_Sk
implementados em um módulo simples no OMNET++.
Fonte: (ITU-T, G.798 , 2006)
Os equipamentos da rede OTN são módulos compostos que, internamente, são
formados pela ligação dos módulos simples dos blocos funcionais da (ITU-T, G.798 ,
2006). Na Figura 5-4
tem
Os bloc
os que são utilizados e a
modelagem descrita na seção
é validar a proposta
apresentada para o
amplificadores de linha e OXC (e os blocos funcionais necessários)
no OMNET++.
No entanto, com a implementação dos blocos funcionais restantes,
qualquer equipamento que segue as recomendações d
simulado.
Figura 5-4:
Modelo de simulação e representa
Observa-
se que essa é uma abordagem funcional de modelagem dos equipamentos
OTN. No mundo real, os OXC’s, (R)OADM’s, amplificadores de linha e outros
equipamentos são compostos por um conjunto de elementos de hardware, como
por exemplo,
de amplificadores ópticos, (de)multiplexadores e fotodetectores.
abordagem de modelagem seria implementar módulos no OMNET
representem esses elementos físicos e
equipamentos mais complexos co
ab
ordagem adota por dois motivos.
tem
-
se a visualização na IDE do OMNET
os que são utilizados e a
maneira como são conectados segue
modelagem descrita na seção
2.3.5 (ver Figura 2-11
). Como o objetivo da simulação
apresentada para o
plano de controle, apenas os módulos
amplificadores de linha e OXC (e os blocos funcionais necessários)
No entanto, com a implementação dos blocos funcionais restantes,
qualquer equipamento que segue as recomendações d
a ITU-
T pode ser modelado e
Modelo de simulação e representa
ção visual de um OXC no OMNET++
se que essa é uma abordagem funcional de modelagem dos equipamentos
OTN. No mundo real, os OXC’s, (R)OADM’s, amplificadores de linha e outros
equipamentos são compostos por um conjunto de elementos de hardware, como
de amplificadores ópticos, (de)multiplexadores e fotodetectores.
abordagem de modelagem seria implementar módulos no OMNET
representem esses elementos físicos e
, a partir deles,
construir modelos de
equipamentos mais complexos co
mo os OXC’s e ROADM’s. Essa não foi a
ordagem adota por dois motivos.
111
se a visualização na IDE do OMNET
do módulo do OXC.
maneira como são conectados segue
m a
). Como o objetivo da simulação
plano de controle, apenas os módulos
amplificadores de linha e OXC (e os blocos funcionais necessários)
são modelados
No entanto, com a implementação dos blocos funcionais restantes,
T pode ser modelado e
ção visual de um OXC no OMNET++
.
se que essa é uma abordagem funcional de modelagem dos equipamentos
OTN. No mundo real, os OXC’s, (R)OADM’s, amplificadores de linha e outros
equipamentos são compostos por um conjunto de elementos de hardware, como
,
de amplificadores ópticos, (de)multiplexadores e fotodetectores.
Outra
abordagem de modelagem seria implementar módulos no OMNET
++ que
construir modelos de
mo os OXC’s e ROADM’s. Essa não foi a
112
Primeiro, em alguns ONE’s há um grande número de elementos de hardware, o que
tornaria a simulação lenta, difícil de criar os dulos dos ONE’s dado o número de
objetos e conexões, ou muitas vezes dificulta acompanhar a simulação dado a
quantidade de eventos gerados por cada módulo.
Segundo, torna-se difícil garantir que o equipamento simulado está obedecendo à
modelagem funcional definida nas recomendações da ITU-T, ou seja, de que o
equipamento foi modelado de acordo com as normas. Isso exige uma profunda
análise de comparação entre os elementos de hardware e suas conexões com os
blocos funcionais da (ITU-T, G.798 , 2006). Além disso, o objetivo dessa modelagem
é oferecer um plano de transporte OTN para testar o plano de controle GMPLS. Se a
OTN modelada seguir as normas e o plano de controle for bem sucedido na
simulação, a chance de ser bem sucedido em um equipamento real é maior, desde
que este atenda aos padrões da ITU.
Sendo assim, qualquer equipamento OTN pode ser simulado apenas conectando e
configurando os blocos funcionais corretamente. Por exemplo, um OXC sem estágio
de pré-amplificação do sinal de entrada é modelado como na Figura 5-4, com os
mesmos blocos de um OXC com pré-amplificação. Porém, o módulo simples
OTSn/OMSn_A_Sk deve ser configurado para desativar o sub-bloco opcional “OA,
DAa, PMDC”, responsável pela pré-amplificação do sinal (ver Figura 5-3). Assim,
não significa que os elementos de hardware não existam na simulação, mas sim que
eles estão implementados de maneira implícita nos blocos funcionais da (ITU-T,
G.798 , 2006).
Elemento de rede puramente óptico
Um sinal WDM, ao atravessar um ONE que implementa apenas as camadas ópticas
da OTN, como um OXC ou ROADM, é conduzido para da interface de entrada para
a respectiva interface de saída como um fluxo contínuo, não existindo uma
conversão O-E-O do sinal WDM. A Figura 5-5 compara a transmissão de dados que
atravessa três nós da rede, quando se trata de nós digitais ou puramente ópticos.
Em uma rede com conversão O-E-O, ou em uma rede completamente digital como
as redes de computadores, a PDU que transporta os dados é completamente
113
armazenada antes de ser reenviada por um nó (ND2). No caso de transmissão por
nós puramente ópticos, embora haja um tempo para transmitir o sinal WDM, não
existe uma bufferização do sinal óptico nos nós intermediários (NO2).
Figura 5-5: tempos de transmissão e propagação com ou sem conversão O-E-O nos nós
No OMNET++ a transmissão sem bufferização é implementada da seguinte maneira:
assim que um ONE recebe uma mensagem representando a transmissão de um
quadro OTN, ele começa a transmiti-la pela interface de saída correspondente. O
final da retransmissão acontece simultaneamente com a sua chegada completa no
nó que está retransmitindo.
5.3.1 Modelagem do canal de serviço
O canal de serviço é modelado conforme proposto na seção 4.4, onde uma interface
PPP/Ethernet é responsável pela transmissão das mensagens do plano de controle
e gerência da OTN (esta ultima não foi simulada, pois está fora do escopo).
Segundo a recomendação (ITU-T, G.798 , 2006), os blocos responsáveis pela
modulação e demodulação do canal de serviço são o OTSn_TT_So e o
OTSn_TT_Sk, respectivamente. A Figura 5-6 apresenta a ligação entre a interface
PPP (bidirecional) e as terminações sink e source de uma interface OTN bidirecional.
Neste caso, o canal de serviço é logicamente bidirecional, embora fisicamente sejam
dois comprimentos de onda (iguais ou diferentes) atravessando duas fibras
paralelas.
114
Figura 5-6: Modelo de implementação do canal de controle
O bloco OTSn_TT_So modula os dados do canal de serviço em um comprimento no
sub-bloco “Generate OSC” (ITU-T, G.798 , 2006, p. 37). No entanto, o formato
específico do OSC, bem como sua implementação, é deixado para estudo futuro
pela norma. Teoricamente, a taxa máxima de transmissão da interface PPP é igual à
taxa de transmissão do OSC (do sinal WDM). Na recepção do canal (OTSn_TT_Sk),
onde o OSC é demodulado, a velocidade de transmissão entre da interface PPP
deve ser de pelo menos a velocidade de transmissão do OSC, a fim de garantir que
não haja enfileiramento na transferências dos dados entre a interface OTN e a
interface PPP. Na simulação realizada, a interface PPP possui a mesma taxa de
transmissão que o OSC, que por sua vez é igual à taxa dos outros sinais WDM que
transportam a carga útil.
Testes dos módulos do plano de transporte OTN
A rede da Figura 5-7 é usada para testar os módulos dos equipamentos da camada
óptica implementados. O amplificador de linha é testado através da verificação do
campo power da OTNMsg antes e depois de passar pelo amplificador que, no
exemplo, aumentou de um valor aproximado 9.0 para 11.7mw. Na modelagem não é
aplicado nenhum estudo rigoroso quanto
queda de potência. Apenas é fornecido um meio p
representados.
Os OXC’s, por sua vez, são testados através da verificação do caminho seguido
pela OTNMsg
, comparando com
pelo módulo OCH_C e configuradas via arquivo XML.
as mensagens seguiam pelos caminhos corretos e que o valor do comprimento de
onda, indicado pelo campo
configurações indicavam conversão de comprimento de onda, e inalterado quando
não i
ndicavam a conversão.
Figura 5-7
: Teste realizado dos módulos amplificadores de linha (
aplicado nenhum estudo rigoroso quanto
a potência
de um sinal óptico ou sobre a
queda de potência. Apenas é fornecido um meio p
ara que esses parâmetros sejam
Os OXC’s, por sua vez, são testados através da verificação do caminho seguido
, comparando com
as ligações da matriz de conexão, implementadas
pelo módulo OCH_C e configuradas via arquivo XML.
Foi ve
rificado visualmente que
as mensagens seguiam pelos caminhos corretos e que o valor do comprimento de
onda, indicado pelo campo
wavelength na OTNMsg
, era alterado quando as
configurações indicavam conversão de comprimento de onda, e inalterado quando
ndicavam a conversão.
: Teste realizado dos módulos amplificadores de linha (
amplificador
115
de um sinal óptico ou sobre a
ara que esses parâmetros sejam
Os OXC’s, por sua vez, são testados através da verificação do caminho seguido
as ligações da matriz de conexão, implementadas
rificado visualmente que
as mensagens seguiam pelos caminhos corretos e que o valor do comprimento de
, era alterado quando as
configurações indicavam conversão de comprimento de onda, e inalterado quando
amplificador
) e OXC
5.4 E
XTENSÃO DOS MÓDULOS
No INET dois tipos de LSR’s: um baseado no LDP (LDP_LSR) e
TE (RSVP_LSR). O controlador GMPLS para redes OTN baseia
módulos internos do RSVP_LSR com o RSVP
Figura 5-8.
Os módulos
sinalizar LSP’s em uma rede OTN,
(g)linkStateRouting.
Suas modificações são explicadas posteriormente.
módulos não
precisaram de alterações.
Figura 5-8
: MPLS LSR e controlador GMPLS, baseados no RSVP
A primeira alteração aplicada, e talvez uma das mais importantes, é a exclusão do
módulo mpls
. Este módulo, no RSVP_LSR, tem como principal função de comutar
um quadro com base em seu rótulo, realizando as operações de troca de rótulo,
retirada e empilhamento, descritos na arquitetura MPLS
entanto, essas
são operações
aplicado a
tecnologias de transporte (TDM, LSC ou FSC) as operações de
comutação ou roteamento são feitas pelo dispositivo controlado, de acordo com a
tecnologia a qual ele pertence,
cliente.
Por exemplo, na OTN, um OXC realiza uma operação de comutação de
comprimento de onda de acordo com a sua matriz de comutação
XTENSÃO DOS MÓDULOS
MPLS
DO
INET
No INET dois tipos de LSR’s: um baseado no LDP (LDP_LSR) e
TE (RSVP_LSR). O controlador GMPLS para redes OTN baseia
-
módulos internos do RSVP_LSR com o RSVP
-
TE na sinalização, como mostra a
Os módulos
com o nome acrescido do caractere g
são modificado
sinalizar LSP’s em uma rede OTN,
que
são: (g)rsvp, (g)libTable,
Suas modificações são explicadas posteriormente.
precisaram de alterações.
: MPLS LSR e controlador GMPLS, baseados no RSVP
A primeira alteração aplicada, e talvez uma das mais importantes, é a exclusão do
. Este módulo, no RSVP_LSR, tem como principal função de comutar
um quadro com base em seu rótulo, realizando as operações de troca de rótulo,
retirada e empilhamento, descritos na arquitetura MPLS
(IETF, RFC3031, 2001)
são operações
apenas do plano de transporte. No GMPLS, quando
tecnologias de transporte (TDM, LSC ou FSC) as operações de
comutação ou roteamento são feitas pelo dispositivo controlado, de acordo com a
tecnologia a qual ele pertence,
que não existe a inserção de um rótulo no sinal
Por exemplo, na OTN, um OXC realiza uma operação de comutação de
comprimento de onda de acordo com a sua matriz de comutação
116
No INET dois tipos de LSR’s: um baseado no LDP (LDP_LSR) e
outro no RSVP-
-
se na extensão dos
TE na sinalização, como mostra a
são modificado
s para
são: (g)rsvp, (g)libTable,
(g)ted e
Suas modificações são explicadas posteriormente.
Os outros
: MPLS LSR e controlador GMPLS, baseados no RSVP
-TE
A primeira alteração aplicada, e talvez uma das mais importantes, é a exclusão do
. Este módulo, no RSVP_LSR, tem como principal função de comutar
um quadro com base em seu rótulo, realizando as operações de troca de rótulo,
(IETF, RFC3031, 2001)
. No
apenas do plano de transporte. No GMPLS, quando
tecnologias de transporte (TDM, LSC ou FSC) as operações de
comutação ou roteamento são feitas pelo dispositivo controlado, de acordo com a
que não existe a inserção de um rótulo no sinal
Por exemplo, na OTN, um OXC realiza uma operação de comutação de
comprimento de onda de acordo com a sua matriz de comutação
óptica. Logo,
117
nenhum rótulo é analisado no sinal WDM, o que não seria possível já que não existe
conversão O-E-O. Em ONE’s digitais da OTN, a comutação TDM é feita com base
na matriz de conexão da camada ODU, e não por tulos adicionados a um quadro
da OTN. Em suma, enquanto no MPLS o rótulo é usado para acelerar o lento
processo de roteamento com base no cabeçalho IP, no GMPLS o rótulo é usado
apenas para representar um recurso no plano de transporte na tabela de rótulos.
Com a separação do plano de controle do plano de transporte, a interface PPP e,
portanto, o controlador, recebe apenas as mensagens do plano de controle,
enquanto que o RSVP_LSR recebe mensagens dos protocolos do MPLS (RSVP e
protocolo de roteamento), assim como os pacotes IP’s rotulados transportando a
carga útil (o sinal cliente).
O módulo gted inclui os novos parâmetros de tráfego na representação dos TE links.
Cada módulo glinkStateProtocol envia uma mensagem ao controlador vizinho a fim
de distribuir as informações dos TE links para a construção da TED em cada
controlador. Assim que o glinkStateProtocol recebe uma mensagem de anúncio de
outro controlador, ele atualiza o TED para incluir as novas informações.
Assim, o glinkStateProtocol implementa a funcionalidade de descoberta de enlaces,
descrita na seção 4.5, pois fornece ao TED as informações sobre todos os nós e os
TE links existentes na rede. Para descobrir os parâmetros dos TE links, o gted utiliza
o módulo otn_adaptation (único módulo completamente novo no controlador) para
obter informações sobre a interface OTN associada a cada um de seus TE link
locais, como descrito na seção 4.5, no processo proposto de correlação de
propriedades dos enlaces.
Com isso, os campos do parâmetro ISC (IETF, RFC4203, 2005) são preenchidos
como, por exemplo, o Max LSP Bandwidth (igual a soma da largura de banda de
todos os comprimentos de onda) e o Minimum LSP Bandwidth (largura de banda
mínima de um LSP, igual a menor largura possível de um comprimento de onda na
interface OTN).
O grsvp (extensão do RSVP-TE para o GMPLS) implementa os seguintes
processos:
118
Os processos e as mensagens da seção 4.6 (apêndices A e B).
O processo de verificação do canal de controle da gerência de enlaces,
através do envio de mensagens de HELLO (seção 4.5).
Os LSP’s estabelecidos são fornecidos por um arquivo de configuração em XML
utilizado pelo grsvp, que diz para um LER de ingresso qual o tipo de LSP (OCh1,
OCh2 ou OCh3 LSP), quais os s do caminho e quais rótulos (OCh_LC’s, ou
comprimentos de onda) devem ser alocados em cada salto. Dessa forma, o módulo
glinkStateRouting o realiza o cálculo de rotas, mas apenas distribui informação de
roteamento, já que não faz parte do escopo do presente trabalho implementar
algoritmos de RWA.
O módulo otn_adaptation é a interface entre o controlador e o ONE do plano de
transporte (na simulação, um OXC). Ele também é utilizado pelo RSVP para
configurar uma conexão na matriz de conexão da função OCH_C. Sempre que uma
entrada do tipo {porta de entrada, rótulo de entrada / porta de saída, rótulo de saída}
é inserida na tabela de rótulos (glibTable) pelo grsvp, o OXC é configurado pelo
otn_adaptation.
Os módulos InterfaceTable, RoutingTable, NetworkLayer e PPP implementam a
DCN, e não precisaram ser alterados. O módulo classifier é responsável por associar
uma FEC a um pacote IP não classificado ao entrar no LSR. Embora não tenha sido
utilizado na simulação, é deixado no GMPLSControler para modelos futuros onde o
LER possua uma interface ligada diretamente a uma rede IP. O módulo
notificationBoard é um meio de entrar com eventos específicos para os módulos
através de um arquivo XML, ou para que os módulos anunciem alguma mudança de
estado para todos módulos inscritos no notificationBoard. O módulo namtrace serve
para gerar um log de acordo com as notificações enviadas ao NotificationBoard. Os
módulos classifier, notificationBoard e namtrace também não precisaram ser
alterados.
5.5 R
ESULTADOS
O
BTIDOS
A Figura 5-9
representa a
para o estabelecimento d
host2
através da alocação de um caminho óptico entre eles.
sinal WDM (uma OTNMsg)
diretamente conectados até que o OCh LSP seja estabelecido.
por um controlador GMPLS associado a um OXC.
um são os routerId’s
(endereço IP do GMPLSControler na DCN
em um ou dois
são os identificadores locais de uma adjacência do plano de controle,
como também de um TE
tipo OTM-
2.10 (dez comprimentos de onda de 10
Figura 5-9
: Exemplo de alocação de um OCh LSP no OMNET++
A sinalização do OCh LSP só ocorre
do TED, com todos os TE
controlador,
descobrir quem são os seus vizinhos (as adjacências de
adjacência de controle
entre o LSR1 e o LSR2 só está disponível quando o processo
de HELLO (seção 4.5
, gerência do canal de controle) entre os LSR’s indicar que
existe um canal de
comuni
BTIDOS
representa a
rede simulada para testar o
plano de controle
para o estabelecimento d
os OCh LSP’s
. Esse LSP cria um túnel entre nós
através da alocação de um caminho óptico entre eles.
Esses nós geram um
sinal WDM (uma OTNMsg)
constantemente
, que é bloqueado pelos
diretamente conectados até que o OCh LSP seja estabelecido.
Cada LSR é formado
por um controlador GMPLS associado a um OXC.
Os endereços IP’s
(endereço IP do GMPLSControler na DCN
são os identificadores locais de uma adjacência do plano de controle,
como também de um TE
link (seção 4.4.1).
As interfaces OTN de cada OXC são d
2.10 (dez comprimentos de onda de 10
Gbps).
: Exemplo de alocação de um OCh LSP no OMNET++
A sinalização do OCh LSP só ocorre
após 1)a inicialização da DCN, 2)a inicialização
do TED, com todos os TE
links da rede e 3) quando o
módulo
descobrir quem são os seus vizinhos (as adjacências de
entre o LSR1 e o LSR2 só está disponível quando o processo
, gerência do canal de controle) entre os LSR’s indicar que
comuni
cação entre os controladores.
119
plano de controle
proposto
. Esse LSP cria um túnel entre nós
host1 e
Esses nós geram um
, que é bloqueado pelos
LSR’s
Cada LSR é formado
Os endereços IP’s
ternimados em
(endereço IP do GMPLSControler na DCN
), e os terminados
são os identificadores locais de uma adjacência do plano de controle,
As interfaces OTN de cada OXC são d
o
: Exemplo de alocação de um OCh LSP no OMNET++
após 1)a inicialização da DCN, 2)a inicialização
módulo
grsvp, dentro do
descobrir quem são os seus vizinhos (as adjacências de
controle). A
entre o LSR1 e o LSR2 só está disponível quando o processo
, gerência do canal de controle) entre os LSR’s indicar que
A Figura 5-10
apresenta as entradas dos TED’s em cada LSR com quatro de seus
parâmetros. Inicialmente,
conectados ao LSR, porém, o protocolo de roteamento distribui essas informações
de forma que os TED’s possuam entradas de todos os TE
as 8 entradas abaixo).
Cada TE link é unidireci
onal no sentido do roteador que o anuncia (
o nó do outro lado do TE
5-10 o L
SR1, de endereço IP “10.1.1.1”, anuncia que
LSR2, de endereço IP “10.1.2.1”.
alocada entre os dois nós (
da largura de banda dos dez
largura de banda de um LSP (
mínima de alocação é um OCh_LC (comprimento de onda)
A Figura 5-11
apresenta alguns trechos do arquivo de
durante o
estabelecimento do OCh LSP
com o caminho completo
ocorreu o evento.
Por exemplo: o campo
o objeto grsvp
que pertence ao controlador
TesteGMPLS
é quem gerou aquele evento. Es
recebimento de uma mensagem do RSVP, ou então alguma operação reali
decorrência do recebimento dessas mensagens.
apresenta as entradas dos TED’s em cada LSR com quatro de seus
parâmetros. Inicialmente,
cada TED contém apenas os TE
conectados ao LSR, porém, o protocolo de roteamento distribui essas informações
de forma que os TED’s possuam entradas de todos os TE
links
do domínio (ou seja,
onal no sentido do roteador que o anuncia (
o nó do outro lado do TE
link (linkId
). Por exemplo, na primeira entrada da
SR1, de endereço IP “10.1.1.1”, anuncia que
um TE
LSR2, de endereço IP “10.1.2.1”.
O máximo de largura de banda que pode ser
alocada entre os dois nós (
maxBandwidth) é de 100
Gbps, que representa a soma
da largura de banda dos dez
canais de 10
Gbps. Além disso, o mínimo possível de
largura de banda de um LSP (
minResvBandwidth) é de 10
Gbps
mínima de alocação é um OCh_LC (comprimento de onda)
.
Figura 5-10: TED de cada LSR
apresenta alguns trechos do arquivo de
log
gerado
estabelecimento do OCh LSP
da Figura 5-9.
Cada entrada do
com o caminho completo
do objeto que gerou a entrada e
do
Por exemplo: o campo
TesteGMPLS.lsr1.gmpls.grsvp”
que pertence ao controlador
gmpls
no LSR1 da rede simulada
é quem gerou aquele evento. Es
s
es eventos podem ser o envio ou
recebimento de uma mensagem do RSVP, ou então alguma operação reali
decorrência do recebimento dessas mensagens.
120
apresenta as entradas dos TED’s em cada LSR com quatro de seus
cada TED contém apenas os TE
links diretamente
conectados ao LSR, porém, o protocolo de roteamento distribui essas informações
do domínio (ou seja,
onal no sentido do roteador que o anuncia (
advRouter) para
). Por exemplo, na primeira entrada da
Figura
um TE
link entre ele e o
O máximo de largura de banda que pode ser
Gbps, que representa a soma
Gbps. Além disso, o mínimo possível de
Gbps
, que a unidade
gerado
pela sinalização
Cada entrada do
log inicia
do
instante em que
TesteGMPLS.lsr1.gmpls.grsvp”
indica que
no LSR1 da rede simulada
es eventos podem ser o envio ou
recebimento de uma mensagem do RSVP, ou então alguma operação reali
zada em
121
Figura 5-11: partes do arquivo de log no estabelecimento de um OCh LSP
Inicialmente, o dulo grsvp do LSR1 gera a mensagem de PATH de acordo com
as informações fornecidas por um arquivo XML, que indicam o estabelecimento de
um OCh2 LSP (10 Gbps) bidirecional, de identificador mero 100, pelos nós LSR1,
LSR2 e LSR3, utilizando o comprimento de onda 1 no sentido downstream e o
comprimento de onda 2 no sentido upstream. O TE link utilizado entre os o LSR1 e o
LSR2 é relativo à porta local de identificador “10.1.1.1”. Os rótulos utilizados no
sentido de downstream e upstream são os dos objetos Label_set e Upstream_label,
respectivamente. Os rótulos utilizados entre os outros nós são indicados nos Label
ERO Subobjects, presentes no ERO (seção 3.5.4, em “Controle aprimorado de
rótulos”).
122
Ao chegar ao LER de egresso (LSR4), a mensagem de RESV é enviada no
sentido contrário após a configuração da entrada do OXC. No exemplo, a entrada na
tabela de rótulos é feita no instante t=1.2000001912, mas o OXC está
completamente configurado após 2 segundos, em t=3.2000001912. Esse tempo de
configuração é um parâmetro do modelo do OXC, e pode ser alterado para cada
simulação. No exemplo, cada OXC tem um tempo de configuração diferente. Depois
desse tempo a mensagem de RESV é enviada para o LSR de upstream (LSR2) para
que este possa realizar o mesmo processo de alocação de rótulo e configuração do
OXC.
Por ser um LSP bidirecional, é necessário alocar duas entradas na tabela de rótulos,
um para o sentido downstream e outro para o sentido upstream. A partir do instante
que o LSR4 configurou o OXC, o sinal óptico proveniente do host2 atravessa o
LSR 4 (pelo comprimento de onda 2) em sentido ao LSR2, onde é bloqueado, até
que ele também seja configurado. O mesmo vale para o host1: o sinal óptico
transmitido deixará de ser bloqueado pelo LSR1 quando este configurar o seu
OXC.
O fim de toda a configuração se no instante t=4.9000002448 (tempo instalação
do rótulo na tabela de rótulos do ingresso, acrescido do tempo de 1 segundo para a
configuração do OXC). A partir desse instante, o caminho óptico está estabelecido e
os nós host1 e host2 passam a trocar mensagens pelo OCh LSP estabelecido.
Os principais resultados da simulação o apresentados na Tabela 3. A modelagem
baseada no uso de um controlador por ONE, o uso do endereçamento IP nos TE
links, o uso do OSC como canal de controle e a agrupamento de enlaces são
demonstrados através da simulação, onde todos esses processos o
implementados através de extensões nos módulos do INET e pela criação do
módulo OTN_Adaptation. A simulação valida também a simplificação proposta dos
processos de gerência de enlaces (do LMP), já que foi possível implementar os seus
processos sem a necessidade de troca de mensagens entre entidades do LMP, mas
sim aproveitando mecanismos de outros protocolos (como o processo de HELLO do
RSVP-TE) e utilizando processos que tomam como base algumas premissas de
implementação (como o tipo de agrupamento de enlaces, o endereçamento IP dos
TE links e o fato de haver um canal de controle para cada TE link).
123
Tabela 3: Principais resultados obtidos com a simulação do plano de controle GMPLS para redes OTN
Proposta
Módulo(s) do OMNET++
que implementa(m)
Verificação e resultados obtidos
Processo para a gerência
do canal de controle
grsvp
É verificado que os OCh LSP’s começam a ser estabelecidos após o grsvp
concluir o processo de HELLO, como foi especificado na seção 4.5
Processos de descoberta
de enlaces e de
correlação de
propriedades dos enlaces
glinkStateRouting, gted,
OTN_Adaptation
A simulação demonstra que, como proposto, estes processos podem ser
realizados de forma simples, sem a necessidade da troca de mensagens do
LMP.
Endereçamento e
controladores
Toda a simulação, em geral
Na simulação, o uso de um controlador por OXC, o uso do endereçamento IP
para os TE links e a associação de um-para-um entre TE link e adjacência de
controle simplificou muitos processos, especialmente os relacionados com a
descoberta de recursos.
Sinalização Generalizada Grsvp, glibTable
A simulação mostra a validade das extensões adotadas dos objetos descritos
nas (IETF, RFC3473, 2003) e (IETF, RFC4328, 2006). O uso dos objetos
Label_Set, Upstream_Label e Label ERO subobject demonstram como esses
objetos podem ser usados para aplicação de métodos de engenharia de tráfego
e fornecem um mecanismo para que futuras implementações com RWA sejam
incluídas na simulação.
DCN e implementação do
canal de controle
networkLayer, routingTable,
interfaceTable,
OTSn_TT_So/Sk
Sem alterações nos módulos IP, apenas ajustes nas terminações da camada
OTS para (de)modular o OSC, a simulação mostra que o IP é uma alternativa
viável e simples de implementação do canal de serviço das redes OTN.
124
5.6 C
ONCLUSÃO
Uma das principais contribuições da simulação está na quantidade de módulos novos que foram gerados para o OMNET++.
Grande parte dos elementos arquiteturais das redes OTN foi modelada, embora ainda falte implementar as camadas digitais OPU,
ODU e OTU. Um canal óptico totalmente novo foi implementado no simulador, o qual pode ser utilizado em diferentes tipos de
modelagens de redes ópticas. Nesse canal está modelado o atraso, a queda de potência, a degradação da relação sinal ruído e a
velocidade de transmissão por comprimento de onda, porém sem o realismo em relação às equações que determinam seus
valores. Embora as modelagens e testes da proposta não tenham usado a priori essas características, uma simulação de rede
óptica que dependa desses parâmetros pode ser realizada com pequenos ajustes nas equações embutidas no digo e pela
adição de novos parâmetros. Assim, tanto o canal óptico, como os módulos para redes OTN, podem ser utilizados para simulações
de redes ópticas além do teste do plano de controle aqui proposto.
A simulação do plano de controle demonstra a validade da escolha dos processos adotados do GMPLS para o estabelecimento
dos LSP’s na hierarquia óptica da OTN. Isso é demonstrado, primeiramente, através da modelagem no simulador dos
controladores e dos equipamentos OTN (os OXC’s), seguido da modificação dos módulos do INET relacionados ao MPLS com as
extensões propostas de sinalização e roteamento, o que inclui um novo modelo para a tabela de rotas e para o TED. O sucesso no
estabelecimento dos LSP’s na simulação demonstram que o conjunto de mensagens e processos adotados são suficientemente
capazes de alocar recursos na rede OTN para o estabelecimento de um OCh LSP.
Além disso, na modelagem desenvolvida para redes OTN foi implementando de fato a recomendação (ITU-T, G.798 , 2006), bem
como a análise da relação entre o equipamento real e a modelagem da (ITU-T, G.805, 2000). Isso reforça o fato de que a proposta
é aplicável a qualquer equipamento de rede OTN, desde que esteja de acordo com padrões da ITU para OTN.
125
6 CONCLUSÃO
Ao longo das pesquisas realizadas no desenvolvimento da proposta, constatou-se
que existe um longo caminho entre entender uma tecnologia e utilizá-la para resolver
um problema. Embora os órgãos de padronização, como a ITU e IETF, ofereçam
uma boa base teórica com especificações de arquiteturas e protocolos, o caminho
percorrido ao longo do trabalho mostrou que muitas questões surgem na hora de
aplicar esses padrões na solução de um problema. Mais do que isso, esta
dissertação mostra também que para unir soluções de órgãos diferentes é
necessário um esforço extra para analisar e relacionar os diferentes padrões.
O objetivo principal do trabalho, a proposta de um plano de controle GMPLS para
redes OTN, foi alcançada com sucesso. A proposta, descrita no capítulo 4 conseguiu
cumprir seu objetivo final: estabelecer LSP’s pela hierarquia óptica da OTN. Para
isso, foi levantada uma base teórica sobre as redes OTN e o mapeamento dos
equipamentos de acordo com a modelagem funcional da (ITU-T, G.805, 2000),
tornando a solução proposta aplicável a qualquer equipamento que esteja de acordo
com as normas do ITU.
No relacionamento entre as recomendações, o ponto chave se deu na
representação dos recursos do plano de transporte pelo plano de controle GMPLS.
Uma vez que os TE links e os links componentes são identificados dentro da rede
OTN, o framework GMPLS consegue estabelecer caminhos ópticos através dos
protocolos de sinalização e roteamento provenientes do mundo IP. Verificou-se que,
embora os diferentes órgãos de padronização utilizem uma linguagem diferente de
representação, após uma análise muitos desses termos possuem uma equivalência
funcional, como, por exemplo, o caso em que uma trilha OCh da rede OTN é um
LSP com comutação de comprimentos de onda para o plano de controle. Esta
análise de terminologia pode ser útil amesmo em implementações futuras de um
sistema de gerência, que pode obter e relacionar as informações tanto da rede OTN
quanto do plano de controle GMPLS.
Como o custo para se implantar a proposta em uma rede real é muito alto, foi
utilizado um modelo de simulação baseado no OMNET++, tanto da rede OTN
126
quanto do plano de controle GMPLS, implementando todos os processos adotados
na proposta. A simulação mostra que a forma como foram utilizados os
controladores, o endereçamento dos TE links e dos link componentes, as
adaptações nos processos da gerência de enlaces, a forma de distribuição da
informação de roteamento e os processos e objetos escolhidos do RSVP-TE para a
sinalização são suficientes para o estabelecimento dos OCh LSP’s.
Durante as pesquisas de trabalhos relacionados verificou-se que nenhum dos
autores estudados considerou a rede OTN como é descrita pelas recomendações da
ITU. Embora muitos deles tenham validado suas propostas via simulação, ou pela
criação de uma rede de teste, suas soluções correm o risco de não serem genéricas
o suficiente para qualquer equipamento OTN.
De maneira geral, além de cumprir com os objetivos planejados, a dissertação deixa
um novo caminho para trabalhos futuros, pois apresenta metodologias de
modelagem e implementação que podem ser facilmente reutilizadas para realizar os
melhoramentos propostos nos trabalhos futuros.
6.1 R
ESULTADOS DA
D
ISSERTAÇÃO
Tomando-se como base as atividades de pesquisa realizadas durante os últimos
dois anos de trabalho, pode-se considerar como os principais resultados desta
dissertação:
Relacionamento entre as recomendações do IETF relativas ao GMPLS e as
recomendações da ITU relativas à OTN. Isso inclui uma comparação entre
termos usados por ambas as organizações que podem ser utilizados em
outros processos, como, por exemplo, na gerência de redes OTN;
Uma proposta de uso do framework GMPLS para o estabelecimento de
caminhos ópticos (OCh LSP’s) pela rede OTN;
Publicação do artigo Plano de Controle GMPLS para Redes Ópticas de
Transporteno XXVII Simpósio Brasileiro de Telecomunicações (SBrT 2009),
que será sediado na cidade de Blumenau/SC no período de 29 de setembro a
2 de outubro de 2009;
127
Desenvolvimento de uma biblioteca de simulação para redes OTN no
OMNET++;
Extensão da biblioteca INET do MPLS, agora com um plano de controle
GMPLS capaz de estabelecer caminhos ópticos por uma rede OTN.
6.2 T
RABALHOS
F
UTUROS
Alguns trabalhos futuros são sugeridos a fim de abranger tudo aquilo que ficou fora
do escopo desta dissertação, dado a extensão em complexidade tanto das redes
OTN quanto em relação ao plano de controle GMPLS:
Aperfeiçoar o modelo de simulação da OTN no OMNET++. Isso inclui: 1)
implementar os blocos funcionais restantes de terminação de trilha e
adaptação das camadas OCh, OTU e ODU (ou seja, implementar também a
hierarquia digital da OTN); 2) Incluir a parte de correlação de defeitos e
alarmes nos blocos funcionais; 3) com os novos blocos criar outros
equipamentos OTN, inclusive da parte digital, como transponders,
regeneradores 3R e terminações digitais;
Avaliar quais sinais da correlação de alarmes descritos na (ITU-T, G.798 ,
2006) podem ser utilizados para verificar o estado de um TE link como
também o estado do canal de serviço. Incluir no módulo OTN_Adaptation o
acesso direto à essas informações.
Aperfeiçoar a simulação do GMPLS no estabelecimento das OCh LSP’s. Isso
inclui melhorar a parte de erros da sinalização. Na simulação realizada,
quando uma LSP não pode ser estabelecida, apenas erros simples são
retornados. Pela (IETF, RFC3473, 2003), informações adicionais a
mensagem de erro pode ser retornada. Por exemplo, caso nenhum dos
rótulos do Label_SET Object puderem ser utilizados, o LSR de downstream
pode (embora o seja obrigatório) uma sugestão de rótulos para o LSR de
upstream;
Implementar algoritmos de RWA. As informações necessárias para o lculo
com base em restrições o distribuídas, basta implementar funções que
calculem caminhos completos (nós e comprimentos de onda) no módulo gted.
128
Aperfeiçoar a proposta para que inclua o estabelecimento de ODU LSP’s, ou
seja, a alocação de recursos na hierarquia digital da OTN. Com isso,
implementar o uso dos H-LSP’s para estabelecer ODU LSP’s por um núcleo
totalmente óptico (seção 3.5.5). Para a validação por meio de simulação
dessa nova proposta é necessário que as camadas digitais sejam
implementadas no OMNET++;
Uma proposta de uso dos métodos engenharia de tráfego do GMPLS para as
redes OTN. Neste item inclui, além do uso dos algoritmos de RWA, o estudo
do dos mecanismos de proteção e restauração. No GMPLS os mecanismos
de proteção do plano de transporte são representados por meio de TE links.
Por exemplo, um enlace do plano de transporte com proteção 1+1 é
representado por um único TE link no TED. um enlace 1:1, onde o enlace
de proteção é utilizado para tráfego extra, é representado por dois TE links
diferentes. Para isso, deve-se estender os processo de descoberta de
enlaces, bem como o módulo OTN_Adaptation para informar ao plano de
transporte quando um TE link fica não operacional e se houve a comutação
para o enlace de proteção (na proteção a comutação é feita apenas pelo
plano de transporte, o GMPLS apenas “assiste”). Esses mecanismos
começaram a ser estudados durante o desenvolvimento do presente trabalho,
mas ficaram fora do escopo por estarem relacionados com a engenharia de
tráfego. Além disso, muitas outras análises precisam ser feitas nesse sentido.
Análise de processos de restauração do plano de controle no caso de falhas
de controladores ou do canal de controle.
129
7 BIBLIOGRAFIA
Binh, L. N., Binh, L. H., & Tu, V. T. (2009). Routing and Wavelength Assignment and
Survivability of Optical Channels in Ultra-high Speed IP over DWDM Networks Under
Constraints of Residual Dispersion and Nonlinear Effects. International Journal of
Computer Science and Network Security (IJCSNS) , 12.
C. Santos, G., D. Santos, F., & C. R. F. Oliveira, J. (02 de setembro de 2008).
Aprovisionamento Automático de Circuitos Ópticos via Plano de Controle GMPLS
aplicado a uma Rede Óptica Reconfiguável Baseada em ROADMs. Simpósio
Brasileiro de Telecomunicações (SBRT) , p. 4.
Cieutat, L., & Binh, L. (2003). Routing and Wavelength Assignment in GMPLS-
baased DWDM Optical Networks:An OMNeT++ modelling Platform. Melbourne:
MONASH UIVERSITY.
E. F. (s.d.). Eclipse.org home. Acesso em 06 de agosto de 2009, disponível em site
principal da IDE Eclipse.
ECI Telecom. (Julho de 2008). White Paper. Next Generation OTN .
Farrel, A., & Bryskin, I. (2006). GMPLS: Architecture and Applications. San
Francisco: Elsevier.
IETF. (setembro de 1997). RFC2205. Resource ReSerVation Protocol (RSVP) --
Version 1 Functional Specification .
IETF. (abril de 2001). RFC2961. RSVP Refresh Overhead Reduction Extensions .
IETF. (janeiro de 2001). RFC3031. Multiprotocol Label Switching Architecture .
IETF. (dezembro de 2001). RFC3209. RSVP-TE: Extensions to RSVP for LSP
Tunnels .
IETF. (janeiro de 2002). RFC3212. Constraint-Based LSP Setup using LDP .
130
IETF. (fevereiro de 2003). RFC3468. The Multiprotocol Label Switching (MPLS)
Working Group decision on MPLS signaling protocols .
IETF. (janeiro de 2003). RFC3471. Generalized Multi-Protocol Label Switching
(GMPLS) Signaling Functional Description .
IETF. (janeiro de 2003). RFC3473. Generalized Multi-Protocol Label Switching
(GMPLS) Signaling Resource ReserVation Protocol-Traffic Engineering (RSVP-TE)
Extensions .
IETF. (outubro de 2004). RFC3945. Generalized Multi-Protocol Label Switching
(GMPLS) Architecture .
IETF. (outubro de 2005). RFC4201. Link Bundling in MPLS Traffic Engineering (TE .
IETF. (outubro de 2005). RFC4203. OSPF Extensions in Support of Generalized
Multi-Protocol Label Switching (GMPLS) .
IETF. (outubro de 2005). RFC4204. Link Management Protocol (LMP) .
IETF. (janeiro de 2006). RFC4328. Generalized Multi-Protocol Label Switching
(GMPLS) Signaling Extensions for G.709 Optical Transport Networks Control .
IETF. (outubro de 2008). RFC5307. IS-IS Extensions in Support of Generalized
Multi-Protocol Label Switching (GMPLS) .
Ilyas, M., & Mouftah, H. T. (2003). The Handbook of Optical Communication
Networks. Boca Raton: CRS Press.
ITU-T, T. S. (Março de 2003). G.709. Interfaces for the Optical Transport Network
(OTN) .
ITU-T, T. S. (Dezembro de 2006). G.798 . Characteristics of optical transport network
hierarchy equipment functional blocks .
ITU-T, T. S. (2000, março). G.805. Generic functional architecture of transport
networks .
131
ITU-T, T. S. (2006, Junho). G.8080. Architecture for the Automatically Switched
Optical Network (ASON) .
ITU-T, T. S. (2001, Novembro). G.872. Architecture of Optical Transport Networks .
Janota, V. (28 de julho de 2005). Traffic engineering in modern switched networks.
Praga, República Tcheca.
Jeruchim, M. C., Balaban, P., & Shanmugan, K. S. (2002). Simulation of
Communication Systems: Modeling, Methodology and Techniques. New York,
Boston, Dordrecht, London, Moscow: Kluwer Academic Publishers.
Kartalopoulos, S. V. (2008). Next Generation Intelligent Optical Networks. Tulsa:
Springer.
L. Beeg, W. L. (2006). Survey of Simulators of Next Generation Networks for
Studying Service Availability and Resilience. Nova Zelândia: University of
Canterbury.
Maier, M. (2008). Optical Switching networks. Cambridge: Cambridge University
Press.
Perez, J. (2005). MQTT Performance Analysis with OMNeT++. Institut Eurécom,
Zurich: IBM Zurich Research Laboratory.
Perros, H. G. (2005). Connection-oriented networks. John Wiley & Sons Ltd,.
Ramaswami, R., & Sivarajan, K. N. (2002). Optical Networks - A Pratical Perspective.
San Francisco: Morgan Kaufmann.
Varga, A. (s.d.). Omnet++ main page. Acesso em 06 de agosto de 2009, disponível
em Site do Simulador de Eventos Discretos Omnet++: http://www.omnetpp.org/
Varga, A. (s.d.). OMNET++ models. Acesso em 07 de agosto de 2009, disponível em
Site do Simulador de Eventos Discretos Omnet++: http://www.omnetpp.org/models
Varga, A., & Acadêmica, C. (s.d.). INET Framework main page. Acesso em 06 de
agosto de 2009, disponível em Site official do INET.
132
White, I. M., Rogge, M. S., Shrikhande, K., & Kazovsky, L. G. (2003). A Summary of
the HORNET Project: A Next-Generation Metropolitan Area Network. IEEE
JOURNAL ON SELECTED AREAS IN COMMUNICATIONS , 17.
White, I., Rogge, M., Shrikhande, K., & Kazovsky, L. (novembro de 2003). A
summary of the HORNET project: a next-generation metropolitan area network. IEEE
Journal on Selected Areas in Communications.
Yoon, H., & Kim, K. (17 de fevereiro de 2008). Dynamic Connection Control Scheme
Considering Network Topology in an Optical Network. International Conference on
Advanced Communication Technology (ICACT) , p. 4.
Zhang, N., & Bao, H. (30 de maio de 2009). GMPLS Technology and Its Application
in WDM Optical Network. International Conference on Networking and Digital Society
, p. 4.
133
Apêndice A - M
ENSAGENS DE SINALIZAÇÃO
Neste apêndice são apresentadas as mensagens de sinalização PATH e RESV e os
objetos e sub-objetos utilizados, com base na (IETF, RFC3473, 2003). Alguns
desses objetos são opcionais e, portanto, dependem dos processos adotados.
Mensagem de PATH
<Path Message>::= <Common Header>
<SESSION> <RSVP_HOP>
<EXPLICIT_ROUTE>
<LABEL_REQUEST>
<LABEL_SET>
<sender descriptor>
<sender descriptor> ::= <SENDER_TEMPLATE> <SENDER_TSPEC>
<SUGGESTED_LABEL>
<UPSTREAM_LABEL>
<EXPLICIT_ROUTE> :: = <IPv4 Prefix>
<downstream Label ERO sub-object>
<upstream Label ERO sub-object>
Mensagem de RESV
<Resv Message> ::= <Common Header>
134
<SESSION> <RSVP_HOP>
<flow descriptor>
<FF flow descriptor> ::= <FLOWSPEC> <FILTER_SPEC>
<LABEL> <RECORD_ROUTE>
Parâmetros dos objetos utilizados
Parâmetros dos objetos utilizados nas mensagens de PATH e RESV do RSVP-TE
Objeto Recomendação Parâmetro
(Generalized) LABEL (IETF, RFC3473, 2003)
(IETF, RFC4328, 2006)
LABEL (um número de 32 bits,
que representa um OCH_LC)
SESSION (IETF, RFC3209, 2001)
IPv4 tunnel end Point Address
Tunnel ID
RSVP_HOP (IETF, RFC2205, 1997)
IPv4 Next/Previous Hop Address
Logical Interface Handle
ERO IPv4 Prefix (IETF, RFC3209, 2001)
IPv4 Address
L bit (1 para loose hop e 0 para
strict hop)
Label ERO sub-object (IETF, RFC3473, 2003)
Idem Generalized LABEL
(Generalized)
LABEL_REQUEST
Formato:
(IETF, RFC3473,
2003), valores
estendidos da:
(IETF, RFC4328, 2006)
LSP Encoding Type
Switching Type
G-PID
LABEL_SET (IETF, RFC3473, 2003)
*SubChannel 1…Subchannel N
SENDER_TEMPLATE
(IETF, RFC3209, 2001)
IPv4 tunnel sender address
LSP ID
SENDER_TSPEC (IETF, RFC4328, 2006)
NMC
NVC
135
Multiplier (MT)
SUGGESTED_LABEL
(IETF, RFC3473, 2003)
Idem Generalized LABEL
UPSTREAM_LABEL (IETF, RFC3473, 2003)
Idem Generalized LABEL
FLOWSPEC (IETF, RFC4328, 2006)
Idem SENDER_TSPEC
FILTER_SPEC (IETF, RFC3209, 2001)
Idem SENDER_TEMPLATE
RECORD_ROUTE (IETF, RFC3473, 2003)
Idem EXPLICIT_ROUTE
*O formato de um SubChannel é o mesmo de um rótulo generalizado.
136
Apêndice B - P
ROCESSAMENTO DAS MENSAGENS DE
PATH
E
RESV
Processamento de uma mensagem de PATH
137
Processamento do ERO (IETF, RFC3473, 2003)
138
Processamento da mensagem de RESV
Livros Grátis
( http://www.livrosgratis.com.br )
Milhares de Livros para Download:
Baixar livros de Administração
Baixar livros de Agronomia
Baixar livros de Arquitetura
Baixar livros de Artes
Baixar livros de Astronomia
Baixar livros de Biologia Geral
Baixar livros de Ciência da Computação
Baixar livros de Ciência da Informação
Baixar livros de Ciência Política
Baixar livros de Ciências da Saúde
Baixar livros de Comunicação
Baixar livros do Conselho Nacional de Educação - CNE
Baixar livros de Defesa civil
Baixar livros de Direito
Baixar livros de Direitos humanos
Baixar livros de Economia
Baixar livros de Economia Doméstica
Baixar livros de Educação
Baixar livros de Educação - Trânsito
Baixar livros de Educação Física
Baixar livros de Engenharia Aeroespacial
Baixar livros de Farmácia
Baixar livros de Filosofia
Baixar livros de Física
Baixar livros de Geociências
Baixar livros de Geografia
Baixar livros de História
Baixar livros de Línguas
Baixar livros de Literatura
Baixar livros de Literatura de Cordel
Baixar livros de Literatura Infantil
Baixar livros de Matemática
Baixar livros de Medicina
Baixar livros de Medicina Veterinária
Baixar livros de Meio Ambiente
Baixar livros de Meteorologia
Baixar Monografias e TCC
Baixar livros Multidisciplinar
Baixar livros de Música
Baixar livros de Psicologia
Baixar livros de Química
Baixar livros de Saúde Coletiva
Baixar livros de Serviço Social
Baixar livros de Sociologia
Baixar livros de Teologia
Baixar livros de Trabalho
Baixar livros de Turismo