Download PDF
ads:
LEILA MARIA PEZZATO
PATOLOGIAS NO SISTEMA REVESTIMENTO CERÂMICO:
UM ESTUDO DE CASOS EM FACHADAS
Dissertação apresentada à Escola de
Engenharia de São Carlos da Universidade
de São Paulo, para obtenção do título de
mestre em Arquitetura e Urbanismo.
Área de Concentração: Arquitetura,
Urbanismo e Tecnologia.
Orientador: Prof. Tit. Eduvaldo Paulo
Sichieri.
São Carlos
2010
ads:
Livros Grátis
http://www.livrosgratis.com.br
Milhares de livros grátis para download.
AUTORIZO A REPRODUÇÃO E DIVULGAÇÃO TOTAL OU PARCIAL DESTE
TRABALHO, POR QUALQUER MEIO CONVENCIONAL OU ELETRÔNICO,
PARA FINS DE ESTUDO E PESQUISA, DESDE QUE CITADA A FONTE.
Ficha catalográfica preparada pela Seção de Tratamento
da Informação do Serviço de Biblioteca – EESC/USP
Pezzato, Leila Maria
P521p Patologias no sistema revestimento cerâmico: um
estudo de casos em fachadas / Leila Maria Pezzato ;
orientador . -- São Carlos, 2010.
Dissertação (Mestrado-Programa de Pós-Graduação em
Arquitetura e Urbanismo e Área de Concentração em
Arquitetura, Urbanismo e Tecnologia) –- Escola de
Engenharia de São Carlos da Universidade de São Paulo,
2010.
1. Desacamento cerâmico em fachadas.2. Pesquisa de
campo. 3. Problemas de assentamento. 4. Cerâmico.
5. Formação profissional. I. Título.
ads:
i
ii
iii
Aos meus queridos pais,
Deolinda Carlos Pezzato e
Pedro Pezzato Netto
Todo meu amor.
iv
v
AGRADECIMENTOS
Ao professor Eduvaldo Paulo Sichieri, pela insubstituível colaboração, atenção
e ajuda na busca das melhores soluções diante dos diversos imprevistos ocorridos
em todo percurso;
Ao professor; Javier Mazariegos Pablos pela atenção e disposição prestadas
durante a finalização do trabalho e pelas críticas no exame de qualificação;
Ao professor, Anselmo Ortega Boschi pelas contribuições antes e durante o
exame de qualificação;
Às minhas amigas, sogra e irmãs respectivamente, Leila Maria Lenk, Luciane
Maria Pezzato e Maura Maria Pezzato, pela competência com que me ajudaram na
reestruturação deste trabalho;
Aos meus irmãos e amigos, João Pedro Pezzato, André Luís Pezzato,
Guilherme do Val Toledo Prado, Nádia Deschamps, Maria José Carvalho, Érica
Furlan, Ana Paula Coati, Leandro do Carmo, Catarina Camargo, Bete Zuza, André
Fonseca, Izadora Zuza Fonseca e Ana Cristina Vangrel, pelo carinho e inspiração
durante as discussões;
À professora e amiga Ana Paula Furlan, pelas discussões, companhia e
acolhida;
Às minhas primas Carolina e Ana Cláudia Toledo Ferraz, pelo apoio no início
do curso;
Aos meus pais que me apoiaram e conviveram comigo a maior parte do tempo
durante o processo;
Ao Wolfgang Lenk, meu porto seguro, pela paciência durante toda a
realização deste trabalho e por me acompanhar em todos os momentos,
principalmente os mais difíceis.
O presente trabalho foi realizado com o apoio do CNPq Conselho Nacional
de Desenvolvimento Científico e Tecnológico do Brasil.
vi
vii
“O trabalho em uma boa prosa
tem três graus: um musical, em que ela é composta,
um arquitetônico, em que ela é construída,
e, enfim, um têxtil, em que ela é tecida.”
(Walter Benjamim)
viii
ix
PEZZATO, Leila Maria (2010) Patologias no Sistema Revestimento Cerâmico:
Um Estudo de casos em fachadas. 162f. Dissertação (Mestrado) Escola
Engenharia de São Carlos, Universidade de São Paulo, São Carlos, 2010.
RESUMO
PATOLOGIAS NO SISTEMA REVESTIMENTO CERÂMICO:
UM ESTUDO DE CASOS EM FACHADAS
A presente pesquisa tem como objetivo realizar uma revisão da literatura
sobre as patologias do sistema revestimento cerâmico (SRC) a fim de contribuir com
os estudos relacionados à temática. Além disso, buscou-se conhecer e analisar a
realidade de um canteiro de obra de recuperação de fachadas com patologias no
sistema de revestimento cerâmico e compreender como ocorre o processo de
recuperação das mesmas. Este estudo foi dividido em duas etapas: uma revisão da
literatura que procurou abranger o sistema revestimento cerâmico e as patologias do
sistema revestimento cerâmico e uma pesquisa de campo que optou por realizar um
estudo de caso em três edifícios, revestidos com cerâmica, localizados na cidade de
Piracicaba, o Paulo. Os estudos de caso evidenciam a produção bibliográfica
consultada. Nos três casos analisados ficou evidente a falta de formação dos
profissionais envolvidos, faltando-lhes conhecimento aprofundado das patologias
recorrentes e do entendimento de que o revestimento cerâmico constitui um sistema.
O trabalho se refere a todos os profissionais que fazem parte da cadeia produtiva do
setor, formada por fabricantes de placas cerâmicas, argamassas e rejuntes,
projetistas-especificadores, engenheiros, arquitetos, mestres de obra e
assentadores. Esta constatação comprova ser necessário investir na formação
profissional e criar condições de qualificar os profissionais envolvidos para minimizar
a quantidade de patologias relacionadas ao sistema de revestimento cerâmico e,
especificamente, ao sistema de revestimento cerâmico de fachada.
Palavras chave: Revestimento de fachadas patologias, Cerâmica (materiais de
construção).
x
xi
PEZZATO, Leila Maria; (2010). Pathologies in ceramic tiling system: A
case studies in facades, Dissertation, Escola Engenharia de São Carlos,
Universidade de São Paulo, São Carlos.
ABSTRACT
PATHOLOGIES IN CERAMIC TILING SYSTEM:
A CASE STUDIES IN FACADES
The present research aims to review the current literature on ceramic tile
system pathologies, with the intention to contribute with studies related to the theme.
In order to do this, the work sought to understand and to analyses the reality of a
specific site of ceramic tile facade recuperation. The work is divided in two parts. The
first is a review of the literature on ceramic tile system pathologies. The second is
based on field research of three case studies of buildings located in Piracicaba, o
Paulo, all of which confirm the trends appointed by the literature review. In all case
studies it can be noticed that professionals involved lack the proper knowledge of the
most common pathologies and of the ceramic tiling as a system. The research
comprehends all professionals present in the industry and along the chain of
production for ceramic tiling: producers of dry-set mortar, ceramic tile and ceramic tile
grouts, designers, architects, engineers, construction workers. This has confirmed
that it is necessary to invest in a qualified professional education, so as to reduce
pathologies related to the ceramic tile system and, specifically, ceramic tiled building
facades.
Key Words: Ceramic Tile Facade - pathologies, Ceramic (construction materials).
xii
xiii
LISTA DE FIGURAS
Figura 1- Conceito de múltiplas camadas.......................................................
.41
Figura 2- Processo de Fabricação de revestimento
cerâmico por via seca.......................................................................48
Figura 3- Processo de Fabricação de revestimento
cerâmico por via úmida.....................................................................49
Figura 4- Características geométricas.............................................................56
Figura 5- Desnível entre as peças...................................................................72
Figura 6- Bolha.................................................................................................74
Figura 7- Cratera..............................................................................................74
Figura 8- Riscos em placa cerâmica esmaltada..............................................75
Figura 9- Lascamento......................................................................................76
Figura 10- Esfolhamento..................................................................................76
Figura 11- Ataque químico...............................................................................77
Figura 11.1- Ataque químico............................................................................77
Figura 12- Gretamento.....................................................................................78
Figura 13- Eflorescência..................................................................................79
Figura 13.1- Eflorescência...............................................................................79
Figura 14- Destacamento da placa cerâmica...................................................82
Figura 15- Destacamento- Falta de ancoragem...............................................84
Figura 16- Rachadura em piscina....................................................................85
Figura 16.1- Micro fissuras em piscina.............................................................85
xiv
Figura 17- Fissura na base da alvenaria..........................................................89
Figura 18- Destacamento.................................................................................89
Figura 19- Destacamento de Fachada.............................................................91
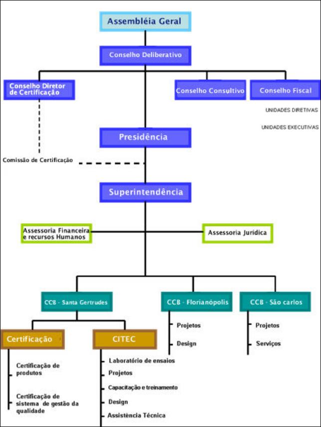
Figura 20- Estrutura Organizacional e Unidades de
negócio do CCB..............................................................................105
Figura 21- Ensaios Dimensionais...................................................................106
Figura 22- Vista geral do Edifício A................................................................116
Figura 23- Edifício A em processo de recuperação.......................................116
Figura 24- Detalhe da fachada recuperada do Edifício B
evidenciando a diferença de tonalidade das
pastilhas originais com as recolocadas..........................................120
Figura 25- Fachada Norte do Edifício C........................................................122
Figura 26- Detalhe da fachada já recuperada e com
novo destacamento do Edifício C...................................................123
xv
LISTA DE TABELAS
Tabela 1- Grupos de absorção de água................................................50
Tabela 2- Codificação dos grupos de absorção de água
em função dos métodos de fabricação..................................50
Tabela 3- Relação entre absorção e resistência à ruptura...................51
Tabela 4- Resistência à abrasão superficial (esmaltados)....................52
Tabela 5- Resistência à abrasão profunda (não esmaltados)...............52
Tabela 6- Coeficiente de Atrito..............................................................53
Tabela 7- Resistência à Manchas.........................................................54
Tabela 8- Resistência ao Ataque Químico............................................54
Tabela 9- Origem dos problemas detectados entre 2004 e
2007....................................................................................108
xvi
xvii
LISTA DE ABREVIATURAS E SIGLAS
ABC Associação Brasileira de Cerâmica
ABNT Associação Brasileira de Normas Técnicas
ACI
American Concrete Institute
Anamaco Associação Nacional dos Comerciantes de Material de
Construção
ANFACER
Associação Nacional dos Fabricantes de Cerâmica
para Revestimentos
Aspacer
Associação Paulista das Cerâmicas de Revestimento
ASTM Americam Society of heating, refrigerationa anda air-
conditioning engineers
BSI Building Standards Institution
CB
Comitês Brasileiros
CCB Centro Cerâmico do Brasil
CE Comissões de Estudo
CEN Comité Européen de Normalization
CITEC Centro de Informações Tecnológicas
CTLE Comissão Técnica de Laboratórios de Ensaios em
Construção Civil
DEDALUS Banco de Dados Bibliográficos da USP
EESC- USP Escola de Engenharia de São Carlos
IAF Internacional Accreditation Fórum
Inmetro
Instituto Nacional de Metrologia, Normalização e
Qualidade Industrial
IPEN
Instituto de Pesquisas Energéticas e Nucleares
ISO
International Organization for Standatization
LabCCB Laboratório do Centro Cerâmico do Brasil
LABCER Laboratório de Ensaios Cerâmicos de Santa
Gertrudes
NBR Norma Brasileira de Regulação
OCC
Organismo de Certificação Credenciado
xviii
ONGs Organizações Não Governamentais
ONS
Organismos de Normalização Setorial
OSCIP
Organização da Sociedade Civil de Interesse Público
PBQP-H
Programa Brasileiro de Qualidade e Produtividade no
Habitat
PEI
Porcelain Enamel Institute
Procon Programa de Orientação e Proteção ao Consumidor
Qualihab Programa da Qualidade da Construção Habitacional
do Estado de São Paulo
RCF
Revestimento Cerâmico de Fachada de Edifícios
SENAC Serviço Nacional do Comércio
SENAI Serviço Nacional da Indústria
Sincer Sindicato da Indústria da Construção, do Mobiliário e
de Cerâmicas de Santa Gertrudes
SPL Sistemas Locais de Produção
SRC Sistema Revestimento Cerâmico
UFSC Universidade Federal de Santa Catarina
UFSCar Universidade Federal de São Carlos
Unesp Universidade Estadual Paulista
Unicamp Universidade Estadual de Campinas
xix
SUMÁRIO
Dedicatória......................................................................................................iii
Agradecimentos..............................................................................................v
Resumo..........................................................................................................ix
Abstract..........................................................................................................xi
Lista de Figuras............................................................................................xiii
Lista de Tabelas............................................................................................xv
Lista de abreviaturas e siglas.......................................................................xvii
1- Introdução..............................................................................................23
1.1. objetivos........................................................................................29
2- Metodologia............................................................................................31
3- O Sistema Revestimento Cerâmico – SRC..........................................39
3.1 O conceito Sistema Revestimento Cerâmico...................................41
3.2 Placa cerâmica.................................................................................43
3.3 Processo de fabricação...................................................................44
3.4 Características do revestimento cerâmico.......................................50
3.5 Argamassa colante..........................................................................56
3.6 Argamassa de rejuntamento............................................................62
3.7 Normas............................................................................................63
3.8 Patologias no Sistema Revestimento Cerâmico -SRC....................66
3.9 Origem das patologias no SRC.......................................................69
3.10 Classificação das patologias no SRC............................................70
3.11 Patologias no Revestimento Cerâmico de Fachada......................86
xx
4. Principais entidades ligadas ao setor de revestimento
Cerâmico..............................................................................................95
4.1 Associação Brasileira de Cerâmica (ABC)..................................... 97
4.2 Sindicato da Indústria da Construção, do Mobiliário e
de Cerâmicas de Santa Gertrudes (Sincer) e
Associação Paulista das Cerâmicas de Revestimento
(Aspacer)......................................................................................99
4.3 Associação Nacional de Fabricantes de Cerâmica para
Revestimento (Anfacer).............................................................100
4.4 Centro Cerâmico do Brasil (CCB)..................................................101
4.5 Centro de Inovação Tecnológica em
Cerâmica (CITEC/CCB)..............................................................105
4.6 Análise crítica do atendimento ao consumidor
realizado pelo CITEC/CCB..........................................................108
4.7 Análise do papel das instituições no setor Cerâmico......................109
5. Apresentação dos Estudos de Casos...............................................113
5.1 Caso do Edifício A.........................................................................115
5.2 Caso do Edifício B.........................................................................119
5.3 Caso do Edifício C.........................................................................122
6. Considerações Finais.........................................................................125
6.1 Pesquisas Futuras........................................................................129
7. Referências...........................................................................................131
Anexo A artigos Publicados.................................................................145
Anexo B Questionários para entrevistas..............................................149
Anexo C Relação de ações de cursos de revestimento
cerâmico..............................................................................157
.
xxi
22
23
Capítulo 1
Introdução
24
25
O Brasil é o segundo maior consumidor mundial de cerâmica, com um
consumo de 605,4 milhões de metros quadrados em 2008. Neste mesmo ano o
Brasil produziu 713,4 milhões de m
2
de revestimento cerâmico sendo que o
consumo interno foi de 605,4 milhões de m
2
. O aumento no consumo foi de 13,2%
em relação a 2007, tornando o país o segundo maior mercado consumidor de
revestimentos cerâmicos do mundo e o segundo maior produtor mundial do produto
(dados da Anfacer, referente ao ano de 2008).
Conforme Boschi (2009), 90% do revestimento cerâmico produzido no Brasil é
usado em ambientes internos devido à perda de credibilidade por parte dos
especificadores nos revestimentos cerâmicos para fachada.
Embora a indústria brasileira de revestimentos cerâmicos tenha avançado
muito inovando tecnologicamente os sistemas de produção e aumentando a
qualidade do produto e sua capacidade de produção, os casos de destacamentos de
placas em fachadas m crescido e se tornado um tema de freqüente discussão. As
vantagens do uso do produto cerâmico em fachadas de edifícios são conhecidas
pela durabilidade, facilidade de limpeza e manutenção, e pela definição do padrão
estético e econômico do prédio.
O
alto custo da execução de uma fachada revestida totalmente com
revestimento cerâmico, as constantes patologias existentes nos últimos quinze anos
e a falta de interesse de todo o setor em contribuir para solucionar os problemas
causam um grande prejuízo a todos os envolvidos. Enquanto a realidade do sistema
de revestimento cerâmico de fachada continua estagnada, surgem no mercado
novos materiais de revestimento com garantia de execução, quando a
comercialização do material é feita junto com o serviço de aplicação do mesmo
(SICHIERI, 2003).
As patologias dos revestimentos aderidos de fachadas passaram a ser uma
grande preocupação para as construtoras e tema freqüente de pesquisa a ponto de
levar à diminuição do uso desta tecnologia. Segundo Ribeiro (2006), o uso dos
revestimentos cerâmicos de fachada interfere decisivamente no planejamento da
execução de edifícios, por isso é considerado um subsistema independente.
As diversas patologias que ocorrem no sistema revestimento cerâmico têm sido
abordadas em diversos artigos de periódicos e discutidas em congressos e fóruns
26
nacionais e internacionais anualmente. Porém Bowman (2008), alerta sobre a
importância de aprender com os erros e com as repetidas falhas na instalação dos
revestimentos cerâmicos. Lamenta como a indústria cerâmica é incapaz de aprender
com os erros do passado e deixa uma questão: “Quando desenvolveremos
tecnologias necessárias e um programa educacional para prevenir os problemas no
sistema revestimento cerâmico?”
A experiência brasileira confirma o questionamento de Bowman (2008)
afirmando que as pesquisas acadêmicas, baseadas em diferentes linhas
metodológicas, realizadas durante uma década e meia apresentam possíveis
soluções às patologias referente ao sistema revestimento cerâmico. Porém a
aproximação entre a dinâmica das pesquisas acadêmicas e do mercado de
revestimento cerâmico ainda está longe de tornar-se realidade. Existem ainda muitas
barreiras para o progresso do setor.
Neste sentido, na busca de compreender como este setor encontra-se
estruturado na atualidade, além de realizar uma revisão da literatura sobre as
patologias do sistema revestimento cerâmico (SRC) a fim de contribuir com os
estudos relacionados à temática, procurou-se conhecer e analisar a realidade de um
canteiro de obra de recuperação de fachadas com patologias no sistema de
revestimento cerâmico e compreender como ocorre o processo de recuperação das
mesmas.
A dissertação está estruturada em seis capítulos. Este, o capítulo 1 busca
justificar a importância do tema proposto no subsetor de edificações e expõe a
estruturação do presente trabalho. No próximo item, são esclarecidos os objetivos do
trabalho proposto que pretendem ser atingidos pela pesquisa.
O capítulo 2 faz a exposição detalhada da metodologia a ser utilizada em
todo o trabalho justificando o porquê da adoção da mesma.
O capítulo 3 apresenta uma abordagem sobre o sistema revestimento
cerâmico e suas partes constituintes. Posteriormente, são contextualizadas as
patologias relacionadas ao sistema revestimento cerâmico (SRC) e as patologias
que tem relações com os revestimentos cerâmicos de fachada (RCF), considerado
um subsistema devido sua importância no contexto geral do edifício.
27
O capítulo 4 aborda a criação das instituições ligadas ao setor de nível
nacional, estadual e regional. Foi feito ainda um estudo pormenorizado do
atendimento ao consumidor realizado por uma das instituições sobre as causas e as
origens das patologias mais freqüentes, durante um período de quatro anos, seguida
de uma síntese sobre o papel das instituições do setor.
O capítulo 5 contém a apresentação detalhada do estudo de casos. O
objetivo da pesquisa de campo é realizar uma investigação em um número pequeno
de edifícios, de forma a permitir a identificação de importantes aspectos referentes
às patologias no sistema revestimento cerâmico, mais especificamente às patologias
relacionadas ao sistema revestimento cerâmico de fachadas, bem como às relações
com a falta de formação dos profissionais envolvidos no setor, concedendo à
pesquisa um caráter de exploração. Estes profissionais envolvidos são os
projetistas–especificadores, os assentadores, os fabricantes e os revendedores de
revestimento cerâmico. Portanto, decidiu-se fazer a investigação em um número
restrito de edifícios, durante os anos de 2007 a 2009, tendo como objetivo uma
pesquisa qualitativa.
O capítulo 6 apresenta as considerações finais que contém uma análise
quanto ao cumprimento dos objetivos propostos para o trabalho de pesquisa e
também relaciona as dificuldades encontradas para que estes fossem alcançados.
Posteriormente oferece propostas para trabalhos futuros que possibilite a
continuidade e consolidação do conhecimento na área, logo após os anexos e as
referências.
28
29
1.1. Objetivos
Realizar uma revisão da literatura sobre as patologias do sistema
revestimento cerâmico (SRC) a fim de contribuir com os estudos relacionados à
temática.
Conhecer e analisar a realidade de um canteiro de obra de recuperação de
fachadas com patologias no sistema de revestimento cerâmico e compreender como
ocorre o processo de recuperação das mesmas.
30
31
C
apítulo 2
Metodologia
32
33
Com a finalidade de cumprir os objetivos propostos, a pesquisa utilizou uma
metodologia desenvolvida em duas macro etapas: uma revisão da literatura e uma
pesquisa de campo.
Na primeira etapa procurou-se buscar conhecimentos, através de uma revisão
de literatura. Segundo Miguel (2007), as revisões de literatura são um meio de
identificar, conhecer e acompanhar o desdobramento da pesquisa em uma área do
conhecimento específica e possibilita a sugestão de idéias em futuras pesquisas.
Um estudo realizado por Miguel (2007), em que se baseou em Noronha;
Ferreira (2000) e Gil (1996), apresentou a seguinte classificação:
1. analítica ou de base;
2. abrangência: temporal ou temática;
3. função: histórica ou de atualização e
4. tipo de análise desenvolvida: bibliográficas ou críticas.
Nesta perspectiva, realizou-se uma revisão da literatura de atualização,
abrangendo um levantamento e análise da bibliografia nacional e internacional
disponível sobre o objeto de estudo. Conferem pesquisas em livros, artigos técnicos
em periódicos especializados, anais de seminários e congressos, boletins técnicos,
dissertações de mestrado, teses de doutorado, publicação em revistas
especializadas e jornais. Utilizamos também busca na base de dados DEDALUS, e
conhecimentos disponíveis em redes de informação por computador, publicações de
Universidades (UFSCar, Unicamp, Unesp, UFSC), na biblioteca do Instituto de
Pesquisas Tecnológicas– IPT, além das análises dos dados da Unidade Técnica do
Centro de Informações Tecnológicas do Centro Cerâmico do Brasil- CITEC/CCB.
Os dados desenvolvidos nesta primeira etapa estão apresentados no terceiro e
no quarto capítulo desta dissertação. É importante salientar que estes capítulos
serviram de embasamento teórico para avançar na etapa seguinte que consiste na
elaboração dos questionários e nos estudos de casos.
A segunda etapa, denominada estudo de caso foi realizada em três edifícios
em recuperação de fachada com patologias. O critério de escolha foi feito devido ao
destacamento de placas cerâmicas aparentes e em grande extensão. Iniciou-se os
estudos de caso no último semestre de 2007 e concluiu-se no início de 2009.
Selecionou-se três casos patológicos de destacamento cerâmico de fachada de
34
edifício na cidade de Piracicaba-SP. O propósito da pesquisa de campo foi percorrer
as obras, para conhecer como estas patologias ocorrem na realidade e como vem
sendo solucionadas pelas empresas responsáveis. Não houve intenção de realizar
um levantamento estatístico, o qual seria necessário o envolvimento de um número
maior de empresas. Decidiu–se então pela realização de uma pesquisa qualitativa.
A pesquisa qualitativa pode ser definida como uma investigação que não utiliza
elementos estatísticos para análise de dados, não enumera nem mede os eventos
estudados, utiliza o pesquisador como ferramenta essencial para construção e coleta
de dados, faz uso do ambiente natural como procedência direta para obter as
informações necessárias, apropria–se da indução para analisar os dados e tem
caráter descritivo (HOLANDA, 2003).
A pesquisa qualitativa possui a modalidade denominada estudo de caso, que
segundo Holanda (2003) é uma estratégia utilizada quando o pesquisador tem
pouco ou nenhum controle sobre os acontecimentos, quando um objetivo a ser
explorado com a finalidade de compreender um problema e quando não espaço
para intervenções e as evidências estão em fenômenos contemporâneos dentro de
algum fato real.
Segundo Miguel (2007), metodologicamente a condução de um estudo de caso
é uma tarefa complexa, pois os trabalhos correm o risco de críticas devido às
limitações metodológicas na escolha do(s) caso(s), análise de dados, e provável
conclusão baseada em evidências.
Para o autor o estudo de caso(s) é a abordagem aprofundada de um ou mais
objetos em que será realizada uma pesquisa empírica com análise ampla e
detalhada. O objetivo principal é pormenorizar a análise diante de um problema
ainda sem solução definida, na tentativa de incentivar a compreensão, formando
hipóteses e questões ou ainda criando uma teoria. Podem, ainda, ser classificados
quanto:
1. o objetivo final e o conteúdo: exploratórios, explanatórios, ou
descritivos ou
2. quantidade de caso: caso único–holístico ou incorporado ou casos
múltiplos também holísticos ou incorporados. (Ibidem).
35
Todos os tipos de estudo de casos procuram esclarecer o porquê da tomada
daquelas decisões, como foram aplicadas e quais os resultados alcançados, é uma
ferramenta utilizada para pesquisas que tenham a intenção de fazer avaliação crítica
e analítica, com o objetivo de criar e propor soluções inovadoras. (Ibidem)
Miguel (2007) afirma que a estruturação do estudo de caso possui dois níveis
de decisões metodológicas, uma que pode ser considerada de ordem estratégica e
outra operacional. O nível estratégico consiste na escolha da abordagem
metodológica da pesquisa que pode ter vários direcionadores como um autor
específico, base na literatura, sugestão do orientador ou um colega, afinidade com
determinado método. O nível operacional consiste na condução da investigação.
Inicialmente deve-se definir o referencial conceitual-teórico para a pesquisa e
posteriormente o mapeamento sobre o assunto na literatura. Este mapa facilita a
identificação de trabalhos teóricos ou empíricos sendo que a busca bibliográfica
ajuda a identificar falhas em que a pesquisa possa ser justificada. O referencial
teórico também pode ser utilizado para colocar os limites do que será investigado
oferecendo à pesquisa suporte teórico (fundamentos), grau de evolução (estado da
arte) e ainda familiaridade com o tema para o pesquisador.
Quanto ao nível estratégico, este trabalho utilizou como referencial conceitual-
teórico a literatura levantada e quanto ao nível operacional, depois da definição da
linha de pesquisa, procurou-se cruzar os dados emitidos pelo CITEC/CCB e as
análises realizadas nos estudos de casos com o levantamento bibliográfico.
Eisenhardt, (1989) coloca que o uso de fontes de dados variadas e a
interação entre os constructos
1
desenvolvidos proporciona à pesquisa maior
validade construtiva. (apud Miguel, 2007).
Por ser um método que envolve análise descritiva com propriedade
exploratória, deduziu-se que essa seria uma maneira de conseguir alcançar os
objetivos propostos. Sendo assim, focalizou-se uma unidade em diferentes níveis
hierárquicos como: a obra de um edifício; o(s) proprietário(s), o(s) engenheiro(s), o
responsável pela construção, o mestre, o(s) servente(s) e o(s) ajudantes(s).
1
Segundo Miguel (2007), constructos (constructs): elemento retirado da literatura que
constitui um conceito a ser verificado empiricamente.
36
O trabalho da pesquisa de campo se restringe à análise das patologias
referentes à tecnologia de construções de fachada de edifícios revestidos com
cerâmica, com ênfase no destacamento de fachadas. Optou-se por fazer o estudo
de casos nas empresas construtoras e subempreiteiras que atuam na recuperação
de fachadas da cidade de Piracicaba.
Antes de conseguir os contatos pretendidos, houve diversas conversas entre
pesquisador, engenheiros, mestres de obras, encarregados, assentadores e
porteiros dos edifícios, foram feitas muitas visitas às empresas e aos edifícios em
análise. O critério para estabelecer qual empresa estudar, balizou-se na disposição
desta contribuir para o desenvolvimento da pesquisa. Foram eleitas duas empresas,
uma pequena construtora e uma subempreiteira, sendo que a construtora foi
responsável pelo serviço de recuperação do edifício A (detalhado a seguir) e a
subempreiteira responsável pelo serviço de recuperação dos edifícios B e C
(também detalhados a seguir). Houve grande dificuldade para o início da pesquisa
de campo com estas empresas até iniciar o processo do levantamento dos dados
devido à disponibilidade de horário dos responsáveis pela obra.
O processo de realização da coleta de dados para análise foi composto por
entrevistas e observações de campo em canteiro de obras
. Seguindo a afirmação de
M
iguel (2007) que para se obter informações consistentes, as entrevistas devem
abranger indivíduos de diferentes níveis hierárquicos, áreas funcionais, gênero, e
escolaridade. A coleta de dados ocorreu através de entrevistas com profissionais
diversos, como os coordenadores, engenheiros, mestres, encarregados, porteiros e
moradores.
Considerada uma técnica de pesquisa muito antiga, as entrevistas são
essenciais para conseguir reunir informações basicamente de caráter qualitativo. As
entrevistas geralmente dividem-se em três categorias:
1. estruturadas;
2. semi-estruturadas e
3. abertas ou informais.
As entrevistas estruturadas e semi-estruturadas se assemelham por terem um
roteiro orientador mais ou menos ordenado. As estruturadas possuem perguntas
37
pré-articuladas; nas abertas ou informais, o entrevistador conduz o assunto
abordado com mais liberdade. As semi-estruturadas podem ser entendidas como a
articulação destas outras duas.
As entrevistas realizaram-se de forma semi-estruturada e informalmente,
mediante questionários elaborados pela pesquisadora. As entrevistas semi-
estruturadas foram criadas a partir de uma lista de perguntas preestabelecidas. As
entrevistas informais diferem de uma simples conversa por terem uma finali
dade
específica de esclarecer questões que estabeleçam as relações entre o processo de
recuperação dos edifícios analisados que apresentam patologias no revestimento
cerâmico de fachada (RCF) com o levantamento feito na revisão de literatura das
patologias mais freqüentes. No anexo B constam os questionários utilizados para as
entrevistas.
38
39
C
apítulo - 3
O Sistema Revestimento Cerâmico - SRC
40
41
3.1 O conceito Sistema Revestimento Cerâmico
O Sistema Revestimento Cerâmico é composto de múltiplas camadas
formadas por substrato, chapisco, emboço, camada de fixação (argamassa colante)
e camada de acabamento (placas cerâmicas e rejuntamento). Pode-se observar em
seguida um esquema do conceito de múltiplas camadas.
Figura 1. Conceito de múltiplas camadas
Fonte: Sabbatini, F.H.; et. al. (2003)
O substrato é a base do sistema de revestimentos cerâmicos, formado, na
maioria das vezes, pela estrutura de concreto e pela alvenaria de vedação que são
construídas de blocos cerâmicos, de concreto, de concreto celular ou ainda de
blocos sílico-calcários.
Segundo Collantes (1998), os movimentos diferenciais entre as camadas
causam tensões de tração e cisalhamento. Ribeiro (2006) afirma que, principalmente
quando se trata de revestimento de fachada, é de extrema importância respeitar
todas as camadas como o chapisco (preparação do substrato), para a aderência na
interface entre a base e a camada de emboço.
O emboço, camada de regularização da superfície, geralmente construída
com argamassa inorgânica, tem como função a absorção de deformações entre a
camada de revestimento cerâmico e a base, deve ser capaz de distribuir e absorver
tensões das movimentações diferenciais (responsáveis pelas tensões de tração e
cisalhamento). Contribui para a estanqueidade do conjunto do vedo.
42
Segundo a NBR 13749 (ANBT, 1996), recomenda-se que a camada de
emboço em revestimentos externos tenha de 20 a 30 mm de espessura.
A camada de fixação é responsável pela união entre as placas cerâmicas e o
emboço através de uma “cola” denominada argamassa colante industrializada. Esta
camada deve ter a capacidade de suportar as tensões de tração e cisalhamento das
interfaces, pois, se as tensões forem maiores que sua resistência de aderência,
ocorre o destacamento da placa cerâmica ou até mesmo da superfície de emboço.
A camada de acabamento, segundo Ribeiro (2006), é a camada que mais
sofre pela ação das intempéries por estar mais exposta. É a camada final do
sistema, formada pelas placas cerâmicas e pelas juntas de assentamento
preenchidas de argamassa de rejuntamento. Esta camada deve possuir
propriedades e características para suportar as variações dimensionais a que estará
submetida
2
.
Conforme define Lima (2003), o sistema revestimento cerâmico (SRC) é
formado pela relação entre a placa cerâmica, argamassa de assentamento e rejunte,
sendo a camada anterior composta de base, chapisco e impermeabilizante. Como
esse sistema é formado por várias camadas, com materiais e comportamentos
diferentes, a especificação correta e detalhada dos materiais e a qualidade dos
serviços de execução são imprescindíveis para que se obtenha um bom resultado na
obra. Além de optar adequadamente pelo revestimento, é fundamental cumprir
meticulosamente todas as etapas da técnica escolhida.
Segundo a NBR 13755 (ABNT, 1996), o sistema revestimento cerâmico é
composto pela reunião de camadas superpostas e estreitamente ligadas, formadas
pela estrutura-suporte, alvenarias, camadas seguidas de argamassas e revestimento
final, que tem a função de proteger o edifício da ação da chuva, da umidade, da
poluição e do desgaste mecânico causado pela ação do vento e de partículas
sólidas, além de oferecer tratamento estético à edificação.
Feres (2004), descreve o sistema de revestimento como o conjunto dos
elementos que compõe as diversas camadas do sistema. As camadas o: base ou
2
No item 2.1.3 estão descritas as características das placas cerâmicas.
43
substrato (alvenaria ou estrutura de concreto), preparo da base (chapisco), camada
de fixação (argamassa colante) e camada de acabamento (placas cerâmicas e
rejuntamento).
O Revestimento Cerâmico compõe, portanto, um sistema formado por
diversas camadas, onde cada uma possui um comportamento específico, diferente
das outras. Cada camada é considerada um subsistema, formando o Sistema
Revestimento Cerâmico (SRC). Dessa forma, é preciso ter conhecimento da inter-
relação entre as camadas do sistema, da execução de cada subsistema, bem como
da especificação para conseguir qualidade e Durabilidade tanto dos materiais quanto
de todo o edifício. Todos os requisitos de desempenho do sistema revestimento
cerâmico de um edifício estão relacionados à estabilidade do edifício.
3.2 Placa cerâmica
O setor cerâmico é dividido em rios segmentos, devido à heterogeneidade
na aplicação do material. Segundo a classificação da Associação Brasileira de
Cerâmica ABC (2009), a placa cerâmica se encaixa no segmento de materiais de
revestimentos. São usadas na construção de edifícios, em ambientes internos e
externos como pisos, paredes, piscinas e bancadas.
Cerâmica é uma composição de argila e outras matérias-primas inorgânicas
produzidas em altas temperaturas e abrange os materiais inorgânicos, não
metálicos. As Matérias-primas orgânicas ou naturais são utilizadas da mesma forma
que foram extraídas da natureza, passam por um tratamento físico para eliminação
de impurezas indesejáveis, sem causar mudanças na composição química e
mineralógica dos componentes principais. Matérias-primas, as inorgânicas ou
sintéticas são as que, isoladas ou misturadas com outra(s) substância(s)
passaram por um tratamento térmico como a calcinação, sinterização, fusão e
fusão/redução ou são produzidas por processos químicos.
44
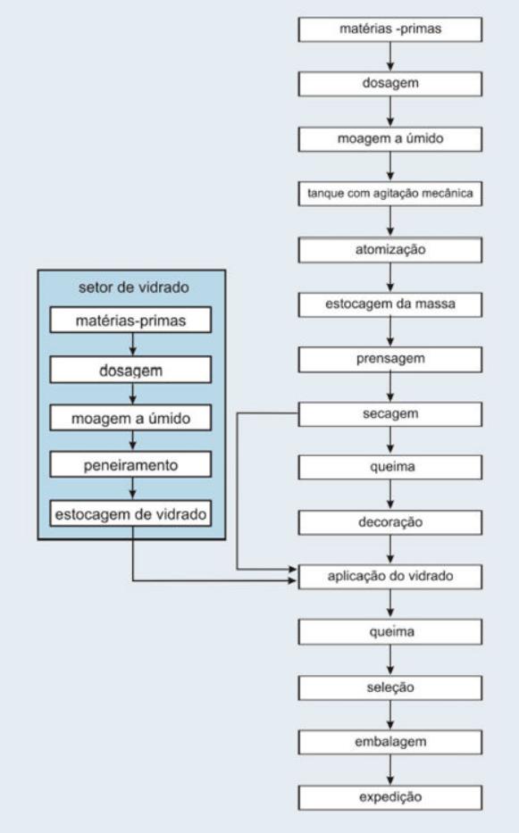
3.3 Processo de fabricação
As etapas do processo de fabricação, descritas resumidamente a seguir,
referem-se a todos os tipos de revestimentos cerâmicos fabricados pelas empresas
brasileiras do setor. Abrangem as etapas de preparação da matéria-prima e da
massa, formação das peças, tratamento térmico e acabamento.
Segundo Barbosa, et. al. (2008), para que não ocorram problemas durante o
processo industrial e se obtenha um produto de boa qualidade, as etapas de
extração e armazenamento das matérias–primas são essenciais, incluindo os
métodos de controle e os ensaios de caracterização. Na maioria das vezes, estas
etapas do processo de fabricação cerâmico não ocorrem nas instalações da planta
industrial.
Segue a descrição do processo de fabricação do revestimento cerâmico
desde a preparação da matéria-prima:
a. Moagem
O processo de fabricação começa com a moagem, ou seja, com a preparação
da matéria-prima que pode ser feita através de dois métodos: úmido e seco.
No processo de fabricação por via úmida, para conseguir a granulometria e a
plasticidade necessárias, acrescenta-se aproximadamente 35% de água à matéria-
prima e a massa formada é misturada em moinhos com seixos que giram
continuamente. Após a moagem, as partículas são atomizadas, pulverizadas e se
necessário, ainda são secas num equipamento, o “spray dryer”, para obtenção de
até 7% de umidade.
O processo de fabricação por via seca é conhecido pela moagem a seco, que
é feita em moinhos de martelo, peneirando a mistura para obtenção da
granulometria desejada. As vantagens do processo via seca em relação ao processo
via úmida são conhecidas pelo menor custo energético, principalmente pela redução
de 80% de energia elétrica, menor custo com manutenção, não utiliza defloculantes
e aditivos, reduzindo ainda mais o custo e causa menor impacto ambiental (LOLLI,
NASSETTI e MARINO, 2000).
45
b. Conformação
Após a moagem, ocorre o processo de conformação da peça cerâmica, que
está relacionado com a forma da peça e as propriedades da matéria-prima (grau de
umidade e plasticidade). Pode ser executado de duas maneiras: por extrusão ou por
prensagem.
Na extrusão, a umidade da massa cerâmica varia de 18 a 30%. A massa
passa por um orifício de metal, denominado maromba, para que adquira forma.
Posteriormente, é cortada nas dimensões pré-estabelecidas, é levada para secagem
e, finalmente, para a linha esmaltadeira (SICHIERI, 2003).
A massa cerâmica na conformação por prensagem tem aproximadamente 7%
de umidade. Na monoqueima é comum a utilização da prensa hidráulica; na
biqueima, utiliza-se a prensa de fricção ou a hidráulica (SICHIERI, 2003).
Os revestimentos cerâmicos podem ser esmaltados e não esmaltados. Os não
esmaltados saem da conformação diretamente para secagem e são imediatamente
conduzidos para a queima. Os revestimentos esmaltados saem da conformação e
passam pelo processo de esmaltação, que consiste na aplicação do esmalte ou da
serigrafia na parte lisa do biscoito. A ordem desta etapa pode acontecer de várias
maneiras:
- o pó do esmalte e a massa do biscoito são prensados conjuntamente;
- quando monoqueima, depois da placa passar pelos secadores, vão
para a linha esmaltadeira;
- quando biqueima, depois da primeira queima do biscoito, a placa
passa pela esmaltadeira.
c. Tratamento Térmico
Na fabricação das placas cerâmicas, o processamento térmico é responsável
pela qualidade do desenvolvimento das propriedades finais do produto. A secagem e
a queima são etapas que passam por esse tratamento
(http://www.abceram.org.br/asp/abc_51.asp
).
46
A secagem ocorre depois do processo de conformação, quando as peças
ainda apresentam uma quantidade indesejada de água devido à preparação e
mistura da massa. Essa água precisa ser eliminada gradualmente a fim de evitar
tensões e defeitos posteriores. Utilizam-se secadores movidos a gás descontínuos e
permanentes e as temperaturas variam de 50
o
C a 150
o
C.
Na queima, também denominada sinterização, as peças adquirem suas
propriedades finais. É necessária uma curva de queima que irá determinar a
temperatura certa para cada etapa. A temperatura eleva-se, proporcionando as
características de dureza e resistência do produto na medida em que ocorrem as
reações químicas. Esse tratamento térmico ocorre depois da secagem das peças
que são colocadas em fornos permanentes ou descontínuos e são expostas a
temperaturas que variam de 800ºC a 1700ºC, trabalhando em três fases.
Primeiramente, a temperatura ambiente é aquecida até alcançar a temperatura
estipulada; logo após, mantém-se durante um tempo pré-estabelecido, à
temperatura estipulada e, então, ocorre o resfriamento que chega a temperaturas
inferiores a 200ºC.
O tempo do ciclo de queima pode variar de alguns minutos a três dias,
dependendo da composição da massa cerâmica. Durante o tratamento térmico,
ocorrem várias transformações como perda de massa, desenvolvimento de novas
fases cristalinas, formação de fase vítrea e soldagem dos grãos que dependem das
características das diferentes matérias-primas. Obtem-se produtos de diferentes
qualidade e aplicabilidade os quais estão vinculados aos componentes da massa
cerâmica.
O tratamento térmico pode ser de três tipos: biqueima, monoqueima e
terceira queima. Na biqueima, a peça passa duas vezes pelo forno e é mais comum
a utilização do forno túnel. Na primeira queima, a temperatura máxima chega a
1100ºC e ocorrem as reações físico-químicas que proporcionam resistência e
estabilidade ao biscoito. Depois da esmaltação, a peça retorna ao forno a uma
temperatura de aproximadamente 980ºC para a vitrificação do esmalte. Na
monoqueima é utilizado o forno a rolos que reduz o custo com combustíveis
diminuindo, portanto, o custo do produto final. Dentre os três métodos de queima,
este é o mais econômico. A terceira queima é utilizada em peças com produção
47
artesanal. Na maioria das vezes, a placa chega da fabricação em série, é decorada
em um ateliê e, para fixação da decoração, passa por uma nova queima. Esse
processo gera um aumento significativo no custo do produto final.
d. Acabamento
Polimento, corte e furação são alguns dos exemplos de acabamentos de
determinados revestimentos cerâmicos que requerem este trabalho adicional pós-
queima para obter as características desejadas, não alcançadas durante o processo
de fabricação da peça.
48
Figura 2. Processo de Fabricação de revestimento cerâmico por via seca
Fonte: (http://www.abceram.org.br/asp/abc_51.asp).
49
Figura 3. Processo de Fabricação de revestimento cerâmico por via úmida
Fonte: (http://www.abceram.org.br/asp/abc_51.asp
).
50
3.4 Características do revestimento cerâmico
diversos tipos de revestimentos cerâmicos, classificados conforme suas
características físicas e químicas e, como já foi descrito, essa diversificação está
relacionada com a matéria-prima empregada e todo processo produtivo da placa
cerâmica. Para uma correta especificação do produto, é necessário conhecer suas
características.
As características do revestimento cerâmico segundo Sichieri (2003),
compreendem:
a. Absorção de água
A variação de absorção de água nos revestimentos cerâmicos é de
praticamente zero para porcelanatos até 20% para azulejos, como pode ser visto na
tabela 1. Esta propriedade está diretamente relacionada com a porosidade da placa.
Tabela 1. Grupos de absorção de água
GRUPOS CÓDIGO ABSORÇÃO DE ÁGUA (%)
GRUPO I Ia 0< abs ≤0,5
Ib 0,5< abs ≤3,0
GRUPO II IIa 3,0< abs ≤6,0
IIb 6,0< abs ≤10,0
GRUPO III III abs acima de 10,0
Fonte: GUIA para revestimentos cerâmicos
Segue a tabela 2, criada para codificar os grupos de absorção de água em função
dos métodos de fabricação.
Tabela 2. Codificação dos grupos de absorção de água em função dos
métodos de fabricação
Absorção de água
Métodos de
fabricação
(%) Extrudado (A)
Prensado (B) Outros ©
abs ≤ 0,5 AI BIa CI
0,5 < abs ≤ 3,0 BIb
3,0 < abs ≤ 6,0 AIIa BIIa CIIa
6,0 < abs ≤ 10,0 AIIb BIIb CIIb
abs >10,0 AIII BIII CIII
Fonte: GUIA para revestimentos cerâmicos
51
b. Resistência à ruptura
A resistência à ruptura pode ser medida através da carga de ruptura (N ou
Kgf), que deriva do próprio material; quanto menor a porosidade, maior a resistência
à compressão e à espessura da peça ou pelo módulo de resistência à flexão
(N/mm2 ou N/cm2), que é a resistência do material.
Tabela 3. Relação entre absorção e resistência à ruptura
Nomenclatura
Usual
G
rupo ISO
13006
Absorção de
água
Carga de
Ruptura
Porcelanato BIa 0 a 0,5% ≥ 1300
Grés BIb 0,5 a 3,0% ≥ 1100
Semi-Grés BIIa 3,0 a 6,0% ≥ 1000
Semi-Poroso BIIb 6,0 a 10,0% ≥ 800
Poroso BIII 10,0 a 20,0% ≥ 600
Azulejo BIII 10,0 a 20,0% ≥ 400
Azulejo Fino BIII 10,0 a 20,0% ≥ 200
Fonte: GUIA para revestimentos cerâmicos
c. Resistência mecânica ao impacto e à compressão
A resistência mecânica ao impacto é solicitada nos casos em que o ambiente
será usado para trabalhos com cargas pesadas. A resistência mecânica ao impacto
e à compressão são características essencialmente de pisos.
d. Resistência à abrasão
A resistência à abrasão está relacionada com o desgaste superficial da placa
cerâmica, quando esta for submetida ao tráfego intenso de pessoas ou ao contato
constante com objetos (como por exemplo a área em frente à bancada de trabalho
da cozinha ou o local que recebe os pés da cadeira em frente à mesa do
computador). Os grupos de resistência à abrasão servem de referência para a
especificação do material. Estão diretamente relacionados com as características do
esmalte e com a carga de ruptura, sendo classificadas para as placas esmaltadas
em grupos de abrasão superficial, e para as placas o esmaltadas em grupos de
abrasão profunda. A resistência à abrasão é uma característica necessária apenas
pra uso em pisos.
52
Tabela 4. Resistência à abrasão superficial (esmaltados)
Grupo
Resistência à
abrasão
Recomendações de
uso
Grupo 0 Baixíssima Paredes
Grupo1 /PEI-1 Baixa Banheiros residenciais
Grupo2 /PEI-2 Média Ambientes residenciais
sem porta para fora
Grupo3 /PEI-3 Média Alta Ambientes residenciais
com porta para fora
Grupo4 /PEI-4 Alta Ambientes públicos
sem porta para fora
Grupo5 /PEI-5 Altísisma e sem Ambientes públicos
encardido com porta para fora
Fonte: GUIA para revestimentos cerâmicos
Tabela 5. Resistência à abrasão profunda (não esmaltados)
Classe Resistência à Classe Resistência à
(Prensados) abrasão profunda (Extrudados) abrasão profunda
Bia Menor ou igual a 175
(altíssima) AI Menor ou igual a
BIb Menor ou igual a 275 275 (alta)
(alta)
BIIa Menor ou igual a 345 AIIa Menor ou igual a
(média) 393 (média)
BIIb Menor ou igual a 540 AIIb Menor ou igual a
(baixa) 649 (baixa)
BIII (baixíssima) AIII Menor ou igual a
2365 baixíssima)
Fonte: GUIA para revestimentos cerâmicos
e. Resistência ao risco
Para a classificação desta característica da placa cerâmica, utiliza-se a
referência da dureza do diamante na classe Mohs. Os pisos rústicos possuem maior
resistência ao risco que os pisos brilhantes. Ainda o normalização no Brasil
quanto à resistência ao risco para produtos cerâmicos.
f. Resistência ao escorregamento
O coeficiente de atrito é a medida para o teste ao escorregamento. A
resistência ao escorregamento é uma medida necessária para a segurança do
usuário quando presença de água ou outra substância na superfície da placa
cerâmica.
53
Tabela 6. Coeficiente de Atrito
Valor Indicações
Características Básicas das
Superfícies
0,4
Desaconselhável Lisa e Brilhante
para áreas externas
0,4 a 0,7
Para áreas externas Granilhada; esmalte acetinado não liso;
em nível esmalte fosco e não liso; esmalte rústico
0,7
Para áreas externas Rústico não esmaltado; pisos
em aclive ou declive antiderrapantes esmaltados especiais
Fonte: GUIA para revestimentos cerâmicos
g. Dilatação térmica e expansão por umidade
A placa cerâmica pode sofrer expansão devido à dilatação térmica ou à
expansão por umidade. A expansão por umidade ocorre com mais freqüência em
ambientes úmidos como banheiros e piscinas e possui um valor máximo aceitável
por norma de 0,6 mm/m. A dilatação térmica acontece em locais sujeitos a grandes
temperaturas como lareiras e churrasqueiras e adota-se um coeficiente linear que
varia entre 4x10
-6
e 10x10
-6
0
C
-1
.
h. Gretamento
O gretamento ocorre apenas nas peças esmaltadas. São fissuras na
superfície da peça cerâmica. Na maioria das vezes, é causado pela expansão por
umidade quando o esmalte não acompanha a movimentação da base e trinca,
ficando com um formato de micro veias.
i. Resistência ao gelo
Esta característica está sujeita à absorção de água da peça: será mais
resistente ao gelo quanto mais baixa for a absorção de água. Esta característica é
aplicada apenas em locais sujeitos a temperaturas muito baixas.
j. Resistência a manchas
A
resistência a manchas indica o grau de limpabilidade da superfície do
material cerâmico; quanto mais lisa, mais fácil é a limpeza.
54
Tabela 7. Resistência à Manchas
Classe Resistência
1 Impossibilidade de remoção
2
Removível com ácido clorídrico,
acetona
3
Removível com produto de limpeza
forte
4
Removível com produto de limpeza
fraco
5 Máxima facilidade de remoção
Fonte: GUIA para revestimentos cerâmicos
k. Resistência ao ataque químico
Toda placa cerâmica deve ser classificada quanto à resistência ao ataque
químico. Divide-se em duas classes: a residencial, que é a capacidade de
resistência aos produtos domésticos (obrigatória a toda placa), e a industrial, que
mede a capacidade de resistência à ácidos concentrados (aplicada em casos
especiais).
Tabela 8. Resistência ao Ataque Químico
Produto Concentração
A B C
Ácidos H (alta) HB HC
e Álcalis L (baixa) LA LB LC
Produtos
domésticos
A B C
A-alta resistência; B- média resistência; C-baixa
resistência
Fonte: GUIA para revestimentos cerâmicos
l. Resistência ao chumbo e ao cádmio solúvel
Estas características são necessárias aplicadas e para ambientes que
manipulam alimentos, onde as condições não admitem que o revestimento cerâmico
libere chumbo ou cádmio quando em contato com ácido acético.
m. Estabilidade e diferença de tonalidade
Sob a ão da luz natural, mesmo os raios ultraviloletas, não provocam
desbotamento, causando estabilidade ou diferença de tonalidade na superfície da
placa cerâmica.
55
n. Resistência ao fogo
Os revestimentos cerâmicos são totalmente seguros e resistentes ao fogo,
servindo de isolantes no caso de incêndios. Proporcionam grande proteção à
estrutura de um edifício quando submetidos ao fogo.
o. Higiene
Devido à facilidade de limpeza das placas cerâmicas, estas são indicadas para
locais onde a higiene é uma exigência. A superfície da peça não absorve líquidos,
nem vapores, nem odores ou fumaça.
p. Condutividade elétrica
O material cerâmico é um isolante elétrico, portanto o guarda cargas
eletrostáticas representativas. Em ambientes que necessitam de condições
especiais, como o caso de equipamentos eletrônicos de precisão, é indicado o uso
de revestimentos cerâmicos eletro-condutores antiestática.
q. Condutividade térmica
O material cerâmico é um isolante térmico e possui um coeficiente de
condutividade térmica que varia de 0,5 a 0,9 kcal/m h.
o
C.
r. Peso
A carga da placa cerâmica oscila de 10 a 15 kg/m
2
para os revestimentos de
parede e de 19 a 24 kg/m2 para os pisos. A variação do peso depende do material
utilizado no processo de fabricação.
s. Características geométricas
As características geométricas podem ser divididas em três tipos: a
ortogonalidade, a retitude e a planaridade. A ortogonalidade indica se os lados da
placa cerâmica estão perpendiculares entre si e se seus ângulos estão retos; a
retitude de lados da placa indica se os lados da peça apresentam curvaturas para
dentro e/ou para fora; a planaridade subdivide-se em três características: a curvatura
central, a lateral e o empeno. A curvatura central apresenta-se como um efeito
convexo no centro da peça cerâmica, a curvatura lateral apresenta-se da mesma
forma da central, porém o grau é maior, sendo visível no(s) lado(s) da peça; o
56
empeno manifesta-se como uma deformação transversal ou longitudinal da peça
cerâmica, formando um aspecto encurvado em pelo menos um dos vértices.
A norma 13817 estipula uma margem de variação dimensional quanto às
características geométricas das placas cerâmicas. A seguir ilustrações que mostram
estas características.
Figura 4. Características geométricas
Fonte: http://www.batistella.com.br
3.5 Argamassa colante
A argamassa colante industrializada é responsável pela fixação da placa
cerâmica com o emboço e possui como propriedade, resistência às tensões de
tração e cisalhamento entre as camadas da interface do sistema revestimento
cerâmico: emboço-camada de fixação, camada de fixação-placa cerâmica.
57
Akiama, et al., (1997); Medeiros; Sabattinni, (1999) denominam argamassa
adesiva para designar argamassa colante. Segundo Silva (2003), as normas EN
12004 (CEN, 2001) e BS 5980 (BSI, 1980) utilizam o termo “adhesives for tiles que
compreende, além da argamassa à base de cimento, adesivos à base de emulsão e
resinas de reação, o que pode ser considerado como um conceito mais genérico do
que argamassa colante. Porém, entre os profissionais da área de engenharia de
edifícios, o termo mais comumente empregado é argamassa colante.
A definição da NBR 14081 para argamassa colante industrializada é “produto
composto de cimento Portland, agregados minerais e aditivos químicos que, quando
misturados com água, forma uma pasta viscosa, plástica e aderente, empregada no
assentamento de placas cerâmicas para revestimento.
A classificação das argamassas colantes para revestimento cerâmico é
dividida em três classes principais, segundo a composição química:
Argamassas à base de cimento: junção de agentes ligantes
hidráulicos, cargas minerais e aditivos orgânicos que misturados com
água ou polímero pré-dosado separadamente, formam uma “cola”;
Argamassas de emulsão: junção de uma emulsão líquida de polímero,
composta de agentes orgânicos ligantes, aditivos orgânicos e cargas
minerais, pronto para uso;
Adesivos de resina de reação: junção de resinas sintéticas, cargas
minerais e aditivos orgânicos, onde o endurecimento acontece por
reação química.
A utilização da argamassa colante industrializada dispensa a necessidade de
molhar previamente as peças cerâmicas antes de assentá-las, por possuir retentor
de água. Essa é a maior diferença entre a utilização do método convencional, que
utiliza argamassa comum, e do método que utiliza a argamassa colante
industrializada. No mercado brasileiro, o uso de argamassas colantes à base de
cimento Portland predomina em relação às outras.
De acordo com a Norma 13530, as argamassas colantes são classificadas
segundo sua aplicabilidade:
ACI: Argamassas colantes para interiores;
58
ACII: Argamassas colantes para exteriores;
ACIII: Argamassas colantes de alta resistência;
ACIII-E: Argamassas colantes especiais.
Segundo Perez (2003), o que evidencia a diferença entre as argamassas é
sua resistência ao arrancamento, enquanto as ACI e as ACII tem 0,5MPa, as ACIII e
ACIII-E tem 1,00MPa. Entre as ACIII e ACIII-E, o tempo em aberto é que muda: para
as ACIII é de 20 minutos e para as ACIII-E é de 30 minutos.
A aderência entre a argamassa, o substrato e a placa ocorre através de uma
reação físico-química. Na argamassa colante, a base de cimento o mecanismo de
adesão mecânica ocorre predominantemente às outras. Durante o processo de
endurecimento do cimento, formam-se substâncias hidratadas que favorecem os
engastes mecânicos ao substrato (SICHIERI, 2003).
A resistência de aderência e o potencial de acomodar deformações são
características da argamassa colante, responsáveis por garantir desempenho
mecânico ao revestimento cerâmico diante das tensões nas várias camadas
constituintes do SRC, causadas pelas variações de temperatura, pela pressão de
sucção do vento e pelas mudanças higroscópicas do ambiente, principalmente em
revestimentos cerâmicos de fachada, (RIBEIRO, 2006).
Perez (2003) explica que a aderência mecânica da argamassa colante ocorre
com a penetração da argamassa nos poros do tardoz
3
e do substrato e para que isto
aconteça, a pasta de argamassa precisa apresentar características de um fluído,
capaz de expandir-se como os líquidos
Em pesquisa realizada por Almeida, (2005), observou-se que a adição de sílica
ativa e copolímero estireno acrílico nas propriedades da argamassa de
assentamento de porcelanato (Grupo BIa) melhoram consideravelmente as
3
Tardoz é a face da placa cerâmica que recebe argamassa colante. Algumas placas possuem
saliências para facilitar a fixação; as placas que o fabricadas pelo método extrudado possuem
garras, o que facilita a ancoragem físico-mecânica entre o tardoz e a argamassa. A presença de
qualquer sujeira no dorso da placa, como ou o próprio engobe (camada protetora entre o esmalte
e a base da placa cerâmica), reduz a capacidade de aderência.
59
propriedades da argamassa quanto à resistência mecânica, favorecendo a
durabilidade de aderência e evitando a ruptura da placa com a argamassa.
Os critérios utilizados para classificação da argamassa colante segundo a
Norma Brasileira são:
desempenho nos ensaios de tempo em aberto (NBR 14083),
deslizamento (NBR 14085) e
arrancamento (NBR 14084).
Os ensaios de retenção de água são necessários para todos os usos de
argamassa e os ensaios de flexibilidade são utilizados para usos específicos.
Os ensaios são realizados em laboratório em uma base denominada
substrato padrão
4
. A seguir, uma breve descrição dos ensaios citados.
A retenção de água é indicada pelo tempo em aberto. Sichieri (2007) define o
tempo em aberto como o intervalo de tempo entre a aplicação da argamassa até a
formação de uma pele que impede a aderência. É o intervalo máximo de tempo,
depois de estendidos os cordões em que as placas ainda podem ser assentadas
dentro da resistência de arrancamento estabelecida pela Norma (informação
verbal).
5
O tempo em aberto é o período em que a argamassa colante pode ficar
exposta ao ar sem perder suas propriedades, após ser misturada com água. A
quantidade de água misturada e o tipo/quantidade do retentor que compõe a
argamassa colante atingem o tempo em aberto. A definição do tempo em que a
argamassa colante poderá permanecer aberta é diretamente proporcional à
quantidade do retentor de água.
4
Substrato-padrão é uma base de concreto utilizada em ensaios de laboratório para testes com
argamassa colante com dimensões definidas atendendo os requisitos exigidos pela NBR 14082
(1998). É composto de pedrisco, areia, cimento Portland e tela metálica como armação.
5
Informação fornecida por Sichieri em São Carlos, na disciplina de Revestimentos Cerâmicos na
Arquitetura, do Programa de Pós Graduação em Arquitetura e Urbanismo da Escola de Engenharia
de São Carlos - USP, em 2007.
60
O conceito de tempo em aberto é muitas vezes confundido com tempo de
maturação e vida no balde. O tempo de maturação é o intervalo de descanso da
argamassa colante após sua mistura, entre 10 e 15 minutos, servindo para que os
aditivos possam iniciar sua reação. Após este procedimento, a argamassa colante
deve ser re-misturada e então estará pronta para o uso. A vida no balde é o intervalo
máximo de tempo no qual a argamassa colante pode ser utilizada depois de
totalmente misturada. Esse período varia de duas a duas horas e meia.
Segundo Sichieri (2003), Perez (2003) e Bortoletto (2004), deslizamento é o
movimento descendente da placa cerâmica sobre os cordões frescos quando
aplicados sobre uma superfície vertical. O deslizamento está diretamente
relacionado com o tempo em aberto e com as juntas de assentamento; quanto maior
for a quantidade de água misturada aumentando o tempo em aberto, maior será a
possibilidade de deslizamento da placa e quanto maior forem as juntas de
assentamento, maior poderá ser o deslizamento.
O arrancamento ou resistência de aderência é uma característica das
argamassas colantes à base de cimento que mede a aderência da argamassa
colante à cerâmica, concedendo ao SRC a aderência necessária para suportar as
tensões que ocorrem no edifício, como o movimento estrutural, as ações das
intempéries e os recalques.
O destacamento das placas cerâmicas (falha na aderência das placas) é uma
patologia ligada principalmente ao RCF. A imperfeição de aderência pode ocorrer,
devido a:
interface argamassa colante/substrato;
interface argamassa colante/ placa cerâmica;
camada de argamassa colante;
ruptura no substrato;
ruptura na placa cerâmica.
Os ensaios de flexibilidade são utilizados em argamassas colantes específicas
para RCF, onde as exigências são mais rigorosas do que as das argamassas
61
colantes a serem aplicadas em uma área interna. A fachada de um edifício está
exposta às ões das intempéries e às deformações estruturais que o as causas
mais comuns das patologias relacionadas aos RCFs.
Segundo Medeiros (1999), para amenizar as deformações excessivas de um
edifício, recomenda-se adotar juntas estruturais, principalmente entre pilares e a
cada pavimento. Ribeiro (2006) afirma que após rias experiências no
desenvolvimento de projetos para revestimentos concluiu-se que, a especificação
dos detalhes construtivos (juntas de assentamento, todos os tipos de juntas de
movimentação, juntas de trabalho, juntas de superfície e juntas de dessolidarização)
constitui uma etapa que demanda mais tempo e atenção no processo do projeto de
especificação de fachadas, pois necessita do levantamento e organização dos
dados de diferentes informações
6
.
Devido ao uso de diferentes materiais no revestimento de fachadas de
edifícios, considerando que cada material possui um coeficiente de dilatação
diferente, que responde de formas diferentes às variações climáticas, existe em cada
interface um acúmulo de tensões causadas por variados coeficientes de expansão
térmica. Este fato explica a necessidade de especificar os detalhes construtivos
como as juntas de movimentação em um projeto de RCF (PEREZ, 2003).
Segundo Perez (2003), um projeto completo de RCFs precisa considerar,
além dos critérios citados, a cor do revestimento cerâmico, as dimensões do
revestimento, a flexibilidade da argamassa colante, a flexibilidade e a espessura da
argamassa de rejuntamento. Existem outros fatores que colaboram para minimizar
as tensões dos RCFs, como adotar juntas verticais a cada 6m, juntas horizontais a
cada 3m ou a cada direito. Devem ser previstas juntas, também, em quinas e no
encontro de diferentes materiais.
6
Estudo detalhado sobre juntas de movimentação na dissertação de mestrado de Fabiana
Andrade Ribeiro (2006) intitulada: Especificação de juntas de movimentação em revestimentos
cerâmicos de fachadas de edifícios: Levantamento do Estado da Arte Escola Politécnica da
Universidade de São Paulo - Departamento de Engenharia de Construção Civil, 2006. Sobre a
terminologia empregada, página 24, Tabela 2.3.
62
3.6 Argamassa de Rejuntamento
A argamassa de rejuntamento, também denominada apenas rejunte, é uma
composição à base de cimento Portland e de outros componentes homogêneos,
como aditivos para a aplicação nas juntas de assentamento entre as placas
cerâmicas. Devem ser impermeáveis, laváveis, possuir capacidade de retornar à
forma original após terem sido submetidos a uma deformação elástica, possuir
aditivos para retenção de água e ser de fácil remoção (SICHIERI, 2003).
Segundo Feres (2004), a finalidade da argamassa de rejuntamento é oferecer
o acabamento estético ao SRC, proporcionando durabilidade ao sistema, uma vez
que atua no controle do desenvolvimento de fenômenos físico-químicos. As
características das argamassas de rejuntamento são: impermeabilidade,
flexibilidade, plasticidade, elasticidade, resistência a fungos e bactérias, resistência
ao manchamento e estabilidade de pigmentação.
A classificação, segundo Feres (2004), dos rejuntes industrializados
disponíveis no mercado é:
Rejuntes cimentícios monocomponentes: é o tipo de rejunte mais
comum. São comercializados em pó, geralmente possuem aditivos na
sua composição (também na forma de pó), precisando acrescentar
água antes da aplicação no canteiro de obras;
Rejuntes cimentícios bicomponentes: são comercializados em duas
partes: uma parte em e uma parte líquida (aditivo), precisando
concluir a mistura antes da aplicação;
Rejuntes de base orgânica: o formados por dois ou mais
componentes pré-dosados que devem ser misturados para a aplicação.
As resinas epóxi são um exemplo deste tipo de rejunte.
Os rejuntes existentes são especificados tendo como referência as
características e uso do ambiente. Segundo a NBR 14992-2003, são os seguintes:
Rejunte tipo I: material à base de cimento, utilizado em ambientes com
pouco tráfego, externos (pisos e paredes) e que tenham uma área 20
63
m
2
, tipo de rejunte restrito a placas com absorção de água acima de
3%;
Rejunte tipo II: material à base de cimento Portland e látex, flexível,
com baixa permeabilidade, aplicado em ambientes com tráfego intenso
de pedestres, externos (pisos e paredes) com qualquer metragem,
desde que apliquem as juntas de movimentação, utilizado com placas
com absorção de água inferior a 3%, ambientes internos ou externos
que possuam água estagnada (piscinas, espelho d’agua);
Rejunte utilizado em ambiente agressivo: material à base de cimento
aluminoso, polímeros, bactericida, fungicida, utilizado em ambientes
química ou mecanicamente agressivos como cozinhas industriais,
indústrias químicas e alimentícias. Possui alta resistência mecânica e à
ação de agentes químicos.
3.7 Normas
Outros autores já se propuseram a analisar sobre as normatizações referentes
ao setor cerâmico. Desta maneira não é intenção deste trabalho esgotar o assunto.
Apresentaremos assim as normas específicas da temática abordada.
O órgão responsável pela normatização técnica no Brasil é a ABNT-
Associação Brasileira de Normas Técnicas. A elaboração e o desenvolvimento das
Normas o feitos pelos Comitês Brasileiros (ABNT/CB) e pelos Organismos de
Normalização Setorial (ABNT/ONS) que, por sua vez, são compostos por Comissões
de Estudo (CE). Estas CEs são formadas por representantes da área de interesse
de setores específicos, como produtores, consumidores e pessoas “neutras”
oriundas de universidades, laboratórios, dentre outras instituições.
A seguir, são apresentadas as normas técnicas referentes ao sistema
revestimento cerâmico, em ordem cronológica:
a) Normas técnicas para placas cerâmicas:
NBR 13816: Placas Cerâmicas para Revestimento - Terminologia -
(Abril/1997);
64
NBR 13817: Placas Cerâmicas para Revestimento - Classificação -
(Abril/1997);
NBR 13818: Placas Cerâmicas para Revestimento - Especificação e
Métodos de Ensaios (Abril/1997);
NBR 15463: Placas cerâmicas para revestimento Porcelanato
(Fevereiro/2007).
A NBR 15463 foi elaborada, discutida e aprovada em conjunto com os
fabricantes, consumidores, universidades, laboratórios de certificação, Procon,
Anamaco e instituições ligadas ao setor cerâmico. É a primeira norma referente ao
porcelanato, foi criada no âmbito nacional e tem como objetivo definir parâmetros de
absorção de água, carga de ruptura, abrasão profunda, entre outras características
do produto, que estejam de acordo com a normalização brasileira.
b) Norma Técnica para preparação da superfície a ser revestida com a
placa cerâmica:
NBR 9817: Execução de piso com revestimento cerâmico – (maio/1987);
BR 13753: Revestimento de piso interno ou externo com placas cerâmicas
e com ultilização de argamassa colante-Procedimento – (Dezembro/1996);
NBR 13754: Revestimento de paredes internas com placas cerâmicas e
com ultilização de argamassa colante-Procedimento – (Dezembro/1996);
NBR 13755: Revestimento de paredes externas e fachadas com placas
cerâmicas e com utilização de argamassa colante-Procedimento
(Dezembro/1996);
NBR 7200: Execução de revestimento de paredes e tetos de argamassas
inorgânicas – Procedimento - 1998
c) Normas técnicas referentes aos procedimentos de produção dos
revestimentos de argamassa:
NBR 13528: Revestimento de paredes e tetos de argamassas inorgânicas
Determinação da resistência de aderência à tração (1995);
65
NBR 13529: Revestimento de paredes e tetos de argamassas inorgânicas
–Terminologia (1995);
NBR 13530: Revestimento de paredes e tetos de argamassas inorgânicas
–Classificação (1995);
NBR 13749: Revestimento de paredes e tetos de argamassas
inorgânicas–Especificação (1996).
NBR 7200: Execução de revestimento de paredes e tetos de argamassas
inorgânicas – Procedimento (1998);
d) Normas técnicas sobre especificação e controle das características
das argamassas utilizadas na produção dos revestimentos:
NBR 13277: Argamassa para assentamento e revestimento de paredes e
tetos
– Determinação da retenção de água – Método de ensaio (1995);
NBR 13278: Argamassa para assentamento e revestimento de paredes e
tetos
Determinação da densidade de massa e do teor de ar incorporado
Método de ensaio (1995);
NBR 13279: Argamassa para assentamento e revestimento de paredes e
tetos
– Determinação da resistência à compressão – Método de ensaio (1995);
NBR 13280: Argamassa para assentamento e revestimento de paredes e
tetos
Determinação da densidade de massa aparente no estado endurecido
Método de ensaio (1995);
NBR 13281: Argamassa para assentamento e revestimento de paredes e
tetos
– Requisitos (2001).
NBR 13276: Argamassa para assentamento e revestimento de paredes e
tetos
66
– Preparo da mistura e determinação do índice de consistência (2002);
e) Norma técnica sobre argamassas de assentamento:
NBR 14992: A.R.-Argamassa à base de cimento Portland para
rejuntamento de placas cerâmicas - Requisitos e métodos de ensaios
(outubro/2003).
Na investigação das patologias que envolvem o sistema revestimento
cerâmico, assunto tratado no próximo item-2.2 percebeu-se que as juntas de
assentamento
7
possuem um papel importante e conseqüentemente as argamassas
de rejuntamento. A única norma brasileira para argamassa de rejuntamento à base
de cimento Portland foi criada apenas no ano de 2003 devido às constantes
patologias no SRC que envolviam essa parte do sistema. Ainda não há normalização
para rejuntes à base de látex, poliuretano e epóxi, apesar de estarem disponíveis no
mercado.
3.8 Patologias no Sistema Revestimento Cerâmico -SRC
Segundo Rodrigues; Westcot (2003) apud Paulo (2006), o conceito de
patologia (Gr. páthos + logos= tratado), na construção civil, é a área de
conhecimento que se dedica ao estudo das irregularidades em edifícios, desde suas
origens até as respectivas manifestações. A palavra patologia também pode ser
usada para identificar a relação de causa-efeito de um conjunto de manifestações
associadas entre si.
Para explicar uma patologia, é necessário fazer primeiramente o diagnóstico.
Entenda se por diagnóstico o conjunto de procedimentos que possuem
dependência recíproca e que são organizados objetivamente para entender e
explicar uma patologia através de suas manifestações e conseqüências. Para se
7
Segundo Feres (2004), antigamente o vão entre as placas cerâmicas eram sempre “juntas
secas”, situação quando as placas são praticamente encostadas umas às outras. As juntas de
assentamento foram reconhecidas pouco tempo como um fator de qualidade no sistema
revestimento cerâmico.
67
estabelecer um diagnóstico correto, é necessário que esses procedimentos estejam
apoiados em metodologias sustentadas por processos científicos. Embora tenha
sido verificado um avanço científico e tecnológico na área, essa é a tarefa mais
complexa e imprecisa ao longo de todo o ciclo de vida de uma construção
(RODRIGUES; WESTCOT, 2003 apud PAULO 2006).
Dessa forma, Patologia é um conceito usado no ramo da construção civil para
estudar a origem das modificações e movimentos que ocorrem estruturalmente e/ou
funcionalmente num edifício. Sabendo que o desempenho de um edifício depende
da relação de todos os materiais e suas técnicas de aplicação, será dado destaque à
importância da elaboração do projeto de especificação de revestimento cerâmico
completo, bem como do respectivo método de execução.
Junginger (2003), aborda em detalhes as funções relacionadas ao rejunte,
classificando-o como um subsistema do sistema revestimento cerâmico.
Principalmente no estudo de fachadas, o rejunte exerce um papel fundamental
quanto ao alívio de tensões. Destaca os aspectos de preparo e aplicação dos
rejuntes, particularmente os cimentícios. Com a finalidade de prevenir manifestações
patológicas posteriores, são detalhados rejuntamentos de locais específicos como o
encontro com selantes. Painéis em forma de laje revestidos com revestimento
cerâmico foram submetidos à máxima carga de flexão até o destacamento. O
objetivo desse experimento foi detectar qual a largura da junta e o tipo de
argamassa adesiva para evitar o destacamento da placa cerâmica. Concluiu-se que
apenas quando a argamassa adesiva possui alta resistência de aderência é que a
largura das juntas apresenta um papel importante.
Feres (2004), desenvolveu uma pesquisa relacionando as patologias do SRC
relativas especificamente ao rejuntamento. Algumas delas são: expansão por
umidade, choque térmico, falhas de assentamento, fissuras, eflorescência e
manchas. Embora o uso de revestimento cerâmico em fachadas seja amplamente
utilizado no Brasil e em todo o mundo, ainda a necessidade de evoluir
tecnologicamente. Uma forma bastante econômica e eficaz de evitar os constantes
problemas que ocorrem é a adoção de métodos preventivos.
É muito comum serem encontradas placas cerâmicas com manchas e trincas
ou destacadas em fachadas de edifícios recentemente construídos. A ocorrência de
68
grande número de diferentes tipos de patologias relacionadas ao sistema
revestimento cerâmico é um dado que mostra a carência de profissionais nessa área
específica da construção civil. A maioria dos engenheiros e arquitetos não estão
preparados para acompanhar e fiscalizar a execução dos serviços de assentamento,
nem possuem conhecimento suficiente para preparar um projeto de especificação do
sistema revestimento cerâmico. E os assentadores de revestimento cerâmico
também não possuem capacitação suficiente para realizar o serviço.
Para fazer o diagnóstico de um problema no sistema revestimento cerâmico, é
preciso analisar o conjunto que compõe esse sistema. Geralmente, o problema não
está ligado apenas a um fator isolado, mas, sim, a várias falhas e imperfeições e ao
uso inadequado da peça cerâmica, pois, como já foi definido, o sistema revestimento
cerâmico é composto pela relação entre vários materiais que trabalham de formas
diferentes. Para se obter o conjunto de dados necessários para o diagnóstico do
problema, muitas vezes é preciso localizar o projeto e as pessoas por ele
responsáveis. Dependendo do tempo e/ou outros fatores, esse trabalho pode se
tornar bastante difícil.
Para resolver um problema relacionado ao sistema revestimento cerâmico, é
necessário realizar sua completa retirada (placa, argamassa colante e rejunte) e
efetuar novamente o assentamento. Os custos desses reparos chegam a alcançar
uma vez e meia o custo do assentamento inicial, além do desperdício de material,
tempo e dos transtornos e eventuais acidentes. No entanto, muitos problemas
podem ser evitados, tomando-se os devidos cuidados durante o projeto e a
execução do edifício (SICHIERI, 2003).
A falta ou os erros de especificação o as maiores causas dos problemas
encontrados no sistema revestimento cerâmico. As falhas na aplicação das técnicas
de assentamento, a qualidade da placa cerâmica, da argamassa ou do rejunte
contribuem para a existência de patologias, porém em menor proporção (LIMA,
2003).
O desempenho de um edifício depende da relação de todos os materiais e
suas técnicas de aplicação. Sobre a eficiência do sistema revestimento cerâmico,
devem ser considerados vários fatores visando garantir um bom resultado. É preciso
analisar a qualidade de todos os materiais envolvidos, a apropriação dos materiais
69
ao tipo de uso, a qualidade e o planejamento dos serviços de assentamento e a
manutenção após a aplicação (SICHIERI e LIMA, 1998).
Em síntese, as falhas na aplicação do material cerâmico, causadas por
assentadores sem qualificação, por erro de interpretação de um projeto de
especificação, falta do projeto de especificação, desconhecimento da estrutura e da
composição dos materiais usados na construção de edifícios por engenheiros e
arquitetos, o que ocorre com muita freqüência, são as principais causas de inúmeras
e variadas patologias no SRC.
3.9 Origem das patologias no SRC
Segundo Pedro et. al. (2002) apud Feres (2004), a origem das patologias do
sistema revestimento cerâmico podem ser classificadas em:
a) Congênitas - Ocorrem na fase de projeto e são as causas mais freqüentes
das patologias encontradas: falta detalhamento ou erro no projeto,
inexistência de projeto de especificação e desconhecimento das Normas
Técnicas;
b) Construtivas - Acontecem na fase de execução do serviço de
assentamento e são responsáveis por grande parte dos problemas do
SRC nas edificações: utilização de mão-de-obra sem capacitação, uso de
material sem qualidade e sem certificação, bem como quando não é
adotada uma metodologia para o trabalho de assentamento do material
cerâmico;
c) Adquiridas - Ocorrem durante a vida útil dos revestimentos cerâmicos e
são provocadas pela exposição ao meio ambiente ou pela ação humana,
como, por exemplo, a inadequada manutenção, o que pode deteriorar as
camadas do sistema;
d) Acidentais - Originam-se devido a acontecimentos anormais como a ação
da chuva acompanhada de vento em uma velocidade anormal, incêndios e
recalques, causando solicitações impróprias ao sistema.
70
3.10 Classificação das patologias no Sistema Revestimento Cerâmico
SRC
Embora a classificação das patologias, no Sistema Revestimento Cerâmico,
tenha sido descrita em trabalhos anteriores, como em pesquisa realizada por Lima
(2003), é conveniente relacioná-las:
a) Problema nas camadas anteriores ao revestimento causadas por
imperfeições na base, na estrutura do edifício, nos suportes ou camadas de
impermeabilização que antecedem a placa cerâmica;
b) Defeito de fabricação da placa cerâmica
, não detectado na fábrica,
p
odendo ser superficial na placa (no esmalte) ou interno, no biscoito;
c) Erro ou falta de especificação do revestimento cerâmico. A variedade de
produtos existentes no mercado, com diferentes recomendações de uso, ocasionam
muitos erros na compra do produto. A principal condicionante para a escolha do
revestimento cerâmico é o tipo de uso do ambiente ao qual receberá o produto, uma
vez que para cada caso diferentes exigências e prioridades. A estrutura, a
qualidade e a natureza do material de apoio, bem como as condições especiais de
uso devem ser consideradas;
d) Erro ou inexistência de especificação da argamassa colante e da
argamassa de rejuntamento;
e) Falhas no assentamento causam patologias que são dificilmente
detectadas durante a colocação do revestimento. As patologias ocorrem quando o
tempo de maturação, o tempo em aberto e a vida no balde da argamassa colante
não são respeitados, provocando mudanças de comportamento da argamassa
colante, o que prejudica a aderência da placa cerâmica na base do substrato.
f) Falta de juntas de dilatação e erro da espessura das juntas de rejuntamento;
g) Problemas de manutenção e limpeza incorreta do sistema. Muitas vezes,
são aplicados produtos com agentes químicos corrosivos ou abrasivos na limpeza
final da obra para a retirada de resquícios de cimento ou outros materiais utilizados.
71
Segundo Sichieri et. al. (2003), as patologias no SRC podem ser divididas em
duas categorias: as superficiais e as que ocorrem no sistema construtivo. As
patologias superficiais acontecem praticamente na superfície dos revestimentos
cerâmicos. As patologias no sistema construtivo colocam em risco os diversos tipos
de materiais que compõem o sistema multicamadas do revestimento cerâmico.
1) Patologias superficiais
Os chamados defeitos superficiais podem prejudicar tanto a funcionalidade da
superfície como o fator estético. Seguem alguns exemplos de defeitos notados
imediatamente após o assentamento e em seguida, exemplos de superfície
danificada antes do uso.
a) Defeitos notados logo após o assentamento:
Suposta diferença entre o produto escolhido e o recebido pelo revendedor:
O proprietário pode alegar que o produto cerâmico escolhido na loja não é
o mesmo que foi recebido apenas após o assentamento. Neste caso, há duas
possibilidades: ou é apenas uma sensação equivocada ou realmente o
revestimento é diferente do escolhido. A placa cerâmica é disposta no show room
ou na loja em painéis ou em pequenos ambientes, montados com iluminação
própria e muitas vezes as placas estão “soltas”, o que pode confundir o cliente
quando vê o revestimento em um ambiente todo com o mesmo material
assentado e rejuntado, porém com outra iluminação. Há as reais diferenças de
tonalidade que ocorrem devido ao processo de queima das peças cerâmicas. A
margem de tolerância é de 5%. Se o produto comprado for de primeira qualidade
não pode ocorrer essa diferença de tonalidade. Caso isso aconteça, o produto
passou pelo controle de qualidade indevidamente e apresenta um defeito
superficial.
A forma de prevenir uma situação dessas seria verificar antes do início dos
serviços de assentamento se as diferenças de tonalidade estão dentro dos limites
estabelecidos pela norma e se o material que chegou à obra possui a qualidade
do que foi comprado.
Superfície irregular, as peças não estão todas no mesmo nível;
72
São pequenas diferenças entre os níveis das placas cerâmicas. A falta de
nivelamento das peças cerâmicas pode causar desgaste irregular no esmalte.
Como parte da peça está mais desgastada que a outra, a superfície fica mais
suscetível ao impacto mecânico, podendo até ocorrer lascamento e abrasão
precoces. Este defeito pode ocorrer devido à deficiência do assentamento como
batidas desiguais, desníveis no contrapiso ou, ainda, se a curvatura e o
empenamento da placa cerâmica exceder o valor exigido por norma técnica. Pela
norma, a diferença dos níveis entre as placas não pode exceder 1 milímetro e do
contra-piso ou emboço, medidos na régua de 2 metros, não devem ultrapassar 3
milímetros.
Figura 5. Desnível entre as peças
Fonte: Arquivo próprio
A contratação de mão de obra qualificada é uma das formas de prevenir
esta patologia. O uso de juntas de assentamento mais larga facilita o alinhamento
das peças e a obtenção de superfícies planas.
b) Defeitos de superfície já danificada antes do uso:
Antes do assentamento, as placas cerâmicas não apresentavam nenhum
defeito, mas logo após o serviço de colocação, são verificadas fissuras, riscos,
pintas, indícios de possível ataque químico, causando aspecto envelhecido à
superfície, como se estivesse deteriorada e danificada. Para descobrir a causa
deste problema, será necessária uma investigação geral, fazendo ensaios em
uma placa da amostra para verificar se a dureza, a resistência à abrasão e a
resistência química estão dentro dos limites estabelecidos por norma técnica. A
qualidade do serviço de assentamento também é outra causa provável: uso
73
de ferramentas inadequadas, excesso e endurecimento da argamassa nas
bordas pelo atraso na limpeza, falta de proteção, uso antes do tempo previsto do
piso devido ao andamento de outros serviços na obra são fatores que podem
provocar esforços mecânicos e ataques químicos.
Antes do assentamento é preciso conhecer as características de
resistência à abrasão e resistência mecânica da placa cerâmica. Após o serviço
de colocação, deve ser feita a limpeza e providenciar proteção apropriada à
superfície cerâmica, principalmente nos casos de circulação constante.
Rejuntes sujos e diferença de coloração da peça;
Esta patologia ocorre geralmente em locais como cozinhas, banheiros,
restaurantes, indústrias, hospitais e áreas públicas, devido ao contato com
substâncias químicas e agentes agressivos. As prováveis causas o: uso de
rejunte com qualidade discutível, que não atende as condições exigidas pela
norma técnica, especificação incorreta e preenchimento mal feito das juntas
realizado por o-de-obra sem qualificação. Surgem, então, porosidade, trincas,
sulcos e, consequentemente, mofo no rejunte.
A especificação do material adequado para cada ambiente e a escolha por
profissionais qualificados são garantia de um serviço bem executado. Em
ambientes propensos a agressão e umidade constantes, o rejunte deve possuir
alguns requisitos extras, como aditivos com látex ou resinas epóxi, que melhoram
a resistência química e diminui os espaços vazios, aumentando a densidade dos
poros. A limpeza final do rejunte também deve ser feita imediatamente após a
aplicação.
Pinholes, crateras, pintas e manchas.
São pequenas imperfeições, com diâmetro menor que um milímetro, que
aparecem na superfície da peça cerâmica. A placa possui esse defeito antes
do assentamento, porém, após a colocação e algum tempo de uso, ficam
mais
evidentes. Esta patologia é causada por algum problema ocorrido no processo de
fabricação. A superfície do esmalte adquire alguns pontos mais fracos e com o
tempo de uso e o contato com o meio ambiente apresenta o aspecto de crateras
de vulcão.
74
Figura 6. Bolha Figura 7. Cratera
Fonte: Arquivo próprio Fonte: Arquivo próprio
Nesta patologia, é evidente que o fabricante arcará com todas as
responsabilidades pelo problema ocorrido. O uso de material de boa qualidade e
a verificação do estado do revestimento cerâmico antes do assentamento são
medidas preventivas para este tipo de problema.
c) Defeitos percebidos apenas depois de determinado tempo de uso:
Deterioração mecânica (risco, desgaste):
Trata-se da danificação precoce da superfície da peça esmaltada, com a
perda da última camada, que pode ser observada pelo aparecimento de riscos e
desgastes. Quando isso ocorre em pouco tempo de uso, cerca de um a dois
anos, é considerada uma patologia, pois toda placa cerâmica possui um
desgaste gradual, mas com um tempo de uso bem maior. Este dano modifica a
tonalidade e o brilho da superfície causando alterações estéticas e funcionais,
gerando dificuldade na limpeza, além de prejudicar a impermeabilidade da peça.
Se o material que possui baixo PEI for usado em locais de grande circulação,
formar-se-á uma espécie de trilha no piso com o desgaste do esmalte, o que
prejudica a resistência à abrasão. Caso o material contemple as exigências da
norma e a descrição do fabricante, trata-se de um erro de especificação do
material ao tipo de uso.
75
Figura 8. Riscos em placa cerâmica esmaltada
Fonte: Arquivo próprio
Considera-se abrasão superficial a abrasão em revestimentos esmaltados
e abrasão profunda, aquela nos revestimentos não esmaltados.
A resistência à abrasão, juntamente com a determinação da carga de
ruptura, determinam os locais onde cada revestimento deve ser aplicado. Para
fazer a avaliação da durabilidade do piso cerâmico, é preciso considerar,
primordialmente, o fator tempo e o uso do ambiente. A correta especificação do
material, adequadamente avaliada ao tipo de uso, como o uso de placas rústicas
ou placas com esmalte que possua dureza igual ou superior a 7 Mohs, é uma
forma de garantir a estabilidade do material.
Fraturas, lascamento, esfolhamento;
A fratura é como uma fissura que atinge toda a peça até sua espessura. É
conseqüência de forte impacto, da existência de vazios de argamassa no verso
da placa cerâmica na hora do assentamento e/ou de erro na especificação. O
lascamento são pequenos pedaços da superfície que estilhaçam e ocorrem em
pontos localizados. O esfolhamento é como uma descamação na superfície da
placa cerâmica. São porções de massa da peça que se descolam paralelamente
ao plano. Os danos causados por esta patologia comprometem tanto os aspectos
estéticos quanto os aspectos funcionais, como a permeabilidade e as condições
de limpeza do material. O lascamento e o esfolhameto geralmente são defeitos
originados no processo de fabricação, devido à utilização de material de baixa
76
qualidade. O lascamento é mais comum em revestimentos esmaltados quando a
camada de esmalte é muito fina. O esfolhamento pode ser um problema na
prensagem.
Figura 9.Lascamento
Fonte: Arquivo próprio
Figura 10. Esfolhamento
Fonte: Arquivo próprio
O revestimento cerâmico é um material que possui baixa elasticidade. As
peças com menor absorção de água e maior espessura são as que apresentam
maior resistência ao impacto e, consequentemente, as mais indicadas para
ambientes sujeitos aos impactos constantes. O uso de juntas de assentamento
largas e rejunte com propriedades elásticas ajudam na prevenção destes tipos de
patologia.
Deterioração por ataque químico;
Este dano é causado pela presença de substâncias corrosivas na
superfície cerâmica. São observadas manchas, perda de cor e diminuição no
77
brilho da superfície da peça, geralmente em áreas isoladas. É importante
salientar a diferença entre o desgaste e o ataque químico, uma vez que gera
muita confusão. O ataque químico causa um efeito em porções delimitadas, a
mancha adquire o formato do líquido que caiu ou escorreu sobre a superfície. Na
abrasão, o desgaste é mais uniforme, o descoloramento e a alteração de cor não
se apresentam em uma área bem definida. Porém, estas duas patologias
costumam acontecer ao mesmo tempo, dificultando, dessa forma, o diagnóstico.
revestimentos cerâmicos de alta e baixa resistência a determinados produtos
químicos. A correta especificação do material é importante e, caso o ambiente
tenha um uso específico que exija maior resistência, cabe ao especificador
requerer do fabricante o produto mais indicado. A argamassa e o rejunte também
devem ser resistentes a agentes agressivos. A especificação de todo o sistema
revestimento cerâmico deve atender às solicitações que o ambiente for
submetido.
Figura 11. Ataque químico Figura 11.1. Ataque químico
Fonte: Arquivo próprio Fonte: Arquivo próprio
Mantendo a superfície cerâmica sempre limpa, desde a primeira limpeza,
evita-se o uso de produtos de limpeza muito fortes, sendo esta, portanto, uma
forma simples de prevenir o ataque químico.
Rejuntes sujos;
Segue a mesma descrição dos defeitos notados imediatamente após o
assentamento (página 43).
Pinholes, crateras, pintas manchas;
78
Segue a mesma descrição dos defeitos notados imediatamente após o
assentamento (página 43).
Gretas e rachaduras;
A gretagem ocorre apenas em esmaltados. Trata-se de microfissuras,
como o desenho de uma teia de aranha, que aparecem na superfície da peça,
sendo que o biscoito da peça não apresenta nenhuma alteração. As rachaduras
ocorrem em esmaltados e não esmaltados. São microfissuras que alcançam o
corpo da placa cerâmica, apresentando o desenho de uma linha. Nos dois casos,
deficiência estética e funcional, como o acúmulo de sujeira nas reentrâncias
formadas e a perda da permeabilidade da peça. A gretagem pode ser causada
por vários motivos: qualidade duvidosa do revestimento cerâmico ou divergência
entre a dilatação térmica do esmalte e da base após o assentamento ou, ainda,
expansão por umidade. Neste caso, a causa mais comum é a re-hidratação da
cerâmica quando em contato com a umidade, o que vai aumentar seu tamanho e
causar tensões entre o vidrado e a base. As rachaduras geralmente são defeitos
de fabricação quase insignificantes que se agravam com o assentamento da
cerâmica.
Figura 12. Gretamento
Fonte: Revista Téchne 96
A impermeabilização do contra-piso deve ser planejada e executada, ao
mesmo tempo, com as juntas de movimentação e de assentamento necessárias,
para evitar deformações construtivas na área e o aparecimento de gretas.
Eflorescência e mofo;
A eflorescência são manchas esbranquiçadas que aparecem nas juntas de
assentamento. Acontecem principalmente em não esmaltados e porosos, sendo
79
uma patologia com origem no próprio sistema construtivo. Os materiais utilizados,
como o cimento, a areia e a própria cerâmica possuem sais solúveis que, na
presença de água se dissolvem e se solubilizam, buscando um caminho até a
superfície. O mais comum é encontrar uma saída pelo rejunte. A umidade ocorre
quando há infiltrações do solo, vazamento na rede hidráulica ou quando o rejunte
é aplicado antes do tempo de cura da argamassa de assentamento. A solução
salina é direcionada à superfície por evaporação ou pressão hidrostática. É muito
freqüente o aparecimento de eflorescência quando na primeira limpeza da obra
são utilizados ácidos sem a diluição recomendada.
O mofo é causado por fungos que se concentram, formando uma camada
esbranquiçada ou esverdeada na superfície dos revestimentos, geralmente os
não esmaltados e porosos, em ambientes úmidos. A causa do problema do mofo
não está relacionada ao sistema. A cerâmica atua apenas como meio para o
desenvolvimento dos microorganismos.
Figura 13. Eflorescência Figura 13.1. Eflorescência
Fonte: Arquivo próprio Fonte: http://images.google.com
Para prevenir a eflorescência, é necessário evitar a presença de água
garantindo, dessa forma, a impermeabilização do contrapiso; utilizar sempre o
método de argamassa colante, respeitando todos os tempos de cura; e realizar a
limpeza com os produtos recomendados pelo fabricante. Para evitar os mofos, é
preciso a correta especificação do material, aplicando cerâmica com baixa
absorção e esmaltadas em ambientes úmidos.
80
Alteração da cor;
Quando esta patologia ocorre, geralmente a cor da peça fica mais escura.
A origem deste problema está no próprio sistema. A alteração ocorre com o
aparecimento de umidade provocada por algum tipo de infiltração, sendo que a
porosidade da base do substrato pode contribuir para o surgimento da patologia.
Nos revestimentos não esmaltados, a umidade aparece na superfície da peça,
alterando sua cor. Nos esmaltados, a mancha concentra-se no interior. É um
defeito puramente estético. Se a umidade persistir, pode ocorrer eflorescência, o
que vai agravar o problema e trazer conseqüências mais graves. Sanada a causa
da umidade, a peça cerâmica volta, na maioria das vezes, à cor original. A
origem do problema é muito diferente de ataque químico e abrasão.
O planejamento da execução, como impermeabilização da base e uso de
argamassa de qualidade, garante o aspecto original da peça cerâmica.
Escurecimento da superfície da cerâmica - mancha d’água;
Esta patologia pode ser considerada um problema específico do anterior.
Nota-se que em áreas molhadas, a superfície da placa esmaltada escurece.
Geralmente, o início das manchas ocorre nas laterais da placa por falhas no
rejuntamento ou pela utilização de rejunte poroso. O escurecimento pode
acontecer quando a placa possui uma espessura do vidrado e do engobe
menores que o padrão estabelecido e/ou por falhas no material e na aplicação do
rejuntamento, permitindo, assim, a penetração da água entre o esmalte e o
engobe.
A escolha e a aplicação correta da argamassa de rejuntamento somada à
escolha por revestimento cerâmico que atenda as normas técnicas garantem a
qualidade de todo o serviço e evitam o aparecimento de patologias no sistema
revestimento cerâmico.
2) Patologias na estabilidade do sistema construtivo
Os defeitos na estabilidade do sistema construtivo são patologias mais
complexas de diagnosticar, pois envolve todos os elementos que compõem o
sistema multicamadas do revestimento cerâmico, prejudicando a funcionalidade da
81
superfície cerâmica e, eventualmente, a estética da peça. Compreendem todos os
problemas do sistema construtivo que comprometem a estrutura de apoio, a liga
entre as diversas camadas, ou a união mecânica interna de uma ou mais camadas
no revestimento cerâmico.
Acarretam danos estéticos e funcionais, com a perda da estabilidade do
sistema. Havendo penetração de água e congelamento, a placa aumenta de volume
e, com isso, ocorre quebra de parte da placa cerâmica, desprendendo-a da base
assentada. Neste caso, o sistema revestimento cerâmico todo deve ser resistente ao
gelo. A falha no preenchimento de argamassa de assentamento no dorso da placa
criando vazios e o rejuntamento mal executado, dando espaço para absorção de
água são fatores que contribuem para os danos causados pelo gelo. Recomenda-se
o uso de revestimento cerâmico com menor absorção de água, pois é mais
resistente ao gelo.
A especificação detalhada e a execução correta dos materiais da base, da
placa cerâmica e das argamassas de assentamento e rejuntamento evitam este tipo
de patologia. Neste caso, recomendam-se juntas de assentamento mais largas, com
a utilização de placas especiais resistentes ao gelo e a impermeabilização de todo o
sistema. Estas são recomendações importantes, especialmente para as cerâmicas
destinadas à exportação, uma vez que o mercado nacional, devido ao clima, não
possui essa exigência.
Má fixação com levantamento do revestimento;
Ocorre em revestimentos de pisos ou paredes um tempo depois que foram
assentados, estragando toda a funcionalidade da superfície cerâmica. Algumas
peças vão gradualmente se descolando da base de assentamento, porém
continuam por algum tempo coladas pelo rejunte, até ficarem totalmente soltas
da base. Quando soltas, as placas cerâmicas não podem ser recolocadas porque
o vão é menor que a área da placa e o tardoz das placas soltas, na maioria das
vezes, está limpo. Isso significa que não houve aderência suficiente entre a placa
e a argamassa de assentamento. Em muitos casos, a placa cerâmica perde a
capacidade de resistência das tensões existentes entre as camadas do sistema
revestimento cerâmico. A fixação pode advir do processo de maturação do
82
sistema construtivo, retração na superfície da base de assentamento ou
expansão por umidade ou térmica da própria placa cerâmica.
Figura 14 Destacamento da placa cerâmica
Fonte: Arquivo próprio
Na maioria das vezes, as causas do problema são o desconhecimento da
origem dos materiais e da composição da base de assentamento, a falta de
projeto, a inexistência da localização das juntas de assentamento, de
movimentação e dessolidarização e a utilização de argamassa inadequada.
Entretanto, a retração pode ocorrer por não respeitar o tempo em aberto da
argamassa e por assentar o revestimento em base ainda em fase de maturação.
A especificação deve eleger um revestimento cerâmico que atenda as
exigências da norma técnica, dentro do limite para a expansão térmica por
umidade, e elaborar um projeto de juntas e argamassa de assentamento indicada
ao método e local de uso do produto.
83
Má fixação localizada ou em toda a superfície cerâmica - destacamento;
Esta é uma das patologias mais freqüentes no SRC e está vinculada ao
Revestimento Cerâmico de Fachadas-RCF
8
. É quando uma ou mais placas
cerâmicas se descolam da base devido a tensões internas do sistema. Pode ocorrer
tanto em pisos quanto em paredes. O rompimento da união da placa com a base de
assentamento pode acontecer:
entre a peça e a argamassa de assentamento, na parte interna da
argamassa de assentamento;
entre a argamassa de assentamento e a camada de suporte; ou
na parte interna da camada de suporte.
O dano causado na funcionalidade do sistema só é resolvido com a
reposição de todo material utilizado e todo o serviço refeito.
São várias as causa deste problema, sendo que a principal é a
incapacidade de aderência do sistema. Outras causas são:
uso de argamassa colante inadequada ou escolha errada da
argamassa, visando reduzir o custo da obra;
falha no método de preparação da argamassa colante, adição de
quantidade excessiva de água;
após espalhamento da argamassa, não respeitar o tempo em aberto;
presença de pó na parte inferior da peça (tardoz);
intempéries como variações de temperatura, vento ou chuva,
interferindo no assentamento;
qualidade do serviço de assentamento, com poucas batidas na
peça, o que vai prejudicar o contato com a argamassa colante, uso
de desempenadeira gasta;
camada de suporte considerada instável;
8
As patologias no Revestimento Cerâmico de Fachadas (RCFs) serão tratadas
detalhadamente no item 3.11
84
falta de juntas de assentamento e/ou de movimentação.
Figura 15. Destacamento-Falta de ancoragem
Fonte: Arquivo próprio
A prevenção para esse tipo de patologia é a elaboração de um projeto de
especificação com indicação correta de todos os materiais que compõe o SRC, o
planejamento e o respeito ao método de assentamento adotado, além de prestar
muita atenção no preenchimento inteiro do tardoz da peça, na espessura da
camada de argamassa colante e na altura dos dentes da desempenadeira.
Rachadura de várias peças através de superfície cerâmica-fissuras;
Trata-se de trincas com desenho em linha reta ou curva, alcançando várias
peças e atingindo, além da superfície, todas as camadas inferiores da placa
cerâmica, devido às tensões na superfície da placa. As peças continuam coladas
à base mas provocam defeitos estéticos e funcionais, uma vez que colocam em
risco a permeabilidade da placa. O excesso de deformação da estrutura de um
edifício provoca tensões nas camadas inferiores do SRC, contra-piso ou
alvenaria, atingindo a superfície da cerâmica e, com isso, originando as fissuras.
Na maioria dos casos, existe grande dificuldade de diagnosticar o problema
devido à falta informações suficientes no projeto estrutural ou um histórico dos
traços de argamassa utilizada. São falhas de projeto, planejamento e/ou
execução.
85
Figura 16. Rachadura em piscina Figura 16.1 Micro fissuras em piscina
Fonte: Arquivo próprio Fonte: Arquivo próprio
O projeto e a execução da base do revestimento devem respeitar as
normas pré-estabelecidas, com cálculo das juntas de movimentação e
estruturais, espera do tempo de cura de cada material e especificação dos
materiais a serem utilizados. O projeto de revestimento cerâmico deve prever as
juntas de assentamento, a movimentação e a dessolidarização, deve evitar o
assentamento da placa cerâmica antes do tempo e deve, ainda, especificar a
argamassa colante, o rejunte flexível e o revestimento cerâmico indicado ao tipo
de uso.
Quebra de cantos ou de várias peças da superfície cerâmica;
É uma patologia que ocorre principalmente em pisos industriais e públicos,
quando o revestimento recebe uma carga maior do que aquela para a qual foi
produzido. São rachaduras com desenhos retos ou curvos, que aparecem nas
extremidades da peça e caminham em direção ao centro, podendo, muitas
vezes, quebrar em um pequeno pedaço. Desestabiliza a permeabilidade da peça,
causando danos estéticos e funcionais. A especificação de um produto que não
atenda à solicitação desejada, como por exemplo, porosidade e resistência
mecânica baixa, podem ser a causa do problema. Um assentamento de
qualidade também pode ser a causa de cantos quebrados na placa cerâmica.
A execução de uma base de assentamento nivelada, a elaboração de um
projeto com juntas de assentamento e juntas de movimentação, a escolha de
placas cerâmicas com baixa absorção, mais espessas, que resistam à carga
solicitada, a argamassa de assentamento própria para o uso determinado, o
86
acompanhamento e a fiscalização de todo processo de execução do SRC, bem
como o respeito do tempo de secagem do piso, são procedimentos que evitam a
patologia em questão.
Nota-se que praticamente todas as origens das patologias relacionadas ao
sistema revestimento cerâmico podem ser evitadas contratando profissionais
especializados para o serviço de assentamento, dando o devido valor e atenção
para o projeto de especificação, respeitando todo o processo de assentamento, e
exigindo qualidade de todos os materiais utilizados.
3.11 Patologias no Revestimento Cerâmico de Fachada- RCF
Segundo Medeiros (1999), Revestimento Cerâmico de Fachada de Edifícios
RCF é um conjunto de camadas que se sobrepõem formando uma unidade. Estas
camadas, incluindo o emboço de substrato, são aderidas à alvenaria ou estrutura,
base da fachada do edifício, onde a última camada é composta de placas cerâmicas
assentadas e rejuntadas com material adesivo (argamassa colante).
Por sua vez, RIBEIRO (2006) afirma que o Sistema Revestimento Cerâmico
de Fachada é a união de placas cerâmicas aderidas à base suporte do edifício por
argamassa colante e juntas de assentamento preenchidas por argamassa de
rejuntamento, mais os detalhes construtivos como as juntas de trabalho, de
superfície, dentre outras, constituindo, enfim, camadas superpostas estreitamente
ligadas.
Campante (2001) menciona as principais funções dos Revestimentos
Cerâmicos de Fachada-RCF:
proteção à edificação: o revestimento de fachada protege os sistemas de
vedação e a estrutura do edifício da ão dos agentes causadores da
deterioração como vento, água e fogo, que comprometem a sua durabilidade;
reforço às funções da vedação, possibilitando melhor desempenho térmico e
acústico, e ao efeito estanque contra água e gases;
acabamento final, como responsável pelo efeito estético do edifício, ditando o
padrão econômico deste.
87
Para que os Revestimentos Cerâmicos de Fachada atendam as funções
anteriormente relacionadas, Sabbatini e Barros (1990) apud Matsusato (2007)
destacam as propriedades mais importantes do sistema, as quais estão relacionadas
com as exigências das normas de desempenho:
capacidade de absorver deformações;
resistência mecânica;
resistência à ação de agentes químicos, físicos e biológicos;
estanqueidade (qualidade de seco) e higroscopicidade (capacidade de
absorver a umidade do ar) e;
facilidade de limpeza.
Estas propriedades dependem da qualidade estrutural do edifício que
receberá o revestimento cerâmico de fachada, do clima ao qual estará exposto, do
tipo de superfície que receberá o revestimento (base), assim como a qualidade e o
desempenho de todos os materiais envolvidos no sistema.
A classificação dos revestimentos cerâmicos de fachada pode ser feita de
muitas maneiras. Uma delas é usar como parâmetro a técnica construtiva utilizada
na sua produção ou a forma como os revestimentos se comportam depois de
aplicados. O revestimento cerâmico pode ser classificado como aderido e não
aderido.
A técnica mais comumente utilizada e mais tradicional para fixação dos
revestimentos de fachada é a argamassa colante industrializada, onde as placas
ficam completamente fixas à base e coladas no substrato. o os denominados
revestimentos cerâmicos aderidos. Para definir padrões quanto ao assentamento de
revestimentos cerâmicos de fachada, visando garantir a qualidade do método em
todas as etapas de assentamento, foi criada a norma técnica da ABNT - NBR 13755
(1996).
No Brasil, a maioria dos revestimentos cerâmicos de fachada é aplicado pelo
método aderido, que proporciona apropriada aderência à base, tem condições
adequadas de estanqueidade da superfície e possui flexibilidade quanto às
88
deformações estruturais. Isso sem que as possíveis fissuras fiquem aparentes,
comprometendo a propriedade estética e a permeabilidade da fachada. Este método
também apresenta resistência às constantes mudanças térmicas e períodos
constantes de chuvas (ESQUIVEL, BARROS, SIMÕES, 2001).
Sendo o nível de tensões superior à resistência mecânica dos materiais que
constituem as diversas camadas, recomenda-se reduzir o tamanho do painel do
revestimento e introduzir junta de movimentação, o que irá prevenir as fissuras e o
destacamento dos revestimentos cerâmicos. A utilização da junta ajudará a absorver
parte da tensão diminuindo, dessa forma, o risco da patologia (RIBEIRO, 2006).
Quanto às patologias referentes às juntas de movimentação, Ribeiro (2006)
alerta para a importância do detalhamento deste elemento construtivo no Projeto de
Revestimento Cerâmico de Fachada. O planejamento e a execução de juntas de
movimentação evitam que os painéis recebam as tensões, tanto as que são
advindas da movimentação da estrutura quanto às causadas pelas contrações e
expansões dos materiais que compõem o sistema revestimento cerâmico.
Thomaz (2005) afirma que a eliminação da camada de emboço no sistema de
revestimento, prática crescente em canteiros de obra no Brasil, debilita o
desempenho mecânico do sistema causando o aparecimento de fissuras e
destacamento. Neste caso as tensões que ocorrem pelas deformações na base são
mais intensas que a capacidade resistente da camada de acabamento.
Segundo Ribeiro (2006), o posicionamento das juntas depende da avaliação
da edificação que é composta de análise do projeto de estruturas (fôrmas de lajes e
vigas de borda, flechas previstas, lajes ou vigas em balanço), projeto de arquitetura
(características dos materiais de acabamento especificados, a altura do edifício,
existência de varandas e platibandas, curvas, dimensões de aberturas).
Medeiros (1999), Lima (2003), Campante e Sabbatini (2001), Padilha; Ayres;
Lira; Jorge; Meira (2007) ressaltam a importância da elaboração do projeto de
especificação de fachadas do sistema revestimento cerâmico no canteiro de obras.
O projeto define os detalhes quanto ao tipo de placa pra determinado uso,
argamassa colante e rejunte a serem utilizados. Todas as juntas como as de
dilatação, dessolidarização, de trabalho e de superfície são definidas e locadas no
89
projeto acompanhadas dos detalhes construtivos, além do desenho de paginação e
melhor aproveitamento das placas, evitando cortes e possíveis perdas.
Figura 17. Fissura na base da alvenaria Figura 18.Destacamento
Fonte: Revista Téchne 96 Fonte
:
Revista Téchne 96
Segundo Sabbatini et al, (1991); Fiorito, (1994), as camadas do sistema
possuem diferentes índices de resistência quanto à deformação e aderência. Esta
característica faz com que as tensões se dispersem entre suas interfaces. A
estabilidade do conjunto pode ser comprometida caso as tensões ultrapassem a
capacidade de resistência da camada, acarretando fissuração e falha de aderência,
devido aos movimentos irreversíveis que podem originar o destacamento do
revestimento.
O ACI 504 R-90 (ACI, 1997); ASTM C1472 (ASTM, 2005) apud Ribeiro (2006)
classificam os movimentos que ocorrem nos RCF em duas categorias: reversíveis e
irreversíveis. Os movimentos reversíveis acontecem na presença do agente
causador, voltando posteriormente à posição inicial, e possuem ação cíclica. Os
movimentos irreversíveis permanecem inalterados mesmo sem a presença do
agente causador, deformando definitivamente a abertura da junta que deveria
acomodar a tensão.
Muitas empresas construtoras consideram os revestimentos aderidos de
fachada como um subsistema independente por causarem grandes problemas,
principalmente os chamados destacamentos. Nesta técnica, os revestimentos são
unidos à alvenaria e estrutura por argamassa, trabalhando conjuntamente com o
substrato. A preocupação das empresas construtoras acontece por dois motivos: por
90
ser uma das maiores fontes de problemas em edifícios, devido a sua grande
participação no custo final da obra, e por interferirem decisivamente no planejamento
da execução (BARROS, 1998 apud RIBEIRO, 2006).
Em pesquisa realizada por Esquível (2002), 33% dos edifícios analisados na
cidade de São Paulo, com revestimento cerâmico de fachada, apresentaram alguma
patologia. Os problemas mais encontrados são: deterioração do selante das juntas
por manchamento, destacamento das placas cerâmicas e eflorescência. Dentre eles,
o destacamento pode ser classificado como o mais grave, pois além de
comprometer o desempenho do edifício, coloca em risco a vida dos usuários e
transeuntes, exige o trabalho de recolocação do material com possível indenização
pelo responsável.
A maioria das fachadas dos edifícios localizados na região nordeste do país
recebe revestimento cerâmico. Na orla marítima de Maceió/AL, aproximadamente
39% dos edifícios com mais de cinco pavimentos são revestidos externamente com
placas cerâmicas. Além desses casos, existem os revestimentos mistos, que são
formados pela combinação de dois ou mais materiais diferentes como cerâmica e
pintura; cerâmica, pintura e pedras; concreto aparente e pedras; etc. Essa mesma
tendência foi observada em outras cidades da região, principalmente nas capitais
dos Estados (GOMES et al. 1997 apud JUST e FRANCO, 2001).
Segundo Esquível; Barros e Simões (2001), 77% dos edifícios localizados na
cidade de São Paulo recebem em suas fachadas, revestimento cerâmico composto
com outros materiais e componentes de revestimento, como, por exemplo,
argamassa decorativa ou pintura acrílica. A partir desse dado, pode-se concluir que
essa escolha na especificação provavelmente se deva ao alto custo de revestir
fachadas inteiras com revestimento cerâmico.
Em pesquisa realizada na cidade de Recife com 10 casos reais de
destacamento de fachada em edifícios, Just e Franco (2003), concluíram que, na
maioria dos casos de problemas relacionados aos RCF, houve negligência nos
detalhes construtivos, por vários motivos: falta de conhecimento específico sobre o
comportamento dos materiais e componentes envolvidos, sobre os procedimentos
para a produção e sobre as diretrizes para elaboração do projeto.
91
Em investigação feita para sua tese de doutorado, Campante (2001) verificou
que, devido aos constantes e crescentes problemas observados, apenas 17,6% das
fachadas dos edifícios em São Paulo adotaram revestimento com placas cerâmicas,
constatando, portanto, uma significativa diminuição dessa porcentagem.
Figura 19. Destacamento de fachada.
Fonte: Arquivo próprio
Segundo Campante; Sabbatini, (2000), o controle inadequado do
assentamento pelo responsável técnico, o uso de técnicas impróprias, a aplicação
sobre base sem preparo adequado, a carência de ferramentas específicas e a
aplicação em condições climáticas adversas o reflexos da deficiente qualificação
de todos os profissionais envolvidos. (apud, JUST e FRANCO, 2001)
Diversos autores afirmam que a camada de emboço tem um importante papel
no desempenho do conjunto de camadas. É a camada de revestimento de
argamassa que recebe a camada de acabamento, tem como função a regularização
da superfície, contribui para a estanqueidade do conjunto e deve possuir a
capacidade de distribuir e absorver tensões das movimentações diferenciais que
ocorre entre a camada de revestimento cerâmico e a base. (MEDEIROS, 1999;
CAMPANTE & SABATTINNI, 2001; JUST, 2004; RIBEIRO, 2006 e MATSUSATO,
2007).
Em pesquisa realizada envolvendo quatro casos patológicos em RCF, as
falhas referentes ao projeto (inexistência de juntas, especificação imprópria da placa
cerâmica, da argamassa adesiva e do processo de produção, defeito de
92
preenchimento do tardoz) foram os principais fatores que originaram os problemas.
(Campante; Sabbatini, 1999, apud, MATSUSATO, 2007).
Quanto à especificação incorreta da placa cerâmica e da argamassa de
assentamento, sem o controle da técnica de execução, ocorre, indubitavelmente, o
destacamento da placa cerâmica. A queda da placa cerâmica ocorre principalmente
quando a aderência e o tempo em aberto da argamassa são insuficientes e, ainda,
quando as ferramentas utilizadas são impróprias. Sichieri (2005) explica que peças
cerâmicas mais porosas resistem menos à ruptura. No entanto, é importante
entender em que grupo de absorção a cerâmica se enquadra, se atende aos
requisitos mínimos da norma e se é adequado ao uso a que se destina.
A placa cerâmica a ser aplicada em fachadas precisa ser específica para esse
fim. Deve possuir baixa expansão por umidade, ter superfície de fácil limpeza e
resistência às oscilações de temperaturas e aos raios ultravioletas, uma vez que
esta pode ser a causa do desbotamento do produto.
Pesquisas recentes demonstram que fissuras e destacamentos são as
patologias mais freqüentes e estão vinculadas aos Revestimentos Cerâmicos de
Fachadas- RCF. O alto grau de complexidade que envolve a produção dos
revestimentos cerâmicos de fachada, somado à falta de conhecimento dos
profissionais envolvidos em todo processo, são as causas falhas no projeto e no
sistema construtivo adotado. As fissuras e os destacamentos originam-se
principalmente pelo excesso de deformação de um edifício e pelos erros na
especificação e na preparação de argamassas colantes tipo AC-II em fachadas.
Em ensaios de resistência de aderência, flexibilidade e resistência ao
cisalhamento em placas cerâmicas realizados por Perez (2003), foram obtidos
resultados que demonstram que as argamassas colantes do tipo AC III– E e AC III
são adequadas para o assentamento de revestimentos cerâmicos em fachadas.
As argamassas colantes são fabricadas para atender às exigências das
placas cerâmicas do grupo BIIa (semi grés), BIIb (semi poroso) e BIII (poroso,
azulejo e azulejo fino), ou seja, para produtos com absorção de água que varia de 3
93
a 20%
9
, segundo a NBR 13817, como pode ser observado na tabela 2. Não é
recomendado utilizar argamassas (incluindo a ACIII) para placas do grupo BIb (grés)
que possuam absorção de água entre 0,5 e 3% e BIa (porcelanato) que possuam
absorção de água entre 0 e 0,5%. Além da menor aderência das placas BIa e BIb,
as fachadas estão expostas às intempéries e às deformações e vibrações do
edifício, exigindo, com isso, massa adesiva epóxi ou similar. (Ver tabela 03 que
apresenta os grupos e a relação entre a absorção de água e a carga de ruptura).
Em pesquisa realizada por Almeida, (2005), observou-se que a adição de
sílica ativa e copolímero estireno acrílico nas propriedades da argamassa de
assentamento de porcelanato melhoram consideravelmente as propriedades da
argamassa quanto à resistência mecânica. Isso favorece a durabilidade de
aderência e evita a ruptura da placa com a argamassa. Segundo Medeiros (2006), é
necessário investir mais em projetos na área da construção civil, principalmente em
projetos com qualidade voltados à produção. Também é necessário investir mais na
elaboração desses projetos, pois é nessa fase que devem ocorrer mudanças que
possibilitam as melhores soluções.
Segundo Goldberg (1998); a redução no custo e no peso em fachadas de
edifícios revestidos com cerâmica aderida somente é efetiva se houver aproximação
do projeto de revestimento com o canteiro de obras. A argamassa colante, o
substrato e a placa cerâmica devem ser compatíveis, além de haver necessidade de
estabilidade entre a base e o revestimento cerâmico. A argamassa colante precisa
ser capaz de absorver as movimentações diferenciais entre as placas cerâmicas e o
substrato.(apud MATSUSATO, 2007).
A aderência entre as camadas e a capacidade de cada uma delas absorver as
deformações são propriedades que cooperam para o desempenho do sistema
revestimento cerâmico ao longo do tempo. Porém, as características da base; a
especificação, composição e dosagem da argamassa; espessura das camadas; as
9
Dificilmente se encontram hoje placas cerâmicas do grupo BIIa, BIIb, e BIII com absorção de
água a 20%. As novas tecnologias do processo de produção tanto por via seca quanto via úmida
fabricam peças com absorção de água ≤ 6%.
94
técnicas de execução; e as condições de exposição do revestimento afetam as
propriedades do sistema.
Como o ponto crítico das patologias relacionadas ao RCFs é a camada de
fixação, uma questão que divide alguns autores sobre o emprego de juntas de
movimentação para amenizar as tensões entre a base e a camada de acabamento.
Ainda não existe um consenso quanto ao emprego das juntas de
movimentação, pois o resultado das pesquisas, por modelagem numérica, realizadas
por Abreu (2001) apud Ribeiro (2006), foram esforços muito altos em torno das
juntas de movimentação em revestimentos aderidos, o que pode causar o
enfraquecimento entre as camadas.
Sichieri (2002) declara que prevenir é uma das formas de evitar a maioria das
patologias até hoje diagnosticadas. O incentivo e o investimento em cursos de
qualificação para os assentadores de revestimento cerâmico o medidas
preventivas que contribuem significativamente para a diminuição dos problemas
ligados ao sistema revestimento cerâmico.
As falhas nas especificações de projeto (sem o conteúdo adequado para os
parâmetros de desempenho do sistema), o simples desconhecimento das
propriedades dos materiais, o atraso nos prazos estipulados pelo cronograma da
obra, a falta de trabalho conjunto e sincronizado entre fiscalização e mão-de-obra e
o desrespeito às especificidades da técnica de execução são os fatores que
contribuem para aumentar as deformações das camadas de revestimento diante das
tensões a que estarão sujeitas, causando as patologias mais comuns nos RCFs.
95
C
apítulo 4
Principais entidades ligadas ao setor de revestimento
cerâmico
96
97
Com o objetivo de contribuir com soluções, discutir e analisar os problemas
referentes à toda cadeia produtiva do setor de revestimento cerâmico houve a
criação de várias instituições ligadas ao setor, as quais serão apresentadas a seguir.
4.1 Associação Brasileira de Cerâmica (ABC)
uma grande quantidade de instituições relacionadas ao setor cerâmico
cadastradas à Associação Brasileira de Cerâmica. Segundo Bustamonte e Bressiani
(2000), são aproximadamente trinta e cinco entidades e os sindicatos somam
quarenta.
A Associação Brasileira de Cerâmica– ABC (2009) é uma instituição que
começou a formar-se logo após uma série de Conferências sobre argila que houve
em 1953 no Instituto de Pesquisas Tecnológicas do Estado de São Paulo (IPT)
realizada pela Seção de Geologia do Departamento de Mecânica dos Solos do
Instituto. A Seção de Cerâmica do IPT reuniu um grande número de ceramistas de
procedências diferentes para discutir temas ligados ao setor culminando na criação
da ABC, que buscou apoio da Federação das Indústrias obtendo aprovação
imediata.
Considerada uma entidade blica, sem fins lucrativos, a Associação
Brasileira de Cerâmica tem sede e foro jurídico
localizados na cidade de São Paulo,
na Av. Prof. Almeida Prado, 532, Cidade Universitária (IPT) Prédio 36, andar,
Estado de São Paulo
10
. O objetivo principal da Associação é promover e preservar o
setor cerâmico em todos os seus segmentos, como o artístico, científico, cultural,
didático, empresarial, industrial e tecnológico através de diversas ações descritas a
seguir:
10
Segundo site da ABC (2009) a Associação Brasileira de Cerâmica teve sede
instalada inicialmente no antigo campus da USP, Praça Coronel Fernando Prestes, 110 em
salas cedidas pelo IPT, onde funcionava a Seção de Cerâmica desde 1939. Na gestão do
eng
o
. Antonio Ermírio de Moraes mudou-se para novas instalações, permanecendo até
1976. Após convênio firmado em 1996 com o
Instituto de Pesquisas Tecnológicas do Estado de
São Paulo (IPT)
retornou às instalações do IPT.
98
a) acordar interesses na área de cerâmica, entre pessoas sicas e
jurídicas;
b) oferecer cursos e realizar eventos com certa regularidade como
seminários, exposições e reuniões que questionem problemas
técnicos, organizacionais e didáticos do setor;
c) manter publicações em vários tipos de dia para propagar
informações pertinentes ao setor;
d) realizar intercâmbio entre especialistas brasileiros e estrangeiros;
e) produzir convênios que torne possível o desenvolvimento de
iniciativas de pesquisas no setor e a fundação de escolas e
laboratórios de cerâmica;
f) incentivar e apoiar as indústrias cerâmicas na realização de
reuniões que discutam interesses como a normalização,
desenvolvimento de processos industriais, registros e negociações
de propriedade intelectual, desenvolvimento de pessoal
especializado de todos os níveis da cadeia produtiva e qualquer
assunto que interesse o progresso do setor cerâmico;
g) participar de pesquisas e desenvolvimento tecnológico, desde
pequenas contribuições até o gerenciamento destas;
h) realizar congresso que atenda todos os associados e profissionais
dos diversos segmentos do setor.
Para alcançar seus objetivos realiza e promove eventos, seminários,
workshop e cursos; participa e organiza exposições em eventos; contribui com
publicações regularmente para a Revista Cerâmica, Revista Cerâmica Industrial,
Revista Brasileira de Materiais, ABC Informativo e Anais do Congresso e divulga
informações por meio eletrônico. Os associados têm acesso a um Banco de Dados e
biblioteca que permuta materiais com as principais entidades nacionais e
internacionais do setor. As empresas associadas têm divulgação de seu próprio
banner pela internet acessado por um link.
99
4.2. Sindicato da Indústria da Construção, do Mobiliário e de Cerâmicas
de Santa Gertrudes (Sincer) e Associação Paulista das Cerâmicas de
Revestimento (Aspacer)
Segundo a Associação Nacional de Fabricantes de Cerâmica para
Revestimento Anfacer
11
(2008), as indústrias cerâmicas no Brasil estão instaladas
em 18 estados brasileiros, tendo sua maior concentração nas regiões Sul e Sudeste
do país, dividindo-se em quatro pólos principais: no interior do estado de São Paulo,
a SPL de Santa Gertrudes; em Santa Catarina a SPL de Criciúma; a grande São
Paulo e a região de Mogi-Guaçu - SP. crescente expansão industrial do setor na
região Nordeste do país. No total, são 94 empresas, com 117 plantas industriais de
capital produtivo essencialmente nacional. 90% da capacidade produtiva concentram
- se no Sul e Sudeste. A produção brasileira é a única do setor a utilizar os dois
diferentes processos produtivos em seu parque industrial, a via seca e a via úmida.
Os dois SPLs mais importantes para a indústria cerâmica são: o de Santa
Gertrudes (SP) e de Criciúma (SC). Embora exista uma competição entre eles, os
produtos são distintos e as principais diferenças são a matéria-prima usada na
fabricação da placa cerâmica e o processo de produção adotado.
Grande parte da produção de Santa Gertrudes utiliza cerâmicas de base
vermelha (argilas carbonáticas), onde a mistura é feita por via seca em moinhos de
martelo, com posterior peneiramento, o que permite a biqueima rápida. Devido ao
processo de fabricação por via seca ser mais econômico, as empresas de Santa
Gertrudes conseguem atuar no mercado com preços mais acessíveis.
Devido ao crescimento do setor cerâmico na região de Santa Gertrudes.e a
necessidade de uma entidade que representasse esse segmento no mercado criou-
se o Sindicato da Indústria da Construção, do Mobiliário e de Cerâmicas de Santa
Gertrudes– Sincer. O Sincer (2009), foi fundado em 1963 e abrange a cidade de
Santa Gertrudes, e região, compreendendo Rio Claro, Cordeirópolis e Ipeúna.
O Sincer atua em parceria com a Associação Paulista das Cerâmicas de
Revestimento Aspacer. A Aspacer (2009) foi constituída em 1999 pelos empresários
11
No item 4.3 será abordado sobre a criação da Associação Nacional de Fabricantes de
Cerâmica para Revestimento (Anfacer).
100
do setor devido à necessidade de uma entidade que atendesse todas as indústrias
cerâmicas do estado de São Paulo, pretende buscar a união das indústrias
cerâmicas atuando como sociedade civil de personalidade jurídica própria.
A Aspacer propõe-se a:
a. representar e defender seus associados perante entidades públicas e
privadas;
b. reunir os interesses das indústrias de revestimento cerâmicos do estado
de São Paulo juntamente com todas as empresas ou entidades ligadas
ao setor;
c. dar impulso à comunicação entre os associados para troca de
informações e experiências;
d. oferecer cursos e palestras para discutir e divulgar conhecimentos da área
de cerâmica;
e. dar suporte à criação de cursos para formação dos assentadores de
revestimento cerâmico.
4.3 Associação Nacional de Fabricantes de Cerâmica para
Revestimento (Anfacer)
A Associação Nacional de Fabricantes de Cerâmica para Revestimento -
Anfacer (2009) representa o setor cerâmico que é composto por 94 empresas, que
possuem 117 plantas industriais que empregam aproximadamente 23 mil pessoas.
Fundada em 1984, pretende ter como prioridades:
a) exercer a representação institucional;
b) fazer a propaganda e a comunicação social do setor;
c) incentivar programas setoriais de exportação;
d) desenvolver a inteligência comercial e organizar informações do setor .
Sua atuação política e institucional objetiva contribuir para o desenvolvimento
do setor de revestimento cerâmico aumentando a competitividade e qualidade do
produto, além da ampliação do mercado nacional e internacional.
101
4.4 Centro Cerâmico do Brasil (CCB)
Criado em 1993 pela Associação Nacional dos Fabricantes de Cerâmicas para
Revestimento (ANFACER), o Centro Cerâmico do Brasil (CCB) é qualificado pelo
Ministério da Justiça como Organização da Sociedade Civil de Interesse Público
(OSCIP). Desenvolve projetos e pesquisas no setor cerâmico, atuando na difusão de
conhecimentos e informações tecnológicas e divulgando a importância e a
necessidade de um organismo certificador da qualidade de produtos cerâmicos. É
uma entidade empresarial, sem fins lucrativos, com personalidade jurídica de direito
privado, formado por representantes dos fabricantes de placas, argamassas colantes
e telhas cerâmicas, por consumidores e por entidades neutras
(de órgãos de
pesquisa, academia e de entidade de normalização).
O CCB tem como principal objetivo contribuir para o desenvolvimento
tecnológico e o fortalecimento da cadeia produtiva da indústria cerâmica brasileira.
Em 1996, foi credenciado pelo Instituto Nacional de Metrologia, Normalização e
Qualidade Industrial (Inmetro), consolidando-se como um Organismo de Certificação
Credenciado (OCC) de Sistema e Produto e Entidade Tecnológica. Trabalha com a
certificação de placas cerâmicas em duas modalidades:
a) Certificação do Produto - através da exigências da norma NBR 13.818,
que é equivalentes às normas internacionais ISO 13.006 e ISO 10545;
e
b) Certificação de SISTEMA, que certifica o sistema da qualidade da
empresa, com base na norma ISO 9.000.
Desenvolve a certificação de Produtos e Sistemas da Qualidade de:
a) Placas Cerâmicas para Revestimentos - pisos e azulejos (NBR
13.818);
b) Telhas Cerâmicas (NBR 13583);
c) Blocos Cerâmicos (NBR 15270 parte 1, 2 e 3);
d) Telhas de Concreto (NBR13858); e
e) Argamassa (NBR 14992/2003) de Rejuntamento.
102
Em 1996, passa a certificar também o Sistema de Gestão da Qualidade. Em
2001, o Centro Cerâmico do Brasil passa a oferecer assistência técnica e orientação
ao consumidor, treinamento e consultoria às empresas cerâmicas, através do Centro
de Informações Tecnológicas (CITEC), unidade independente do Laboratório do
Centro Cerâmico do Brasil (LabCCB).
Participa da elaboração e da atualização de normas técnicas do setor junto ao
Inmetro e promove treinamentos e palestras para fabricantes, especificadores e
assentadores. Além disso, desenvolvem pesquisas de inovação tecnológica em
parceria com instituições de ensino e pesquisa, entidades governamentais e
empresariais, visando melhorar a competitividade da indústria cerâmica brasileira no
mercado interno e externo.
O crescimento das importações nos últimos anos, principalmente de produtos
que possuem alto valor agregado como o porcelanato, pode afetar o progresso da
indústria brasileira. Com estruturas comerciais estabelecidas no país, fabricantes
tradicionais viabilizam parte dessas importações abastecendo as classes
consumidoras A e B, o que prejudica as vendas do produto nacional no mercado
interno. Dentro desse contexto, em 2007 o CCB, em conjunto com a ANFACER e
com outras entidades, trabalhou com a ABNT para a criação da primeira norma
mundial para porcelanato– a NBR 15463.
Ampliando a gama de atuação, o CCB passa, então, a desenvolver design
para o revestimento cerâmico. Uma equipe multidisciplinar compõe o quadro de
profissionais que atuam nas áreas de design de produtos, design gráfico,
arquitetura, química, engenharia mecânica, ciências e engenharia dos materiais e
ciências da computação. Esses profissionais se dividem entre as duas regiões
estratégicas do setor cerâmico nacional: o CCB Design em Santa Gertrudes, SP, e a
Agência para o Desenvolvimento do Design Cerâmico, em Florianópolis, SC.
O CCB Design atua principalmente no desenvolvimento de projetos e
pesquisas do design do produto cerâmico, com o objetivo de agregar valor ao
produto cerâmico nacional, criando identidade própria e, assim, elevando a
capacidade da indústria cerâmica brasileira competir no mercado internacional.
Realiza divulgação do design entre os consumidores; profissionais e estudantes
envolvidos com projeto, especificação e/ou comercialização do produto cerâmico.
103
Em parceria com a Universidade Federal de Santa Catarina o CCB Design
elabora projetos inovadores de pesquisa, procurando manter o equilíbrio do setor
com o desenvolvimento de novos materiais, novos processos, novas propriedades
funcionais e diferentes formas de utilização dos materiais cerâmicos. Trabalha para
a difusão de metodologias de gestão do design nas empresas do setor, oferecendo
capacitação especializada aos estudantes, profissionais e equipes de projeto.
Com regras mais rigorosas, o mercado da construção civil começa a exigir das
empresas construtoras e dos projetistas, certificação através do Programa da
Qualidade da Construção Habitacional do Estado de São Paulo, Qualihab e/ou SIC –
Construtoras do Programa Brasileiro de Qualidade e Produtividade no Habitat,
PBQP-H
12
. Na década de 1980, a constante busca de melhoria da qualidade e
produtividade na construção civil impulsiona o setor público e privado a iniciar a
implantação de sistemas de gestão da qualidade em empresas de serviços e obras.
Esses sistemas são desenvolvidos através de parcerias com entidades de classe,
universidades, institutos de pesquisa e empresas de consultoria.
Nesse cenário, o CCB, como organismo de certificação, concede certificados
de conformidade para sistemas e produtos, com possibilidade de certificação de
Serviços. Os critérios para avaliação da conformidade e amostragem dos produtos
avaliados são estabelecidos por uma comissão técnica que define os procedimentos
com base em norma brasileira específica do produto, porém mediante consulta às
normas internacionais e critérios adicionais do Inmetro (Instituto Nacional de
Metrologia, Normalização e Qualidade Industrial)
e IAF (Internacional Accreditation
Fórum). São documentados conforme requisitos da ABNT ISO/IEC Guia 7, que
assegura a rastreabilidade e representatividade da produção.
12
O
programa da Qualidade da Construção Habitacional do Estado de São Paulo (Qualihab) e
o Programa Brasileiro de Qualidade e Produtividade no Habitat - PBQP-H, do governo Federal, foram
criados em 1990. O Qualihab desenvolve certificação de obras de acordo com a ISO 9001 e 9002 e o
PBQP-H desenvolve uma norma chamada SIC-Construtoras, a qual certifica emp
resas construtoras
em diversos veis de qualificação, conforme as diretrizes do regimento do Sistema de Qualificação
de Empresas e Obras (FABRÍCIO e MELHADO, 2002).
104
Quanto à Certificação de Sistema de Gestão da Qualidade os parâmetros
seguem as normas NBR ISO 9001/2000, para Produtos Minerais não metálicos e
sua atuação é estabelecida pelo Inmetro. As diretrizes que ditam a Gerência de
Certificação encontram-se no Estatuto Social do Centro Cerâmico do Brasil, que
possui ação independente do controle daqueles que tenham interesse direto nos
produtos ou serviços analisados.
Esta Certificação é feita por auditores e técnicos
e
specialistas próprios ou terceirizados, em laboratórios locais ou locados.
Mesmo utilizando tecnologia de ponta, as empresas localizadas no Pólo de
Santa Gertrudes fabricam produtos de menor valor agregado que aqueles fabricados
no Pólo de Santa Catarina. Dependem geralmente de fornecedores de
equipamentos, materiais e também de empresas de colorifícios, uma vez que o
design para a definição do padrão estético ainda é baseado em tendências do
exterior (CONSTANTINO, ROSA, CORRÊA, 2006).
Os sistemas de gestão, as estruturas administrativas e a qualificação da mão-
de-obra ainda são pouco desenvolvidas na região de Santa Gertrudes, embora
esteja em curso um processo de profissionalização administrativa e estejam sendo
feitos investimentos na automação do processo de produção visando melhorar a
qualidade do produto e superar a capacidade de produção (CONSTANTINO, ROSA,
CORRÊA, 2006).
O sistema de certificação CCB está aberto a todas as organizações
interessadas que se encaixem nas suas áreas de atuação, independente de filiação
a qualquer órgão ou associação. Segue na figura um organograma com a estrutura
organizacional e unidades de negócio do Centro Cerâmico do Brasil.
105
Figura 20. Estrutura Organizacional e Unidades de negócio do CCB
Fonte: Arquivo CCB
4.5 Centro de Inovação Tecnológica em Cerâmica (CITEC/CCB)
No ano de 2000, o Centro Cerâmico do Brasil assumiu a gestão administrativa
do Laboratório de Ensaios Cerâmicos de Santa Gertrudes (LABCER). Em parceria
com a Prefeitura Municipal de Santa Gertrudes e a Associação Paulista das
106
Cerâmicas de Revestimento (Aspacer), em setembro de 2002, o CCB inaugurou o
Centro de Inovação Tecnológica em Cerâmica (CITEC/CCB).
A infra-estrutura do CITEC/CCB é completa, sendo que seus laboratórios
fazem todos os ensaios para avaliação da qualidade das placas cerâmicas segundo
a norma NBR 13818. O CITEC interage com institutos de pesquisa e centros
científicos e tecnológicos de universidades como a Escola de Engenharia de São
Carlos (EESC- USP), a Universidade Federal de Santa Catarina, a
Universidade Federal de São Carlos, o Campus de Rio Claro da Unesp e o Instituto
de Pesquisas Energéticas e Nucleares (IPEN). Essa cooperação técnico-científica
cria possibilidades de desenvolvimento de projetos tecnológicos na área de
revestimento cerâmico.
Figura 21 Ensaios dimensionais
Fonte: Arquivo próprio
O Comitê Técnico do CCB se reúne bimestralmente com empresas e
entidades de classe do setor de revestimentos cerâmicos, com o principal objetivo
de criar um Padrão Brasil CCB de Qualidade. Realizam a análise crítica das Normas
Brasileiras de Placas Cerâmicas para Revestimento, tendo como referência as
normas internacionais. O Padrão Brasil CCB de Qualidade pretende incentivar a
exportação dos produtos nacionais e diminuir a entrada de produtos importados que,
muitas vezes, são incompatíveis com as exigências do mercado nacional.
O CITEC possui uma Unidade de Assistência Técnica pós-venda às empresas
cerâmicas, com engenheiros e arquitetos especializados do CCB. São
desenvolvidos dois tipos de ação:
107
- atendimento das reclamações feitas através do Inmetro, pelo próprio
consumidor das construtoras e empresas cerâmicas. Na maioria das vezes,
são patologias em fase de demanda judicial;
- atendimento de queixas feitas para o serviço de SAC-Serviço de
Atendimento ao Consumidor das indústrias cerâmicas, que geralmente
terceirizam esse serviço ao CITEC/CCB.
Menegazzo (2009) afirma que as tabelas emitidas pelo CITEC/CCB referentes
à origem das patologias detectadas no sistema revestimento cerâmico não
correspondem à realidade do setor. É provável que a afirmação tenha sido feita
devido à pequena base de dados usada como referência. Esta base de dados, seria
a relação de empresas que utilizam o atendimento de assistência técnica vinculada
ao CCB e que, portanto constituem o resultado das informações para a realização
destas tabelas.
Ainda em desenvolvimento, as ações do CITEC por enquanto não
conseguiram avançar no sentido de melhorar a qualidade do produto aplicado. As
pesquisas avançaram muito em relação à qualidade do produto isolado, porém
não houve muita contribuição quanto ao sistema revestimento cerâmico entendido
como um todo.
A Comissão Técnica de Laboratórios de Ensaios em Construção Civil (CTLE-
01) também integra o CITEC e é formada por um coordenador, uma secretária, um
representante do Inmetro e por Laboratórios de Ensaios Nacionais que atuam na
Área da Construção Civil, desde que acreditados ou em processo de acreditação. O
principal objetivo da CTLE-01 é a discussão de assuntos ligados à construção civil.
Atuam no planejamento, execução e acompanhamento de todos os programas
interlaboratoriais, apresenta os resultados alcançados nos programas e também
desenvolve trabalhos na área de incerteza de medição.
108
4.6 Análise crítica do atendimento ao consumidor realizado pelo
CITEC/CCB
A partir dos resultados dos laudos obtidos pelo Centro de Informações
Tecnológicas (CITEC), através do serviço de atendimento ao consumidor, durante o
período de 2004 a 2007, foi feita uma primeira análise crítica sobre as causas e as
origens das patologias mais frequentes.
Conforme a tabela 01, a média da patologia relacionada ao uso/manutenção é
de 37,5%. Esta patologia pode estar relacionada ao desgaste do esmalte, ao
manchamento (ataque químico e mancha d’agua) que podem ocorrer devido à
inexistência ou falha do projeto de especificação, à má qualidade dos serviços de
mão de obra e ao uso de produtos de limpeza inadequados para a classe
correspondente à placa cerâmica.
Os dados da origem da patologia relativos ao assentamento são significativos.
A média dos quatro anos analisados é de 33,8%, evidenciando a falta de
qualificação e de certificação de todos os profissionais envolvidos no setor.
Tabela 9. Origem dos problemas detectados entre 2004 e 2007
ORIGEM DO
PROBLEMA
2004 2005
2006
2007
Placa Cerâmica 34,1% 19,5% 20% 21,8%
Projeto/Especificação 3,8% 5,4% 1% 3,9%
Assentamento 23,5% 42,0% 37% 32,7%
Uso/manutenção 37,1% 32,3% 40% 40,6%
Outros 1,5% 0,8% 2% 1%
Fonte: CITEC/CCB 2008
Conforme a tabela 9 As patologias originadas no projeto/especificação foi
de apenas 3,5%, o que gerou um questionamento em relação às médias dos
problemas quanto ao assentamento e ao uso/manutenção, tendo em vista o
desconhecimento da base de dados para a realização da mesma tabela.
Segundo Medeiros (2000); Just; Franco (2001), tendo como referência
aproximadamente 17 estudos de caso, os problemas relacionados com
109
destacamentos nos RCF possuem três causas principais: falhas na especificação
do material, preenchimento incompleto de argamassa colante no tardoz da
cerâmica e ausência de juntas de dilatação. A origem dessas causas está
diretamente relacionada com os aspectos de projeto, técnicas de assentamento e
método de controle do processo produtivo.
Nesse contexto, nota-se que as patologias originadas no
projeto/especificação, no assentamento e no uso/manutenção estão diretamente
relacionadas. A falta de um projeto de revestimento (projeto/especificação) que
contemple a qualidade do processo dos materiais/execução (assentamento) e
dos métodos de manutenção (uso/manutenção) ao longo da vida útil do edifício,
também pode ser o fator responsável pelo surgimento de manifestações
patológicas como o destacamento de placas cerâmicas nas fachadas. Além de
causar grandes prejuízos financeiros a todos os envolvidos, essa lacuna pode
colocar em risco a vida das pessoas.
4.7 Análise do papel das instituições no setor Cerâmico
Existem muitas entidades e sindicatos ligados ao setor cerâmico devido à
grande extensão territorial do país e aos inúmeros problemas de ordem comercial,
produtiva e tecnológica. As que destacamos neste trabalho possuem como meta
comum, oferecer discussão para o crescimento e desenvolvimento da indústria
cerâmica, promovendo a troca de experiências e informações entre os associados
de cada instituição. O objetivo principal destas instituições é alcançar melhorias
diante das implantações tecnológicas no desenvolvimento de pesquisas e nas
relações comerciais do setor industrial cerâmico.
Dentre as instituições analisadas, todas pretendem incentivar a criação de
cursos de formação para os profissionais envolvidos, porém a oferta destes cursos é
notoriamente escassa e pontual sem a abrangência e a regularidade necessárias
para um resultado expressivo no setor cerâmico. A prática mais comum não são
cursos, mas palestras de fabricantes preocupados com a propaganda do produto.
110
São oferecidos treinamentos
13
durante um brevíssimo período de tempo sem
a preocupação de oferecer capacitação técnica
14
aos profissionais. Existem alguns
investimentos e iniciativas na formação de cursos para os profissionais que
trabalham com o sistema revestimento cerâmico por parte de instituições públicas e
privadas, entidades representativas como os sindicatos, universidades, fabricantes
de materiais de construção, empresas locais e ONGs, contudo são insuficientes para
suprir a demanda do mercado. Além de várias publicações de manuais e guias de
assentamento cerâmico impressos e eletrônicos, percebe-se que a divulgação
destes não atinge uma grande quantidade de profissionais por falta de acesso às
informações, tornando-se uma das causas do pequeno número de interessados.
Outra dificuldade do setor é a aproximação entre as pesquisas acadêmicas e
as pesquisas institucionais e a indisponibilidade para discussões de questões
importantes e polêmicas. Os fabricantes e revendedores de cerâmica muitas vezes
criam obstáculos diante os resultados obtidos cientificamente, causando grandes
prejuízos de ordem conceitual, econômica, política e tecnológica. As instituições e
entidades do setor cerâmico podem rever suas ões em comum na tentativa de
atuar em conjunto dentro dos objetivos reais propostos, porém para que isso
aconteça todos precisam entender o conceito do sistema e não apenas o produto
isolado.
houve incentivo do governo a estas instituições com o intuito de investir na
educação do setor. Muitos programas de “treinamento” para os profissionais
constam apenas na teoria para poder justificar os planos de ação das mesmas, mas
13
Segundo Vasconcelos e Brito (2006), treinamento remete à aprendizagem de
atividades meramente mecânicas, onde o exercício exige a ação automática sem
manifestação de criatividade ou raciocínio. O trabalhador realmente
qualificado, conhecedor
de seu valor como cidadão, domina seu ofício e tende a se tornar um profissional mais
seguro e apto para realizar determinada função.
14
Segundo Vasconcelos e Brito (2006), capacitação técnica é mais que treinamento, porque é
a busca de conhecimento, é apropriação de procedimentos. o pode nunca reduzir-se ao
adestramento, pois que a capacitação só se verifica no domínio do humano (EC: 88).
111
o que realmente acontece na prática é diferente. Existe um consenso entre os
pesquisadores da área sobre a falta de investimento em programas de capacitação
profissional e educação continuada, pois as ações ainda o insuficientes perto da
demanda do mercado.
No anexo C consta a relação de ações investigadas quanto à oferta de cursos
ou palestras para os profissionais que atuam com o sistema revestimento cerâmico.
112
113
C
apítulo 5
Apresentação dos estudos de casos
114
115
Este capítulo apresenta o estudo de casos, sendo importante esclarecer que
os dados coletados referem-se à situação dos edifícios no momento específico em
que a pesquisa foi realizada.
5.1 Caso do edifício A
Localização: área nobre da cidade de Piracicaba - SP
Data da construção: 2002
Fundação: não obteve-se esta informação pois não houve acesso ao
memorial do projeto, os dados limitaram-se às informações fornecidas pelo
engenheiro responsável pela recuperação da fachada do edifício. A
construtora responsável pela execução do edifício não atua mais no mercado.
Estrutura de concreto com fechamento em alvenaria
Tipo de bloco de vedação: tijolo baiano
Revestimentos: placa cerâmica 10x10 e 10x15-Grupo BIIa
Argamassa colante tipo ACII
Camada de emboço: espessura de aproximadamente 5 mm.
O edifício é revestido com cerâmica e a fixação do material é feita com
argamassa colante industrializada, conhecido como método aderido. O material
cerâmico utilizado é produzido por uma empresa brasileira muitos anos no
mercado e possui grande aceitação entre os profissionais e consumidores. A
paginação da fachada é composta por dois tamanhos de placas. O empreendimento
possui duas torres de edifícios, uma com 16 e outra com 18 andares.
O destacamento na fachada foi facilmente detectado por ocorrer em várias
áreas e em todas as faces do prédio, principalmente próximas às esquadrias e na
face voltada para o norte, como pode ser visto na figuras 22 e 23.
116
Figura 22. Vista geral do Edifício A
Fonte: Arquivo próprio
Figura 23. Edifício A em processo de recuperação
Fonte: Arquivo próprio
117
O processo de recuperação havia sido iniciado quando se fez o primeiro
contato com a obra. Através de uma conversa com o porteiro dos edifícios e
posteriormente com um dos assentadores de revestimento cerâmico que trabalhava
no local, identificou-se a empresa construtora e o engenheiro responsável pelos
serviços. A entrevista com o engenheiro responsável pela recuperação da fachada
do edifício confirmou-se depois de agendamento por telefone.
A Construtora responsável pela execução do empreendimento fechou e,
portanto, as informações obtidas foram prestadas somente pelo engenheiro
responsável pela recuperação da fachada.
Depois de algumas tentativas de contato telefônico, foi possível agendar uma
visita até o escritório do engenheiro para realizar a entrevista. No total foram três
visitas ao escritório para obter os dados necessários. As visitas ao canteiro de obras
foram mais numerosas com o objetivo de acompanhar criteriosamente o processo de
recuperação da fachada revestida com cerâmica, com registro fotográfico. O edifício
já estava em processo de recuperação há dois anos, desde 2007.
Através de uma conversa informal com uma proprietária obteve-se a
informação que desde que começou o destacamento das placas, o prédio encontra-
se em constante recuperação. A moradora descreve que caem rias placas juntas,
depois de estarem “estufadas”, quase sempre depois de uma rajada forte de
vento.
Este trabalho de campo realizou-se no período de um ano e meio.
O processo de recuperação, segundo dados do engenheiro:
1. Detectaram-se várias áreas com destacamento de revestimento cerâmico em
várias faces da fachada;
2. A superfície da fachada, estufada” recebe leves batidas” com
martelo de
b
orracha para a retirada de todas as placas na área ao redor das placas que
já descolaram e que, dessa maneira, podem estar se descolando também;
3. Retirou-se o emboço existente raspando-o;
4. Usou-se uma mangueira pra molhar a superfície;
5. Refez-se o emboço preparado “In loco” composto de (areia+cimento+sica
chapisco+EVA acrílico);
118
6. Assentaram-se as mesmas placas, recuperadas com argamassa colante tipo
ACII;
7. Faltou uma quantidade pequena de placas, que foram repostas. Por serem de
outro lote, possuíam outra tonalidade e calibre, portanto, foram assentadas
em um área com menos visibilidade;
8. Aplicou-se junta de movimentação em áreas com maior destacamento, onde
havia caído um grande painel de placas;
9. Aplicou-se mastique (cica-flex) em volta das esquadrias, chamada de “junta
de contra-regra” pelo engenheiro responsável;
10. Os assentadores receberam “treinamento”
15
na própria obra.
Considerações sobre o caso:
A partir dos dados obtidos pode-se concluir que o provável diagnóstico da
patologia encontrada neste caso foi a dificuldade de aderência da argamassa
colante com a superfície do emboço que tem uma espessura de 5 milímetros
aproximadamente, medida inferior da recomendada por norma e a falta de juntas de
movimentação em todo o “pano” de revestimento.
Segundo a NBR 13749 (1996), recomenda-se que em revestimentos externos,
a camada de emboço seja produzida com espessura de 20 a 30 mm, mantenha-se
aderida às camadas vizinhas, diminuindo o efeito dos movimentos diferenciais entre
as camadas.
Confirmando a revisão da literatura, pode-se concluir que no caso do edifício
A, a inexistência de um projeto de revestimento cerâmico de fachada, o qual indica
todos os elementos e procedimentos necessários para os serviços de execução e
manutenção, somados à falta de conhecimento das interfaces dos materiais que
15
Picchi (1993) apud Holanda (2003), constataram que a formação dos profissionais
da construção de edifícios tem sido a própria obra. O processo não ocorre de maneira
organizada e planejada o que dificulta a formação de profissionais qualificados. Este fato
explica os serviços de baixa qualidade causando o retrabalho que contribui para os altos
índices de desperdícios e baixa produtividade do setor. Hollanda (2003) afirma que após dez
anos a situação continua a mesma apresentada por Picchi.
119
compõe o RCF, da parte de todos os profissionais envolvidos, são as causas das
patologias encontradas.
5.2 Caso do Edifício B
Localização: área central da cidade de Piracicaba-SP
Data da construção, fundação, tipo de bloco de vedação, e argamassa
colante: estes dados não foram obtidos devido às dificuldades de contato e
acesso ás informações. A construtora responsável pela execução do edifício
não cedeu entrevista.
Estrutura de concreto com fechamento em alvenaria
Revestimentos: Composição de pastilha de porcelana 5x5cm telada (tela de
30x30cm)–Grupo BIa e Granilato ou Areia quartzo.
A construção do edifício B tem aproximadamente 8 anos, segundo o
responsável pela recuperação de fachadas. passou por um processo de
recuperação 3
anos. É revestido com pastilhas de porcelana, 5X5 cm
, que são
comercializadas em telas de 30X30 cm. O edifício tem 12 andares. Os
destacamentos podem ser observados com facilidade, pois a variação
de tonalidade
e marcas do re-assentamento ficaram evidentes, como pode-se notar na figura 24.
120
Figura 24. Detalhe da fachada recuperada do Edifício B evidenciando a
diferença de tonalidade das pastilhas originais com as recolocadas
Fonte: Arquivo próprio
Inicialmente, identificou-se o destacamento no edifício B que está localizado
na região central da cidade de Piracicaba, estado de São Paulo. O primeiro contato
foi com o funcionário da portaria que forneceu o nome da pessoa responsável pelos
serviços de manutenção do edifício, dizendo que essa pessoa poderia esclarecer
algumas dúvidas. O funcionário da manutenção forneceu o nome da empresa
responsável pela recuperação, contrariando as ordens do síndico. A partir disso
percebeu-se o desgaste do síndico quando o assunto era o problema do
destacamento, eliminando a possibilidade de conseguir informações com o mesmo.
Segundo o funcionário responsável pela manutenção do prédio a fachada do edifício
já havia sido recuperada mais de uma vez por esta mesma empresa.
Diante das dificuldades de efetivar o contato, em uma conversa informal com
uma arquiteta da cidade de Piracicaba, soube-se que uma empresa de engenharia
poderia ter informações pertinentes sobre o caso. Através de contato por telefone, o
engenheiro desta empresa forneceu os dados da empresa de recuperação de
fachadas.
121
Depois de uma sucessão de telefonemas e visitas até o edifício, o primeiro
contato com o responsável pela empresa de recuperação de fachadas foi agendado.
Constatou-se que os edifícios B e C, foram recuperados pela mesma empresa.
Realizou-se a entrevista nas imediações do edifício C.
Diante das inúmeras tentativas para se obter as informações, muitas foram
adquiridas por meio de trocas de mensagens via email. Embora o responsável seja
tratado como engenheiro, ele não é graduado em curso superior de engenharia civil.
Segundo o responsável pela recuperação da fachada, o destacamento se deu
devido ao “pano” cerâmico ser muito grande e contínuo, sem juntas de dilatação.
Ocorreram fissuras nas juntas de assentamento, o que causou infiltração através
das juntas de rejuntamento e a posterior queda das pastilhas.
O procedimento adotado, segundo o responsável pela recuperação de
fachadas, baseou-se em um guia de orientação técnica de pintura, detalhado a
seguir:
1. Detectaram-se várias áreas com destacamento de revestimento cerâmico em
várias faces da fachada;
2. A superfície da fachada recebe leves batidas” com martelo de borracha para
a
retirada de todas as placas que estão se soltando na área ao redor das
placas
que já se destacaram. Retiraram-se todas as placas quando o som soava
oco;
3. Assentaram-se novas pastilhas com argamassa colante não revelada pelo
responsável;
4. A mão de obra foi “treinada” na própria obra.
Considerações sobre o caso:
Um possível diagnóstico para a patologia encontrada é a falta de aderência da
argamassa colante com a camada do substrato.
Neste caso foi muito trabalhoso e demorado o acesso às informações mínimas
necessárias para análise, dificultando um estudo mais aprofundado. Porém, fica
evidente a falta de conhecimento do responsável pela recuperação sobre o sistema
revestimento cerâmico e a relação deste com todo o edifício. Não houve também a
utilização de uma metodologia de recuperação de fachadas, desenvolvida em
pesquisas acadêmicas.
122
5.3. Caso do edifício C
Localização: região central da cidade de Piracicaba - SP
Data da construção: 2001
Fundação e argamassa colante: o foram obtidas, pois a construtora que
executou o prédio fechou e o responsável pela recuperação da fachada disse
não possuir estas informações.
Estrutura de concreto com fechamento em bloco cical
(sílico calcário)
Tipo de bloco de vedação: Bloco sical
Revestimentos: Pastilhas de porcelana 5x5 telada (tela de 30x30)–Grupo Bia
O edifício C possui 17 andares e tem aproximadamente 12 anos de construção.
Já passou por um processo de recuperação há 10 anos. Possui dois tipos de
r
evestimentos, pastilhas de porcelana, 5X5 cm, que são comercializadas em telas de
30X30 cm, produzidas por uma conceituada empresa brasileira e uma composição
de Granilato ou Areia quartzo. O destacamento e as fissuras foram identificados pelo
péssimo estado em que se encontra a fachada do edifício, principalmente a face
voltada para o norte, como pode-se observar na figura 25.
Figura 25. Fachada Norte do Edifício C
Fonte: Arquivo próprio
123
Figura 26. Detalhe da fachada já recuperada e com novo destacamento do
Edifício B
Fonte: Arquivo próprio
A entrevista foi realizada no próprio edifício, pois o responsável precisava
verificar o estado em que a fachada encontrava-se, o edifício havia passado por
recuperação devido às constantes quedas do revestimento cerâmico. O responsável
pela recuperação informou categoricamente que daria início a um novo processo de
recuperação no edifício C no prazo de uma semana, a partir da data da entrevista.
Entretanto na próxima visita ao local constatou-se que o condomínio ainda não tinha
aprovado a proposta da empresa.
A construtora responsável pela execução do edifício C não existe mais e, por
isso, as poucas informações quanto ao processo construtivo foram obtidas com o
responsável pela empresa de recuperação de fachadas.
Considerações sobre o caso:
Segundo o responsável pela recuperação da fachada, o comportamento do
bloco de vedação é o responsável pelas trincas freqüentes e posterior destacamento
das placas.
124
Embora os dois edifícios, o B e o C, tenham características diferentes quanto à
causa das patologias, todo o processo de recuperação aplicado foi idêntico. A falta
de conhecimento técnico suficiente do responsável pela recuperação e a ausência
da definição de um método próprio para cada caso podem ser os fatores que
contribuíram para a falta de sucesso no trabalho realizado.
125
C
apítulo 6
Considerações Finais
126
127
O setor da construção civil brasileira vive atualmente um período de grande
crescimento e para dar conta do aumento do volume de obras demanda um
contingente de engenheiros, mestres e mão-de-obra expressivos.
Paralelamente, no mercado, aparecem novos materiais com técnicas e
sistemas inovadores de construção de forma racionalizada e com baixos índices de
desperdício. Porém o avanço tecnológico está diretamente relacionado com a
formação dos recursos humanos. As mudanças nos sistemas de produção
dependem da capacitação e da adaptação dos profissionais envolvidos, no caso da
tecnologia embutida no projeto, em algum componente industrializado, o trabalhador
sempre vai usar sua experiência prática na hora da execução, intervindo com seu
próprio conhecimento adquirido ao longo da vida profissional para utilizar e aplicar
materiais e componentes. Porém, as oportunidades de qualificação profissional
diante destas novas tecnologias de construção não dão conta da realidade do setor.
A desqualificação profissional dos operários da construção atingiu um grau
elevadíssimo nas últimas décadas. O setor que mais emprega trabalhadores com
contrato informal é o da construção civil, possuindo um alto índice de rotatividade, o
que dificulta a formação continuada do profissional.
Uma discussão freqüente é de quem é a responsabilidade pela qualificação e
formação deste contingente? Quando entrevistados os proprietários de construtoras
alegam que está é uma função da administração local enquanto esta delega o
problema às empresas privadas. A questão poderia ser amenizada com a ação
conjunta entre os agentes da indústria, os empresários, a administração local e as
entidades representativas. Apenas a articulação entre todos os representantes teria
força e recursos para mudar a realidade deste mercado.
Neste contexto, no caso específico desta pesquisa, realizou-se um
levantamento sobre as patologias do sistema revestimento cerâmico, suas causas e
conseqüências e implicações com os profissionais envolvidos. Com a revisão da
literatura verificou-se que a patologia mais encontrada e mais preocupante é o
destacamento de fachadas de edifícios. Devido esta constatação realizou-se um
estudo de caso em edifícios revestidos com cerâmica em recuperação de fachadas a
fim de compreender como ocorre o processo de recuperação em um canteiro de
obra.
128
Os estudos de caso evidenciam a produção bibliogfica consultada, assim
como nos três casos analisados ficou evidente a falta de formação dos profissionais
envolvidos no sentido de ter um conhecimento mais aprofundado da patologia
recorrente e do entendimento de que o revestimento cerâmico constitui um sistema,
sendo considerado um subsistema integrado ao edifício. Em todos os casos
analisados ocorreu falta de planejamento antes do início da recuperação das
fachadas por parte dos responsáveis pela recuperação. Esta constatação evidencia
a distância entre as pesquisas acadêmicas e a falta de diálogo entre os diversos
agentes envolvidos. Isto comprova ser necessário investir na formação e criar
condições de qualificar os profissionais envolvidos para minimizar a quantidade de
patologias relacionadas ao sistema de revestimento cerâmico e, especificamente, ao
sistema de revestimento cerâmico de fachada.
O setor de revestimento cerâmico já possui uma metodologia de projeto para
produção de revestimento de fachada desenvolvida e testada que consegue reduzir
custos diretos de produção e atenuar a ocorrência de patologias que acarretam altos
custos indiretos. Os projetos de arquitetura, estrutura, alvenaria e esquadrias
interagem para terem suas interfaces identificadas e definidas, são realizados
estudos de ajuste de modulação e mapeamento de espessuras que diminuem os
recortes nas placas e o consumo da argamassa de emboço permitindo maior
produtividade da mão-de-obra. Estas são algumas das medidas tomadas que
seguem a lógica da produção.
Os profissionais entrevistados no trabalho de campo desta pesquisa
desconhecem esta metodologia de projeto para produção de revestimento de
fachada. Isto explica o fato de persistir o destacamento das placas nos edifícios
analisados.
Existem cerca de 40 Instituições de Ensino e Pesquisa dedicados à Cerâmica
no Brasil que formam profissionais em diversos níveis educacionais como técnicos
cerâmicos de nível médio, engenheiros de materiais e pós-graduados, mestres e
doutores. Porém, faz-se necessário a adoção de uma política de formação para a
construção civil, especificamente para o setor SRC, incentivando a criação e
implantação de cursos de formação profissional.
129
6.1 Pesquisas Futuras
O desenvolvimento deste trabalho possibilitou algumas sugestões de futuras
pesquisas que poderão ser realizadas, sendo que algumas foram apresentadas pela
banca, no momento da qualificação do presente trabalho. A breve explicação está
descrita a seguir:
Diminuição do uso da tecnologia de revestimentos cerâmicos em fachadas.
Como foi apresentado anteriormente segundo afirmação de Boschi (2009),
90% dos revestimentos produzidos no Brasil são destinados para uso interno devido
à crescente descrença das fachadas revestidas com revestimento cerâmico. Porque
os especificadores perderam a confiança nos revestimento cerâmicos de fachada?
Apresentar pesquisa que contenha o cálculo de quanto seria o valor agregado, se
5% das fachadas dos edifícios no país fossem revestidas com revestimento
cerâmico. Quanto isto representaria em números para o setor? A partir deste valor,
quantos m
2
não foram consumidos em fachadas?
Pesquisa quanto às normas brasileiras (NBR)
Análise e crítica quanto às normas brasileiras. Algumas questões podem ser
levantadas quanto ao número das normas, são suficientes? Levam em consideração
o tempo de vida do material? Sugerem alguma recomendação quanto á manutenção
do sistema construtivo? É necessário criar normas específicas para uso do
revestimento cerâmico em piscinas.
Pesquisa aprofundada sobre a oferta e a demanda de cursos para formação
profissional de assentadores de revestimento cerâmico. Investigar as
possibilidades de criar diretrizes para cursos contínuos que atendam o
número máximo de profissionais. Entender porque os cursos são escassos e
pontuais.
130
131
C
apítulo 7
Referências
132
133
134
Associação Brasileira da Indústria de Materiais de Costrução- ABRAMAT; Escola
Politécnica da Universidade de São Paulo, Departamento de Engenharia de
Construção Civil. Capacitação e certificação profissional na construção
civil e mecanismos de mobilização da demanda. Relatório Final da Etapa 1
- Proposta de Estratégia. Relatório Abramat 12 10 07. 31/maio/2007.
ALMEIDA, A.E.F.S. (2005) Estudo da influência das adições de Sílica Ativa e
Copolímero Estireno Acrílico nas propriedades de argamassas para o
assentamento de porcelanato. 223f. Tese (Doutorado) Escola de
Engenharia de São Paulo, São Carlos, 2005.
ARNALDO, Maria Eugénia A. 20 Anos na Construção Civil - Instituto Politécnico de
Tomar – Departamento de Engenharia Civil – Tomar (2006).
ASSOCIAÇÃO Brasileira de Cerâmica (2009). A ABC: histórico-resumo. Disponível
em:<http://www.abceram.org.br/asp/abc_151.asp>. Acesso em: 15 jun. 2009.
ASSOCIAÇÃO BRASILEIRA DA INDÚSTRIA DE MATERIAIS DE CONSTRUÇÃO
(2008)– ABRAMAT Disponível: http://www.abramat.org.br/. Acesso em:
10.abril.2008
ASSOCIAÇÃO BRASILEIRA DE NORMAS CNICAS (ABNT). NBR 13530
Revestimento de paredes e tetos de argamassas inorgânicas Classificação
(1995)
___________. NBR 13583 Revestimento de paredes e tetos de argamassas
inorgânicas Determinação da resistência de aderência à tração, 1995.
__________. NBR 13749. Revestimento de paredes e tetos de argamassas
inorgânicas–Especificação (1996).
__________. NBR 13755: Revestimento de paredes externas e fachadas com
placas cerâmicas e com utilização de argamassa colante: procedimento. Rio
de Janeiro, 1996.
__________. NBR 13816. Placas Cerâmicas para Revestimento - Terminologia -
(Abril/1997)
135
__________. NBR 13817. Placas Cerâmicas para Revestimento - Classificação -
(Abril/1997)
____________. NBR 13818. Placas Cerâmicas para Revestimento - Especificação e
Métodos de Ensaios (Abril/1997)
____________. NBR 14081: Argamassa colante industrializada para assentamento
de placas de cerâmica: especificação. Rio de Janeiro, 1988.
__________. NBR 14992/2003. Argamassa à base de cimento Portland para
rejuntamento de placas cerâmicas - Requisitos e métodos de ensaios
(outubro/2003).
ASSOCIAÇÃO Nacional de fabricantes de cerâmica para revestimento (2009).
Anfacer. Disponível: http://www.anfacer.org.br/. Acesso em: 15.jun. 2009
ASSOCIAÇÃO Paulista das cerâmicas de revestimento (2009). Aspacer: histórico-
resumo. Disponível em: http://www.aspacer.com.br/index.php. Acesso em:
15.jun. 2009
BAÍA, L.L.M.; SABATTINI, F.H. Projeto e execução de revestimento de argamassa.
Coleção Primeiros Passos da Qualidade nos Canteiros de Obras. São Paulo:
O Nome da Rosa Editora, 2000.
BARBOSA, D.S. et al. (2008). Controle e Automação na Indústria Cerâmica: Estudo
de Caso na fabricação de porcelanato no Brasil-SC. Revista Cerâmica
Industrial, São Carlos, v.13, n.4, p.23-30, jul/ago.
BELLINGIERI, J.C. As Origens da Indústria Cerâmica em São Paulo Revista
Cerâmica Industrial, São Paulo, v. 10, n. 1/3 mai/jun 2005, p. 19-23.
BORTOLETTO, M.P. (2004). Avaliação das argamassas colantes industrializadas,
tipo ACIII, para utilização no assentamento de revestimento cerâmico em
fachada de edifícios. 112f. Dissertação (Mestrado)- Escola de Engenharia de
São Carlos, Universidade de São Paulo, São Carlos, 2004.
136
BOSCHI, A.O. Uma Análise Crítica do Setor de Revestimentos Cerâmicos Revista
Cerâmica Industrial, São Paulo, v. 7, n. 1/2 mar/abr 2002, p. 8-13, Disponível
em:
http://www.ceramicaindustrial.org.br/search.php?f=2&search=v7n2&match=2&
date=0&fldauthor=1&fldsubject=1#. Acesso em: 11 nov.2008.
BOSCHI, A.O. Panorama Atual da Indústria Brasileira de Revestimentos Cerâmicos.
Revista Cerâmica Industrial, São Paulo, v. 13, n. 1/2 mai/jun 2008, p. 13-16,
Disponível em:
http://www.ceramicaindustrial.org.br/search.php?f=2&search=v13n3&
match=2&date=0&fldauthor=1&fldsubject=1. Acesso em: 16 set.2008.
BOWMAN, Richard. (2008). Striving to overcome recurrent challenges: Qualicer
1990 2008. In: X World Congress on Ceramic Tile Quality- Qualicer 2008
Castellon- Spain. Qualicer 2008 Papers group p. 1- 26.
BUSTAMANTE, G.M.; BRESSIANI, J.C. A indústria cerâmica brasileira Revista
Cerâmica Industrial, São Paulo, v. 5, n. 3 mai/jun 2000, p. 31- 36, Disponível
em: http://www.ceramicaindustrial.org.br/pdf/v05n03/v5n3_5.pdf. Acesso em:
20.nov.2008.
CAMPANTE, E.F. (2001). Metodologia para diagnóstico, prevenção e recuperação
de manifestações patológicas em revestimento cerâmico de fachada. Tese
(Doutorado) - Escola Politécnica da Universidade de São Paulo,
Departamento de Engenharia de Construção Civil, São Paulo, 2001.
CAMPANTE, E.F E SABBATIN, F.H. (2001). Metodologia para diagnóstico,
recuperação e prevenção de manifestações patológicas em revestimento
cerâmico de fachada. Boletim Técnico da Escola Politécnica da USP,
Departamento de Engenharia de Construção Civil, São Paulo, 2001
Centro Cerâmico do Brasil-CCB. Site oficial http://www.ccb.org.br. Acesso em:
março. 2009.
137
COLLANTES, C.M. Contribuição ao estudo das técnicas de preparo da base no
desempenho dos revestimentos de argamassa. 1998. 198f. Tese (Doutorado).
Escola Politécnica da Universidade de São Paulo. São Paulo, 1998.
CONSTANTINO, A.O.; ROSA, S.E.S; A.R. CORRÊA. (2006). Panorama do Setor de
Revestimentos Cerâmicos. Área Industrial. Departamento de Bens de
Consumo. BNDES. Disponível em: http://www.bndes.org.br. Acesso em:
11.nov.2008.
ESQUIVEL, J.F.T. (2001). Avaliação do uso de revestimentos cerâmicos de fachada
em edifícios residenciais multifamiliares em São Paulo: Estudo de caso região
sul – 1994 – 1998. 427f. Dissertação (Mestrado) Faculdade de Arquitetura e
Urbanismo, Universidade de São Paulo, São Paulo, 2001.
ESQUIVEL, J.F.T.; Barros, M.M.S.B.; SIMÕES, J.R.L. (2001) A escolha do
revestimento de fachada de edifícios é influenciada pela ocorrência de
problemas patológicos? In: Congreso Iberoamericano de Patología de las
Construcciones – Conpat BR44.
FABRICIO, Márcio M.; MELHADO, Silvio B. (2002) Globalização e a Modernização
Industrial na Construção de Edifícios. In: IX Encontro Nacional de Tecnologia
do Ambiente Construído – ENTAC. Foz do Iguaçu, Paraná, Brasil.
FAVALLI, R.C. (2002). Modelagem e simulação do processo de atomização na
indústria de revestimento cerâmico. Tese (Doutorado) - Instituto de Pesquisas
Energéticas e Nucleares, IPEN-CNEN, São Paulo, Brasil, 2002.
FERES, J.P.L. (2004). Estudo da argamassa de rejuntamento: Análise crítica da
norma NBR14992/2003 A.R. Argamassa à base de cimento Portland para
rejuntamento de placas cerâmicas requisitos e métodos de ensaios. 114f.
Dissertação (Mestrado) Escola Engenharia de São Carlos, Universidade de
São Paulo, São Carlos, 2004.
FIORITO, A.J.S.I. (1994). Manual de argamassas e revestimentos: Estudos e
procedimentos de execução. São Paulo, Editora Pini.
138
FONTENELLE, M. A. M.; MOURA, Y. M. Análise da prática usual de revestimento
cerâmico em fachadas- O caso das empresas participantes do programa de
melhoria da comunidade da construção de Fortaleza. I CONFERÊNCIA
LATINO-AMERICANA DE CONSTRUÇÃO SUSTENTÁVEL E X ENCONTRO
NACIONAL DE TECNOLOGIA DO AMBIENTE CONSTRUÍDO, 2004.
GAMBULI, P. (2001). Tendências Mundiais da Produção de Revestimentos
Cerâmicos Revista Cerâmica Industrial, São Paulo, v. 6, n. 6 nov/dez 2001, p.
7-10, Disponível em:
http://www.ceramicaindustrial.org.br/pdf/v06n06/v6n6_1.pdf. Acesso em: 16
set.2008.
GEA, A.M. Da Róz; SILVA, G. Scur da e GARCIA, R. de Castro (2004).
Caracterização dos sistemas locais de produção da indústria cerâmica de
revestimento de Criciúma (SC) e Santa Gertrudes (SP) In: XXIV ENCONTRO
NACIONAL DE ENGENHARIA DE PRODUÇÃO ENEGEP. Florianópolis,
SC, Brasil
GUIA para revestimentos cerâmicos. (2003). São Carlos: EESC/SAP. Desenvolvido
por Grupo de Pesquisa ArqTeMa- Arquitetura, Tecnologia e Materiais.
Disponível em: http://www.eesc.usp.br/sap/docentes/sichieri/ceramica/#.
Acesso em: 10 dez.2007.
HARTOG, P. La Experiencia que no Servido de Leccion: Defectos que se
Repiten, y Defectos Futurus en La Colocacion de Baldosas Cerámicas- Anais
do Qualicer, Castellón, España, 2000.
HOLANDA, E. P. T. (2003) Novas tecnologias construtivas para produção e
vedações verticais: Diretrizes para o treinamento de mão de obra. 174f.
Dissertação (Mestrado)- Escola Politécnica da Universidade de São Paulo -
Departamento de Engenharia de Construção Civil, 2003.
JUNGINGER, M. (2003) Rejuntamento de revestimentos cerâmicos: influência das
juntas de assentamento na estabilidade de painéis. Dissertação (Mestrado)
Escola Politécnica da Universidade de São Paulo- Departamento de
Engenharia de Construção Civil, São Paulo, 2003.
139
JUST, A.; FRANCO, L.S. Descolamento dos revestimentos cerâmicos de fachada na
cidade de Recife. Boletim Técnico da Escola Politécnica da USP,
Departamento de Engenharia de Construção Civil, São Paulo, 2001.
JUST, A. (2004) Revestimentos. Apostila. Universidade Católica de Pernambuco,
Departamento de Engenharia Civil, Recife, 2004.
LIMA, Luciana C. (1997) Materiais Cerâmicos para Revestimento: condição sobre
produção e especificação. Dissertação (Mestrado) Escola de Engenharia de
São Carlos, Universidade de São Paulo, São Carlos, 1997.
LIMA, Luciana C. (2003) Elaboração de um software para especificação de sistema
revestimento cerâmico. 76f. Tese (Doutorado) – Interunidades Ciências e
Engenharia de Materiais da Escola de Engenharia de São Carlos,
Universidade de São Paulo, São Carlos, 2003.
MATSUSATO, M. (2007) Estudo do comportamento de argamassas colantes com
aditivação de látex acrílico. 103f. Dissertação (Mestrado) Escola Politécnica
da Universidade de São Paulo- Departamento de Engenharia de Construção
Civil, São Paulo, 2007.
MEDEIROS, J.S. (1999) Tecnologia e Projeto de Revestimentos Cerâmicos de
Fachadas de Edifícios. 458f. Tese (Doutorado) Escola Politécnica da
Universidade de São Paulo, São Paulo, 1999.
MENEGAZZO A.P. (2009). Publicação eletrônica [mensagem pessoal]. Mensagem
recebida por leilape[email protected]. em 2009.
MIGUEL, P.A.C. (2007) Estudo de caso na engenharia de produção: estruturação e
recomendações para sua condução. Produção, v.17, n.1, p. 216-229, jan/abr.
2007.
PAULO, R.S.V.M.N. (2006). Caracterização de Argamassas Industriais. 142f.
Dissertação 2006 Universidade de Aveiro-Departamento de Engenharia
Cerâmica e do Vidro, Aveiro, Portugal. 2006.
140
PEREIRA, Paulo C. Xavier; GITAHY, M. LUCIA C. (2002). Complexo Industrial da
Construção e a Habitação Econômica Moderna. 1930-1964. São Carlos Ed.
Rima.
PEREZ, Fabiana (2003) Argamassas colantes utilizadas na fixação de revestimentos
cerâmicos. 163f. Dissertação (Mestrado)- Interunidades Ciências e
Engenharia de Materiais da Escola de Engenharia de São
Carlos,Universidade de São Paulo, São Carlos, 2003
RESENDE, M.M.; Medeiros, J.S. Recuperação de Revestimentos de Fachada de
Edifícios: Estudo de Casos.
ROMAN, Humberto (2005) Placas cerâmicas para revestimentos de pisos e paredes.
Apostila da disciplina Produtos Cerâmicos e Processos Produtivos - ECV
4212. Universidade Federal de Santa Catarina UFSC, Florianópolis, SC,
2005.
RIBEIRO, F.A. (2006) Especificação de Juntas de Movimentação em Revestimentos
Cerâmicos de Fachadas de Edifícios: Levantamento do Estado da Arte. 158f.
Dissertação (Mestrado) Escola Engenharia de São Carlos, Universidade de
São Paulo, São Carlos, 2006.
SABBATINI, F.H.; CARDOSO, F.F.; FRANCO, L.S. e BARROS, M.M.S.B Conceito
de múltiplas camadas. Aula 11 da disciplina PCC-2436-Tecnologia da
Construção de Edifícios II. Gradução. Departamento de Engenharia da
Construção Civil. Escola Politécnica da Universidade de São Paulo. São
Paulo, set/2003. Disponível em: http://pcc436.pcc.usp.br/transpaulas/revest
ceram/aula12 2006-ceramica.pdf
SASSI, S. A Indústria Cerâmica Mundial na Era da Globalização. In: IX World
Congress on Ceramic Tile Quality- Qualicer 2006 Castellon - Spain. Qualicer
2006 Papers group p. 7- 14. São Paulo, v. 11, n. 2 mar/abril 2006, p. 7-14,
Disponível em:
http://www.ceramicaindustrial.org.br/search.php?f=2&search=v13n3&
match=2&date=0&fldauthor=1&fldsubject=1. Acesso em: 16 jan.2008.
141
SICHIERI, E.P.; LIMA, L.C. (1998). Desenvolvimento e Qualidade dos
Revestimentos Cerâmicos. In: VII Encontro Nacional de Tecnologia do
Ambiente Construído. Florianópolis/SC, 1988. Anais. Florianópolis, ENTAC
1998, p. 407- 414.
SICHIERI, E.P., (2005). Revista Téchne 96.Porcelanato, grés, azulejo. [mar. 2005].
Entrevistador: Valentina Figuerola. São Paulo.
SILVA, C. O. (2003) Análise crítica dos requisitos e critérios de qualidade da
argamassa colante. 222f. Dissertação (Mestrado)–Escola Politécnica da
Universidade de São Paulo- Departamento de Engenharia de Construção
Civil, 2003.
SINDICATO da indústria da construção, do mobiliário e de cerâmicas de Santa
Gertrudes- Sincer Disponível: http://www.aspacer.com.br/historicosincer.html.
Acesso em: 15.jun.2009
PEDRO, E. G.; MAIA, L. E. F. C.; ROCHA, M. O.; CHAVES, M. V. . Patologia em
Revestimento Cerâmico de Fachada. Curso de Pós-Graduação do CECON,
Especialização em Engenharia de Avaliações e Perícias. Síntese de
Monografia. Belo Horizonte – MG, 2002.
THOMAZ, E. Desempenho estrutural de edifícios e interface com vedações verticais.
In: Seminário Habitação: Desempenho e Inovação Tecnológica. Instituto de
Pesquisas Tecnológicas (IPT). São Paulo 2005.
UNIVERSIDADE ESTADUAL DE CAMPINAS. (2008) Disponível
em:http://www.unicamp.br/bc/. Acesso 12.ago.2008.
UNIVERSIDADE DE SÃO PAULO. Sistema Integrado de Bibliotecas. (2007).
Dedalus. Disponível em: http//www/usp.br/sibi>. Acesso 26.set. 2007.
UNIVERSIDADE FEDERAL DE SÂO CARLOS. Biblioteca comunitária. (2008).
Disponível em:
http://www2.ufscar.br/interface_frames/index.php?link=http://www.bco.ufscar.b
r. Acesso 12.ago.2008.
142
VASCONCELOS, M.L.M.C; BRITO, R.H.P. (2006). Conceitos de educação em Paulo
Freire. São Paulo: 2a Edição. Editora Vozes.
PERIÓDICOS E REVISTAS
Blanco, M. (2009). O preço da desqualificação. Informativo Sinduscon João Pessoa.
Artigo. Disponível em:
http://www.sindusconjp.com.br/informativo/artigo
. Acesso
em 30/maio/2009.
Fórum da construção (2008). Rio de Janeiro: IBDA- Instituto Brasileiro de
Desenvolvimento da Arquitetura. GNIPPER, S.F. (1997). Patologias
freqüentes em sistemas prediais hidráulicos sanitários e de gás combustível
decorrentes de falhas no processo. em:
http://www.forumdaconstrucao.com.br/conteudo. acesso
em 15 ago.2008.
SITES DE REVESTIMENTOS CERÂMICOS
http://www
. Antigua.com.br/ Acessado 03.04.2008
http://www.batistella.com.br/ Acessado 26.11.2009
http://www.buschinelli.com.br/
Acessado 12.04.2008
http://www.cecrisa.com.br/ Acessado 22/09/ 2008
http://ceusa.virtualiza.com.br/br/faq.php?i=56/ Acessado 15.03.2009
http://www.delucca.com.br/ Acessado 07.03.2008
http://ceramicafenix.blogspot.com/2009_06_01_archive.html/ Acessado 02.06.2009
http://www.eliane.com.br/index.php?id=1/ Acessado 23/04/2008
http://www.gail.com.br
http://www.gerbi.com.br
143
http://www.gyotoku.com.br
http://www. Incefra.com.br
http://www. Incepa.com.br/ Acessado 16.04.2008
http://www.portobelloshop.com.br/portugues/lib/home.asp/ Acessado: 11/02/2008
144
145
A
nexo A-
Artigos Publicados
146
147
PEZZATO, Leila Maria; SICHIERI, Eduvaldo Paulo. Patologias no Sistema
Revestimento Cerâmico: Análise sobre o atendimento ao consumidor realizado pelo
Centro Cerâmico do Brasil. In: 5Congresso Brasileiro de Cerâmica. Florianópolis-
SC, jun/2008.
PEZZATO, Leila Maria; SICHIERI, Eduvaldo Paulo. Patologias no Sistema
Revestimento Cerâmico: Análise sobre o atendimento ao consumidor realizado pelo
Centro Cerâmico do Brasil. Revista Cerâmica Industrial, São Paulo, v. 13, n. 3, p.17-
19, mai/ jun/2008.
PEZZATO, Leila Maria; SICHIERI, Eduvaldo Paulo. Patologias no sistema
revestimento cerâmico nos últimos anos e a falta de qualificação profissional do
setor. In: 53º Congresso Brasileiro de Cerâmica. Guarujá- SP, jun/2009.
148
149
A
nexo B-
Questionários para entrevistas
150
151
QUESTIONÁRIO PARA ENTREVISTA COM EMPRESAS
CONSTRUTORAS- RESPONDIDO PELO ENGENHEIRO DO CASO A
CIDADE DE PIRACICABA-SÃO PAULO
(As informações respondidas são de caráter confidencial)
ENTREVISTA SEMI-ESTRUTURAL
IDENTIFICAÇÃO DO RESPONSÁVEL PELO PREENCHIMENTO
1. Entrevistado: Engenheiro do caso A
2. Função: engenheiro civil, responsável pela recuperação da fachada
3. Data: 31/mar/2009 e ago/2009
DADOS DA EMPRESA
1. Nome da empresa:
2. Há quanto tempo está no mercado? 6 anos
3. Número de funcionários voltados à realização de treinamentos: O
treinamento ocorre na própria obra.
4. Subcontratados de serviços: depende do número de obras no momento.
DADOS DO EDIFÍCIO ANALISADO
Localização: área nobre da cidade de Piracicaba - SP
Data da construção: 2002
Fundação, argamassa de rejuntamento e junta de assentamento: não
obteve-se esta informação pois não houve acesso ao memorial do projeto, os
dados limitaram-se às informações fornecidas pelo engenheiro responsável
pela recuperação da fachada do edifício. A construtora responsável pela
execução do edifício não atua mais no mercado.
Estrutura de concreto com fechamento em alvenaria
Tipo de bloco de vedação: tijolo baiano
Revestimentos: placa cerâmica 10x10 e 10x15-Grupo BIIa
Argamassa colante tipo ACII
Camada de emboço: espessura de aproximadamente 5 mm.
152
Processo de recuperação:
QUESTIONAMENTOS:
ATUAÇÃO DA EMPRESA
1. A empresa já realizou outros serviços de recuperação de fachadas?
Resposta: Sim.
PROCESSO DE SELEÇÃO PARA ASSENTADOR DE REVESTIMENTO
CERÂMICO
2. Como é contratado o serviço de execução? É feito contrato com empresas
subempreiteiras ou possui mão-de-obra própria?
Resposta: Depende do caso e do tipo de serviço, mas geralmente usamos
mão de obra própria. A própria empresa treina os funcionários.
3. Quando é feita a contratação da mão-de-obra é exigido um certificado de
curso de qualificação no ato da contratação? Como a empresa seleciona
os trabalhadores?
PROJETO DE ESPECIFICAÇÃO
4. Há um Projeto de Especificação de revestimento cerâmico? Contendo
indicação do tipo de revestimento, marca e tamanho da placa cerâmica,
largura da junta de assentamento, tipo de argamassa de assentamento e
rejuntamento, indicação de junta de dilatação, movimentação e outras, se
necessárias? Se não, como são feitos os cálculos do material?
Resposta: Não.
CURSOS DE QUALIFICAÇÃO
5. O que a construtora costuma fazer para melhorar os serviços de mão de
obra dos assentadores de cerâmica? A empresa se preocupa em
incentivar e oferecer cursos para qualificar os trabalhadores?
Resposta: A prefeitura precisa fiscalizar e exigir mão de obra com formação.
Precisa aumentar a oferta de cursos de formação de técnicos. A
prefeitura precisa criar cursos de qualificação para todos “falarem a
mesma língua.”
153
6. Se cursos de qualificação de mão-de-obra, onde é feito? Qual a
duração? Se houver, é feita uma análise sobre alguma mudança da
qualidade e do rendimento do serviço executado após o curso?
7. De quem seria a responsabilidade de oferecer os cursos de qualificação
voltados para os assentadores de cerâmica? Dos fabricantes,
subempreiteiros, construtoras, da prefeitura ou do próprio setor de
revestimentos cerâmicos?
8. Quais as maiores dificuldades encontradas durante a execução?
Observação: As perguntas sem resposta não foram respondidas pelo
entrevistado.
QUESTIONÁRIO PARA ENTREVISTA COM EMPRESAS DE
RECUPERAÇÃO DE FACHADAS- RESPONDIDO PELO RESPONSÁVEL
DO CASO B
CIDADE DE PIRACICABA-SÃO PAULO
(As informações respondidas são de caráter confidencial)
ENTREVISTA SEMI-ESTRUTURAL
IDENTIFICAÇÃO DO RESPONSÁVEL PELO PREENCHIMENTO
1. Entrevistado: Responsável pelo caso B e C
154
2. Função: encarregado pelo serviço de recuperação da fachada
3. Data: 06/abr/2009
DADOS DA EMPRESA
1. Nome da empresa:
2. Há quanto tempo está no mercado? 2 anos
3. Número de funcionários voltados à realização de treinamentos. Nenhum
4. Subcontratados de serviços. Sim
DADOS DO EDIFÍCIO ANALISADO
Data da construção: 2001
Localização: área central da cidade de Piracicaba-SP
Fundação, tipo de bloco de vedação, argamassa colante, de
rejuntamento e junta de assentamento: estes dados não foram obtidos
devido às dificuldades de contato e acesso ás informações. A construtora
responsável pela execução do edifício não cedeu entrevista.
Estrutura de concreto com fechamento em alvenaria
Revestimentos: Composição de pastilha de porcelana 5x5cm telada (tela de
30x30cm)–Grupo BIa e Granilato ou Areia quartzo.
Processo de recuperação:
QUESTIONAMENTOS:
ATUAÇÃO DA EMPRESA
1. Dentre os serviços de recuperação de fachadas, quantos apresentam
patologias ligadas ao RCF?
Resposta: Praticamente todos.
PROCESSO DE SELEÇÃO PARA ASSENTADOR DE REVESTIMENTO
CERÂMICO
2. Como é contratado o serviço de execução? É feito contrato com empresas
subempreiteiras ou possui mão-de-obra própria?
Resposta: Possui mão de obra própria.
155
3. Quando é feita a contratação da mão-de-obra é exigido um certificado de
curso de qualificação no ato da contratação? Como a empresa seleciona
os trabalhadores?
Resposta: Não exige qualificação.
PROJETO DE ESPECIFICAÇÃO
4. um Projeto de Especificação de revestimento cerâmico? Contendo
indicação do tipo de revestimento, marca e tamanho da placa cerâmica, largura da
junta de assentamento, tipo de argamassa de assentamento e rejuntamento,
indicação de junta de dilatação, movimentação e outras, se necessárias? Se não,
como são feitos os cálculos do material?
Resposta: O responsável pela obra que calcula.
CURSOS DE QUALIFICAÇÃO
5. O que a construtora costuma fazer para melhorar os serviços de mão de
obra dos assentadores de cerãmica? A empresa se preocupa em incentivar e
oferecer cursos para qualificar os trabalhadores?
6. Se cursos de qualificação de mão-de-obra, onde é feito? Qual a
duração? Se houver, é feita uma análise sobre alguma mudança da qualidade e do
rendimento do serviço executado após o curso?
7. De quem seria a responsabilidade de oferecer os cursos de qualificação
voltados para os assentadores de cerâmica? Dos fabricantes, subempreiteiros,
construtoras, da prefeitura ou do próprio setor de revestimentos cerâmicos?
8. Quais as maiores dificuldades encontradas durante a execução?
Observação 1: Os assentadores não possuem qualificação.
Observação 2: As perguntas sem resposta não foram respondidas pelo entrevistado.
156
157
A
nexo C
Relação de ações de cursos de revestimento cerâmico
158
159
Relação de ações investigadas quanto à oferta de cursos ou palestras para os
profissionais que atuam com o sistema revestimento cerâmico:
1. Ação:
Curso: Cursos para azulejistas e ladrilheiros
Instituição/Empresa: parceria do Senai com a Weber Quartzolit
Local: Juazeiro do Norte-Ceará
2. Ação:
Curso: Aperfeiçoamento do Azulejista
Instituição/Empresa: parceria do SENAI com o Centro de Educação
Profissional da Construção Civil
Local: Campina Grande, Paraíba
3. Ação:
Curso 1: Aperfeiçoamento de Revestimento Cerâmico
Curso 2: Aperfeiçoamento de Revestimento com Pastilhas: Porcelana e
Vidro
Instituição/Empresa: SENAI
Local: São Paulo
4. Ação:
Curso: Cerâmica
Instituição/Empresa: Escola SENAI Mario Amato
Local: São Paulo
5. Ação:
Curso: Técnico em Cerâmica
Instituição/Empresa: Ministério da Educação
6. Ação:
Curso1: Atualização em revestimentos para professores de materiais e
técnicas
160
Curso 2: Patologia dos revestimentos: estudos de casos e recuperação
Curso 3: Revestimento de argamassa e cerâmico: técnicas de execução e
controle de produção
Curso 4: Revestimento de argamassa e cerâmico: fundamentos e projeto
executivo
Curso 5:Patologia dos revestimentos: fundamentos e prevenção
Curso 6: Revestimentos cerâmicos e porcelânicos para profissionais de
arquitetura
Curso 7: Seleção técnica de revestimentos para especificadores
Instituição/Empresa: Inovação e tecnologia na Construção (Inovatec)
7. Ação:
Curso: Curso para azulejistas
Instituição/Empresa: parceria entre a Aspacer, Secretaria de
Desenvolvimento Social da Prefeitura de Piracicaba e Acipi (Associação
Comercial e Industrial de Piracicaba).
Segundo Carla (2009), esta iniciativa ocorreu no ano de 2008, houve um
número muito pequeno de inscritos e grande desistência.
O Centro de Inovação e Tecnologia (CITEC) juntamente com o Centro
Cerâmico do Brasil (CCB) passou a oferecer treinamento in-Company (em data não
informada), que são agendados conforme a necessidade do cliente. O conteúdo
deste tipo de treinamento é elaborado em função da necessidade da empresa
solicitante.
Livros Grátis
( http://www.livrosgratis.com.br )
Milhares de Livros para Download:
Baixar livros de Administração
Baixar livros de Agronomia
Baixar livros de Arquitetura
Baixar livros de Artes
Baixar livros de Astronomia
Baixar livros de Biologia Geral
Baixar livros de Ciência da Computação
Baixar livros de Ciência da Informação
Baixar livros de Ciência Política
Baixar livros de Ciências da Saúde
Baixar livros de Comunicação
Baixar livros do Conselho Nacional de Educação - CNE
Baixar livros de Defesa civil
Baixar livros de Direito
Baixar livros de Direitos humanos
Baixar livros de Economia
Baixar livros de Economia Doméstica
Baixar livros de Educação
Baixar livros de Educação - Trânsito
Baixar livros de Educação Física
Baixar livros de Engenharia Aeroespacial
Baixar livros de Farmácia
Baixar livros de Filosofia
Baixar livros de Física
Baixar livros de Geociências
Baixar livros de Geografia
Baixar livros de História
Baixar livros de Línguas
Baixar livros de Literatura
Baixar livros de Literatura de Cordel
Baixar livros de Literatura Infantil
Baixar livros de Matemática
Baixar livros de Medicina
Baixar livros de Medicina Veterinária
Baixar livros de Meio Ambiente
Baixar livros de Meteorologia
Baixar Monografias e TCC
Baixar livros Multidisciplinar
Baixar livros de Música
Baixar livros de Psicologia
Baixar livros de Química
Baixar livros de Saúde Coletiva
Baixar livros de Serviço Social
Baixar livros de Sociologia
Baixar livros de Teologia
Baixar livros de Trabalho
Baixar livros de Turismo